A Cross Talking between the Gut Microbiota and Metabolites of Participants in a Confined Environment
Abstract
1. Introduction
2. Materials and Methods
2.1. Participants
2.2. Confined Environment
2.3. Sample Collection
2.4. DNA Extraction, PCR Amplification, and Illumina MiSeq Sequencing
2.5. Microbiota Analysis
2.6. Metabolomic Analysis
2.7. Determination of MCT and LPS in Fecal Samples
2.8. Statistical Analysis
3. Results
3.1. Effects on Intestinal Lipopolysaccharides (LPSs), Mast Cell Trypsin (MCT), and Intestinal Microbiota Composition
3.2. Analysis of Differences in the Gut Microbiota
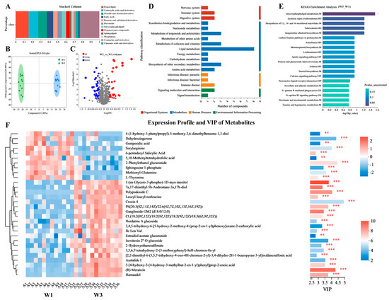
3.3. Non-Targeted Metabolomics Analysis of Fecal Samples
3.4. Differential Metabolite Analysis
3.5. Screening of Metabolic Markers
3.6. Association between Gut Microbiota and Metabolome
3.7. Significance Analysis of the Association of the Gut Microbiota with Metabolites
4. Discussion
5. Conclusions
Author Contributions
Funding
Institutional Review Board Statement
Informed Consent Statement
Data Availability Statement
Acknowledgments
Conflicts of Interest
References
- Sun, Z.; Zhang, M.; Li, M.; Bhaskar, Y.; Zhao, J.S.; Ji, Y.R.; Cui, H.B.; Zhang, H.P.; Sun, Z.H. Interactions between human gut microbiome dynamics and sub-optimal health symptoms during seafaring expeditions. Microbiol. Spectr. 2022, 10, e00925-21. [Google Scholar] [CrossRef] [PubMed]
- Leka, S. Psychosocial Hazards and Seafarer Health: Priorities for Research and Practice. Int. Marit. Health 2004, 55, 137–153. [Google Scholar] [PubMed]
- Kamada, T.; Iwata, N.; Kojima, Y. Analyses of Neurotic Symptoms and Subjective Symptoms of Fatigue in Seamen During a Long Voyage. Sangyo Igaku 1990, 32, 461–469. [Google Scholar] [CrossRef] [PubMed]
- Mackos, A.R.; Varaljay, V.A.; Maltz, R.; Gur, T.L.; Bailey, M.T. Role of the Intestinal Microbiota in Host Responses to Stressor Exposure. Int. Rev. Neurobiol. 2016, 131, 1–19. [Google Scholar] [CrossRef] [PubMed]
- Aatsinki, A.K.; Keskitalo, A.; Laitinen, V.; Munukka, E.; Uusitupa, H.M.; Lahti, L.; Susanna, K.; Paula, M.; Ana, J.R.; Bárbara, C.; et al. Maternal prenatal psychological distress and hair cortisol levels associate with infant fecal microbiota composition at 2.5 months of age. Psychoneuroendocrinology 2020, 119, 104754. [Google Scholar] [CrossRef] [PubMed]
- Chaput, J.P.; McHill, A.W.; Cox, R.C.; Broussard, J.L.; Dutil, C.; Costa, B.G.G.; Sampasa-Kanyinga, H.; Wright, K.P. The role of insufficient sleep and circadian misalignment in obesity. Nat. Rev. Endocrinol. 2023, 19, 82–97. [Google Scholar] [CrossRef] [PubMed]
- Machado, D.A.C.; Brown, S.D.; Lingaraju, A.; Sivaganesh, V.; Martino, C.; Chaix, A.; Zhao, P.; Pinto, A.F.M.; Chang, M.W.; Richter, R.A.; et al. Diet and feeding pattern modulate diurnal dynamics of the ileal microbiome and transcriptome. Cell Rep. 2022, 40, 111008. [Google Scholar] [CrossRef] [PubMed]
- Liang, X.; Bushman, F.D.; FitzGerald, G.A. Rhythmicity of the intestinal microbiota is regulated by gender and the host circadian clock. Proc. Natl. Acad. Sci. USA 2015, 112, 10479–10484. [Google Scholar] [CrossRef] [PubMed]
- Deng, Y.; Zhou, M.; Wang, J.; Yao, J.; Yu, J.; Liu, W.; Wu, L.; Wang, J.; Gao, R. Involvement of the microbiota-gut-brain axis in chronic restraint stress: Disturbances of the kynurenine metabolic pathway in both the gut and brain. Gut Microbes. 2021, 13, 1869501. [Google Scholar] [CrossRef]
- Siopi, E.; Galerne, M.; Rivagorda, M.; Saha, S.; Moigneu, C.; Moriceau, S.; Bigot, M.; Oury, F.; Lledo, P.M. Gut microbiota changes require vagus nerve integrity to promote depressive-like behaviors in mice. Mol. Psychiatry 2023, 2. [Google Scholar] [CrossRef]
- Phillips, C.L.; Comas, M. Is a “gut full” of bad bugs driving metabolic disease in shift workers? Sleep. Med. Rev. 2017, 34, 1–2. [Google Scholar] [CrossRef] [PubMed]
- Clark, A.B.; Coates, A.M.; Davidson, Z.E.; Bonham, M.P. Dietary patterns under the influence of rotational shift work schedules: A systematic review and meta-analysis. Adv. Nutr. 2023, 14, 295–316. [Google Scholar] [CrossRef] [PubMed]
- Khalyfa, A.; Poroyko, V.A.; Qiao, Z.; Gileles-Hillel, A.; Khalyfa, A.A.; Akbarpour, M.; Almendros, I.; Farré, R.; Gozal, D. Exosomes and Metabolic Function in Mice Exposed to Alternating Dark-Light Cycles Mimicking Night Shift Work Schedules. Front. Physiol. 2017, 8, 882. [Google Scholar] [CrossRef] [PubMed]
- Chaix, A.; Lin, T.; Le, H.D.; Chang, M.W.; Panda, S. Time-Restricted Feeding Prevents Obesity and Metabolic Syndrome in Mice Lacking a Circadian Clock. Cell Metab. 2019, 29, 303–319.e4. [Google Scholar] [CrossRef] [PubMed]
- Qian, J.; Vujovic, N.; Nguyen, H.; Rahman, N.; Heng, S.W.; Amira, S.; Scheer, F.A.J.L.; Chellappa, S.L. Daytime eating prevents mood vulnerability in night work. Proc. Natl. Acad. Sci. USA 2022, 119, e2206348119. [Google Scholar] [CrossRef]
- Nie, J.; Zhou, T.; Chen, Z.; Dang, W.; Jiao, F.; Zhan, J.; Chen, Y.; Chen, Y.; Pan, Z.; Kang, X.; et al. Investigation on entraining and enhancing human circadian rhythm in closed environments using daylight-like LED mixed lighting. Sci. Total Environ. 2020, 732, 139334. [Google Scholar] [CrossRef]
- Nie, J.; Zhou, T.; Chen, Z.; Dang, W.; Jiao, F.; Zhan, J.; Chen, Y.; Chen, Y.; Pan, Z.; Kang, X.; et al. The effects of dynamic daylight-like light on the rhythm, cognition, and mood of irregular shift workers in closed environment. Sci. Rep. 2021, 11, 13059. [Google Scholar] [CrossRef] [PubMed]
- Li, Y.; Yuan, Y.; Li, C.; Li, C.F.; Han, X.; Zhang, X.S. Human responses to high air temperature, relative humidity and carbon dioxide concentration in underground refuge chamber. Build. Environ. 2018, 131, 53–62. [Google Scholar] [CrossRef]
- Grabauskas, G.; Wu, X.; Gao, J.; Li, J.Y.; Turgeon, D.K.; Owyang, C. Prostaglandin E2, Produced by Mast Cells in Colon Tissues From Patients With Irritable Bowel Syndrome, Contributes to Visceral Hypersensitivity in Mice. Gastroenterology 2020, 158, 2195–2207.e6. [Google Scholar] [CrossRef]
- Li, Y.J.; Dai, C.; Jiang, M. Mechanisms of Probiotic VSL#3 in a Rat Model of Visceral Hypersensitivity Involves the Mast Cell-PAR2-TRPV1 Pathway. Dig. Dis. Sci. 2019, 64, 1182–1192. [Google Scholar] [CrossRef]
- Vetter, C.; Devore, E.E.; Wegrzyn, L.R.; Massa, J.; Speizer, F.E.; Kawachi, I.; Rosner, B.; Stampfer, M.J.; Schernhammer, E.S. Association Between Rotating Night Shift Work and Risk of Coronary Heart Disease Among Women. JAMA 2016, 315, 1726–1734. [Google Scholar] [CrossRef] [PubMed]
- Wang, N.; Sun, Y.; Zhang, H.; Wang, B.; Chen, C.; Wang, Y.; Chen, J.; Tan, X.; Zhang, J.; Xia, F.; et al. Long-term night shift work is associated with the risk of atrial fibrillation and coronary heart disease. Eur. Heart J. 2021, 42, 4180–4188. [Google Scholar] [CrossRef] [PubMed]
- Lopez-Santamarina, A.; Mondragon, A.D.C.; Cardelle-Cobas, A.; Santos, E.M.; Porto-Arias, J.J.; Cepeda, A.; Miranda, J.M. Effects of Unconventional Work and Shift Work on the Human Gut Microbiota and the Potential of Probiotics to Restore Dysbiosis. Nutrients 2023, 15, 3070. [Google Scholar] [CrossRef] [PubMed]
- Bijnens, S.; Depoortere, I. Controlled Light Exposure and Intermittent Fasting as Treatment Strategies for Metabolic Syndrome and Gut Microbiome Dysregulation in Night Shift Workers. Physiol. Behav. 2023, 263, 114103. [Google Scholar] [CrossRef] [PubMed]
- Wollmuth, E.M.; Angert, E.R. Microbial Circadian Clocks: Host-Microbe Interplay in Diel Cycles. BMC Microbiol. 2023, 23, 124. [Google Scholar] [CrossRef] [PubMed]
- Li, L.; Su, Q.; Xie, B.; Duan, L.; Zhao, W.; Hu, D.; Wu, R.; Liu, H. Gut microbes in correlation with mood: Case study in a closed experimental human life support system. Neurogastroenterol. Motil. 2016, 28, 1233–1240. [Google Scholar] [CrossRef] [PubMed]
- Thaiss, C.A.; Zeevi, D.; Levy, M.; Zilberman-Schapira, G.; Suez, J.; Tengeler, A.C.; Abramson, L.; Katz, M.N.; Korem, T.; Zmora, N.; et al. Transkingdom control of microbiota diurnal oscillations promotes metabolic homeostasis. Cell 2014, 159, 514–529. [Google Scholar] [CrossRef] [PubMed]
- Parkar, S.G.; Kalsbeek, A.; Cheeseman, J.F. Potential Role for the Gut Microbiota in Modulating Host Circadian Rhythms and Metabolic Health. Microorganisms 2019, 7, 41. [Google Scholar] [CrossRef] [PubMed]
- Altaha, B.; Heddes, M.; Pilorz, V.; Niu, Y.; Gorbunova, E.; Gigl, M.; Kleigrewe, K.; Oster, H.; Haller, D.; Kiessling, S. Genetic and environmental circadian disruption induce weight gain through changes in the gut microbiome. Mol. Metab. 2022, 66, 101628. [Google Scholar] [CrossRef]
- Mortaş, H.; Bilici, S.; Karakan, T. The circadian disruption of night work alters gut microbiota consistent with elevated risk for future metabolic and gastrointestinal pathology. Chronobiol. Int. 2020, 37, 1067–1081. [Google Scholar] [CrossRef]
- Li, W.; Wang, Z.; Cao, J.; Dong, Y.; Chen, Y. Melatonin improves skin barrier damage caused by sleep restriction through gut microbiota. J. Pineal Res. 2023, 75, e12874. [Google Scholar] [CrossRef] [PubMed]
- Sun, J.; Fang, D.; Wang, Z.; Liu, Y. Sleep Deprivation and Gut Microbiota Dysbiosis: Current Understandings and Implications. Int. J. Mol. Sci. 2023, 24, 9603. [Google Scholar] [CrossRef]
- Tian, Y.; Yang, W.; Chen, G.; Men, C.; Gu, Y.; Song, X.; Zhang, R.; Wang, L.; Zhang, X. An Important Link between the Gut Microbiota and the Circadian Rhythm: Imply for Treatments of Circadian Rhythm Sleep Disorder. Food Sci. Biotechnol. 2022, 31, 155–164. [Google Scholar] [CrossRef] [PubMed]
- Rogers, A.E.; Hu, Y.J.; Yue, Y.; Wissel, E.F.; Petit, R.A.; Jarrett, S.; Christie, J.; Read, T.D. Shiftwork, Functional Bowel Symptoms, and the Microbiome. Peer J. 2021, 9, e11406. [Google Scholar] [CrossRef] [PubMed]
- Liang, W.; Ho, C.T.; Lan, Y.; Xiao, J.; Huang, Q.; Cao, Y.; Lu, M. Capsaicin ameliorates diet-induced disturbances of glucose homeostasis and gut microbiota in mice associated with the circadian clock. Food Funct. 2023, 14, 1662–1673. [Google Scholar] [CrossRef]
- Chen, Z.; Wang, Z.; Li, D.; Zhu, B.; Xia, Y.; Wang, G.; Ai, L.; Zhang, C.; Wang, C. The gut microbiota as a target to improve health conditions in a confined environment. Front. Microbiol. 2022, 13, 1067756. [Google Scholar] [CrossRef] [PubMed]
- Bailey, M.T.; Dowd, S.E.; Galley, J.D.; Hufnagle, A.R.; Allen, R.G.; Lyte, M. Exposure to a social stressor alters the structure of the intestinal microbiota: Implications for stressor-induced immunomodulation. Brain Behav. Immun. 2011, 25, 397–407. [Google Scholar] [CrossRef]
- Hao, Z.; Meng, C.; Li, L.; Feng, S.; Zhu, Y.; Yang, J.; Han, L.; Sun, L.; Lv, W.; Figeys, D.; et al. Positive mood-related gut microbiota in a long-term closed environment: A multiomics study based on the "Lunar Palace 365" experiment. Microbiome 2023, 11, 88. [Google Scholar] [CrossRef] [PubMed]
- Lu, Z.H.; Liu, Y.W.; Ji, Z.H.; Fu, T.; Yan, M.; Shao, Z.J.; Long, Y. Alterations in the Intestinal Microbiome and Mental Health Status of Workers in an Underground Tunnel Environment. BMC Microbiol. 2021, 21, 7. [Google Scholar] [CrossRef]
- Choi, H.; Rao, M.C.; Chang, E.B. Gut microbiota as a transducer of dietary cues to regulate host circadian rhythms and metabolism. Nat. Rev. Gastro. Hepat. 2021, 18, 679–689. [Google Scholar] [CrossRef]
- Zhang, Y.; Fan, Q.; Hou, Y.; Zhang, X.; Yin, Z.; Cai, X.; Wei, W.; Wang, J.; He, D.; Wang, G.; et al. Bacteroides species differentially modulate depression-like behavior via gut-brain metabolic signaling. Brain Behav. Immun. 2022, 102, 11–22. [Google Scholar] [CrossRef] [PubMed]
- Evans, S.J.; Bassis, C.M.; Hein, R.; Assari, S.; Flowers, S.A.; Kelly, M.B.; Young, V.B.; Ellingrod, V.E.; McInnis, M.G. The gut microbiome composition associates with bipolar disorder and illness severity. J. Psychiatr. Res. 2017, 87, 23–29. [Google Scholar] [CrossRef] [PubMed]
- Grosicki, G.J.; Riemann, B.L.; Flatt, A.A.; Valentino, T.; Lustgarten, M.S. Self-reported sleep quality is associated with gut microbiome composition in young, healthy individuals: A pilot study. Sleep Med. 2020, 73, 76–81. [Google Scholar] [CrossRef]
- Ruiz-Limón, P.; Mena-Vázquez, N.; Moreno-Indias, I.; Manrique-Arija, S.; Lisbona-Montañez, J.M.; Cano-García, L.; Tinahones, F.J.; Fernández-Nebro, A. Collinsella is associated with cumulative inflammatory burden in an established rheumatoid arthritis cohort. Biomed. Pharmacother. 2022, 153, 113518. [Google Scholar] [CrossRef] [PubMed]
- Lambeth, S.M.; Carson, T.; Lowe, J.; Ramaraj, T.; Leff, J.W.; Luo, L.; Bell, C.J.; Shah, V.O. Composition, Diversity and Abundance of Gut Microbiome in Prediabetes and Type 2 Diabetes. J. Diabetes Obes. 2015, 2, 1–7. [Google Scholar] [CrossRef] [PubMed]
- Astbury, S.; Atallah, E.; Vijay, A.; Aithal, G.P.; Grove, J.I.; Valdes, A.M. Lower gut microbiome diversity and higher abundance of proinflammatory genus Collinsella are associated with biopsy-proven nonalcoholic steatohepatitis. Gut Microbes. 2020, 11, 569–580. [Google Scholar] [CrossRef]
- Kalinkovich, A.; Livshits, G. A cross talk between dysbiosis and gut-associated immune system governs the development of inflammatory arthropathies. Semin. Arthritis Rheum. 2019, 49, 474–484. [Google Scholar] [CrossRef]
- Russell, K.L.; Rodman, H.R.; Pak, V.M. Sleep insufficiency, circadian rhythms, and metabolomics: The connection between metabolic and sleep disorders. Sleep Breath. 2023, 27, 2139–2153. [Google Scholar] [CrossRef] [PubMed]
- Guido, M.E.; Monjes, N.M.; Wagner, P.M.; Salvador, G.A. Circadian Regulation and Clock-Controlled Mechanisms of Glycerophospholipid Metabolism from Neuronal Cells and Tissues to Fibroblasts. Mol. Neurobiol. 2022, 59, 326–353. [Google Scholar] [CrossRef]
- Acosta-Rodríguez, V.A.; Márquez, S.; Salvador, G.A.; Pasquaré, S.J.; Gorné, L.D.; Garbarino-Pico, E.; Giusto, N.M.; Guido, M.E. Daily rhythms of glycerophospholipid synthesis in fibroblast cultures involve differential enzyme contributions. J. Lipid Res. 2013, 54, 1798–1811. [Google Scholar] [CrossRef]
- Garbarino-Pico, E.; Valdez, D.J.; Contín, M.A.; Pasquaré, S.J.; Castagnet, P.I.; Giusto, N.M.; Caputto, B.L.; Guido, M.E. Rhythms of glycerophospholipid synthesis in retinal inner nuclear layer cells. Neurochem. Int. 2005, 47, 260–270. [Google Scholar] [CrossRef] [PubMed]
- Ryan, E.; Gonzalez Pastor, B.; Gethings, L.A.; Clarke, D.J.; Joyce, S.A. Lipidomic Analysis Reveals Differences in Bacteroides Species Driven Largely by Plasmalogens, Glycerophosphoinositols and Certain Sphingolipids. Metabolites 2023, 13, 360. [Google Scholar] [CrossRef] [PubMed]







| Metabolites | Code | VIP_PLSDA | p | FC (W3/W1) |
|---|---|---|---|---|
| 2-Phenylethanol glucuronide | metab_1_down | 3.945 | 2.25 × 10−7 | 0.536 |
| Dehydrozingerone | metab_2_down | 3.8852 | 0.0001184 | 0.2979 |
| Serylarginine | metab_3_down | 3.4511 | 7.42 × 10−6 | 0.6066 |
| Methionyl-Glutamine | metab_4_down | 3.4181 | 4.80 × 10−6 | 0.5118 |
| Sphingosine 1-phosphate | metab_5_down | 3.1949 | 0.0003718 | 0.6538 |
| Geniposidic acid | metab_6_down | 2.8451 | 0.00153 | 0.6132 |
| L-Thyronine | metab_7_down | 2.7952 | 3.44 × 10−7 | 0.7068 |
| 4-(1-hydroxy-3-phenylpropyl)-5-methoxy-2,6-dimethylbenzene-1,3-diol | metab_8_down | 2.7574 | 0.003052 | 0.5893 |
| 6-pentadecyl Salicylic Acid | metab_9_down | 2.655 | 5.62 × 10−8 | 0.7579 |
| CP 47,497-C8-homolog C-8-hydroxy metabolite | metab_10_down | 2.6112 | 5.17 × 10−6 | 0.7451 |
| Tiazuril | metab_11_down | 2.6021 | 9.18 × 10−6 | 0.7204 |
| Repaglinide aromatic amine | metab_12_down | 2.5741 | 0.002264 | 0.7198 |
| 5,10-Methenyltetrahydrofolic acid | metab_13_down | 2.5588 | 0.006257 | 0.673 |
| Humulenol II | metab_14_down | 2.5371 | 0.001422 | 0.7852 |
| Met Ile Lys His | metab_15_down | 2.5225 | 8.10 × 10−5 | 0.7595 |
| Crocin 4 | metab_1_up | 4.6252 | 1.18 × 10−5 | 3.2293 |
| (R)-Meranzin | metab_2_up | 4.0333 | 1.01 × 10−9 | 2.7535 |
| Polypodoside C | metab_3_up | 3.8511 | 5.77 × 10−9 | 1.9694 |
| PS(20:3(8Z,11Z,14Z)/22:6(4Z,7Z,10Z,13Z,16Z,19Z)) | metab_4_up | 3.5563 | 4.06 × 10−8 | 1.5789 |
| Hamaudol | metab_5_up | 3.5003 | 1.89 × 10−8 | 1.9738 |
| 1-(sn-Glycero-3-phospho)-1D-myo-inositol | metab_6_up | 3.3895 | 2.29 × 10−10 | 1.4525 |
| Ganglioside GM2 (d18:0/12:0) | metab_7_up | 3.2341 | 2.35 × 10−9 | 1.457 |
| Isovitexin 2″-O-glucoside | metab_8_up | 3.2274 | 0.0003862 | 1.8025 |
| 7a,17-dimethyl-5b-Androstane-3a,17b-diol | metab_9_up | 3.2009 | 1.46 × 10−9 | 1.4234 |
| CL(18:2(9Z,12Z)/18:2(9Z,12Z)/18:2(9Z,12Z)/18:3(6Z,9Z,12Z)) | metab_10_up | 3.1481 | 2.92 × 10−7 | 1.3588 |
| 3,4,5-trihydroxy-6-[5-hydroxy-2-methoxy-4-(prop-2-en-1-yl)phenoxy]oxane-2-carboxylic acid | metab_11_up | 3.1198 | 0.0008611 | 1.7527 |
| 3-[4-hydroxy-3-(4-hydroxy-3-methylbut-2-en-1-yl)phenyl]prop-2-enoic acid | metab_12_up | 3.1166 | 9.90 × 10−8 | 1.4571 |
| Austalide I | metab_13_up | 3.036 | 0.0001106 | 1.4601 |
| 3,5,6,7-tetrahydroxy-2-(3-methoxyphenyl)-8aH-chromen-8a-yl | metab_14_up | 2.9157 | 2.55 × 10−5 | 1.3227 |
| Leucyl-leucyl-norleucine | metab_15_up | 2.8408 | 5.84 × 10−8 | 1.4052 |
Disclaimer/Publisher’s Note: The statements, opinions and data contained in all publications are solely those of the individual author(s) and contributor(s) and not of MDPI and/or the editor(s). MDPI and/or the editor(s) disclaim responsibility for any injury to people or property resulting from any ideas, methods, instructions or products referred to in the content. |
© 2024 by the authors. Licensee MDPI, Basel, Switzerland. This article is an open access article distributed under the terms and conditions of the Creative Commons Attribution (CC BY) license (https://creativecommons.org/licenses/by/4.0/).
Share and Cite
Song, X.; Wang, Z.; Xia, Y.; Chen, Z.; Wang, G.; Yang, Y.; Zhu, B.; Ai, L.; Xu, H.; Wang, C. A Cross Talking between the Gut Microbiota and Metabolites of Participants in a Confined Environment. Nutrients 2024, 16, 1761. https://doi.org/10.3390/nu16111761
Song X, Wang Z, Xia Y, Chen Z, Wang G, Yang Y, Zhu B, Ai L, Xu H, Wang C. A Cross Talking between the Gut Microbiota and Metabolites of Participants in a Confined Environment. Nutrients. 2024; 16(11):1761. https://doi.org/10.3390/nu16111761
Chicago/Turabian StyleSong, Xin, Ziying Wang, Yongjun Xia, Zheng Chen, Guangqiang Wang, Yijin Yang, Beiwei Zhu, Lianzhong Ai, Haodan Xu, and Chuan Wang. 2024. "A Cross Talking between the Gut Microbiota and Metabolites of Participants in a Confined Environment" Nutrients 16, no. 11: 1761. https://doi.org/10.3390/nu16111761
APA StyleSong, X., Wang, Z., Xia, Y., Chen, Z., Wang, G., Yang, Y., Zhu, B., Ai, L., Xu, H., & Wang, C. (2024). A Cross Talking between the Gut Microbiota and Metabolites of Participants in a Confined Environment. Nutrients, 16(11), 1761. https://doi.org/10.3390/nu16111761

