Horse Placental Extract Enhances Neurogenesis in the Presence of Amyloid β
Abstract
1. Introduction
2. Materials and Methods
2.1. Materials
2.2. Animals
2.3. Object Recognition Memory Test
2.4. Locomotive Function in Open-Field Test
2.5. Western Blotting
2.6. Primary Culture
2.7. Measurement of Dendritic Density and Number of Cells
2.8. Statistical Analysis

3. Results
3.1. JBP-F-02 Prevented Onset of Memory Dysfunction in 5XFAD Mice
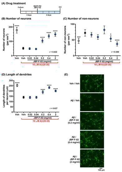
3.2. JBP-F-02 Protects against Decline in Neuron Numbers under Aβ Treatment
4. Discussion
5. Conclusions
Author Contributions
Funding
Institutional Review Board Statement
Data Availability Statement
Conflicts of Interest
References
- Takuma, K.; Mizoguchi, H.; Funatsu, Y.; Kitahara, Y.; Ibi, D.; Kamei, H.; Matsuda, T.; Koike, K.; Inoue, M.; Nagai, T.; et al. Placental Extract Improves Hippocampal Neuronal Loss and Fear Memory Impairment Resulting from Chronic Restraint Stress in Ovariectomized Mice. J. Pharmacol. Sci. 2012, 120, 89–97. [Google Scholar] [CrossRef] [PubMed]
- Yamauchi, A.; Tone, T.; Sugimoto, K.; Lim, H.S.; Kaku, T.; Tohda, C.; Shindo, T.; Tamada, K.; Mizukami, Y.; Hirano, E. Porcine Placental Extract Facilitates Memory and Learning in Aged Mice. Food Sci. Nutr. 2019, 7, 2995–3005. [Google Scholar] [CrossRef] [PubMed]
- Kogure, C.; Tohda, C. Human Placenta Extract Ameliorates Memory Dysfunction and Dendritic Atrophy in a 5XFAD Mouse Model of A Lzheimer’s Disease. Tradit. Kamp. Med. 2017, 4, 94–104. [Google Scholar] [CrossRef]
- Oakley, H.; Cole, S.L.; Logan, S.; Maus, E.; Shao, P.; Craft, J.; Guillozet-Bongaarts, A.; Ohno, M.; Disterhoft, J.; Van Eldik, L.; et al. Intraneuronal Beta-Amyloid Aggregates, Neurodegeneration, and Neuron Loss in Transgenic Mice with Five Familial Alzheimer’s Disease Mutations: Potential Factors in Amyloid Plaque Formation. J. Neurosci. 2006, 26, 10129–10140. [Google Scholar] [CrossRef] [PubMed]
- Tohda, C.; Urano, T.; Umezaki, M.; Nemere, I.; Kuboyama, T. Diosgenin is an Exogenous Activator of 1,25D3-MARRS/Pdia3/ERp57 and Improves Alzheimer’s Disease Pathologies in 5XFAD Mice. Sci. Rep. 2012, 2, 535. [Google Scholar] [CrossRef] [PubMed]
- De Pins, B.; Cifuentes-Díaz, C.; Farah, A.T.; López-Molina, L.; Montalban, E.; Sancho-Balsells, A.; López, A.; Ginés, S.; Delgado-García, J.M.; Alberch, J.; et al. Conditional BDNF Delivery from Astrocytes Rescues Memory Deficits, Spine Density and Synaptic Properties in the 5xFAD Mouse Model of Alzheimer Disease. J. Neurosci. 2019, 39, 2441–2458. [Google Scholar] [CrossRef] [PubMed]
- Tian, J.; Wang, T.; Wang, Q.; Guo, L.; Du, H. MK0677, a Ghrelin Mimetic, Improves Neurogenesis but Fails to Prevent Hippocampal Lesions in a Mouse Model of Alzheimer’s Disease Pathology. J. Alzheimer’s Dis. 2019, 72, 467–478. [Google Scholar] [CrossRef] [PubMed]
- Shin, S.J.; Jeon, S.G.; Kim, J.-I.; Jeong, Y.-O.; Kim, S.; Park, Y.H.; Lee, S.-K.; Park, H.H.; Hong, S.B.; Oh, S.; et al. Red Ginseng Attenuates Aβ-Induced Mitochondrial Dysfunction and Aβ-mediated Pathology in an Animal Model of Alzheimer’s Disease. Int. J. Mol. Sci. 2019, 20, 3030. [Google Scholar] [CrossRef] [PubMed]
- Kuboyama, T.; Hirotsu, K.; Arai, T.; Yamasaki, H.; Tohda, C. Polygalae Radix Extract Prevents Axonal Degeneration and Memory Deficits in a Transgenic Mouse Model of Alzheimer’s Disease. Front. Pharmacol. 2017, 8, 805. [Google Scholar] [CrossRef]
- Egiannoni, P.; Egaven, F.; Bundel, D.E.; Ebaranger, K.; Emarchetti-Gauthier, E.; Roman, F.S.; Evaljent, E.; Emarin, P.; Ebockaert, J.; Erivera, S.; et al. Early Administration of RS 67333, a Specific 5-HT4 Receptor Agonist, Prevents Amyloidogenesis and Behavioral Deficits in the 5XFAD Mouse Model of Alzheimer’s Disease. Front. Aging Neurosci. 2013, 5, 96. [Google Scholar] [CrossRef]
- Lee, S.; Fernandez, E.J.; Good, T.A. Role of Aggregation Conditions in Structure, Stability, and Toxicity of Intermediates in the Abeta Fibril Formation Pathway. Protein Sci. 2007, 16, 723–732. [Google Scholar] [CrossRef] [PubMed]
- Toda, T.; Gage, F.H. Review: Adult Neurogenesis Contributes to Hippocampal Plasticity. Cell Tissue Res. 2018, 373, 693–709. [Google Scholar] [CrossRef] [PubMed]
- Hevner, R.F.; Hodge, R.D.; Daza, R.A.; Englund, C. Transcription Factors in Glutamatergic Neurogenesis: Conserved Programs in Neocortex, Cerebellum, and Adult Hippocampus. Neurosci. Res. 2006, 55, 223–233. [Google Scholar] [CrossRef] [PubMed]
- Gupta, R.; Chattopadhyay, D. Glutamate is the Chemotaxis-Inducing Factor in Placental Extracts. Amino Acids 2008, 37, 359–366. [Google Scholar] [CrossRef] [PubMed]
- Ramírez, E.; Mendieta, L.; Flores, G.; Limón, I.D. Neurogenesis and Morphological-Neural Alterations Closely Related to Amyloid β-Peptide (25–35)-Induced Memory Impairment in Male Rats. Neuropeptides 2018, 67, 9–19. [Google Scholar] [CrossRef] [PubMed]
- Jawhar, S.; Trawicka, A.; Jenneckens, C.; Bayer, T.A.; Wirths, O. Motor Deficits, Neuron Loss, and Reduced Anxiety Coinciding with Axonal Degeneration and Intraneuronal Aβ Aggregation in the 5XFAD Mouse Model of Alzheimer’s Disease. Neurobiol. Aging 2012, 33, 196.e29. [Google Scholar] [CrossRef] [PubMed]
- Zaletel, I.; Schwirtlich, M.; Perović, M.; Jovanović, M.; Stevanović, M.; Kanazir, S.; Puškaš, N. Early Impairments of Hippocampal Neurogenesis in 5xFAD Mouse Model of Alzheimer’s Disease Are Associated with Altered Expression of SOXB Transcription Factors. J. Alzheimer’s Dis. 2018, 65, 963–976. [Google Scholar] [CrossRef] [PubMed]
- Kosik, K.S.; Donahue, C.P.; Israely, I.; Liu, X.; Ochiishi, T. δ-Catenin at the Synaptic–Adherens Junction. Trends Cell Biol. 2005, 15, 172–178. [Google Scholar] [CrossRef] [PubMed]
- Matter, C.; Pribadi, M.; Liu, X.; Trachtenberg, J.T. δ-Catenin Is Required for the Maintenance of Neural Structure and Function in Mature Cortex In Vivo. Neuron 2009, 64, 320–327. [Google Scholar] [CrossRef] [PubMed]



Publisher’s Note: MDPI stays neutral with regard to jurisdictional claims in published maps and institutional affiliations. |
© 2021 by the authors. Licensee MDPI, Basel, Switzerland. This article is an open access article distributed under the terms and conditions of the Creative Commons Attribution (CC BY) license (https://creativecommons.org/licenses/by/4.0/).
Share and Cite
de Toledo, A.; Nomoto, K.; Hirano, E.; Tohda, C. Horse Placental Extract Enhances Neurogenesis in the Presence of Amyloid β. Nutrients 2021, 13, 1672. https://doi.org/10.3390/nu13051672
de Toledo A, Nomoto K, Hirano E, Tohda C. Horse Placental Extract Enhances Neurogenesis in the Presence of Amyloid β. Nutrients. 2021; 13(5):1672. https://doi.org/10.3390/nu13051672
Chicago/Turabian Stylede Toledo, Andreia, Kaori Nomoto, Eiichi Hirano, and Chihiro Tohda. 2021. "Horse Placental Extract Enhances Neurogenesis in the Presence of Amyloid β" Nutrients 13, no. 5: 1672. https://doi.org/10.3390/nu13051672
APA Stylede Toledo, A., Nomoto, K., Hirano, E., & Tohda, C. (2021). Horse Placental Extract Enhances Neurogenesis in the Presence of Amyloid β. Nutrients, 13(5), 1672. https://doi.org/10.3390/nu13051672

