Sociodemographic Differences in the Dietary Quality of Food-at-Home Acquisitions and Purchases among Participants in the U.S. Nationally Representative Food Acquisition and Purchase Survey (FoodAPS)
Abstract
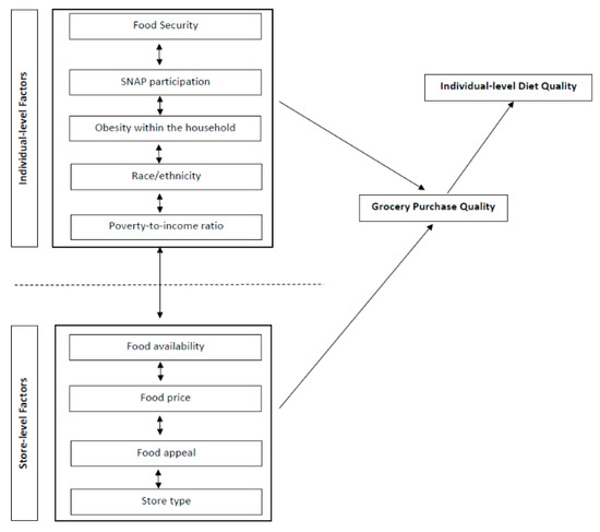
1. Introduction
2. Methods
2.1. Data Source
2.2. Analytical Sample
2.3. Healthy Eating Index 2015
2.4. Exposures
2.5. Covariates
2.6. Statistical Analysis
3. Results
3.1. Descriptive Characteristics
3.2. Unadjusted HEI-2015 Scores across Sociodemographic Groups
3.3. Associations between Food Security and SNAP-Participation on HEI-2015 Scores
3.4. Associations between SNAP-Participation and Household-Level Obesity on HEI-2015 Scores
3.5. Associations between Race/Ethnicity and Household-Level Obesity on HEI-2015 Scores
4. Discussion
4.1. Sociodemographic Differences in FAH Acquisition Quality
4.2. Using FAH Acquisition Data as a Proxy Measure of Dietary Intake Quality
4.3. Strengths and Limitations
5. Conclusions
Supplementary Materials
Author Contributions
Funding
Conflicts of Interest
Abbreviations
| BMI | Body Mass Index |
| FoodAPS | Food Acquisition and Purchase Survey |
| FAH | food at home |
| HEI | Healthy Eating Index |
| HH | household |
| NHB | non-Hispanic Black |
| NHW | non-Hispanic White |
| PIR | poverty income ratio |
| PR | primary respondent |
| SNAP | Supplemental Nutrition Assistance Program |
| WIC | Women, Infants, and Children |
References
- Wang, D.D.; Leung, C.W.; Li, Y.; Ding, E.L.; Chiuve, S.E.; Hu, F.B.; Willett, W.C. Trends in dietary quality among adults in the United States, 1999 through 2010. JAMA Intern. Med. 2014, 174, 1587–1595. [Google Scholar] [CrossRef] [PubMed]
- Zhang, F.; Liu, J.; Rehm, C.D.; Wilde, P.; Mande, J.R.; Mozaffarian, D. Trends and disparities in diet quality among us adults by supplemental nutrition assistance program participation status. JAMA Netw. Open 2018, 1, e180237. [Google Scholar] [CrossRef] [PubMed]
- Afshin, A.; Sur, P.J.; Fay, K.A.; Cornaby, L.; Ferrara, G.; Salama, J.S.; Mullany, E.C.; Abate, K.H.; Abbafati, C.; Abebe, Z.; et al. Health effects of dietary risks in 195 countries, 1990–2017: A systematic analysis for the Global Burden of Disease Study 2017. Lancet 2019, 393, 1958–1972. [Google Scholar] [CrossRef]
- Subar, A.F.; Freedman, L.S.; Tooze, J.A.; Kirkpatrick, S.I.; Boushey, C.; Neuhouser, M.L.; Thompson, F.E.; Potischman, N.; Guenther, P.M.; Tarasuk, V.; et al. Addressing Current Criticism Regarding the Value of Self-Report Dietary Data. J. Nutr. 2015, 145, 2639–2645. [Google Scholar] [CrossRef] [PubMed]
- Subar, A.F.; Kushi, L.H.; Lerman, J.L.; Freedman, L.S. Invited Commentary: The Contribution to the Field of Nutritional Epidemiology of the Landmark 1985 Publication by Willett et al. Am. J. Epidemiol 2017, 185, 1124–1129. [Google Scholar] [CrossRef]
- National Institutes of Health, Nutrition Research Task Force. 2020–2030 Strategic Plan for NIH Nutrition Research. Available online: https://www.niddk.nih.gov/about-niddk/strategic-plans-reports/strategic-plan-nih-nutrition-research (accessed on 24 July 2020).
- Rumpler, W.V.; Kramer, M.; Rhodes, D.G.; Moshfegh, A.J.; Paul, D.R. Identifying sources of reporting error using measured food intake. Eur. J. Clin. Nutr. 2008, 62, 544–552. [Google Scholar] [CrossRef]
- Brewster, P.J.; Durward, C.M.; Hurdle, J.F.; Stoddard, G.J.; Guenther, P.M. The Grocery Purchase Quality Index-2016 Performs Similarly to the Healthy Eating Index-2015 in a National Survey of Household Food Purchases. J. Acad. Nutr. Diet. 2019, 119, 45–56. [Google Scholar] [CrossRef]
- Eyles, H.; Jiang, Y.; Ni Mhurchu, C. Use of household supermarket sales data to estimate nutrient intakes: A comparison with repeat 24-hour dietary recalls. J. Am. Diet. Assoc. 2010, 110, 106–110. [Google Scholar] [CrossRef]
- Ransley, J.K.; Donnelly, J.K.; Khara, T.N.; Botham, H.; Arnot, H.; Greenwood, D.C.; Cade, J.E. The use of supermarket till receipts to determine the fat and energy intake in a UK population. Public Health Nutr. 2001, 4, 1279–1286. [Google Scholar] [CrossRef]
- Appelhans, B.M.; French, S.A.; Tangney, C.C.; Powell, L.M.; Wang, Y. To what extent do food purchases reflect shoppers’ diet quality and nutrient intake? Int. J. Behav. Nutr. Phys. Act. 2017, 14, 46. [Google Scholar] [CrossRef]
- Kirkpatrick, S.I. Examining the Quality of Foods and Beverages Across the Food Stream. J. Acad. Nutr. Diet. 2019, 119, 35–38. [Google Scholar] [CrossRef] [PubMed]
- Lucan, S.C.; Mitra, N. Perceptions of the food environment are associated with fast-food (not fruit-and-vegetable) consumption: Findings from multi-level models. Int. J. Public Health 2012, 57, 599–608. [Google Scholar] [CrossRef] [PubMed]
- Basu, S.; Wimer, C.; Seligman, H. Moderation of the Relation of County-Level Cost of Living to Nutrition by the Supplemental Nutrition Assistance Program. Am. J. Public Health 2016, 106, 2064–2070. [Google Scholar] [CrossRef] [PubMed]
- Todd, J.E.; Scharadin, B. Where Households Get Food in a Typical Week: Findings from USDA’s FoodAPS; EIB-156; U.S. Department of Agriculture, Economic Research Service: Washington, DC, USA, 2016. [Google Scholar]
- Ver Ploeg, M.; Larimore, E.; Wilde, P. The Influence of Food Store Access on Grocery Shopping and Food Spending; EIB-180; U.S. Department of Agriculture, Economic Research Service: Washington, DC, USA, 2017. [Google Scholar]
- Camargo, D.F.M.; Belon, A.P.; Marín-León, L.; Do Nascimento Jacinto de Souza, B.F.; Pérez-Escamilla, R.; Segall-Corrêa, A.M. Comparing food environment and food purchase in areas with low and high prevalence of obesity: Data from a mapping, in-store audit, and population-based survey. Cad. Saude Publica 2019, 35, e00247218. [Google Scholar] [CrossRef]
- Pitt, E.; Gallegos, D.; Comans, T.; Cameron, C.; Thornton, L. Exploring the influence of local food environments on food behaviours: A systematic review of qualitative literature. Public Health Nutr. 2017, 20, 2393–2405. [Google Scholar] [CrossRef]
- Satia, J.A. Diet-related disparities: Understanding the problem and accelerating solutions. J. Am. Diet. Assoc. 2009, 109, 610–615. [Google Scholar] [CrossRef]
- Whitaker, K.M.; Jacobs, D.R.; Kershaw, K.N.; Demmer, R.T.; Booth, J.N.; Carson, A.P.; Lewis, C.E.; Goff, D.C.; Lloyd-Jones, D.M.; Gordon-Larsen, P.; et al. Racial Disparities in Cardiovascular Health Behaviors: The Coronary Artery Risk Development in Young Adults Study. Am. J. Prev. Med. 2018, 55, 63–71. [Google Scholar] [CrossRef]
- Kromhout, D.; Sijtsma, F.P.; Shikany, J.M.; Meyer, K.A.; Van Horn, L.; Harnack, L.; Steffen, L.M.; Jacobs, D.R., Jr. Longitudinal trends in diet and effects of sex, race, and education on dietary quality score change: The Coronary Artery Risk Development in Young Adults study. Am. J. Clin. Nutr. 2012, 95, 580–586. [Google Scholar] [CrossRef]
- Nowlin, S.Y.; Cleland, C.M.; Vadiveloo, M.; D’Eramo Melkus, G.; Parekh, N.; Hagan, H. Explaining Racial/Ethnic Dietary Patterns in Relation to Type 2 Diabetes: An Analysis of NHANES 2007–2012. Ethn. Dis. 2016, 26, 529–536. [Google Scholar] [CrossRef]
- Asghari, G.; Mirmiran, P.; Yuzbashian, E.; Azizi, F. A systematic review of diet quality indices in relation to obesity. Br. J. Nutr. 2017, 117, 1055–1065. [Google Scholar] [CrossRef]
- Wilcox, S.; Sharpe, P.A.; Liese, A.D.; Dunn, C.G.; Hutto, B. Socioeconomic factors associated with diet quality and meeting dietary guidelines in disadvantaged neighborhoods in the Southeast United States. Ethn. Health 2018, 1–17. [Google Scholar] [CrossRef] [PubMed]
- Darmon, N.; Drewnowski, A. Contribution of food prices and diet cost to socioeconomic disparities in diet quality and health: A systematic review and analysis. Nutr. Rev. 2015, 73, 643–660. [Google Scholar] [CrossRef] [PubMed]
- Volaco, A.; Cavalcanti, A.M.; Filho, R.P.; Precoma, D.B. Socioeconomic Status: The Missing Link Between Obesity and Diabetes Mellitus? Curr. Diabetes Rev. 2018, 14, 321–326. [Google Scholar] [CrossRef] [PubMed]
- Finch, B.K.; Bird, C.E.; Escarce, J.J.; Hale, L.; Heron, M.; Lurie, N.; Basurto-Dávila, R.; Dubowitz, T. Neighborhood socioeconomic status and fruit and vegetable intake among whites, blacks, and Mexican Americans in the United States. Am. J. Clin. Nutr. 2008, 87, 1883–1891. [Google Scholar] [CrossRef]
- U.S. Department of Agriculture Economic Research Service. FoodAPS National Household Food Acquisition and Purchase Survey. Available online: https://www.ers.usda.gov/data-products/foodaps-national-household-food-acquisition-and-purchase-survey/ (accessed on 27 July 2020).
- Reedy, J.; Lerman, J.L.; Krebs-Smith, S.M.; Kirkpatrick, S.I.; Pannucci, T.E.; Wilson, M.M.; Subar, A.F.; Kahle, L.L.; Tooze, J.A. Evaluation of the Healthy Eating Index-2015. J. Acad. Nutr. Diet. 2018, 118, 1622–1633. [Google Scholar] [CrossRef]
- Kuhn, M.A. Who feels the calorie crunch and when? The impact of school meals on cyclical food insecurity. J. Public Econ. 2018, 166, 27–38. [Google Scholar] [CrossRef]
- U.S. Department of Agriculture Economic Research Service. National Household Food Acquisition and Purchase Survey (FoodAPS). Available online: https://www.ers.usda.gov/foodaps (accessed on 2 April 2020).
- Mancino, L.; Todd, J.E.; Scharadin, B. USDA’s National Household Food Acquisition and Purchase Survey: Methodology for Imputing Missing Quantities to Calculate Healthy Eating Index-2010 Scores and Sort Foods into ERS Food Groups; TB-1947; U.S. Department of Agriculture, Economic Research Service: Washington, DC, USA, 2018. [Google Scholar]
- U.S. Department of Agriculture Economic Research Service. National Household Food Acquisition and Purchase Survey (FoodAPS): User’s Guide to Survey Design, Data Collection, and Overview of Datasets; Department of Agriculture, Economic Research Service: Washington, DC, USA, 2016. [Google Scholar]
- Juul, F.; Simoes, B.D.S.; Litvak, J.; Martinez-Steele, E.; Deierlein, A.; Vadiveloo, M.; Parekh, N. Processing level and diet quality of the US grocery cart: Is there an association? Public Health Nutr. 2019, 22, 1–10. [Google Scholar] [CrossRef]
- U.S. Department of Agriculture and U.S. Department of Health and Human Services. 2015–2020 Dietary Guidelines for Americans, 8th ed.; U.S. Government Printing Office: Washington, DC, USA, 2015. [Google Scholar]
- Jahns, L.; Scheett, A.J.; Johnson, L.K.; Krebs-Smith, S.M.; Payne, C.R.; Whigham, L.D.; Hoverson, B.S.; Kranz, S. Diet Quality of Items Advertised in Supermarket Sales Circulars Compared to Diets of the US Population, as Assessed by the Healthy Eating Index-2010. J. Acad. Nutr. Diet. 2016, 116, 115–122.e111. [Google Scholar] [CrossRef]
- National Cancer Institute. Research Uses of the HEI. Available online: https://epi.grants.cancer.gov/hei/uses.html (accessed on 24 July 2020).
- National Cancer Institute. Comparing the HEI-2015, HEI-2010 & HEI-2005. Available online: https://epi.grants.cancer.gov/hei/comparing.html (accessed on 24 July 2020).
- Guenther, P.M.; Kirkpatrick, S.I.; Reedy, J.; Krebs-Smith, S.M.; Buckman, D.W.; Dodd, K.W.; Casavale, K.O.; Carroll, R.J. The Healthy Eating Index-2010 is a valid and reliable measure of diet quality according to the 2010 Dietary Guidelines for Americans. J. Nutr. 2014, 144, 399–407. [Google Scholar] [CrossRef]
- Gunderson, C.; Ziliak, J.P. Food Security and Geographic Factors in Food Purchase and Acquisition Decisions: A Compilation of Research Conducted under USDA Cooperative Agreements 58-500-1-0050 and 58-5000-3-0066; University of Kentucky Center for Poverty Research Discussion Paper Series; University of Kentucky Center for Poverty Research: Lexington, KY, USA, 2016. [Google Scholar]
- National Cancer Institute. SAS Code. Available online: https://epi.grants.cancer.gov/hei/sas-code.html (accessed on 24 July 2020).
- Rahkovsky, I.; Young, J.; Carlson, A. Consumers Balance Time and Money in Purchasing Convenience Foods; ERR-251; U.S. Department of Agriculture, Economic Research Service: Washington, DC, USA, 2018. [Google Scholar]
- Krebs-Smith, S.M.; Pannucci, T.E.; Subar, A.F.; Kirkpatrick, S.I.; Lerman, J.L.; Tooze, J.A.; Wilson, M.M.; Reedy, J. Update of the Healthy Eating Index: HEI-2015. J. Acad. Nutr. Diet. 2018, 118, 1591–1602. [Google Scholar] [CrossRef]
- Bickel, G.; Nord, N.; Price, C.; Hamilton, W.; Cook, J. Guide to Measuring Household Food Security, Revised 2000; U.S. Department of Agriculture, Food and Nutrition Service: Alexandria, VA, USA, 2000. [Google Scholar]
- National Household Food Acquisition and Purchase Survey (FoodAPS): Codebook: FoodAPS Individual Public Use File, Faps_Individual_Puf. U.S. Department of Agriculture, Economic Research Service: Washington, DC, USA, 2016.
- US Census Bureau. How the Census Bureau Measures Poverty. Available online: https://www.census.gov/topics/income-poverty/poverty/guidance/poverty-measures.html (accessed on 16 December 2019).
- Johnson, C.L.; Paulose-Ram, R.; Ogden, C.L.; Carroll, M.D.; Kruszon-Moran, D.; Dohrmann, S.M.; Curtin, L.R. National Health and Nutrition Examination Survey: Analytic guidelines, 1999–2010. Vital Health Stat. 2013, 1–24. [Google Scholar]
- Hiza, H.A.; Casavale, K.O.; Guenther, P.M.; Davis, C.A. Diet quality of Americans differs by age, sex, race/ethnicity, income, and education level. J. Acad. Nutr. Diet. 2013, 113, 297–306. [Google Scholar] [CrossRef] [PubMed]
- Andreyeva, T.; Tripp, A.S.; Schwartz, M.B. Dietary Quality of Americans by Supplemental Nutrition Assistance Program Participation Status: A Systematic Review. Am. J. Prev. Med. 2015, 49, 594–604. [Google Scholar] [CrossRef] [PubMed]
- Nguyen, B.T.; Shuval, K.; Bertmann, F.; Yaroch, A.L. The Supplemental Nutrition Assistance Program, Food Insecurity, Dietary Quality, and Obesity Among U.S. Adults. Am. J. Public Health 2015, 105, 1453–1459. [Google Scholar] [CrossRef]
- SAS. SAS, 9.4; SAS Institute, Inc.: Cary, NC, USA, 2013. [Google Scholar]
- Lee, S.; Lee, D.K. What is the proper way to apply the multiple comparison test? Korean J. Anesth. 2018, 71, 353–360. [Google Scholar] [CrossRef]
- Nguyen, B.T.; Powell, L.M. The impact of restaurant consumption among US adults: Effects on energy and nutrient intakes. Public Health Nutr. 2014, 17, 2445–2452. [Google Scholar] [CrossRef]
- An, R. Fast-food and full-service restaurant consumption and daily energy and nutrient intakes in US adults. Eur. J. Clin. Nutr. 2016, 70, 97–103. [Google Scholar] [CrossRef]
- Mancino, L.; Guthrie, J.; Ver Ploeg, M.; Lin, B.H. Nutritional Quality of Foods Purchased and Acquired by Americans: Findings from USDA’s National Household Food Acquisition and Purchase Survey; EIB-188; U.S. Department of Agriculture, Economic Research Service: Washington, DC, USA, 2018. [Google Scholar]
- Hebert, J.R.; Clemow, L.; Pbert, L.; Ockene, I.S.; Ockene, J.K. Social desirability bias in dietary self-report may compromise the validity of dietary intake measures. Int. J. Epidemiol. 1995, 24, 389–398. [Google Scholar] [CrossRef]
- Grummon, A.H.; Taillie, L.S. Nutritional profile of Supplemental Nutrition Assistance Program household food and beverage purchases. Am. J. Clin. Nutr. 2017, 105, 1433–1442. [Google Scholar] [CrossRef]
- Gregory, C.A.; Mancino, L.; Coleman-Jensen, A. Food Security and Food Purchase Quality among Low-Income Households: Findings from the National Household Food Acquisition and Purchase Survey (FoodAPS); ERR-269; U.S. Department of Agriculture, Economic Research Service: Washington, DC, USA, 2019. [Google Scholar]
- Keith-Jennings, B.; Llobrera, J.; Dean, S. Links of the Supplemental Nutrition Assistance Program With Food Insecurity, Poverty, and Health: Evidence and Potential. Am. J. Public Health 2019, 109, 1636–1640. [Google Scholar] [CrossRef]
- Brown, A.F.; Liang, L.J.; Vassar, S.D.; Escarce, J.J.; Merkin, S.S.; Cheng, E.; Richards, A.; Seeman, T.; Longstreth, W.T., Jr. Trends in Racial/Ethnic and Nativity Disparities in Cardiovascular Health Among Adults Without Prevalent Cardiovascular Disease in the United States, 1988 to 2014. Ann. Int. Med. 2018, 168, 541–549. [Google Scholar] [CrossRef] [PubMed]
- Rehm, C.D.; Penalvo, J.L.; Afshin, A.; Mozaffarian, D. Dietary Intake Among US Adults, 1999–2012. JAMA 2016, 315, 2542–2553. [Google Scholar] [CrossRef] [PubMed]
- Ejima, K.; Thomas, D.M.; Allison, D.B. A Mathematical Model for Predicting Obesity Transmission with Both Genetic and Nongenetic Heredity. Obesity (Silver Spring Md.) 2018, 26, 927–933. [Google Scholar] [CrossRef] [PubMed]
- Jo, Y. The Differences in Characteristics among Households with and without an Obese Child.: Findings from USDA’s FoodAPS; EIB-179; U.S. Department of Agriculture, Economic Research Service: Washington, DC, USA, 2017. [Google Scholar]
- Patetta, M.A.; Pedraza, L.S.; Popkin, B.M. Improvements in the nutritional quality of US young adults based on food sources and socioeconomic status between 1989–1991 and 2011–2014. Nutr. J. 2019, 18, 32. [Google Scholar] [CrossRef] [PubMed]
- Medina-Inojosa, J.; Jean, N.; Cortes-Bergoderi, M.; Lopez-Jimenez, F. The Hispanic Paradox in Cardiovascular Disease and Total Mortality. Prog. Cardiovasc. Dis. 2014, 57, 286–292. [Google Scholar] [CrossRef] [PubMed]
- Hu, M.; Kirlin, J.A.; West, B.T.; He, W.; Ong, A.R.; Zhang, S.; Zhang, X. Estimation of Underreporting in Diary Surveys: An Application using the National Household Food Acquisition and Purchase Survey. J. Surv. Stat. Methodol. 2019. [Google Scholar] [CrossRef]
- Hu, M.; Gremel, G.W.; Kirlin, J.A.; West, B.T. Nonresponse and Underreporting Errors Increase over the Data Collection Week Based on Paradata from the National Household Food Acquisition and Purchase Survey. J. Nutr. 2017, 147, 964–975. [Google Scholar] [CrossRef]
- Carlson, A.C.; Tselepidakis-Page, E.; Palmer-Zimmerman, T.; Tornow, C.E.; Hermansen, S. Linking USDA Nutrition Databases to IRI Household-Based and Store-Based Scanner Data; TB-1952; U.S. Department of Agriculture, Economic Research Service: Washington, DC, USA, 2019. [Google Scholar]





| Characteristic | All Households | HEI-2015 a <40 | HEI-2015 40–59 | HEI-2015 ≥60 | p |
|---|---|---|---|---|---|
| (n = 3961) Mean (SE b) | (n = 702) Mean (SE) | (n = 2195) Mean (SE) | (n = 1064) Mean (SE) | ||
| Percent, % | 17.7 | 55.4 | 26.9 | ||
| Household size | 2.49 (0.05) | 2.54 (0.11) | 2.59 (0.06) | 2.32 (0.05) | 0.005 |
| Children (0–18 years) in HH c | 0.64 (0.03) | 0.70 (0.07) | 0.73 (0.05) | 0.49 (0.03) | <0.001 |
| Race/ethnicity of primary respondent, % | |||||
| Non-Hispanic White | 70.3 | 69.5 | 69.7 | 71.6 | <0.001 |
| Non-Hispanic Black | 9.9 | 11.7 | 12.0 | 5.93 | |
| Hispanic | 13.0 | 14.5 | 12.5 | 13.2 | |
| Other race (non-Hispanic) | 6.8 | 4.36 | 5.85 | 9.32 | |
| Sex of primary respondent, % | 0.59 | ||||
| Male | 29.8 | 30.4 | 30.9 | 28.0 | |
| Female | 70.2 | 69.6 | 69.1 | 72.0 | |
| Age primary respondent, years | 50.6 (0.53) | 48.4 (1.39) | 50.4 (0.68) | 51.8 (0.65) | 0.02 |
| Education level primary respondent, % | <0.001 | ||||
| Less than high school | 9.1 | 12.0 | 9.93 | 6.54 | |
| High school degree/some college | 57.8 | 71.1 | 61.1 | 47.1 | |
| Bachelor’s degree or higher | 33.1 | 17.0 | 29.0 | 46.3 | |
| Family income to poverty ratio, % | <0.001 | ||||
| <130% | 16.9 | 27.2 | 18.1 | 10.9 | |
| 130–349% | 41.1 | 46.8 | 42.6 | 36.4 | |
| ≥350% | 42.0 | 25.9 | 39.4 | 52.7 | |
| SNAP d participation, % | 12.7 | 21.0 | 14.7 | 6.27 | <0.001 |
| WIC e participation f, % | 27.0 | 33.3 | 29.8 | 19.4 | 0.038 |
| Food security status, % | <0.001 | ||||
| Food secure household | 86.0 | 78.2 | 84.5 | 91.5 | |
| Food insecure household | 14.0 | 21.8 | 15.5 | 8.50 | |
| Smoker in HH, % | 29.3 | 46.8 | 32.9 | 16.4 | <0.001 |
| ≥1 obese g person in HH, % | 45.4 | 53.7 | 48.6 | 36.9 | <0.001 |
| Self-perceived health status of primary respondent, % | <0.001 | ||||
| Excellent | 13.1 | 9.64 | 13.1 | 14.5 | |
| Very good | 34.5 | 24.2 | 30.8 | 44.6 | |
| Good | 36.0 | 40.7 | 38.7 | 29.7 | |
| Fair | 13.4 | 20.1 | 14.1 | 9.65 | |
| Poor | 3.02 | 5.41 | 3.35 | 1.52 | |
| Region, % | 0.001 | ||||
| Northeast | 15.8 | 15.0 | 14.6 | 18.0 | |
| Midwest | 31.4 | 27.3 | 33.6 | 29.4 | |
| South | 34.7 | 44.1 | 35.6 | 29.4 | |
| West | 18.2 | 13.6 | 16.3 | 23.3 | |
| HH located in rural census tract, % | 34.6 | 40.8 | 37.0 | 28.3 | 0.004 |
| Total FAH h purchases in 7 days, kcal | 35615.9 (730.5) | 32271.0 (1698.3) | 37370.4 (1068.5) | 34209.6 (1203.3) | 0.99 |
| Total FAH items purchased in 7 days | 33.1 (0.58) | 26.6 (1.34) | 32.93 (0.79) | 35.9 (0.88) | <0.001 |
| Perceived healthfulness of diet i, % | <0.001 | ||||
| Excellent | 8.20 | 5.6 | 6.3 | 12.3 | |
| Very good | 29.6 | 23.9 | 26.7 | 36.8 | |
| Good | 42.0 | 39.9 | 45.4 | 37.4 | |
| Fair | 17.0 | 24.5 | 18.5 | 11.7 | |
| Poor | 3.11 | 6.03 | 3.15 | 1.83 |
| HEI-2015 a Total and Component Scores (Maximum Score) | Mean (SE b) | p |
|---|---|---|
| All households | ||
| Total score (100) | 54.7 (0.4) | |
| Total fruits (5) | 2.8 (0.1) | |
| Whole fruits (5) | 2.9 (0.0) | |
| Total vegetables (5) | 1.9 (0.1) | |
| Greens and beans (5) | 2.5 (0.1) | |
| Whole grains (10) | 2.8 (0.1) | |
| Dairy (10) | 5.3 (0.1) | |
| Total protein foods (5) | 3.6 (0.0) | |
| Seafood and plant proteins (5) | 2.4 (0.1) | |
| Fatty acids ratio (10) | 5.0 (0.1) | |
| Refined grains (10) | 6.7 (0.1) | |
| Sodium (10) | 6.8 (0.1) | |
| Added sugars (10) | 5.7 (0.1) | |
| Saturated fats (10) | 6.2 (0.1) | |
| Total HEI-2015 score by race/ethnicity | <0.001 | |
| Non-Hispanic White, ref. c | 54.9 (0.5) | |
| Non-Hispanic Black | 51.5 (1.3) | 0.008 |
| Hispanic | 54.1 (0.7) | 0.366 |
| Other race (non-Hispanic) | 58.1 (1.1) | 0.020 |
| Total HEI-2015 score by food security status | <0.001 | |
| Food secure household, ref. | 55.4 (0.4) | |
| Food insecure household | 50.1 (0.6) | <0.001 |
| Total HEI-2015 score by SNAP d-participation | <0.001 | |
| Household not participating in SNAP, ref. | 55.5 (0.4) | |
| SNAP-household | 49.1 (0.5) | <0.001 |
| Total HEI-2015 score by weight-status | <0.001 | |
| None obese in household, ref. | 56.2 (0.5) | |
| ≥1 obese e person in household | 52.8 (0.6) | <0.001 |
| Total HEI-2015 score by family income to poverty ratio | <0.001 | |
| ≥350%, ref. | 57.1 (0.6) | |
| 130–349% | 53.8 (0.6) | <0.001 |
| <130% | 50.7 (0.7) | <0.001 |
© 2020 by the authors. Licensee MDPI, Basel, Switzerland. This article is an open access article distributed under the terms and conditions of the Creative Commons Attribution (CC BY) license (http://creativecommons.org/licenses/by/4.0/).
Share and Cite
Vadiveloo, M.K.; Parker, H.W.; Juul, F.; Parekh, N. Sociodemographic Differences in the Dietary Quality of Food-at-Home Acquisitions and Purchases among Participants in the U.S. Nationally Representative Food Acquisition and Purchase Survey (FoodAPS). Nutrients 2020, 12, 2354. https://doi.org/10.3390/nu12082354
Vadiveloo MK, Parker HW, Juul F, Parekh N. Sociodemographic Differences in the Dietary Quality of Food-at-Home Acquisitions and Purchases among Participants in the U.S. Nationally Representative Food Acquisition and Purchase Survey (FoodAPS). Nutrients. 2020; 12(8):2354. https://doi.org/10.3390/nu12082354
Chicago/Turabian StyleVadiveloo, Maya K., Haley W. Parker, Filippa Juul, and Niyati Parekh. 2020. "Sociodemographic Differences in the Dietary Quality of Food-at-Home Acquisitions and Purchases among Participants in the U.S. Nationally Representative Food Acquisition and Purchase Survey (FoodAPS)" Nutrients 12, no. 8: 2354. https://doi.org/10.3390/nu12082354
APA StyleVadiveloo, M. K., Parker, H. W., Juul, F., & Parekh, N. (2020). Sociodemographic Differences in the Dietary Quality of Food-at-Home Acquisitions and Purchases among Participants in the U.S. Nationally Representative Food Acquisition and Purchase Survey (FoodAPS). Nutrients, 12(8), 2354. https://doi.org/10.3390/nu12082354

