Abstract
Japanese Knotweed s.l. taxa are amongst the most aggressive vascular plant Invasive Alien Species (IAS) in the world. These taxa form dense, suppressive monocultures and are persistent, pervasive invaders throughout the more economically developed countries (MEDCs) of the world. The current paper utilises the Object-Based Image Analysis (OBIA) approach of Definiens Imaging Developer software, in combination with very high spatial resolution (VHSR) colour infra-red (CIR) and visible‑band (RGB) aerial photography in order to detect Japanese Knotweed s.l. taxa in Wales (UK). An algorithm was created using Definiens in order to detect these taxa, using variables found to effectively distinguish them from landscape and vegetation features. The results of the detection algorithm were accurate, as confirmed by field validation and desk‑based studies. Further, these results may be incorporated into Geographical Information Systems (GIS) research as they are readily transferable as vector polygons (shapefiles). The successful detection results developed within the Definiens software should enable greater management and control efficacy. Further to this, the basic principles of the detection process could enable detection of these taxa worldwide, given the (relatively) limited technical requirements necessary to conduct further analyses.
1. Introduction
1.1. Invasive Alien Species (IAS) in a Global Ecological Context
The rapid globalisation of economies is causing an ever increasing number of introductions of organisms into areas where they are ‘alien’, breaking down the biogeographic barriers that have created and maintained the major floral and faunal regions of Earth [1,2,3]. Biological invasions [4] have been recognised for several decades as being one of the main components of global change [2,5,6,7,8]. Consequently, bioinvasion has been recognised by the Convention on Biological Diversity (CBD) as a primary cause of global biodiversity loss, second only to habitat destruction and fragmentation [6,9,10,11].
As the ecological impacts of IAS are becoming apparent at both species and ecosystem scales, efforts are being made to avoid invasions or to eradicate and/or control established invaders. Better planning is essential for the early detection, reporting and management of IAS [12]. It has long been recognised that remote sensing (RS) and geographical information systems (GIS) could contribute significantly to this, for instance through mapping IAS distribution or areas at risk of invasion. Potentially GIS could also be used as a synthesising tool for management of interventions aimed at IAS control [12].
1.2. Japanese Knotweed s.l. taxa
The genus Fallopia (Polygonaceae) includes 16 species, distributed in north temperate regions of Europe, North America and Asia [13,14,15,16]. Naturalised, Asian representatives of the genus Fallopia are significant Invasive Alien Species (IAS) across the more economically developed countries (MEDCs) of the world [6,17,18,19]. These herbaceous non-climbing perennial plant IAS, including F. japonica, F. sachalinensis, F. × bohemica and any F2s or backcrosses, are referred to here as Japanese Knotweed sensu lato (s.l.) after Bailey & Conolly [20], unless referred to by species (Table 1).
Table 1.
Table 1. Herbaceous non-climbing perennial members of the genus Fallopia considered in the current paper [14,17,21,22].
| Species | Hybrid | Growth form |
|---|---|---|
| Fallopia japonica var. japonica (Houtt.) Ronse Decr. | F. japonica var. japonica × F. sachalinensis = F. bohemica (Chrtek & Chrtková) | Herbaceous non-climbing perennial |
| Fallopia japonica var. compacta (Hook. F.) J. P. Bailey | F. japonica × F. baldschuanica = F. conollyana (Bailey, 2001) | Herbaceous non-climbing perennial |
| F. sachalinensis (F. Schmidt ex Maxim.) Ronse Decr. | Herbaceous non-climbing perennial |
1.3. Japanese Knotweed s.l. taxa UK Phytogeography and Ecology
In the UK, Japanese Knotweed s.l. taxa grow principally in habitats influenced by anthropogenic activities (e.g., communications routes), although they are also present in significant quantities within other habitats, particularly riparian zones [6,14,23,24,25]. Dispersal of these taxa reflects their phytogeographical distribution; anthropogenic dispersal of plant material is of primary importance, while environmental dispersal mechanisms, such as rivers, are also of critical importance [14,24,25,26]. Once established, Japanese Knotweed s.l. taxa form dense, monospecific stands [17,27], excluding UK native and endemic floral and faunal species [6,13,17,24,27].
1.4. IAS Detection Using RS and GIS
RS techniques have received considerable interest in the field of biological invasion in recent years, where they offer recognised advantages including: a synoptic view; multispectral (MS) data; multi‑temporal coverage and clear benefits in terms of cost effectiveness. RS has proved to be a practical approach to study complex geographic terrain types and diverse inaccessible ecosystems [12]. A key requirement for the effective management of IAS is to delineate both the spatial extent and the severity of invasion [11]. Joshi et al. [12] proposed a 4 class system (I–IV) for the classification of IAS based on RS canopy reflectance response: it is the canopy of an ecosystem (flora or fauna) that reflects the EM radiation that is captured by RS platforms. Species such as Japanese Knotweed s.l. taxa constitute Class I species, dominating the canopy and forming homogeneous single species stands [12].
Conventional pixel-based analysis of RS data: Conventional classification methods use pixel-based approaches (Bayesian theory or artificial neural networks) that rely only on the spectral information or colours contained in image data. As spatial resolution increases, between-class spectral confusion and within-class spectral variation increases [28]. In addition, object extraction is time consuming and ‘Salt and Pepper’ Noise phenomena are difficult to remove.
Definiens Developer V7.0 software: The software used in the current analysis was Definiens Imaging (GmbH) Developer V7.0 [29]. Developer has become the industry standard for OBIA over the past decade [30,31,32,33]. OBIA is able to bypass the problems of pixel-based approaches, by effectively exploiting the advantages of very high resolution (VHR) imagery, integrating semantic, contextual, and spectral information, in addition to extraction of any auxiliary data, in order to create meaningful image objects, suitable for analysis [28,34].
Image segmentation: In image processing, segmentation is the subdivision of a digital image into smaller partitions (image-objects or segments), according to given criteria [34]. These segments form the basic processing units of OBIA and are therefore of critical importance in later image analysis processes [35,36]. Segmentation in Definiens allows both primary segmentation based on similarity or dissimilarity measures of image features (e.g., brightness or colour, texture, shape, or size) and, after an initial classification, more advanced secondary classification-based segmentation [30,35,37]. Constraints (i.e., scale and homogeneity criteria) can be used to ensure exact reproducibility of segmentation [35]. The segmentation scale parameter should be decided through a systematic trial and error approach [28,34,37]. Classification is then performed using those objects rather than single pixels.
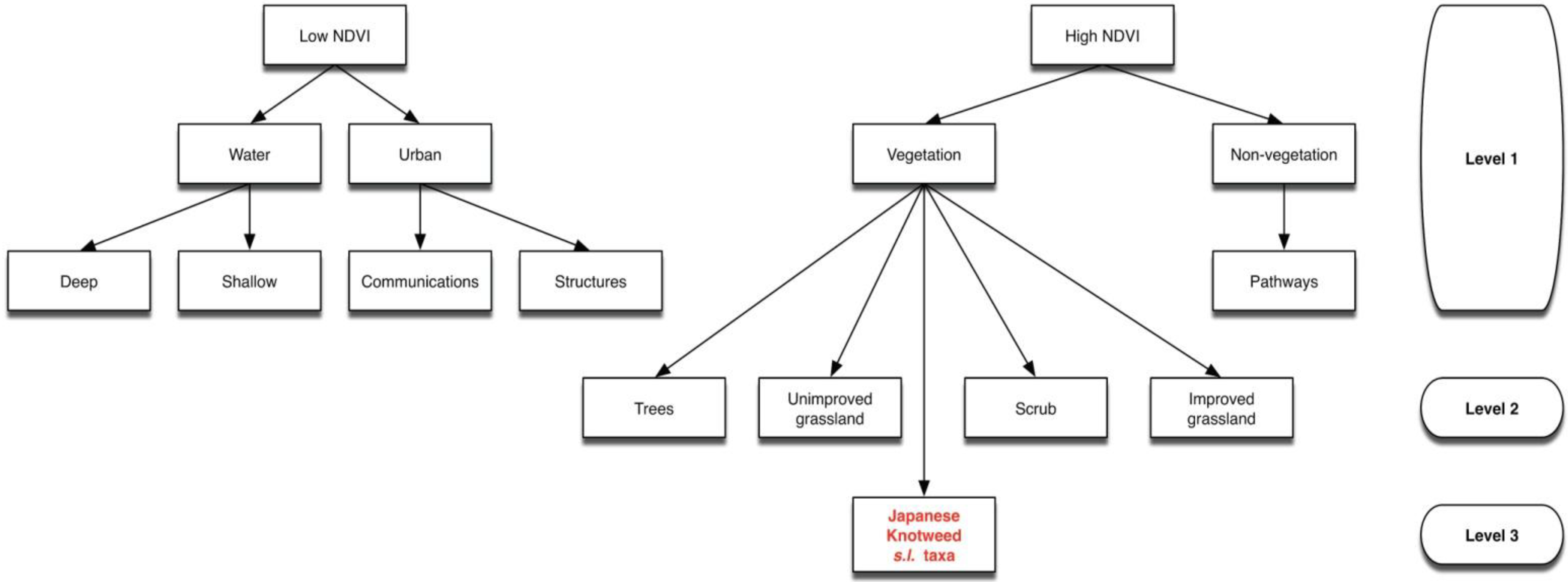
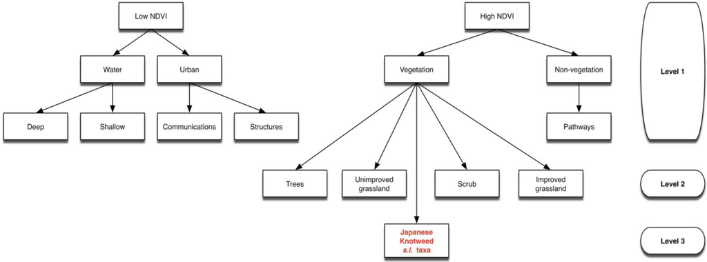
Image-object levels: The new image-objects created by segmentation are stored in new image-object level(s). Each of the subsequent image-object related operations like classification, reshaping, re‑segmentation, and information extraction are executed within an image-object level: image-object levels serve as the internal working areas of the image analysis [34]. The multiresolution segmentation approach allows for segmentation at different scales, which is used to construct a hierarchical network of image objects representing the image information in different spatial resolutions, simultaneously [31]. Figure 1 shows the semantic structure of the current analysis based on hierarchical relationships between the different segmentation levels.
Figure 1.
Semantic structure of the current analysis showing hierarchical relationships between segmentation Levels (Levels 1 to 3).
Figure 1.
Semantic structure of the current analysis showing hierarchical relationships between segmentation Levels (Levels 1 to 3).

1.5. Aims
The first aim of this study was to employ Definiens Developer V7.0 software in combination with the 2006 Wales aerial photograph dataset, Phase 1 habitat survey shapefiles and ground-validation (field survey) in order to develop a reliable algorithm for the detection of Japanese Knotweed s.l. at trial locations within Neath-Port Talbot County Borough Council (CBC) (South Wales, UK) (Figure 2).
The second aim was to utilise the ground-validated automated detection algorithm in order to determine the extent of Japanese Knotweed s.l. taxa invasion within Neath-Port Talbot CBC (South Wales, UK), with particular emphasis upon determination of Japanese Knotweed s.l. invasion near communication routes and urban areas.
Figure 2.
Sites investigated using Definiens Developer: Neath-Port Talbot County Borough Council (CBC), South Wales (UK).
Figure 2.
Sites investigated using Definiens Developer: Neath-Port Talbot County Borough Council (CBC), South Wales (UK).

2. Methods
2.1. Study Area and Data
All study sites were located within Neath-Port Talbot CBC, South Wales (UK) (Figure 2), with the initial training site located in Giants Grave, Briton Ferry (51°64′43.0″N, 03°8′24.85″W). This training site was selected for 2 reasons: (1) the area is subject to significant invasion by Japanese Knotweed s.l. taxa [25] and (2) extensive field reconnaissance data were available for this area. Further sites were selected for testing the automated detection capabilities of the algorithm. These were located in Briton Ferry and Pontardawe (51°71′39.2″N, 03°8′61.39″W).
The complete 2006 Wales aerial photograph dataset was obtained from the Welsh Assembly Government (WAG) Cartographics section in GeoTiff format (~400 Gb) as digitised and geo‑referenced orthophotographs (OSGB 1936) with a 40 cm pixel-resolution. Images were captured in colour and infra-red wavelengths with a north/south orientation of flight lines and weather tracking west/east at an altitude of 4,500 m. 6,800 digital images were acquired, with a 60% length and 25% side overlap. Due to limited suitable flying days in 2005 (i.e., 100% cloud free and minimum sun angle of 30°); 95% of this data was captured between April and July 2006. Imagery considered in the current paper was captured: Briton Ferry (51°64′43.0″N, 03°8′24.85″W) date of capture 03/06/2006 and Pontardawe (51°71′39.2″N, 03°8′61.39″W) date of capture 02/06/2006. Briton Ferry Electronic Supplementary Information [ESI] site (51°63′40.6″N, 03°8′29.25″W) date of image capture 03/06/2006.
High quality training data are essential for accurate land cover classification of any sort [38]. Accurate, extensive field reconnaissance data were obtained for this purpose from the specialist ecological consultancy, Commons Vision Ltd. Training data consisted of Japanese Knotweed s.l. taxa shapefiles, mapped using a Garmin eTrex Global Positioning System (GPS) unit (WGS84 coordinates) and 2006 Wales aerial photograph data. These data were mapped following Phase 1 habitat surveys undertaken in summer 2008.
2.2. Classification of Wales 2006 Aerial Photograph Dataset Using Definiens Developer
In this study a rule-based classification that could be implemented within Developer was selected for several reasons. These included: (1) Developer has been shown to be effective in the determination of accurate image objects from aerial photograph data [30,31]; (2) by coupling knowledge of ecology and the information content of RS data, numerical decision rules could be developed based on observed differences and changes within RS data and derived products, and applied progressively to produce a classification; (3) within Developer all rules could be refined with the full control of the operator, at any time in the classification process and (4) fuzzy-membership functions could also be used when formulating the decision rules, thereby allowing objects to be associated with several classes, with the class supporting the highest or next highest membership, for example, allocated in the final output [39].
In order to discriminate Japanese Knotweed s.l. taxa, 6 data layers, associated calculated Normalised Difference Vegetation Index (NDVI) and Phase 1 habitat survey data layers were considered (Table 2). Equations used to calculate the derived NDVI layers are provided below (Equations 1 and 2). Using these data, decision rules were developed to allow the progressive separation of non-vegetated surfaces (e.g., water), urban infrastructure, grassland and finally, Japanese Knotweed s.l. taxa stands [39].
Table 2.
Data layers used for the classification of Japanese Knotweed s.l. taxa.
| Data layer | Primary purpose |
|---|---|
| Wales 2006 digital aerial photograph dataset: CIR and RGB imagery. | Interpretation of RS data and establishment of decision rules; also used for initial multiresolution segmentation within Developer |
| Phase 1 habitat surveys (A and B) | Initial interpretation of RS data using Phase I habitat survey derived classifications; later used in order to assess classification accuracy |
| NDVI layer after Wardlow et al. (2007) [40] | Used to extract non-vegetated ground, water and buildings from vegetation; also used for initial multiresolution segmentation within Developer |
| NDVI layer after Jiang et al. (2008) [34] | Used to extract non-vegetated ground, water and buildings from vegetation; also used for initial multiresolution segmentation within Developer |
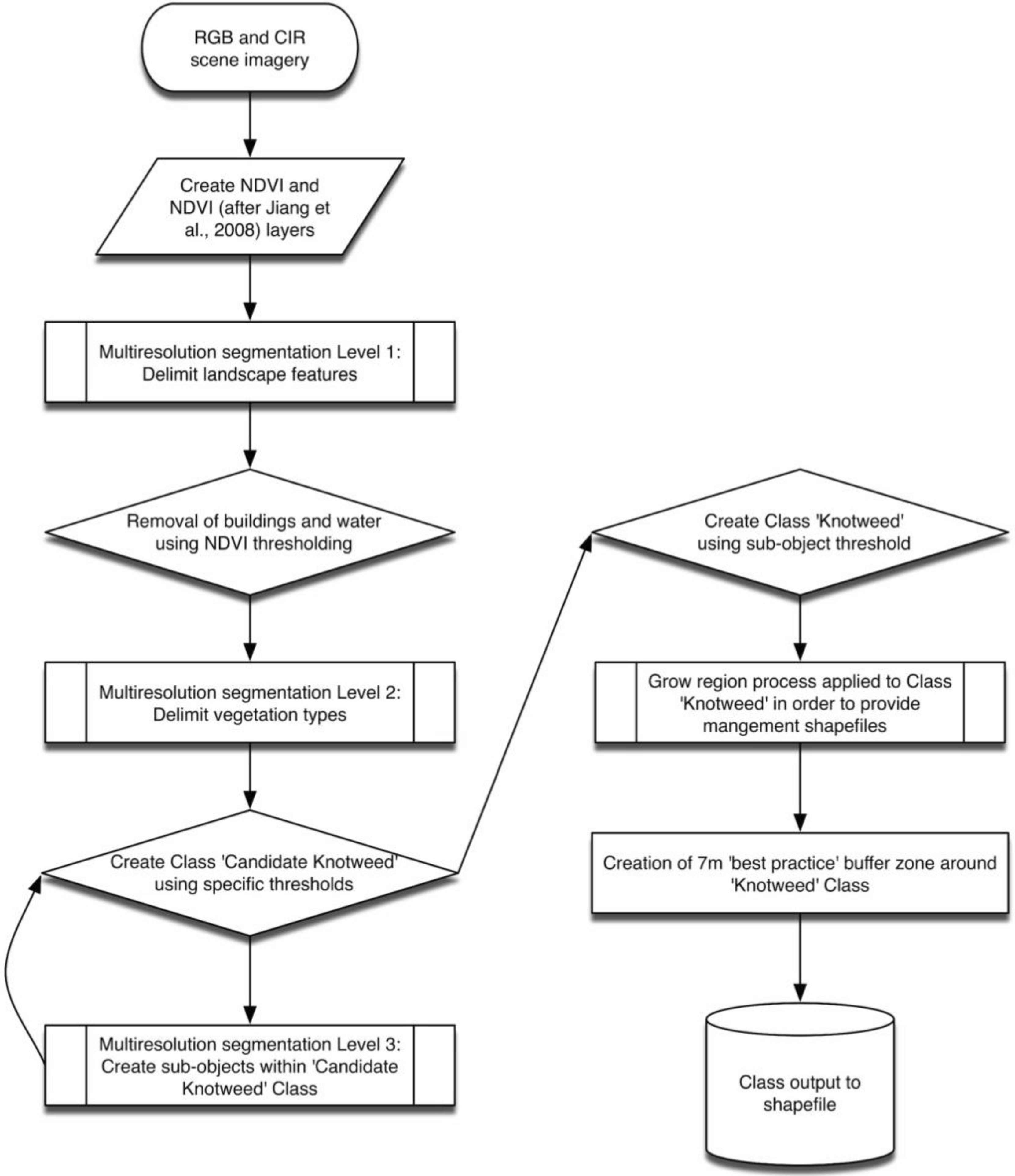
The NDVI is a normalised ratio of visible red (620–670 nm) and NIR (841–876 nm) surface reflectance values. The NDVI is chlorophyll sensitive [40] and measures visible light energy absorption by chlorophyll and cell wall NIR reflectance [41]. An additional NDVI layer was also created after Jiang et al. (2008) [34]. NDVI (after Jiang et al. 2008) [34] is utilised principally in situations where no NIR band is available. However, during the current paper, this layer proved to be of use, particularly for initial segmentation of the image (Level 1). OBIA object extraction from VHSR images typically includes several steps: (1) data pre-processing; (2) multiresolution image segmentation; (3) definition of the characteristics used to delineate objects; (4) object extraction; (5) post-editing and (6) accuracy evaluation [34]. The data processing flow chart for the current paper is shown (Figure 3).
Figure 3.
Data processing and through-flow chart for the current paper.
Figure 3.
Data processing and through-flow chart for the current paper.

Optimum image segmentation parameters depend on the scale and nature of the features to be detected [28]. Mathieu & Aryal [28] and Mathieu & Aryal [37] demonstrated that the choice of segmentation parameters (scale, colour, shape and compactness) should be determined using a systematic trial and error approach validated by the visual inspection of the quality of the output image objects (i.e., how well the image objects matched feature boundaries in the image). In the current paper, the same method was used in order to ensure that segmentation was at an appropriate scale, i.e., that detail was not lost when using larger scale segmentation parameters and that meaningful image objects could be extracted when using smaller scale segmentation parameters [34].
The images were segmented at 3 scales of the image objects hierarchy: a coarser scale to define broader landscape elements and a finer scale to capture individuals/stands of Japanese Knotweed s.l. taxa (Table 3 and Table 4). Using the key parameters that were found to successfully distinguish stands of Japanese Knotweed s.l. taxa, a process of domain limitation was employed in order to successively reduce the available domain in which Japanese Knotweed s.l. taxa were present i.e., urban, water features and UK native vegetation were removed using fuzzy logic thresholding and membership.
Table 3.
Segmentation parameters assigned in the current paper.
| Segmentation level | Scale | Colour | Shape | Compactness |
|---|---|---|---|---|
| Level 1 | 200 | 0.5 | 0.3 | 0.2 |
| Level 2 | 50 | 0.5 | 0.3 | 0.2 |
| Level 3 | 10 | 0.5 | 0.3 | 0.2 |
Table 4.
Layer weights assigned in the current paper.
| Segmentation level | RRGB | GRGB | BRGB | CIR_NIR | CIR_Green | CIR_Blue | NDVI | NDVI (after Jiang) |
|---|---|---|---|---|---|---|---|---|
| 1 | 3 | 1 | 3 | 0 | 0 | 0 | 0 | 3 |
| 2 | 1 | 1 | 0 | 1 | 1 | 0 | 1 | 1 |
| 3 | 1 | 1 | 1 | 1 | 1 | 1 | 1 | 1 |
Classification was based on fuzzy logic. Each ‘Class’ contains a Class description, consisting of a set of fuzzy expressions allowing the evaluation of specific features, and their logical operation. The control knowledge is represented explicitly by a set of rules. Each rule is composed of condition and action components. A fuzzy rule can have one single condition or can consist of a combination of several conditions, which have to be fulfilled for an object to be assigned to a class. For classification of Japanese Knotweed s.l. taxa, spectral and textural RS data proved to be of critical importance.
2.3. Image Segmentation and Image Object Classification
Level 1: The initial multiresolution segmentation process (image object level: Level 1) was conducted in order to delineate broad land use classes (e.g., urban infrastructure) within the training image. All 6 data layers and associated NDVI layers were utilised. The relative weightings assigned to the layers for this initial segmentation process are provided in Table 3. The result of the initial segmentation can be seen in Figure 4, with clear delineation of water, urban and vegetation features at scale parameter 200. With an appropriate scale factor identified (200), the colour and shape criterion were modified to refine the shape of the image objects. Object extraction was successfully undertaken at Levels 1, 2 and 3 with a relatively greater weighting for colour criteria (Table 4), as has been demonstrated in other work [28,31,37,42]. Classification of ‘High NDVI’ (>1.12 ‘Mean NDVI’) and ‘Low NDVI’ (<1.12 ‘Mean NDVI’) objects was then undertaken at Level 1.
Figure 4.
Output (30% transparent) of initial multiresolution segmentation process (Level 1), showing clear delineation of ‘Low’ (blue) and ‘High NDVI’ (green) landscape features.
Figure 4.
Output (30% transparent) of initial multiresolution segmentation process (Level 1), showing clear delineation of ‘Low’ (blue) and ‘High NDVI’ (green) landscape features.

Level 2: The second, finer scale multiresolution segmentation process (image objects level: Level 2) was applied to ‘High NDVI’ objects at Level 1. ‘Low NDVI’ objects (i.e., water bodies and urban features) were excluded from further analysis. The second segmentation process (Level 2) was conducted in order to delineate individuals/stands of Japanese s.l. taxa within the training image. In this second segmentation process (as for the first), all 6 data layers and associated NDVI layers were utilised. The selected segmentation parameters and relative weightings assigned to the layers for this initial segmentation process are provided in Table 3 and Table 4. Classification of High NDVI objects was then undertaken at Level 2 in order to create the ‘Candidate Knotweed Class’ (Table 5 and Figure 5).
Table 5.
‘Candidate Knotweed’ Class Description: fuzzy membership thresholds and values.
| Variable | Threshold |
|---|---|
| ‘Mean brightness’ | >110 |
| Texture after Haralick GLCM mean’ (quick 8\11) (all directions) | >0.2 |
| Hue Saturation Intensity (HSI) transformation, ‘hue’ | >0.2 |
| Hue Saturation Intensity (HSI) transformation, ‘intensity’ | >0.4 |
| Hue Saturation Intensity (HSI) transformation, ‘saturation’ | >0.3 |
Figure 5.
Output (30% transparent) of 2nd multiresolution segmentation process (Level 2), showing ‘Candidate Knotweed Class’ (yellow).
Figure 5.
Output (30% transparent) of 2nd multiresolution segmentation process (Level 2), showing ‘Candidate Knotweed Class’ (yellow).

Level 3: The third segmentation process (Level 3) served to distinguish Japanese s.l. taxa from rough grassland, that had similar spectral and textural properties to these taxa. This was achieved by segmenting the ‘Candidate Knotweed Class’ at scale factor 10, in order to create sub-objects (Equation 3). Japanese Knotweed s.l. taxa exhibited greater sub-object density (>110) than rough grassland and the latter could therefore be successfully extracted to create the ‘Knotweed Class’ (Figure 6).
where:
- A = area of …
- subs(x) = sub-objects of x
Following classification of Japanese Knotweed s.l. taxa, a region merging process was applied to the ‘Japanese Knotweed Class’, in order to provide meaningful image objects and output shapefiles for management applications.
Figure 6.
Output of 3rd multiresolution segmentation process (Level 3), showing ‘Knotweed Class’ (red).
Figure 6.
Output of 3rd multiresolution segmentation process (Level 3), showing ‘Knotweed Class’ (red).

2.4. Best Practice Buffer Zones
Rhizomes may extend a significant distance away from the main Japanese Knotweed s.l. taxa stand. The UK Environment Agency (EA) stipulates that this should be assumed to be ≤7 m away from a main stand and to a depth of ≤3 m for the purposes of mechanical excavation [42]. Therefore, a best practice 7 m buffer zone was created around the accurately detected Japanese Knotweed s.l. taxa in order to better inform stakeholder management/control efforts and for informing stakeholders of legal/practical responsibilities. This buffer additionally enables the user to estimate the likely extent of Japanese Knotweed s.l. taxa where they are, for example detected in woodland, but are not canopy dominant (i.e., where they are not Class I species).
The buffer was created by applying the ‘Chessboard segmentation’ algorithm to ‘Low NDVI’, ‘High NDVI’ and ‘Candidate Knotweed’ Classes. The resulting segments produced, <7 m from the detected stands were classified as ‘Buffer’ (Figure 7). The ‘Chessboard segmentation’ algorithm was applied to ‘Low NDVI’ as Japanese Knotweed s.l. taxa rhizomes may extend under urban features and water bodies for several metres, creating significant management issues: by segmenting the ‘Low NDVI’ Class, further information can be obtained for management purposes.
Algorithm execution time evaluation was undertaken and determined to be 300 s−1 km−2. Where larger data sets are being processed, it is recommended that segmentation is performed in Environmental Systems Research Institute, Inc., (ESRI) ArcGIS Desktop V9.3 in order to enhance processing time.
Figure 7.
Output of chessboard segmentation process (Level 2), Showing ‘Buffer’ Class (pink).
Figure 7.
Output of chessboard segmentation process (Level 2), Showing ‘Buffer’ Class (pink).

2.5. Determination of Japanese Knotweed s.l. taxa Algorithm Accuracy
Accuracy of the algorithm was determined using desktop and field validation methods.
Desktop evaluation: Algorithm generated Japanese Knotweed s.l. taxa shapefiles were compared with Phase 1 habitat survey shapefile data and 2006 Wales RGB aerial photograph imagery in ESRI ArcGIS in order that classification accuracy could be compared. For Japanese Knotweed s.l. taxa stands easily interpretable from the 2006 aerial photographs, training samples were selected without field support [28,37].
Field validation: In order to verify automated detection algorithm results, field validation was undertaken [44]. Field validation involved visiting all accessible sites, with records of detected Japanese Knotweed s.l. taxa retained. To ensure high spatial and thematic precision of collected data, field validation (survey) was conducted in a GIS framework using laptop computers, GPS (Garmin eTrex GPS unit: WGS84 coordinates) and orthorectified, geo-referenced aerial photographic imagery in combination with geo-referenced Phase 1 habitat survey shapefiles [38].
Field validation of the Giants Grave site (51°64′43.0″N, 03°8′24.85″W) was undertaken on 09/14/2009. 94 sites were visited: further sites were not validated following a risk assessment made while at the site. The method used to validate the algorithm results was a ‘purposeful’ or ‘judgmental’ sampling approach. This involved visiting sites, judged to be ‘representative’ of the site as a whole, with photographic documentation of sampling. This approach was defensible as: (1) the operator was thoroughly experienced in working with Japanese Knotweed s.l. taxa; (2) the operator was familiar with the extent of variation in the study area; (3) accessibility was an issue at the Giants Grave site [44] and (4) Object Fate Analysis (OBF) was inappropriate due to the spatial and temporal resolution of the data being utilised for accuracy assessment [45]. The main disadvantage to this method is that such sampling approaches are biased: therefore, statements of accuracy and level of confidence in the final map product are statistically invalid [44].
3. Results and Analysis
3.1. Algorithm Training: Giants Grave, Briton Ferry (South Wales, UK) (51°64′43.0″N, 03°8′24.85″W)
Initial validation of algorithm accuracy was undertaken using desktop evaluation methods described in the Methods section of the current paper. Close matching of algorithm output, i.e., detected knotweed (red) and buffer (yellow) shapefiles can be seen in Figure 8, relative to Phase 1 survey A (light blue) and Phase 1 survey B (dark blue) shapefiles. Indeed, the algorithm has provided results above and beyond those obtained from Phase 1 habitat survey. Several areas not covered by the field survey data, to the north, south and east of the image are highlighted as subject to Japanese Knotweed s.l. taxa invasion. These areas were determined to be accurately classified as they could reliably be interpreted from Wales 2006 aerial photograph imagery and provide additional management shapefiles, not provided by specialist Phase 1 habitat survey.
Point A (Figure 8) highlights the intersection of a main rail route and the now disused Neath Canal. Close matching of algorithm output and Phase 1 survey B shapefiles can be seen. This conforms to expected distribution patterns of Japanese Knotweed s.l. taxa i.e., that they are common in anthropogenically disturbed habitats, particularly near communications routes [15,24,25,26,46,47].
Point B (Figure 8) highlights a large stand of Japanese Knotweed s.l. taxa, that can be seen abutting the 2 central buildings. This Japanese Knotweed s.l. taxa stand was not recorded in the Phase 1 habitat survey. This stand could be reliably interpreted from the 2006 Wales photograph imagery, however. Interestingly, this stand was detected by the algorithm, despite a significant proportion of the stand growing within and around deciduous woodland. This highlights the importance of the 7 m buffer zone. Where Japanese Knotweed s.l. taxa are canopy dominant species (i.e., Class I species in [12]), detection is highly accurate; where such stands are located within mixed canopies (i.e., Class II species in [12]) detection becomes increasingly difficult. Therefore, the addition of the best practice 7 m buffer enables managers to locate and estimate the extent of Japanese Knotweed s.l. taxa even when the taxa have not formed a canopy dominant monoculture. With addition of the 7 m buffer, an informative management shapefile, not provided by specialist Phase 1 habitat survey is produced.
Point C (Figure 8) shows close matching of algorithm output and Phase 1 survey A shapefiles, though part of the stand included in the Phase 1 survey A shapefile was not detected. Further Japanese Knotweed s.l. taxa stands have also been detected to the north of the Phase 1 survey A shapefile.
Figure 8.
Giants Grave training site, Briton Ferry (South Wales, UK) (51°64′43.0″N, 03°8′24.85″W). Please refer to title and legend for further information.
Figure 8.
Giants Grave training site, Briton Ferry (South Wales, UK) (51°64′43.0″N, 03°8′24.85″W). Please refer to title and legend for further information.

3.2. Field Validation of Giants Grave (Briton Ferry) Training Site
Further to desktop evaluation of algorithm output, field validation of algorithm results was undertaken. 94 field validation points were taken, with associated photographic image capture (Figure 9). The high degree of algorithm accuracy was confirmed: of 94 validation points, only 4 were false positives (Points 91–94), i.e., Japanese Knotweed s.l. taxa were detected by the algorithm but not by field validation. Further, a large number of stands not surveyed/recorded by Commons Vision Ltd. were found, including Points 1, 2 (Figure 10), 18 (Figure 11), 30 (Figure 12) and 90 (Figure 13).
It is not clear if the stands detected by the algorithm, but not by field validation studies are actually incorrect: this is addressed in the Discussion section.
Figure 9.
Field validation of Giants Grave training site, Briton Ferry (South Wales, UK), showing GPS field survey data (51°64′43.0″N, 03°8′24.85″W). Please refer to title and legend for further information.
Figure 9.
Field validation of Giants Grave training site, Briton Ferry (South Wales, UK), showing GPS field survey data (51°64′43.0″N, 03°8′24.85″W). Please refer to title and legend for further information.

Figure 10.
Points 1 and 2 (51°64′43.0″N, 03°82′48.5″W) F. japonica var. japonica stand(s) detected by algorithm, but not by specialist field survey. Image capture: 14/09/2009.
Figure 10.
Points 1 and 2 (51°64′43.0″N, 03°82′48.5″W) F. japonica var. japonica stand(s) detected by algorithm, but not by specialist field survey. Image capture: 14/09/2009.

Figure 11.
Point 18 (51°64′67.2″N, 03°82′50.2″W), showing F. japonica var. japonica stand(s) detected by algorithm, but not by specialist field survey. Image capture: 14/09/2009.
Figure 11.
Point 18 (51°64′67.2″N, 03°82′50.2″W), showing F. japonica var. japonica stand(s) detected by algorithm, but not by specialist field survey. Image capture: 14/09/2009.

Figure 12.
Point 30 (51°64′62.0″N, 03°82′39.9″W) F. japonica var. japonica stand(s) detected by algorithm, but not by specialist field survey. Image capture: 14/09/2009.
Figure 12.
Point 30 (51°64′62.0″N, 03°82′39.9″W) F. japonica var. japonica stand(s) detected by algorithm, but not by specialist field survey. Image capture: 14/09/2009.

Figure 13.
Point 90 (51°64′42.4″N, 03°82′68.6″W) F. japonica var. japonica stand(s) detected by algorithm, but not by specialist field survey. Image capture: 14/09/2009.
Figure 13.
Point 90 (51°64′42.4″N, 03°82′68.6″W) F. japonica var. japonica stand(s) detected by algorithm, but not by specialist field survey. Image capture: 14/09/2009.

3.3. Automated Detection Trial, Pontardawe (South Wales, UK) (51°71′39.2″N, 03°8′61.39″W)
Figure 14 shows close matching of algorithm output with Phase 1 habitat survey shapefiles. Indeed, the algorithm has provided results above and beyond those obtained from Phase 1 habitat survey. Several areas not covered by the field survey data, to the north and east of the image are highlighted as subject to Japanese Knotweed s.l. taxa invasion. Again, the distribution pattern of Japanese Knotweed s.l. taxa follows communications routes through the Neath Valley, conforming to distribution and dispersal patterns of Japanese Knotweed s.l. taxa highlighted in the literature [15,24,25,26,46,47]. Again, the algorithm provides additional management shapefiles, not provided by specialist field survey.
Figure 14.
Algorithm automated detection trial, Pontardawe (South Wales, UK) (51°71′39.2″N, 03°8′61.39″W). Please refer to title and legend for further information.
Figure 14.
Algorithm automated detection trial, Pontardawe (South Wales, UK) (51°71′39.2″N, 03°8′61.39″W). Please refer to title and legend for further information.

Point A (Figure 14) shows a large stand of Japanese Knotweed at the periphery of the sports-field. This Japanese Knotweed s.l. taxa stand was also recorded in Phase 1 survey B. To the north-east of this stand, it can be seen that additional Japanese Knotweed s.l. taxa stands have been detected by the algorithm.
Point B (Figure 14) highlights close matching of algorithm output and Phase 1 survey shapefiles, though one area of Japanese Knotweed s.l. taxa to the centre left of the image, included in the Phase 1 survey B shapefile has not been detected. However, the algorithm has highlighted further stands not provided by specialist field survey.
Inset C (Figure 14) shows close matching of algorithm output and Phase 1 survey B shapefiles. Further Japanese Knotweed s.l. taxa stands have also been detected to the north-east of the Phase 1 survey B shapefile. These stands could again be reliably interpreted from the 2006 Wales aerial photograph imagery.
4. Discussion
4.1. Classification of Japanese Knotweed s.l. taxa Using Developer
Classification of Japanese Knotweed s.l. taxa was undertaken with foreknowledge of land use characteristics (and physical properties) and Japanese Knotweed s.l. taxa ecology, physiology and morphological structure. Indeed, the primary purpose of determining Japanese Knotweed s.l. taxa species composition and their impacts upon UK native and endemic species and the built environment was to ensure that subsequent analysis was not only taxonomically correct, but also fully inclusive with respect to the phenology and growth patterns of these taxa. This enabled the creation an inclusive algorithm for all Japanese Knotweed s.l. taxa [39].
4.2. Assessment of Japanese Knotweed s.l. taxa Classification Accuracy Using Developer
Linkage of specific physical, physiological and morphological characteristics of land use and Japanese Knotweed s.l. taxa with RS data was achieved within the algorithm ruleset. ‘Surface roughness’ and ‘Texture’ variables, in addition to direct spectral characteristics, such as ‘Hue’, ‘Saturation’ and ‘Mean brightness’ used within the Developer software provides an example of the linkage between Japanese Knotweed s.l. taxa morphology and RS data properties: the highly heterogeneous canopy architecture and bright green colouration of Japanese Knotweed s.l. taxa stands allowed for distinction from other vegetation types [39].
The algorithm produced excellent classification results that proved to be more accurate and of greater spatial extent than specialist field survey (see Results). The algorithm was able to detect Japanese Knotweed s.l. taxa in semi-natural habitats and urban environments. Additionally, the algorithm proved effective in detection of stands, ranging from several (>0.8 m) to several hundreds of metres in extent.
It is not clear if the stands detected by the algorithm, but not by field validation studies are actually incorrect. There are significant differences between the dates of image data acquisition, field survey and field validation, that do not serve to facilitate accuracy assessment. This is frequently an issue with validation of any RS/GIS fieldwork [44].
Feedback on the algorithm from specialist organisations and leaders in the field of Japanese Knotweed s.l. taxa biology, ecology and management, was very positive. Feedback from J. P. Bailey (University of Leicester), R. Shaw (CABI) and R. Law-Cooper (Commons Vision Ltd.) related not only to the high degree of spatial accuracy of the algorithm, but also to the applicability of the algorithm for management actions.
4.3. Utility of Developer Japanese Knotweed s.l. taxa Algorithm for Invasion Biology
The algorithm has clear utility not only in terms of analysis of current IAS distribution at both local and broader scales, but also in terms of quantification of invasion biology. This is of crucial importance: many IAS (including Japanese Knotweed s.l. taxa) lack accurate spatial and temporal abundance data [13]. The ability of RS and GIS techniques to monitor change will be of clear importance in order to determine current spatial extent, further spread and invasion characteristics of these species [13]. Additionally, it may be possible to examine historic datasets in order to investigate historic invasion characteristics of IAS, such as Japanese Knotweed s.l. taxa, in order to reinforce hypotheses relating to the current and historic phytogeographical distribution of these taxa.
The ability to begin to address the challenges presented above will be enhanced if experts within the fields of invasion biology and RS begin to integrate their respective approaches to invasion ecology. This integration must include: RS and GIS techniques; modeling techniques; meta-analysis of existing concepts and pre and post-invasion models to test concepts and hypotheses [13,46].
4.4. Management Application of the Developer Japanese Knotweed s.l. taxa Algorithm
Mapping of Japanese Knotweed s.l. taxa: The algorithm, accurately and rapidly determined distribution patterns of Japanese Knotweed s.l. taxa at large spatial scales (execution time: 300 s−1 km−2). Such large-scale, accurate mapping of IAS enables managers to undertake management/control, with the best possible information available. Figure 8 exemplifies this: the OBIA approach has classified the entire image, rather than that specified within the terms of the specialist Phase 1 habitat survey undertaken by Commons Vision Ltd. Therefore, accurate and large-scale classification of IAS distribution, independent of contract specification, may be undertaken at no further cost, with clear benefits to all stakeholders involved in the management process.
Mapping of Japanese Knotweed s.l. taxa and implications for stakeholders: Application of the 7 m buffer is of key importance for management, particularly planning and forward planning, enabling developers to demarcate planning constraints and/or control. Additionally, the buffer can be used to detect the extent of Japanese Knotweed s.l. taxa (area) and therefore volume of Japanese Knotweed s.l. taxa contaminated material onsite. This would enable accurate costing for removal of contaminated material to landfill. Determination of areal extent of invaded areas onsite would also allow calculation of foliar spray volumes for management: this would be particularly useful in lotic and lentic environments where spraying is limited by concentration of herbicide within the watercourse.
The ability of the algorithm to reliably detect Japanese Knotweed s.l. taxa on both public and private land has important consequences for further management of Japanese Knotweed s.l. taxa. If it is possible to determine stakeholder responsibility for the further spread of these taxa, it may be possible to enforce control. For example, with reference to temporally separated datasets (i.e., taken on 2 different dates) it may be possible to determine responsibility, enabling regulatory authorities to discharge their responsibilities and enforce legislation with reference to reliable and impartial data.
4.5. Issues with Developer Algorithm Classification Accuracy
Further refinement of the algorithm and improved between-scene reliability are required. However, this has been shown to be a recurrent problem throughout the Definiens literature [38]. Required refinements will be undertaken at the earliest possible opportunity.
False positives and negatives: Throughout the classification process, a balance between inclusive classification of all Japanese Knotweed s.l. taxa and misclassification of other vegetation was struck (i.e., between ‘false positives’ and ‘false negatives’, with respect to detection of the taxa). Following consultation with external partners, it was determined that false positives would be favoured over false negatives: i.e., in terms of management and control, the algorithm would be of greater utility detecting vegetation that proved not to be Japanese Knotweed s.l. taxa, as opposed to omitting vegetation that later proved to be Japanese Knotweed s.l. taxa. This knowledge was incorporated into the algorithm, with ‘relaxation’ of key parameters, in order to increase the ‘inclusiveness’ of the final algorithm classification (i.e., Detected JK).
Rough grassland classification issues: Extraction of Japanese Knotweed s.l. taxa using the variables presented in Table 5 was successful. However, rough grassland was persistently problematic in terms of classification. Rough grassland has similar NDVI, ‘Mean brightness’, ‘HSI transformation’ and ‘Texture after Haralick GLCM mean (quick 8/11) (all directions)’ values to Japanese Knotweed s.l. taxa stands. Therefore, a means of separating these vegetation types was required. This was achieved using Equation 3 with Japanese Knotweed s.l. taxa stands exhibiting greater sub-object density. This proved to be an effective means of separating the Japanese Knotweed s.l. taxa from the rough grassland.
4.6. Further Research
- (1)
- Incorporation of further ‘dynamic’ variables into the algorithm, that are less susceptible to differences in relative scene values. For example, ‘Mean brightness’ should be relative to the brightness of other vegetation/land classes in the scene. We recommended that further research is undertaken in order to determine more reliable, automated dynamic variables.
- (2)
- Using historic (often panchromatic) datasets, it may be possible to develop a further, highly modified version of the current algorithm in order to map the historic spread of these taxa though Wales and possibly, further afield.
- (3)
- John P. Bailey suggested that comparison of images acquired during winter and summer months would enable verification of classification results; dead Japanese Knotweed s.l. taxa canes remain present within stands throughout the winter months and therefore provide a means of confirming spring/summer/autumn detection results.
- (4)
- The algorithm may enable the creation of ‘Japanese Knotweed s.l. taxa invasion classes’, created in much the same way as those used by Forest Research (Forestry Commission) for Rhododendron ponticum [49]. Additionally, areas ‘at risk’ from invasion/re-invasion via propagules could be identified, particularly in riparian habitats, enabling the development of eradication strategies that are inclusive of all existing and potential sites of Japanese Knotweed s.l. taxa invasion within a given river basin. Both the creation of invasion classes and identification of ‘at risk’ areas would provide land managers with further data in order to make informed decisions as to management options.
5. Summary and Conclusions
Despite the serious and costly problems that Japanese Knotweed s.l. taxa create, funding for the treatment of infested sites remains difficult to obtain. There is also a need to promote the consequences of procrastination to land owners and developers, with respect to the timely removal of an infestation from their property [50]. Therefore, a tool, such as the automated detection algorithm presented in the current project, that can: (1) enable rapid detection of Japanese Knotweed s.l. taxa stands at the onset of invasion, enhancing control efficacy and cost; (2) aid in the development of accurate and, indeed, inclusive management strategies; (3) enable prioritisation of sites for management/control; (4) demonstrate potential future costs of not treating affected sites in a timely fashion and (5) promote recognition of the problem of Japanese Knotweed s.l. taxa (and indeed, other IAS) in the UK, would appear of crucial utility.
Acknowledgements
The authors thank Derek Elliot of the Welsh Assembly Government (WAG) Corporate Information Services Department (CISD) Statistical Directorate (SD), Cartographic Section, Aerial Photographic Unit for provision of data. Rhyan Law-Cooper of Commons Vision Ltd. for provision of data and ongoing contributions during the planning and implementation of the project. John P. Bailey (University of Leicester) and Dick Shaw (CABI) are thanked for their essential contributions during the course of the project. Arthur Wiggins (formerly of UPM Tillhill), Jennifer Herbert (University of Glamorgan) and Martin Green (formerly of University of Glamorgan) are also thanked for their ongoing contributions during the implementation of the project.
References
- Kowarik, I. Human agency in biological invasions: Secondary releases foster naturalisation and population expansion of alien plant species. Biol. Invasions 2003, 5, 293–312. [Google Scholar] [CrossRef]
- Vitousek, P.M.; Antonio, C.M.D.; Loope, L.L.; Rejmánek, M.; Westbrooks, R. Introduced species: A significant component of human-caused global change. NZ J. Ecol. 1997, 21, 1–16. [Google Scholar]
- Ward, S.M.; Gaskin, J.F.; Wilson, L.M. Ecological genetics of plant invasion: What do we know? Invasive Plant Sci. Manag. 2008, 1, 98–109. [Google Scholar] [CrossRef]
- Richardson, D.M.; Pyšek, P. Plant invasions: Merging the concepts of species invasiveness and community invasibility. Prog. Phys. Geog. 2006, 30, 409–431. [Google Scholar] [CrossRef]
- Bergstrom, D.M.; Lucieer, A.; Kiefer, K.; Wasley, J.; Belbin, L.; Pedersen, T.K.; Chown, S.L. Indirect effects of invasive species removal devastate World Heritage Island. J. App. Ecol. 2009, 46, 73–81. [Google Scholar] [CrossRef]
- Gerber, E.; Krebs, C.; Murrell, C.; Moretti, M.; Rocklin, R.; Schaffner, U. Exotic invasive knotweeds (Fallopia spp.) negatively affect native plant and invertebrate assemblages in European riparian habitats. Biol. Cons. 2007, 141, 646–654. [Google Scholar]
- Ramakrishnan, P.S.; Vitousek, P.M. Ecosystem-level processes and the consequences of biological invasions. In Biological Invasions: A Global Perspective; Drake, J.A., Mooney, H.A., Eds.; John Wiley & Sons Ltd.: Chichester, UK, 1989; pp. 281–313. [Google Scholar]
- Vitousek, P.M.; Mooney, H.A.; Lubchenco, J.; Melilo, J.M. Human domination of Earth’s ecosystems. Science 1994, 277, 494–499. [Google Scholar] [CrossRef]
- Dehaan, R.; Louis, J.; Wilson, A.; Hall, A.; Rumbachs, R. Discrimination of blackberry (Rubus fruticosus sp. Agg.) using hyperspectral imagery in Kosciuszko National Park, NSW, Australia. ISPRS J. Photogramm. 2007, 62, 13–24. [Google Scholar]
- Reddy, C.S. Biological invasion—Global terror. Curr. Sci. 2008, 94, 229–235. [Google Scholar]
- Ustin, S.L.; DiPietro, D.; Olmstead, K.; Underwood, E.; Scheer, G.J. Hyperspectral Remote Sensing for Invasive Species Detection and Mapping. In Proceedings of 2002 IEEE International Geoscience and Remote Sensing Symposium, Toronto, ON, Canada, 24–28 June 2002.
- Joshi, C.; de Leeuw, J.; van Duren, I.C. Remote Sensing and GIS Applications for Mapping and Spatial Modelling of Invasive Species. In Proceedings of the XX ISPRS Congress: Geo-Imagery Bridging Continents, Istanbul, Turkey, 12–23 July 2004.
- Barney, J.N.; Tharayil, N.; DiTommaso, A.; Bhowmik, P.C. The biology of invasive alien plants in Canada. 5. Polygonum cuspidatum Sieb. & Zucc. [= Fallopia japonica (Houtt.) Ronse Decr.]. Can. J. Plant Sci. 2006, 86, 887–905. [Google Scholar]
- Beerling, D.J.; Bailey, J.P.; Conolly, A.P. Fallopia japonica (Houtt.) Ronse Decraene. J. Ecol. 1994, 82, 959–979. [Google Scholar] [CrossRef]
- Price, E.A.C.; Gamble, R.; Williams, G.G.; Marshall, C. Seasonal patterns of partitioning and remobilization of 14C in the invasive rhizomatous perennial Japanese knotweed (Fallopia japonica (Houtt.) Ronse Decraene). Evol. Ecol. 2002, 15, 347–363. [Google Scholar]
- Bailey, J.P.; Bímová, K.; Mandak, B. Asexual spread versus sexual reproduction and evolution in Japanese Knotweed s.l. sets the stage for the “Battle of the Clones”. Biol. Invasions 2009, 11, 1189–1203. [Google Scholar]
- Yasmin, G.; Khan, M.A.; Shaheen, N.; Hayat, M.Q.; Ahmad, M.; Zafar, M. Taxonomic utility of palynological characters in the genus Fallopia, family polygonaceae from Pakistan. Int. J. Agric. Biol. 2009, 11, 798–800. [Google Scholar]
- Grimsby, J.L.; Kesseli, R. Genetic composition of invasive Japanese knotweed s.l. in the United States. Biol. Invasions 2009, 12, 1573–1467. [Google Scholar]
- Lowe, S.; Browne, M.; Boudjelas, S.; Pooter, M.D. 100 of the World’s Worst Invasive Alien Species: A Selection From the Global Invasive Species Database; United Nations (UN) Invasive Species Specialist Group (ISSG): Rome, Italy, 2004; p. 7. [Google Scholar]
- Bailey, J.P.; Conolly, A.P. Prize-winners to pariahs—A history of Japanese Knotweed s.l. (Polygonaceae) in the British Isles. Watsonia 2000, 23, 93–110. [Google Scholar]
- Bailey, J.P. Fallopia × conollyana The Railway-yard Knotweed. Watsonia 2001, 23, 539–541. [Google Scholar]
- Stace, C. New Flora of the British Isles, 2nd ed.; Cambridge University Press: Cambridge, UK, 1997; pp. 186–187. [Google Scholar]
- Bashtanova, U.B.; Beckett, K.P.; Flowers, T.J. Review: Physiological approaches to the improvement of chemical control of Japanese Knotweed (Fallopia japonica). Weed Sci. 2009, 57, 584–592. [Google Scholar] [CrossRef]
- Dassonville, N.; Vanderhoeven, S.; Gruber, W.; Meerts, P. Invasion by Fallopia japonica increases topsoil mineral nutrient concentrations. Ecoscience 2007, 14, 230–240. [Google Scholar] [CrossRef]
- Kabat, T. Are Japanese knotweed (Fallopia japonica) Control and Eradication Interventions Effective? Systematic Review No. 21; Centre for Evidence-Based Conservation (CEBC): Birmingham, UK, 2008; pp. 1–98. [Google Scholar]
- Hulme, P.E.; Bacher, S.; Kenis, M.; Klotz, S.; Kühn, I.; Minchin, D.; Nentwig, W.; Olenin, S.; Panov, V.; Pergl, J.; Pyšek, P.; Roques, A.; Sol, D.; Solarz, W.; Vil, M. Grasping at the routes of biological invasions: A framework for integrating pathways into policy. J. App. Ecol. 2008, 33, 31–120. [Google Scholar] [CrossRef]
- Hautier, Y.; Niklaus, P.A.; Hector, A. Competition for light causes plant biodiversity loss after eutrophication. Science 2009, 324, 636–638. [Google Scholar] [CrossRef] [PubMed]
- Mathieu, R.; Aryal, J. Object-oriented classification and Ikonos multispectral imagery for mapping vegetation communities in urban areas. Sensors 2007, 7, 2860–2880. [Google Scholar] [CrossRef]
- Definiens. Definiens Developer Version 7 User Guide; Definiens AG: Munich, Germany, 2008. [Google Scholar]
- Esch, T.; Thiel, M.; Bock, M.; Roth, A.; Dech, S. Improvement of image segmentation accuracy based on multiscale optimization procedure. IEEE Geosci. Remote Sens. Lett. 2008, 5, 463–467. [Google Scholar] [CrossRef]
- Laliberte, A.S.; Rango, A.; Havstad, K.M.; Paris, J.F.; Beck, R.F.; McNeely, R.; Gonzalez, A.L. Object-oriented image analysis for mapping shrub encroachment from 1937 to 2003 in southern New Mexico. Remote Sens. Environ. 2004, 93, 198–210. [Google Scholar] [CrossRef]
- Lang, S.; Blaschke, T. Bridging Remote Sensing and GIS—What Are the Main Supportive Pillars? In Proceedings of the 1st International Conference on Object-based Image Analysis (OBIA 2006), Salzburg, Austria, 4–5 July 2006.
- Meinel, G.; Neubert, M. A comparison of segmentation programs for high resolution remote sensing data. Development 2006, 4, 2002–2008. [Google Scholar]
- Jiang, N.; Zhang, J.X.; Li, H.T.; Lin, X.G. Object-Oriented Building Extraction by DSM and Very High-Resolution Orthoimages. In Proceedings of XXIth ISPRS Congress: Silk Road for Information from Imagery, Beijing, China, 3–11 July 2008; Volume XXXVII. Part B3b.
- Benz, U.C.; Hofmann, P.; Willhauck, G.; Lingenfelder, I.; Heynen, M. Multi-resolution, object-oriented fuzzy analysis of remote sensing data for GIS-ready information. ISPRS J. Photogramm. 2004, 58, 239–258. [Google Scholar] [CrossRef]
- Zhang, X.; Friedl, M.A.; Schaaf, C.B.; Strahler, A.H.; Hodges, J.C.F.; Gao, F.; Reed, B.C.; Huete, A. Monitoring vegetation phenology using MODIS. Remote Sens. Environ. 2003, 84, 471–475. [Google Scholar] [CrossRef]
- Mathieu, R.; Aryal, J. Object-Oriented Classification and Ikonos Multispectral Imagery for Mapping Vegetation Communities in Urban Areas. In Proceedings of the SIRC 2005—The 17th Annual Colloquium of the Spatial Information Research Centre University of Otago, Dunedin, New Zealand, 24–25 November 2005.
- Gamanya, R.; De Maeyer, P.; De Dapper, M. An automated satellite image classification design using object-oriented segmentation algorithms: A move towards standardization. Expert Syst. Appl. 2007, 32, 616–624. [Google Scholar] [CrossRef]
- Lucas, R.; Rowlands, A.; Brown, A.; Keyworth, S.; Bunting, P. Rule-based classification of multi-temporal satellite imagery for habitat and agricultural land cover mapping. ISPRS J. Photogramm. 2007, 62, 165–185. [Google Scholar] [CrossRef]
- Wardlow, B.D.; Egbert, S.L.; Kastens, J.H. Analysis of time-series MODIS 250 m vegetation index data for crop classification in the US Central Great Plains. Remote Sens. Environ. 2007, 108, 290–310. [Google Scholar] [CrossRef]
- Frescino, T.S.; Moisen, G.G. Using Interpreted Large Scale Aerial Photo Data to Enhance Satellite-Based Mapping and Explore Forest Land Definitions. In Forest Inventory and Analysis (FIA) Symposium 2008; October 21-23, 2008; Park City, UT; McWilliams, W., Moisen, G., Czaplewski, R., Eds.; Proc. RMRS-P-56CD; US Department of Agriculture, Forest Service, Rocky Mountain Research Station: Fort Collins, CO, USA, 2009; 56, p. 16. [Google Scholar]
- Herold, M.; Scepan, J.; Müller, A.; Gunther, S. Object-Oriented Mapping and Analysis of Urban Land Use/Cover Using IKONOS Data. In Proceedings of the 22nd EARSEL Symposium ‘Geoinformation for European-Wide Integration’, Prague, Czech, 4–6 June 2002.
- EA. The Knotweed Code of Practice; Environment Agency (EA): Bristol, UK, 2008; pp. 10–14.
- McCoy, R.M. Field Methods in Remote Sensing; The Guildford Press: New York, NY, USA, 2005; pp. 12–25. [Google Scholar]
- Albrecht, F.; Lang, S.; Hölbling, D. Spatial Accuracy Assessment of Object Boundaries for Object-Based Image Analysis. In Proceedings of Geographic Object-Based Image Analysis, Ghent, Belgium, 29 June–2 July 2010; Volume XXXVIII. Part 4/C7.
- Alberternst, B.; Böhmer, H.J. NOBANIS—Invasive Alien Species Fact Sheet—Fallopia japonica. Online Database of the North European and Baltic Network on Invasive Alien Species (NOBANIS). 2006. Available online: www.nobanis.org (accessed on 1 September 2009).
- Bímová, K.; Mandák, B.; Pyšek, P. Experimental study of vegetative regeneration in four invasive Reynoutria taxa (Polygonaceae). Plant Ecol. 2003, 166, 1–11. [Google Scholar] [CrossRef]
- Herrick, J.E.; Bestelmeyer, B.T.; Archer, S.; Tugel, A.J.; Brown, J.R. An integrated framework for science-based arid land management. J. Arid Environ. 2006, 65, 319–335. [Google Scholar] [CrossRef]
- Edwards, C.; Taylor, S.L. Rhododendron Survey: Control Costs and Priority. In Presented at Forest Research Technical Seminar, Argyll, Scotland, 11 June 2008.
- Smith, J.M.D.; Ward, J.P.; Child, L.E.; Owen, M.R. A simulation model of rhizome networks for Fallopia japonica (Japanese knotweed) in the United Kingdom. Ecol. Model. 2007, 200, 421–432. [Google Scholar] [CrossRef]
© 2011 by the authors; licensee MDPI, Basel, Switzerland. This article is an open access article distributed under the terms and conditions of the Creative Commons Attribution license (http://creativecommons.org/licenses/by/3.0/).