Highlights
What are the main findings?
- Polarization decomposition parameters of dual-frequency SAR data are dominant in estimating total aboveground biomass and its components.
- Interferometric coherence improves trunk and AGB estimation by capturing structure.
What are the implications of the main findings?
- Dual-frequency multidimensional SAR data fusion significantly improves the accuracy of biomass estimation, providing a basis for accurate estimation of forest carbon sinks.
- Incorporating the interferometric coherence and texture parameters supports the estimation of trunk and canopy biomass.
Abstract
Accurate quantification of forest aboveground biomass (AGB) is essential for monitoring terrestrial carbon stocks. While total AGB estimation is widely practiced, resolving component biomass such as canopy, branches, leaves, and trunks enhances the precision of carbon sink assessments and provides critical structural parameters for ecosystem modeling. Most studies rely on a single SAR sensor or a limited range of SAR features, which restricts their ability to represent vegetation structural complexity and reduces biomass estimation accuracy. Here, we propose a phased fusion strategy that integrates backscatter intensity, interferometric coherence, texture measures, and polarimetric decomposition parameters derived from dual-frequency ALOS-2, GF-3, and Sentinel-1A SAR data. These complementary multi-dimensional SAR features are incorporated into a Random Forest model optimized using an Adaptive Genetic Algorithm (RF-AGA) to estimate forest total and component estimation. The results show that the progressive incorporation of coherence and texture features markedly improved model performance, increasing the accuracy of total AGB to R2 = 0.88 and canopy biomass to R2 = 0.78 under leave-one-out cross-validation. Feature contribution analysis indicates strong complementarity among SAR parameters. Polarimetric decomposition yielded the largest overall contribution, while L-band volume scattering was the primary driver of trunk and canopy estimation. Coherence-enhanced trunk prediction increased R2 by 13 percent, and texture improved canopy representation by capturing structural heterogeneity and reducing saturation effects. This study confirms that integrating coherence and texture information within the RF-AGA framework enhances AGB estimation, and that the differential contributions of multi-dimensional SAR parameters across total and component biomass estimation originate from their distinct structural characteristics. The proposed framework provides a robust foundation for regional carbon monitoring and highlights the value of integrating complementary SAR features with ensemble learning to achieve high-precision forest carbon assessment.
1. Introduction
Forest biomass is a fundamental parameter for evaluating ecosystem functioning and resource sustainability [1]. It is also essential for quantifying forest carbon sequestration, providing baseline information for carbon cycle and storage assessments [2]. Reliable estimation of aboveground biomass (AGB), which includes stems, branches, foliage, and canopy, is critical at regional scales because it determines overall biomass and carbon dynamics [3]. Such assessments are vital for addressing global climate change and advancing carbon neutrality and peaking goals [4].
Remote sensing provides the primary means for large-scale AGB estimation due to its ability to provide spatially continuous observations. Among existing techniques, passive optical data is widely applied. However, optical sensors are limited by their poor penetration of dense canopies, which reduces sensitivity to AGB variation and leads to early saturation of biomass models [5,6]. Light Detection and Ranging (Lidar) alleviates this issue through direct canopy profiling, but spaceborne missions remain scarce, and airborne campaigns are costly, restricting their large-scale applicability [7]. By contrast, Synthetic Aperture Radar (SAR) offers distinct advantages through weather-independent operation and enhanced canopy penetration [8].
The backscattered signal originates from interactions with multiple layers within the forest, which include leaves, branches, trunks, and the ground surface, thereby facilitating the estimation of vertical structural properties. This makes SAR particularly well-suited for both total and component-level AGB estimation at regional scales. Early SAR studies based on single-frequency, single-polarization data showed limited performance in AGB estimation [9]. Advances in multi-frequency and multi-polarization SAR systems have since enabled more detailed characterization of forest structure. Shortwave bands (X- and C-band) interact primarily with the upper canopy layers, including leaves and fine twigs [10], while longwave bands (L-, P-band) penetrate deeper into canopies, capturing larger branches, trunks, and even ground–trunk interactions [11,12,13]. The saturation levels are influenced by factors such as frequency, polarization, and forest structural complexity [14]. Among these, L-band achieves an effective balance between penetration and structural sensitivity and is widely regarded as the most reliable for biomass retrieval [15], whereas C-band remains useful for characterizing canopy biomass [16]. Combining multiple frequencies and polarizations has proven particularly effective in improving AGB estimation accuracy and raising saturation thresholds [17,18].
Advancements in SAR technology, transitioning from single-parameter to multi-dimensional configuration acquisitions, have significantly improved the capacity for AGB estimation [19]. Among SAR features, backscatter coefficients are widely used for AGB estimation. In addition to backscatter coefficients, which are influenced by soil moisture, roughness, and other confounding factors [20,21]. Polarimetric decomposition provides improved sensitivity to scattering mechanisms and forest structure [22]. Interferometric coherence information is strongly correlated with forest height, a critical auxiliary variable for biomass estimation. Previous studies integrating backscatter with interferometric coherence have reported improved accuracy and raised saturation points [23]. Texture parameters, which characterize canopy heterogeneity, have also demonstrated potential when combined with other SAR features [24,25]. However, current research has focused on limited combinations, and few have fully integrated all four SAR dimensions (backscatter, polarimetric decomposition, interferometric coherence, and texture) for AGB modeling. Research specifically targeting biomass components using dual-frequency SAR data also remains scarce [26].
With the increasing dimensionality of SAR features, appropriate feature selection and modeling strategies have become critical for reliable biomass estimation. Early approaches relied on simple empirical relationships, such as linear or exponential models [27,28], but these methods cannot adequately capture the nonlinear relationships between AGB and multi-dimensional SAR features. Multivariate regression improved estimation performance [29], but suffers from redundancy and overfitting when handling large feature sets. Semi-empirical models [30] and machine learning approaches have been widely applied in multi-frequency SAR-based AGB estimation, where the latter have demonstrated strong predictive potential [31,32,33]. Random Forest (RF), in particular, has proven effective in handling high-dimensional datasets through ensemble learning and feature importance ranking. Genetic Algorithms (GA) provide complementary advantages by optimizing feature selection and parameter tuning [4,34], and their integration with RF has demonstrated significant improvements in high-dimensional AGB estimation [35,36].
Therefore, this study integrates dual-frequency SAR observations with interferometric coherence and texture features and adopts the Random Forest model optimized using an Adaptive Genetic Algorithm (RF–AGA) modeling framework to exploit complementary sensitivities while addressing challenges associated with feature dimensionality, redundancy, and parameter tuning. In particular, deeper L-band penetration is expected to enhance sensitivity to coarse woody elements, thereby contributing more strongly to trunk and total AGB retrieval, whereas C-band measurements are anticipated to be more responsive to canopy-related biomass. Interferometric coherence, reflecting vertical structure information, is expected to further strengthen trunk and total biomass estimation when combined with backscatter-based predictors. Texture features derived from SAR intensity are also assumed to mitigate biomass saturation and improve estimation in forests with dense crowns or fine-scale structural variability. Moreover, the integration of Random Forest with an Adaptive Genetic Algorithm is designed to improve model robustness and predictive accuracy by efficiently filtering redundant variables and optimizing parameter configurations.
2. Study Area and Data
2.1. Study Area and Field Inventory Data
The study was conducted at the Saihanba Forest Farm, located in Chengde City, Hebei Province, China (Figure 1a). The region experiences short, dry, and windy springs and autumns, as well as long, severe winters. The mean annual temperature is −1.2 °C, with an average annual precipitation of 438 mm and evaporation reaching 1230 mm, nearly three times greater than precipitation. The forest coverage rate is approximately 85%.
Figure 1.
Study area (a) Forest farm in Hebei Province. (b) plots in SAR images.
In 2021, fifty-five sample plots (each covering 0.06 ha) were established within the SAR imagery coverage area (Figure 1b). The forest structure within these plots remained stable between 2018 and 2021, with no evidence of anthropogenic activities or natural disturbances. The dominant species was Larix principis-rupprechtii Mayr, with smaller proportions of Betula platyphylla Suk. Plot selection was designed to ensure representativeness and accurately reflect the forest conditions across the study area. For each plot, detailed information on tree height, DBH, species composition, tree counts, and spatial location was recorded.
For each tree within the sample plots, species-specific allometric equations from the Saihanba region or adjacent areas were applied [37,38]. The results were then aggregated to obtain the total aboveground biomass (TAGB) as well as the component biomass values for trunk, branches, leaves, and the canopy in each plot (Figure 2). In line with [4], AGB is defined as the living biomass of trees, including stems, branches, bark, and twigs. Accordingly, in this study, aboveground biomass was partitioned into three fundamental and independently estimated components, including trunk biomass (W1), branch biomass (W2), and leaf biomass (W3). The total aboveground biomass (TAGB) was computed as the sum of these three components (Table 1). For analytical interpretation, canopy biomass (W4) was computed as the sum of the branches and leaves. It is important to emphasize that canopy biomass was not independently modeled or treated as an input or response variable in the modeling process. Instead, it was included solely as an aggregated indicator to compare the relative performance of different fusion strategies at the sub-component and whole-tree scales. Therefore, the modeling framework avoids double-counting, maintains full independence among the native biomass components (trunk, branch, and leaf), and ensures that TAGB is a strictly additive quantity derived from these independently estimated elements.
Figure 2.
Boxplot of total aboveground biomass and biomass of each component.
Table 1.
Table for calculating plot biomass.
2.2. SAR Data and Processing
Five SAR images covering the Saihanba Forest Farm were utilized, comprising both C- and L-band acquisitions. The dataset included two quad-polarimetric L-band ALOS-2 images (Level HBQR1.1), one quad-polarimetric C-band GaoFen-3 (GF-3) image, and two dual-polarized (VV and VH) C-band Sentinel-1A images. Detailed acquisition parameters are summarized in Table 2.
Table 2.
Detailed acquisition parameters of the SAR images.
Quad-polarimetric SAR data in C-band and L-band were preprocessed following the procedures outlined in [36]. The workflow included: (1) orbit correction, (2) radiometric calibration to retrieve surface backscatter and scattering matrices, (3) speckle suppression via multi-looking and adaptive filtering [39], (4) polarimetric filtering and decomposition, and (5) topographic correction to reduce terrain-induced distortions. For interferometric SAR (InSAR) analysis, preprocessing comprised baseline estimation, interferogram generation, flat-Earth phase removal, coherence estimation and filtering, phase unwrapping, orbit refinement, re-flattening, phase-to-height conversion, and geocoding to obtain coherence maps.
3. Method
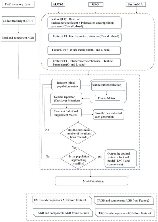
This study applies an integrated Random Forest–Adaptive Genetic Algorithm (RF–AGA) framework to estimate TAGB and its individual components, including stem, branch, leaf, and crown biomass, in the Saihanba Forest. The primary objective is to investigate the optimization potential of multi-dimensional SAR feature combinations for enhancing biomass estimation accuracy. To this end, a progressive modeling strategy was developed to systematically evaluate the contribution of different SAR feature dimensions to biomass estimation (Figure 3).
Figure 3.
Flowchart of the TAGB and component AGB estimation with a multi-dimensional dual-frequency SAR feature set.
In Strategy 1, a baseline feature set was established using polarimetric decomposition parameters and backscatter coefficients with dual-frequency SAR data. Building on this, Strategy 2 introduced interferometric coherence to capture additional structural information, while Strategy 3 incorporated texture parameters to account for spatial heterogeneity. Strategy 4, the most comprehensive approach, combined all four feature categories (backscatter coefficients, polarimetric decomposition parameters, interferometric coherence, and texture) to form a complete multi-dimensional dual-frequency SAR feature set, as detailed in Table 3.
Table 3.
Modeling strategies and model names.
Across these four strategies, a total of 20 biomass estimation models (M1–M20) were constructed, targeting both TAGB and its four components. This stepwise framework was designed to achieve two goals: first, to assess the contribution of multi-dimensional SAR feature fusion in enhancing the precision and reliability of biomass retrieval for both total and component-level AGB; and second, to reveal the varying contributions of different SAR feature types in predicting distinct biomass components. Such analysis provides deeper insight into the relative strengths of individual feature dimensions when applied to ensure a robust evaluation of dual-frequency SAR potential. This study extracted a total of 183 features from dual-frequency SAR datasets, with complete details provided in Table 4.
Table 4.
Dual-frequency SAR multi-dimensional parameter information.
3.1. Extraction of Multi-Dimensional Dual-Frequency SAR Features
3.1.1. Extraction of Backscatter Coefficients
The backscatter coefficient (σ0), which quantifies radar return intensity per unit area, is a fundamental measure of surface scattering properties. For distributed targets such as forests and croplands, where numerous scatterers exist within a resolution cell, σ0 provides a statistically robust representation of average scattering behavior and captures interactions between microwaves and vegetation. The radar backscatter coefficient (σ0) serves as a fundamental variable in SAR-derived biomass estimation, a conclusion supported by multiple studies confirming its consistent relationship with forest aboveground biomass [40,41].
3.1.2. Extraction of Polarimetric Decomposition Parameters
Quad-polarimetric SAR data preserve both amplitude and phase information across four polarization channels, enabling a detailed characterization of scattering processes via polarimetric decomposition. To interpret scattering mechanisms, a suite of target decomposition methods was applied (Table 5), including eigenvalue/eigenvector-based Cloude-Pottier (H/A/alpha) decomposition [42], Freeman decomposition (two- and three-component method) [43,44], Pauli decomposition [45], Yamaguchi decomposition (three- and four-component) [46,47], Huynen decomposition [48] and van Zyl decomposition [49]. In contrast, Sentinel-1A operates in dual-polarization (VV, VH) mode, producing a simplified 2 × 2 covariance matrix (C2) with reduced information content. Accordingly, a dual-pol-compatible H/α decomposition was employed to extract entropy, anisotropy, and α angle [50].
Table 5.
Abbreviation table of polarization decomposition parameters.
3.1.3. Extraction of Interferometric Coherence
Interferometric coherence (γ), which measures the similarity between two SAR acquisitions, was used to evaluate interferometric phase quality. Defined as the magnitude of the complex correlation coefficient between two single-look complex (SLC) images, γ ranges from 0 to 1.
where E[·] denotes the expectation operator and * represents complex conjugation [51] (Equation (1)). To minimize temporal decorrelation and maximize coherence in forest parameter retrieval, interferometric pairs were selected with the shortest available temporal baselines: 12 days for Sentinel-1 and 14 days for ALOS-2.
3.1.4. Extraction of Texture Parameters
To characterize the spatial heterogeneity of AGB, texture features were extracted from dual-frequency SAR intensity images using the Gray Level Co-occurrence Matrix (GLCM) method [52]. For each polarization channel, eight second-order texture metrics were calculated: contrast, dissimilarity, homogeneity, second moment, entropy, mean, variance, and correlation. These features quantify local spatial relationships of pixel intensities, providing structural information relevant to biomass variability. As window size strongly influences texture accuracy [53], empirical tests were conducted to optimize dimensions according to sensor resolution and forest characteristics.
3.2. Modeling Framework
To address the challenge of estimating AGB with a high-dimensional feature space (183 variables) and limited samples (n = 55), we adopted the RF–AGA hybrid framework introduced in [54]. The framework is built on an AGA, a stochastic search method inspired by natural evolution that iteratively optimizes feature subsets represented as binary chromosomes through crossover and mutation [55]. Under high-dimension, low-sample-size conditions, conventional metrics such as the coefficient of determination (R2) can become inflated and prone to overfitting, undermining model generalizability. To mitigate this, the root mean squared error (RMSE) was adopted as the optimization objective. RMSE provides a robust estimate of predictive accuracy in small-sample contexts, with lower values indicating superior generalization. Efficient computation of RMSE during iterative AGA evaluations requires a regression model capable of handling high-dimensional inputs without prior dimensionality reduction, while maintaining robustness and computational efficiency. RF satisfies these requirements by aggregating predictions from an ensemble of regression trees. RF is particularly suited to this task due to its ability to model nonlinear relationships, its resilience to collinearity, its limited reliance on hyperparameter tuning, and its efficiency in large-scale iterative evaluations. Accordingly, RF predictions were used to calculate RMSE, which in turn served as the fitness function guiding AGA optimization.
In this framework, only three parameters require manual specification: the initial population size (N), the range of the number of decision trees in the Random Forest (E), and the maximum number of iterations (T). Furthermore, N is set to 50, E ranges from 1 to 28, and T is set to 400. The RF-AGA algorithm simultaneously searches for the optimal parameters and builds the model. The table below presents the optimal ntree values for Models 16–20. The value of mtry was fixed at p/3, where p denotes the number of selected features in the subset (Table 6). A full description of the adaptive mechanism governing crossover and mutation probabilities is provided in Supplementary Materials to ensure methodological transparency and reproducibility.
Table 6.
The optimal ntree value in M16–M20.
3.3. Model Validation
Model performance was rigorously assessed using leave-one-out cross validation (LOOCV) [56]. In this procedure, each sample is sequentially withheld as the validation point while the remaining 54 samples are used for training. Predictions are aggregated across all iterations to provide unbiased estimates of model performance. Evaluation metrics included the coefficient of determination (R2), the root mean squared error (RMSE), which measures the absolute prediction error, and the relative RMSE (rRMSE), which normalizes RMSE as a percentage of observed values (Equations (2)–(4)).
where is the predicted value, is the sample plot measurement value, is the average value of the sample plot measurement value, and n is the number of sample plots.
4. Result
4.1. TAGB and Forest Component Biomass Estimation with Strategy 1
Application of the RF-AGA algorithm under Strategy 1 revealed notable component-dependent performance. Specifically, Strategy 1 demonstrated moderate estimation capability for TAGB and trunk biomass (R2 = 0.64 and 0.60, respectively) but exhibited limited effectiveness for fine structural components such as branches and leaves (Table 7). The underestimation phenomenon emerged in both TAGB and trunk biomass models beyond biomass thresholds of 150 t/ha and 110 t/ha (Figure 4).
Table 7.
Results of biomass estimation under Strategy 1.
Figure 4.
Biomass estimation results for models M1–M5 in Strategy 1 ((a–e) represent M1–M5 respectively). The 1:1 line is shown in grey.
Relative importance analysis of SAR parameters [57] revealed systematic variations across biomass components. Polarimetric decomposition parameters consistently dominated all five models, contributing between 64.2% and 76.4% of the total importance, significantly surpassing the contribution of backscatter coefficients (Figure 5). The varying relevance of SAR parameters for different biomass components highlighted the influence of differing dominant scattering mechanisms. For TAGB estimation, L-band Y3 volume scattering emerged as the primary predictor (importance: 0.277), with VH backscatter being the sole selected backscatter coefficient. For trunk biomass, L-band Y4 double-bounce scattering was identified as the optimal predictor, while surface and volume scattering components from the Y4 decomposition proved critical for canopy and foliage models. Notably, the consistent relevance of HH backscatter across trunk, canopy, and leaves models.
Figure 5.
Results of parameter selection and parameter importance ranking for M1–M5 in Strategy 1. ((a–e) represent M1–M5, respectively).
4.2. TAGB and Forest Component Biomass Estimation with Strategy 2
Modeling Strategy 2, which integrates backscatter coefficients, polarimetric decomposition parameters, and interferometric coherence, significantly enhanced the estimation capability for multiple forest AGB components. Compared to Modeling Strategy 1, Strategy 2 demonstrated a substantial improvement in estimation accuracy across individual forest AGB components (R2 range: 0.62–0.69 for Strategy 2, 0.52–0.64 for Strategy 1). Notably, the trunk biomass model showed the greatest improvement (Table 8). These results demonstrate the critical role of feature 2, containing interferometric coherence coefficient data, in accurately characterizing trunk biomass variations compared to other forest AGB components.
Table 8.
Results of biomass estimation under Strategy 2.
It is important to note that backscatter coefficients were not selected in the trunk biomass model 7. Only polarimetric decomposition parameters and interferometric coherence contributed valuable information (Figure 6). Specifically, the L-band HH- and HV-polarized interferometric coherence were selected, with the HV-channel coherence exhibiting the highest importance (0.18). Polarimetric decomposition parameters remained dominant, with the double-bounce scattering component from the L-band Yamaguchi four-component (Y4) decomposition contributing the highest importance (0.296) in model 7.
Figure 6.
Results of parameter selection and parameter importance ranking for M6–M10 in Strategy 2. ((a–e) represent M6–M10, respectively).
While Strategy 2 generally improved component biomass estimation accuracy, its impact on mitigating the saturation effect for TAGB was limited (Figure 7). A notable observation is the broad applicability of the C-band VH-polarized interferometric coherence, which was incorporated into the TAGB, canopy, branch, and leaf biomass models. In both TAGB and canopy models, this parameter consistently ranked as the second most important variable (Figure 6). In contrast, the trunk biomass model relied solely on L-band coherence coefficients, highlighting the differential response mechanisms of distinct biomass components to interferometric coherence features.
Figure 7.
Biomass estimation results for models M6–M10 in Strategy 2 ((a–e) represent M6–M10 respectively). The 1:1 line is shown in grey.
4.3. TAGB and Forest Component Biomass Estimation with Strategy 3
Compared to Modeling Strategy1, Modeling Strategy 3, which integrates polarimetric decomposition parameters, texture features, and backscatter coefficients in dual-frequency SAR datasets, demonstrated improved estimation accuracy for all AGB components (Table 9).
Table 9.
Results of biomass estimation under Strategy 3.
However, relative to Modeling Strategy 2, Strategy 3 exhibited lower accuracy for trunk biomass (R2 = 0.65) compared to Strategy 2 (R2 = 0.68), suggesting that the feature combination in Strategy 2 better captures the relatively regular geometric structure of tree trunks. For the other components, Strategy 3 achieved the highest performance for TAGB and canopy biomass (R2 = 0.78 and 0.74, respectively), with texture features contributing notably. The texture features derived from C-band VH polarization, particularly the mean and entropy, contributed the highest relative importance (0.155 and 0.170, respectively) in both TAGB and canopy models (Figure 8). These texture features were especially effective in enhancing model performance in high-biomass regions (Figure 9).
Figure 8.
Results of parameter selection and parameter importance ranking for M11–M15 in Strategy 3. ((a–e) represent M11–M15, respectively).
Figure 9.
Biomass estimation results for models M11–M15 in Strategy 3. ((a–e) represent M11–M15 respectively.) TAGB and forest component biomass estimation with Strategy 4. The 1:1 line is shown in grey.
Additionally, Strategy 3 also improved the estimation of internal canopy components, with R2 values for leaf and branch biomass increasing by 18% and 19%, respectively. Texture features significantly enhance the estimation of canopy-related components (TAGB, canopy, branches, leaves) but are less effective for trunk biomass, where interferometric coherence coefficients proved superior. Consequently, Strategy 3 offers a broader biomass estimation potential, though its accuracy is influenced by the structural complexity and regularity of the biomass components.
Modeling Strategy 4, integrating texture features, backscatter coefficients, interferometric coherence, and polarimetric decomposition parameters, yielded the most accurate estimates for all biomass components among the four strategies evaluated. Validation results for Strategy 4 demonstrated the highest estimation accuracy for TAGB (R2 = 0.88). The M16 model consistently produced higher predicted AGB values than M1 for the majority of plots. This is further substantiated by the higher maximum estimated value from M16 (188.2 t/ha) compared to that from M1 (138.2 t/ha). It should be noted that for plots with observed AGB exceeding approximately 160 t/ha, the predictions from M16 show a slight underestimation, as visible by their position below the 1:1 line in Figure 10a. While this indicates a residual compression effect at the very upper extreme, the overall performance confirms that the integrative approach in Strategy 4 maintains a more extended dynamic range compared to the baseline method. (Figure 10a).
Figure 10.
Biomass estimation results for models M16–M20 in Strategy 4. ((a–e) represent M16–M20 respectively). The 1:1 line is shown in grey.
The canopy biomass model achieved the next highest accuracy (R2 = 0.78), with polarimetric parameters, backscatter, and texture features effectively capturing the complex scattering mechanisms. However, branch and leaf biomass models showed slightly lower accuracy (R2 = 0.76 and 0.75, respectively) (Table 10), reflecting the greater complexity of the scattering response due to the intricate intermingling of leaves and fine branches. Leaf biomass estimation also faced challenges due to its sensitivity to transient moisture conditions and the difficulty of texture features in resolving fine spatial scales.
Table 10.
Results of biomass estimation under Strategy 4.
Analysis of parameter importance in the TAGB and component biomass models revealed that polarimetric decomposition parameters remained the most influential across all components, except for trunk biomass. As the dimensionality of the dual-frequency SAR parameter set increased, the relative contribution of polarimetric decomposition parameters decreased, from 64.2–76.4% in Strategy 1 to 45.2–38.6% in Strategy 4 (Figure 5 and Figure 11).
Figure 11.
Results of parameter selection and parameter importance ranking for M16–M20 in Strategy 4. ((a–e) represent M16–M20, respectively).
A nonparametric bootstrap analysis was conducted on the LOOCV prediction errors for key model comparisons. For TAGB, the 95% bootstrap confidence interval of RMSE was 19.95–37.90 t/ha for M1 and 8.84–20.73 t/ha for M16. Minimal overlap between these intervals indicates a clear reduction in prediction error from Strategy 1 (M1) to Strategy 4 (M16). To assess whether the models exhibit saturation at high biomass levels, two supplementary analyses were performed. First, linear regressions between observed and predicted AGB were fitted for plots with values > 120 t ha−1. The resulting slopes were 0.176 (p = 0.008) for M1 and 0.583 (p = 0.001) for M16, with the latter substantially closer to the 1:1 line, indicating reduced underestimation at the upper end of the biomass range. Second, analysis of the 95% prediction interval using the 31 plots with AGB > 75 t ha−1 showed that the interval for M1 diverged from the 1:1 line at 76.19 t ha−1, whereas M16 retained overlap until 96.55 t ha−1. These findings suggest that M16 maintains stronger predictive capacity at higher biomass values and does not display a discernible saturation threshold within the observed data range.
The nationwide forest AGB dataset produced by the Aerospace Information Research Institute (AIRI) [58] was employed for cross-validation in the study area. This product provides total AGB estimates at a 30 m spatial resolution. Because component-level biomass is unavailable, only total AGB values were used for model assessment and comparison.
Given the large number of available pixels, a stratified random sample of 80 points from each site was extracted and used for RF-AGA model training and validation. The spatial distribution of the sampled locations and associated AGB values is shown in Figure 12. Table 11 summarizes the performance of the RF–AGA models at the two sites as well as the corresponding cross-validation results.
Figure 12.
TAGB test point distributions in the study area.
Table 11.
Spatial cross-validation results of the study area.
The spatial cross-validation results indicate that the RF–AGA model preserves predictive skill beyond the plots. Although the performance metrics are lower than those obtained from internal validation, they nonetheless demonstrate that the RF–AGA algorithm retains transferable predictive capability within the study region (Table 11).
5. Discussion
5.1. Mechanisms of SAR Parameter Responses to Biomass Components
This study systematically elucidates the differential response mechanisms of multi-dimensional SAR parameters to TAGB and its components (trunk, canopy, branch, and leaves). Significant variations in parameter importance across biomass models reflect the distinct physical structures of forest components and their unique interactions with SAR data. These differences were evident not only in parameter rankings but also in component-specific dependencies and the contrasting contributions of C- and L-band parameters. Polarimetric decomposition parameters dominated across most models, though their influence varied by component. For TAGB and trunk biomass, the L-band volume scattering component (Y4V, 22.6–24.7%) was most important, linked to interactions with branches deep in the canopy or ground-canopy scattering. For trunk biomass, the L-band double-bounce component (Y4D) validated the trunk-ground dihedral reflection mechanism [59]. By contrast, canopy and leaf components exhibited unique scattering responses, with C-band surface scattering and L-band volume scattering emerging as key parameters. These results differ from [4,56], where volume scattering was less dominant in low-biomass settings, likely due to higher biomass density and structural complexity in our study area. Differences in backscatter coefficients further corroborated these mechanisms. The cross-polarization (VH) backscatter coefficients in the TAGB model underscore its sensitivity to vertical vegetation structure [25], while L-band HH polarization backscatter coefficients in the trunk model emphasized co-polarized backscatter interactions with trunk geometry, and canopy biomass; however, they showed more prominence for L- and C-band co-polarization (HH), corroborating findings by [15].
Texture features, representing spatial heterogeneity, ranked second in importance after polarimetric decomposition for TAGB and canopy models. C-band VH correlation was effective for trunk geometry, while C-band HH contrast and dissimilarity were crucial for canopy biomass estimation. Interferometric coherence was critical for trunk biomass, with L-band HH coherence and C-band VH coherence contributing 39.9%. Although coherence ranked third for TAGB and canopy models, the joint inclusion of L- and C-band VH coherence in the TAGB model highlights their complementary roles. This synergy reflects the combined contributions of trunks and canopy to biomass estimation and underscores the potential of interferometric coherence for improving SAR-based AGB modeling [60,61].
Ref. [56] achieved optimal TAGB estimation (R2 = 0.562) in low-biomass forests (<120 t/ha) using C-band data, while [4] reported improved accuracy (R2 = 0.639) at Genhe with a combined C- and L-band approach. Our results, however, demonstrate clear L-band dominance in high-biomass forests (<219.9 t/ha). These differences reflect distinct scattering mechanisms: C-band effectively interacts with fine canopy elements in sparse stands, enhancing sensitivity to leaf biomass [26,56], whereas L-band penetrates dense canopies to capture trunk and branch structures, making it indispensable for TAGB and trunk estimation. These findings underscore the need to tailor SAR band selection to forest structure. For carbon monitoring, the C-band is more suitable for young, low-biomass stands, while the L-band provides more reliable assessments in mature, high-biomass forests.
5.2. Multidimensional Parameter Fusion for Biomass Estimation
The comparative evaluation of feature combination strategies demonstrated that integrating multi-dimensional SAR parameters substantially improves the estimation of forest biomass components. The baseline two-dimensional model provided moderate performance (TAGB R2 = 0.64), but accuracy was constrained by signal saturation at higher biomass levels.
The inclusion of interferometric coherence (Strategy 2) enhanced estimation of TAGB and trunk biomass, improving R2 by 13% and reducing RMSE by12% (M7). Ref. [61] reported TAGB (R2 = 0.645) and stem biomass (R2 = 0.614) using X-band PolSAR and InSAR regression. In contrast, our integration of C- and L-band Strategy 2 with RF-AGA achieved higher accuracy, with TAGB (R2 = 0.69) and trunk biomass (R2 = 0.68). These results demonstrate that dual-frequency data fusion combined with ensemble learning offers clear advantages and underscores the potential of multi-dimensional SAR data for enhancing biomass retrieval.
The inclusion of texture features significantly improved canopy biomass estimation. Compared with models using only backscatter and polarimetric decomposition, texture increased R2 by 28%. By quantifying canopy spatial heterogeneity, texture reduced signal saturation in high-biomass regions [60] and enhanced component-level predictions. These findings align with global evidence demonstrating that texture mitigates random backscatter heterogeneity [25]. Studies in subtropical forests [62] and tropical forests [24] confirm its value. For instance, ref. [24] reported a 23% accuracy improvement when adding texture to an L-band polarimetric model. Overall, texture extends SAR-derived structural information beyond traditional backscatter, enabling more accurate biomass retrieval across ecosystems.
Full four-dimensional feature fusion (Strategy 4), integrating backscatter, polarimetric decomposition, interferometric coherence, and texture, achieved superior performance for all components. The R2 for TAGB estimation improved by 27% over the two-dimensional baselines. Models reflected the complementary roles of coherence (vertical structure) and texture (canopy heterogeneity).
Compared with previous multi-frequency studies, our results demonstrate clear advantages. Refs. [63,64] reported R2 = 0.71 for AGB using X- and P-band data with polarimetric and interferometric features, whereas our GA-RF–based four-dimensional C- and L-band fusion achieved substantially higher accuracy (R2 = 0.88). This improvement reflects the RF-AGA algorithm’s capacity to optimize hyperparameters and feature subsets while integrating coherence and texture, thereby expanding the feature space and capturing both structural and spatial complexity.
These findings confirm the effectiveness of multi-dimensional SAR parameter fusion for biomass estimation. Interferometric coherence enhances trunk and TAGB estimation by providing sensitivity to vertical structure, while texture improves canopy and fine-component estimation by capturing heterogeneity. Their combined use with backscatter and polarimetric decomposition mitigates signal saturation and delivers performance gains beyond previous approaches. Overall, this strategy provides a robust framework for regional-scale forest carbon monitoring and highlights the importance of exploiting complementary SAR features to address biomass saturation and component-level variability.
5.3. Limitations and Future Directions
Despite the encouraging performance of the proposed RF–AGA framework, several limitations should be acknowledged. First, the field sample size remains relatively small (n = 55 plots) in relation to the high-dimensional feature space. Although additional analyses, including nonparametric bootstrap resampling of LOOCV errors and targeted evaluations at higher biomass levels, were conducted to assess the stability of model performance, uncertainty associated with limited sample support cannot be fully eliminated. Expanding field measurements, particularly in high-biomass conditions, would help to further improve the reliability of parameter estimation and error characterization.
Second, model validation at the plot scale relied primarily on leave-one-out cross-validation. While a preliminary Global Moran’s I test did not indicate statistically significant spatial autocorrelation (Moran’s I = 0.032, p = 0.293), the limited number and spatial dispersion of plots may reduce the sensitivity of this test. To partially address this issue, an independent nationwide forest AGB product was employed for cross-validation within the study area. The consistency between plot-based validation results and those derived from the AIRI dataset suggests that the RF–AGA framework exhibits reasonable transferability at the regional scale. Nevertheless, future studies should adopt spatially explicit validation strategies, such as block-based cross-validation, in conjunction with both global and local spatial autocorrelation diagnostics, to more rigorously evaluate spatial dependence effects.
Third, the use of multi-sensor SAR data acquired at different times introduces potential temporal inconsistencies. Although coherence-related features were consistently selected by RF–AGA as important predictors for trunk biomass, the present analysis does not explicitly resolve the underlying physical scattering mechanisms. These effects may be associated with the temporal stability of woody components, differential decorrelation behavior, or sensor-specific acquisition characteristics. Further investigation using denser SAR time series and physically based scattering models would be necessary to clarify these mechanisms.
In summary, while the above limitations should be considered when interpreting the results, the combination of bootstrap-based uncertainty assessment, saturation-oriented diagnostic analyses, and independent dataset-based cross-validation provides converging evidence supporting the applicability of the proposed framework within the scope of the current study.
6. Conclusions
This study demonstrates that multi-dimensional SAR parameter fusion can substantially improve forest biomass estimation. Using an RF-AGA framework, we integrated backscatter, polarimetric decomposition, interferometric coherence, and texture, which together achieved high accuracy with TAGB reaching R2 = 0.88 and surpassing previous multi-frequency approaches. The performance gain results from RF-AGA optimization of feature subsets and from the complementary roles of SAR parameters. Interferometric coherence improves trunk and TAGB estimation by capturing vertical structure, while texture reduces saturation and enhances canopy and fine-component retrieval by representing heterogeneity. The combined use of these features extends structural information and enables more reliable biomass mapping in high-biomass forests. This fusion strategy offers a robust foundation for regional carbon monitoring, and future work should incorporate P-band SAR and LiDAR data to address biomass saturation and enhance component-level retrievals across diverse forest ecosystems.
Supplementary Materials
The following supporting information can be downloaded at: https://www.mdpi.com/article/10.3390/rs18020366/s1, Figure S1: Cross grouping matrix H (2 rows M + E column matrix, where M is the number of features and E is the number of bits converted into binary from the decision tree range); Figure S2: Probability crossover of binaries (M is the number of features and E is the number of bits converted into binary in the decision tree range); Figure S3: After crossover, the matrix J (L row M + E column matrix, L ∈ N^* ∩ 0 ≤ L ≤ N, M is the number of features, E is the number of bits converted to binary from the decision tree range) is generated; Figure S4: Probability variation of binary code.
Author Contributions
Conceptualization, W.F. and Y.H.; methodology, W.F. and Y.H.; software, Y.H., Y.N. and H.D.; validation, Y.H. and Y.N.; formal analysis, Y.H.; investigation, W.F. and Y.H.; resources, W.F.; data curation, Y.N., Y.H. and H.D.; writing—original draft preparation, W.F. and Y.H.; writing—review and editing, W.F. and Y.H.; visualization, Y.H., H.D. and Y.N.; supervision, W.F.; project administration, W.F.; funding acquisition, W.F. All authors have read and agreed to the published version of the manuscript.
Funding
This research was funded by the National Natural Science Foundation of China (grant number 31971654, funder: National Natural Science Foundation of China) and the Civil Aerospace Technology Advanced Research Project (grant number D040114).
Data Availability Statement
ALOS-2 data were obtained from the Japan Aerospace Exploration Agency and are available at https://www.eorc.jaxa.jp/ALOS-2/en/about/palsar2.htm (accessed on 12 June 2021).
Acknowledgments
We wish to acknowledge the support of the National Natural Science Foundation of China and the Civil Aerospace Technology Advanced Research Project.
Conflicts of Interest
The authors declare no conflicts of interest.
References
- Lu, D. The Potential and Challenge of Remote Sensing-based Biomass Estimation. Int. J. Remote Sens. 2006, 27, 1297–1328. [Google Scholar] [CrossRef]
- Hayashi, M.; Motohka, T.; Sawada, Y. Aboveground Biomass Mapping Using ALOS-2/PALSAR-2 Time-Series Images for Borneo’s Forest. IEEE J. Sel. Top. Appl. Earth Obs. Remote Sens. 2019, 12, 5167–5177. [Google Scholar] [CrossRef]
- Kumar, L.; Mutanga, O. Remote Sensing of Above-Ground Biomass. Remote Sens. 2017, 9, 935. [Google Scholar] [CrossRef]
- Shi, J.; Zhang, W.; Marino, A.; Zeng, P.; Ji, Y.; Zhao, H.; Huang, G.; Wang, M. Forest Total and Component Biomass Retrieval via GA-SVR Algorithm and Quad-Polarimetric SAR Data. Int. J. Appl. Earth Obs. Geoinf. 2023, 118, 103275. [Google Scholar] [CrossRef]
- Li, H.; Li, F.; Xiao, J.; Chen, J.; Lin, K.; Bao, G.; Liu, A.; Wei, G. A Machine Learning Scheme for Estimating Fine-Resolution Grassland Aboveground Biomass over China with Sentinel-1/2 Satellite Images. Remote Sens. Environ. 2024, 311, 114317. [Google Scholar] [CrossRef]
- Wang, H.; Magagi, R.; Goïta, K.; Trudel, M.; McNairn, H.; Powers, J. Crop Phenology Retrieval via Polarimetric SAR Decomposition and Random Forest Algorithm. Remote Sens. Environ. 2019, 231, 111234. [Google Scholar] [CrossRef]
- Hao, Q.; Huang, C. A review of forest aboveground biomass estimation based on remote-sensing data. Chin. J. Plant Ecol. 2023, 47, 1356–1374. [Google Scholar] [CrossRef]
- Le Toan, T.; Quegan, S.; Davidson, M.W.J.; Balzter, H.; Paillou, P.; Papathanassiou, K.; Plummer, S.; Rocca, F.; Saatchi, S.; Shugart, H.; et al. The BIOMASS Mission: Mapping Global Forest Biomass to Better Understand the Terrestrial Carbon Cycle. Remote Sens. Environ. 2011, 115, 2850–2860. [Google Scholar] [CrossRef]
- Fransson, J.; Smith, G.; Askne, J. Stem Volume Estimation in Boreal Forest Using ERS-1/2 Coherence and SPOT XS Optical Data. Int. J. Remote Sens. 2001, 22, 2777–2791. [Google Scholar] [CrossRef]
- Santi, E.; Paloscia, S.; Pettinato, S.; Fontanelli, G.; Mura, M.; Zolli, C.; Maselli, F.; Chiesi, M.; Bottai, L.; Chirici, G. The Potential of Multifrequency SAR Images for Estimating Forest Biomass in Mediterranean Areas. Remote Sens. Environ. 2017, 200, 63–73. [Google Scholar] [CrossRef]
- Richards, J.A.; Sun, G.; Simonett, D.S. L-Band Radar Backscatter Modeling of Forest Stands. IEEE Trans. Geosci. Remote Sens. 1987, GE-25, 487–498. [Google Scholar] [CrossRef]
- Le Toan, T.; Beaudoin, A.; Riom, J.; Guyon, D. Relating Forest Biomass to SAR Data. IEEE Trans. Geosci. Remote Sens. 1992, 30, 403–411. [Google Scholar] [CrossRef]
- Santoro, M.; Fransson, J.E.; Eriksson, L.E.; Magnusson, M.; Ulander, L.M.; Olsson, H. Signatures of ALOS PALSAR L-Band Backscatter in Swedish Forest. IEEE Trans. Geosci. Remote Sens. 2009, 47, 4001–4019. [Google Scholar] [CrossRef]
- Luckman, A.; Baker, J.; Kuplich, T.M.; Yanasse, C.D.C.F.; Frery, A.C. A Study of the Relationship between Radar Backscatter and Regenerating Tropical Forest Biomass for Spaceborne SAR Instruments. Remote Sens. Environ. 1997, 60, 1–13. [Google Scholar] [CrossRef]
- Sinha, S.; Santra, A.; Sharma, L.K.; Das, A.K.; Jeganathan, C.; Mohan, S.; Mitra, S.; Nathawat, M. Responses of Multi-Frequency Remote Sensing to Forest Biomass. In Advances in Remote Sensing for Natural Resource Monitoring; John Wiley & Sons, Inc.: Hoboken, NJ, USA, 2021; pp. 58–80. [Google Scholar] [CrossRef]
- Wei, J.; Fan, W.; Yu, Y.; Mao, X. Polarimetric Decomposition Parameters for Artificial Forest Canopy Biomass Estimation Using GF-3 Fully Polarimetric SAR Data. Sci. Silvae Sin. 2020, 56, 174–183. [Google Scholar] [CrossRef]
- Cartus, O.; Santoro, M. Exploring Combinations of Multi-Temporal and Multi-Frequency Radar Backscatter Observations to Estimate above-Ground Biomass of Tropical Forest. Remote Sens. Environ. 2019, 232, 111313. [Google Scholar] [CrossRef]
- Ji, Y.; Wang, L.; Zhang, W.; Marino, A.; Wang, M.; Ma, J.; Shi, J.; Jing, Q.; Zhang, F.; Zhao, H.; et al. Forest Above-Ground Biomass Estimation Using X, C, L, and P Band SAR Polarimetric Observations and Different Inversion Models. Int. J. Digit. Earth 2024, 17, 2310730. [Google Scholar] [CrossRef]
- Zhao, L.; Chen, E.; Li, Z.; Zhang, W.; Fan, Y.; Wan, X. The Synergetic Estimation Approach of Forest Above Ground Biomass Based on X-Band Insar and P-Band Polsar Data. In Proceedings of the IGARSS 2018—2018 IEEE International Geoscience and Remote Sensing Symposium, Valencia, Spain, 22–27 July 2018; IEEE: New York, NY, USA, 2018; pp. 9018–9021. [Google Scholar]
- Bai, X.; He, B.; Li, X. Optimum Surface Roughness to Parameterize Advanced Integral Equation Model for Soil Moisture Retrieval in Prairie Area Using Radarsat-2 Data. IEEE Trans. Geosci. Remote Sens. 2016, 54, 2437–2449. [Google Scholar] [CrossRef]
- Ranson, K.J.; Sun, G. Effects of Environmental Conditions on Boreal Forest Classification and Biomass Estimates with SAR. IEEE Trans. Geosci. Remote Sens. 2000, 38, 1242–1252. [Google Scholar] [CrossRef]
- Sandberg, G.; Ulander, L.M.H.; Fransson, J.E.S.; Holmgren, J.; Le Toan, T. Comparison of L- and P-Band Biomass Retrievals Based on Backscatter from the BioSAR Campaign. In Proceedings of the 2009 IEEE International Geoscience and Remote Sensing Symposium, Cape Town, South Africa, 12–17 July 2009; IEEE: New York, NY, USA, 2009; pp. IV-169–IV-172. [Google Scholar]
- Gaveau, D.L.A.; Balzter, H.; Plummer, S. Forest Woody Biomass Classification with Satellite-Based Radar Coherence over 900 000 km2 in Central Siberia. For. Ecol. Manag. 2003, 174, 65–75. [Google Scholar] [CrossRef]
- Thapa, R.B.; Watanabe, M.; Shimada, M.; Motohka, T. Examining High-Resolution PiSAR-L2 Textures for Estimating Tropical Forest Carbon Stocks. IEEE J. Sel. Top. Appl. Earth Obs. Remote Sens. 2016, 9, 3202–3209. [Google Scholar] [CrossRef]
- Tian, X.; Li, J.; Zhang, F.; Zhang, H.; Jiang, M. Forest Aboveground Biomass Estimation Using Multisource Remote Sensing Data and Deep Learning Algorithms: A Case Study over Hangzhou Area in China. Remote Sens. 2024, 16, 1074. [Google Scholar] [CrossRef]
- Zhang, Q. Multi-Source Remote Sensing for Forest Characterization and Monitoring. Ph.D. Thesis, UNSW Sydney, Sydney, Australia, 2022. [Google Scholar]
- Lucas, R.M.; Cronin, N.; Lee, A.; Moghaddam, M.; Witte, C.; Tickle, P. Empirical Relationships between AIRSAR Backscatter and LiDAR-Derived Forest Biomass, Queensland, Australia. Remote Sens. Environ. 2006, 100, 407–425. [Google Scholar] [CrossRef]
- Santos, J.; Neeff, T.; Dutra, L.; Araujo, L.; Gama, F.; Elmiro, M. Tropical Forest Biomass Mapping from Dual Frequency SAR Interferometry (X and P-Bands). ISPRS–Int. Soc. Photogramm. Remote Sens. 2004, 35, 1682–1777. [Google Scholar]
- Ranson, K.; Sun, G. Mapping Biomass of a Northern Forest Using Multifrequency SAR Data. IEEE Trans. Geosci. Remote Sens. 1994, 32, 388–396. [Google Scholar] [CrossRef]
- Attema, E.; Ulaby, F.T. Vegetation Modeled as a Water Cloud. Radio Sci. 1978, 13, 357–364. [Google Scholar] [CrossRef]
- Englhart, S.; Keuck, V.; Siegert, F. Aboveground Biomass Retrieval in Tropical Forests—The Potential of Combined X-and L-Band SAR Data Use. Remote Sens. Environ. 2011, 115, 1260–1271. [Google Scholar] [CrossRef]
- Han, Z.; Jiang, H.; Wang, W.; Li, Z.; Chen, E.; Yan, M.; Tian, X. Forest Above-Ground Biomass Estimation Using KNN-FIFS Method Based on Multi-Source Remote Sensing Data. Sci. Silvae Sin. 2018, 54, 70–79. [Google Scholar]
- Prakash, A.J.; Behera, M.; Ghosh, S.; Das, A.; Mishra, D. A New Synergistic Approach for Sentinel-1 and PALSAR-2 in a Machine Learning Framework to Predict Aboveground Biomass of a Dense Mangrove Forest. Ecol. Inform. 2022, 72, 101900. [Google Scholar] [CrossRef]
- Ji, Y.; Xu, K.; Zeng, P.; Zhang, W. GA-SVR Algorithm for Improving Forest above Ground Biomass Estimation Using SAR Data. IEEE J. Sel. Top. Appl. Earth Obs. Remote Sens. 2021, 14, 6585–6595. [Google Scholar] [CrossRef]
- Wu, G. Research on Inversion Algorithm of Forest AGB Machine Learning for SAR Data in Saihanba Area. Master’s Thesis, Northeast Forestry University, Harbin, China, 2023. [Google Scholar] [CrossRef]
- Hu, Y.; Nie, Y.; Liu, Z.; Wu, G.; Fan, W. Improving the Potential of Coniferous Forest Aboveground Biomass Estimation by Integrating C- and L-Band SAR Data with Feature Selection and Non-Parametric Model. Remote Sens. 2023, 15, 4194. [Google Scholar] [CrossRef]
- Fu, X.; Jiang, D.; Wang, L.; Gao, X.; Qian, D. Study on biomass of Larix principis-rupprechtii in Saihanba Mechanical Forest Farm. Hebei J. For. Orchard Res. 2015, 30, 113–116. [Google Scholar] [CrossRef]
- Liu, L.; Ma, Y.; Zhang, S.; Ren, J.; Li, Y. Study on biomass and carbon storage of Betula platyphylla in typical mixed coniferous and broadleaf forest. For. Resour. Manag. 2014, 3, 82–86. [Google Scholar] [CrossRef]
- Lee, J.-S.; Wen, J.-H.; Ainsworth, T.L.; Chen, K.-S.; Chen, A.J. Improved Sigma Filter for Speckle Filtering of SAR Imagery. IEEE Trans. Geosci. Remote Sens. 2009, 47, 202–213. [Google Scholar] [CrossRef]
- Dobson, M.C.; Ulaby, F.T.; LeToan, T.; Beaudoin, A.; Kasischke, E.S.; Christensen, N. Dependence of Radar Backscatter on Coniferous Forest Biomass. IEEE Trans. Geosci. Remote Sens. 1992, 30, 412–415. [Google Scholar] [CrossRef]
- Rignot, E.; Way, J.; Williams, C.; Viereck, L. Radar Estimates of Aboveground Biomass in Boreal Forests of Interior Alaska. IEEE Trans. Geosci. Remote Sens. 1994, 32, 1117–1124. [Google Scholar] [CrossRef]
- Cloude, S. Polarisation: Applications in Remote Sensing; OUP Oxford: Oxford, UK, 2010; ISBN 978-0-19-956973-1. [Google Scholar]
- Freeman, A.; Durden, S.L. A Three-Component Scattering Model for Polarimetric SAR Data. IEEE Trans. Geosci. Remote Sens. 1998, 36, 963–973. [Google Scholar] [CrossRef]
- Freeman, A. Fitting a Two-Component Scattering Model to Polarimetric SAR Data from Forests. IEEE Trans. Geosci. Remote Sens. 2007, 45, 2583–2592. [Google Scholar] [CrossRef]
- Demirci, S.; Kirik, O.; Ozdemir, C. Interpretation and Analysis of Target Scattering from Fully-Polarized ISAR Images Using Pauli Decomposition Scheme for Target Recognition. IEEE Access 2020, 8, 155926–155938. [Google Scholar] [CrossRef]
- Cui, Y.; Yamaguchi, Y.; Yang, J.; Park, S.-E.; Kobayashi, H.; Singh, G. Three-Component Power Decomposition for Polarimetric SAR Data Based on Adaptive Volume Scatter Modeling. Remote Sens. 2012, 4, 1559–1572. [Google Scholar] [CrossRef]
- Yamaguchi, Y.; Moriyama, T.; Ishido, M.; Yamada, H. Four-Component Scattering Model for Polarimetric SAR Image Decomposition. IEEE Trans. Geosci. Remote Sens. 2005, 43, 1699–1706. [Google Scholar] [CrossRef]
- Huynen, J.R. Stokes Matrix Parameters and Their Interpretation in Terms of Physical Target Properties. In Proceedings of the Polarimetry: Radar, Infrared, Visible, Ultraviolet, and X-Ray, Huntsville, AL, USA, 1 October 1990; SPIE: Bellingham, WA, USA, 1990; Volume 1317, pp. 195–207. [Google Scholar]
- van Zyl, J.J.; Arii, M.; Kim, Y. Model-Based Decomposition of Polarimetric SAR Covariance Matrices Constrained for Nonnegative Eigenvalues. IEEE Trans. Geosci. Remote Sens. 2011, 49, 3452–3459. [Google Scholar] [CrossRef]
- Jiang, J.; Zhang, H.; Ge, J.; Xu, L.; Song, M.; Sun, C.; Wang, C. Single-Season Rice Area Mapping by Combining Multi-Temporal Polarization Decomposition Components and the Two-Stage Segmentation Method. Agriculture 2023, 14, 2. [Google Scholar] [CrossRef]
- Simons, M.; Rosen, P.A. Interferometric Synthetic Aperture Radar Geodesy. In Geodesy; Elsevier: Amsterdam, The Netherlands, 2007; Volume 3, pp. 391–446. [Google Scholar]
- Haralick, R.M.; Shanmugam, K.; Dinstein, I. Textural Features for Image Classification. IEEE Trans. Syst. Man Cybern. 1973, SMC-3, 610–621. [Google Scholar] [CrossRef]
- Zheng, H.; Cheng, T.; Zhou, M.; Li, D.; Yao, X.; Tian, Y.; Cao, W.; Zhu, Y. Improved Estimation of Rice Aboveground Biomass Combining Textural and Spectral Analysis of UAV Imagery. Precis. Agric. 2019, 20, 611–629. [Google Scholar] [CrossRef]
- Wu, G.; Fan, W.; Si, G.; Yu, Y.; Wei, M.; Liu, Z.; Mao, Y. Application of High-dimensional Small Sample Data of Fully Polarized Synthetic Aperture Radar in Forest Aboveground Biomass Estimation. J. Northeast For. Univ. 2022, 50, 74–82. [Google Scholar] [CrossRef]
- Xu, K.; Zhang, D.; An, J.; Liu, L.; Liu, L.; Wang, D. GenExp: Multi-Objective Pruning for Deep Neural Network Based on Genetic Algorithm. Neurocomputing 2021, 451, 81–94. [Google Scholar] [CrossRef]
- Zeng, P.; Zhang, W.; Li, Y.; Shi, J.; Wang, Z. Forest Total and Component Above-Ground Biomass (AGB) Estimation through C- and L-Band Polarimetric SAR Data. Forests 2022, 13, 442. [Google Scholar] [CrossRef]
- König, G.; Molnar, C.; Bischl, B.; Grosse-Wentrup, M. Relative Feature Importance. In Proceedings of the 2020 25th International Conference on Pattern Recognition (ICPR), Milan, Italy, 10–15 January 2021; pp. 9318–9325. [Google Scholar]
- Yan, S.; He, G.; Zhang, X. Forest Aboveground Biomass Products in China, 2013–2021; Science Data Bank: Dallas, TX, USA, 2023. [Google Scholar] [CrossRef]
- Kobayashi, S.; Omura, Y.; Sanga-Ngoie, K.; Widyorini, R.; Kawai, S.; Supriadi, B.; Yamaguchi, Y. Characteristics of Decomposition Powers of L-Band Multi-Polarimetric SAR in Assessing Tree Growth of Industrial Plantation Forests in the Tropics. Remote Sens. 2012, 4, 3058–3077. [Google Scholar] [CrossRef]
- Chen, L.; Wang, Y.; Ren, C.; Zhang, B.; Wang, Z. Assessment of Multi-Wavelength SAR and Multispectral Instrument Data for Forest Aboveground Biomass Mapping Using Random Forest Kriging. For. Ecol. Manag. 2019, 447, 12–25. [Google Scholar] [CrossRef]
- Zeng, P.; Shi, J.; Huang, J.; Zhang, Y.; Zhang, W. Component Forest above Ground Biomass Estimation Using Lidar and Sardata. In Proceedings of the IGARSS 2022–2022 IEEE International Geoscience and Remote Sensing Symposium, Kuala Lumpur, Malaysia, 17–22 July 2022; IEEE: New York, NY, USA, 2022; pp. 6395–6398. [Google Scholar]
- Sarker, M.L.R.; Nichol, J.; Iz, H.B.; Ahmad, B.B.; Rahman, A.A. Forest Biomass Estimation Using Texture Measurements of High-Resolution Dual-Polarization C-Band SAR Data. IEEE Trans. Geosci. Remote Sens. 2013, 51, 3371–3384. [Google Scholar] [CrossRef]
- Liao, Z. Forest Aboveground Biomass Estimation Using PolInSAR Data. Ph.D. Thesis, University of Electronic Science and Technology of China, Chengdu, China, 2019. [Google Scholar]
- Ma, Y.; Zhao, L.; Chen, E.; Li, Z.; Fan, Y.; Xu, K. The Forest above Ground Biomass Estimation Based on Multi-Feature Combination Method Using Multi-Frequency SAR Data. In Proceedings of the IGARSS 2024–2024 IEEE International Geoscience and Remote Sensing Symposium, Athens, Greece, 7 July 2024; IEEE: New York, NY, USA, 2024; pp. 4978–4981. [Google Scholar]
Disclaimer/Publisher’s Note: The statements, opinions and data contained in all publications are solely those of the individual author(s) and contributor(s) and not of MDPI and/or the editor(s). MDPI and/or the editor(s) disclaim responsibility for any injury to people or property resulting from any ideas, methods, instructions or products referred to in the content. |
© 2026 by the authors. Licensee MDPI, Basel, Switzerland. This article is an open access article distributed under the terms and conditions of the Creative Commons Attribution (CC BY) license.











