Abstract
Landslides are a significant geological hazard with substantial socio-economic and environmental consequences, particularly in northwestern Sichuan, SW China, where complex geological and climatic conditions contribute to their occurrence. This study examines 1629 recorded landslide events, including 240 active landslides that have undergone substantial changes over the past two decades. By analyzing multi-temporal satellite imagery, this research investigates the relationship between landslide occurrence and key environmental factors such as annual rainfall and the Normalized Difference Vegetation Index (NDVI). The results reveal that landslides are most frequent on southwest-, south-, east-, and southeast-facing slopes, where the Föhn effect interacts with rainfall and vegetation patterns, thereby increasing landslide susceptibility. Rainfall intensity is identified as a critical factor, with landslide areas expanding significantly when annual rainfall exceeds 650 mm, while minimal changes are observed when rainfall is below 550 mm. The relationship between the NDVI and landslide occurrence is non-linear; higher vegetation cover does not necessarily correlate with reduced landslide frequency. Notably, landslide expansion is more pronounced when NDVI values are below 0.82, with a suppression effect occurring beyond this threshold. A threshold model based on the interaction between the NDVI and rainfall provides valuable insights into landslide dynamics, offering a framework for improved risk management. Slope characteristics are crucial in landslide evolution, with steeper slopes leading to greater vertical drops and more frequent events, making slope zone identification key for predicting future expansion.
1. Introduction
Landslides pose a critical geological hazard, with far-reaching socio-economic and environmental impacts, especially in geodynamically active and topographically complex regions such as northwestern Sichuan, Southwest China [1,2,3,4]. This region is marked by steep slopes, frequent tectonic activity, and pronounced spatial and temporal variability in precipitation, all of which contribute to high landslide susceptibility. Given their far-reaching impact, a comprehensive understanding of the factors governing landslide occurrence is essential for developing effective risk management strategies and mitigation measures [5,6,7]. Although previous studies have extensively examined individual triggering and conditioning factors, such as lithology [8,9], slope aspect [10,11], rainfall [12,13], and vegetation cover [14], the synergistic effects among these variables, particularly the combined influence of rainfall intensity, vegetation distribution, and slope aspect, remain inadequately understood. To address this gap, the present study integrates multi-temporal satellite imagery and environmental datasets to investigate the interactive mechanisms driving landslide occurrence and distribution. By elucidating these interactions, this study aims to enhance the current understanding of landslide dynamics and provide a scientific basis for more effective risk assessment and mitigation strategies in this high-risk mountainous region.
Existing studies have extensively analyzed various environmental and geological factors contributing to landslides, revealing the diverse mechanisms through which these elements drive landslide occurrence. Among these, geological composition has been one of the most frequently studied factors, particularly the influence of rock layer properties on landslide susceptibility [15,16,17]. For example, Zhan et al. [18] explore recurrent failures in soft-rock slopes along National Highway 302, identifying expansibility, dispersivity, low shear strength, and preferential flow as key contributors to landslide recurrence. In similar studies, Regmi et al. [19] investigate the role of rock weathering in the formation of the Sangrumba landslide in the Nepal Himalayas, concluding that intense weathering of biotite–garnet gneiss significantly reduces rock strength, thus facilitating landslide failure. Rainfall patterns have also been shown to play a pivotal role in landslide occurrences, with numerous studies emphasizing the direct correlation between rainfall and landslide frequency [20,21,22,23]. For instance, Huo et al. [24] analyze the spatial distribution of rainfall-induced landslides in the Chinese Loess Plateau and find a strong positive correlation (0.82) between annual rainfall and geological disasters. Their research highlights the zonal pattern of landslide occurrence, particularly in loess gullies, hills, and ridges. Similarly, Finlay et al. [25] examine rainfall and landslide occurrences on Hong Kong Island, demonstrating that rainfall duration (1–12 h) and antecedent rainfall are crucial for predicting landslide events. Additionally, the relationship between vegetation cover and landslide dynamics has garnered significant attention. Studies show that vegetation can either inhibit or promote landslide occurrence, depending on various factors such as vegetation density and slope orientation [26,27]; for instance, Deng et al. [28] analyze the 2013 rainstorm in the Loess Plateau and conclude that sparse vegetation on sunny slopes increases landslide frequency, while dense vegetation reduces landslide occurrence but may contribute to larger and deeper slides. Guo et al. [29] further examine the interaction between vegetation and soil properties, emphasizing that slopes covered with dense herbage and deeper root systems promote moisture infiltration, creating preferential flow paths that can increase landslide intensity.
Despite the substantial body of work on landslide-triggering factors, the specific role of slope aspect in landslide dynamics remains insufficiently understood. While some studies have considered slope aspect in landslide susceptibility mapping [30,31,32,33], others have shown that landslide frequency is higher on certain slope orientations [34,35,36], with specific aspects serving as dominant directions for landslide occurrence [37,38,39]. Despite growing recognition of the role that slope aspect plays in landslide behavior, particularly through interactions with climatic and ecological factors, the underlying mechanisms remain insufficiently explored. This study seeks to address this gap by systematically analyzing the relationship between slope aspect and landslide patterns, employing advanced quantitative methods.
The northwestern Sichuan region of China serves as an ideal case study due to its frequent landslide occurrences, complex geology, and unique climatic conditions. The region is notably influenced by the foehn effect, which causes significant variations in rainfall distribution across different slope aspects [40,41]. These variations contribute to the heterogeneous occurrence of landslides, where the interaction between slope aspect, vegetation cover, and rainfall patterns plays a crucial role in determining landslide frequency and intensity [27,42]. During our initial landslide survey in this region, we identified a pronounced dependence of landslides on slope aspect. This observation motivated a comprehensive study aimed at understanding how slope aspect influences the occurrence and progression of landslides. Consequently, this research seeks to address existing gaps in the understanding of landslide dynamics, particularly by elucidating the complex interactions between slope aspect and climatic influences. Our study aims to enhance the broader understanding of these dynamics, contributing valuable insights into the prediction and management of landslide risks in similarly affected regions.
The main objectives of this study are twofold: (1) to assess how slope aspect influences the intensity and frequency of landslide events; and (2) to investigate whether there are differences in climate and environmental conditions across different slope aspects and how these variations influence landslide evolution. To achieve these goals, multi-temporal remote sensing data will be used to quantify changes in landslide areas, with slope aspect data extracted via ArcGIS software (Version 10.7). This approach will allow for a comprehensive exploration of the relationship between landslide distribution and slope aspect. Furthermore, this study will analyze changes in the NDVI and rainfall patterns to provide insights into the evolving trends of landslide activity. The analysis will also investigate the link between high-frequency landslide occurrences and fluctuations in the NDVI and rainfall. By integrating these factors, this research aims to offer valuable theoretical and practical guidance for local authorities and agencies involved in disaster prevention and infrastructure planning. The primary contributions of this framework are summarized as follows:
- (1)
- Landslide distribution strongly correlates with slope aspect due to the Föhn effect.
- (2)
- East- and south-facing slopes show higher landslide frequency and greater area change.
- (3)
- Landslide area change is low (<550 mm rainfall) and high (>650 mm rainfall).
- (4)
- Landslide evolution positively correlates with the NDVI but reverses when the NDVI > 0.82.
- (5)
- A threshold model for landslide occurrence times based on the NDVI and rainfall is established.
2. Data Sources and Methodology
2.1. Data Sources
The northwestern region of Sichuan, China, is characterized by its distinctive high-mountain gorge topography, with significant elevation variations ranging from 1000 to 6000 m. The region’s gorges are typically deep and steep, predominantly exhibiting V-shaped or U-shaped incision patterns. Hydrologically, this area is complex, with rivers primarily fed by mountain snowmelt and glacier meltwater. These rivers experience substantial flow fluctuations due to seasonal variations in rainfall and snowmelt, while groundwater resources are relatively abundant. Localized changes in the hydrological cycle further exacerbate the risk of landslides. Meteorologically, the region is influenced by a monsoon climate, which brings concentrated, intense rainfall during the summer months. Seasonal rainfall variations are crucial in determining soil moisture levels, which fluctuate throughout the year. Additionally, the increase in meltwater during spring provides a substantial water source, further contributing to landslide initiation.
This study integrates remote sensing technology with field surveys to enhance the understanding of landslide dynamics and inform mitigation strategies in the high-mountain gorges of northwestern Sichuan. Potential landslides were initially identified from remote sensing imagery and then verified and refined through field surveys, resulting in a final count of 1629 confirmed landslides. Among these, 240 active landslides, exhibiting the most significant boundary changes over the past two decades, were selected for detailed analysis. These active landslides were visually interpreted from Google Earth imagery with a 0.5 m resolution, covering multiple time intervals between 2003 and 2022 (see Figure 1).
Figure 1.
Geographical location and landslide distribution in northwest Sichuan. (a) Distribution of landslide samples; (b) distribution of active landslides; (c–e) field survey real-scene images of landslides.
The data utilized in this study and their respective sources are summarized in Table 1, forming a robust foundation for the subsequent analyses. Rainfall data, covering the period from 1901 to 2022, offers a comprehensive representation of rainfall patterns in the study area. The temporal coverage of the NDVI data spans from 2003 to 2022, and its resolution is sufficient to support the objectives of this study. Additionally, other data sources, such as fault, lithology, and river data, also possess the accuracy required to support the research.
Table 1.
Details of data used in this study.
Slope angle and slope aspect data were derived from a 30 m resolution Digital Elevation Model (DEM) obtained from the Copernicus Data Center of the European Space Agency (ESA), processed using ArcGIS software. To ensure that the resolution adequately captured critical topographic features influencing landslides, we applied methodologies from Hengl [43], which emphasize matching grid resolution to spatial autocorrelation structures and terrain variability. Additionally, multi-scale analysis principles from Rigol-Sanchez et al. [44] guided the avoidance of undersampling while maintaining the capacity to resolve key geomorphometric attributes at landscape-relevant scales. The coordinate system employed is CGS WGS 1984. Slope aspect was measured with reference to true north (0°), with values increasing clockwise and a maximum value of 359°59′59″. The measurement unit is in degrees. Directional classifications are as follows: north (0–22.5° and 337.5–360°); northeast (22.5–67.5°); east (67.5–112.5°); southeast (112.5–157.5°); south (157.5–202.5°); southwest (202.5–247.5°); west (247.5–292.5°); and northwest (292.5–337.5°) [45]. In order to address the differences in the spatial resolution of the data, resampling was performed using ArcGIS software to achieve a unified resolution, ensuring the consistency of scales for the extraction of environmental parameters at subsequent landslide points [46]. This detailed dataset allows for a comprehensive analysis of the environmental and geospatial factors influencing landslide occurrences in the study region.
As shown in Figure 2, we imported all active landslide and related data into ARCGIS for processing. The relevant data for each landslide location were then extracted. Specifically, the distances to the nearest river and fault were calculated using ArcGIS. Figure 2 also illustrates the spatial distribution of active landslides in relation to various factors.
Figure 2.
The relationship between active landslides and various factors. (a) Slope angle; (b) slope aspect; (c) elevation; (d) distance to fault; (e) precipitation; (f) NDVI (Normalized Difference Vegetation Index); (g) distance to river; (h) lithology.
We analyzed the distribution relationships between active landslides and various factors, as shown in Figure 3. The results indicate that the distribution of active landslides is influenced by these factors. Regarding slope angle (Figure 3a), most active landslides occur between 30° and 45°. In terms of elevation (Figure 3b), the majority of active landslides are located between 2400 and 3200 m, with the minority concentrated at 1600 m. For faults (Figure 3c), active landslides tend to be located closer to fault lines. In relation to average annual rainfall (Figure 3d), active landslides are primarily concentrated in areas with higher rainfall. Regarding the average annual NDVI (Figure 3e), areas with greater vegetation cover also experience a higher concentration of active landslides, which may also be associated with higher rainfall in these regions. For rivers (Figure 3f), active landslides are notably concentrated near riverbeds. In terms of slope aspect (Figure 3g), active landslides show a certain directional dependence, with most landslides concentrated on the east-, southeast-, south-, and southwest-facing slopes. Finally, regarding lithology (Figure 3h), active landslides are predominantly found in areas with sandstone.
Figure 3.
Spatial distribution of active landslides. (a) Slope angle; (b) elevation; (c) distance to faults; (d) average annual rainfall from 2003 to 2022; (e) average annual NDVI from 2003 to 2022; (f) distance to rivers; (g) slope aspect; (h) lithology. Among these, the x-axes of Figures (a–f) represent the 240 active landslides.
2.2. Methodology
As shown in Figure 3, the distribution of active landslides is closely related to various influencing factors, with the most significant control exerted by rivers, slope aspect, and lithology. However, among these factors, the influence of slope aspect on landslide occurrence seems to be largely independent of traditional control factors, such as river systems, fault lines, and lithology. Therefore, this study focuses on investigating why slope aspect affects the distribution of landslides. It utilizes satellite imagery to quantify changes in landslide area and frequency, aiming to study the dynamic evolution patterns of landslides on different slope aspects and to explore why slope aspect contributes to the emergence of these patterns.
Landslides exhibit distinct spectral signatures in remote sensing imagery, often manifesting as tongue-shaped, elliptical, or hoof-like features [47]. Additionally, landslides share analogous geomorphological characteristics that can be detected through similar spectral patterns in remote sensing images [48]. High-resolution satellite imagery allows for the detection of subtle terrain changes, such as cracks, abnormal vegetation patterns, and soil accumulation [49,50]. This study employs high-resolution remote sensing data to investigate the influence of slope aspect on landslide frequency and intensity in northwestern Sichuan, China. Landslide identification and delineation were achieved through visual interpretation of multi-temporal Google Earth satellite images. The methodology integrates spectral, morphological, hydrological, and geomorphological characteristics to detect and assess landslides over time. The systematic approach used to interpret and classify landslide occurrences is outlined in the following steps:
- (1)
- Spectral Characteristics: Landslides exhibit marked spectral differences compared to surrounding vegetation or undisturbed soil due to the exposure of bare soil and rock. These differences in reflectance enable the identification of landslide-affected areas in high-resolution imagery. Through the analysis of these spectral signatures, regions impacted by landslides can be highlighted for further analysis.
- (2)
- Morphological Features: Landslides typically present distinct geometric shapes, such as tongue-shaped, elliptical, or horseshoe-like patterns, visible in remote sensing imagery. These shapes are essential for recognizing potential landslide zones. Cracks and terrain disruptions, indicative of slope instability, also serve as critical indicators of landslide occurrence. These morphological features were utilized to classify and delineate landslides through visual inspection of the satellite images.
- (3)
- Hydrological Indicators: In regions where landslides occur along riverbanks or watercourses, the morphology of the river itself can provide significant clues. Unusual bends or sudden narrowing of river channels may signal landslide activity in the surrounding areas. This hydrological feature was carefully examined to identify landslides affecting river systems.
- (4)
- Geomorphological Characteristics: Landslides are commonly observed on steep slopes, with displaced materials typically accumulating below the landslide sites. These deposits often form irregular shapes, easily distinguishable from the natural terrain. Through the assessment of the geomorphological features of the landscape, areas prone to landslides were identified and mapped.
The visual interpretation of satellite imagery was conducted across multiple time periods to track landslide occurrences and identify temporal changes in landslide boundaries. Through the employment of these methods, the positions and boundaries of the landslides were systematically delineated, providing a comprehensive understanding of the boundary changes in active landslides in the study area. Figure 4 illustrates the boundary variations in several active landslides at different time periods. The figure also highlights distinct spectral, morphological, hydrological, and geographical features.
Figure 4.
Boundary changes in active landslides at different time periods. Examples of active landslides (A–H) shown in this figure represent only a subset of the total active landslides. The red frames highlight the locations of these examples for clarity.
To analyze the dynamic evolution of landslides in the study area, a quantitative approach was applied to track changes in landslide areas over time. For each identified landslide, boundaries were delineated at multiple time intervals, and corresponding areas were calculated. Focus was placed on the initial size of each landslide and its subsequent changes during each active period. Key metrics, including the area variation, growth ratio, and activity frequency, were used to quantify these changes.
Initially, the area of each landslide was calculated at the time of its first recorded occurrence. For subsequent active periods, the corresponding areas were measured and compared to the preceding period’s size. Area variation was computed as the difference in size between consecutive periods. The area growth ratio, defined as the ratio of area increase to the preceding size, was used to assess the expansion rate. Temporal evolution was further analyzed by recording the frequency of landslide activity. The number of active landslides during specified time frames (e.g., 5, 10, 15, and 20 years) was counted, providing insights into the recurrence of landslide events. This analysis helped identify landslides with recurrent activity and those exhibiting gradual expansion. Key dynamic indicators such as changes in the landslide area, growth ratio, and activity frequency were analyzed to investigate the overall pattern of landslide evolution. These indicators revealed the influence of slope aspect, climatic conditions, and other environmental factors on landslide behavior.
Statistical tests were conducted to examine the relationship between precipitation, vegetation, and slope aspect in the study area. A correlation analysis was performed to determine whether significant associations exist between precipitation patterns, vegetation conditions, and the orientation of slopes. The results of these statistical tests confirm whether precipitation and vegetation play a significant role in modifying the effects of slope aspect on landslide behavior.
The results were visualized using time-series maps and statistical graphs, illustrating both spatial distribution and temporal changes in landslide activity. The overall methodology, as detailed in Figure 5, outlines the process from landslide identification to the assessment of dynamic evolution metrics, enabling a deeper understanding of long-term landslide behavior and its environmental interactions in the northwestern Sichuan region.
Figure 5.
Research framework. The color symbols represent different spectral characteristics of the landslides, and the red frames highlight key components. The red lines in the satellite images indicate the landslide boundaries.
3. Results
3.1. Landslide Activity Characteristics: Frequency and Area Growth
The activity characteristics of the landslides were analyzed by examining the frequency of occurrence for each event. Among the 240 active landslides, 167 occurred only once, making up the majority (Figure 6a). Fewer landslides were recorded with multiple occurrences: 55 landslides occurred twice, 15 occurred three times, 2 occurred four times, and only 1 landslide occurred five times. This distribution highlights that most landslides are single-event occurrences, with relatively few instances of recurring landslide activity.
Figure 6.
Statistical analysis of landslide occurrences and characteristics. (a) Frequency of landslide occurrences; (b) frequency of active landslides over 5-year intervals (5, 10, 15, and 20 years); (c) number of landslides categorized by area growth increments of 20%.
Figure 6b illustrates the relationship between the number of active landslides and their frequency of occurrence over different time periods. It is clear that the number of landslides occurring within a 5-year period was significantly higher (133 occurrences) compared to the subsequent 10-, 15-, and 20-year periods, which recorded 75, 29, and 3 occurrences, respectively. This decline in landslide frequency with increasing time suggests a negative correlation between landslide activity and the duration over which they are observed.
Figure 6c further investigates the extent of area growth in active landslides, categorizing them into different growth intervals. The majority of landslides (over 70%) experienced modest area growth within the range of 0–70%, indicating that most landslides have relatively limited spatial expansion. In contrast, landslides with an area growth exceeding 200% were much less common, suggesting that large-scale landslides are rare in the study area. While small-scale landslides occur more frequently, their impact on the environment is often localized. Conversely, although large-scale landslides are infrequent, they pose a greater risk to the surrounding environment due to their broader scale and potential for more severe damage.
3.2. Influence of Slope Aspect on Landslide Activity: Frequency and Area Growth
To build on the understanding of how slope aspect influences landslide distribution, the activity characteristics of the 240 active landslides were examined further. Figure 7a presents the distribution of activity frequencies for each slope aspect. South-facing slopes dominated the number of landslides with one, two, and three occurrences, suggesting that these slopes are not only more prone to landslides but also experience more repeated events. In contrast, landslides on north-facing slopes primarily exhibited one or two occurrences, indicating a more stable landslide pattern. East-facing and west-facing slopes exhibited a more evenly distributed frequency of activity, reflecting the complex and variable mechanisms underlying landslide occurrences on these slopes.
Figure 7.
Distribution of landslide activity frequency and area growth across different slope aspects; (a) distribution of landslide occurrence frequencies across different slope aspects; (b) ratio of area growth for landslides across different slope aspects.
Finally, Figure 7b illustrates the magnitude of area growth during each landslide event across different slope aspects. Landslides on south-facing slopes exhibited the greatest area growth per event. North-facing slopes, by contrast, showed smaller area expansions, suggesting that the activity of landslides in these regions is more limited in spatial scale. East-facing and west-facing slopes displayed intermediate levels of area growth, with variability reflecting local terrain and hydrological conditions.
These findings provide a comprehensive understanding of how slope aspect influences both the frequency and intensity of landslide activity in the northwestern Sichuan region. The results indicate that landslides on certain slope aspects, particularly south-, east-, and southeast-facing slopes, are more prone to frequent and intense activity, while others, such as north-facing slopes, exhibit much lower frequency and intensity.
3.3. Climatic and Environmental Drivers of Landslide Activity: The Role of Slope Aspect and the Föhn Effect
This section investigates the influence of slope aspect on landslide frequency and intensity, emphasizing the key climatic and environmental factors contributing to landslide occurrence. Through a detailed analysis of the spatial distribution and activity frequency of landslides, this study highlights the critical role of slope aspect in shaping both the distribution and intensity of landslides. The results suggest that variations in landslide behavior are primarily driven by the Föhn effect (Figure 8a), as well as the contrasting characteristics of sunny (south-facing) and shady (north-facing) slopes.
Figure 8.
Effects of Föhn wind on windward and leeward slopes and related factors. (a) Diagram illustrating the causes and impact patterns of the Föhn wind effect. (b) Photograph of the windward slope in northwest Sichuan, showing dense vegetation and abundant hydrological conditions. (c) Photograph of the leeward slope in northwest Sichuan, showing sparser vegetation conditions. (d) 20-year average NDVI values at active landslide locations across different slope aspects. The boxes represent the interquartile range (IQR) between the first (Q1) and third (Q3) quartiles, with whiskers extending from (Q1 − 1.5IQR) to (Q3 + 1.5IQR). The horizontal line within each box represents the median, square symbols represent the mean, and connecting lines show the mean values. One-way analysis of variance (ANOVA) results indicate a p-value of <0.001 for the eight slope aspects. (e) 20-year average annual rainfall values at active landslide locations across different slope aspects. One-way analysis of variance (ANOVA) results indicate a p-value of <0.001 for the eight slope aspects. (f) NDVI values in the year preceding the first occurrence of active landslides across different slope aspects. (g) Annual rainfall values in the year preceding the first occurrence of active landslides across different slope aspects.
The Föhn effect refers to a meteorological phenomenon in which air rises over topographic barriers, such as mountains, cools, and descends, leading to temperature and moisture contrasts between windward and leeward slopes [13,51]. Such climatic differences affect various ecological factors, including increased vegetation flammability [52], soil moisture deficits [53], and air quality [54], all of which play a role in shaping the regional hydrological cycle and geological hazard risks. Specifically, south-facing slopes (sunny) receive more solar radiation, supporting denser vegetation, while north-facing slopes (shady) tend to have lower temperatures, sparser vegetation, and distinct hydrological characteristics [55,56]. These differences in slope aspect are essential to understanding landslide distribution in mountainous regions.
The study area, located in the Northern Hemisphere, reveals that south-facing slopes in northwestern Sichuan are categorized as sunny (yangpo), while north-facing slopes are classified as shady (yinpo). This region experiences an active monsoon climate, with rainfall patterns strongly influenced by both the southwest and southeast monsoons. Statistically, the rainy season accounts for approximately 70% of the total annual precipitation, with the peak intensity occurring during the summer months when these monsoon systems dominate [3,57]. South-facing slopes, typically located on the windward side, receive higher rainfall, while north-facing slopes, situated on the leeward side, experience significantly lower rainfall. This asymmetry in precipitation across different slope aspects raises the question of whether the Föhn effect contributes to these variations, particularly in terms of rainfall and vegetation distribution. By comparing the dynamic changes in rainfall and vegetation across different slopes, this study seeks to elucidate their role in landslide activity. Table 2 summarizes the frequency and intensity of active landslides, along with corresponding rainfall and NDVI values.
Table 2.
Active landslide frequency, intensity, and environmental factors (NDVI and rainfall).
Figure 8b presents a real-life image of the windward slope in the northwestern Sichuan Plateau, where the vegetation is denser and the hydrological conditions are richer. In contrast, the leeward slope (Figure 8c) shows sparser vegetation. We calculated the average 20-year NDVI and annual rainfall values at each active landslide location and performed slope aspect analysis. As shown in Figure 8d, the vegetation cover on south-facing slopes (south, southeast, southwest) is generally greater than that on north-facing slopes (north, northeast, northwest), with the southeast-facing slopes showing the most significant difference. One-way ANOVA analysis revealed a significant difference in vegetation cover across different slope aspects (p < 0.001). Similarly, when comparing the average annual rainfall values across different slope aspects (Figure 8e), we observed that windward slopes (south, southeast, southwest) receive more rainfall than leeward slopes (north, northwest). Again, one-way ANOVA analysis showed a significant difference in rainfall across slope aspects (p < 0.001).
Figure 8f shows the distribution of NDVI values across different slope aspects. Given that landslides influence vegetation cover, we specifically analyzed the NDVI values from the year preceding the landslide events. The results indicate that NDVI values are consistently higher on east-, southeast-, south-, and southwest-facing slopes, with most values exceeding 0.8. In contrast, NDVI values on north-, west-, and northwest-facing slopes tend to be lower, typically below 0.8. The higher vegetation cover on windward slopes, such as southeast, south, and southwest, is consistent with the Föhn effect, which promotes vegetation growth by increasing solar radiation exposure. This pattern suggests that slope aspect is a critical factor in vegetation growth, which, in turn, affects the likelihood of landslide occurrence. To further assess the influence of rainfall on slope aspects, we analyzed the annual rainfall data from the year of the first landslide event. Figure 8g illustrates the rainfall distribution across different slope aspects. Windward slopes, such as those facing southeast, south, and southwest, receive significantly higher rainfall, generally exceeding 800 mm annually. In contrast, leeward slopes, such as those facing east and west, receive much less rainfall. The stark contrast in rainfall between windward and leeward slopes is consistent with the Föhn effect, which influences regional rainfall patterns. This finding highlights the role of higher rainfall on windward slopes in increasing the likelihood of landslides.
To investigate the relationship between vegetation changes and geological hazards, a comprehensive analysis of the annual Normalized Difference Vegetation Index (NDVI) over the past two decades was conducted. Figure 9a presents the annual NDVI time series, which highlights significant fluctuations in vegetation cover. In the early years of the study period (2003–2005), NDVI values were relatively low. However, from 2006 to 2010, there was a steady increase, peaking in 2008. This peak can be attributed to improved climatic conditions, increased rainfall, and the successful implementation of ecological restoration efforts in the region. After 2011, NDVI values began to fluctuate again, with notable declines observed in 2015 and 2018. These reductions are likely a consequence of the 2008 Wenchuan Earthquake, which led to substantial vegetation loss [58].
Figure 9.
20-year time series of annual maximum NDVI and rainfall values. (a) 20-year time series of annual maximum NDVI values; (b) 20-year time series of annual rainfall values.
Rainfall is a critical factor influencing slope stability and soil moisture conditions, both of which are closely linked to the occurrence of landslides. The temporal and spatial distribution of rainfall plays a pivotal role in shaping landslide dynamics. Figure 9b depicts the annual rainfall time series for the past two decades. The data reveals periodic fluctuations in rainfall, with extreme variations observed in certain years. For instance, record rainfall levels were recorded in 2005 and 2010, while 2019 and 2022 experienced notable droughts, marked by significantly reduced precipitation.
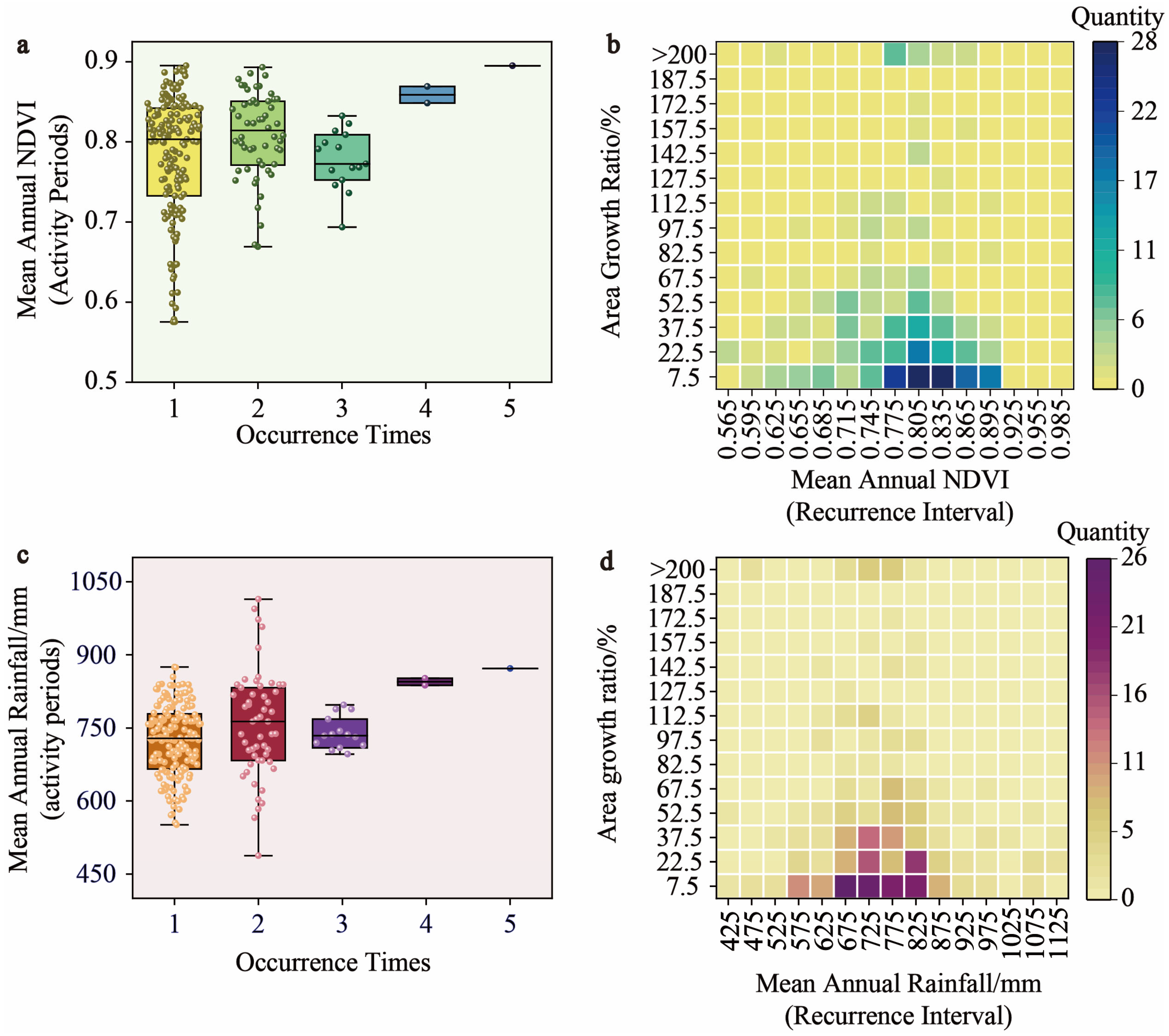
Figure 10a presents the mean annual NDVI values for active landslides with varying frequencies of occurrence. The analysis indicates a positive correlation between landslide activity and vegetation cover, where landslides with higher activity frequencies generally exhibit higher NDVI values. This suggests that more frequent landslides are associated with healthier vegetation cover. The relationship between vegetation cover and landslide activity was further explored by analyzing the feedback mechanisms between the two. Figure 10b investigates the relationship between mean annual NDVI values and the landslide area growth ratio between consecutive landslide events. The data reveals that higher NDVI values correlate with a higher ratio of landslide area expansion, peaking when the NDVI reaches approximately 0.82. Beyond this threshold, however, the expansion ratio decreases, indicating that excessively high vegetation cover may contribute to slope stabilization, thus reducing the likelihood of further landslides. Figure 10c illustrates the relationship between mean annual rainfall and the frequency of active landslides. A clear positive correlation is observed: as the frequency of landslides increases, so does the mean annual rainfall. This suggests that higher rainfall serves as a significant driver of landslide occurrences by increasing soil moisture, reducing shear strength, and elevating the risk of slope failure. Figure 10d shows the relationship between mean annual rainfall during the landslide recurrence interval and the growth ratio of landslide areas. A strong positive correlation is evident between mean annual rainfall and the landslide area growth ratio. Specifically, when the mean annual rainfall is below 550 mm, the increase in landslide area is relatively limited, with landslides being localized and having a smaller impact. However, when the mean annual rainfall exceeds 650 mm, a marked increase in landslide area is observed. This indicates that higher rainfall not only enhances the frequency of landslides but also contributes to their expansion. Elevated rainfall levels promote soil saturation, increasing the likelihood of soil instability and accelerating the expansion of landslide zones. Consequently, rising rainfall levels directly accelerate the progression of landslide disasters.
Figure 10.
Relationship between landslide activity, NDVI, rainfall, and landslide area growth. (a) Mean annual NDVI values during the observation period for landslides with different activity frequencies; (b) heatmap showing the correlation between the mean annual NDVI values between each active landslide activity and the preceding activity, and the landslide area growth ratio; (c) mean annual average rainfall values during the observation period for landslides with different activity frequencies; (d) heatmap showing the correlation between the mean annual rainfall values between each active landslide activity and the preceding activity, and the landslide area growth ratio. The box in the boxplot represents the interquartile range (IQR) between the first (Q1) and third (Q3) quartiles, with whiskers extending from (Q1 − 1.5IQR) to (Q3 + 1.5IQR). The horizontal line inside each box represents the median.
4. Discussion
4.1. The Influence of Slope Aspect on Landslides
The results of this study (Figure 11) demonstrate that landslide distribution within the study area is not random but is significantly influenced by environmental and geological factors. Notably, slope aspect plays a critical role in determining landslide occurrence. Our analysis reveals a clear spatial pattern, with landslides predominantly concentrated on slopes facing southwest, south, east, and southeast. This pattern suggests that slope aspect is a key determinant of landslide frequency and intensity.
Figure 11.
Conclusion diagram. (a) Impact of slope aspect on landslide distribution; (b) effects of landslide frequency and intensity on different slope aspects; (c) effects of windward and leeward slopes on vegetation and rainfall; (d) impact of vegetation cover and rainfall on landslide activity.
Several factors contribute to this distribution. Windward slopes, especially those facing southwest and southeast, are more susceptible to weathering and erosion due to higher rainfall and seasonal winds. These conditions lead to the degradation of underlying soil and rock layers, which, when combined with the generally steeper gradients of these slopes, increases the risk of landslides. In contrast, leeward slopes, typically located in the northern part of the study area, experience lower rainfall and wind exposure, resulting in more stable geological conditions.
Through an analysis of the distribution, frequency, and proportion of landslides across different slope aspects, high-risk areas can be identified, particularly on southeast-facing slopes, which account for the highest proportion of active landslides (21%). These findings not only enhance our understanding of the mechanisms behind landslides but also provide valuable insights for landslide monitoring and mitigation strategies. Future efforts aimed at preventing landslides should focus on the geological conditions and environmental changes in these high-risk areas to reduce both the frequency and severity of landslide events.
Vegetation cover also plays a significant role in influencing landslide occurrence. As vegetation density increases, there is a noticeable upward trend in landslide occurrences. While vegetation can stabilize slopes by binding soil and reducing surface runoff, it is insufficient to prevent landslides in areas exposed to extreme weather conditions or where soil structure is weak. Interestingly, the relationship between vegetation cover and landslide dynamics is non-linear. Below a vegetation cover of 0.82, increased vegetation density is associated with a higher growth rate of landslide areas. However, when vegetation cover exceeds this threshold, higher vegetation density appears to limit further landslide expansion, likely by enhancing soil cohesion and reducing material movement. Moreover, areas with higher mean annual rainfall show a marked increase in both landslide frequency and expansion. When the mean annual rainfall surpasses 650 mm, the rate of landslide area expansion accelerates significantly, highlighting the critical role of rainfall in landslide dynamics. The complex interactions between rainfall, vegetation cover, and slope aspect, alongside their spatial variability, warrant further investigation to fully understand their combined impact on landslide behavior.
4.2. Rainfall and NDVI Thresholds for High-Frequency Landslide Activity
The occurrence of landslides with high frequency holds significant academic and practical implications. This study specifically focuses on active landslides that have occurred multiple times, particularly those with ≥3 occurrences. A comprehensive analysis was conducted to assess the influence of the mean annual rainfall and mean annual NDVI on landslide frequency. The data on rainfall and the NDVI during periods of high-frequency landslide activity are presented in Table 3.
Table 3.
Rainfall and NDVI data for high-frequency landslides.
As shown in Figure 12, both the mean annual NDVI (Figure 12a) and mean annual rainfall (Figure 12b) exhibit an upward trend with increasing landslide frequency. This indicates that both rainfall and vegetation cover play a role in the higher occurrence rates of landslides.
Figure 12.
Relationships between landslide activity, NDVI, and rainfall in high-frequency landslides. (a) Relationship between high-frequency landslides and the mean NDVI during the observation period—the straight line represents the fitted equation between the two variables; (b) relationship between high-frequency landslides and the mean annual rainfall during the observation period—the straight line represents the fitted equation between the two variables; (c) rainfall and NDVI thresholds for landslides with high frequency.
To determine the thresholds for landslide frequency, we analyzed the mean annual rainfall and NDVI during landslide-active periods (Figure 12c). The results revealed a clear correlation between landslide occurrence and both mean annual rainfall and NDVI values. As both rainfall and the NDVI increase, landslide frequency follows a distinct pattern, offering insights for predicting future landslide events. Three key threshold points were identified, corresponding to different levels of landslide occurrences, highlighting the significant influence of rainfall and vegetation cover on landslide frequency. The first threshold for three landslide occurrences was identified at a mean annual rainfall of 680 mm and an average NDVI of 0.72. The threshold for four occurrences occurred at 850 mm of mean annual rainfall and an average NDVI of 0.84, while the threshold for five occurrences was observed at 890 mm of mean annual rainfall and an average NDVI of 0.89. These progressively increasing thresholds reflect the cumulative influence of both rainfall and vegetation on landslide frequency. Higher levels of rainfall and vegetation cover are associated with an increased likelihood of landslides, particularly in areas where both factors are substantial.
4.3. The Impact of Topography on Landslide Evolution
Topography plays a significant role in both the occurrence and evolution of landslides. In this study, we used multi-temporal remote sensing images from Google Earth to measure the initial geometric parameters of each active landslide in detail (Figure 13a). Geometric data such as the major and minor axes of the landslides were measured, and in combination with slope data, the vertical drop of the landslides was calculated (Figure 13b).
Figure 13.
The effect of slope on landslide evolution. (a) Major and minor axes of the landslide in satellite imagery, with the orange dashed line representing the landslide boundary and the red lines representing the major and minor axes of the landslide; (b) method for determining the landslide vertical drop, the dashed lines in the figure represent the original shape of the slope.; (c) boxplot of grouped statistics for landslide slope and vertical drop; (d) boxplot of grouped statistics for landslide slope and aspect ratio; (e) boxplot of grouped statistics for landslide slope and annual average area growth rate; (f) boxplot of grouped statistics for landslide activity frequency and slope. The box represents the interquartile range (IQR) between the first (Q1) and third (Q3) quartiles, with whiskers extending from (Q1 − 1.5IQR) to (Q3 + 1.5IQR). The horizontal line inside the box represents the median, the square symbol represents the mean, and the connecting line shows the mean.
After obtaining these data, we performed a grouped analysis of the slope angles to investigate their influence on the landslides’ vertical drop. As shown in Figure 13c, with the increase in slope, the vertical drop of the landslides progressively increased, indicating that the slope plays a positive role in the formation of a vertical drop. Additionally, Figure 13d shows the effect of slope on the length-to-width ratio of the landslides. In the slope range of 15° to 45°, the impact of slope on landslide morphology was more pronounced, particularly in the 25° to 35° and 35° to 45° ranges, where an increase in slope promoted the elongation of the landslides. However, when the slope exceeded 45°, the influence of slope on landslide morphology diminished. Similarly, we also analyzed the changes in landslide area across different slope intervals (Figure 13e). The results indicate that the rate of increase in landslide area decreased when the slope changed from 15–25° to 25–35°. However, as the slope increased further, the growth rate of the landslide area began to rise again. Finally, as shown in Figure 13f, we analyzed the distribution of landslide slopes with respect to the number of sliding events. With the exception of a few small samples with four and five sliding events, landslide slopes exhibited an increasing trend with more frequent sliding events, suggesting a close correlation between the increase in slope and the frequency of landslide activity.
While the initial vertical drop is a useful indicator of the energy required for landslide initiation, this study found that the direct influence of topography on the landslide evolution process better explains the diversity of landslide dynamic evolution than the initial drop alone. Therefore, accurately identifying the slope zone and the original slope morphology of a landslide is crucial for predicting its future expansion speed and direction.
5. Conclusions
This study provides valuable insights into the spatial distribution and temporal dynamics of landslides, with a particular emphasis on the roles of slope aspect, climatic factors, and vegetation cover. The findings highlight the significant impact of slope aspect, particularly on east- and south-facing slopes, which are more prone to landslide occurrences. These slopes are more frequently affected by landslides, with greater variations in landslide areas. This is primarily due to the Föhn effect, which modifies local climatic conditions such as temperature fluctuations and increased precipitation, making these slopes more susceptible to landslides.
Rainfall is also a crucial driver of landslide activity, with areas receiving more than 650 mm of precipitation showing a marked increase in both landslide frequency and intensity. In contrast, regions with less than 550 mm of rainfall show minimal changes in landslide areas, indicating that precipitation plays a key role in soil saturation and slope stability.
Vegetation cover, as quantified by the NDVI, demonstrates a complex relationship with landslide occurrence. In general, higher NDVI values are associated with reduced landslide risk due to the stabilizing effects of vegetation, which helps prevent soil erosion and enhances soil cohesion through root systems. However, this relationship becomes non-linear when NDVI values exceed a threshold of 0.82, beyond which higher vegetation cover may have a negative effect on slope stability, likely due to factors such as increased load on the slope and root systems failing to effectively prevent landslides.
It is important to note that the role of slope aspect is distinct from that of precipitation and the NDVI. While slope aspect influences exposure to climatic factors, especially precipitation and temperature, it does not directly affect soil stability in the same way vegetation and rainfall do. The influence of slope aspect on landslide susceptibility is primarily linked to its effect on local climatic conditions, which can either exacerbate or mitigate the risk of landslides depending on the direction of the slope.
A threshold model that integrates both the NDVI and rainfall was developed to predict landslide occurrences. This model provides a useful framework for assessing landslide risk under varying environmental conditions, enhancing the accuracy of hazard assessments, particularly in regions undergoing climatic and ecological changes. This study’s findings contribute to the refinement of landslide risk prediction models, offering both theoretical and practical insights for disaster risk management. Future research should focus on further refining this model and exploring additional factors that influence landslide dynamics, thereby improving our ability to assess and manage landslide hazards in diverse geographic and climatic contexts.
Topographic factors, particularly slope characteristics, play a pivotal role in landslide evolution. This study highlights the significant influence of slope on landslide vertical drop, morphology, and frequency of occurrence, with steeper slopes fostering larger vertical drops and more frequent landslide events. The findings underscore that topography, rather than just the initial vertical drop, better explains the diversity of landslide dynamics. Accurate identification of slope zones and original slope morphology is critical for predicting future landslide expansion, thus aiding in more effective hazard assessment and mitigation planning.
Author Contributions
Conceptualization, Y.Z. and H.L.; methodology, Y.Z., H.L., R.T. and L.M.; software, Y.Z.; validation, H.L., R.T. and Y.L.; formal analysis, Y.Z.; investigation, H.L. and R.T.; resources, H.L.; data curation, Y.Z. and H.L.; writing—original draft preparation, Y.Z.; writing—review and editing, H.L., R.T., C.P., Z.F., L.M., Y.L. and Y.H.; visualization, Y.Z.; supervision, H.L., R.T., C.P., Z.F. and Y.H.; project administration, H.L.; funding acquisition, H.L. All authors have read and agreed to the published version of the manuscript.
Funding
This research was funded by National Natural Science Foundation of China (Grant Nos. 42407239; 42477179) and Natural Science Foundation of Sichuan Province, China (Grant No. 2023NSFSC0789).
Data Availability Statement
Rainfall data used in this study are available from the National Tibetan Plateau Scientific Data Center via https://data.tpdc.ac.cn/ (accessed on 7 January 2024). Digital Elevation Model (DEM) data from the European Space Agency Copernicus are accessible via https://portal.opentopography.org/datasetMetadata?otCollectionID=OT.032021.4326.1 (accessed on 15 April 2024). NDVI datasets are provided by the Earth Resources Data Cloud at http://gis5g.com/ (accessed on 15 April 2024). Seismic fault data were obtained from the Seismic Active Fault Survey Data Center via https://www.activefault-datacenter.cn/ (accessed on 8 May 2024). River network data are available from the Geographic Science and Natural Resources Research, Chinese Academy of Sciences, through https://www.resdc.cn/ (accessed on 8 May 2024). Lithological datasets were sourced from the Geological Cloud of China Geological Survey via https://www.cgs.gov.cn/ (accessed on 8 May 2024).
Conflicts of Interest
The authors declare no conflicts of interest.
References
- Metternicht, G.; Hurni, L.; Gogu, R. Remote sensing of landslides: An analysis of the potential contribution to geo-spatial systems for hazard assessment in mountainous environments. Remote Sens. Environ. 2005, 98, 284–303. [Google Scholar] [CrossRef]
- Geertsema, M.; Highland, L.; Vaugeouis, L. Environmental Impact of Landslides. In Landslides–Disaster Risk Reduction; Sassa, K., Canuti, P., Eds.; Springer: Berlin/Heidelberg, Germany, 2009; pp. 589–607. [Google Scholar]
- Li, C.; Adu, B.; Wu, J.; Qin, G.; Li, H.; Han, Y. Spatial and temporal variations of drought in Sichuan Province from 2001 to 2020 based on modified temperature vegetation dryness index (TVDI). Ecol. Indic. 2022, 139, 108883. [Google Scholar] [CrossRef]
- Ponziani, F.; Ciuffi, P.; Bayer, B.; Berni, N.; Franceschini, S.; Simoni, A. Regional-scale InSAR investigation and landslide early warning thresholds in Umbria, Italy. Eng. Geol. 2023, 327, 107352. [Google Scholar] [CrossRef]
- Lacasse, S.; Nadim, F.; Lacasse, S.; Nadim, F. Landslide Risk Assessment and Mitigation Strategy. In Landslides–Disaster Risk Reduction; Sassa, K., Canuti, P., Eds.; Springer: Berlin/Heidelberg, Germany, 2009; pp. 31–61. [Google Scholar]
- Almeida, S.; Holcombe, E.A.; Pianosi, F.; Wagener, T. Dealing with deep uncertainties in landslide modelling for disaster risk reduction under climate change. Nat. Hazards Earth Syst. Sci. 2017, 17, 225–241. [Google Scholar] [CrossRef]
- Dai, F.C.; Lee, C.F.; Ngai, Y.Y. Landslide risk assessment and management: An overview. Eng. Geol. 2002, 64, 65–87. [Google Scholar] [CrossRef]
- Pachauri, A.K.; Pant, M. Landslide hazard mapping based on geological attributes. Eng. Geol. 1992, 32, 81–100. [Google Scholar] [CrossRef]
- Valagussa, A.; Marc, O.; Frattini, P.; Crosta, G.B. Seismic and geological controls on earthquake-induced landslide size. Earth Planet. Sci. Lett. 2019, 506, 268–281. [Google Scholar] [CrossRef]
- Richner, H.; Hächler, P. Understanding and Forecasting Alpine Foehn. In Mountain Weather Research and Forecasting: Recent Progress and Current Challenges; Chow, F.K., De Wekker, S.F.J., Snyder, B.J., Eds.; Springer: Dordrecht, The Netherlands, 2013; pp. 219–260. [Google Scholar]
- Shestakova, A.A.; Chechin, D.G.; Lüpkes, C.; Hartmann, J.; Maturilli, M. The foehn effect during easterly flow over Svalbard. Atmos. Chem. Phys. 2022, 22, 1529–1548. [Google Scholar] [CrossRef]
- Dai, F.C.; Lee, C.F.; Wang, S.J. Characterization of rainfall-induced landslides. Int. J. Remote Sens. 2003, 24, 4817–4834. [Google Scholar] [CrossRef]
- Wang, H.; Jiang, Z.; Xu, W.; Wang, R.; Xie, W. Physical model test on deformation and failure mechanism of deposit landslide under gradient rainfall. Bull. Eng. Geol. Environ. 2022, 81, 66. [Google Scholar] [CrossRef]
- Bathurst, J.C.; Bovolo, C.I.; Cisneros, F. Modelling the effect of forest cover on shallow landslides at the river basin scale. Ecol. Eng. 2010, 36, 317–327. [Google Scholar] [CrossRef]
- Bellanova, J.; Calamita, G.; Giocoli, A.; Luongo, R.; Macchiato, M.; Perrone, A.; Uhlemann, S.; Piscitelli, S. Electrical resistivity imaging for the characterization of the Montaguto landslide (southern Italy). Eng. Geol. 2018, 243, 272–281. [Google Scholar] [CrossRef]
- Gao, W.-W.; Gao, W.; Hu, R.-L.; Xu, P.-F.; Xia, J.-G. Microtremor survey and stability analysis of a soil-rock mixture landslide: A case study in Baidian town, China. Landslides 2018, 15, 1951–1961. [Google Scholar] [CrossRef]
- Yu, X.; Zhang, K.; Song, Y.; Jiang, W.; Zhou, J. Study on landslide susceptibility mapping based on rock–soil characteristic factors. Sci. Rep. 2021, 11, 15476. [Google Scholar] [CrossRef]
- Zhan, J.; Wang, Q.; Zhang, W.; Shangguan, Y.; Song, S.; Chen, J. Soil-engineering properties and failure mechanisms of shallow landslides in soft-rock materials. Catena 2019, 181, 104093. [Google Scholar] [CrossRef]
- Regmi, A.D.; Yoshida, K.; Dhital, M.R.; Pradhan, B. Weathering and mineralogical variation in gneissic rocks and their effect in Sangrumba Landslide, East Nepal. Environ. Earth Sci. 2014, 71, 2711–2727. [Google Scholar] [CrossRef]
- Gariano, S.L.; Guzzetti, F. Landslides in a changing climate. Earth-Sci. Rev. 2016, 162, 227–252. [Google Scholar] [CrossRef]
- Li, C.; Ma, T.; Zhu, X.; Li, W. The power–law relationship between landslide occurrence and rainfall level. Geomorphology 2011, 130, 221–229. [Google Scholar] [CrossRef]
- Soto, J.; Palenzuela, J.A.; Galve, J.P.; Luque, J.A.; Azañón, J.M.; Tamay, J.; Irigaray, C. Estimation of empirical rainfall thresholds for landslide triggering using partial duration series and their relation with climatic cycles. An application in southern Ecuador. Bull. Eng. Geol. Environ. 2019, 78, 1971–1987. [Google Scholar] [CrossRef]
- Xia, M.; Ren, G.M.; Ma, X.L. Deformation and mechanism of landslide influenced by the effects of reservoir water and rainfall, Three Gorges, China. Nat. Hazards 2013, 68, 467–482. [Google Scholar] [CrossRef]
- Huo, A.; Yang, L.; Peng, J.; Cheng, Y.; Jiang, C. Spatial characteristics of the rainfall induced landslides in the Chinese Loess Plateau. Hum. Ecol. Risk Assess. Int. J. 2020, 26, 2462–2477. [Google Scholar] [CrossRef]
- Finlay, P.J.; Fell, R.; Maguire, P.K. The relationship between the probability of landslide occurrence and rainfall. Can. Geotech. J. 1997, 34, 811–824. [Google Scholar] [CrossRef]
- Lann, T.; Bao, H.; Lan, H.; Zheng, H.; Yan, C.; Peng, J. Hydro-mechanical effects of vegetation on slope stability: A review. Sci. Total Environ. 2024, 926, 171691. [Google Scholar] [CrossRef] [PubMed]
- Zhang, J.; Qiu, H.; Tang, B.; Yang, D.; Liu, Y.; Liu, Z.; Ye, B.; Zhou, W.; Zhu, Y. Accelerating Effect of Vegetation on the Instability of Rainfall-Induced Shallow Landslides. Remote Sens. 2022, 14, 5743. [Google Scholar] [CrossRef]
- Deng, J.; Ma, C.; Zhang, Y. Shallow landslide characteristics and its response to vegetation by example of July 2013, extreme rainstorm, Central Loess Plateau, China. Bull. Eng. Geol. Environ. 2022, 81, 100. [Google Scholar] [CrossRef]
- Guo, W.-Z.; Chen, Z.-X.; Wang, W.-L.; Gao, W.-W.; Guo, M.-M.; Kang, H.-L.; Li, P.-F.; Wang, W.-X.; Zhao, M. Telling a different story: The promote role of vegetation in the initiation of shallow landslides during rainfall on the Chinese Loess Plateau. Geomorphology 2020, 350, 106879. [Google Scholar] [CrossRef]
- Reis, S.; Yalcin, A.; Atasoy, M.; Nisanci, R.; Bayrak, T.; Erduran, M.; Sancar, C.; Ekercin, S. Remote sensing and GIS-based landslide susceptibility mapping using frequency ratio and analytical hierarchy methods in Rize province (NE Turkey). Environ. Earth Sci. 2012, 66, 2063–2073. [Google Scholar] [CrossRef]
- Panahi, M.; Rahmati, O.; Rezaie, F.; Lee, S.; Mohammadi, F.; Conoscenti, C. Application of the group method of data handling (GMDH) approach for landslide susceptibility zonation using readily available spatial covariates. Catena 2022, 208, 105779. [Google Scholar] [CrossRef]
- Wang, Y.; Fang, Z.; Wang, M.; Peng, L.; Hong, H. Comparative study of landslide susceptibility mapping with different recurrent neural networks. Comput. Geosci. 2020, 138, 104445. [Google Scholar] [CrossRef]
- Huang, W.; Ding, M.; Li, Z.; Zhuang, J.; Yang, J.; Li, X.; Meng, L.e.; Zhang, H.; Dong, Y. An Efficient User-Friendly Integration Tool for Landslide Susceptibility Mapping Based on Support Vector Machines: SVM-LSM Toolbox. Remote Sens. 2022, 14, 3408. [Google Scholar] [CrossRef]
- Tien Bui, D.; Pradhan, B.; Lofman, O.; Revhaug, I.; Dick, O.B. Landslide susceptibility mapping at Hoa Binh province (Vietnam) using an adaptive neuro-fuzzy inference system and GIS. Comput. Geosci. 2012, 45, 199–211. [Google Scholar] [CrossRef]
- Qiu, H.; Regmi, A.D.; Cui, P.; Hu, S.; Wang, Y.; He, Y. Slope aspect effects of loess slides and its spatial differentiation in different geomorphologic types. Arab. J. Geosci. 2017, 10, 344. [Google Scholar] [CrossRef]
- Huang, W.; Ding, M.; Li, Z.; Yu, J.; Ge, D.; Liu, Q.; Yang, J. Landslide susceptibility mapping and dynamic response along the Sichuan-Tibet transportation corridor using deep learning algorithms. Catena 2023, 222, 106866. [Google Scholar] [CrossRef]
- Demir, G.; Aytekin, M.; Akgün, A.; İkizler, S.B.; Tatar, O. A comparison of landslide susceptibility mapping of the eastern part of the North Anatolian Fault Zone (Turkey) by likelihood-frequency ratio and analytic hierarchy process methods. Nat. Hazards 2013, 65, 1481–1506. [Google Scholar] [CrossRef]
- Ramesh, V.; Anbazhagan, S. Landslide susceptibility mapping along Kolli hills Ghat road section (India) using frequency ratio, relative effect and fuzzy logic models. Environ. Earth Sci. 2015, 73, 8009–8021. [Google Scholar] [CrossRef]
- Yang, Z.; Pang, B.; Dong, W.; Li, D. Spatial Pattern and Intensity Mapping of Coseismic Landslides Triggered by the 2022 Luding Earthquake in China. Remote Sens. 2023, 15, 1323. [Google Scholar] [CrossRef]
- Li, W.; Xiang, M.; Duan, L.; Liu, Y.; Yang, X.; Mei, H.; Wei, Y.; Zhang, J.; Deng, L. Simulation of land utilization change and ecosystem service value evolution in Tibetan area of Sichuan Province. Alex. Eng. J. 2023, 70, 13–23. [Google Scholar] [CrossRef]
- Lin, Y.; Deng, H.; Du, K.; Rafay, L.; Zhang, G.-s.; Li, J.; Chen, C.; Wu, C.; Lin, H.; Yu, W.; et al. Combined effects of climate, restoration measures and slope position in change in soil chemical properties and nutrient loss across lands affected by the Wenchuan Earthquake in China. Sci. Total Environ. 2017, 596–597, 274–283. [Google Scholar] [CrossRef]
- Zheng, H.; Ding, M. Spatiotemporal changes of landslide susceptibility in response to rainfall and its future prediction — A case study of Sichuan Province, China. Ecol. Inform. 2024, 84, 102862. [Google Scholar] [CrossRef]
- Hengl, T. Finding the right pixel size. Comput. Geosci. 2006, 32, 1283–1298. [Google Scholar] [CrossRef]
- Rigol-Sanchez, J.P.; Stuart, N.; Pulido-Bosch, A. ArcGeomorphometry: A toolbox for geomorphometric characterisation of DEMs in the ArcGIS environment. Comput. Geosci. 2015, 85, 155–163. [Google Scholar] [CrossRef]
- Mallick, J.; Almesfer, M.K.; Alsubih, M.; Talukdar, S.; Ahmed, M.; Ben Kahla, N. Developing a new method for future groundwater potentiality mapping under climate change in Bisha watershed, Saudi Arabia. Geocarto Int. 2022, 37, 14495–14527. [Google Scholar] [CrossRef]
- Śliwiński, D.; Konieczna, A.; Roman, K. Geostatistical Resampling of LiDAR-Derived DEM in Wide Resolution Range for Modelling in SWAT: A Case Study of Zgłowiączka River (Poland). Remote Sens. 2022, 14, 1281. [Google Scholar] [CrossRef]
- Ye, C.; Li, Y.; Cui, P.; Liang, L.; Pirasteh, S.; Marcato, J.; Gonçalves, W.N.; Li, J. Landslide Detection of Hyperspectral Remote Sensing Data Based on Deep Learning with Constrains. IEEE J. Sel. Top. Appl. Earth Obs. Remote Sens. 2019, 12, 5047–5060. [Google Scholar] [CrossRef]
- Li, H.; He, Y.; Xu, Q.; Deng, J.; Li, W.; Wei, Y.; Zhou, J. Sematic segmentation of loess landslides with STAPLE mask and fully connected conditional random field. Landslides 2023, 20, 367–380. [Google Scholar] [CrossRef]
- Lan, H.; Liu, X.; Li, L.; Li, Q.; Tian, N.; Peng, J. Remote Sensing Precursors Analysis for Giant Landslides. Remote Sens. 2022, 14, 4399. [Google Scholar] [CrossRef]
- Zhang, X.; Xu, C.; Li, L.; Feng, L.; Yang, W. Inventory of Landslides in the Northern Half of the Taihang Mountain Range, China. Geosciences 2024, 14, 74. [Google Scholar] [CrossRef]
- Pałubicki, W.; Makowski, M.; Gajda, W.; Hädrich, T.; Michels, D.L.; Pirk, S. Ecoclimates: Climate-response modeling of vegetation. ACM Trans. Graph. 2022, 41, 1–19. [Google Scholar] [CrossRef]
- Pausas, J.G.; Keeley, J.E. Wildfires and global change. Front. Ecol. Environ. 2021, 19, 387–395. [Google Scholar] [CrossRef]
- Liu, C.; Yang, C.; Yang, Q.; Wang, J. Spatiotemporal drought analysis by the standardized precipitation index (SPI) and standardized precipitation evapotranspiration index (SPEI) in Sichuan Province, China. Sci. Rep. 2021, 11, 1280. [Google Scholar] [CrossRef]
- Li, X.; Xia, X.a.; Wang, L.; Cai, R.; Zhao, L.; Feng, Z.; Ren, Q.; Zhao, K. The role of foehn in the formation of heavy air pollution events in Urumqi, China. J. Geophys. Res. Atmos. 2015, 120, 5371–5384. [Google Scholar] [CrossRef]
- Sun, Y.; Wang, Y.; Yang, W.; Sun, Z.; Zhao, J. Variation in soil hydrological properties on shady and sunny slopes in the permafrost region, Qinghai–Tibetan Plateau. Environ. Earth Sci. 2019, 78, 100. [Google Scholar] [CrossRef]
- Han, J.; Yin, H.; Xue, J.; Zhang, Z.; Xing, Z.; Wang, S.; Chang, J.; Chen, X.; Yu, B. Vertical distribution differences of the understory herbs and their driving factors on shady and sunny slopes in high altitude mountainous areas. Front. For. Glob. Change 2023, 6, 1138317. [Google Scholar] [CrossRef]
- Huang, J.; Sun, S.; Xue, Y.; Li, J.; Zhang, J. Spatial and Temporal Variability of Precipitation and Dryness/Wetness During 1961–2008 in Sichuan Province, West China. Water Resour. Manag. 2014, 28, 1655–1670. [Google Scholar] [CrossRef]
- Cui, P.; Lin, Y.-m.; Chen, C. Destruction of vegetation due to geo-hazards and its environmental impacts in the Wenchuan earthquake areas. Ecol. Eng. 2012, 44, 61–69. [Google Scholar] [CrossRef]
Disclaimer/Publisher’s Note: The statements, opinions and data contained in all publications are solely those of the individual author(s) and contributor(s) and not of MDPI and/or the editor(s). MDPI and/or the editor(s) disclaim responsibility for any injury to people or property resulting from any ideas, methods, instructions or products referred to in the content. |
© 2025 by the authors. Licensee MDPI, Basel, Switzerland. This article is an open access article distributed under the terms and conditions of the Creative Commons Attribution (CC BY) license (https://creativecommons.org/licenses/by/4.0/).












