Remote Sensing-Based Analysis of Urban Landscape Change in the City of Bucharest, Romania
Abstract
1. Introduction
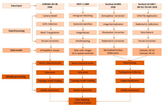
2. Materials and Methods
3. Results
4. Discussion
5. Conclusions
Author Contributions
Funding
Institutional Review Board Statement
Informed Consent Statement
Acknowledgments
Conflicts of Interest
References
- Cegielska, K.; Noszczyk, T.; Kukulska, A.; Szylar, M.; Hernik, J.; Dixon-Gough, R.; Jombach, S.; Valánszki, I.; Kovács, K.F. Land use and land cover changes in post-socialist countries: Some observations from Hungary and Poland. Land Use Policy 2018, 78, 1–18. [Google Scholar] [CrossRef]
- Fan, C.; Myint, S. A comparison of spatial autocorrelation indices and landscape metrics in measuring urban landscape fragmentation. Landsc. Urban Plan. 2014, 121, 117–128. [Google Scholar] [CrossRef]
- Schwarz, N. Urban form revisited—Selecting indicators for characterising European cities. Landsc. Urban Plan. 2010, 96, 29–47. [Google Scholar] [CrossRef]
- Norton, B.A.; Evans, K.L.; Warren, P.H. Urban biodiversity and landscape ecology: Patterns, processes and planning. Curr. Landsc. Ecol. Rep. 2016, 1, 178–192. [Google Scholar] [CrossRef]
- Mascarenhas, A.; Haase, D.; Ramos, T.; Santos, R. Pathways of demographic and urban development and their effects on land take and ecosystem services: The case of Lisbon Metropolitan Area, Portugal. Land Use Policy 2019, 82, 181–194. [Google Scholar] [CrossRef]
- Jepsen, M.R.; Kuemmerle, T.; Müller, D.; Erb, K.; Verburg, P.H.; Haberl, H.; Vesterager, J.P.; Andric, M.; Antrop, M.; Austrheim, G.; et al. Transitions in European land-management regimes between 1800 and 2010. Land Use Policy 2015, 49, 53–64. [Google Scholar] [CrossRef]
- Hersperger, A.M.; Bürgi, M.; Wende, W.; Bacău, S.; Grădinaru, S.R. Does landscape play a role in strategic spatial planning of European urban regions? Landsc. Urban Plan. 2020, 194, 103702. [Google Scholar] [CrossRef]
- Herold, M.; Couclelis, H.; Clarke, K. The role of spatial metrics in the analysis and modeling of urban land use change. Comput. Environ. Urban Syst. 2005, 29, 369–399. [Google Scholar] [CrossRef]
- Ngie, A.; Abutaleb, K.; Fethi, A.; Taiwo, O.-J. Spatial modelling of urban change using satellite remote sensing. In Life in a Changing Urban Landscape, Proceedings of the IGU Urban Geography Commission (Urban Challenges in a Complex World), Krakow, Poland, 15–22 August 2014; Nico, K., Ronnie, D., Gustav, V., Eds.; University of Johannesburg: Johannesburg, South Africa, 2014; pp. 3–12. [Google Scholar]
- Mesev, V. Remotely-Sensed Cities; CRC Press: Boca Raton, FL, USA, 2003. [Google Scholar]
- Aplin, P. Comparison of simulated IKONOS and SPOT HRV imagery for classifying urban areas. In Remotely-Sensed Cities; CRC Press: Boca Raton, FL, USA, 2020. [Google Scholar]
- The Site of Romanian National Institute for Statistics. Available online: http://statistici.insse.ro/ (accessed on 12 June 2020).
- Stanilov, K. Housing trends in Central and Eastern European cities during and after the period of transition. In Cities between Competitiveness and Cohesion; Springer Science and Business Media LLC: Berlin/Heidelberg, Germany, 2007; Volume 92, pp. 173–190. [Google Scholar]
- Garcia-Ayllon, S. Urban transformations as indicators of economic change in post-communist Eastern Europe: Territorial diagnosis through five case studies. Habitat Int. 2018, 71, 29–37. [Google Scholar] [CrossRef]
- Badiu, D.L.; Onose, D.A.; Niță, M.R.; Lafortezza, R. From “red” to green? A look into the evolution of green spaces in a post-socialist city. Landsc. Urban Plan. 2019, 187, 156–164. [Google Scholar] [CrossRef]
- Marin, V.; Chelcea, L. The many (still) functional housing estates of Bucharest, Romania: A viable housing provider in Europe’s densest capital city. In The Life and Afterlife of Gay Neighborhoods; Springer Science and Business Media LLC: Berlin/Heidelberg, Germany, 2018; pp. 167–190. [Google Scholar]
- Mihai, B.; Nistor, C.; Simion, G. Post-socialist urban growth of Bucharest, Romania—a change detection analysis on Landsat imagery (1984–2010). Acta Geogr. Slov. 2015, 55. [Google Scholar] [CrossRef]
- Ianoş, I.; Sorensen, A.; Merciu, C. Incoherence of urban planning policy in Bucharest: Its potential for land use conflict. Land Use Policy 2017, 60, 101–112. [Google Scholar] [CrossRef]
- Tudor, C.A.; Iojă, I.C.; Rozylowicz, L.; Pǎtru-Stupariu, I.; Hersperger, A.M. Similarities and differences in the assessment of land-use associations by local people and experts. Land Use Policy 2015, 49, 341–351. [Google Scholar] [CrossRef]
- Boentje, J.P.; Blinnikov, M. Post-Soviet forest fragmentation and loss in the Green Belt around Moscow, Russia (1991–2001): A remote sensing perspective. Landsc. Urban Plan. 2007, 82, 208–221. [Google Scholar] [CrossRef]
- Rufat, S.; Marcińczak, S. The equalising mirage? Socioeconomic segregation and environmental justice in post-socialist Bucharest. Neth. J. Hous. Environ. Res. 2020, 35, 917–938. [Google Scholar] [CrossRef]
- Suditu, B. Bucureștiul în locuințe și locuitori (Bucharest in housing and inhabitant); Editura Compania: Bucharest, Romania, 2016; ISBN 6066800167. [Google Scholar]
- Ianos, I.; Sirodoev, I.; Pascariu, G. Land-use conflicts and environmental policies in two post-socialist urban agglomerations: Bucharest and Chişinǎu. Carpathian J. Earth Environ. Sci. 2012, 7, 125–136. [Google Scholar]
- Shaw, B.J.; van Vliet, J.; Verburg, P.H. The peri-urbanization of Europe: A systematic review of a multifaceted process. Landsc. Urban Plan. 2020, 196, 103733. [Google Scholar] [CrossRef]
- EEA. European Environment Agency Urban Sprawl in Europe—The Ignored Challenge; Wiley: Hoboken, NJ, USA, 2006; ISBN 9781405139175. [Google Scholar]
- Oueslati, W.; Alvanides, S.; Garrod, G. Determinants of urban sprawl in European cities. Urban Stud. 2015, 52, 1594–1614. [Google Scholar] [CrossRef] [PubMed]
- Hamidi, S.; Ewing, R.; Tatalovich, Z.; Grace, J.B.; Berrigan, D. Associations between Urban Sprawl and Life Expectancy in the United States. Int. J. Environ. Res. Public Health 2018, 15, 861. [Google Scholar] [CrossRef]
- USGS. USGS EarthExplorer; USGS: Reston, VI, USA, 2015.
- Yang, L.; Huang, C.; Homer, C.G.; Wylie, B.; Coan, M.J. An approach for mapping large-area impervious surfaces: Synergistic use of Landsat-7 ETM+ and high spatial resolution imagery. Can. J. Remote Sens. 2003, 29, 230–240. [Google Scholar] [CrossRef]
- Dittrich, A.; Buerkert, A.; Brinkmann, K. Assessment of land use and land cover changes during the last 50 years in oases and surrounding rangelands of Xinjiang, NW China. J. Agric. Rural Dev. Trop. Subtrop. 2010, 111, 129–142. [Google Scholar]
- Li, M.; Mao, L.; Shen, W.; Liu, S.; Wei, A. Change and fragmentation trends of Zhanjiang mangrove forests in southern China using multi-temporal Landsat imagery (1977–2010). Estuarine Coast. Shelf Sci. 2013, 130, 111–120. [Google Scholar] [CrossRef]
- Brinkmann, K.; Schumacher, J.; Dittrich, A.; Kadaore, I.; Buerkert, A. Analysis of landscape transformation processes in and around four West African cities over the last 50 years. Landsc. Urban Plan. 2012, 105, 94–105. [Google Scholar] [CrossRef]
- Fekete, A. Urban and rural landslide hazard and exposure mapping using landsat and corona satellite imagery for tehran and the Alborz Mountains, Iran. AIMS Geosci. 2017, 3, 37–66. [Google Scholar] [CrossRef]
- Saleem, A.; Corner, R.; Awange, J. On the possibility of using CORONA and Landsat data for evaluating and mapping long-term LULC: Case study of Iraqi Kurdistan. Appl. Geogr. 2018, 90, 145–154. [Google Scholar] [CrossRef]
- Ratcliffe, I.; Henebry, G. Using Declassification Intelligence Satellite Pictures with Quickbird Imagery to Study Urban Land Cover Dynamics: A Case Study from Kazakhstan. Annu. Proc. ASPRS 2004, 198, 1–10. [Google Scholar]
- Mucsi, L.; Liska, C.M.; Henits, L.; Tobak, Z.; Csendes, B.; Nagy, Z. The evaluation and application of an urban land cover map with image data fusion and laboratory measurements. Hung. Geogr. Bull. 2017, 66, 145–156. [Google Scholar] [CrossRef]
- Dong, J.-J.; Chen, N.-H.; Ma, Y.-H.; Chen, J.-Y.; Jin-Jin, D.; Ning-Hua, C.; Yi-Hang, M.; Jian-Yu, C. Land use change and information extraction of rural residential land based on Corona KH-4B Imagery. In Proceedings of the 2012 2nd International Conference on Remote Sensing, Environment and Transportation Engineering; Institute of Electrical and Electronics Engineers (IEEE), Nanjing, China, 1–3 June 2012; pp. 1–3. [Google Scholar]
- Scardozzi, G. Multitemporal satellite images for knowledge of the assyrian capital cities and for monitoring landscape transformations in the upper course of Tigris River. Int. J. Geophys. 2011, 2011, 1–17. [Google Scholar] [CrossRef][Green Version]
- ESA Copernicus Programme. Copernicus 2017; ESA: Paris, France, 2017. [Google Scholar]
- Aschbacher, J.; Milagro-Pérez, M.P. The European Earth monitoring (GMES) programme: Status and perspectives. Remote Sens. Environ. 2012, 120, 3–8. [Google Scholar] [CrossRef]
- Copernicus. Copernicus Open Access Hub; Copernicus: Brussels, Belgium, 2018. [Google Scholar]
- Shahtahmassebi, A.R.; Song, J.; Zheng, Q.; Blackburn, G.A.; Wang, K.; Huang, L.Y.; Pan, Y.; Moore, N.; Shahtahmassebi, G.; Haghighi, R.S.; et al. Remote sensing of impervious surface growth: A framework for quantifying urban expansion and re-densification mechanisms. Int. J. Appl. Earth Obs. Geoinf. 2016, 46, 94–112. [Google Scholar] [CrossRef]
- Santos, N.D.; Gonçalves, G. Remote Sensing Applications Based on Satellite Open Data (Landsat8 and Sentinel-2). In Proceedings of the Conferência Nacional de Geodecisão, Barreiro, Portugal, 15–16 May 2014; pp. 1–10. [Google Scholar]
- Drusch, M.; Del Bello, U.; Carlier, S.; Colin, O.; Fernandez, V.; Gascon, F.; Hoersch, B.; Isola, C.; Laberinti, P.; Martimort, P.; et al. Sentinel-2: ESA’s optical high-resolution mission for GMES operational services. Remote Sens. Environ. 2012, 120, 25–36. [Google Scholar] [CrossRef]
- Topaloğlu, R.; Sertel, E.; Musaoglu, N. Assessment of classification accuracies of Sentinel-2 And Landsat-8 data for land cover/use mapping. In Proceedings of the XXIII ISPRS Congress, Prague, Czech Republic, 12–19 July 2016; Volume XLI-B8. [Google Scholar]
- Rujoiu-Mare, M.-R.; Olariu, B.; Mihai, B.-A.; Nistor, C.; Săvulescu, I. Land cover classification in Romanian Carpathians and Subcarpathians using multi-date Sentinel-2 remote sensing imagery. Eur. J. Remote Sens. 2017, 50, 496–508. [Google Scholar] [CrossRef]
- Novelli, A.; Aguilar, M.A.; Nemmaoui, A.; Aguilar, F.J.; Tarantino, E. Performance evaluation of object based greenhouse detection from Sentinel-2 MSI and Landsat 8 OLI data: A case study from Almería (Spain). Int. J. Appl. Earth Obs. Geoinf. 2016, 52, 403–411. [Google Scholar] [CrossRef]
- Ghanea, M.; Moallem, P.; Momeni, M. Building extraction from high-resolution satellite images in urban areas: Recent methods and strategies against significant challenges. Int. J. Remote Sens. 2016, 37, 5234–5248. [Google Scholar] [CrossRef]
- Lefebvre, A.; Sannier, C.; Corpetti, T. Monitoring urban areas with Sentinel-2A Data: Application to the update of the copernicus high resolution layer imperviousness degree. Remote Sens. 2016, 8, 606. [Google Scholar] [CrossRef]
- Sertel, E.; Akay, S.S. High resolution mapping of urban areas using SPOT-5 images and ancillary data. Int. J. Environ. Geoinf. 2015, 2, 63–76. [Google Scholar] [CrossRef]
- Skupinski, G.; BinhTran, D.; Weber, C. Les images satellites Spot multi-dates et la métrique spatiale dans l’étude du changement urbain et suburbain—Le cas de la basse vallée de la Bruche (Bas-Rhin, France). Cybergeo 2009. [Google Scholar] [CrossRef]
- Martín, L.; Howarth, P. Change-detection accuracy assessment using SPOT multispectral imagery of the rural-urban fringe. Remote Sens. Environ. 1989, 30, 55–66. [Google Scholar] [CrossRef]
- da Costa, S.M. Spot imagery for classification of urban land use: A comparison with Landsat TM imagery—A study of Belo Horizonte area. In Proceedings of the ISPRS Congress 17, Washington, DC, USA, 2–14 August 1992; pp. 575–582. [Google Scholar]
- Abdikan, S.; Sanli, F.B.; Ustuner, M.; Calò, F. Land cover mapping using Sentinel-1 sar data. ISPRS Int. Arch. Photogramm. Remote Sens. Spat. Inf. Sci. 2016, B7, 757–761. [Google Scholar] [CrossRef]
- Dostálová, A.; Hollaus, M.; Milenković, M.; Wagner, W. Forest area derivation from Sentinel-1 data. ISPRS Ann. Photogramm. Remote Sens. Spat. Inf. Sci. 2016, 7, 227–233. [Google Scholar] [CrossRef]
- Georgescu, F.A.; Tanase, R.; Datcu, M.; Raducanu, D. Patch-Based Image Classification for Sentinel-1 and Sentinel-2 Earth Observation Image Data Products; European Space Agency: Paris, France, 2016; Volume SP-740. [Google Scholar]
- Badea, A.C.; Badea, G. Advanced of Identifying Urban Footprint using Sentinel-1. In Embracing Our Smart World Where the Continents Connect: Enhancing The Geospatial Maturity of Societies, Proceeding of the FIG Congress 2018, Istambul, Turkey, 6–11 May 2018; FIG: Copenhagen, Denmark, 2018. [Google Scholar]
- Serco Italia. Urban Clasification with Sentinel-1. Available online: https://rus-copernicus.eu/portal/ (accessed on 1 December 2018).
- Jacob, A.; Ban, Y. Sentinel-1A SAR data for global urban mapping: Preliminary results. In Proceedings of the 2015 IEEE International Geoscience and Remote Sensing Symposium (IGARSS), Milan, Italy, 26–31 July 2015; pp. 1179–1182. [Google Scholar]
- Vigiak, O.; Malagó, A.; Bouraoui, F.; Vanmaercke, M.; Obreja, F.; Poesen, J.; Habersack, H.; Fehér, J.; Grošelj, S. Modelling sediment fluxes in the Danube River Basin with SWAT. Sci. Total. Environ. 2017, 599–600, 992–1012. [Google Scholar] [CrossRef] [PubMed]
- Ban, Y.; Webber, L.; Gamba, P.; Paganini, M. EO4Urban: Sentinel-1A SAR and Sentinel-2A MSI data for global urban services. In Proceedings of the 2017 Joint Urban Remote Sensing Event (JURSE), Dubai, United Arab Emirates, 6–8 March 2017; pp. 1–4. [Google Scholar] [CrossRef]
- Pesaresi, M.; Corbane, C.; Julea, A.; Florczyk, A.J.; Syrris, V.; Soille, P. Assessment of the added-value of Sentinel-2 for detecting built-up areas. Remote Sens. 2016, 8, 299. [Google Scholar] [CrossRef]
- Clerici, N.; Calderón, C.A.V.; Posada, J.M. Fusion of Sentinel-1A and Sentinel-2A data for land cover mapping: A case study in the lower Magdalena region, Colombia. J. Maps 2017, 13, 718–726. [Google Scholar] [CrossRef]
- Wenbo, X.; Bingfang, W.; Yichen, T.; Jianxi, H.; Yong, Z. Synergy of multitemporal Radarsat SAR and Landsat ETM data for extracting agricultural crops structure. In Proceedings of the IEEE International Geoscience and Remote Sensing Symposium, 2004. IGARSS ’04, Anchorage, AK, USA, 20–24 September 2004; Volume 6, pp. 4073–4076. [Google Scholar]
- Peters, J.; Van Coillie, F.; Westra, T.; De Wulf, R. Synergy of very high resolution optical and radar data for object-based olive grove mapping. Int. J. Geogr. Inf. Sci. 2011, 25, 971–989. [Google Scholar] [CrossRef]
- Van Tricht, K.; Gobin, A.; Gilliams, S.; Piccard, I. Synergistic Use of Radar Sentinel-1 and Optical Sentinel-2 Imagery for Crop Mapping: A Case Study for Belgium. Remote Sens. 2018, 10, 1642. [Google Scholar] [CrossRef]
- Grădinaru, S.R.; Kienast, F.; Psomas, A. Using multi-seasonal Landsat imagery for rapid identification of abandoned land in areas affected by urban sprawl. Ecol. Indic. 2019, 96, 79–86. [Google Scholar] [CrossRef]
- Ianoş, I.; Pascariu, G.; Sîrodoev, I.; Henebry, G. Divergent patterns of built-up urban space growth following post-socialist changes. Urban Stud. 2016, 53, 3172–3188. [Google Scholar] [CrossRef]
- Grivei, A.-C.; Radoi, A.; Datcu, M. Land cover change detection in Satellite Image Time Series using an active learning method. In Proceedings of the 2017 9th International Workshop on the Analysis of Multitemporal Remote Sensing Images (MultiTemp), Brugge, Belgium, 27–29 May 2017; pp. 1–4. [Google Scholar]
- Sandric, I.; Mihai, B.; Savulescu, I.; Suditu, B.; Chitu, Z. Change detection analysis for urban development in Bucharest-Romania, using high resolution satellite imagery. In Proceedings of the Urban Remote Sensing Joint Event 2007, Paris, France, 11–13 April 2007; pp. 1–8. [Google Scholar]
- Noaje, I.; Sion, I.G. Environmental changes analysis in Bucharest city using Corona, spot HRV and IKONOS images. ISPRS Int. Arch. Photogramm. Remote Sens. Spat. Inf. Sci. 2012, B7, 329–334. [Google Scholar] [CrossRef]
- Tang, J.; Wang, L.; Yao, Z. Analyses of urban landscape dynamics using multi-temporal satellite images: A comparison of two petroleum-oriented cities. Landsc. Urban Plan. 2008, 87, 269–278. [Google Scholar] [CrossRef]
- Mihailescu, V. Evoluția geografică a unui oraș—București (The geographical evolution of a city—Bucharest); PAIDEIA: Bu-charest, Romania, 2003; ISBN 9789735961237. [Google Scholar]
- Mihai, B.; Nistor, C.; Toma, L.; Săvulescu, I. High resolution landscape change analysis with CORONA KH-4B Imagery. A case study from iron gates reservoir area. Procedia Environ. Sci. 2016, 32, 200–210. [Google Scholar] [CrossRef]
- ANCPI National Agency for Cadaster and Land Registration. Geoportal INIS Viewer; ANCPI: Bucharest, Romania, 2018. [Google Scholar]
- DTM. Military Mapping Directorate. Available online: www.geomil.ro (accessed on 20 August 2003).
- Brown, D. The bundle adjustment: Progress and prospects. Int. Arch. Photogramm. 1976, 21, 33. [Google Scholar]
- Sigle, M.; Heuchel, T. Match-At: Recent developments and performance. Photogrammetric Week 2001, 1, 189–194. [Google Scholar]
- Pang, S.; Sun, M.; Hu, X.; Zhang, Z. SGM-based seamline determination for urban orthophoto mosaicking. ISPRS J. Photogramm. Remote Sens. 2016, 112, 1–12. [Google Scholar] [CrossRef]
- Centre National d’Etudes Spatiales. Available online: https://isis-mission.cnes.fr/en/ISIS/index.htm (accessed on 12 November 2019).
- Alparone, L.; Aiazzi, B.; Baronti, S.; Garzelli, A. Remote Sensing Image Fusion; CRC Press: Boca Raton, FL, USA, 2015. [Google Scholar]
- Bourbigot, M.; Johnsen, H.; Piantanida, R. Sentinel-1 Product Definition; ESA: Paris, France, 2016. [Google Scholar]
- Stepanian, P.M.; Chilson, P.B.; Kelly, J.F. An introduction to radar image processing in ecology. Methods Ecol. Evol. 2014, 5, 730–738. [Google Scholar] [CrossRef]
- Zuhlke, M.; Fomferra, N.; Brockmann, C.; Peters, M.; Veci, L.; Malik, J.; Regner, P. SNAP (Sentinel Application Platform) and the ESA Sentinel 3 Toolbox. In Sentinel-3 for Science Workshop; The European Space Agency: Paris, France, 2015; Volume 12, p. 21. ISBN 9789292212988. [Google Scholar]
- Aplin, P. Image Analysis, Classification and Change Detection in Remote Sensing, with algorithms for ENVI/IDL. Int. J. Geogr. Inf. Sci. 2009, 23, 129–130. [Google Scholar] [CrossRef]
- Wessel, M.; Brandmeier, M.; Tiede, D. Evaluation of different machine learning algorithms for scalable classification of tree types and tree species based on sentinel-2 Data. Remote Sens. 2018, 10, 1419. [Google Scholar] [CrossRef]
- Noi, P.T.; Kappas, M. Comparison of Random Forest, k-Nearest Neighbor, and Support Vector Machine Classifiers for Land Cover Classification Using Sentinel-2 Imagery. Sensors 2017, 18, 18. [Google Scholar] [CrossRef]
- Purcaru, G. The Vrancea, Romania, earthquake of March 4, 1977—A quite successful prediction. Phys. Earth Planet. Inter. 1979, 18, 274–287. [Google Scholar] [CrossRef]
- Armaş, I.; Gavriş, A. Census-based social vulnerability assessment for Bucharest. Procedia Environ. Sci. 2016, 32, 138–146. [Google Scholar] [CrossRef]
- Danta, D. Ceausescu’s Bucharest. Geogr. Rev. 1993, 83, 170. [Google Scholar] [CrossRef]
- O’Neill, B. The political agency of cityscapes. J. Soc. Archaeol. 2009, 9, 92–109. [Google Scholar] [CrossRef]
- Stan, A. Urban expansion in Bucharest, after 1990: Errors and benefits. In Planning Capital Cities: Belgrade, Bucharest, Sofia; Doytchinov, G., Dukić, A., Ioniță, C., Eds.; Verlag der Technischen Universität Graz: Graz, Austria, 2015; pp. 224–234. ISBN 9783851253986. [Google Scholar]
- Manea, G.; Matei, E.; Vijulie, I.; Tîrlă, L.; Cuculici, R.; Cocoş, O.; Tişcovschi, A. Arguments for Integrative Management of Protected Areas in the Cities—Case Study in Bucharest City. Procedia Environ. Sci. 2016, 32, 80–96. [Google Scholar] [CrossRef]
- Nae, M.; Turnock, D. The new Bucharest: Two decades of restructuring. Cities 2011, 28, 206–219. [Google Scholar] [CrossRef]
- Aldea, M.; Petrescu, F. Urban growth patterns for Bucharest, Romania: Analysis of Landsat imagery. In Proceedings of the 34th EARSeL Symposium 2014, Prague, Czech Republic, 16–20 June 2014; pp. 65–70. [Google Scholar] [CrossRef]
- Zaharia, L.; Ioana-Toroimac, G.; Cocoş, O.; Ghiţă, F.A.; Mailat, E. Urbanization effects on the river systems in the Bucharest city region (Romania). Ecosyst. Health Sustain. 2016, 2, e01247. [Google Scholar] [CrossRef]
- Sebestyen, M. Urban image and national representation: Bucharest in the 19th and the beginning of the 20th century. In Planning Capital Cities: Belgrade, Bucharest, Sofia; Doytchinov, G., Dukić, A., Ioniță, C., Eds.; Verlag der Technischen Universität Graz: Graz, Austria, 2015; pp. 44–62. ISBN 973851253986. [Google Scholar]
- Cina’, G. Bucharest: From Village to Metropolis: Urban Identity and New Trends; Capitel: Bucharest, Romania, 2010; ISBN 9789731885001. [Google Scholar]
- Stroe, M. Bucharest’s urban planning instruments during the communist regime: Systematization sketches, plans, projects and interventions. In Planning Capital Cities: Belgrade, Bucharest, Sofia; Doytchinov, G., Dukić, A., Ioniță, C., Eds.; Verlag der Tech-nischen Universität Graz: Graz, Austria, 2015; pp. 116–140. ISBN 9783851253986. [Google Scholar]
- UIA. I.U. of A; Bucharest: Kristiansand, Norway, 2000. [Google Scholar]
- Otoiu, D. National (ist) Ideology and Urban Planning: Building the Victory of Socialism in Bucharest, Romania. In Art and Politics: Case-Studies from Eastern Europe; Levandauskas, V., Ed.; Vytautas Magnus University, Art Institute: Kaunas, Lithuania, 2007; pp. 119–129. [Google Scholar]
- Alexandru, M. Urban planning through major planning documents after 1999: Urban centrality between vision and reality. In Planning Capital Cities: Belgrade, Bucharest, Sofia; Doytchinov, G., Dukić, A., Ioniță, C., Eds.; Verlag der Technischen Universität Graz: Graz, Austria, 2015; pp. 234–248. ISBN 9783851253986. [Google Scholar]
- Ioana, T. Improving the Quality of Life in the Neighbourhood. COMMUNITY Centers as Means of Rehabilitation; New Europe College—Institute for Advanced Studies: Paris, France, 2004; pp. 309–346. [Google Scholar]
- Stoica, I.-V.; Vîrghileanu, M.; Zamfir, D.; Mihai, B.-A.; Săvulescu, I. Comparative Assessment of the Built-Up Area Expansion Based on Corine Land Cover and Landsat Datasets: A Case Study of a Post-Socialist City. Remote Sens. 2020, 12, 2137. [Google Scholar] [CrossRef]
- Bański, J. The consequences of changes of ownership for agricultural land use in Central European countries following the collapse of the Eastern Bloc. Land Use Policy 2017, 66, 120–130. [Google Scholar] [CrossRef]
- Grigorescu, I.; Mitrică, B.; Mocanu, I.; Ticană, N. Urban Sprawl and Residential Development in The Romanian Metropolitan Areas; Institute of Geography: Bucharest, Romania, 2012; pp. 43–59. [Google Scholar]
- Lascu, N. Legislation and Urban Development. Bucharest 1831–1952. (Legislaţie si Dezvoltarea Urbană. Bucureşti 1831–1952); Ion Mincu, University of Architecture: Bucharest, Romania, 1997. [Google Scholar]
- Udrea, A. The first urban plans of Bucharest in the rise of the 20th century. In Planning Capital Cities: Belgrade, Bucharest, Sofia; Doytchinov, G., Dukić, A., Ioniță, C., Eds.; Verlag der Technischen Universität Graz: Graz, Austria, 2015; pp. 62–80. ISBN 9783851253986. [Google Scholar]










| Datasets | Date | Data Source | Spatial Resolution | Spectral Resolution | Processing Level |
|---|---|---|---|---|---|
| CORONA KH-4B | 5 May 1968 | DECLASS 1 from USGS Earth Explorer | 2 m | Panchromatic image | Scanned film frames |
| SPOT 1 | 8 July 1989 | CNES | 10 m | Panchromatic image | Level 2A |
| 20 m | Multispectral Image, 3 bands | ||||
| Sentinel-1A SAR | 17 August 2018 | Copernicus ESA Sentinel Scientific Hub | 10 m | C-band | IW-SLC, dual polarisation VV-VH |
| Sentinel-2A MSI | 14 August 2018 | Copernicus ESA Sentinel Scientific Hub | 10 m, 20 m | Multispectral 13 bands | L1C processing level |
| Class Name | Description | Observations |
|---|---|---|
| Block of flats | Compact areas with blocks of flats of 4–12 floors in big ensembles (1960s and 1970c) and linear block of flats pattern along boulevards (mainly 1980s). | Building grouped with very narrow green areas, parking places, and playgrounds around with a typical pattern of planned areas. |
| Houses and other small buildings | Houses and gardens with one to two floor surrounded by gardens, in different patterns, from non-organized to rectangular. | Usually small surface building, with gardens, remained from the traditional urban fabric (compact in the centre and more disperse to the periphery)—specific to the old urban landscape before the communist era. |
| Retail and industrial areas | Industrial building with big surfaces of halls and production facilities. Commercial or retail areas with large buildings surrounded by parking places. | Difficult to separate industrial and commercial facilities with semi-automatic image supervised classification. Interpretation was the only solution to extract them from 1968 and 1989 images. Also includes the Băneasa international airport area and transportation facilities along railways. |
| Streets | Street network including the entire paved/asphalt covered streets and boulevard/avenues of the city. | In the 1968 image, the interpretation of these features made it possible to extract paved and non-paved streets. Semi-automatic approaches focus mainly on paved/ asphalt covered street areas (polygons). |
| Bare soil and construction sites | Barren land on the place of former demolished houses and industrial facilities, around railways and motorways as well as on the place of some former agricultural land/gardens at the periphery. | Still remained around the Palace of Parliament (downtown) for a long time after 1984, largely extended on industrial areas before the conversion of land use to residential and commercial. |
| High vegetation | Forested grounds to the city periphery (ex. Băneasa, northern from airport) on large parks with compact configuration and linear patterns along alleys. | Typical forested grounds from the regional forested landscape and adapted to the urban parks landscape in different periods. |
| Low vegetation | Pastures and other grass-covered areas, together with some agricultural land at the periphery. | It corresponds to parks and natural reserves and also to open air stadium and sport facilities, as well as to some of the largest gardens around recently built leisure facilities around residential villa ensembles (after 2001). |
| Water bodies | Lakes and rivers in built-up areas | Anthropogenic lakes along Colentina and Dâmbovița rivers and the hydrotechnical works along Dâmbovița River floodplain. |
| Ground Truth ( %) | ||||||||
|---|---|---|---|---|---|---|---|---|
| Class | Arable Land | Water Bodies | High Vegetation | Low Vegetation | Streets | Built-Up Houses | Built-Up Block of Flats | Retail Area |
| Arable land | 99.98 | 0.00 | 0.00 | 0.00 | 0.00 | 0.07 | 0.00 | 0.15 |
| Water bodies | 0.00 | 99.78 | 0.00 | 0.00 | 0.48 | 0.00 | 0.58 | 0.00 |
| High vegetation | 0.00 | 0.00 | 99.75 | 0.46 | 0.00 | 0.00 | 0.00 | 0.00 |
| Low vegetation | 0.00 | 0.00 | 0.01 | 99.48 | 0.00 | 0.08 | 0.00 | 0.00 |
| Street | 0.00 | 0.06 | 0.00 | 0.00 | 66.59 | 2.44 | 12.79 | 10.97 |
| Built-up house | 0.01 | 0.00 | 0.00 | 0.00 | 11.06 | 95.36 | 3.17 | 36.95 |
| Built-up block of flats | 0.00 | 0.16 | 0.25 | 0.03 | 21.75 | 1.65 | 82.35 | 0.03 |
| Retail area | 0.00 | 0.00 | 0.00 | 0.00 | 0.12 | 0.40 | 0.00 | 51.59 |
| Total | 100 | 100 | 100 | 100 | 100 | 100 | 100 | 100 |
| Overall accuracy: 94.0686% | ||||||||
| Kappa coefficient: 0.9255 | ||||||||
Publisher’s Note: MDPI stays neutral with regard to jurisdictional claims in published maps and institutional affiliations. |
© 2021 by the authors. Licensee MDPI, Basel, Switzerland. This article is an open access article distributed under the terms and conditions of the Creative Commons Attribution (CC BY) license (https://creativecommons.org/licenses/by/4.0/).
Share and Cite
Nistor, C.; Vîrghileanu, M.; Cârlan, I.; Mihai, B.-A.; Toma, L.; Olariu, B. Remote Sensing-Based Analysis of Urban Landscape Change in the City of Bucharest, Romania. Remote Sens. 2021, 13, 2323. https://doi.org/10.3390/rs13122323
Nistor C, Vîrghileanu M, Cârlan I, Mihai B-A, Toma L, Olariu B. Remote Sensing-Based Analysis of Urban Landscape Change in the City of Bucharest, Romania. Remote Sensing. 2021; 13(12):2323. https://doi.org/10.3390/rs13122323
Chicago/Turabian StyleNistor, Constantin, Marina Vîrghileanu, Irina Cârlan, Bogdan-Andrei Mihai, Liviu Toma, and Bogdan Olariu. 2021. "Remote Sensing-Based Analysis of Urban Landscape Change in the City of Bucharest, Romania" Remote Sensing 13, no. 12: 2323. https://doi.org/10.3390/rs13122323
APA StyleNistor, C., Vîrghileanu, M., Cârlan, I., Mihai, B.-A., Toma, L., & Olariu, B. (2021). Remote Sensing-Based Analysis of Urban Landscape Change in the City of Bucharest, Romania. Remote Sensing, 13(12), 2323. https://doi.org/10.3390/rs13122323

