Combining Radar and Optical Imagery to Map Oil Palm Plantations in Sumatra, Indonesia, Using the Google Earth Engine
Abstract
1. Introduction
2. Materials and Methods
2.1. Study Site
2.2. Satellite Imagery
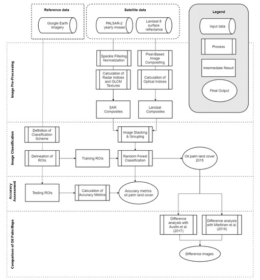
2.3. Workflow for Image Processing, Classification, and Analysis
2.4. Image Pre-Processing for Landsat Imagery
2.5. Image Pre-Processing for SAR Imagery
2.6. Creating Image Stacks
2.7. Regions of Interest and Sampling Design
2.8. Image Classification
2.9. Accuracy Assessments
2.10. Comparing Classified Oil Palm Extent with Other Oil Palm Maps for 2015
3. Results
3.1. Comparing Landsat, SAR, and Combined Maps
3.2. Comparing Oil Palm Extents with Miettinen2016 and Austin2017
4. Discussion
5. Conclusions
Supplementary Materials
Author Contributions
Funding
Acknowledgments
Conflicts of Interest
References
- Díaz, S.; Settele, J.; Brondízio, E.; Ngo, H.T.; Guèze, M.; Agard, J.; Arneth, A.; Balvanera, P.; Butchart, S.; Chan, K.; et al. Intergovernmental Platform on Biodiversity and Ecosystem Services (IPBES). Available online: https://ipbes.net/global-assessment (accessed on 9 April 2020).
- Curtis, P.G.; Slay, C.M.; Harris, N.L.; Tyukavina, A.; Hansen, M.C. Classifying drivers of global forest loss. Science 2018, 361, 1108–1111. [Google Scholar] [CrossRef] [PubMed]
- Vijay, V.; Reid, C.D.; Finer, M.; Jenkins, C.N.; Pimm, S.L. Deforestation risks posed by oil palm expansion in the Peruvian Amazon. Environ. Res. Lett. 2018, 13, 110–118. [Google Scholar] [CrossRef]
- Meijaard, E.; Garcia-Ulloa, J.; Sheil, D.; Wich, S.A.; Carlson, K.M.; Juffe-Bignoli, D.; Brooks, T.M. Oil Palm and Biodiversity. A Situation Analysis by the IUCN Oil Palm Task Force; IUCN: Gland, Switwerland, 2018. [Google Scholar]
- Hendaryati Indonesian Oil Palm Statistics. In Indonesian Oil Palm Statistics; Indonesian Ministry of Agriculture: Jakarta, Indonesia, 2017.
- Mukherjee, I.; Sovacool, B.K. Palm oil-based biofuels and sustainability in Southeast Asia: A review of Indonesia, Malaysia, and Thailand. Renew. Sustain. Energy Rev. 2014, 37, 1–12. [Google Scholar] [CrossRef]
- Nilakrisna, D.; Taqwa, R.; Purnama, D.H.; Susanto, R.H. Social Conflicts Between Oil-Palm Plantation Company and Indigenous People in Jambi Province. J. Trop. Life Sci. 2016, 6, 113–117. [Google Scholar]
- Abood, S.A.; Lee, J.S.H.; Burivalova, Z.; Garcia-Ulloa, J.; Koh, L.P. Relative Contributions of the Logging, Fiber, Oil Palm, and Mining Industries to Forest Loss in Indonesia. Conserv. Lett. 2015, 8, 58–67. [Google Scholar] [CrossRef]
- Meijaard, E.; Sheil, D. Oil-Palm Plantations in the Context of Biodiversity Conservation; Elsevier Academic Press: Amsterdam, The Netherlands, 2013; Volume 5, ISBN 9780123847195. [Google Scholar]
- Rist, L.; Feintrenie, L.; Levang, P. The livelihood impacts of oil palm: Smallholders in Indonesia. Biodivers. Conserv. 2010, 19, 1009–1024. [Google Scholar] [CrossRef]
- Forsyth, T. Public concerns about transboundary haze: A comparison of Indonesia, Singapore, and Malaysia. Glob. Environ. Chang. 2014, 25, 76–86. [Google Scholar] [CrossRef]
- Austin, K.G.; Kasibhatla, P.S.; Urban, D.L.; Stolle, F.; Vincent, J. Reconciling oil palm expansion and climate change mitigation in Kalimantan, Indonesia. PLoS ONE 2015, 10, e0127963. [Google Scholar] [CrossRef]
- Gaveau, D.L.A.; Sheil, D.; Husnayaen; Salim, M.A.; Arjasakusuma, S.; Ancrenaz, M.; Pacheco, P.; Meijaard, E. Rapid conversions and avoided deforestation: Examining four decades of industrial plantation expansion in Borneo. Sci. Rep. 2016, 6, 1–13. [Google Scholar] [CrossRef]
- Vijay, V.; Pimm, S.L.; Jenkins, C.N.; Smith, S.J. The Impacts of Oil Palm on Recent Deforestation and Biodiversity Loss. PLoS ONE 2016, 11, e0159668. [Google Scholar] [CrossRef]
- Miettinen, J.; Gaveau, D.L.A.; Liew, S.C. Comparison of visual and automated oil palm mapping in Borneo. Int. J. Remote Sens. 2018, 40, 8174–8185. [Google Scholar] [CrossRef]
- Gutiérrez-Vélez, V.H.; DeFries, R.; Pinedo-Vásquez, M.; Uriarte, M.; Padoch, C.; Baethgen, W.; Fernandes, K.; Lim, Y. High-yield oil palm expansion spares land at the expense of forests in the Peruvian Amazon. Environ. Res. Lett. 2011, 6, 44029. [Google Scholar] [CrossRef]
- Li, L.; Dong, J.; Tenku, S.N.; Xiao, X. Mapping Oil Palm Plantations in Cameroon Using PALSAR. Remote Sens. 2015, 7, 1206–1224. [Google Scholar] [CrossRef]
- Miettinen, J.; Liew, S.C. Separability of insular Southeast Asian woody plantation species in the 50 m resolution ALOS PALSAR mosaic product. Remote Sens. Lett. 2011, 7, 58–63. [Google Scholar] [CrossRef]
- Shafri, H.Z.M.; Hamdan, N.; Saripan, M.I. Semi-automatic detection and counting of oil palm trees from high spatial resolution airborne imagery. Int. J. Remote Sens. 2011, 32, 2095–2115. [Google Scholar] [CrossRef]
- Srestasathiern, P.; Rakwatin, P. Oil palm tree detection with high resolution multi-spectral satellite imagery. Remote Sens. 2014, 6, 9749–9774. [Google Scholar] [CrossRef]
- Carlson, K.M.; Curran, L.M.; Asner, G.P.; Pittman, A.M.D.; Trigg, S.N.; Marion Adeney, J. Carbon emissions from forest conversion by Kalimantan oil palm plantations. Nat. Clim. Chang. 2013, 3, 283–287. [Google Scholar] [CrossRef]
- Thenkabail, P.S.; Stucky, N.; Griscom, B.W.; Ashton, M.S.; Diels, J.; van der Meer, B.; Enclona, E. Biomass estimations and carbon stock calculations in the oil palm plantations of African derived savannas using IKONOS data. Int. J. Remote Sens. 2004, 25, 5447–5472. [Google Scholar] [CrossRef]
- Morel, A.C.; Fisher, J.B.; Malhi, Y. Evaluating the potential to monitor aboveground biomass in forest and oil palm in Sabah, Malaysia, for 2000–2008 with Landsat ETM + and ALOS-PALSAR. Int. J. Remote Sens. 2012, 33, 3614–3639. [Google Scholar] [CrossRef]
- Joshi, N.; Baumann, M.; Ehammer, A.; Fensholt, R.; Grogan, K.; Hostert, P.; Rudbeck Jepsen, M.; Kuemmerle, T.; Meyfroidt, P.; Mitchard, E.T.A.; et al. A review of the Application of Optical and Radar Remote Sensing Data Fusion to Land Use Mapping and Monitoring. Remote Sens. 2016, 8, 70. [Google Scholar] [CrossRef]
- Filho Almeida, R.; Shimabukuro, Y.E.; Rosenqvist, A.; Sanchez, G.A. Using dual—Polarized ALOS PALSAR data for detecting new fronts of deforestation in the Brazilian Amazônia. Int. J. Remote Sens. 2009, 30, 37–41. [Google Scholar] [CrossRef]
- Dong, X.; Quegan, S.; Yumiko, U.; Hu, C.; Zeng, T. Feasibility Study of C- and L-band SAR Time Series Data in Tracking Indonesian Plantation and Natural Forest Cover Changes. IEEE J. Sel. Top. Appl. Earth Obs. Remote Sens. 2015, 8, 3692–3699. [Google Scholar] [CrossRef]
- Ramdani, F. Recent expansion of oil palm plantation in the most eastern part of Indonesia: Feature extraction with polarimetric SAR. Int. J. Remote Sens. 2019, 40, 7371–7388. [Google Scholar] [CrossRef]
- Cheng, Y.; Yu, L.; Xu, Y.; Liu, X.; Lu, H.; Cracknell, A.P. Towards global oil palm plantation mapping using remote-sensing data. Int. J. Remote Sens. 2018, 39, 5891–5906. [Google Scholar] [CrossRef]
- Cheng, B.; Furtado, A.; Smyth, H.E.; Henry, R.J. Influence of genotype and environment on coffee quality. Trends Food Sci. Technol. 2016, 57, 20–30. [Google Scholar] [CrossRef]
- Miettinen, J.; Shi, C.; Liew, S.C. 2015 Land cover map of Southeast Asia at 250 m spatial resolution. Remote Sens. Lett. 2016, 7, 701–710. [Google Scholar] [CrossRef]
- Miettinen, J.; Shi, C.; Liew, S.C. Towards automated 10–30 m resolution land cover mapping in insular South-East Asia. Geocarto Int. 2017, 34, 443–457. [Google Scholar] [CrossRef]
- Torbick, N.; Ledoux, L.; Salas, W.; Zhao, M. Regional Mapping of Plantation Extent Using Multisensor Imagery. Remote Sens. 2016, 8, 236. [Google Scholar] [CrossRef]
- DeAlban, J.D.; Connette, G.M.; Webb, E.L. Combined Landsat and L-Band SAR Data Improves Land Cover Classification and Change Detection in Dynamic Tropical Landscapes. Remote Sens. 2018, 10, 306. [Google Scholar] [CrossRef]
- Wahyunto; Suryadiputra, N. Peatland Distribution in Sumatra and Kalimantan-Explanation of Its Data Sets Including Source of Information, Accuracy, Data Constraints and Gaps; Wetlands International: Indonesia Programme, Bogor, 2008. [Google Scholar]
- Rouse, W.; Haas, H.; Deering, W. Monitoring vegetation systems in the great plains with erts. NASA. Goddard Space Flight Center 1974, 1, 309–317. [Google Scholar]
- Tucker, C.J. Red and Photographic Infrared Linear Combinations for Monitoring Vegetation. Remote Sens. Environ. 1979, 150, 127–150. [Google Scholar] [CrossRef]
- Huete, A.R.; Liu, H.Q.; Batchily, K.; van Leeuwen, W. A Comparison of Vegetation Indices over a Global Set of TM Images for EOS-MODIS. Remote Sens. Environ. 1997, 59, 440–451. [Google Scholar] [CrossRef]
- Huete, A.; Didan, K.; Miura, T.; Rodriguez, E.P.; Gao, X.; Ferreira, L.G. Overview of the radiometric and biophysical performance of the MODIS vegetation indices. Remote Sens. Environ. 2002, 83, 195–213. [Google Scholar] [CrossRef]
- Marsett, R.C.; Qi, J.; Heilman, P.; Biedenbender, S.H.; Watson, M.C.; Amer, S.; Weltz, M.; Goodrich, D.; Marsett, R. Remote Sensing for Grassland Management in the Arid Southwest. Rangel. Ecol. Manag. 2006, 59, 530–540. [Google Scholar] [CrossRef]
- Van Deventer, A.P.; Ward, A.D.; Gowda, P.H.; Lyon, J.G. Using Thematic Mapper Data to Identify Contrasting Soil Plains and Tillage Practices. Photogramm. Eng. Remote Sens. 1997, 63, 87–93. [Google Scholar]
- Gao, B.C. A normalized difference water index for remote sensing of vegetation liquid water from space. SPIE 1996, 2480, 225–236. [Google Scholar] [CrossRef]
- Jurgens, C. International Journal of Remote The modified normalized difference vegetation index (mNDVI) a new index to determine frost damages in agriculture based on Landsat TM data. Int. J. Remote Sens. 1997, 18, 3583–3594. [Google Scholar] [CrossRef]
- Xiao, X.; Boles, S.; Frolking, S.; Salas, W.; Iii, B.M.; Li, C.; He, L.; Zhao, R. Landscape-scale characterization of cropland in China using Vegetation and Landsat TM images. Int. J. Remote Sens. 2002, 23, 3579–3594. [Google Scholar] [CrossRef]
- Chen, B.; Li, X.; Xiao, X.; Zhao, B.; Dong, J. Mapping tropical forests and deciduous rubber plantations in Hainan Island, China by integrating PALSAR 25-m and multi-temporal Landsat images. Int. J. Appl. Earth Obs. Geoinf. 2016, 50, 117–130. [Google Scholar] [CrossRef]
- Dong, J.; Xiao, X.; Sheldon, S.; Biradar, C.; Xie, G. Mapping tropical forests and rubber plantations in complex landscapes by integrating PALSAR and MODIS imagery. ISPRS J. Photogramm. Remote Sens. 2012, 74, 20–33. [Google Scholar] [CrossRef]
- Kou, W.; Xiao, X.; Dong, J.; Gan, S.; Zhai, D.; Zhang, G.; Qin, Y.; Li, L. Mapping Deciduous Rubber Plantation Areas and Stand Ages with PALSAR and Landsat Images. Remote Sens. 2015, 7, 1048–1073. [Google Scholar] [CrossRef]
- Haralick, R.M.; Shanmugam, K.; Dinstein, I. Textural Features for Image Classification. IEEE Trans. Syst. Man Cybern. 1973, 3, 610–621. [Google Scholar] [CrossRef]
- Gallardo-cruz, J.A.; Lebrija-trejos, E.E.; Marco, A.; Meave, J.A.; Gonza, E.J.; Herna, L.; Gallardo-cruz, R.; Pe, E.A.; Martorell, C. Predicting Tropical Dry Forest Successional Attributes from Space: Is the Key Hidden in Image Texture? PLoS ONE 2012, 7, e30506. [Google Scholar] [CrossRef] [PubMed]
- Rakwatin, P.; Longépé, N.; Isoguchi, O. International Journal of Remote Using multiscale texture information from ALOS PALSAR to map tropical. Int. J. Remote Sens. 2012, 33, 7727–7746. [Google Scholar] [CrossRef]
- Conners, R.W.; Trivedi, M.M.; Harlow, C.A. Segmentation of a High-Resolution Urban Scene Using Texture Operators *. Comput. Vis. Graph. Image Process. 1984, 25, 273–310. [Google Scholar] [CrossRef]
- Estomata, M.T. Forest Cover Classification and Change Detection Analysis Using ALOS PALSAR Mosaic Data to Support the Establishment of a Pilot MRV System for REDD-Plus on Leyte Island; Deutsche Gesellschaft für Internationale Zusammenarbeit (GIZ) GmbH: Quezon City, Philippines, 2014; pp. 1–18. [Google Scholar]
- Li, G.; Lu, D.; Moran, E.; Dutra, L.; Batistella, M. A comparative analysis of ALOS PALSAR L-band and RADARSAT-2 C-band data for land-cover classification in a tropical moist region. ISPRS J. Photogramm. Remote Sens. 2012, 70, 26–38. [Google Scholar] [CrossRef]
- Giri, C. Remote Sensing of Land Use and Land Cover; CRC Press: Boca Raton, FL, USA, 2012; ISBN 9781420070750. [Google Scholar]
- Lee, J.S.H.; Wich, S.; Widayati, A.; Koh, L.P. Detecting industrial oil palm plantations on Landsat images with Google Earth Engine. Remote Sens. Appl. Soc. Environ. 2016, 4, 219–224. [Google Scholar] [CrossRef]
- Zhen, Z.; Quackenbush, L.J.; Stehman, S.V.; Zhang, L. Impact of training and validation sample selection on classification accuracy and accuracy assessment when using reference polygons in object-based classification. Int. J. Remote 2013, 34, 6914–6930. [Google Scholar] [CrossRef]
- Breiman, L. Random Forests. Mach. Learn. 2001, 45, 5–32. [Google Scholar] [CrossRef]
- Rodriguez-galiano, V.F.; Ghimire, B.; Rogan, J.; Chica-olmo, M.; Rigol-sanchez, J.P. An assessment of the effectiveness of a random forest classifier for land-cover classification. ISPRS J. Photogramm. Remote Sens. 2012, 67, 93–104. [Google Scholar] [CrossRef]
- Congalton, R.G.; Green, K. Assessing the Accuracy of Remotely Sensed Data; CRC Press: Boca Raton, FL, USA, 2006; ISBN 9781420055122. [Google Scholar]
- Congalton, R.G. Accuracy assessment and validation of remotely sensed and other spatial information. Int. J. Wildland Fire 2001, 10, 321–328. [Google Scholar] [CrossRef]
- Nomura, K.; Mitchard, E.T.A.; Patenaude, G.; Bastide, J.; Oswald, P.; Nwe, T. Oil palm concessions in southern Myanmar consist mostly of unconverted forest. Sci. Rep. 2019, 9, 11931. [Google Scholar] [CrossRef] [PubMed]
- Mohammady, M.; Moradi, H.R.; Zeinivand, H.; Temme, A.J.A.M. A comparison of supervised, unsupervised and synthetic land use classification methods in the north of Iran. Int. J. Environ. Sci. Technol. 2015, 12, 1515–1526. [Google Scholar] [CrossRef]
- Krishna Bahadur, K.C. Improving landsat and irs image classification: Evaluation of unsupervised and supervised classification through band ratios and dem in a mountainous landscape in Nepal. Remote Sens. 2009, 1, 1257–1272. [Google Scholar] [CrossRef]
- Ismail, M.H. Evaluating supervised and unsupervised techniques for land cover mapping using remote sensing data. Geog. Malays. J. Soc. Space 2009, 5, 1–10. [Google Scholar]
- Austin, K.G.; Mosnier, A.; Pirker, J.; McCallum, I.; Fritz, S.; Kasibhatla, P.S. Shifting patterns of oil palm driven deforestation in Indonesia and implications for zero-deforestation commitments. Land Use Policy 2017, 69, 41–48. [Google Scholar] [CrossRef]
- Gorelick, N.; Hancher, M.; Dixon, M.; Ilyushchenko, S.; Thau, D.; Moore, R. Google Earth Engine: Planetary-scale geospatial analysis for everyone. Remote Sens. Environ. 2017, 202, 18–27. [Google Scholar] [CrossRef]
- Koh, L.P.; Miettinen, J.; Liew, S.C.; Ghazoul, J. Remotely sensed evidence of tropical peatland conversion to oil palm. Proc. Natl. Acad. Sci. USA 2011, 108, 5127–5132. [Google Scholar] [CrossRef]






| Vegetation Indices | Formulas | Characteristics |
|---|---|---|
| Normalized Difference Vegetation Index (NDVI) | NDVI = | NDVI is widely used as a vegetation metric because it is sensitive to change in greenness and therefore green vegetation biomass. |
| Enhanced Vegetation Index (EVI) | EVI improves the vegetation signal especially in regions with dense green vegetation. Further, it is little influenced by the soil and atmosphere. | |
| Soil-Adjusted Total Vegetation Index (SATVI) | SATVI = ∗(1.1 − ) | SATVI can detect both senescent and green vegetation. |
| Normalized Difference Tillage Index (NDTI) | NDTI = | NDTI is sensitive to tillage intensity and crop residue cover. |
| Normalized Difference Water Index (NDWI) | NDWI = | NDWI is sensitive to changes in vegetation liquid water content. It is higher for green than dry vegetation. |
| Radar Indices | Formula |
|---|---|
| Average (AVE) | |
| Difference (DIF) | HH − HV |
| Ratio 1 (RAT1) | |
| Ratio 2 (RAT2) | |
| Normalized Difference Index (NDI) | |
| NL Index | |
| Angular Second Moment (ASM) | |
| Average (AVG) | |
| Contrast (CON) | |
| Correlation (COR) | |
| Dissimilarity (DIS) | |
| Entropy (ENT) | |
| Inverse Difference Moment (IDM) | |
| Variance (VAR) |
| Land-Cover Class | Combined | Landsat | SAR | |
|---|---|---|---|---|
| Oil Palm | PA | 84% | 70% | 81% |
| UA | 90% | 62% | 66% | |
| Forest | PA | 76% | 72% | 82% |
| UA | 94% | 91% | 83% | |
| Forest Shrub Mosaic | PA | 64% | 52% | 27% |
| UA | 41% | 37% | 24% | |
| Bare Ground Crop | PA | 91% | 86% | 73% |
| UA | 83% | 80% | 79% | |
| Built-Up Area | PA | 97% | 93% | 59% |
| UA | 97% | 93% | 84% | |
| Water | PA | 98% | 98% | 94% |
| UA | 99% | 97% | 95% | |
| Overall Accuracy | 84% | 78% | 74% |
© 2020 by the authors. Licensee MDPI, Basel, Switzerland. This article is an open access article distributed under the terms and conditions of the Creative Commons Attribution (CC BY) license (http://creativecommons.org/licenses/by/4.0/).
Share and Cite
Sarzynski, T.; Giam, X.; Carrasco, L.; Lee, J.S.H. Combining Radar and Optical Imagery to Map Oil Palm Plantations in Sumatra, Indonesia, Using the Google Earth Engine. Remote Sens. 2020, 12, 1220. https://doi.org/10.3390/rs12071220
Sarzynski T, Giam X, Carrasco L, Lee JSH. Combining Radar and Optical Imagery to Map Oil Palm Plantations in Sumatra, Indonesia, Using the Google Earth Engine. Remote Sensing. 2020; 12(7):1220. https://doi.org/10.3390/rs12071220
Chicago/Turabian StyleSarzynski, Thuan, Xingli Giam, Luis Carrasco, and Janice Ser Huay Lee. 2020. "Combining Radar and Optical Imagery to Map Oil Palm Plantations in Sumatra, Indonesia, Using the Google Earth Engine" Remote Sensing 12, no. 7: 1220. https://doi.org/10.3390/rs12071220
APA StyleSarzynski, T., Giam, X., Carrasco, L., & Lee, J. S. H. (2020). Combining Radar and Optical Imagery to Map Oil Palm Plantations in Sumatra, Indonesia, Using the Google Earth Engine. Remote Sensing, 12(7), 1220. https://doi.org/10.3390/rs12071220

