Abstract
The People’s Palm Oil Replanting (PSR) program is a national strategic initiative of the Indonesian government that is aimed at rejuvenating aging oil palm plantations to enhance productivity and sustainability among smallholder farmers. However, participation rates remain below policy targets, indicating the presence of constraints beyond financial considerations. This study aims to identify the determinants of smallholder farmers to participate in the PSR program. Using 348 farmers as samples, and by employing SEM-PLS, the study revealed that non-economic factors, proxied by two variables (farm and location), are the most significant factors that determine the decision of farmers in joining the PSR, while governance and technical procedure have no significant impact on farmers’ decisions to join the PSR Program. An interesting finding was also documented in this study, in which the economic factor has no significant impact. Overall, the findings showed that the economic factors alone are insufficient to drive smallholders into joining PSR programs. Instead, institutional support, access to reliable information, governance alignment, and farm conditions are more crucial. Hence, a proper policy mix is required to maximize the impact of the program for the farmers.
1. Introduction
People’s Palm Oil Replanting (PSR) or People’s Palm Oil Rejuvenation (PSR) is one of the National Strategic Programs (PSN) initiated by the government of Indonesia. The program was launched by President Joko Widodo on 13 October 2017, in Musi Banyuasin Regency, South Sumatra. PSR is implemented by fulfilling four elements: legality, productivity, the Indonesia Sustainable Palm Oil (ISPO) certification, and sustainability principles [1]. According to [2], PSR is one of the strategies to improve environmental and economic sustainability. The program aims to increase financial benefits for the farmers, improve soil health, and mitigate the harmful effects of decommissioned oil palm plantations [3].
Smallholder farmers, who constitute a significant portion of the palm oil sector, often face challenges such as low productivity and unsustainable practices. The PSR program provides subsidies through the Palm Oil Fund Management Agency (BPDPKS) to incentivize replanting and improve agricultural practices [3,4]. The replanting oil palm program (PSR) is an effort to develop plantations by replacing old or unproductive plants with new plants: both whole and in stages. The program planned by the government is to target 185 thousand hectares of independent smallholders to be replanted. To make the program a success, the government provides funding of 25 million per hectare to farmers through the Palm Oil Financial Management Agency (BPDPKS) and the Ministry of Agriculture if the age of the plant has exceeded the economic age of 24 years. Available from: http://www.bpdp.or.id/15700-Ha-Perkebunan-Sawit-di-Jambi-Diremajakan (accessed on 27 June 2025).
Nevertheless, the available data indicate that the implementation of the program remains substantially below its intended scale. The total area replanted reached only 38.24 hectares, short of the annual target of 120,000 hectares, with the total disbursed funding amounting to IDR 1.29 trillion. One of the primary constraints limiting the program uptake is the difficulty faced by smallholders in fulfilling administrative requirements. Many plantation owners encounter challenges in demonstrating that their land is free from forest area designation or in providing a valid Right to Cultivate (Hak Guna Usaha/HGU), both of which are mandatory conditions for accessing PSR support. Ideally, oil palm replanting should be undertaken comprehensively; however, only a limited number of farmers have proceeded with replanting activities. This reluctance is largely driven by several interrelated challenges. In general, farmers are hesitant to replant aging oil palm trees due to concerns over the temporary loss of their primary source of income during the immature (Tanaman Belum Menghasilkan/TBM) period. These income risks are further compounded by limited financial capacity and restricted access to formal sources of capital. Accordingly, a combination of internal and external factors is believed to influence farmers’ decisions to undertake replanting, as also noted by [5].
In fact, the People’s Palm Oil Replanting (PSR) program in Indonesia is a government initiative aimed at rejuvenating aging oil palm plantations to enhance productivity and sustainability. This program is crucial for maintaining the economic and environmental sustainability of the palm oil sector, which is a significant contributor to Indonesia’s national growth and a major source of crude palm oil (CPO) globally [2,5]. By replanting aging oil palm trees, the PSR program aims to increase yields and meet the growing demand for palm oil without expanding land use, thus preventing deforestation and land degradation [4,6].
Kalimantan has experienced significant transformation over the past century, primarily driven by large-scale land exploitation under the guise of economic growth. The development of the plantation industry through extensive land clearing has positioned Kalimantan as one of Indonesia’s top regions for plantation concessions [7]. Although land use in Kalimantan dates back much earlier, productive utilization only intensified around the 1800s. During colonial times, the land was primarily used for rubber plantations, followed by widespread forest clearing for logging post-land reforms. The availability of vast open lands and the expansion of road infrastructure later facilitated the establishment of oil palm plantations. This pattern of land use exemplifies Kalimantan’s agrarian transformation as a mechanism serving the global market. As demand for specific commodities rises, Kalimantan mobilizes its land resources to meet these needs, purportedly fostering economic growth. Semedi [8] notes that for the Dayak people, wealth accumulation via oil palm plantations was achieved through a challenging social process, marked by the loss of traditional lands, and the rising tide of consumerism, leading to feelings of marginalization. Community responses to oil palm expansion vary and are influenced by more than just economic factors. Supporters often believe in the short-term economic promises of companies despite limited resilience, while opponents maintain strong cultural and environmental ties, emphasizing the long-term social and ecological impacts [9]. Therefore, PSR emerges as a crucial program addressing both sustainability issues and economic benefits, balancing environmental preservation with economic development.
Not many people joining an exceptional program like PSR, initiated by the government, is caused by many factors. Many previous studies have been conducted to identify the determinants of joining the PSR Program. Hendrawan et al. [10], Novra et al. [4], Petri et al. [11], and [3] revealed that economic incentives and financial support are important factors that determine the decision of farmers to join the program. In addition, access to resources and knowledge is also an important factor [11]. Other factors like social and institutional factors [12,13,14] and regulatory and certification schemes (ISPO) [14,15] determine the interest of people in joining the PSR Program initiated by the government.
Pertiwi et al. [16] demonstrate that participation in the Palm Oil Smallholder Replanting (PSR) program is shaped by both socio-economic and institutional factors, including farmers’ age, education level, farm size, farming experience, income, and social and economic environments, as well as exposure to extension services. Complementing this, Hendrawan and Musshoff [17] report that smallholders exhibit a stronger preference for subsidy schemes that offer higher financial support and adopt group-based registration mechanisms, underscoring the importance of program design in influencing participation. Evidence from Adiprasetyo et al. [18] further suggests that demographic and structural characteristics—such as age, formal and informal education, income level, landholding size, cooperative membership, and environmental management practices—do not necessarily encourage adoption of the Indonesian Sustainable Palm Oil (ISPO) system. Instead, factors including farmers’ experience, household size, primary occupation, participation in farmer associations, implementation of good agricultural practices, and effective plantation management play a more decisive role in shaping ISPO adoption. Beyond farm-level determinants, Purnomo et al. [19] emphasize that broader trade and political economy dimensions—particularly the roles of institutional arrangements, governance structures, and key actors—significantly affect the sustainability trajectory of the palm oil sector. Using interview-based questionnaires administered to 375 recipients of replanting assistance, Zanal Bidin et al. [20] identify market and social influences as critical drivers of smallholders’ decisions. Their findings indicate that fresh fruit bunch (FFB) prices, social influence from family members and business peers, and considerations related to long-term investment returns are among the most significant factors affecting participation in replanting programs.
The success of the People’s Palm Oil Replanting (PSR) program depends not only on policy design and financial support, but also on the willingness of smallholder oil palm farmers to participate, which is ultimately shaped by their individual decision-making processes. This study introduces an integrated analytical framework that combines the theory of planned behavior (TPB) and the triple bottom line (TBL) theory to explain farmers’ intentions to join the PSR program. TPB provides a robust psychological foundation by explaining behavioral intention through farmers’ attitudes toward replanting, perceived social pressures from peers and institutions (subjective norms), and their perceived capacity to meet program requirements (perceived behavioral control) [21]. Complementing this, the TBL perspective situates these intentions within a broader sustainability context, recognizing that farmers’ decisions are influenced not only by economic considerations such as income stability and access to finance, but also by social factors and environmental sustainability outcomes associated with replanting practices [22]. By integrating TPB and TBL, this research offers a comprehensive understanding of how psychological drivers and sustainability considerations jointly shape smallholder farmers’ intentions to participate in the PSR program, providing a more holistic basis for designing effective and inclusive policy interventions.
This study aims to investigate the key determinants influencing smallholder farmers’ intention to participate in the People’s Palm Oil Replanting (PSR) program: a national strategic initiative launched by the Indonesian government to rejuvenate aging and unproductive oil palm plantations. The research focuses on examining multiple dimensions, such as economic conditions, governance challenges, institutional support, farm condition, and procedural barriers, that shape farmer decision-making. In the context of smallholder participation in the People’s Palm Oil Replanting (PSR) program, the determinants can be broadly divided into economic and non-economic dimensions. While economic considerations such as income, landholding size, and financial support are often emphasized, non-economic factors also play a crucial role in shaping farmers’ decisions. The governance factor, farm factor, institutional factor, and technical procedure factor are classified as non-economic determinants, because they are more related to regulatory environment, farm characteristics, organizational support, and procedural requirements than direct financial outcomes. Grouping these four aspects under the non-economic category provides a clearer analytical distinction, allowing for the study to capture both financial and non-financial drivers of farmers’ intention to participate in PSR.
Kalimantan is selected as the study area, due to its strategic role in Indonesia’s palm oil industry and its complex agrarian history. As one of the country’s leading palm oil-producing regions, Kalimantan has undergone a significant land-use transformation, shaped by colonial legacy, industrial plantation expansion, and infrastructure development. This transformation has had profound effects on indigenous communities, local economies, and environmental sustainability. The region exemplifies both the potential and the challenges of oil palm development, making it a compelling case for understanding the PSR program in a real-world context. Additionally, community responses in Kalimantan are shaped by more than economic considerations; cultural ties to land, environmental values, and social structures also play a role in decision-making. Thus, studying Kalimantan offers nuanced insights into the socio-political and environmental factors that affect program adoption and contributes to a deeper understanding of sustainable palm oil governance in Indonesia.
2. Literature Review
The success of a program, especially a government-sponsored program, is critically linked to the effective personal decisions made by the targeted participants. Understanding the intention of smallholder oil palm farmers to join the People’s Palm Oil Replanting (PSR) program requires a dual theoretical approach, combining the psychological insights of the theory of planned behavior (TPB) and the sustainability-oriented triple bottom line (TBL) theory. The theory of planned behavior explains behavioral intention through attitude, subjective norms, and perceived behavioral control [21], while the triple bottom line theory integrates economic, social, and environmental dimensions of decision-making [22].
3. Theory of Planned Behavior (TPB)
To address the research objectives, this study adopts the theory of planned behavior (TPB), which extends the theory of reasoned action (TRA), as formulated by Ajzen [21]. TPB has been widely applied in prior studies to explain and predict individuals’ adoption intentions across various contexts [23,24,25,26,27]. In this research, TPB is employed to examine farmers’ adoption of the Palm Oil Smallholder Replanting (PSR) program, which is designed to support environmental protection objectives. Environmental sustainability has emerged as a critical global concern over recent decades, particularly in relation to sustainable production and consumption practices [28].
Within the palm oil sector, environmental issues are consistently identified as one of the most pressing challenges, as proven by the extensive body of literature on palm oil sustainability [29]. In the specific context of oil palm replanting, farmers’ attitudes toward the PSR program represent their overall assessment of the perceived benefits associated with participation. When replanting activities are viewed as capable of improving productivity, increasing farm income, or enhancing long-term sustainability, farmers are more likely to develop a favorable intention to participate in the program.
In this study, we applied the TPB model because of the flexibility of the usage model to predict behavioral intention to adopt the PSR program. Despotovi et al. [24] used the theory of planned behavior to identify the influential factors for the adoption of integrated pest management in Serbia farmers, which described 49% of farmers’ intentions to adopt integrated pest management. Suroso et al. [23] have already examined the determinants of the intention to adopt palm oil sustainable certification in West Borneo farmers, and Rezaei et al. [27] investigated the determinant factors for the intention to engage in on-farm food safety practices in Iranian farmers. The result showed that the attitude toward behavior, subjective norm, and perceived behavioral control had a significant effect on the intention to adopt the sustainable certification [23,27]. On the other hand, Rathakrishnan et al. [25] analyzed how psycho-social factors influence farmers’ Sustainable Agricultural Practices (SAP) adoption decisions. The result found that farmers who are equipped with the right attitude and belief have the ability to adopt SAP and are inclined to adopt SAP in their farms.
4. Triple Bottom Line (TBL) Theory
The triple bottom line (TBL) framework introduced by Elkington [22] considers the economic, social, and environmental dimensions of sustainability when analyzing behavioral intentions. The integration of TBL principles into the PSR program can significantly enhance its effectiveness and sustainability. By addressing the economic, social, and environmental dimensions, the program can support the sustainable development of Indonesia’s palm oil industry and improve the livelihoods of smallholder farmers. However, overcoming financial and institutional barriers is crucial for the successful adoption and implementation of the program [2,3,30]. The TBL theory emphasizes that businesses should measure their success not only by their financial performance but also by their social and environmental impacts, encapsulating the principles of people, planet, and profit [31,32]. This holistic approach to business sustainability is increasingly relevant in various sectors, including agriculture and manufacturing, where it helps firms to address rapid environmental changes and improve their sustainability performance [33,34].
According to Siregar et al. [3], the PSR program supports economic sustainability by enhancing land productivity and providing financial incentives to farmers. This is crucial, as many oil palm plantations in Indonesia have exceeded their productive age, leading to decreased yields. The program also aims to stabilize prices and improve the economic viability of smallholder farmers [35,36]. On the other hand, social sustainability is addressed through initiatives that improve farmers’ livelihoods and community well-being [3]. The PSR program includes training and support to help farmers adopt better agricultural practices, which can lead to higher productivity and income. Additionally, the program’s focus on legal land ownership and certification helps to secure farmers’ rights and access to financial resources [30]. Environmentally, the PSR program promotes the use of certified seeds and sustainable farming practices to reduce deforestation and carbon emissions. This aligns with broader sustainability goals and helps to mitigate the environmental impact of palm oil cultivation [2,30].
5. Hypothesis Development
Many studies emphasize that smallholders’ willingness to join PSR is not only shaped by economic reasoning but also by psychological, institutional, and governance-related factors. This study integrated several factors that influence smallholder’s intention to join the PSR program, such as the economic, governance, farm, institutional, and technique factors [37,38]. Drawing on the theory of planned behavior [21], the intention is formed when individuals hold favorable attitudes toward an action, perceive social support, and feel in control of their decision. In the case of PSR, smallholders who believe in the benefits of replanting, such as improved yields and better long-term income, are more likely to show a strong intention to join [19,39].
A previous study was conducted by Mariyah et al. [40], which mentioned that the decision of farm households to join in with oil palm replanting was determined by their economic condition and the ability achievement rates in their oil palm production. For small farmers, socioeconomic conditions such as landholding size, income levels, sources of income, and land ownership affect their replanting decisions. Economic considerations are at the heart of many farmers’ decisions. Simultaneously, governance quality influences farmers’ trust through transparent program implementation, strong accountability frameworks with monitoring systems, and participatory approaches that involve farmers in decision-making processes [41,42]. These factors reduce the perceived risks and enhance program legitimacy, creating enabling conditions for participation.
Regarding farm characteristics, smallholders with older trees might be more interested in participating in the PSR program. This decision will improve the reproductivity of the palm oil trees without expanding the land for oil palm cultivation. This assertion is contradicted by Ernah et al. [43], who found a negative relationship between the age of oil palm plantation and the adoption of the RSPO practices, which is because farmers with productive aged plants are more responsive to participate PSR program. Similarly, the case of adopting RSPO practices showed a negative relationship, because practicing nutrient management conservation becomes difficult when the farm is located in a hilly area, while it is more efficient in a flat area [44].
Institutional factors such as being given training, mentoring, and access to information are hypothesized as positively influencing the smallholders’ intentions to participate in the PSR program. Effective training and mentoring is considered as a must for the participation program [45]. Furthermore, access to information is important and information networks must be established with farmers who are able to exchange information between the grower and other actors (such as other growers, extension officers, and input dealers) [46]. Technical factors encompassing the perceived ease of adoption are expected to positively influence the oil palm farmers to participate the PSR program. When farmers view a new method or technique as one which is easy to join, the farmers’ likelihood of participation will increase [45].
Based on these theoretical foundations and the empirical evidence, this study hypothesizes as below:
H1.
Economic factors positively affected the intention to join the PSR program.
H2.
Governance factors positively affected the intention to join the PSR program.
H3.
Farm factors positively affected the intention to join the PSR program.
H4.
Institution factors positively affected the intention to join the PSR program.
H5.
Technique factors positively affected the intention to join the PSR program.
6. Method
This study examines the determinants of smallholder palm oil farmers for joining the PSR program, as indicated by the government. Five important variables were tested in this study that are hypothesized as being factors that have an impact on smallholder palm oil farmers’ decision, including economic factors and non-economic factors (governance factors, farm factors, institution factors, and technical procedure) for joining the PSR program. We implemented the 5-point Likert scale with the data collection method used in this study, which is a survey method. The survey was conducted using questionnaires or structured interviews. The total sample in the study is 348 respondents, who are farmers in South Kalimantan. The purposive sampling technique was selected as a sampling method in the research, with accessibility and approachability being the main criteria. In addition, sampling methods were also discussed with the policy-makers of palm oil regulators in South Kalimantan, to ensure the accuracy of the respondents.
To test the hypotheses, this study employs structural equation modeling (SEM) analysis with a partial least squares (PLS) approach to analyze the intention of smallholders to participate in the People’s Palm Oil Replanting (PSR) program. SEM-PLS analysis was first applied in the social sciences by Jöreskog and Sörbom [47], which confirmed that it was effective; based on previous explanatory research and its ability to estimate complex models with latent constructs and smaller sample sizes, it is well suited for analyzing complex models with latent constructs and does not impose strict distributional assumptions. With a sample of 348 smallholder farmers from South Kalimantan, the dataset provides sufficient statistical power and allows for meaningful empirical insights within the regional context of the study. This analysis comprised the measurement, or outer model, and the structural, or inner, model. SmartPLS 4.1.1 was used as software for data analysis.
To support the data Interpretation, this study uses ChatGPT 5.2. This ChatGPT 5.2 was applied to ensure that there is a proper analysis and no missed variable.
7. Result and Discussion
Characteristic of Respondent
The respondent characteristics of 348 participants in this study are presented in Table 1, through the classification of gender, age, education, and farmer category. The majority of respondents were male (89.7%). Regarding the classification of respondents’ age, the majority were aged from 40 to 49 years (31.9%). The education of the respondents was mostly elementary school (49.7%). For the farmer category, 187 participants (53.7%)—more than half—had not joined the PSR program and the farmer category of those that had joined the PSR program consisted of 149 participants (42.8%).
Table 1.
Characteristic of data respondents.
8. Measurement of Model
8.1. Assessment of Factor Loadings
The refined outer model showed that the loading factors for each variable were more than the recommended value of 0.50 [48]. The model met the requirement for reliable composites, indicating that each variable depicted highly satisfying internal consistency (Table 2).
Table 2.
Factor loadings.
8.2. Assessment of Reliability and Validity
Reliability refers to the degree to which a measurement instrument produces consistent and stable results across repeated applications [49]. In essence, reliability reflects the repeatability of measurement outcomes when the same instrument is applied under similar conditions. Two indicators that are widely employed to assess reliability are Cronbach’s alpha and composite reliability (CR). In this study, reliability is evaluated by using composite reliability as the primary criterion. The estimated CR values range from 0.759 to 0.990, all of which exceed the recommended minimum threshold of 0.70, indicating satisfactory internal consistency [50]. Therefore, the reliability of the constructs is well established. In addition to composite reliability, the reliability of the reflective construct was further assessed, using McDonald’s omega coefficient (ω). The results indicate that the omega coefficient for the reflective construct (intention) is 0.94, which exceeds the recommended threshold of 0.70, confirming satisfactory internal consistency. These findings further strengthen the reliability of the measurement model.
Convergent validity is assessed through the average variance extracted (AVE). When AVE values are equal to or greater than 0.50, the indicators are considered to sufficiently converge in measuring their underlying constructs, thereby confirming the convergent validity [51]. The results demonstrate that all constructs meet this criterion, suggesting that the convergent validity is not a concern in this study. Table 3 presents the composite reliability and AVE values for each construct.
Table 3.
Construct reliability analysis and convergent validity.
8.3. Assessment of Multicollinearity and Goodness-of-Fit
The variance inflation factor (VIF) is applied to evaluate potential multicollinearity among the model indicators [52]. According to Hair et al. [48], VIF values lower than five indicate that multicollinearity is not a serious issue. Meanwhile, for constructs with a reflective model, there is no need to check for multicollinearity. The formative constructs include economic factors (INC, DBT, LND), governance factors (CFT, CST, OVR), farm factors (AGE, LCT), and technique factors (EAS). Meanwhile, the reflective construct is the intention variable. Hence, the evaluation of multicollinearity is attained. Hence, this study also provides the goodness-of-fit of the model was evaluated using the standardized root mean square residual (SRMR), Chi-square, and the normed fit index (NFI). The SRMR value of 0.078, which is below the recommended threshold of 0.10, indicates an acceptable model fit. In addition, the Chi-square statistic is significant at the 5% level, further supporting the adequacy of the estimated model.
8.4. Assessment of Coefficient Determination (R2)
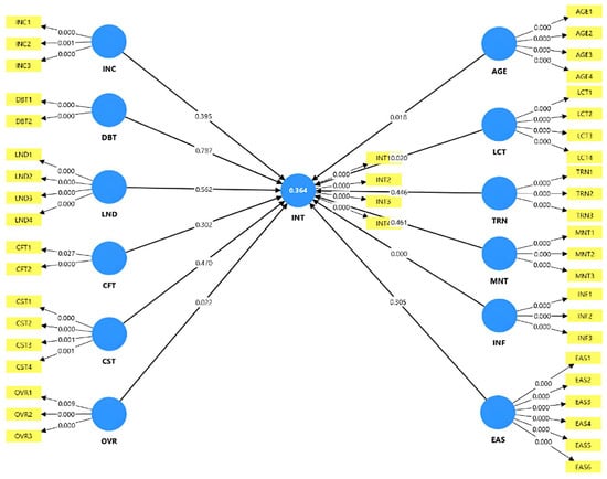
Below, Figure 1 presents the structural equation modeling results, identifying intention (INT) as the central endogenous construct. The model explains a moderate proportion of variance in intention (R2 = 0.364), indicating that socioeconomic and structural factors jointly account for 36.4% of the variation in INT. Among the antecedent variables, debt (DBT) and land ownership (LND) exhibit relatively stronger effects on intention, followed by income (INC), credit facilities (CFT), and community or social support (CST), while the influence of overall risk or external conditions (OVR) is comparatively weaker. Furthermore, INT functions as a key mediating variable linking these antecedents to outcome-related constructs, including age characteristics (AGE), literacy (LCT), training (TRN), mentoring (MNT), information access (INF), and ease of access (EAS).
Figure 1.
Structural model.
8.5. Assessment of Fornell and Larcker Criteria
In assessing discriminant validity, Fornell and Larcker criteria is used and presented in Table 4. The Fornell and Larcker criteria inference values (as shown in Table 4) are bigger than correlation numbers, indicating that discriminant validity is established to indicate that the constructs differ from one another.
Table 4.
Discriminant validity.
9. Hypothesis Testing
The results of data analysis using SEM-PLS revealed mixed findings regarding the factors influencing smallholder farmers’ intention to join the PSR program (see Table 5). Economic factors (INC, DBT, LND), which are hypothesized as important factors for determining the decision of smallholder palm oil farmers, were found to be statistically insignificant (p > 0.05). This finding suggests that farmers’ income, debt conditions, and land ownership status do not directly determine their willingness to participate in the PSR Program initiated by the Government. This result contrasts with earlier studies emphasizing economic incentives and financial capability as crucial determinants of replanting decisions [4,17,40]. One possible explanation is that while farmers acknowledge the financial support provided by BPDPKS, concerns about income loss during the immature plantation phase reduce the significance of short-term economic considerations [5]. Hence, more literacy programs related to this PSR program will be important in the future.
Table 5.
Path coefficient assessment.
Another variable reflecting the governance of PSR from the government, in general, also did not show a significant effect on the farmers’ intentions (p = 0.343). However, the sub-factor of overlapping interest (OVR) demonstrated a significant positive influence (p = 0.020), indicating that farmers are sensitive to how policy alignment between central government, local authorities, and companies affects program implementation. This finding highlights the importance of transparent governance, program matching with farmers’ needs, and the reduction in conflicting interests to foster farmers’ trust, as also argued by [41,42]. When governance arrangements are perceived as inconsistent or favoring certain stakeholders, smallholders hesitate to engage in PSR.
Farm factors (AGE, LCT) that measure the condition of the farmers, as indicated by age of the plantation and the location of plantation with Palm Oil Ecosystems such as factory, vehicle, etc., emerged as significant determinants (p < 0.05), confirming that the age of palm trees and the plantation’s geographical location strongly affect participation decisions from the smallholder palm oil. Farmers with aging plantations recognized the necessity of rejuvenation and were more inclined to participate in PSR [16]. Similarly, farmers with strategically located plantations, that were near mills and with easier access to infrastructure, were more willing to join the program, aligning with earlier findings that farm characteristics and accessibility shape adoption decisions [43,44].
Institutional factors displayed the strongest positive influence on farmers’ intention to join PSR (p = 0.000). While training and mentoring were not significant, access to information (INF) played a critical role (p = 0.000). This underscores the importance of reliable communication channels and institutional support in encouraging participation. Previous studies also highlighted the necessity of institutional facilitation, extension services, and farmer networks to build confidence and reduce uncertainty [13,45,46]. These findings suggest that information dissemination is more effective than training alone, particularly when farmers require clarity about procedures, benefits, and administrative requirements. The government must invite more collaborators to disseminate this program, such as university, etc.
In contrast, technical factors (EAS) were found to be statistically insignificant (p = 0.305), indicating that the clarity and perceived ease of PSR procedures did not strongly influence participation. Although previous studies suggested that procedural simplicity encourages adoption [45], this result suggests that institutional and governance support may play a larger role than technical ease. Farmers may perceive bureaucratic requirements as secondary concerns compared to economic risks and institutional trust.
Overall, the findings highlight that economic incentives alone are insufficient to drive farmer participation. Instead, institutional support, access to reliable information, governance alignment, and farm conditions are more decisive. These results support the theory of planned behavior [21], which posits that behavioral intention is shaped by attitudes, perceived behavioral control, and social support, as well as the triple bottom line perspective emphasizing institutional and social dimensions alongside economic considerations [3,22].
10. Conclusions
This study examined the determinants of smallholder farmers’ intention to participate in the People’s Palm Oil Replanting (PSR) program in South Kalimantan, using SEM-PLS analysis. The findings indicate that economic factors such as income, debt, and land ownership status were not significant in influencing farmer participation. In contrast, farm characteristics (age of oil palm trees and plantation location), institutional factors (especially access to information), and governance alignment (overlapping interests) significantly shaped farmers’ willingness to join the program. These results suggest that farmers are more concerned with long-term sustainability, institutional support, and program credibility than short-term financial considerations.
The study contributes to the literature on palm oil replanting by providing empirical evidence that institutional and governance dimensions play a stronger role than economic factors in determining participation. While previous research emphasized the importance of financial incentives [4,17,40], this study highlights that information access, transparency, and farm conditions are equally critical. This aligns with the theory of planned behavior—which emphasizes the role of perceived behavioral control and social support [21]—and the triple bottom line framework, which integrates social, economic, and environmental sustainability considerations [3,22].
Despite these contributions, the study has several limitations. First, the data were collected only from South Kalimantan, which may limit the generalizability of the findings to other palm-oil-producing regions in Indonesia. Second, the cross-sectional design restricts the ability to capture dynamic changes in farmer perceptions over time. Third, some variables such as social influence, cultural values, and environmental awareness were not included, even though they may also shape farmers’ decisions to participate. Future research should expand the scope to include multiple provinces with varying socio-economic and cultural contexts, employ longitudinal methods to capture changes in participation intention, and integrate additional variables such as peer influence, risk perception, and environmental attitudes. Comparative studies between PSR participants and non-participants could also provide deeper insights into behavioral differences. Furthermore, exploring digital platforms and farmer networks as alternative channels for disseminating information and strengthening institutional support could provide practical implications for improving PSR implementation.
From a public policy perspective, these findings imply that policy effectiveness cannot rely solely on financial subsidies or compensation schemes. Instead, PSR implementation should place greater emphasis on strengthening institutional capacity, particularly through clear, consistent, and accessible information dissemination, simplified administrative procedures, and proactive extension services. Policies should also be tailored to farm-specific conditions, such as prioritizing replanting in areas with aging plantations and improving supporting infrastructure in less accessible locations, to reduce perceived technical and logistical barriers.
Moreover, the significant role of governance alignment highlights the importance of building trust and aligning incentives between farmers, implementing agencies, and local institutions. Sustainability-oriented public policies should therefore focus on improving transparency, coordination across agencies, and a participatory program design that incorporates farmers’ perspectives. By shifting policy attention from short-term financial inducements toward institutional quality, governance coherence, and context-sensitive interventions, the PSR program can more effectively enhance smallholder participation while supporting the long-term environmental, social, and economic sustainability of Indonesia’s palm oil sector.
Author Contributions
Conceptualization, J.E.; Methodology, R.W.; Validation, H.H.; Formal analysis, A.F.; Investigation, I.K.N.; Writing–review & editing, A.Q.; Visualization, I.H.; Project administration, W.R.A. All authors have read and agreed to the published version of the manuscript.
Funding
The study was funded by the Plantation Fund Management Agency (Badan Pengelola Dana Perkebunan/BPDP) under grant contract number 215/IT3.8/HK.07.00-4/P/B/2025, in collaboration with the Center for Agricultural and Rural Development Studies (Pusat Studi Pembangunan Pertanian dan Pedesaan/PSP3) LRI-PSEK, IPB University.
Institutional Review Board Statement
The study was conducted in accordance with the Declaration of Ethical Clearance, and approved by the Ethics Committee of INSTITUT PERTANIAN BOGOR (protocol code 1828/IT3.KEPMSM-IPB/SK/2025, 14 June 2025).
Informed Consent Statement
Written informed consent was obtained from all subjects involved in the study prior to data collection through questionnaire surveys conducted in Kalimantan, Indonesia.
Data Availability Statement
The data presented in this study are available on request from the corresponding author. The data are not publicly available due to ethical considerations and the confidentiality of survey respondents.
Acknowledgments
We specifically thank all members of the research and writing team whose contributions and dedication were invaluable to the completion of this study. During the preparation of this manuscript/study, the authors used ChatGPT 5.2 for the purposes of data interpretation. The authors have reviewed and edited the output and take full responsibility for the content of this publication.
Conflicts of Interest
The authors declare no conflict of interest.
References
- Ardana, I.K.; Wulandari, S.; Hartati, R.S. Urgency to Accelerate Replanting of Indonesian Oil Palm: A Review of The Role of Seed Institutions. IOP Conf. Ser. Earth Environ. Sci. 2022, 974, 012104. [Google Scholar] [CrossRef]
- Mayarni, M.; Heriyanto, M.; Nasution, M.S.; Arumbinang, M.H. Synergy between Smallholder Palm Oil Replanting Policies and Green Energy Initiatives: A Study of Impacts and Policies in Indonesia. E3S Web Conf. 2025, 611, 03007. [Google Scholar] [CrossRef]
- Siregar, A.A.; Halimatussadiah, A.; Moeis, F.R.; Anky, W.A.K.; Nainggolan, D. The Oil Palm Replanting Imperative: Are Smallholder Farmers Willing to Participate? For. Policy Econ. 2024, 169, 103362. [Google Scholar] [CrossRef]
- Novra, A.; Fatati; Novianti, S.; Andayani, J.; Novita, T. Technical Formulation for Estimating the Economic Loss Impact of the Smallholder Oil Palm Replanting Program in Indonesia. Afr. J. Food Agric. Nutr. Dev. 2023, 23, 23389–23405. [Google Scholar] [CrossRef]
- Fauzia, G.; Alamsyah, Z.; Yanita, M.; Napitupulu, D.; Ernawati, H.D.; Elwamendri. Identification of Internal and External Factors in Replanting Oil Palm. IOP Conf. Ser. Earth Environ. Sci. 2021, 782, 032063. [Google Scholar] [CrossRef]
- Sembiring, N.; Rosana, E.M.; Khalif, F.A.; Dwiyanti, E.; Jaabir, A.H. Sustainable Replanting Practices to Meet Increasing Palm Oil Demand in Indonesia and Malaysia. IOP Conf. Ser. Earth Environ. Sci. 2025, 1469, 012052. [Google Scholar] [CrossRef]
- Rafsanjani, M.A. Tranformasi Pemanfaatan Lahan Di Kalimantan: Studi Perubahan Di Kalimantan Tahun 1800–2012. Wacana J. Ilmu Sos. Dan Ilmu Polit. 2021, 8, 266–276. [Google Scholar]
- Semedi, P. Palm Oil Wealth and Rumour Panics in West Kalimantan. Forum Dev. Stud. 2014, 41, 233–252. [Google Scholar] [CrossRef]
- Yuliani, E.L.; de Groot, W.T.; Knippenberg, L.; Bakara, D.O. Forest or Oil Palm Plantation? Interpretation of Local Responses to The Oil Palm Promises in Kalimantan, Indonesia. Land Use Policy 2020, 96, 104616. [Google Scholar] [CrossRef]
- Hendrawan, D.; Chrisendo, D.; Musshoff, O. Strengthening Oil Palm Smallholder Farmers’ Resilience to Future Industrial Challenges. Sci. Rep. 2024, 14, 12105. [Google Scholar] [CrossRef]
- Petri, H.; Hendrawan, D.; Bähr, T.; Musshoff, O.; Wollni, M.; Asnawi, R.; Faust, H. Replanting Challenges among Indonesian Oil Palm Smallholders: A Narrative Review. Environ. Dev. Sustain. 2024, 26, 19351–19367. [Google Scholar] [CrossRef]
- Oladapo, I.A.; Omar, N.; Muda, R.; Abdurraheem, A.A. The Mediating Effect of Attitude on Customers’ Behavioural Intention to Participate in Islamic Banking: Empirical Evidence. Int. J. Financ. Res. 2019, 10, 167. [Google Scholar] [CrossRef]
- Jelsma, I.; Turinah; Gay, F.; Ollivier, J.; Rapidel, B. Collective Action, Replanting and Resilience; Key Lessons from 40 Years of Smallholder Oil Palm Cultivation in The Ophir Plantation, Indonesia. Agric. Syst. 2024, 213, 103801. [Google Scholar] [CrossRef]
- Aisyah, D.D.; Irham; Mulyo, J.H. How Does Willingness and Ability to Pay of Pam Oil Smallholders Affect Their Willingness to Participate in Indonesian Sustainable Palm Oil Certification? Empirical Evidence from North Sumatra. Open Agric. 2021, 6, 369–381. [Google Scholar] [CrossRef]
- Sarwosri, A.W.; Wegmann, J.; Mußhoff, O. Discouraging Rainforest Transformation: An Ex-Ante Policy Impact Analysis. J. Agric. Econ. 2020, 71, 219–238. [Google Scholar] [CrossRef]
- Pertiwi, T.; Sidik, A.R.; Nasrullah, M.R.D.; Apriyanto, M.; Marlina, M. Analysis of Smallholder Decision-Making in Replanting Programs. Trop. Plant. J. 2023, 2, 1–5. [Google Scholar] [CrossRef]
- Hendrawan, D.; Musshoff, O. Smallholders’ Preferred Attributes in a Subsidy Program for Replanting Overaged Oil Palm Plantations in Indonesia. Ecol. Econ. 2024, 224, 108278. [Google Scholar] [CrossRef]
- Adiprasetyo, T.; Irnad, I.; Nusril, N. Perceived Environment-Economic Benefits and Factors Influencing the Adoption of Indonesian Sustainable Palm Oil Production System by Smallholder Farmers. IOP Conf. Ser. Earth Environ. Sci. 2019, 347, 012098. [Google Scholar] [CrossRef]
- Purnomo, H.; Kusumadewi, S.D.; Ilham, Q.P.; Kartikasara, H.N.; Okarda, B.; Dermawan, A.; Puspitaloka, D.; Kartodihardjo, H.; Kharisma, R.; Brady, M.A. Green Consumer Behaviour Influences Indonesian Palm Oil Sustainability. Int. For. Rev. 2024, 25, 449–472. [Google Scholar] [CrossRef]
- Zanal Bidin, M.N.I.; Kannan, P.; Rasuddin, R.; Khasim, N.; Aman, Z. Factors Affecting Independent Oil Palm Smallholder’s Decision to Participate in Government Replanting Assistance Scheme in Malaysia. Malaysian J. Soc. Sci. Humanit. 2022, 7, e001744. [Google Scholar] [CrossRef]
- Ajzen, I. The Theory of Planned Behavior. Organ. Behav. Hum. Decis. Process. 1991, 50, 179–211. [Google Scholar] [CrossRef]
- Elkington, J. Cannibals with Forks: The Triple Bottom Line of 21st Century Business; Capstone: Oxford, UK, 1997. [Google Scholar]
- Suroso, A.I.; Tandra, H.; Haryono, A. Adoption of Sustainable Certification in West Borneo Palm Oil Farmers: The Role of Environmental Concern. Cogent Food Agric. 2023, 9, 2266196. [Google Scholar] [CrossRef]
- Despotovi, J.; Rodi, V.; Caracciolo, F. Factors Affecting Farmers’ Adoption of Integrated Pest Management in Serbia: An Application of The Theory of Planned Behavior. J. Clean. Prod. 2019, 228, 1196–1205. [Google Scholar] [CrossRef]
- Rathakrishnan, T.; Suntharalingam, C.; Shern, L.Y.; Loong, S.K. Adoption of Sustainable Agricultural Practices Among Smallholder Dairy Farmers in Malaysia: Contributing Factors and Smart Farming Prospects Adoption of Sustainable Agricultural Practices Among Smallholder Dairy Farmers in Malaysia: Contributing Factors. J. Smart Sci. Technol. 2022, 2, 16–31. [Google Scholar] [CrossRef]
- Nanggong, A. Perceived Benefit, Environmental Concern and Sustainable Customer Behavior on Technology Adoption. Asian J. Technol. Manag. 2019, 12, 31–47. [Google Scholar] [CrossRef]
- Rezaei, R.; Mianaji, S.; Ganjloo, A. Factors Affecting Farmers’ Intention to Engage in On-Farm Food Safety Practices in Iran: Extending the Theory of Planned Behavior. J. Rural Stud. 2018, 60, 152–166. [Google Scholar] [CrossRef]
- Schaffrin, A. No Measure without Concept. A Critical Review on the Conceptualization and Measurement of Environmental Concern. Int. Rev. Soc. Res. 2011, 1, 11–31. [Google Scholar] [CrossRef][Green Version]
- Ogahara, Z.; Jespersen, K.; Theilade, I.; Reinhard, M. Land Use Policy Review of Smallholder Palm Oil Sustainability Reveals Limited Positive Impacts and Identifies Key Implementation and Knowledge Gaps. Land Use Policy 2022, 120, 106258. [Google Scholar] [CrossRef]
- Kurnia, A.; Nugroho, A.; Anhar, A.; Hamid, A.H. Level of Readiness for Implementing ISPO Certification on Smallholder Palm Oil Plantations Compared with ISPO Certified Plantations in Aceh. IOP Conf. Ser. Earth Environ. Sci. 2025, 1477, 012008. [Google Scholar] [CrossRef]
- Chatterjee, S.; Chaudhuri, R.; Ferraris, A.; Sakka, G.; Chaudhuri, S. Implications of Dynamic Capabilities on Triple Bottom Line Performance After the COVID-19 Pandemic: An Empirical Insight from B2B Marketing Perspective. Ind. Mark. Manag. 2023, 115, 240–252. [Google Scholar] [CrossRef]
- Henriques, A.; Richardson, J. The Triple Bottom Line, Does It All Add Up? Assessing The Sustainability of Business and CSR; Taylor and Francis: London, UK, 2013. [Google Scholar] [CrossRef]
- Laurell, H.; Karlsson, N.P.E.; Lindgren, J.; Andersson, S.; Svensson, G. Re-Testing and Validating a Triple Bottom Line Dominant Logic for Business Sustainability. Manag. Environ. Qual. Int. J. 2019, 30, 518–537. [Google Scholar] [CrossRef]
- Nogueira, E.; Gomes, S.; Lopes, J.M. Unveiling Triple Bottom Line’s Influence on Business Performance. Discov. Sustain. 2025, 6, 43. [Google Scholar] [CrossRef]
- Sihombing, L.; Purwoko, A. Challenges in The Development of Cooperative-Based Closed-Loop Refined Palm Oil Agribusiness in Indonesia. Asian J. Agric. Rural Dev. 2025, 15, 50–59. [Google Scholar] [CrossRef]
- Purba, J.H.V. Replanting Policy of Indonesian Palm Oil Plantation in Strengthening The Implementation of Sustainable Development Goals. IOP Conf. Ser. Earth Environ. Sci. 2019, 336, 012012. [Google Scholar] [CrossRef]
- Rodthong, W.; Kuwornu, J.K.M.; Datta, A.; Anal, A.K.; Tsusaka, T.W. Factors Influencing the Intensity of Adoption of the Roundtable on Sustainable Palm Oil Practices by Smallholder Farmers in Thailand. Environ. Manag. 2020, 66, 377–394. [Google Scholar] [CrossRef]
- Supriatna, J.; Djumarno, D.; Saluy, A.B.; Kurniawan, D. Sustainability Analysis of Smallholder Oil Palm Plantations in Several Provinces in Indonesia. Sustainability 2024, 16, 4383. [Google Scholar] [CrossRef]
- Nurfatriani, F.; Ramawati; Sari, G.K.; Komarudin, H. Optimization of Crude Palm Oil Fund to Support Smallholder Oil Palm Replanting in Reducing Deforestation in Indonesia. Sustainability 2019, 11, 4914. [Google Scholar] [CrossRef]
- Mariyah, M.; Syaukat, Y.; Hartoyo, S.; Fariyanti, A.; Krisnamurthi, B. The Role of Farm Household Saving for Oil Palm Replanting at Paser Regency, East Kalimantan. Int. J. Econ. Financ. Issues 2018, 8, 124–130. [Google Scholar]
- Ostrom, E. A General Framework for Analyzing Sustainability of Social-Ecological Systems. Science 2009, 325, 419–422. [Google Scholar] [CrossRef]
- Cornwall, A. Unpacking “Participation” Models, Meanings and Practices. Community Dev. J. 2008, 43, 269–283. [Google Scholar] [CrossRef]
- Ernah; Parvathi, P.; Waibel, H. Adoption of Sustainable Palm Oil Practices by Indonesian Smallholder Farmers. J. Southeast Asian Econ. 2016, 33, 291–316. [Google Scholar] [CrossRef]
- Ulrich-Schad, J.D.; Garciá De Jalón, S.; Babin, N.; Pape, A.; Prokopy, L.S. Measuring and Understanding Agricultural Producers’ Adoption of Nutrient Best Management Practices. J. Soil Water Conserv. 2017, 72, 506–518. [Google Scholar] [CrossRef]
- Gao, Y.; Zhang, X.; Lu, J.; Wu, L.; Yin, S. Adoption Behavior of Green Control Techniques by Family Farms in China: Evidence from 676 Family Farms in Huang-Huai-Hai Plain. Crop Prot. 2017, 99, 76–84. [Google Scholar] [CrossRef]
- Aguilar-Gallegos, N.; Muñoz-Rodríguez, M.; Santoyo-Cortés, H.; Aguilar-Ávila, J.; Klerkx, L. Information Networks That Generate Economic Value: A Study on Clusters of Adopters of New or Improved Technologies and Practices among Oil Palm Growers in Mexico. Agric. Syst. 2015, 135, 122–132. [Google Scholar] [CrossRef]
- Jöreskog, K.G.; Sörbom, D. Recent Developments in Structural Equation Modeling. J. Mark. Res. 1982, 19, 404–416. [Google Scholar] [CrossRef]
- Hair, J.F.; Hult, G.T.M.; Ringle, C.M. A Primer on Partial Least Squares Structural Equation Modeling (PLS-SEM), 2nd ed.; SAGE Publications: Los Angeles, CA, USA, 2016. [Google Scholar]
- Marks, R.; Karkouti, E. Evaluation of The Reliability of Reflective Marker Placements. Physiother. Res. Int. 1996, 1, 50–61. [Google Scholar] [CrossRef]
- Hair, J.F.; Ringle, C.; Sarstedt, M. PLS-SEM: Indeed a Silver Bullet. J. Mark. Theory Pract. 2011, 19, 139–151. [Google Scholar] [CrossRef]
- Fornell, C.; Larcker, D.F. Evaluating Structural Equation Models with Unobservable Variables and Measurement Error. J. Mark. Res. 1981, 18, 39–50. [Google Scholar] [CrossRef]
- Fornell, C.; Bookstein, F.L. Two Structural Equation Models: LISREL and PLS Applied to Consumer Exit-Voice Theory. J. Mark. Res. 1982, 19, 440–452. [Google Scholar] [CrossRef]
Disclaimer/Publisher’s Note: The statements, opinions and data contained in all publications are solely those of the individual author(s) and contributor(s) and not of MDPI and/or the editor(s). MDPI and/or the editor(s) disclaim responsibility for any injury to people or property resulting from any ideas, methods, instructions or products referred to in the content. |
© 2026 by the authors. Licensee MDPI, Basel, Switzerland. This article is an open access article distributed under the terms and conditions of the Creative Commons Attribution (CC BY) license.
