Diurnal–Seasonal Contrast of Spatiotemporal Dynamic and the Key Determinants of Surface Urban Heat Islands Across China’s Humid and Arid Regions
Abstract
1. Introduction
- How do the diurnal and seasonal distributions of SUHIs vary across humid–arid regions?
- What are the differences in the relative importance and contribution directions of various influencing factors across humid–arid regions?
- What are the pathways through which these factors affect SUHIs across humid–arid regions?
- (1)
- Data collection and processing. Based on previous research, we selected several important influencing factors that have a relatively significant impact on SUHIs and established a six-dimensional system of influencing factors. This part includes the classification of humid–arid region, SUHII calculations, and the construction of six-dimensional influencing factors.
- (2)
- SUHI Seasonal and Diurnal Distribution. Based on the humid–arid region classification, 329 cities from different regions were selected. The SUHII of these cities was calculated to explore the distribution characteristics of SUHII across different seasons and day/night periods. The analysis of SUHI changes across humid–arid regions revealed regional differences in seasonal variations and diurnal distribution.
- (3)
- Correction Between Influencing Factors and SUHI. Based on the six-dimensional influencing factors and calculated SUHII, the correlations between these factors and SUHII across different seasons and day/night periods in different humid–arid regions were analyzed. This correlation analysis provides an initial, region-specific overview of the relationships between individual factors and SUHII and offers a preliminary basis for subsequent multivariate interpretation.
- (4)
- The Contribution of Influencing Factors to the SUHI and the Pathway Analysis. First, Optuna V4.2 is used for automated hyperparameter optimization based on Bayesian optimization with a Tree-structured Parzen Estimator (TPE), with the mean error from five-fold cross-validation defined as the objective for maximizing model performance. Using this model and the SHAP method, we analyzed the contributions and feature importance of seasonal and day-night influencing factors across humid–arid regions. Finally, the key factors identified by SHAP are incorporated into an SEM to examine their direct and indirect pathways associated with SUHII across humid–arid zones. In this framework, the analysis proceeds from preliminary association screening (correlation) to model-based explainability and variable prioritization (SHAP), and then to structured pathway assessment using SEM, with each stage building on and reinforcing the previous one.
2. Materials and Methods
2.1. Study Area
2.2. Research Framework
2.3. Data and Process
2.4. Methods
2.4.1. Humid–Arid Region Classification
2.4.2. Construction of Six-Dimensional Influencing Factors
2.4.3. Calculation of the Surface Urban Heat Island Intensity
2.4.4. Pearson Correlation Coefficient
2.4.5. Selection of the Optimal Model
2.4.6. SHAP Analysis
2.4.7. SEM
3. Results
3.1. Day/Night Seasonal and Annual Variations in the SUHII Across Humid–Arid Regions
3.2. Correlations Between the SUHI and Various Factors Across Humid–Arid Regions
3.2.1. National-Scale Correlation
3.2.2. Regional-Scale Correlation
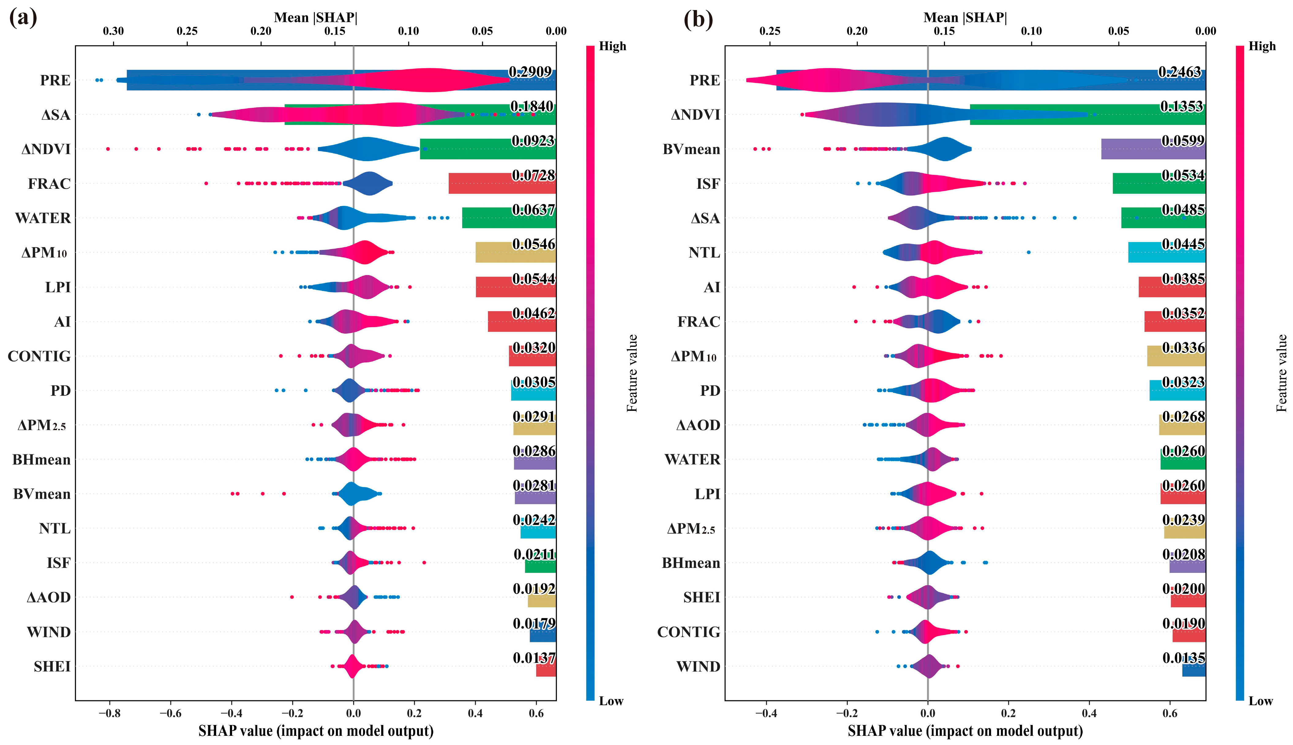
3.3. Contributions of Influencing Factors to SUHIs Across Humid and Arid Regions
3.3.1. National-Scale Contribution
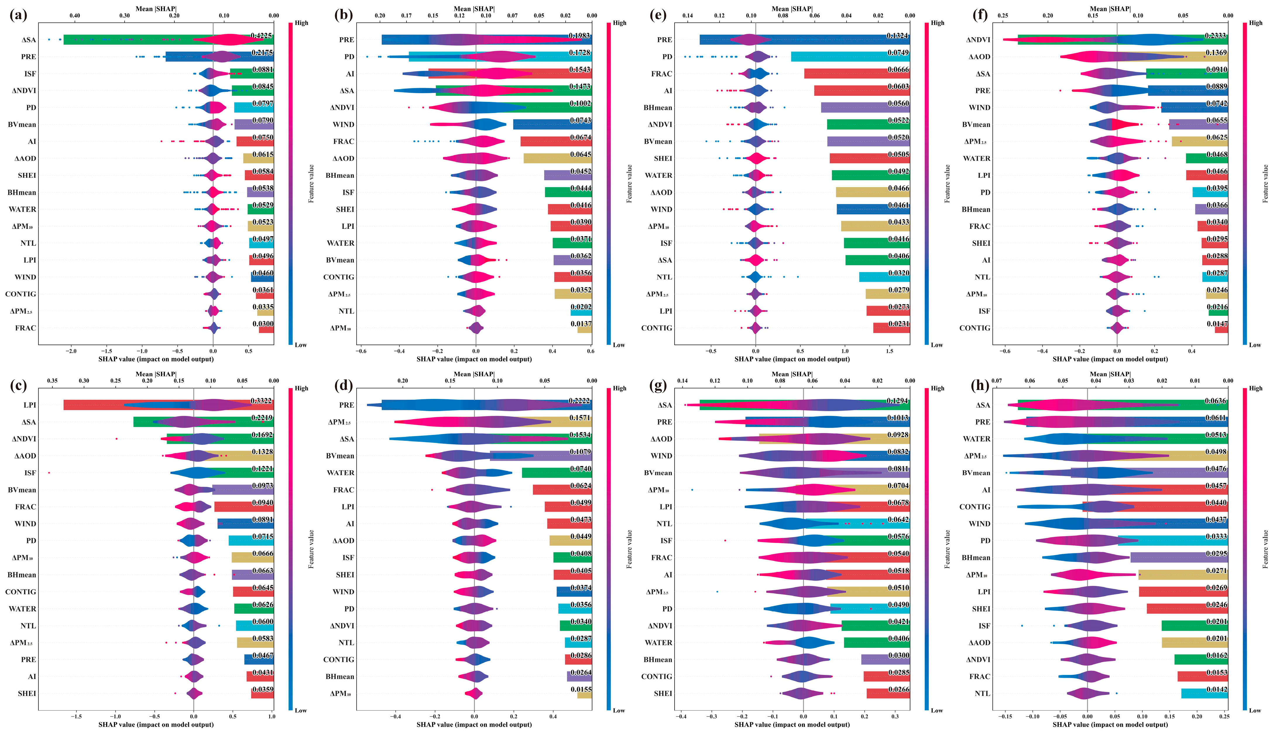
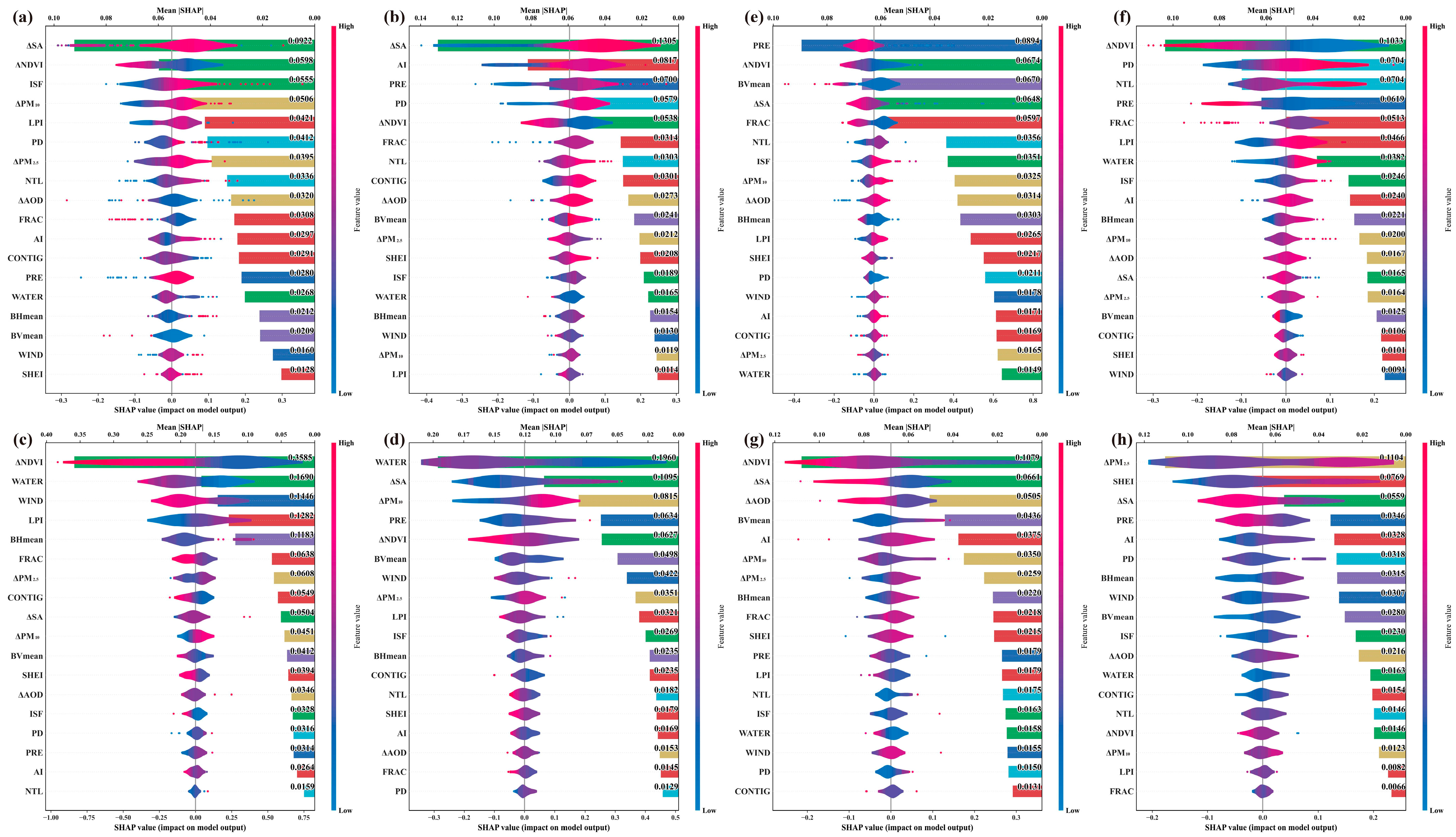
3.3.2. Regional-Scale Contribution
3.4. Structural Pathways of the Factors Influencing SUHIs Across Humid and Arid Regions
3.4.1. National-Scale SEM
3.4.2. Regional-Scale SEM
4. Discussion
4.1. Differences in SUHI Distributions and Contributing Factors Across Humid–Arid Regions
4.2. Commonality and Heterogeneity in the SEM Paths and Effect Direction Across Humid–Arid Regions
4.3. Robustness of SUHI Mechanisms Across Humid–Arid Regions
- The employed global urban built-up area dataset [34] covers only the period from 1992 to 2020, making it difficult to extend the analysis to longer time series.
- Three-dimensional factors remain stable over short periods, especially structural metrics such as building height and volume, which do not significantly change.
4.4. Suggestions for Mitigating the Urban Heat Island Effect Across Humid–Arid Regions
4.5. Uncertainty
5. Conclusions
Supplementary Materials
Author Contributions
Funding
Institutional Review Board Statement
Informed Consent Statement
Data Availability Statement
Acknowledgments
Conflicts of Interest
References
- Shen, P.; Zhao, S.; Ma, Y. Perturbation of Urbanization to Earth’s Surface Energy Balance. J. Geophys. Res. Atmos. 2021, 126, e2020JD033521. [Google Scholar] [CrossRef]
- Zhao, C.; Zhu, H.; Zhang, S.; Jin, Z.; Zhang, Y.; Wang, Y.; Shi, Y.; Jiang, J.; Chen, X.; Liu, M. Long–term trends in surface thermal environment and its potential drivers along the urban development gradients in rapidly urbanizing regions of China. Sustain. Cities Soc. 2024, 105, 105324. [Google Scholar] [CrossRef]
- Voogt, J.A.; Oke, T.R. Thermal remote sensing of urban climates. Remote Sens. Environ. 2003, 86, 370–384. [Google Scholar] [CrossRef]
- Cornu, T.; Marchal, B.; Renmans, D. How do urban green spaces influence heat-related mortality in elderly? A realist synthesis. BMC Public Health 2024, 24, 457. [Google Scholar] [CrossRef]
- Hwang, R.-L.; Lin, C.-Y.; Huang, K.-T. Spatial and temporal analysis of urban heat island and global warming on residential thermal comfort and cooling energy in Taiwan. Energy Build. 2017, 152, 804–812. [Google Scholar] [CrossRef]
- Wu, W.-B.; Yu, Z.-W.; Ma, J.; Zhao, B. Quantifying the influence of 2D and 3D urban morphology on the thermal environment across climatic zones. Landsc. Urban Plan. 2022, 226, 104499. [Google Scholar] [CrossRef]
- Peng, S.; Feng, Z.; Liao, H.; Huang, B.; Peng, S.; Zhou, T. Spatial-temporal pattern of, and driving forces for, urban heat island in China. Ecol. Indic. 2019, 96, 127–132. [Google Scholar] [CrossRef]
- Zhao, L.; Lee, X.; Smith, R.B.; Oleson, K. Strong contributions of local background climate to urban heat islands. Nature 2014, 511, 216–219. [Google Scholar] [CrossRef]
- Li, Y.; Wang, L.; Zhang, L.; Liu, M.; Zhao, G. Monitoring Intra-annual Spatiotemporal Changes in Urban Heat Islands in 1449 Cities in China Based on Remote Sensing. Chin. Geogr. Sci. 2019, 29, 905–916. [Google Scholar] [CrossRef]
- Zhang, K.; Cao, C.; Chu, H.; Zhao, L.; Zhao, J.; Lee, X. Increased heat risk in wet climate induced by urban humid heat. Nature 2023, 617, 738–742. [Google Scholar] [CrossRef]
- Deilami, K.; Kamruzzaman, M.; Liu, Y. Urban heat island effect: A systematic review of spatio-temporal factors, data, methods, and mitigation measures. Int. J. Appl. Earth Obs. Geoinf. 2018, 67, 30–42. [Google Scholar] [CrossRef]
- Abbassi, Y.; Ahmadikia, H.; Baniasadi, E. Impact of wind speed on urban heat and pollution islands. Urban Clim. 2022, 44, 101200. [Google Scholar] [CrossRef]
- Yang, X.; Yao, L. Reexamining the relationship between surface urban heat island intensity and annual precipitation: Effects of reference rural land cover. Urban Clim. 2022, 41, 101074. [Google Scholar] [CrossRef]
- Zheng, S.; Chen, X.; Liu, Y. Impact of urban renewal on urban heat island: Study of renewal processes and thermal effects. Sustain. Cities Soc. 2023, 99, 104995. [Google Scholar] [CrossRef]
- Lin, Y.; Wang, Z.; Jim, C.Y.; Li, J.; Deng, J.; Liu, J. Water as an urban heat sink: Blue infrastructure alleviates urban heat island effect in mega-city agglomeration. J. Clean. Prod. 2020, 262, 121411. [Google Scholar] [CrossRef]
- Yang, J.; Wang, Z.-H.; Kaloush, K.E. Environmental impacts of reflective materials: Is high albedo a ‘silver bullet’ for mitigating urban heat island? Renew. Sustain. Energy Rev. 2015, 47, 830–843. [Google Scholar] [CrossRef]
- Shishegar, N. The Impacts of Green Areas on Mitigating Urban Heat Island Effect: A Review. Int. J. Environ. Sustain. 2014, 9, 119–130. [Google Scholar] [CrossRef]
- Manoli, G.; Fatichi, S.; Schläpfer, M.; Yu, K.; Crowther, T.W.; Meili, N.; Burlando, P.; Katul, G.G.; Bou-Zeid, E. Magnitude of urban heat islands largely explained by climate and population. Nature 2019, 573, 55–60. [Google Scholar] [CrossRef]
- Li, H.; Meier, F.; Lee, X.; Chakraborty, T.; Liu, J.; Schaap, M.; Sodoudi, S. Interaction between urban heat island and urban pollution island during summer in Berlin. Sci. Total Environ. 2018, 636, 818–828. [Google Scholar] [CrossRef]
- Hou, H.; Su, H.; Yao, C.; Wang, Z.-H. Spatiotemporal patterns of the impact of surface roughness and morphology on urban heat island. Sustain. Cities Soc. 2023, 92, 104513. [Google Scholar] [CrossRef]
- Lyu, R.; Pang, J.; Tian, X.; Zhao, W.; Zhang, J. How to optimize the 2D/3D urban thermal environment: Insights derived from UAV LiDAR/multispectral data and multi-source remote sensing data. Sustain. Cities Soc. 2023, 88, 104287. [Google Scholar] [CrossRef]
- Luo, P.; Yu, B.; Li, P.; Liang, P.; Zhang, Q.; Yang, L. Understanding the relationship between 2D/3D variables and land surface temperature in plain and mountainous cities: Relative importance and interaction effects. Build. Environ. 2023, 245, 110959. [Google Scholar] [CrossRef]
- An, Z.; Ming, Y.; Liu, Y.; Zhang, G. Investigating 2D/3D factors influencing surface urban heat islands in mountainous cities using explainable machine learning. Urban Clim. 2025, 59, 102325. [Google Scholar] [CrossRef]
- Liu, X.; Wu, T.; Jiang, Q.; Ao, X.; Zhu, L.; Qiao, R. The nonlinear climatological impacts of urban morphology on extreme heats in urban functional zones: An interpretable ensemble learning-based approach. Build. Environ. 2025, 273, 112728. [Google Scholar] [CrossRef]
- Wu, Y.; Che, Y.; Liao, W.; Liu, X. The impact of urban morphology on land surface temperature across urban-rural gradients in the Pearl River Delta, China. Build. Environ. 2025, 267, 112215. [Google Scholar] [CrossRef]
- Wang, C.; Liu, Z.; Du, H.; Zhan, W. Regulation of urban morphology on thermal environment across global cities. Sustain. Cities Soc. 2023, 97, 104749. [Google Scholar] [CrossRef]
- Shao, L.; Liao, W.; Li, P.; Luo, M.; Xiong, X.; Liu, X. Drivers of global surface urban heat islands: Surface property, climate background, and 2D/3D urban morphologies. Build. Environ. 2023, 242, 110581. [Google Scholar] [CrossRef]
- Berger, C.; Rosentreter, J.; Voltersen, M.; Baumgart, C.; Schmullius, C.; Hese, S. Spatio-temporal analysis of the relationship between 2D/3D urban site characteristics and land surface temperature. Remote Sens. Environ. 2017, 193, 225–243. [Google Scholar] [CrossRef]
- Chen, J.; Zhan, W.; Du, P.; Li, L.; Li, J.; Liu, Z.; Huang, F.; Lai, J.; Xia, J. Seasonally disparate responses of surface thermal environment to 2D/3D urban morphology. Build. Environ. 2022, 214, 108928. [Google Scholar] [CrossRef]
- Petrou, I.; Kassomenos, P. Estimating the importance of environmental factors influencing the urban heat island for urban areas in Greece. A machine learning approach. J. Environ. Manag. 2024, 368, 122255. [Google Scholar] [CrossRef]
- Geng, X.; Zhang, D.; Li, C.; Yuan, Y.; Yu, Z.; Wang, X. Impacts of climatic zones on urban heat island: Spatiotemporal variations, trends, and drivers in China from 2001–2020. Sustain. Cities Soc. 2023, 89, 104303. [Google Scholar] [CrossRef]
- Xu, H.; Li, C.; Hu, Y.; Li, S.; Kong, R.; Zhang, Z. Quantifying the effects of 2D/3D urban landscape patterns on land surface temperature: A perspective from cities of different sizes. Build. Environ. 2023, 233, 110085. [Google Scholar] [CrossRef]
- Chen, Y.; Ma, W.; Shao, Y.; Wang, N.; Yu, Z.; Li, H.; Hu, Q. The impacts and thresholds detection of 2D/3D urban morphology on the heat island effects at the functional zone in megacity during heatwave event. Sustain. Cities Soc. 2025, 118, 106002. [Google Scholar] [CrossRef]
- Zhao, M.; Cheng, C.; Zhou, Y.; Li, X.; Shen, S.; Song, C. A global dataset of annual urban extents (1992–2020) from harmonized nighttime lights. Earth Syst. Sci. Data 2022, 14, 517–534. [Google Scholar] [CrossRef]
- Gong, P.; Li, X.; Wang, J.; Bai, Y.; Chen, B.; Hu, T.; Liu, X.; Xu, B.; Yang, J.; Zhang, W.; et al. Annual maps of global artificial impervious area (GAIA) between 1985 and 2018. Remote Sens. Environ. 2020, 236, 111510. [Google Scholar] [CrossRef]
- Zhou, L.; Zeng, Z.; Jiang, X. Global Gridded Near-Surface Wind Speed Dataset on a Monthly Scale (1973–2021); National Tibetan Plateau/Third Pole Environment Data Center: Beijing, China, 2022. [Google Scholar] [CrossRef]
- Peng, S. High-spatial-resolution monthly precipitation dataset over China during 1901–2017. Earth Syst. Sci. Data 2019, 11, 1931–1946. [Google Scholar] [CrossRef]
- Zhang, L.; Ren, Z.; Chen, B.; Gong, P.; Fu, H.; Xu, B. A Prolonged Artificial Nighttime-Light Dataset of China (1984–2020); National Tibetan Plateau/Third Pole Environment Data Center: Beijing, China, 2021. [Google Scholar] [CrossRef]
- Liu, L. China Metropolis Group of Social and Economic Data (1953–2023); National Tibetan Plateau/Third Pole Environment Data Center: Beijing, China, 2023. [Google Scholar]
- Wei, J.; Li, Z. ChinaHighPM2.5 (2022–2023); Zenodo: Geneva, Switzerland, 2024. [Google Scholar] [CrossRef]
- Wei, J.; Li, Z. ChinaHighPM10: High-Resolution and High-Quality Ground-Level PM10 Dataset for China (2000–2023); Zenodo: Geneva, Switzerland, 2024. [Google Scholar] [CrossRef]
- Xu, X.L.; Liu, J.Y.; Zhang, S.W.; Li, R.D.; Yan, C.Z.; Wu, S.X. China’s Multi-Period Land Use Land Cover Remote Sensing Monitoring Dataset (CNLUCC); Resource and Environmental Science Data Registration and Publication System, Chinese Academy of Sciences: Beijing, China, 2018. [Google Scholar] [CrossRef]
- Che, Y.; Li, X.; Liu, X.; Wang, Y.; Liao, W.; Zheng, X.; Zhang, X.; Xu, X.; Shi, Q.; Zhu, J.; et al. 3D-GloBFP: The first global three-dimensional building footprint dataset. Earth Syst. Sci. Data 2024, 16, 5357–5374. [Google Scholar] [CrossRef]
- Liu, Z.; Zhan, W.; Bechtel, B.; Voogt, J.; Lai, J.; Chakraborty, T.; Wang, Z.-H.; Li, M.; Huang, F.; Lee, X. Surface warming in global cities is substantially more rapid than in rural background areas. Commun. Earth Amp. Environ. 2022, 3, 219. [Google Scholar] [CrossRef]
- Peng, S.; Piao, S.; Ciais, P.; Friedlingstein, P.; Ottle, C.; Bréon, F.-M.; Nan, H.; Zhou, L.; Myneni, R.B. Surface Urban Heat Island Across 419 Global Big Cities. Environ. Sci. Technol. 2012, 46, 696–703. [Google Scholar] [CrossRef]
- Clinton, N.; Gong, P. MODIS detected surface urban heat islands and sinks: Global locations and controls. Remote Sens. Environ. 2013, 134, 294–304. [Google Scholar] [CrossRef]
- Liu, Q.; Hang, T.; Wu, Y. Unveiling differential impacts of multidimensional urban morphology on heat island effect across local climate zones: Interpretable CatBoost-SHAP machine learning model. Build. Environ. 2025, 270, 112574. [Google Scholar] [CrossRef]
- Mansouri, A.; Erfani, A. Machine Learning Prediction of Urban Heat Island Severity in the Midwestern United States. Sustainability 2025, 17, 6193. [Google Scholar] [CrossRef]
- Mosca, E.; Szigeti, F.; Tragianni, S.; Gallagher, D.; Groh, G. SHAP-Based Explanation Methods: A Review for NLP Interpretability. In Proceedings of the 29th International Conference on Computational Linguistics, Gyeongju, Republic of Korea, 12–17 October 2022; pp. 4593–4603. [Google Scholar]
- Shrikumar, A.; Greenside, P.; Kundaje, A. Learning important features through propagating activation differences. In Proceedings of the 34th International Conference on Machine Learning, Sydney, Australia, 6–11 August 2017; Volume 70, pp. 3145–3153. [Google Scholar]
- Eisenhauer, N.; Bowker, M.A.; Grace, J.B.; Powell, J.R. From patterns to causal understanding: Structural equation modeling (SEM) in soil ecology. Pedobiologia 2015, 58, 65–72. [Google Scholar] [CrossRef]
- Grace, J.B.; Anderson, T.M.; Olff, H.; Scheiner, S.M. On the specification of structural equation models for ecological systems. Ecol. Monogr. 2010, 80, 67–87. [Google Scholar] [CrossRef]
- Karimi, A.; Mohammad, P.; Gachkar, S.; Gachkar, D.; García-Martínez, A.; Moreno-Rangel, D.; Brown, R.D. Surface Urban Heat Island Assessment of a Cold Desert City: A Case Study over the Isfahan Metropolitan Area of Iran. Atmosphere 2021, 12, 1368. [Google Scholar] [CrossRef]
- Li, L.; Zha, Y.; Wang, R. Relationship of surface urban heat island with air temperature and precipitation in global large cities. Ecol. Indic. 2020, 117, 106683. [Google Scholar] [CrossRef]
- Miniandi, N.D.; Jamal, M.H.; Muhammad, M.K.I.; Sharrar, L.; Shahid, S. Machine Learning in Modeling Urban Heat Islands: A Data-Driven Approach for Kuala Lumpur. Earth Syst. Environ. 2025, 9, 1037–1060. [Google Scholar] [CrossRef]
- Li, Y.; Schubert, S.; Kropp, J.P.; Rybski, D. On the influence of density and morphology on the Urban Heat Island intensity. Nat. Commun. 2020, 11, 2647. [Google Scholar] [CrossRef]
- Sun, J.; Liu, Z.; Xia, F.; Gu, Y.; Gao, X.; Lu, S.; Xu, Y.; Meng, F.; Zhang, Q.; Zhou, T. Uncovering the Impacts of 2D and 3D Urbanization on Urban Heat Islands in 384 Chinese Cities. Environ. Sci. Technol. 2025, 59, 7106–7116. [Google Scholar] [CrossRef]
- Doan, Q.-V.; Kusaka, H.; Nguyen, T. Roles of past, present, and future land use and anthropogenic heat release changes on urban heat island effects in Hanoi, Vietnam: Numerical experiments with a regional climate model. Sustain. Cities Soc. 2019, 47, 101479. [Google Scholar] [CrossRef]
- Peng, J.; Liu, Q.; Xu, Z.; Lyu, D.; Du, Y.; Qiao, R.; Wu, J. How to effectively mitigate urban heat island effect? A perspective of waterbody patch size threshold. Landsc. Urban Plan. 2020, 202, 103873. [Google Scholar] [CrossRef]
- Ngarambe, J.; Oh, J.W.; Su, M.A.; Santamouris, M.; Yun, G.Y. Influences of wind speed, sky conditions, land use and land cover characteristics on the magnitude of the urban heat island in Seoul: An exploratory analysis. Sustain. Cities Soc. 2021, 71, 102953. [Google Scholar] [CrossRef]
- Liu, Z.; Ye, R.; Yang, Q.; Hu, T.; Liu, Y.; Chakraborty, T.; Liao, Z. Identification of surface urban heat versus cool islands for arid cities depends on the choice of urban and rural definitions. Sci. Total Environ. 2024, 951, 175631. [Google Scholar] [CrossRef]
- Onțel, I.; Amihăesei, V.; Micu, D.; Dumitrescu, A.; Cheval, S. Influence of environmental factors on land surface temperature and surface urban heat island. A cross-country analysis in Romania. Sustain. Cities Soc. 2025, 128, 106454. [Google Scholar] [CrossRef]
- Hong, T.; Yim, S.H.L.; Heo, Y. Interpreting complex relationships between urban and meteorological factors and street-level urban heat islands: Application of random forest and SHAP method. Sustain. Cities Soc. 2025, 126, 106353. [Google Scholar] [CrossRef]
- Karimimoshaver, M.; Khalvandi, R.; Khalvandi, M. The effect of urban morphology on heat accumulation in urban street canyons and mitigation approach. Sustain. Cities Soc. 2021, 73, 103127. [Google Scholar] [CrossRef]
- Zhu, Y.; Zheng, Z.; Zhao, G.; Zhu, J.; Zhao, B.; Sun, Y.; Gao, J.; Zhang, Y. Evapotranspiration increase is more sensitive to vegetation greening than to vegetation type conversion in arid and semi-arid regions of China. Glob. Planet. Change 2025, 244, 104634. [Google Scholar] [CrossRef]
- Shi, S.; Ji, S.; Luo, Z. Spatial heterogeneity, interaction and multi-scale effects of driving factors of heat island intensity in different urban agglomerations. Sustain. Cities Soc. 2025, 126, 106401. [Google Scholar] [CrossRef]
- Gu, Y.; Li, D. A modeling study of the sensitivity of urban heat islands to precipitation at climate scales. Urban Clim. 2018, 24, 982–993. [Google Scholar] [CrossRef]
- She, Y.; Liu, Z.; Zhan, W.; Lai, J.; Huang, F. Strong regulation of daily variations in nighttime surface urban heat islands by meteorological variables across global cities. Environ. Res. Lett. 2022, 17, 014049. [Google Scholar] [CrossRef]
- Liang, Z.; Huang, J.; Wang, Y.; Wei, F.; Wu, S.; Jiang, H.; Zhang, X.; Li, S. The mediating effect of air pollution in the impacts of urban form on nighttime urban heat island intensity. Sustain. Cities Soc. 2021, 74, 102985. [Google Scholar] [CrossRef]
- Tu, L.; Qin, Z.; Li, W.; Geng, J.; Yang, L.; Zhao, S.; Zhan, W.; Wang, F. Surface urban heat island effect and its relationship with urban expansion in Nanjing, China. J. Appl. Remote Sens. 2016, 10, 026037. [Google Scholar] [CrossRef]
- Jang, S.; Jung, J. Urban form and green space structure as drivers of urban heat mitigation. Sustain. Cities Soc. 2025, 130, 106597. [Google Scholar] [CrossRef]
- Chen, J.; Du, P.; Jin, S.; Ding, H.; Chen, C.; Xu, Y.; Feng, L.; Guo, G.; Zheng, H.; Huang, M. Unravelling the multilevel and multi-dimensional impacts of building and tree on surface urban heat islands. Energy Build. 2022, 259, 111843. [Google Scholar] [CrossRef]
- He, B.-J. Potentials of meteorological characteristics and synoptic conditions to mitigate urban heat island effects. Urban Clim. 2018, 24, 26–33. [Google Scholar] [CrossRef]
- Feng, Z.; Wang, X.; Yuan, J.; Zhang, Y.; Yu, M. Changes in air pollution, land surface temperature, and urban heat islands during the COVID-19 lockdown in three Chinese urban agglomerations. Sci. Total Environ. 2023, 892, 164496. [Google Scholar] [CrossRef]
- Roshan, G.; Sarli, R.; Grab, S.W. The case of Tehran’s urban heat island, Iran: Impacts of urban ‘lockdown’associated with the COVID-19 pandemic. Sustain. Cities Soc. 2021, 75, 103263. [Google Scholar] [CrossRef]
- Marando, F.; Heris, M.P.; Zulian, G.; Udías, A.; Mentaschi, L.; Chrysoulakis, N.; Parastatidis, D.; Maes, J. Urban heat island mitigation by green infrastructure in European Functional Urban Areas. Sustain. Cities Soc. 2022, 77, 103564. [Google Scholar] [CrossRef]
- Cheung, P.K.; Livesley, S.J.; Nice, K.A. Estimating the cooling potential of irrigating green spaces in 100 global cities with arid, temperate or continental climates. Sustain. Cities Soc. 2021, 71, 102974. [Google Scholar] [CrossRef]
- Xue, X.; He, T.; Xu, L.; Tong, C.; Ye, Y.; Liu, H.; Xu, D.; Zheng, X. Quantifying the spatial pattern of urban heat islands and the associated cooling effect of blue–green landscapes using multisource remote sensing data. Sci. Total Environ. 2022, 843, 156829. [Google Scholar] [CrossRef]
- Wang, C.; Ren, Z.; Dong, Y.; Zhang, P.; Guo, Y.; Wang, W.; Bao, G. Efficient cooling of cities at global scale using urban green space to mitigate urban heat island effects in different climatic regions. Urban For. Urban Green. 2022, 74, 127635. [Google Scholar] [CrossRef]
- Chakraborty, T.; Venter, Z.S.; Qian, Y.; Lee, X. Lower urban humidity moderates outdoor heat stress. Agu Adv. 2022, 3, e2022AV000729. [Google Scholar] [CrossRef]
- Guo, A.; Yue, W.; Yang, J.; Li, M.; Xie, P.; He, T.; Zhang, M.; Yu, H. Quantifying the impact of urban ventilation corridors on thermal environment in Chinese megacities. Ecol. Indic. 2023, 156, 111072. [Google Scholar] [CrossRef]











| Data Name | Spatial Resolution | Source | Use |
|---|---|---|---|
| LST | 1 km, 2018–2020 | Google Earth Engine (GEE) | SUHI calculation |
| GUB | 1 km, 2018–2020 | Zhao et al. [34] | |
| DEM | 1 km | Resource and Environmental Science Data Platform | |
| GAIA | 1 km, 2018–2020 | [35] | |
| Wind Speed | 10 m, 2018–2020 | [36] | Influencing factors |
| Precipitation | 1 km, 1991–2020 | [37] | |
| NTL | 1 km, 2018–2020 | [38] | |
| PD | 1 km, 2018–2020 | [39] | |
| PM2.5 | 1 km, 2018–2020 | [40] | |
| PM10 | 1 km, 2018–2020 | [41] | |
| AOD | 1 km, 2018–2020 | GEE | |
| CNLUCC | 1 km, 2018–2020 | Xu [42] | |
| 3D-GloBFP | [43] | ||
| NDVI | 1 km, 2018–2020 | GEE | |
| WSA\BSA | 500 m, 2018–2020 | GEE |
| Dimension | Factor | Description |
|---|---|---|
| Background climate | PRE | Precipitation |
| WIND | Wind speed | |
| Surface features | ΔSA | Difference in albedo between urban and rural areas |
| ΔNDVI | Difference in the normalized difference vegetation index (NDVI) between urban and rural areas | |
| ISF | Urban impervious surface area | |
| WATER | Urban water body area | |
| Pollution | ΔPM2.5 | Difference in fine particulate matter (PM2.5) levels between urban and rural areas |
| ΔPM10 | Difference in inhalable particulate matter (PM10) levels between urban and rural areas | |
| ΔAOD | Difference in the aerosol optical depth (AOD) between urban and rural areas | |
| Development | NTL | Nighttime light |
| PD | Population density | |
| 2D | FRAC | Fractal dimension index |
| CONTIG | Contiguity index | |
| SHEI | Shannon’s evenness index | |
| AI | Aggregation index | |
| LPI | Largest patch index | |
| 3D | BHmean | Mean building height |
| BVmean | Mean building volume |
Disclaimer/Publisher’s Note: The statements, opinions and data contained in all publications are solely those of the individual author(s) and contributor(s) and not of MDPI and/or the editor(s). MDPI and/or the editor(s) disclaim responsibility for any injury to people or property resulting from any ideas, methods, instructions or products referred to in the content. |
© 2026 by the authors. Licensee MDPI, Basel, Switzerland. This article is an open access article distributed under the terms and conditions of the Creative Commons Attribution (CC BY) license.
Share and Cite
Wang, C.; Feng, Z.; Wang, X. Diurnal–Seasonal Contrast of Spatiotemporal Dynamic and the Key Determinants of Surface Urban Heat Islands Across China’s Humid and Arid Regions. Sustainability 2026, 18, 1093. https://doi.org/10.3390/su18021093
Wang C, Feng Z, Wang X. Diurnal–Seasonal Contrast of Spatiotemporal Dynamic and the Key Determinants of Surface Urban Heat Islands Across China’s Humid and Arid Regions. Sustainability. 2026; 18(2):1093. https://doi.org/10.3390/su18021093
Chicago/Turabian StyleWang, Chengyu, Zihao Feng, and Xuhong Wang. 2026. "Diurnal–Seasonal Contrast of Spatiotemporal Dynamic and the Key Determinants of Surface Urban Heat Islands Across China’s Humid and Arid Regions" Sustainability 18, no. 2: 1093. https://doi.org/10.3390/su18021093
APA StyleWang, C., Feng, Z., & Wang, X. (2026). Diurnal–Seasonal Contrast of Spatiotemporal Dynamic and the Key Determinants of Surface Urban Heat Islands Across China’s Humid and Arid Regions. Sustainability, 18(2), 1093. https://doi.org/10.3390/su18021093

