Is Degrowth Education an Alternative in the Minds of Educators in the Face of the Serious Eco-Social Crisis and Global Warming?
Abstract
1. Introduction
1.1. Climate Change
1.2. Growth vs. Degrowth
1.3. Educating/Training for Degrowth and Avoiding Collapse
2. Research Objectives
- The reality and consequences of climate change and the current environmental crisis.
- Whether they consider that education and training in degrowth can be a necessary tool to promote a solid alternative.
- Whether they believe that they should receive education in and for degrowth in their initial training.
- Whether they believe that the education system should incorporate this education at all educational levels as a priority.
3. Research Methodology
- Climate change, sustainability–consumption–social implications.
- Growth, decline, collapse.
- Personal attitudes towards caring for the planet.
- Educate/train for degrowth and avoid collapse.
4. Results
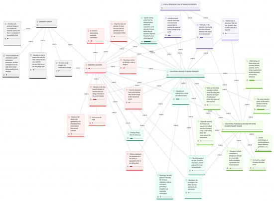
4.1. Climate Change, Sustainability–Consumption–Social Implications
“For me, climate change means the change of all patterns, of environmental processes, of climate, of weather and it is linked, as I say, to many, many other factors. So, with climate change we are talking about areas that can become much colder and more extreme, areas that can become much more desertified, obviously the temperatures, areas that perhaps used to have monsoon rains, and then perhaps they will follow that same event in a much more extreme way”.[interview 6-JMN].
“I think that now that we are in a society of rampant consumerism, (…) our model of life has to adapt to the possibilities we have. In other words, we cannot consume more than the earth can bear. Evidently, and this is something we are doing, and it is something that is unsustainable. It has an expiry date. So, I think that we really have to, in other words, we have to decrease, in other words, we have to put the brakes on it in that sense”.[interview 7-MCP].
4.2. Growth, Decline, Collapse
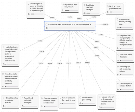
“Yes, I had heard the term, and it seems to me quite accurate. Private jets/yachts/planes seem to me to be expendable luxuries, but they are just one example of the many wastes that people with money generate. I think the solution would be to stop manufacturing so many cars, but at present they are not going to accept that; maybe when the planet is on the verge of collapse and there is no turning back they would apply it”.[interview 13-MPG].
“Sure, because the green car thing would follow the sustainable growth paradigm of look, go on, go on with your same pace of life that we are going to try to make this look like you are contributing to the care of the planet, but not really. I think the paradigm that we should follow is more of a degrowth paradigm: to use fewer cars and therefore less car production”.[interview 1-LFR].
“People are informed, but nevertheless, consumerism is very well established, because they want: the best cell phone, the best TV… And children are also growing up in that. So much so that, at school, whoever doesn’t have a latest-generation cell phone is already left behind, let alone the one who doesn’t have one”.[interview 4-EMC].
4.3. Personal Attitudes Towards Caring for the Planet
“Politicians have a part of responsibility, to represent all of us, and each one of us in a democratic country or with real democracy. I think that has its importance, the role of politicians, but fundamentally we are the people of the whole of society, those who change things and if we do not do it together. The politicians in office who may come out at any given time will not be able to make all the changes because they need people, for example, one of the issues I mentioned before, for example, that recycling should be mandatory. This can be made a law, but if society itself and we, as people, do not internalize it as something really necessary and important, it will be of practically no use, because in the end laws can be put in place. Still, people have to agree with those laws in a natural way so that those laws make sense and have effectiveness. So, I think that everyone has a role to play, from the individual to the politician and going through all the possible stages”.[interview 19-IMC].
4.4. Educating/Training for Degrowth and Avoiding Collapse
“I would rather go to the syllabus, to the contents that should be introduced in schools, and I believe that we should have a wide range of environmental sciences, which we already have, but always linked to teaching the impacts that each of the human activities has on the world. Any impact should be studied. In short, we should instill in young people the knowledge of the impacts and make them aware of the capacity we have as human beings to make changes in our environment”.[interview 6-JMN].
5. Discussion
6. Conclusions
Author Contributions
Funding
Institutional Review Board Statement
Informed Consent Statement
Data Availability Statement
Conflicts of Interest
References
- Gómez-Luna, L. El desafío ambiental: Enseñanzas a partir de la COVID-19. Medisan 2020, 24, 728–743. Available online: https://medisan.sld.cu/index.php/san/article/view/3188 (accessed on 15 June 2022).
- Meadows, D.H.; Meadows, D.L.; Randers, J.; Behrens, W.W. Los Límites del Crecimiento; Fondo de Cultura Económica México: Ciudad de Mexico, Mexico, 1972. [Google Scholar]
- García-Burgos, J.; Miquelajauregui, Y.; Vega, E.; Namdeo, A.; Ruíz-Olivares, A.; Mejía-Arangure, J.M.; Resendiz-Martinez, C.G.; Hayes, L.; Bramwell, L.; Jaimes-Palomera, M.; et al. Exploring the Spatial Distribution of Air Pollution and Its Association with Socioeconomic Status Indicators in Mexico City. Sustainability 2022, 14, 15320. [Google Scholar] [CrossRef]
- Altamirano, T. Refugiados Ambientales. Cambio Climático y Migración Forzada; Fondo Editorial PUCP: Lima, Peru, 2024. [Google Scholar]
- Readfearn, G. Pangolines, Murciélagos y un Contagio Humano sin Descifrar: Lo Que Sabemos Sobre el Origen Tras Cinco Meses de Virus. Eldiario.es, 16 May 2020. Available online: https://bit.ly/41sVleb (accessed on 25 October 2022).
- Parra, S. El día Más Caluroso Nunca Antes Registrado Fue el Domingo 21 de Julio… Hasta Que Llegó el Lunes. Nationalgeographic.co, 25 July 2024. Available online: https://bit.ly/3YqlVFm (accessed on 15 November 2024).
- Al Khourdajie, A.R.; Van Diemen, W.F.; Lamb, M.; Pathak, A.; Reisinger, S.; de la Rue du Can, J.; Skea, R.; Slade, S.; Some, L.S. Annex II: Definitions, Units and Conventions. In Climate Change 2022: Mitigation of Climate Change. Contribution of Working Group III to the Sixth Assessment Report of the Intergovernmental Panel on Climate Change; Intergovernmental Panel on Climate Change (IPCC), Ed.; Cambridge University Press: Cambridge, MA, USA, 2022; pp. 1821–1840. [Google Scholar] [CrossRef]
- Grubb, M.; Okereke, C.; Arima, J.; Bosetti, V.; Chen, Y.; Edmonds, J.; Gupta, S.; Köberle, A.; Kverndokk, S.; Malik, A.; et al. Introduction and Framing. In Climate Change 2022: Mitigation of Climate Change. Contribution of Working Group III to the Sixth Assessment Report of the Intergovernmental Panel on Climate Change; IPCC, Ed.; Cambridge University Press: Cambridge, UK; New York, NY, USA, 2022. [Google Scholar] [CrossRef]
- Ripple, W.J.; Wolf, C.; Gregg, J.W.; Rockström, J.; Newsome, T.M.; Law, B.E.; Marques, L.; Lenton, T.M.; Xu, C.; Huq, S.; et al. The 2023 state of the climate report: Entering uncharted territory. BioScience 2023, 73, 841–850. [Google Scholar] [CrossRef]
- González-Gaudiano, E.J.; Meira-Cartea, P.A. Educación para el cambio climático. Perfiles Educ. 2019, 11, 157–174. [Google Scholar] [CrossRef]
- González-Gaudiano, E.J. La educación frente a la emergencia sanitaria y del cambio climático. Semejanzas de familia. Perfiles Educ. 2020, 11, 54–62. Available online: https://www.researchgate.net/publication/344502085_La_educacion_frente_a_la_emergencia_sanitaria_y_del_cambio_climatico_Semejanzas_de_familia (accessed on 4 May 2023).
- Mendy, L.; Karlsson, M.; Lindvall, D. Counteracting climate denial: A systematic review. Public Underst. Sci. 2024, 33, 504–520. [Google Scholar] [CrossRef] [PubMed]
- Gutiérrez-Pérez, J.; Meira-Cartea, P.A.; González Gaudiano, E.J. Educación y comunicación para el cambio climático. RMIE 2020, 25, 819–842. Available online: https://www.scielo.org.mx/pdf/rmie/v25n87/1405-6666-rmie-25-87-819.pdf (accessed on 18 May 2023).
- Mínguez-Vallejos, R.; Pedreño-Plana, M. Educación para el desarrollo sostenible: Una propuesta alternativa. In Transformar la Educación Para Cambiar el Mundo; González, E., Mínguez, R., Eds.; Consejería de Educación y Cultura de la Región de Murcia: Murcia, Spain, 2021; pp. 29–46. Available online: https://www.researchgate.net/publication/354477666_Educacion_para_el_desarrollo_sostenible_una_propuesta_alternativa (accessed on 1 June 2023).
- Borrero-Caldas, S. The happiness-to-consumption ratio: An alternative approach in the quest for happiness. Estud. Gerenciales 2010, 26, 15–35. [Google Scholar] [CrossRef]
- Shchegel, O. Pursuit of Happiness: Maryna Hrymych and Unhappy Human in Consumption Society. Korean J. Ukr. Stud. 2020, 1, 195–204. [Google Scholar] [CrossRef]
- Du, H.; King, R.B. What predicts perceived economic inequality? The roles of actual inequality, system justification, and fairness considerations. Br. J. Soc. Psychol. 2022, 61, 19–36. [Google Scholar] [CrossRef]
- López, G. Good Morning. We’re Covering Extreme Weather, Cooling Inflation and Emmy Nominations. The New York Times, 13 July 2023. Available online: https://bit.ly/3Tr2JF2 (accessed on 5 September 2023).
- Sánchez-Rodríguez, Á.; Rodríguez-Bailón, R.; Willis, G.B. The economic inequality as normative information model (EINIM). Eur. Rev. Soc. Psychol. 2023, 34, 346–386. [Google Scholar] [CrossRef]
- Alister, C.; Cuadra, X.; Julián-Vejar, D.; Pantel, B.; Ponce, C. (Eds.) Cuestionamientos al Modelo Extractivista Neoliberal Desde el Sur: Capitalismo, Territorios y Resistencias; Ariadna Ediciones: Santiago de Chile, Chile, 2021. [Google Scholar]
- Fernández-Herrero, B.; Pastor-Martínez, M. El Decrecimiento en la Escuela: Propuesta Didáctica; Universidad de Santiago de Compostela: Santiago de Compostela, Spain, 2016. [Google Scholar]
- Díez-Gutiérrez, E.J. Pedagogía del Decrecimiento; Octaedro: Barcelona, Spain, 2024. [Google Scholar]
- Herrero, Y.; Rendueles, C.; Muiño, E.S.; Valladares, F.; Valero, A. La enseñanza de la crisis ecológica en la educación superior: Una propuesta. Dossieres EsF 2022, 47, 14–15. Available online: https://dialnet.unirioja.es/servlet/articulo?codigo=8683939 (accessed on 7 September 2023).
- Klein, N. Esto lo Cambia Todo. El Capitalismo Contra el Clima; Paidós Ibérica: Barcelona, Spain, 2015. [Google Scholar]
- Taibo, C. Breviario de la Ecología Libertaria. el Debate Ecológico Desde una Perspectiva Libertaria; Catarata: Madrid, Spain, 2024. [Google Scholar]
- Demaria, F.; Schneider, F.; Sekulova, F.; Martínez-Alier, J. What is degrowth? From an activist slogan to a social movement. Environ. Values 2013, 22, 191–215. [Google Scholar] [CrossRef]
- Hickel, J.; Kallis, G.; Jackson, T.; O´Neill, D.W.; Schor, J.B.; Steinberg, J.K.; Víctor, P.A.; Ürge-Vorsat, D. Degrowth can work—Here’s how science can help. Nature 2022, 612, 400–403. [Google Scholar] [CrossRef]
- Wakkee, I.; Van der Sijde, P.; Vaupell, C.; Ghuman, K. The university’s role in sustainable development: Activating entrepreneurial scholars as agents of change. Technol. Forecast. Soc. Chang. 2019, 141, 195–205. [Google Scholar] [CrossRef]
- Pérez-Robles, A.; Trujillo Vargas, J.J.; Perlado Lamo de Espinosa, I. Aportaciones investigativo-formativas sobre el decrecimiento para la formación docente universitaria. Eur. Public Soc. Innov. Rev. 2024, 9, 1–19. [Google Scholar] [CrossRef]
- Díez-Gutiérrez, E.J.; Palomo-Cermeño, E. La formación universitaria del futuro profesorado: La necesidad de educar en el modelo del decrecimiento. Rev. Interuniv. Form. Profr. 2022, 98, 231–250. [Google Scholar] [CrossRef]
- Aburto, P.A. El planeta amenazado y amenazante por el cambio climático. Rev. Humanismo Cambio Soc. 2022, 19, 152–169. [Google Scholar] [CrossRef]
- Bautista-Cerro, M.J.; Díaz, M.J.; Mendoza, M.R.; Murga-Menoyo, M.A. Guía con Orientaciones Metodológicas Para el Anclaje Curricular de la Educación Para el Desarrollo Sostenible y la Ciudadanía Mundial; Ministerio de Educación y Formación Profesional: Madrid, Spain, 2022. Available online: https://www.miteco.gob.es/es/ceneam/recursos/materiales/guia-anclaje-curricular-eas.html (accessed on 12 February 2023).
- García-Díaz, E.; Fernández-Arroyo, J.; Rodríguez-Marín, F.; Puig, M. Mas allá de la sostenibilidad: Por una Educación Ambiental que incremente la resiliencia de la población ante el decrecimiento. Rev. de Educ. Ambient. y Sostenibilidad 2019, 1, 1101. [Google Scholar] [CrossRef]
- Gómez-Liébana, J.A. Nadie nos salvará. El estado y su tecnología nos achicharrarán. Libre Pensam. 2024, 117, 77–82. Available online: https://dialnet.unirioja.es/servlet/articulo?codigo=9560521 (accessed on 29 December 2024).
- Heras, F. Respuestas ante el negacionismo climático. Papeles Relac. Ecosociales Cambio Glob. 2018, 140, 119–130. Available online: https://dialnet.unirioja.es/servlet/articulo?codigo=6312617 (accessed on 10 June 2021).
- Meira, A. Una aproximación desde las representaciones sociales del cambio climático. Integr. Educ. 2013, 6, 29–64. Available online: https://www.researchgate.net/publication/254453123_Problemas_ambientales_globales_y_Educacion_Ambiental_una_aproximacion_desde_las_representaciones_sociales_del_cambio_climatico (accessed on 2 June 2020).
- Murga-Menoyo, M.A. Competencias para el desarrollo sostenible: Las capacidades, actitudes y valores meta de la educación en el marco de la Agenda global post-2015. Foro Educ. 2015, 13, 55–83. [Google Scholar] [CrossRef]
- Solís, C.; Valderrama, R. La educación para la sostenibilidad en la formación del profesorado: ¿Qué estamos haciendo? Foro Educ. 2015, 13, 165–192. [Google Scholar] [CrossRef]
- Atmawijaya, T.D. Towards a Versatile and Impactful Qualitative Research Paradigm: A Comprehensive Guide to Grounded Theory for Organizational Researchers. Qual. Rep. 2024, 29, 1542–1547. [Google Scholar] [CrossRef]
- Martinuso, M.; Huemann, M. Editorial: Designing case study research. Int. J. Proj. Manag. 2021, 39, 417–421. [Google Scholar] [CrossRef]
- Ruslin, R.; Mashuri, S.; Rasak, M.S.A.; Alhabsyi, F.; Syam, H. Semi-structured Interview: A methodological reflection on the development of a qualitative research instrument in educational studies. IOSR J. Res. Method Educ. (IOSR-JRME) 2022, 12, 22–29. [Google Scholar] [CrossRef]
- Scanlan, C.L. Preparing for the Unanticipated: Challenges in Conducting Semi-Structured, in-Depth Interviews; SAGE Publications Ltd.: London, UK, 2020; Available online: https://www.researchgate.net/profile/Camilla-Scanlan/publication/338746489_Preparing_for_the_Unanticipated_Challenges_in_Conducting_Semi-Structured_In-Depth_Interviews/links/61c118391d884759810562a4/Preparing-for-the-Unanticipated-Challenges-in-Conducting-Semi-Structured-In-Depth-Interviews.pdf (accessed on 9 June 2021).
- Paulus, T.; Pope, E.; Woolf, N.; Silver, C. It will be very helpful once I understand ATLAS.ti: Teaching ATLAS.ti using the Five-Level QDA method. Int. J. 2018, 22, 1–18. [Google Scholar] [CrossRef]
- Abellán-López, M.A. El cambio climático, negacionismo, escepticismo y desinformación. Tábula Rasa 2020, 37, 283–301. [Google Scholar] [CrossRef]
- Nogaard, K.M. Living in Denial: Climate Change, Emotions and Everyday Life; The MIT Press: Cambridge, MA, USA, 2011. [Google Scholar]
- Dunlap, R. Climate change skepticism and denial: An introduction. Am. Behav. Sci. 2013, 57, 691–698. [Google Scholar] [CrossRef]
- Lavik, T. Climate change denial, freedom of speech and global justice. Etikk I Praksis -Nord. J. Appl. Ethics 2016, 10, 75–90. [Google Scholar] [CrossRef]
- Valdivieso, J. La negación del desafío ecológico. Cómo se destiñe el verde. In Democracia Verde; Valencia, A., Aguilera, R., Eds.; Porrúa: Ciudad de Mexico, Mexico, 2016; pp. 259–280. [Google Scholar]
- Calixto, R. Mirada compartida del cambio climático en los estudiantes de bachillerato. RMIE 2020, 25, 987–1012. Available online: https://www.scielo.org.mx/pdf/rmie/v25n87/1405-6666-rmie-25-87-987.pdf (accessed on 4 June 2022).
- Morote, A.F. ¿De dónde está recibiendo la información sobre el cambio climático el alumnado? Una aproximación desde las Ciencias Sociales. Rev. Complut. Educ. 2022, 34, 337–346. [Google Scholar] [CrossRef]
- Flores, R.C. La formación de maestros en educación ambiental. Una experiencia con base a la elaboración de situaciones problema y alternativas de solución. Educ. Rev. 2022, 38, e80817. [Google Scholar] [CrossRef]
- López-Lozano, L.; Guerrero-Fernández, A. ¿Qué creen estudiantes de Educación qué se puede hacer ante la situación de emergencia climática desde la Universidad, como profesionales y como ciudadanos? Investig. Esc. 2019, 99, 46–59. [Google Scholar] [CrossRef]




Disclaimer/Publisher’s Note: The statements, opinions and data contained in all publications are solely those of the individual author(s) and contributor(s) and not of MDPI and/or the editor(s). MDPI and/or the editor(s) disclaim responsibility for any injury to people or property resulting from any ideas, methods, instructions or products referred to in the content. |
© 2025 by the authors. Licensee MDPI, Basel, Switzerland. This article is an open access article distributed under the terms and conditions of the Creative Commons Attribution (CC BY) license (https://creativecommons.org/licenses/by/4.0/).
Share and Cite
Díez-Gutiérrez, E.-J.; Trujillo Vargas, J.J.; Perlado-Lamo de Espinosa, I.; Palomo-Cermeño, E.; Mateos-Toro, L.-M.; Pérez-Robles, A.; García-Salas, L.-M.; Romero Acosta, K. Is Degrowth Education an Alternative in the Minds of Educators in the Face of the Serious Eco-Social Crisis and Global Warming? Sustainability 2025, 17, 1668. https://doi.org/10.3390/su17041668
Díez-Gutiérrez E-J, Trujillo Vargas JJ, Perlado-Lamo de Espinosa I, Palomo-Cermeño E, Mateos-Toro L-M, Pérez-Robles A, García-Salas L-M, Romero Acosta K. Is Degrowth Education an Alternative in the Minds of Educators in the Face of the Serious Eco-Social Crisis and Global Warming? Sustainability. 2025; 17(4):1668. https://doi.org/10.3390/su17041668
Chicago/Turabian StyleDíez-Gutiérrez, Enrique-Javier, José Jesús Trujillo Vargas, Ignacio Perlado-Lamo de Espinosa, Eva Palomo-Cermeño, Luis-Miguel Mateos-Toro, Antonio Pérez-Robles, Luisa-María García-Salas, and Kelly Romero Acosta. 2025. "Is Degrowth Education an Alternative in the Minds of Educators in the Face of the Serious Eco-Social Crisis and Global Warming?" Sustainability 17, no. 4: 1668. https://doi.org/10.3390/su17041668
APA StyleDíez-Gutiérrez, E.-J., Trujillo Vargas, J. J., Perlado-Lamo de Espinosa, I., Palomo-Cermeño, E., Mateos-Toro, L.-M., Pérez-Robles, A., García-Salas, L.-M., & Romero Acosta, K. (2025). Is Degrowth Education an Alternative in the Minds of Educators in the Face of the Serious Eco-Social Crisis and Global Warming? Sustainability, 17(4), 1668. https://doi.org/10.3390/su17041668

