Modelling the Sustainable Development of the Ground Handling Process Using the PERT-COST Method
Abstract
1. Introduction
2. Literature Review
2.1. Energy Consumption in Ground Handling
2.2. Operational Activities in the Ground Handling Process
2.3. The Human Factor in Ground Handling
2.4. Identification of Research Gap
3. Structure of the Ground Handling Process
- Wheel chocking—the process of placing chocks to prevent the movement of an aircraft while it is parked on the airport apron;
- Positioning passenger stairs/jet bridge—the process of securely connecting stairs/jet bridges to aircraft necessary for boarding/deboarding passengers and aircraft crew;
- Passenger deboarding—the process of passengers and crew leaving an aircraft;
- Cabin servicing/cleaning—the process of cleaning the aircraft, including seats and surfaces, and replenishing supplies inside the aircraft;
- Passenger boarding—the process of passengers and crew boarding an aircraft;
- Removing passenger stairs/disconnecting the jet bridge—process of safely disconnecting stairs/jet bridge;
- Unload compartment—the process of unloading passenger baggage and cargo from the hold of an aircraft;
- Load compartment—the process of loading passenger baggage and cargo into the hold of an aircraft;
- Aircraft refuelling—the process of delivering a specified amount of fuel to aircraft tanks;
- Service lavatories—the process of emptying aircraft tanks of waste;
- Potable water replenishment—the process of filling aircraft tanks with potable water;
- Removing wheel chocks—the process of removing chocks that prevent the aircraft from moving while parked on the airport apron.
4. Methodology for Compressing Ground Handling Process Networks
- Arrows—symbolizing the beginning, direction, and end of the activity being performed;
- Events—symbolizing a point in time during the activity being performed;
- Apparent activities—symbolizing only the relationship between events in time, for which .
5. Results and Discussion
5.1. Results of Collecting Empirical Data
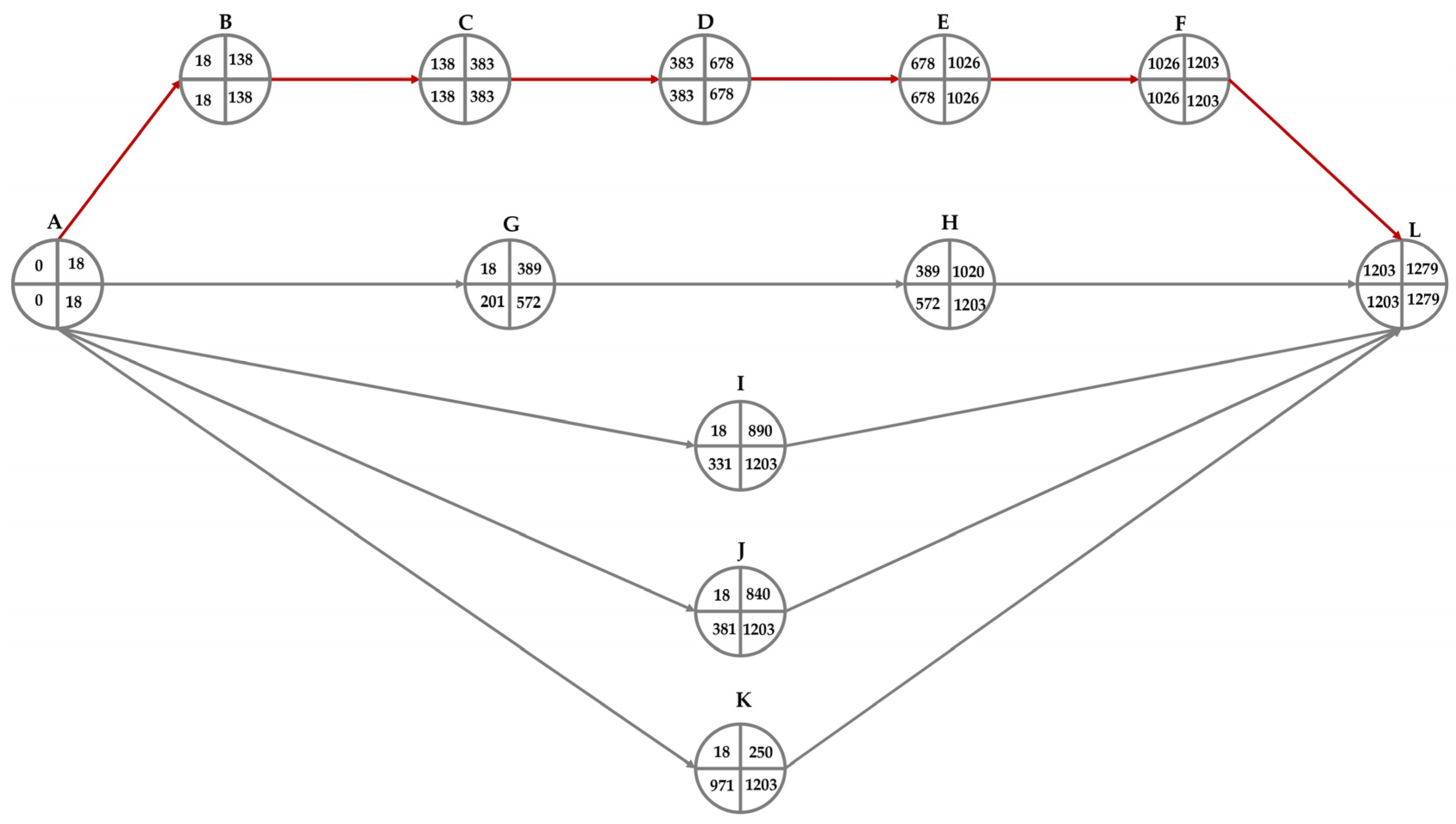
5.2. Results of Ground Handling Process Analysis Using the PERT Method
5.3. Results of Network Compression Using the PERT-COST Method
- A linear model versus a threshold (piecewise) model, both targeting the same time objective (see (11)) and differing only in the cost representation—under the linear model we apply a piecewise-linear approximation , whereas under the threshold model we allow reductions only in the smallest billing quanta consistent with tariffs (see (16));
- Remote stand versus contact gate with jet bridge, where the impact of stand configuration on the times and costs of stair/bridge activities (B, F) is captured via multipliers that shorten time and cost relative to the remote stand baseline (see (17));
- Low versus high refuelling volume, where the nominal into-plane component is computed from the fuel uplift (see (18)), allowing an assessment of when branch I becomes co-critical;
- Day versus night (with surcharges), where a multiplier is applied to the crash portion of the cost to reflect night/peak tariffs (see (19));
- Without versus with a second baggage team, where parallelization of G/H is permitted by shortening crash limits and adding a duplication cost to the crash cost (see (20)).
- Linear vs. threshold. In the linear case, a piecewise-linear approximation between and is applied as in (16). In the threshold case, the cost function with explicit tariff steps (see (5)) is used directly, and reductions are permitted only in the smallest billable quanta.
- Remote stand vs. gate with jet bridge. For activities B and F in the “gate” configuration, times and nominal costs are scaled by and , respectively, with all other parameters unchanged, as formalized in (17) (see also the full-crash stopping condition (10)).
- Low vs. high refuelling volume. The nominal into-plane cost is computed by (18), with times unchanged; the comparison identifies thresholds at which branch I becomes co-critical and the profile shifts.
- Day vs. night (surcharges). The crash cost in night conditions is obtained by applying a multiplier to the threshold component , while remains unchanged (see (5)).
- Without vs. with a second baggage team. For G and H, crash limits are shortened via and a team-duplication charge is added to in accordance with (20), enabling the assessment of how parallelization unlocks node L.
- The largely serial passenger chain B–C–D–E–F–L, whose activities possess tight lower bounds and admit only limited overlap;
- Quantized thresholds (900 s) for stairs/jet-bridge tasks B/F, which induce discontinuous costs and accelerate the shift in crashing onto higher-marginal-cost branches;
- Insufficient structural parallelism in the critical segments, so that full crashing binds multiple simultaneously.
6. Conclusions
Author Contributions
Funding
Institutional Review Board Statement
Informed Consent Statement
Data Availability Statement
Conflicts of Interest
References
- IATA. Air Passenger Market Analysis. July 2025. Available online: https://www.iata.org/en/publications/economics/reports/air-passenger-market-analysis-july-2025/ (accessed on 27 October 2025).
- Joint ACI World-ICAO Passenger Traffic Report, Trends, and Outlook | ACI World. Available online: https://aci.aero/2025/01/28/joint-aci-world-icao-passenger-traffic-report-trends-and-outlook/ (accessed on 27 October 2025).
- Airport Ground Handling Market Size, Share, Trends Report 2033. Available online: https://www.alliedmarketresearch.com/airport-ground-handling-market (accessed on 27 October 2025).
- 16 Cost of Delay—EUROCONTROL Standard Inputs for Economic Analyses. Available online: https://ansperformance.eu/economics/cba/standard-inputs/latest/chapters/cost_of_delay.html (accessed on 30 October 2025).
- Alba, S.O.; Manana, M. Energy Research in Airports: A Review. Energies 2016, 9, 349. [Google Scholar] [CrossRef]
- Gao, Y.; Tang, T.-Q.; Cao, F.; Zhang, J.; Wang, R. A two-phase total optimization on aircraft stand assignment and tow-tractor routing considering energy-saving and attributes. Sustain. Energy Technol. Assess. 2023, 57, 103237. [Google Scholar] [CrossRef]
- Heß, L.; Dimova, D.; Piechalski, J.W.; Rusche, S.; Best, P.; Sonnekalb, M. Analysis of the Specific Energy Consumption of Battery-Driven Electrical Buses for Heating and Cooling in Dependence on the Technical Equipment and Operating Conditions. World Electr. Veh. J. 2023, 14, 126. [Google Scholar] [CrossRef]
- Bao, D.-W.; Zhou, J.-Y.; Zhang, Z.-Q.; Chen, Z.; Kang, D. Mixed fleet scheduling method for airport ground service vehicles under the trend of electrification. J. Air Transp. Manag. 2023, 108, 102379. [Google Scholar] [CrossRef]
- Battipede, M.; Della Corte, A.; Vazzola, M.; Tancredi, D. Innovative airplane ground handling system for green operations. In Proceedings of the 27th Congress of the International Council of the Aeronautical Sciences (ICAS), Nice, France, 19–24 September 2010. [Google Scholar]
- Timmermans, K.; Roling, P.; Mouli, G.R.C.; Atasoy, B. The impact of transitioning to electric Ground Support Equipment on the fleet capacity and energy demand at airports. Case Stud. Transp. Policy 2025, 21, 101498. [Google Scholar] [CrossRef]
- Baxter, G.; Srisaeng, P.; Wild, G. A Qualitative Assessment of a Full-Service Network Airline Sustainable Energy Management: The Case of Finnair PLC. WSEAS Trans. Environ. Dev. 2021, 17, 167–180. [Google Scholar] [CrossRef]
- Winther, M.; Kousgaard, U.; Ellermann, T.; Massling, A.; Nøjgaard, J.K.; Ketzel, M. Emissions of NO x, particle mass and particle numbers from aircraft main engines, APU’s and handling equipment at Copenhagen Airport. Atmos. Environ. 2015, 100, 218–229. [Google Scholar] [CrossRef]
- Volt, J.; Stojić, S.; Had, P. Optimization of the Baggage Loading and Unloading Equipment. Transp. Res. Procedia 2022, 65, 246–255. [Google Scholar] [CrossRef]
- Romanenko, V.A.; Skorokhod, M.A.; Guzha, E.D. Fuzzy control in the simulation model of airport baggage handling systems. IOP Conf. Ser. Mater. Sci. Eng. 2020, 919, 042017. [Google Scholar] [CrossRef]
- Padrón, S.; Guimarans, D. An Improved Method for Scheduling Aircraft Ground Handling Operations From a Global Perspective. Asia-Pac. J. Oper. Res. 2019, 36, 1950020. [Google Scholar] [CrossRef]
- Chen, S.-T.; Ermiş, G.; Sharpanskykh, A. Multi-agent planning and coordination for automated aircraft ground handling. Robot. Auton. Syst. 2023, 167, 104480. [Google Scholar] [CrossRef]
- Padrón, S.; Guimarans, D.; Ramos, J.J.; Fitouri-Trabelsi, S. A bi-objective approach for scheduling ground-handling vehicles in airports. Comput. Oper. Res. 2016, 71, 34–53. [Google Scholar] [CrossRef]
- Zhou, J.; Wu, Y.; Cao, Z.; Song, W.; Zhang, J.; Chen, Z. Learning Large Neighborhood Search for Vehicle Routing in Airport Ground Handling. IEEE Trans. Knowl. Data Eng. 2023, 35, 9769–9782. [Google Scholar] [CrossRef]
- Wu, Y.; Zhou, J.; Xia, Y.; Zhang, X.; Cao, Z.; Zhang, J. Neural Airport Ground Handling. IEEE Trans. Intell. Transp. Syst. 2023, 24, 15652–15666. [Google Scholar] [CrossRef]
- Andreatta, G.; De Giovanni, L.; Monaci, M. A Fast Heuristic for Airport Ground-Service Equipment–and–Staff Allocation. Procedia Soc. Behav. Sci. 2014, 108, 26–36. [Google Scholar] [CrossRef]
- Mamdouh, M.; Ezzat, M.; Hefny, H.A. Airport resource allocation using machine learning techniques. Intell. Artif. 2020, 23, 19–32. [Google Scholar] [CrossRef]
- Zhu, S.; Sun, H.; Guo, X. Cooperative scheduling optimization for ground-handling vehicles by considering flights’ uncertainty. Comput. Ind. Eng. 2022, 169, 108092. [Google Scholar] [CrossRef]
- Kierzkowski, A.; Kisiel, T. Simulation model of logistic support for functioning of ground handling agent, taking into account a random time of aircrafts arrival. In Proceedings of the 2015 International Conference on Military Technologies (ICMT), Brno, Czech Republic, 19–21 May 2015; pp. 1–6. [Google Scholar] [CrossRef]
- Sahun, Y.; Zalevskii, A.; Chornohor, N.; Sikirda, Y. Development and visualization of the computer loadıng plannıng model for the cargo aırcraft. East.-Eur. J. Enterp. Technol. 2021, 3, 24–31. [Google Scholar] [CrossRef]
- Kierzkowski, A.; Kisiel, T. A Simulation Model of Aircraft Ground Handling: Case Study of the Wroclaw Airport Terminal. In Information Systems Architecture and Technology: Proceedings of the 37th International Conference on Information Systems Architecture and Technology—ISAT 2016—Part III; Advances in Intelligent Systems and Computing; Springer: Cham, Switzerland, 2017; Volume 523. [Google Scholar] [CrossRef]
- Kierzkowski, A.; Kisiel, T. Narzędzie symulacyjne analizy zdolności operacyjnej portu lotniczego po wystą-pieniu opóźnienia pierwotnego. Logistyka 2014, 6, 5411–5417. [Google Scholar]
- Li, B.; Wang, L.; Xing, Z.; Luo, Q. Performance Evaluation of Multiflight Ground Handling Process. Aerospace 2022, 9, 273. [Google Scholar] [CrossRef]
- Aydın, S.; Yörükoğlu, M. Turkish ground handling services firms assesment with neutrosophic multiobjective method. J. Intell. Fuzzy Syst. 2019, 38, 545–552. [Google Scholar] [CrossRef]
- Schmidberger, S.; Bals, L.; Hartmann, E.; Jahns, C. Ground handling services at European hub airports: Development of a performance measurement system for benchmarking. Int. J. Prod. Econ. 2009, 117, 104–116. [Google Scholar] [CrossRef]
- Yazgan, E.; Durmaz, V.; Yilmaz, A.K. Development of risk factors taxonomy in ramp operations for corporate sustainability. Aircr. Eng. Aerosp. Technol. 2021, 94, 268–278. [Google Scholar] [CrossRef]
- Chikha, P.; Skorupski, J. The risk of an airport traffic accident in the context of the ground handling personnel performance. J. Air Transp. Manag. 2022, 105, 102295. [Google Scholar] [CrossRef]
- Ng, Y.S.R.; Rashid, H. Enhancing human performance reliability in aircraft pushback operations. Int. J. Qual. Reliab. Manag. 2019, 36, 485–509. [Google Scholar] [CrossRef]
- Morais, C.; Ribeiro, J.; Silva, J. Human factors in aviation: Fatigue management in ramp workers. Open Eng. 2023, 13. [Google Scholar] [CrossRef]
- Kholil, M.; Alfa, B.N. Supriyanto Optimization of Production Process Time with Network/PERT Analysis Technique and SMED Method. IOP Conf. Ser. Mater. Sci. Eng. 2018, 453, 012050. [Google Scholar] [CrossRef]
- Iheonu, N.O.; Achom, U.K. Project Planning Application to Juice Production Using PERT/CPM Technique: A Case Study. Asian J. Probab. Stat. 2023, 24, 39–51. [Google Scholar] [CrossRef]
- Masłowski, D.; Kijewska, K.; Kulińska, E. Management of Municipal Public Transport Vehicle Journeys by Using the PERT Method. Energies 2021, 14, 4403. [Google Scholar] [CrossRef]
- Makhloof, M.A.A.; Waheed, M.E.; Badawi, U.A.E.-R. Real-time aircraft turnaround operations manager. Prod. Plan. Control. 2012, 25, 2–25. [Google Scholar] [CrossRef]
- Antonio, A.S.; Juan, A.A.; Calvet, L.; i Casas, P.F.; Guimarans, D. Using simulation to estimate critical paths and survival functions in aircraft turnaround processes. In Proceedings of the 2017 Winter Simulation Conference (WSC), Las Vegas, NV, USA, 3–6 December 2017; pp. 3394–3403. [Google Scholar] [CrossRef]
- Airbus S.A.S. Aircraft Characteristics Airport and Maintenance Planning; Airbus A320; Airbus S.A.S.: Blagnac Cedex, France, 2024. Available online: https://aircraft.airbus.com/sites/g/files/jlcbta126/files/2025-01/AC_A320_0624.pdf (accessed on 27 October 2025).
- Yao, M.; Hu, M.; Yin, J.; Su, J.; Yin, M. A Two-Stage Optimization Model for Airport Stand Allocation and Ground Support Vehicle Scheduling. Appl. Sci. 2024, 14, 11407. [Google Scholar] [CrossRef]
- Gök, Y.S.; Padrón, S.; Tomasella, M.; Guimarans, D.; Ozturk, C. Constraint-based robust planning and scheduling of airport apron operations through simheuristics. Ann. Oper. Res. 2022, 320, 795–830. [Google Scholar] [CrossRef]







| Activity Description | Optimistic Time () [s] | Most Likely Time () [s] | Pessimistic Time () [s] |
|---|---|---|---|
| Wheel chocking | 9 | 18 | 29 |
| Positioning passenger Stairs/jet bridge | 94 | 117 | 160 |
| Passenger deboarding | 157 | 245 | 330 |
| Cabin servicing/cleaning | 211 | 295 | 379 |
| Passenger boarding | 278 | 348 | 417 |
| Removing passenger stairs/ disconnecting the jet bridge | 102 | 152 | 351 |
| Unload compartment | 206 | 371 | 537 |
| Load compartment | 351 | 631 | 915 |
| Aircraft refuelling | 645 | 868 | 1116 |
| Service lavatories | 578 | 794 | 1180 |
| Potable water replenishment | 150 | 217 | 371 |
| Removing wheel chocks | 32 | 76 | 122 |
| ID | Predecessor Activity | Activity Description | [s] | [s] | [s] | [s] | [s] | [s] | [s] | [s] |
|---|---|---|---|---|---|---|---|---|---|---|
| A | none | Wheel chocking | 0.00 | 0.00 | 18.00 | 18.00 | 18.33 | 3.33 | 16.73 | 19.26595 |
| B | A | Positioning passenger stairs/jet bridge | 18.00 | 18.00 | 138.00 | 138.00 | 120.33 | 11.00 | 112.82 | 121.18 |
| C | B | Passenger deboarding | 138.00 | 138.00 | 383.00 | 383.00 | 244.50 | 28.83 | 234.05 | 255.95 |
| D | C | Cabin servicing/cleaning | 383.00 | 383.00 | 678.00 | 678.00 | 295.00 | 28.00 | 284.37 | 305.63 |
| E | D | Passenger boarding | 678.00 | 678.00 | 1026.00 | 1026.00 | 347.83 | 23.17 | 339.20 | 356.80 |
| F | E | Removing passenger stairs/ disconnecting the jet bridge | 1026.00 | 1026.00 | 1203.00 | 1203.00 | 176.83 | 41.50 | 136.24 | 167.76 |
| G | A | Unload compartment | 18.00 | 201.00 | 389.00 | 572.00 | 371.17 | 55.17 | 350.05 | 391.95 |
| H | G | Load compartment | 389.00 | 572.00 | 1020.00 | 1203.00 | 631.67 | 94.00 | 595.30 | 666.70 |
| I | A | Aircraft refuelling | 18.00 | 331.00 | 890.00 | 1203.00 | 872.17 | 78.50 | 838.19 | 897.81 |
| J | A | Service lavatories | 18.00 | 381.00 | 840.00 | 1203.00 | 822.33 | 100.33 | 755.89 | 832.11 |
| K | A | Potable water replenishment | 18.00 | 971.00 | 250.00 | 1203.00 | 231.50 | 36.83 | 203.01 | 230.99 |
| L | F, H, I, J, K | Removing wheel chocks | 1203.00 | 1203.00 | 1279.00 | 1279.00 | 76.33 | 15.00 | 70.30 | 81.70 |
| Variant | Target | [s] | [s] | Total Cost [€] | Target Achieved? | Saving [s] | Saving [%] | Target Ratio | [s] | [€/min] |
|---|---|---|---|---|---|---|---|---|---|---|
| Linear/Remote/Day | −10% | 1279 | 1151 | 85.79 | YES | 128 | 10.01 | 0.9 | 1151 | 40.21 |
| −50% | 1279 | 980 | 466.98 | NO | 299 | 23.38 | 0.5 | 640 | 93.71 | |
| Full crash | 1279 | 980 | 466.98 | — | 299 | 23.38 | — | — | 93.71 | |
| Threshold/Remote/Day | −10% | 1279 | 1151 | 85.79 | YES | 128 | 10.01 | 0.9 | 1151 | 40.21 |
| −50% | 1279 | 980 | 466.98 | NO | 299 | 23.38 | 0.5 | 640 | 93.71 | |
| Full crash | 1279 | 980 | 466.98 | — | 299 | 23.38 | — | — | 93.71 | |
| Threshold/Gate/Day | −10% | 1219 | 1097 | 87.53 | YES | 182 | 14.23 | 0.9 | 1097 | 43.05 |
| −50% | 1219 | 934 | 477.79 | NO | 345 | 26.97 | 0.5 | 610 | 100.59 | |
| Full crash | 1219 | 934 | 477.79 | — | 345 | 26.97 | — | — | 100.59 | |
| Threshold/Remote/Night | −10% | 1279 | 1151 | 111.53 | YES | 128 | 10.01 | 0.9 | 1151 | 52.28 |
| −50% | 1279 | 980 | 607.07 | NO | 299 | 23.38 | 0.5 | 640 | 121.82 | |
| Full crash | 1279 | 980 | 607.07 | — | 299 | 23.38 | — | — | 121.82 | |
| Threshold/Remote/Day + 2nd baggage | −10% | 1279 | 1151 | 85.79 | YES | 128 | 10.01 | 0.9 | 1151 | 40.21 |
| −50% | 1279 | 980 | 473.08 | NO | 299 | 23.38 | 0.5 | 640 | 94.93 | |
| Full crash | 1279 | 980 | 473.08 | — | 299 | 23.38 | — | — | 94.93 | |
| Threshold/Remote/Day (uplift 1000 kg) | −10% | 1279 | 1151 | 85.79 | YES | 128 | 10.01 | 0.9 | 1151 | 40.21 |
| −50% | 1279 | 980 | 466.98 | NO | 299 | 23.38 | 0.5 | 640 | 93.71 | |
| Full crash | 1279 | 980 | 466.98 | — | 299 | 23.38 | — | — | 93.71 | |
| Threshold/Remote/Day (uplift 4000 kg) | −10% | 1279 | 1151 | 85.79 | YES | 128 | 10.01 | 0.9 | 1151 | 40.21 |
| −50% | 1279 | 980 | 466.98 | NO | 299 | 23.38 | 0.5 | 640 | 93.71 | |
| Full crash | 1279 | 980 | 466.98 | — | 299 | 23.38 | — | — | 93.71 |
Disclaimer/Publisher’s Note: The statements, opinions and data contained in all publications are solely those of the individual author(s) and contributor(s) and not of MDPI and/or the editor(s). MDPI and/or the editor(s) disclaim responsibility for any injury to people or property resulting from any ideas, methods, instructions or products referred to in the content. |
© 2025 by the authors. Licensee MDPI, Basel, Switzerland. This article is an open access article distributed under the terms and conditions of the Creative Commons Attribution (CC BY) license (https://creativecommons.org/licenses/by/4.0/).
Share and Cite
Kierzkowski, A.; Ryczyński, J.; Kisiel, T.; Mardeusz, E.; Prentkovskis, O. Modelling the Sustainable Development of the Ground Handling Process Using the PERT-COST Method. Sustainability 2025, 17, 11278. https://doi.org/10.3390/su172411278
Kierzkowski A, Ryczyński J, Kisiel T, Mardeusz E, Prentkovskis O. Modelling the Sustainable Development of the Ground Handling Process Using the PERT-COST Method. Sustainability. 2025; 17(24):11278. https://doi.org/10.3390/su172411278
Chicago/Turabian StyleKierzkowski, Artur, Jacek Ryczyński, Tomasz Kisiel, Ewa Mardeusz, and Olegas Prentkovskis. 2025. "Modelling the Sustainable Development of the Ground Handling Process Using the PERT-COST Method" Sustainability 17, no. 24: 11278. https://doi.org/10.3390/su172411278
APA StyleKierzkowski, A., Ryczyński, J., Kisiel, T., Mardeusz, E., & Prentkovskis, O. (2025). Modelling the Sustainable Development of the Ground Handling Process Using the PERT-COST Method. Sustainability, 17(24), 11278. https://doi.org/10.3390/su172411278

