Bridging Institutional Voids in a Volatile Emerging Economy: Role of Regulatory Cultural Stewardship as a Dynamic Capability for Sustainable AI-Enabled Digital Transformation in SMEs
Abstract
1. Introduction
- RQ1: How do the four AIEDT drivers (OR, TI, PES, and SCR) collectively influence AI innovations in SMEs?
- RQ2: To what extent does AI innovation mediate the relationship between AIEDT drivers and SMEBP under volatile institutional and economic conditions?
- RQ3: How does RCS, as a dynamic organizational capability, shape or strengthen the effect of AI innovation on SMEBP in culturally and regulatorily complex environments?
2. Theoretical Background and Literature Review
2.1. Theoretical Background
2.2. Literature Review
2.2.1. AI-Enabled Digital Transformation in SMEs
2.2.2. Hypothesis Development
Organizational Readiness (OR)
Technological Infrastructure (TI)
Policy and Ecosystem Support (PES)
Socio-Cultural Readiness (SCR)
AI Innovations (AII) and SMEs Business Performance
Regulatory-Cultural Stewardship (RCS): Concept and Theoretical Gaps
3. Methodology and Measurement
3.1. Data Collection and Sampling
3.2. Data Analysis Methodology
3.3. Measurements
- i.
- ii.
- iii.
- iv.
- v.
- vi.
- vii.
3.4. Common Method Bias (CMB)
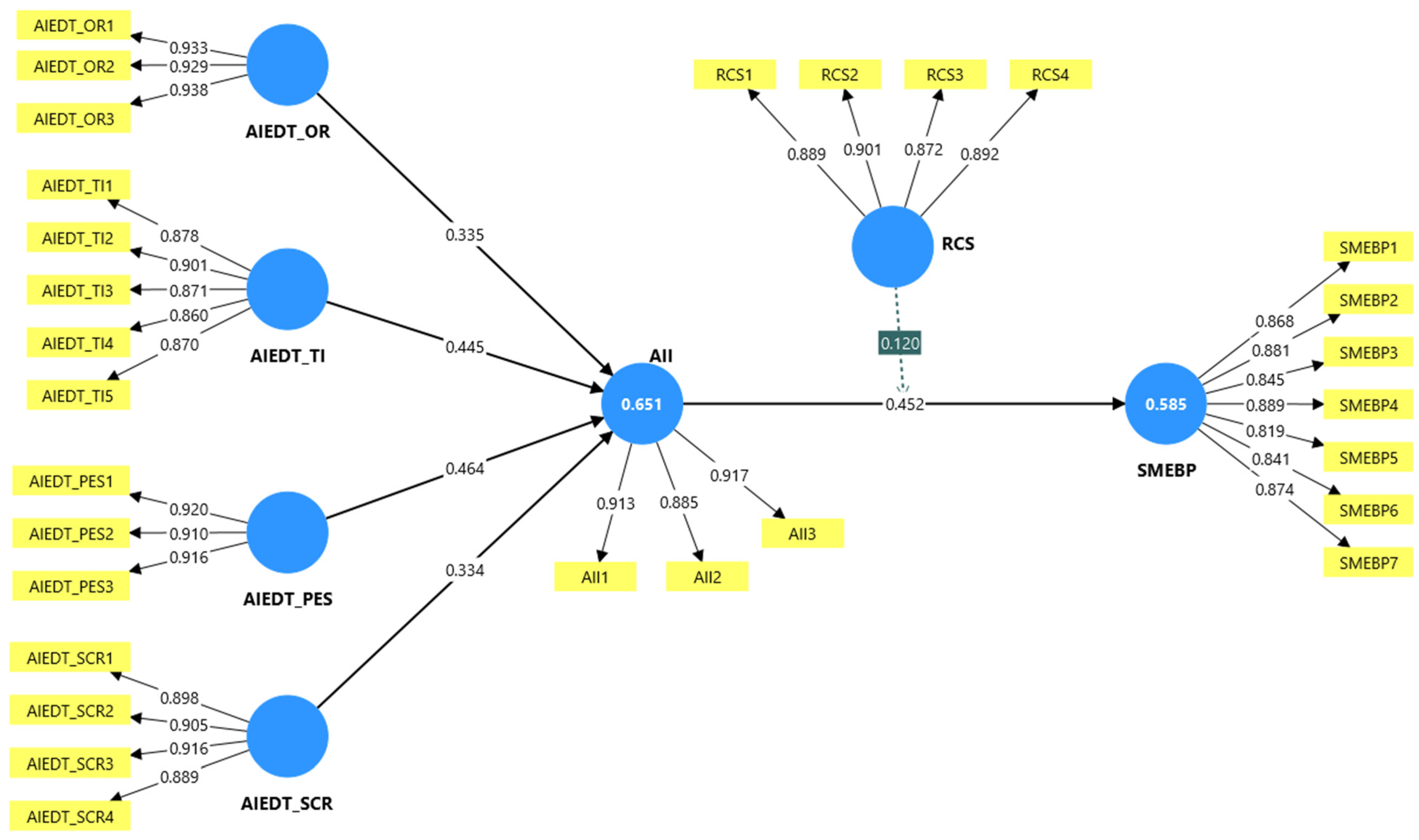
4. Empirical Results
4.1. Measurement Model
4.2. Structured Model
Predictive Relevance and Model Validity
4.3. Summary of Key Results and Sectoral Analysis
5. Discussion and Implications
5.1. Interpretation and Comparison with Prior Studies
5.2. Theoretical Contributions
- Theoretical Contribution: Regulatory Cultural Stewardship (RCS) is introduced and validated as a distinct dynamic capability that bridges the institutional and cultural domains of the TOE framework. By integrating stewardship theory and institutional theory, RCS extends the theoretical understanding of how SMEs harmonize external regulatory pressures with internal adaptive agility.
- Methodological Contribution: The study empirically operationalizes RCS through a rigorously validated multi-item scale and a predictive PLS-SEM model demonstrating high internal consistency (Cronbach’s α > 0.88), convergent validity (AVE > 0.79), and substantial out-of-sample predictive power (e.g., Q2 > 0.50 for key endogenous constructs). This methodological advancement provides a reliable measurement tool for future studies examining governance-based dynamic capabilities.
- Practical Contribution: The findings yield a context-sensitive governance roadmap for SME managers and policymakers. By aligning AI-driven digital transformation with both regulatory compliance and cultural legitimacy, the study provides differentiated strategic guidance for manufacturing and service-sector SMEs seeking responsible AI integration under volatile institutional environments.
5.3. Practical and Policy Implications
5.4. Operationalizing RCS in SMEs Practice
- Governance Layer: Establish compliance–ethics steering committees that oversee regulatory adherence and ethical AI deployment.
- Cultural Layer: Promote workforce AI–ethics training, transparent communication channels, and participatory dialog on algorithmic decision-making to strengthen trust and legitimacy.
- Analytical Layer: Develop AI–ethics dashboards that link data privacy and transparency indicators with key performance metrics (KPIs).
5.5. Limitations and Future Research
5.6. Linkages to Environmental Sustainability
6. Conclusions
Author Contributions
Funding
Institutional Review Board Statement
Informed Consent Statement
Data Availability Statement
Conflicts of Interest
References
- Ahmad, F.; Yan, J.; Ali, W. Digital Transformation on Firm Business Performance: Mediating Roles of Digital Innovation and Digital Competencies. Int. Res. J. Manag. Soc. Sci. 2024, 5, 450–474. Available online: https://irjmss.com/index.php/irjmss/article/view/427 (accessed on 29 October 2025).
- Lu, X.; Wijayaratna, K.; Huang, Y.; Qiu, A. AI-Enabled Opportunities and Transformation Challenges for SMEs in the Post-Pandemic Era: A Review and Research Agenda. Front. Public Health 2022, 10, 885067. [Google Scholar] [CrossRef]
- Vial, G. Understanding Digital Transformation: A Review and a Research Agenda. J. Strateg. Inf. Syst. 2019, 28, 118–144. [Google Scholar] [CrossRef]
- Reis, J.; Amorim, M.; Melão, N.; Matos, P. Digital Transformation: A Literature Review and Guidelines for Future Research. In Trends and Advances in Information Systems and Technologies; Rocha, Á., Adeli, H., Reis, L.P., Costanzo, S., Eds.; Advances in Intelligent Systems and Computing; Springer International Publishing: Cham, Switzerland, 2018; Volume 745, pp. 411–421. ISBN 978-3-319-77702-3. [Google Scholar]
- Pappas, I.O.; Mikalef, P.; Dwivedi, Y.K.; Jaccheri, L.; Krogstie, J. Responsible Digital Transformation for a Sustainable Society. Inf. Syst. Front. 2023, 25, 945–953. [Google Scholar] [CrossRef]
- Gao, Y.; Liu, S.; Yang, L. Artificial Intelligence and Innovation Capability: A Dynamic Capabilities Perspective. Int. Rev. Econ. Financ. 2025, 98, 103923. [Google Scholar] [CrossRef]
- Ifenthaler, D.; Majumdar, R.; Gorissen, P.; Judge, M.; Mishra, S.; Raffaghelli, J.; Shimada, A. Artificial Intelligence in Education: Implications for Policymakers, Researchers, and Practitioners. Technol. Knowl. Learn. 2024, 29, 1693–1710. [Google Scholar] [CrossRef]
- Drydakis, N. Artificial Intelligence and Reduced SMEs’ Business Risks. A Dynamic Capabilities Analysis During the COVID-19 Pandemic. Inf. Syst. Front. 2022, 24, 1223–1247. [Google Scholar] [CrossRef]
- Vargas-Salas, O.; Torres De Manchego, V.; Cateriano-Chávez, T.J.; Molina-Rodríguez, F.N. Reform in University Education as a Consequence of Artificial Intelligence: A Systematic Review of the Literature. JESR 2025, 15, 122. [Google Scholar] [CrossRef]
- Soomro, R.B.; Memon, S.G.; Dahri, N.A.; Al-Rahmi, W.M.; Aldriwish, K.; Salameh, A.A.; Al-Adwan, A.S.; Saleem, A. The Adoption of Digital Technologies by Small and Medium-Sized Enterprises for Sustainability and Value Creation in Pakistan: The Application of a Two-Staged Hybrid SEM-ANN Approach. Sustainability 2024, 16, 7351. [Google Scholar] [CrossRef]
- Beheshti, A.; Gill, A.; Rabhi, F. Editorial: Business Transformation through AI-Enabled Technologies. Front. Artif. Intell. 2025, 8, 1577540. [Google Scholar] [CrossRef]
- United Nations Conference on Trade and Development (UNCTAD). Technology and Innovation Report 2023; United Nations Conference on Trade and Development (UNCTAD): Geneva, Switzerland, 2023. [Google Scholar]
- European Court of Auditors. Special Report 08/2024: EU Artificial Intelligence Ambition; Publications Office of the European Union: Luxembourg, 2024.
- Muhammad, S.S.; Dey, B.L.; Kamal, M.M.; Samuel, L.; Alzeiby, E.A. Digital Transformation or Digital Divide? Smes’ Use of AI during Global Crisis. Technol. Forecast. Soc. Change 2025, 217, 124184. [Google Scholar] [CrossRef]
- Small and Medium Enterprises Development Authority (SMEDA). SMEDA Research Report 2022; Small and Medium Enterprises Development Authority (SMEDA): Lahore, Pakistan, 2022. [Google Scholar]
- Alam, N.; Shopovski, J.; El Alaoui, A. Obstacles to Development of Entrepreneurship in Pakistan. ESJ 2024, 20, 52. [Google Scholar] [CrossRef]
- Overseas Investors Chamber of Commerce and Industry (OICCI). Recommendations for Digital Transformation in Pakistan; Overseas Investors Chamber of Commerce and Industry (OICCI): Karachi, Pakistan, 2022. [Google Scholar]
- Pakistan Software Houses Association (P@SHA). State of Pakistan’s Tech Industry Report 2023; Pakistan Software Houses Association (P@SHA): Islamabad, Pakistan, 2023. [Google Scholar]
- Anwar, M.; Li, S.; Al-Omush, A.; Al-Nimer, M. SMEs’ Internationalization: Mapping the Field through Finance, ITC, and Social Ties. Sustainability 2023, 15, 3162. [Google Scholar] [CrossRef]
- Tornatzky, L.G.; Fleischer, M. The Processes of Technological Innovation; Lexington Books: Lanham, MD, USA, 1990. [Google Scholar]
- DiMaggio, P.J.; Powell, W.W. The Iron Cage Revisited: Institutional Isomorphism and Collective Rationality in Organizational Fields. Am. Sociol. Rev. 1983, 48, 147. [Google Scholar] [CrossRef]
- Scott, W.R. W. Richard SCOTT (1995), Institutions and Organizations. Ideas, Interests and Identities. Management 2014, 17, 136–140. [Google Scholar] [CrossRef]
- Verhoef, P.C.; Broekhuizen, T.; Bart, Y.; Bhattacharya, A.; Dong, J.Q.; Fabian, N.; Haenlein, M. Digital Transformation: A Multidisciplinary Reflection and Research Agenda. J. Bus. Res. 2021, 122, 889–901. [Google Scholar] [CrossRef]
- Ayinaddis, S.G. Artificial Intelligence Adoption Dynamics and Knowledge in SMEs and Large Firms: A Systematic Review and Bibliometric Analysis. J. Innov. Knowl. 2025, 10, 100682. [Google Scholar] [CrossRef]
- Badghish, S.; Soomro, Y.A. Artificial Intelligence Adoption by SMEs to Achieve Sustainable Business Performance: Application of Technology–Organization–Environment Framework. Sustainability 2024, 16, 1864. [Google Scholar] [CrossRef]
- Štrukelj, T.; Dankova, P. Ethical Leadership and Management of Small- and Medium-Sized Enterprises: The Role of AI in Decision Making. Adm. Sci. 2025, 15, 274. [Google Scholar] [CrossRef]
- Sama, L.M.; Stefanidis, A.; Casselman, R.M. Rethinking Corporate Governance in the Digital Economy: The Role of Stewardship. Bus. Horiz. 2022, 65, 535–546. [Google Scholar] [CrossRef]
- Zhang, Q.; Zhu, X.; Lee, M.-J. Exploring Institutional Pressures, Green Innovation, and Sustainable Performance: Examining the Mediated Moderation Role of Entrepreneurial Orientation. Sustainability 2024, 16, 2058. [Google Scholar] [CrossRef]
- Yang, J.; Blount, Y.; Amrollahi, A. Artificial Intelligence Adoption in a Professional Service Industry: A Multiple Case Study. Technol. Forecast. Soc. Change 2024, 201, 123251. [Google Scholar] [CrossRef]
- Sánchez, E.; Calderón, R.; Herrera, F. Artificial Intelligence Adoption in SMEs: Survey Based on TOE–DOI Framework, Primary Methodology and Challenges. Appl. Sci. 2025, 15, 6465. [Google Scholar] [CrossRef]
- Kergroach, S.; Héritier, J. Emerging Divides in the Transition to Artificial Intelligence; OECD Regional Development Papers; Organisation for Economic Co-Operation and Development (OECD): Paris, France, 2025. [Google Scholar]
- Cimino, A.; Corvello, V.; Troise, C.; Thomas, A.; Tani, M. Artificial Intelligence Adoption for Sustainable Growth in SMEs: An Extended Dynamic Capability Framework. Corp. Soc. Responsib. Environ. Manag. 2025, 32, 6120–6138. [Google Scholar] [CrossRef]
- Balzano, M.; Marzi, G.; Turzo, T. SMEs and Institutional Theory: Major Inroads and Opportunities Ahead. Manag. Decis. 2024, 63, 1–27. [Google Scholar] [CrossRef]
- Wang, S.; Zhang, H. Generative Artificial Intelligence and Internationalization Green Innovation: Roles of Supply Chain Innovations and AI Regulation for SMEs. Technol. Soc. 2025, 82, 102898. [Google Scholar] [CrossRef]
- Teece, D.J.; Pisano, G.; Shuen, A. Dynamic Capabilities and Strategic Management. Strateg. Manag. J. 1997, 18, 509–533. [Google Scholar] [CrossRef]
- Mikalef, P.; Gupta, M. Artificial Intelligence Capability: Conceptualization, Measurement Calibration, and Empirical Study on Its Impact on Organizational Creativity and Firm Performance. Inf. Manag. 2021, 58, 103434. [Google Scholar] [CrossRef]
- Proietti, S.; Magnani, R. Assessing AI Adoption and Digitalization in SMEs: A Framework for Implementation. arXiv 2025, arXiv:2501.08184. [Google Scholar] [CrossRef]
- Andrews, L.R.J.; Luiz, J.M. Dynamic Capabilities and the Management of Institutional Voids: A Case Study of Intra-African Internationalization. Thunderbird Int. Bus. Rev. 2025, 67, 313–327. [Google Scholar] [CrossRef]
- Davis, J.H.; Schoorman, F.D.; Donaldson, L. Toward a Stewardship Theory of Management. Acad. Manag. Rev. 1997, 22, 20–47. [Google Scholar] [CrossRef]
- Schwaeke, J.; Peters, A.; Kanbach, D.K.; Kraus, S.; Jones, P. The New Normal: The Status Quo of AI Adoption in SMEs. J. Small Bus. Manag. 2025, 63, 1297–1331. [Google Scholar] [CrossRef]
- Attanasio, G.; Fobbe, L.; Battistella, C. Proximity Strategies for Stakeholder Engagement in Business Models for Sustainability: A Conceptual Framework. Corp. Soc. Responsib. Environ. Manag. 2025, 32, 5258–5276. [Google Scholar] [CrossRef]
- Torfing, J.; Bentzen, T.Ø. Does Stewardship Theory Provide a Viable Alternative to Control-Fixated Performance Management? Adm. Sci. 2020, 10, 86. [Google Scholar] [CrossRef]
- Abdurrahman, A.; Gustomo, A.; Prasetio, E.A. Impact of Dynamic Capabilities on Digital Transformation and Innovation to Improve Banking Performance: A TOE Framework Study. J. Open Innov. Technol. Mark. Complex. 2024, 10, 100215. [Google Scholar] [CrossRef]
- Chatterjee, S.; Chaudhari, R.; Shams, R. Applications of Industry 4.0 for Pandemic Responses and Business Continuity: A TOE-DCV Integrated Approach. IEEE Trans. Eng. Manag. 2024, 71, 13240–13250. [Google Scholar] [CrossRef]
- Hafeez, S.; Shahzad, K.; De Silva, M. Enhancing Digital Transformation in SMEs: The Dynamic Capabilities of Innovation Intermediaries within Ecosystems. Long Range Plan. 2025, 58, 102525. [Google Scholar] [CrossRef]
- Francis & Taylor Group. The Promise and Pitfalls of AI Adoption in Small and Medium-Sized Enterprises (SMEs) 2025. Small Enterp. Res. 2025. Available online: https://think.taylorandfrancis.com/special_issues/the-promise-and-pitfalls-of-ai-adoption-in-small-and-medium-sized-enterprises-smes/ (accessed on 29 October 2025).
- Organisation for Economic Co-operation and Development (OECD). AI Principles What Are the OECD Principles on AI? Organisation for Economic Co-Operation and Development (OECD): Paris, France, 2019. [Google Scholar]
- UNESCO. Recommendation on the Ethics of Artificial Intelligence UNESCO; UNESCO: Paris, France, 2021. [Google Scholar]
- European Parliament/EU. Regulation on Artificial Intelligence (EU AI Act); European Parliament/EU: Brussels, Belgiun, 2024. [Google Scholar]
- Hafeez, S.; Shahzad, K.; Helo, P.; Mubarak, M.F. Knowledge Management and SMEs’ Digital Transformation: A Systematic Literature Review and Future Research Agenda. J. Innov. Knowl. 2025, 10, 100728. [Google Scholar] [CrossRef]
- Hajishirzi, R.; Costa, C.J. Artificial Intelligence as the Core Technology for the Digital Transformation Process. In Proceedings of the 2021 16th Iberian Conference on Information Systems and Technologies (CISTI), Chaves, Portugal, 23 June 2021; IEEE: Piscataway, NJ, USA, 2021; pp. 1–6. [Google Scholar]
- Aldoseri, A.; Al-Khalifa, K.N.; Hamouda, A.M. AI-Powered Innovation in Digital Transformation: Key Pillars and Industry Impact. Sustainability 2024, 16, 1790. [Google Scholar] [CrossRef]
- Arroyabe, M.F.; Arranz, C.F.A.; Fernandez De Arroyabe, I.; Fernandez De Arroyabe, J.C. Analyzing AI Adoption in European SMEs: A Study of Digital Capabilities, Innovation, and External Environment. Technol. Soc. 2024, 79, 102733. [Google Scholar] [CrossRef]
- Yusuf, S.O.; Durodola, R.L.; Ocran, G.; Abubakar, J.E.; Echere, A.Z.; Paul-Adeleye, A.H. Challenges and Opportunities in AI and Digital Transformation for SMEs: A Cross-Continental Perspective. World J. Adv. Res. Rev. 2024, 23, 668–678. [Google Scholar] [CrossRef]
- Dwivedi, Y.K.; Hughes, L.; Ismagilova, E.; Aarts, G.; Coombs, C.; Crick, T.; Duan, Y.; Dwivedi, R.; Edwards, J.; Eirug, A.; et al. Artificial Intelligence (AI): Multidisciplinary Perspectives on Emerging Challenges, Opportunities, and Agenda for Research, Practice and Policy. Int. J. Inf. Manag. 2021, 57, 101994. [Google Scholar] [CrossRef]
- Jewapatarakul, D.; Ueasangkomsate, P. Digital Organizational Culture, Organizational Readiness, and Knowledge Acquisition Affecting Digital Transformation in SMEs from Food Manufacturing Sector. Sage Open 2024, 14, 21582440241297405. [Google Scholar] [CrossRef]
- Silva, R.P.; Mamede, H.S.; Santos, V. A New Proposed Model to Assess the Digital Organizational Readiness to Maximize the Results of the Digital Transformation in SMEs. J. Innov. Knowl. 2025, 10, 100644. [Google Scholar] [CrossRef]
- Mohd Rasdi, R.; Umar Baki, N. Navigating the AI Landscape in SMEs: Overcoming Internal Challenges and External Obstacles for Effective Integration. PLoS ONE 2025, 20, e0323249. [Google Scholar] [CrossRef]
- Soudi, M.S.; Bauters, M. AI Guidelines and Ethical Readiness Inside SMEs: A Review and Recommendations. Digit. Soc. 2024, 3, 3. [Google Scholar] [CrossRef]
- Teece, D.J. Dynamic Capabilities as (Workable) Management Systems Theory. J. Manag. Organ. 2018, 24, 359–368. [Google Scholar] [CrossRef]
- Jamil, K.; Zhang, W.; Anwar, A.; Mustafa, S. Exploring the Influence of AI Adoption and Technological Readiness on Sustainable Performance in Pakistani Export Sector Manufacturing Small and Medium-Sized Enterprises. Sustainability 2025, 17, 3599. [Google Scholar] [CrossRef]
- Maroufkhani, P.; Iranmanesh, M.; Ghobakhloo, M. Determinants of Big Data Analytics Adoption in Small and Medium-Sized Enterprises (SMEs). Ind. Manag. Data Syst. 2023, 123, 278–301. [Google Scholar] [CrossRef]
- Maroufkhani, P. Big Data Analytics Adoption: Determinants and Performances among Small to Medium-Sized Enterprises. Int. J. Inf. Manag. 2020, 54, 102190. [Google Scholar] [CrossRef]
- Faiz, F.; Le, V.; Masli, E.K. Determinants of Digital Technology Adoption in Innovative SMEs. J. Innov. Knowl. 2024, 9, 100610. [Google Scholar] [CrossRef]
- Almashawreh, R.J. Determinants of Adoption and Impact of Digital Technologies by SMEs in Jordan. Ph.D. Thesis, University of Canberra, Bruce, Australia, 2023. [Google Scholar]
- Almashawreh, R.; Talukder, M.; Charath, S.K.; Khan, M.I. AI Adoption in Jordanian SMEs: The Influence of Technological and Organizational Orientations. Glob. Bus. Rev. 2024, 1–29. [Google Scholar] [CrossRef]
- Zhu, K.; Kraemer, K.L. Post-Adoption Variations in Usage and Value of E-Business by Organizations: Cross-Country Evidence from the Retail Industry. Inf. Syst. Res. 2005, 16, 61–84. [Google Scholar] [CrossRef]
- Johnson, C.S.; Endresen, J. The Intersection of AI and Emerging Markets: Opportunities and Challenges. Available online: https://business.cornell.edu/hub/2024/08/13/intersection-ai-emerging-markets-opportunities-challenges/ (accessed on 29 October 2025).
- Haseeb, M.; Hussain, H.I.; Kot, S.; Androniceanu, A.; Jermsittiparsert, K. Role of Social and Technological Challenges in Achieving a Sustainable Competitive Advantage and Sustainable Business Performance. Sustainability 2019, 11, 3811. [Google Scholar] [CrossRef]
- Haque, R.; Senathirajah, A.R.B.S.; Khalil, M.d.I.; Qazi, S.Z.; Ahmed, S. A Structural Path Analysis Bangladeshi SMEs’ Sustainability through Social Media Marketing. Sustainability 2024, 16, 5433. [Google Scholar] [CrossRef]
- Hasan, H.; Topimin, S.; Ahmad, S.N.B.; Othman, I.W. An Assessment of Readiness and Willingness to Adopt Digital Marketing Transformation among SMEs’ Entrepreneurs in Sabah: A Conceptual Model. Int. J. Account. 2021, 6, 101–110. Available online: https://www.researchgate.net/publication/356718351 (accessed on 29 October 2025).
- Gupta, H.; Barua, M.K. Identifying Enablers of Technological Innovation for Indian MSMEs Using Best–Worst Multi Criteria Decision Making Method. Technol. Forecast. Soc. Change 2016, 107, 69–79. [Google Scholar] [CrossRef]
- Abed, S.S. Social Commerce Adoption Using TOE Framework: An Empirical Investigation of Saudi Arabian SMEs. Int. J. Inf. Manag. 2020, 53, 102118. [Google Scholar] [CrossRef]
- Taghizadeh, S.K.; Nikbin, D.; Alam, M.M.D.; Rahman, S.A.; Nadarajah, G. Technological Capabilities, Open Innovation and Perceived Operational Performance in SMEs: The Moderating Role of Environmental Dynamism. J. Knowl. Manag. 2020, 25, 1486–1507. [Google Scholar] [CrossRef]
- Jan, J.; Alshare, K.A.; Lane, P.L. Hofstede’s Cultural Dimensions in Technology Acceptance Models: A Meta-Analysis. Univ. Access. Inf. Soc. 2024, 23, 717–741. [Google Scholar] [CrossRef]
- Kim, S.-W.; Lee, Y. Investigation into the Influence of Socio-Cultural Factors on Attitudes toward Artificial Intelligence. Educ. Inf. Technol. 2024, 29, 9907–9935. [Google Scholar] [CrossRef]
- You, S.; Choi, H. A Sociocultural Perspective on AI Assistive Technology for Older Adults’ Social Connectedness: A Scoping Review. Fam. Relat. 2024, 74, 1080–1097. [Google Scholar] [CrossRef]
- Appleton, S.; Mismetti, M.; Matt, D.; De Massis, A. Unpacking Willingness in Family Firms Facing the Digital Transformation. Small Bus. Econ. 2025. [Google Scholar] [CrossRef]
- Zahoor, N.; Golgeci, I.; Haapanen, L.; Ali, I.; Arslan, A. The Role of Dynamic Capabilities and Strategic Agility of B2B High-Tech Small and Medium-Sized Enterprises during COVID-19 Pandemic: Exploratory Case Studies from Finland. Ind. Mark. Manag. 2022, 105, 502–514. [Google Scholar] [CrossRef]
- Mubarak, M.F.; Petraite, M. Industry 4.0 Technologies, Digital Trust and Technological Orientation: What Matters in Open Innovation? Technol. Forecast. Soc. Change 2020, 161, 120332. [Google Scholar] [CrossRef]
- Qalati, S.A.; Vela, E.G.; Li, W.; Dakhan, S.A.; Hong Thuy, T.T.; Merani, S.H. Effects of Perceived Service Quality, Website Quality, and Reputation on Purchase Intention: The Mediating and Moderating Roles of Trust and Perceived Risk in Online Shopping. Cogent Bus. Manag. 2021, 8, 1869363. [Google Scholar] [CrossRef]
- Sahi, G.K.; Gupta, M.C.; Cheng, T.C.E.; Lonial, S.C. Relating Entrepreneurial Orientation with Operational Responsiveness: Roles of Competitive Intensity and Technological Turbulence. Int. J. Oper. Prod. Manag. 2019, 39, 739–766. [Google Scholar] [CrossRef]
- Choudhary, S.A. Pakistan’s Economic Potential with AI-Driven SME Growth. Stratheia 2025. Available online: https://stratheia.com/pakistans-economic-potential-with-ai-driven-sme-growth/ (accessed on 29 October 2025).
- State Bank of Pakistan. 2022. Available online: https://www.sbp.org.pk/press/2022/index2.asp (accessed on 29 October 2025).
- Nguyen, P.-H.; Thi Nguyen, L.-A.; Thi Nguyen, T.-H.; Vu, T.-G. Exploring Complexities of Innovation Capability in Vietnam’s IT Firms: Insights from an Integrated MCDM Model-Based Grey Theory. J. Open Innov. Technol. Mark. Complex. 2024, 10, 100328. [Google Scholar] [CrossRef]
- Khan, M.S.H.; Salele, N.; Hasan, M.; Abdou, B.O. Factors Affecting Student Readiness towards OBE Implementation in Engineering Education: Evidence from a Developing Country. Heliyon 2023, 9, e20905. [Google Scholar] [CrossRef] [PubMed]
- Daoud, Y.; Kammoun, A. Analyzing and Forecasting E-Commerce Adoption Drivers Among SMEs: A Machine Learning Approach. Hum. Behav. Emerg. Technol. 2024, 2024, 7747136. [Google Scholar] [CrossRef]
- Kulkarni, A.V.; Joseph, S.; Patil, K.P. Artificial Intelligence Technology Readiness for Social Sustainability and Business Ethics: Evidence from MSMEs in Developing Nations. Int. J. Inf. Manag. Data Insights 2024, 4, 100250. [Google Scholar] [CrossRef]
- Kohli, R.; Melville, N.P. Digital Innovation: A Review and Synthesis. Inf. Syst. J. 2019, 29, 200–223. [Google Scholar] [CrossRef]
- Brahmi, M.; Hussain, Z.; Khan, A. Driving Success: Examining the Influence of Innovation Culture on Artificial Intelligence Adoption and Firm Performance in Asian SMEs. In Sustainability and Financial Services in the Digital Age; Mansour, N., Bujosa Vadell, L.M., Eds.; Springer Proceedings in Business and Economics; Springer Nature Switzerland: Cham, Switzerland, 2024; pp. 89–105. ISBN 978-3-031-67510-2. [Google Scholar]
- Schaefer, C.; Lemmer, K.; Samy Kret, K.; Ylinen, M.; Mikalef, P.; Niehaves, B. Truth or Dare?—How Can We Influence the Adoption of Artificial Intelligence in Municipalities? In Information and Knowledge Management Research Centre of Gameful Realities; University of Hawaii: Honolulu, HI, USA, 2021; ISBN 978-0-9981331-4-0. [Google Scholar]
- Twizeyimana, J.D.; Andersson, A. The Public Value of E-Government—A Literature Review. Gov. Inf. Q. 2019, 36, 167–178. [Google Scholar] [CrossRef]
- Gölgeci, I.; Larimo, J.; Arslan, A. Institutions and Dynamic Capabilities: Theoretical Insights and Research Agenda for Strategic Entrepreneurship. Scand. J. Manag. 2017, 33, 243–252. [Google Scholar] [CrossRef]
- Hasan, E.F.; Alzuod, M.A.; Al Jasimee, K.H.; Alshdaifat, S.M.; Hijazin, A.F.; Khrais, L.T. The Role of Organizational Culture in Digital Transformation and Modern Accounting Practices Among Jordanian SMEs. J. Risk Financ. Manag. 2025, 18, 19. [Google Scholar] [CrossRef]
- Khattak, J.K.; Arslan, M.; Umair, M. SMEs’ Export Problems in Pakistan. E3 J. Bus. Manag. Econ. 2011, 2, 191–199. Available online: https://www.e3journals.org/cms/articles/1330778191_Jamshed%20%20et%20al.pdf (accessed on 29 October 2025).
- Mikalef, P.; Lemmer, K.; Schaefer, C.; Ylinen, M.; Fjørtoft, S.O.; Torvatn, H.Y.; Gupta, M.; Niehaves, B. Enabling AI Capabilities in Government Agencies: A Study of Determinants for European Municipalities. Gov. Inf. Q. 2022, 39, 101596. [Google Scholar] [CrossRef]
- Ilmudeen, A. The Impact of Business Process Agility and Innovative Capability on Firm Performance: The Moderating Role of Turbulent Environment. In Proceedings of the 9th International Symposium, Oluvil, Sri Lanka, 27–28 November 2019. [Google Scholar]
- Nevo, S.; Wade, M. Firm-Level Benefits of IT-Enabled Resources: A Conceptual Extension and an Empirical Assessment. The J. Strateg. Inf. Syst. 2011, 20, 403–418. [Google Scholar] [CrossRef]
- Hair, J.F.; Risher, J.J.; Sarstedt, M.; Ringle, C.M. When to Use and How to Report the Results of PLS-SEM. Eur. Bus. Rev. 2019, 31, 2–24. [Google Scholar] [CrossRef]
- Babina, T.; Fedyk, A.; He, A.; Hodson, J. Artificial Intelligence, Firm Growth, and Product Innovation. J. Financ. Econ. 2024, 151, 103745. [Google Scholar] [CrossRef]
- Kopka, A.; Fornahl, D. Artificial Intelligence and Firm Growth—Catch-up Processes of SMEs through Integrating AI into Their Knowledge Bases. Small Bus Econ 2024, 62, 63–85. [Google Scholar] [CrossRef]
- Aghimien, D.; Aigbavboa, C.O.; Chan, D.W.M.; Aghimien, E.I. Determinants of Cloud Computing Deployment in South African Construction Organisations Using Structural Equation Modelling and Machine Learning Technique. Eng. Constr. Archit. Manag. 2024, 31, 1037–1060. [Google Scholar] [CrossRef]
- Hair, J.; Anderson, R.; Tatham, R.; Black, W. Multivariate Data Analysis with Readings. 1995. Available online: https://cir.nii.ac.jp/crid/1970586434918952625 (accessed on 29 October 2025).
- Fornell, C.; Larcker, D.F. Evaluating Structural Equation Models with Unobservable Variables and Measurement Error. J. Mark. Res. 1981, 18, 39–50. [Google Scholar] [CrossRef]
- Hu, L.; Bentler, P.M. Cutoff Criteria for Fit Indexes in Covariance Structure Analysis: Conventional Criteria versus New Alternatives. Struct. Equ. Model. A Multidiscip. J. 1999, 6, 1–55. [Google Scholar] [CrossRef]
- Ullman, J.B. Structural Equation Modeling. In Using Multivariate Statistics, 4th ed.; Tabachnick, B.G., Fidell, L.S., Eds.; Allyn & Bacon: Needham Heights, MA, USA, 2001; pp. 653–771. [Google Scholar]
- Cohen, J. Statistical Power Analysis for the Behavioral Sciences; Routledge: Oxfordshire, UK, 1988; ISBN 978-1-134-74270-7. [Google Scholar]
- Kock, N. Common Method Bias in PLS-SEM: A Full Collinearity Assessment Approach. Int. J. e-Collab. 2015, 11, 1–10. [Google Scholar] [CrossRef]
- Hult, G.T.M.; Hair, J.F.; Proksch, D.; Sarstedt, M.; Pinkwart, A.; Ringle, C.M. Addressing Endogeneity in International Marketing Applications of Partial Least Squares Structural Equation Modeling. J. Int. Mark. 2018, 26, 1–21. [Google Scholar] [CrossRef]
- Soomro, R.B.; Al-Rahmi, W.M.; Dahri, N.A.; Almuqren, L.; Al-mogren, A.S.; Aldaijy, A. A SEM–ANN Analysis to Examine Impact of Artificial Intelligence Technologies on Sustainable Performance of SMEs. Sci. Rep. 2025, 15, 5438. [Google Scholar] [CrossRef]
- Teece, D.; Peteraf, M.; Leih, S. Dynamic Capabilities and Organizational Agility: Risk, Uncertainty, and Strategy in the Innovation Economy. Calif. Manag. Rev. 2016, 58, 13–35. [Google Scholar] [CrossRef]
- Wamba-Taguimdje, S.-L.; Fosso Wamba, S.; Kala Kamdjoug, J.R.; Tchatchouang Wanko, C.E. Influence of Artificial Intelligence (AI) on Firm Performance: The Business Value of AI-Based Transformation Projects. Bus. Process Manag. J. 2020, 26, 1893–1924. [Google Scholar] [CrossRef]
- Huang, D.; Jin, X.; Coghlan, A. Advances in Consumer Innovation Resistance Research: A Review and Research Agenda. Technol. Forecast. Soc. Change 2021, 166, 120594. [Google Scholar] [CrossRef]
- Ul Haq, F.; Suki, N.M.; Zaigham, H.; Masood, A.; Rajput, A. Exploring AI Adoption and SME Performance in Resource-Constrained Environments: A TOE–RBV Perspective with Mediation and Moderation Effects. J. Digit. Econ. 2025, S2773067025000330. [Google Scholar] [CrossRef]
- Ministry of Information Technology and Telecommunication (MoITT). Pakistan’s National AI Policy 2023; Ministry of Information Technology and Telecommunication (MoITT): Islamabad, Pakistan, 2023. [Google Scholar]
- World Bank. World Bank Report. 2023. Available online: https://www.worldbank.org/en/country/pakistan (accessed on 29 October 2025).
- Pakistan Economic Survey. Pakistan Economic Survey Report, Finance Divison, Government of Pakistan. 2023. Available online: https://www.finance.gov.pk/survey/chapters_23/Highlights.pdf (accessed on 29 October 2025).



| Construct | Definition | Role | Distinction from RCS |
|---|---|---|---|
| PES | External/institutional enablers (e.g., government regulations, industry standards, subsidies, vendor partnerships and innovation infrastructure which exert coercive pressures on SMEs and support for AI deployment [21,22,33]. | Antecedent to AII | Focuses on structural support; RCS addresses adaptive governance of these policies. |
| SCR | Informal readiness, including internal organizational culture, cultural adoptability, digital literacy and employees openness to innovation and social norms, similar normative pressures [33]. | Antecedent to AII | Measures static readiness; RCS enables active stewardship of cultural change. |
| RCS | Dynamic capability for bridging regulations and culture. | Moderator/Direct driver | Unique as a meta-capability resolving institutional-cultural misalignment. |
| Concept | Definition (Core Idea) | Key Mechanism/Orientation | How RCS Advances It |
|---|---|---|---|
| Institutional Responsiveness | The firm’s reactive adaptation to coercive, normative, or mimetic pressures to maintain legitimacy in its institutional environment. | Reactive compliance and adaptation to external pressures; short-term legitimacy focus. | RCS reframes responsiveness into anticipatory stewardship, enabling proactive engagement with regulators and cultural actors before pressures materialize. |
| Cultural Alignment | The congruence between organizational values and the prevailing social or national cultural norms. | Value-fit, conformity, and adjustment to collective norms. | RCS treats alignment as dynamic learning and value translation, not static conformity, continually harmonizing global ethical standards with local culture. |
| Ethical Governance | Organizational commitment to transparency, accountability, and procedural integrity in decision-making. | Procedural control and compliance; ethics as rule-based oversight. | RCS internalizes ethics as a reflexive practice embedding fairness, inclusion, and human-centered AI principles as adaptive governance routines. |
| Institutional Stewardship | Responsible oversight to sustain institutional trust and societal welfare. | Value-driven custodianship of collective goods; moral legitimacy focus. | RCS extends stewardship to the regulatory–cultural interface, integrating ethical guardianship with institutional agility in AI-enabled contexts. |
| Regulatory-Cultural Stewardship (RCS) | A dynamic meta-capability that enables firms to anticipate, harmonize, and ethically reconcile regulatory requirements and socio-cultural expectations under conditions of volatility. | Continuous sensing, stakeholder engagement, and ethical reflexivity guiding AI-driven transformation. | Represents a proactive, integrative governance logic uniting institutional adaptation, cultural empathy, and ethical accountability, bridging institutional voids with cultural legitimacy. |
| Overarching Gap Theme | Explanation | Source |
|---|---|---|
| Holistic Integration of Drivers | No study fully integrates all four AIEDT drivers (OR, TI, PES, SCR) alongside regulations and culture to examine their combined effect on AIEDT and performance. Most prior works examined one subset (e.g., technology + org, or org + culture). The gap is a comprehensive framework capturing how these factors interact and jointly influence outcomes. | [33,53,56,57] |
| Volatile Institutional Context | The volatile, uncertain environments in which many emerging-economy SMEs operate (or the turbulence experienced during global crises) have not been explicitly incorporated into models. Research to date provides little guidance on how instability or rapid change in institutions, markets, or regulations might alter the impact of AIEDT drivers on performance. This is a crucial omission given the focus of our study on volatile institutional environments. | [14,25,58] |
| Performance Linkages | There is a need to explicitly link AIEDT efforts to multidimensional performance outcomes, determining not just that “AI helps performance” but under what conditions and through which pathways this holds true for SMEs. The literature would benefit from clarity on whether certain drivers (e.g., external policy support or static cultural readiness or regulations/culture together) become more or less important for performance when external conditions are volatile. | [25,30,40] |
| Regulatory/Ethical Alignment | Empirical evidence on how ethical AI practices and regulatory compliance efforts pay off for SMEs (in terms of trust, avoidance of fines, market reputation, and ultimately performance) is lacking. Likewise, how SMEs can practically balance innovation with compliance in fast-changing regulatory landscapes remains an open question. | [30,58,59] |
| Characteristics | Categories | Frequency (n) | Percentage (%) |
|---|---|---|---|
| Respondent Age | Up to 30 | 27 | 7% |
| 31–40 | 51 | 13% | |
| 41–50 | 137 | 35% | |
| 51–60 | 176 | 45% | |
| Total | 391 | 100% | |
| Respondent Gender | Male | 266 | 68.00% |
| Female | 125 | 32.00% | |
| Total | 391 | 100% | |
| Firm Geographics | Urban | 274 | 70.00% |
| Rural | 117 | 30.00% | |
| Total | 391 | 100% | |
| Firm Age | 1–3 Years | 39 | 10.00% |
| 4–5 Years | 66 | 17.00% | |
| 6–10 Years | 94 | 24.00% | |
| 11–15 Years | 117 | 30.00% | |
| More than 15 Years | 74 | 19.00% | |
| Total | 391 | 100% | |
| Firm Size | Less than 5 | 51 | 13.00% |
| 05–50 | 82 | 21.00% | |
| 51–100 | 90 | 23.00% | |
| 101–150 | 63 | 16.00% | |
| 151–200 | 70 | 18.00% | |
| 201–250 | 35 | 9.00% | |
| Total | 391 | 100% | |
| Industry Sectors | Primary | 85 | 22.00% |
| Manufacturing | 126 | 32.00% | |
| Services | 180 | 46.00% | |
| Total | 391 | 100% |
| Construct Codes | Outer Loadings | VIF | Cronbach’s Alpha | Composite Reliability (rho_a) | Composite Reliability (rho_c) | Average Variance Extracted (AVE) |
|---|---|---|---|---|---|---|
| AIEDT_OR1 | 0.933 | 3.536 | 0.927 | 0.933 | 0.953 | 0.872 |
| AIEDT_OR2 | 0.929 | 3.698 | ||||
| AIEDT_OR3 | 0.938 | 3.564 | ||||
| AIEDT_PES1 | 0.92 | 2.844 | 0.904 | 0.912 | 0.939 | 0.838 |
| AIEDT_PES2 | 0.91 | 3.021 | ||||
| AIEDT_PES3 | 0.916 | 2.802 | ||||
| AIEDT_SCR1 | 0.898 | 2.979 | 0.924 | 0.925 | 0.946 | 0.814 |
| AIEDT_SCR2 | 0.905 | 3.252 | ||||
| AIEDT_SCR3 | 0.916 | 3.501 | ||||
| AIEDT_SCR4 | 0.889 | 2.844 | ||||
| AIEDT_TI1 | 0.878 | 2.674 | 0.925 | 0.93 | 0.943 | 0.768 |
| AIEDT_TI2 | 0.901 | 3.416 | ||||
| AIEDT_TI3 | 0.871 | 2.841 | ||||
| AIEDT_TI4 | 0.86 | 2.8 | ||||
| AIEDT_TI5 | 0.87 | 2.84 | ||||
| AII1 | 0.913 | 2.774 | 0.89 | 0.891 | 0.931 | 0.819 |
| AII2 | 0.885 | 2.301 | ||||
| AII3 | 0.917 | 2.903 | ||||
| RCS1 | 0.889 | 2.853 | 0.911 | 0.912 | 0.938 | 0.79 |
| RCS2 | 0.901 | 3.001 | ||||
| RCS3 | 0.872 | 2.491 | ||||
| RCS4 | 0.892 | 2.799 | ||||
| SMEBP1 | 0.868 | 3.084 | 0.941 | 0.944 | 0.952 | 0.739 |
| SMEBP2 | 0.881 | 3.239 | ||||
| SMEBP3 | 0.845 | 2.682 | ||||
| SMEBP4 | 0.889 | 3.554 | ||||
| SMEBP5 | 0.819 | 2.403 | ||||
| SMEBP6 | 0.841 | 2.642 | ||||
| SMEBP7 | 0.874 | 3.267 |
| AIEDT_OR | AIEDT_PES | AIEDT_SCR | AIEDT_TI | AII | RCS | SMEBP | RCS × AII | |
|---|---|---|---|---|---|---|---|---|
| AIEDT_OR | ||||||||
| AIEDT_PES | 0.123 | |||||||
| AIEDT_SCR | 0.120 | 0.081 | ||||||
| AIEDT_TI | 0.032 | 0.071 | 0.036 | |||||
| AII | 0.361 | 0.484 | 0.456 | 0.491 | ||||
| RCS | 0.604 | 0.372 | 0.318 | 0.326 | 0.677 | |||
| SMEBP | 0.328 | 0.444 | 0.372 | 0.351 | 0.749 | 0.710 | ||
| RCS × AII | 0.143 | 0.051 | 0.073 | 0.071 | 0.043 | 0.035 | 0.149 |
| AIEDT_OR | AIEDT_PES | AIEDT_SCR | AIEDT_TI | AII | RCS | SMEBP | |
|---|---|---|---|---|---|---|---|
| AIEDT_OR | 0.934 | ||||||
| AIEDT_PES | −0.113 | 0.915 | |||||
| AIEDT_SCR | 0.11 | 0.068 | 0.902 | ||||
| AIEDT_TI | 0.019 | −0.026 | 0.027 | 0.876 | |||
| AII | 0.327 | 0.438 | 0.414 | 0.449 | 0.905 | ||
| RCS | 0.555 | 0.342 | 0.293 | 0.3 | 0.61 | 0.889 | |
| SMEBP | 0.311 | 0.412 | 0.349 | 0.328 | 0.688 | 0.659 | 0.86 |
| Original Sample (O) | Sample Mean (M) | Standard Deviation (STDEV) | T Statistics | f-Square | p Values | Decision | ||
|---|---|---|---|---|---|---|---|---|
| H1 | AIEDT_OR -> AII | 0.335 | 0.336 | 0.057 | 5.881 | 0.313 | 0.000 | Supported |
| H2 | AIEDT_TI -> AII | 0.445 | 0.445 | 0.061 | 7.335 | 0.567 | 0.000 | Supported |
| H3 | AIEDT_PES -> AII | 0.464 | 0.464 | 0.054 | 8.612 | 0.605 | 0.000 | Supported |
| H4 | AIEDT_SCR -> AII | 0.334 | 0.331 | 0.052 | 6.414 | 0.313 | 0.000 | Supported |
| H5 | AII -> SMEBP | 0.452 | 0.454 | 0.062 | 7.306 | 0.309 | 0.000 | Supported |
| H6 | RCS -> SMEBP | 0.385 | 0.385 | 0.059 | 6.522 | 0.224 | 0.000 | Supported |
| RCS × AII -> SMEBP | 0.120 | 0.116 | 0.045 | 2.655 | 0.048 | 0.008 | Supported |
| Saturated Model | Estimated Model | |
|---|---|---|
| SRMR | 0.048 | 0.051 |
| d_ULS | 1.001 | 1.112 |
| d_G | 0.658 | 0.662 |
| Chi-square | 524.832 | 522.064 |
| NFI | 0.855 | 0.856 |
| Construct | Q2 Predict | RMSE | MAE | Predictive Relevance |
|---|---|---|---|---|
| AII | 0.625 | 0.624 | 0.505 | Large |
| SMEBP | 0.528 | 0.700 | 0.549 | Medium-Large |
| Construct | PLS Loss | IA Loss | Loss Difference | t-Value | p-Value |
|---|---|---|---|---|---|
| AII | 0.355 | 0.723 | −0.368 | 5.753 | 0.000 |
| SMEBP | 0.397 | 0.649 | −0.252 | 5.038 | 0.000 |
| Overall | 0.384 | 0.672 | −0.287 | 6.015 | 0.000 |
| Path | Primary (N = 85) | Manufacturing (N = 125) | Services (N = 181) | Difference Analysis |
|---|---|---|---|---|
| AIEDT_OR → All | 1.431 (0.153) | 2.243 * (0.025) | 4.779 *** (0) | Svc > Mfg > Prim (p < 0.05) |
| AIEDT_PES → All | 5.057 *** (0) | 4.653 *** (0) | 5.915 *** (0) | Universal (p < 0.001) |
| AIEDT_SCR → All | 1.677 (0.094) | 3.396 ** (0.001) | 4.121 *** (0) | Svc > Mfg > Prim (p < 0.01) |
| AIEDT_TI → All | 3.608 *** (0) | 4.454 *** (0) | 4.325 *** (0) | Universal (p < 0.001) |
| All → SMEBP | 1.092 (0.275) | 5.659 *** (0) | 4.467 *** (0) | Mfg ≈ Svc >> Prim (p < 0.001) |
| RCS → SMEBP | 5.998 *** (0) | 5.116 *** (0) | 1.357 (0.175) | Prim ≈ Mfg >> Svc (p < 0.001) |
| RCS × All → SMEBP | 2.377 * (0.017) | 2.324 * (0.02) | 0.407 (0.684) | Prim ≈ Mfg >> Svc (p < 0.05) |
Disclaimer/Publisher’s Note: The statements, opinions and data contained in all publications are solely those of the individual author(s) and contributor(s) and not of MDPI and/or the editor(s). MDPI and/or the editor(s) disclaim responsibility for any injury to people or property resulting from any ideas, methods, instructions or products referred to in the content. |
© 2025 by the authors. Licensee MDPI, Basel, Switzerland. This article is an open access article distributed under the terms and conditions of the Creative Commons Attribution (CC BY) license (https://creativecommons.org/licenses/by/4.0/).
Share and Cite
Yan, J.; Ahmad, F. Bridging Institutional Voids in a Volatile Emerging Economy: Role of Regulatory Cultural Stewardship as a Dynamic Capability for Sustainable AI-Enabled Digital Transformation in SMEs. Sustainability 2025, 17, 10397. https://doi.org/10.3390/su172210397
Yan J, Ahmad F. Bridging Institutional Voids in a Volatile Emerging Economy: Role of Regulatory Cultural Stewardship as a Dynamic Capability for Sustainable AI-Enabled Digital Transformation in SMEs. Sustainability. 2025; 17(22):10397. https://doi.org/10.3390/su172210397
Chicago/Turabian StyleYan, Jingdong, and Fowad Ahmad. 2025. "Bridging Institutional Voids in a Volatile Emerging Economy: Role of Regulatory Cultural Stewardship as a Dynamic Capability for Sustainable AI-Enabled Digital Transformation in SMEs" Sustainability 17, no. 22: 10397. https://doi.org/10.3390/su172210397
APA StyleYan, J., & Ahmad, F. (2025). Bridging Institutional Voids in a Volatile Emerging Economy: Role of Regulatory Cultural Stewardship as a Dynamic Capability for Sustainable AI-Enabled Digital Transformation in SMEs. Sustainability, 17(22), 10397. https://doi.org/10.3390/su172210397

