Theoretical Framework for Carbon Trading in Construction Industry: A PROMISE Framework and System Dynamics (SD) Causal Loop Diagram (CLD) Approach
Abstract
1. Introduction
2. Methodology
2.1. PROMISE Framework
2.2. Search for Articles
2.3. Systems Dynamic—Causal Loop Diagram (CLD)
3. Analysis and Discussion
3.1. Influence of “Personal” Variables on Variables in Same Category/Other Categories
3.2. Influence of “Relational” Variables on Variables in Same Category/Other Categories
3.3. Influence of “Organizational” Variables on Variables in Same Category/Other Categories
3.4. Influence of “Market” Variables on Variables in Same Category/Other Categories
3.5. Influence of “Institutional” Variables on Variables in Same Category/Other Categories
3.6. Influence of “Social” Variables on Variables in Same Category/Other Categories
3.7. Influence of “Environmental” Variables on Variables in Same Category/Other Categories
4. Theoretical Framework for Carbon Trading Based on PROMISE Framework
5. Validation of Theoretical Framework
5.1. Expert Forum Validation of Framework
5.2. Databases for Stock and Flow Equations and Mathematical Modelling
5.3. Modelling Tests to Be Adopted During System Dynamic Simulations
6. Conclusions and Recommendations
Author Contributions
Funding
Institutional Review Board Statement
Informed Consent Statement
Data Availability Statement
Acknowledgments
Conflicts of Interest
References
- Kukah, A.S.K.; Jin, X.; Osei-Kyei, R.; Perera, S. Theoretical framework for carbon trading in the built environment. J. Eng. Des. Technol. 2024, 23, 1573–1591. [Google Scholar] [CrossRef]
- Lan, J.; Li, W.; Zhu, X. The road to green development: How can carbon emission trading pilot policy contribute to carbon peak attainment and neutrality? Evidence from China. Front. Psychol. 2022, 13, 962084. [Google Scholar] [CrossRef]
- Lin, B.; Huang, C. Analysis of emission reduction effects of carbon trading: Market mechanism or government intervention? Sustain. Prod. Consum. 2022, 33, 28–37. [Google Scholar] [CrossRef]
- Hu, S.; Zhang, Y.; Yang, Z.; Yan, D.; Jiang, Y. Challenges and opportunities for carbon neutrality in China’s building sector—Modelling and data. In Proceedings of the Building Simulation, Copenhagen, Denmark, 22–23 August 2022; pp. 1–23. [Google Scholar]
- Liu, Z.; Deng, Z.; He, G.; Wang, H.; Zhang, X.; Lin, J.; Qi, Y.; Liang, X. Challenges and opportunities for carbon neutrality in China. Nat. Rev. Earth Environ. 2022, 3, 141–155. [Google Scholar] [CrossRef]
- Meena, C.S.; Kumar, A.; Jain, S.; Rehman, A.U.; Mishra, S.; Sharma, N.K.; Bajaj, M.; Shafiq, M.; Eldin, E.T. Innovation in Green Building Sector for Sustainable Future. Energies 2022, 15, 6631. [Google Scholar] [CrossRef]
- Thompson, N.M.; Hughes, M.N.; Nuworsu, E.K.; Reeling, C.J.; Armstrong, S.; Mintert, J.; Langemeier, M.; DeLay, N.; Foster, K. Opportunities and challenges associated with “carbon farming” for US row-crop producers. Choices 2022, 37, 1–10. [Google Scholar]
- Lin, B.; Jia, Z. What are the main factors affecting carbon price in Emission Trading Scheme? A case study in China. Sci. Total Environ. 2019, 654, 525–534. [Google Scholar] [CrossRef] [PubMed]
- Fang, G.; Tian, L.; Liu, M.; Fu, M.; Sun, M. How to optimize the development of carbon trading in China—Enlightenment from evolution rules of the EU carbon price. Appl. Energy 2018, 211, 1039–1049. [Google Scholar] [CrossRef]
- Michaelowa, A.; Shishlov, I.; Brescia, D. Evolution of international carbon markets: Lessons for the Paris Agreement. Wiley Interdiscip. Rev. Clim. Change 2019, 10, e613. [Google Scholar] [CrossRef]
- Bodansky, D.M.; Hoedl, S.A.; Metcalf, G.E.; Stavins, R.N. Facilitating linkage of climate policies through the Paris outcome. Clim. Policy 2016, 16, 956–972. [Google Scholar] [CrossRef]
- Keohane, N.; Petsonk, A.; Hanafi, A. Toward a club of carbon markets. Clim. Change 2017, 144, 81–95. [Google Scholar] [CrossRef]
- Bayer, P.; Aklin, M. The European Union emissions trading system reduced CO2 emissions despite low prices. Proc. Natl. Acad. Sci. USA 2020, 117, 8804–8812. [Google Scholar] [CrossRef] [PubMed]
- Hood, C. Reviewing Existing and Proposed Emissions Trading Systems; International Energy Agency: Paris, France, 2010. [Google Scholar]
- Nong, D.; Nguyen, T.H.; Wang, C.; Van Khuc, Q. The environmental and economic impact of the emissions trading scheme (ETS) in Vietnam. Energy Policy 2020, 140, 111362. [Google Scholar] [CrossRef]
- Yu, Z.; Geng, Y.; Dai, H.; Wu, R.; Liu, Z.; Tian, X.; Bleischwitz, R. A general equilibrium analysis on the impacts of regional and sectoral emission allowance allocation at carbon trading market. J. Clean. Prod. 2018, 192, 421–432. [Google Scholar] [CrossRef]
- Xu, H.; Pan, X.; Li, J.; Feng, S.; Guo, S. Comparing the impacts of carbon tax and carbon emission trading, which regulation is more effective? J. Environ. Manag. 2023, 330, 117156. [Google Scholar] [CrossRef]
- Rannou, Y.; Barneto, P.; Boutabba, M.A. Green Bond market vs. Carbon market in Europe: Two different trajectories but some complementarities. In Recent Trends in Financial Engineering: Towards More Sustainable Social Impact; World Scientific: Singapore, 2023; pp. 67–94. [Google Scholar]
- Koriko, O. Appraisal of Carbon Trading Practices in the Construction Industry in Lagos State, Nigeria. Master’s Thesis, Federal University of Technology, Akure, Nigeria, 2021. [Google Scholar]
- Kukah, A.S.K.; Jin, X.; Osei-Kyei, R.; Perera, S. Towards developing a carbon trading system for the construction industry: Identification of major components. In Proceedings of the EC3 Conference, Crete, Greece, 10–12 July 2023; pp. 1–8. [Google Scholar]
- Ng, S.T.; Luk, W.S. Applicability of existing carbon trading schemes to the construction industry. In Proceedings of the CESB 2013 PRAGUE-Central Europe Towards Sustainable Building, Prague, Czech Republic, 26–28 June 2013; pp. 753–756. [Google Scholar]
- Oke, A.E.; Aliu, J.; Ebekozien, A.; Akinpelu, T.M.; Olatunde, T.M.; Ogunsanya, O.A. Strategic drivers for the deployment of energy economics principles in the developing construction industry: A Nigerian perspective. Environ. Prog. Sustain. Energy 2024, 43, e14351. [Google Scholar] [CrossRef]
- Oke, A.E.; Oyediran, A.O.; Koriko, G.; Tang, L.M. Carbon trading practices adoption for sustainable construction: A study of the barriers in a developing country. Sustain. Dev. 2023, 32, 1120–1136. [Google Scholar] [CrossRef]
- Song, X.; Lu, Y.; Shuai, C. Optimal Carbon Reduction Strategies in the Building Sector with Emission Trading System. Energy Procedia 2017, 143, 307–312. [Google Scholar] [CrossRef]
- Song, X.; Shen, M.; Lu, Y.; Shen, L.; Zhang, H. How to effectively guide carbon reduction behavior of building owners under emission trading scheme? An evolutionary game-based study. Environ. Impact Assess. Rev. 2021, 90, 106624. [Google Scholar] [CrossRef]
- Jay, J. PROMISE: A Systems Approach to Sustainability Strategy. MIT Sloan School of Management. PowerPoint Slides by Jason Jay, Webinar. 2012. Available online: https://s3.amazonaws.com/sbweb/slideshow/SB+webinar+SSB+exec+ed+preview.pdf (accessed on 20 September 2022).
- Fischhoff, M.; Jay, J.; Sterman, J. How to Handle Complexity; Network for Business Sustainability: Toronto, ON, Canada, 2018. [Google Scholar]
- Dally, D.; Rohayati, Y.; Kazemian, S. Personal carbon trading, carbon-knowledge management and their influence on environmental sustainability in Thailand. Int. J. Energy Econ. Policy 2020, 10, 609–616. [Google Scholar] [CrossRef]
- Jiang, J.; Xie, D.; Ye, B.; Shen, B.; Chen, Z. Research on China’s cap-and-trade carbon emission trading scheme: Overview and outlook. Appl. Energy 2016, 178, 902–917. [Google Scholar] [CrossRef]
- Yang, Z.; Ju, M.; Zhou, Y.; Wang, Q.; Ma, N. An Analysis of Greenhouse Gas Emission Trading System from the Perspective of Stakeholders. Procedia Environ. Sci. 2010, 2, 82–91. [Google Scholar] [CrossRef]
- Nidhin, B.K.S.N.; Domingo, N.; Bui, T.T.P.; Wilkinson, S. Construction stakeholders’ knowledge on zero carbon initiatives in New Zealand. Int. J. Build. Pathol. Adapt. 2023, 43, 512–527. [Google Scholar] [CrossRef]
- Wade, B.; Dargusch, P.; Griffiths, A. Defining best practice carbon management in an Australian context. Australas. J. Environ. Manag. 2014, 21, 52–64. [Google Scholar] [CrossRef]
- Chi, Y.-y.; Zhao, H.; Hu, Y.; Yuan, Y.-k.; Pang, Y.-x. The impact of allocation methods on carbon emission trading under electricity marketization reform in China: A system dynamics analysis. Energy 2022, 259, 125034. [Google Scholar] [CrossRef]
- Tang, D.; Gong, X.; Liu, M. The Impact of Government Behaviors on the Transition Towards Carbon Neutrality in the Construction Industry: A Perspective of the Whole Life Cycle of Buildings. Front. Environ. Sci. 2022, 10, 945921. [Google Scholar] [CrossRef]
- Saka, N.; Olanipekun, A.O.; Omotayo, T. Reward and compensation incentives for enhancing green building construction. Environ. Sustain. Indic. 2021, 11, 100138. [Google Scholar] [CrossRef]
- Liu, J.; Li, X.; Wang, S. What have we learnt from 10 years of fintech research? A scientometric analysis. Technol. Forecast. Soc. Change 2020, 155, 120022. [Google Scholar] [CrossRef]
- Tebourbi, I.; Thi Truc Nguyen, A.; Yuan, S.-F.; Huang, C.-Y. How do social and economic factors affect carbon emissions? New evidence from five ASEAN developing countries. Econ. Res.-Ekon. Istraživanja 2023, 36, 2120038. [Google Scholar] [CrossRef]
- Dumitriu, C. Sustainable development at universities as viewed through the lens of the PROMISE framework for sustainability. In Handbook of Theory and Practice of Susteiable Development in Higher Education; Springer: Berlin/Heidelberg, Germany, 2017; Volume 2, pp. 35–48. [Google Scholar]
- Kukah, A.S.K.; Owusu-Manu, D.-G.; Edwards, D. Critical review of emotional intelligence research studies in the construction industry. J. Eng. Des. Technol. 2022, 21, 1925–1947. [Google Scholar] [CrossRef]
- Sterman, J.D. System dynamics modeling: Tools for learning in a complex world. Calif. Manag. Rev. 2001, 43, 8–25. [Google Scholar] [CrossRef]
- Shih, Y.-H.; Tseng, C.-H. Cost-benefit analysis of sustainable energy development using life-cycle co-benefits assessment and the system dynamics approach. Appl. Energy 2014, 119, 57–66. [Google Scholar] [CrossRef]
- Park, M.; Nepal, M.P.; Dulaimi, M.F. Dynamic modeling for construction innovation. J. Manag. Eng. 2004, 20, 170–177. [Google Scholar] [CrossRef]
- Xia, B.; Chen, Q.; Walliah, J.; Buys, L.; Skitmore, M.; Susilawati, C. Understanding the dynamic behaviour of the Australian retirement village industry: A causal loop diagram. Int. J. Strateg. Prop. Manag. 2021, 25, 346–355. [Google Scholar] [CrossRef]
- Naimi, B.; Voinov, A. StellaR: A software to translate Stella models into R open-source environment. Environ. Model. Softw. 2012, 38, 117–118. [Google Scholar] [CrossRef]
- McGlacken-Byrne, D.; Larkan, F.; Mannan, H.; Vallières, F.; Kodate, N. An Introduction to Systems Thinking. In Systems Thinking for Global Health: How Can Systems-Thinking Contribute to Solving Key Challenges in Global Health? Oxford University Press: Oxford, UK, 2022; Volume 1. [Google Scholar]
- De Souza, R.; Huynh, R.; Chandrashekar, M.; Thevenard, D. A comparison of modelling paradigms for manufacturing line. In Proceedings of the 1996 IEEE International Conference on Systems, Man and Cybernetics. Information Intelligence and Systems, Beijing, China, 14–17 October 1996; pp. 1253–1258. [Google Scholar]
- Patonai, K.; Fábián, V.A. Comparison of three modelling frameworks for aquatic ecosystems: Practical aspects and applicability. Community Ecol. 2022, 23, 439–451. [Google Scholar] [CrossRef]
- Ahmed Ali, K.; Ahmad, M.I.; Yusup, Y. Issues, impacts, and mitigations of carbon dioxide emissions in the building sector. Sustainability 2020, 12, 7427. [Google Scholar] [CrossRef]
- Chen, X.; Lin, B. Towards carbon neutrality by implementing carbon emissions trading scheme: Policy evaluation in China. Energy Policy 2021, 157, 112510. [Google Scholar] [CrossRef]
- Lingegård, S.; Olsson, J.A.; Kadefors, A.; Uppenberg, S. Sustainable public procurement in large infrastructure projects—Policy implementation for carbon emission reductions. Sustainability 2021, 13, 11182. [Google Scholar] [CrossRef]
- Mustaffa, N.K.; Abdul Kudus, S.; Abdul Aziz, M.F.H.; Anak Joseph, V.R. Strategies and way forward of low carbon construction in Malaysia. Build. Res. Inf. 2022, 50, 628–645. [Google Scholar] [CrossRef]
- Aldy, J.E.; Stavins, R.N. The promise and problems of pricing carbon: Theory and experience. J. Environ. Dev. 2012, 21, 152–180. [Google Scholar] [CrossRef]
- Jackson Inderberg, T.H.; Bailey, I. Changing the record: Narrative policy analysis and the politics of emissions trading in New Zealand. Environ. Policy Gov. 2019, 29, 409–421. [Google Scholar] [CrossRef]
- Zheng, M.; Yu, F.; Guo, S. Discussion on the effects of carbon trading for construction-related activities based on hybrid defuzzification strategy. Sustain. Prod. Consum. 2022, 34, 412–439. [Google Scholar] [CrossRef]
- Crane, B. Revisiting who, when, and why stakeholders matter: Trust and stakeholder connectedness. Bus. Soc. 2020, 59, 263–286. [Google Scholar] [CrossRef]
- Blumberg, G.; Sibilla, M. A Carbon Accounting and Trading Platform for the UK Construction Industry. Energies 2023, 16, 1566. [Google Scholar] [CrossRef]
- Engelbrecht, A.S.; Heine, G.; Mahembe, B. Integrity, ethical leadership, trust and work engagement. Leadersh. Organ. Dev. J. 2017, 38, 368–379. [Google Scholar] [CrossRef]
- Li, F.; Zhang, S.; Yang, X. Moral integrity and relationship commitment: An empirical examination in a cross-cultural setting. J. Bus. Ethics 2018, 151, 785–798. [Google Scholar] [CrossRef]
- Yang, L.; Li, F.; Zhang, X. Chinese companies’ awareness and perceptions of the Emissions Trading Scheme (ETS): Evidence from a national survey in China. Energy Policy 2016, 98, 254–265. [Google Scholar] [CrossRef]
- Gardner, T.A.; Benzie, M.; Börner, J.; Dawkins, E.; Fick, S.; Garrett, R.; Godar, J.; Grimard, A.; Lake, S.; Larsen, R.K. Transparency and sustainability in global commodity supply chains. World Dev. 2019, 121, 163–177. [Google Scholar] [CrossRef]
- Beckmann, M.; Hielscher, S.; Pies, I. Commitment strategies for sustainability: How business firms can transform trade-offs into win–win outcomes. Bus. Strategy Environ. 2014, 23, 18–37. [Google Scholar] [CrossRef]
- Luo, L.; Tang, Q. Corporate governance and carbon performance: Role of carbon strategy and awareness of climate risk. Account. Financ. 2021, 61, 2891–2934. [Google Scholar] [CrossRef]
- Mason, M. Transparency, accountability and empowerment in sustainability governance: A conceptual review. J. Environ. Policy Plan. 2020, 22, 98–111. [Google Scholar] [CrossRef]
- Ying, J.J.; Sovacool, B.K. A fair trade? Expert perceptions of equity, innovation, and public awareness in China’s future Emissions Trading Scheme. Clim. Change 2021, 164, 31. [Google Scholar] [CrossRef]
- Owen, A.; Mitchell, G.; Gouldson, A. Unseen influence—The role of low carbon retrofit advisers and installers in the adoption and use of domestic energy technology. Energy Policy 2014, 73, 169–179. [Google Scholar] [CrossRef]
- Tompkins, E.L.; Adger, W.N. Defining response capacity to enhance climate change policy. Environ. Sci. Policy 2005, 8, 562–571. [Google Scholar] [CrossRef]
- Middlemiss, L.; Parrish, B.D. Building capacity for low-carbon communities: The role of grassroots initiatives. Energy Policy 2010, 38, 7559–7566. [Google Scholar] [CrossRef]
- Li, J.; Zhang, D.; Su, B. The impact of social awareness and lifestyles on household carbon emissions in China. Ecol. Econ. 2019, 160, 145–155. [Google Scholar] [CrossRef]
- Gao, L.; Jiang, J.; He, H.; Zhou, Q.; Wang, S.; Li, J. Uncertainty or trust? Political trust, perceived uncertainty and public acceptance of personal carbon trading policy. Environ. Geochem. Health 2022, 44, 3157–3171. [Google Scholar] [CrossRef]
- Gao, L.; He, H.; Wang, S.; Li, J. What drives resident acceptance of personal carbon trading policy in China? Environ. Geochem. Health 2022, 44, 3007–3020. [Google Scholar] [CrossRef]
- Guo, D.; Chen, H.; Long, R.; Zou, S. Determinants of residents’ Approach–avoidance responses to the personal carbon trading scheme: An empirical analysis of urban residents in Eastern China. Int. J. Environ. Res. Public Health 2021, 18, 822. [Google Scholar] [CrossRef]
- Westlake, S. The Power of Leading by Example with High-Impact Low-Carbon Behaviour: Emulation, Trust, Credibility, Justice. Ph.D. Thesis, Cardiff University, Wales, UK, 2022. [Google Scholar]
- Droz, L. The Concept of Milieu in Environmental Ethics: Individual Responsibility Within an Interconnected World; Routledge: Oxfordshire, UK, 2021. [Google Scholar]
- Wong, C.W.; Wong, C.Y.; Boon-Itt, S.; Tang, A.K. Strategies for building environmental transparency and accountability. Sustainability 2021, 13, 9116. [Google Scholar] [CrossRef]
- Galbreath, J. Drivers of green innovations: The impact of export intensity, women leaders, and absorptive capacity. J. Bus. Ethics 2019, 158, 47–61. [Google Scholar] [CrossRef]
- Chen, Z.; Zhang, X.; Chen, F. Do carbon emission trading schemes stimulate green innovation in enterprises? Evidence from China. Technol. Forecast. Soc. Change 2021, 168, 120744. [Google Scholar] [CrossRef]
- Woo, J.; Fatima, R.; Kibert, C.J.; Newman, R.E.; Tian, Y.; Srinivasan, R.S. Applying blockchain technology for building energy performance measurement, reporting, and verification (MRV) and the carbon credit market: A review of the literature. Build. Environ. 2021, 205, 108199. [Google Scholar] [CrossRef]
- Oakes, V.; Bronstone, A. The ‘interesting’ case of EU Commission leadership and the emission trading scheme. In Rethinking Leadership for a Green World; Routledge: Oxfordshire, UK, 2022; pp. 261–281. [Google Scholar]
- Haonan, H.; Wei, R.; Zuohang, W.; Chenyong, Z.; Shanyong, W.; Fei, M. Effect of personal carbon trading on EV adoption behavior based on a stochastic Petri net. J. Univ. Sci. Technol. China 2021, 51, 53–64. [Google Scholar]
- Zhang, Y.-h.; Feng, T.-t. How does the design of personal carbon trading system affect willingness to participate under carbon neutrality goal?—Evidence from a choice experiment. Environ. Sci. Pollut. Res. 2022, 29, 81970–81992. [Google Scholar] [CrossRef]
- Zhao, X.; Ma, X.; Chen, B.; Shang, Y.; Song, M. Challenges toward carbon neutrality in China: Strategies and countermeasures. Resour. Conserv. Recycl. 2022, 176, 105959. [Google Scholar] [CrossRef]
- Dahlmann, F.; Branicki, L.; Brammer, S. Managing carbon aspirations: The influence of corporate climate change targets on environmental performance. J. Bus. Ethics 2019, 158, 1–24. [Google Scholar] [CrossRef]
- Liu, Y. Residents’ willingness and influencing factors on action personal carbon trading: A case study of metropolitan areas in Tianjin, China. Sustainability 2019, 11, 369. [Google Scholar] [CrossRef]
- Tan, X.; Wang, X.; Zaidi, S.H.A. What drives public willingness to participate in the voluntary personal carbon-trading scheme? A case study of Guangzhou Pilot, China. Ecol. Econ. 2019, 165, 106389. [Google Scholar] [CrossRef]
- Hao, J.; Ye, X.; Yu, C.; Liu, J.; Ruan, Y.; Zhang, Y.; Hong, F.; Zhang, D. A Novel Individual Carbon Emission Evaluation and Carbon Trading Model for Low-Carbon University Campuses. Sustainability 2023, 15, 15928. [Google Scholar] [CrossRef]
- Wei, Y.; Gong, P.; Zhang, J.; Wang, L. Exploring public opinions on climate change policy in “Big Data Era”—A case study of the European Union Emission Trading System (EU-ETS) based on Twitter. Energy Policy 2021, 158, 112559. [Google Scholar] [CrossRef]
- Lou, J.; Hultman, N.; Patwardhan, A.; Mintzer, I. Corporate motivations and co-benefit valuation in private climate finance investments through voluntary carbon markets. npj Clim. Action 2023, 2, 32. [Google Scholar] [CrossRef]
- Du, Q.; Wang, Y.; Pang, Q.; Hao, T.; Zhou, Y. The dynamic analysis on low-carbon building adoption under emission trading scheme. Energy 2023, 263, 125946. [Google Scholar] [CrossRef]
- Liu, J.; Xu, H.; Lyu, Y. Emission reduction technologies for shipping supply chains under carbon tax with knowledge sharing. Ocean Coast. Manag. 2023, 246, 106869. [Google Scholar] [CrossRef]
- Abdmouleh, Z.; Alammari, R.A.; Gastli, A. Review of policies encouraging renewable energy integration & best practices. Renew. Sustain. Energy Rev. 2015, 45, 249–262. [Google Scholar] [CrossRef]
- Khan, Z.; Ali, M.; Kirikkaleli, D.; Wahab, S.; Jiao, Z. The impact of technological innovation and public-private partnership investment on sustainable environment in China: Consumption-based carbon emissions analysis. Sustain. Dev. 2020, 28, 1317–1330. [Google Scholar] [CrossRef]
- Jetoo, S. Stakeholder engagement for inclusive climate governance: The case of the city of Turku. Sustainability 2019, 11, 6080. [Google Scholar] [CrossRef]
- Falana, J.; Osei-Kyei, R.; Tam, V.W. Towards achieving a net zero carbon building: A review of key stakeholders and their roles in net zero carbon building whole life cycle. J. Build. Eng. 2023, 82, 108223. [Google Scholar] [CrossRef]
- Giesekam, J.; Barrett, J.; Taylor, P.; Owen, A. The greenhouse gas emissions and mitigation options for materials used in UK construction. Energy Build. 2014, 78, 202–214. [Google Scholar] [CrossRef]
- Pothalkar, A. Mapping the Process: Stakeholder Perspective on Implementing Key Performance Indicators in Sustainable Building Construction: Case Study on Low Carbon Design of Buildings. Master’s Thesis, Mälardalen University, Västerås, Sweden, 2024. [Google Scholar]
- Braun, M. The evolution of emissions trading in the European Union—The role of policy networks, knowledge and policy entrepreneurs. Account. Organ. Soc. 2009, 34, 469–487. [Google Scholar] [CrossRef]
- Stoerk, T.; Dudek, D.J.; Yang, J. China’s national carbon emissions trading scheme: Lessons from the pilot emission trading schemes, academic literature, and known policy details. Clim. Policy 2019, 19, 472–486. [Google Scholar] [CrossRef]
- Wang, F.; Li, H.; Cao, Y.; Zhang, C.; Ran, Y. Knowledge sharing strategy and emission reduction benefits of low carbon technology collaborative innovation in the green supply chain. Front. Environ. Sci. 2022, 9, 783835. [Google Scholar] [CrossRef]
- Liu, M.; Shan, Y.; Li, Y. Study on the effect of carbon trading regulation on green innovation and heterogeneity analysis from China. Energy Policy 2022, 171, 113290. [Google Scholar] [CrossRef]
- Damert, M.; Feng, Y.; Zhu, Q.; Baumgartner, R.J. Motivating low-carbon initiatives among suppliers: The role of risk and opportunity perception. Resour. Conserv. Recycl. 2018, 136, 276–286. [Google Scholar] [CrossRef]
- Lai, X.; Liu, J.; Shi, Q.; Georgiev, G.; Wu, G. Driving forces for low carbon technology innovation in the building industry: A critical review. Renew. Sustain. Energy Rev. 2017, 74, 299–315. [Google Scholar] [CrossRef]
- Kreibich, N.; Hermwille, L. Caught in between: Credibility and feasibility of the voluntary carbon market post-2020. Clim. Policy 2021, 21, 939–957. [Google Scholar] [CrossRef]
- Oldfield, E.E.; Lavallee, J.M.; Kyker-Snowman, E.; Sanderman, J. The need for knowledge transfer and communication among stakeholders in the voluntary carbon market. Biogeochemistry 2022, 161, 41–46. [Google Scholar] [CrossRef]
- Ma, X.-W.; Wang, M.; Lan, J.-K.; Li, C.-D.; Zou, L.-L. Influencing factors and paths of direct carbon emissions from the energy consumption of rural residents in central China determined using a questionnaire survey. Adv. Clim. Change Res. 2022, 13, 759–767. [Google Scholar] [CrossRef]
- Heiskanen, E.; Hyvönen, K.; Laakso, S.; Laitila, P.; Matschoss, K.; Mikkonen, I. Adoption and use of low-carbon technologies: Lessons from 100 Finnish pilot studies, field experiments and demonstrations. Sustainability 2017, 9, 847. [Google Scholar] [CrossRef]
- Sharma, M.; Kumar, A.; Luthra, S.; Joshi, S.; Upadhyay, A. The impact of environmental dynamism on low-carbon practices and digital supply chain networks to enhance sustainable performance: An empirical analysis. Bus. Strategy Environ. 2022, 31, 1776–1788. [Google Scholar] [CrossRef]
- Hu, B.; Pickl, S. International Emissions Trading: A Pricing Model Based on System Dynamical Simulations. In Emissions Trading: Institutional Design, Decision Making and Corporate Strategies; Springer: Berlin/Heidelberg, Germany, 2011; pp. 33–43. [Google Scholar]
- Hafner, S.; Speich, M.; Bischofberger, P.; Ulli-Beer, S. Governing industry decarbonisation: Policy implications from a firm perspective. J. Clean. Prod. 2022, 375, 133884. [Google Scholar] [CrossRef]
- Wu, Q. Power play in carbon trading market: How status of executives with R&D background incentives companies’ low-carbon innovation. Energy Policy 2024, 188, 114049. [Google Scholar]
- Karlsson, I.; Rootzén, J.; Johnsson, F. Reaching net-zero carbon emissions in construction supply chains–Analysis of a Swedish road construction project. Renew. Sustain. Energy Rev. 2020, 120, 109651. [Google Scholar] [CrossRef]
- Fokaides, P.A.; Apanaviciene, R.; Černeckiene, J.; Jurelionis, A.; Klumbyte, E.; Kriauciunaite-Neklejonoviene, V.; Pupeikis, D.; Rekus, D.; Sadauskiene, J.; Seduikyte, L. Research challenges and advancements in the field of sustainable energy technologies in the built environment. Sustainability 2020, 12, 8417. [Google Scholar] [CrossRef]
- Hong, Q.; Cui, L.; Hong, P. The impact of carbon emissions trading on energy efficiency: Evidence from quasi-experiment in China’s carbon emissions trading pilot. Energy Econ. 2022, 110, 106025. [Google Scholar] [CrossRef]
- Tan, X.; Liu, Y.; Dong, H.; Zhang, Z. The effect of carbon emission trading scheme on energy efficiency: Evidence from China. Econ. Anal. Policy 2022, 75, 506–517. [Google Scholar] [CrossRef]
- Rodriguez, N.; Katooziani, A.; Jeelani, I. Barriers to energy-efficient design and construction practices: A comprehensive analysis. J. Build. Eng. 2023, 82, 108349. [Google Scholar] [CrossRef]
- Yeatts, D.E.; Auden, D.; Cooksey, C.; Chen, C.-F. A systematic review of strategies for overcoming the barriers to energy-efficient technologies in buildings. Energy Res. Soc. Sci. 2017, 32, 76–85. [Google Scholar] [CrossRef]
- Bertoldi, P.; Economidou, M.; Palermo, V.; Boza-Kiss, B.; Todeschi, V. How to finance energy renovation of residential buildings: Review of current and emerging financing instruments in the EU. Wiley Interdiscip. Rev. Energy Environ. 2021, 10, e384. [Google Scholar] [CrossRef]
- Gouldson, A.; Kerr, N.; Millward-Hopkins, J.; Freeman, M.C.; Topi, C.; Sullivan, R. Innovative financing models for low carbon transitions: Exploring the case for revolving funds for domestic energy efficiency programmes. Energy Policy 2015, 86, 739–748. [Google Scholar] [CrossRef]
- Chapple, L.; Clarkson, P.M.; Gold, D.L. The cost of carbon: Capital market effects of the proposed emission trading scheme (ETS). Abacus 2013, 49, 1–33. [Google Scholar] [CrossRef]
- Feng, T.-t.; Li, R.; Zhang, H.-m.; Gong, X.-l.; Yang, Y.-s. Induction mechanism and optimization of tradable green certificates and carbon emission trading acting on electricity market in China. Resour. Conserv. Recycl. 2021, 169, 105487. [Google Scholar] [CrossRef]
- Cacho, O.J.; Lipper, L.; Moss, J. Transaction costs of carbon offset projects: A comparative study. Ecol. Econ. 2013, 88, 232–243. [Google Scholar] [CrossRef]
- Simon, G.L.; Bumpus, A.G.; Mann, P. Win-win scenarios at the climate–development interface: Challenges and opportunities for stove replacement programs through carbon finance. Glob. Environ. Change 2012, 22, 275–287. [Google Scholar] [CrossRef]
- Liu, D.; Xiao, B. Exploring the development of electric vehicles under policy incentives: A scenario-based system dynamics model. Energy Policy 2018, 120, 8–23. [Google Scholar] [CrossRef]
- Charlier, D. Energy efficiency investments in the context of split incentives among French households. Energy Policy 2015, 87, 465–479. [Google Scholar] [CrossRef]
- Li, Z.; Solaymani, S. Effectiveness of energy efficiency improvements in the context of energy subsidy policies. Clean Technol. Environ. Policy 2021, 23, 937–963. [Google Scholar] [CrossRef]
- Phan, T.-H.D.; Brouwer, R.; Davidson, M.D. A global survey and review of the determinants of transaction costs of forestry carbon projects. Ecol. Econ. 2017, 133, 1–10. [Google Scholar] [CrossRef]
- Shi, B.; Li, N.; Gao, Q.; Li, G. Market incentives, carbon quota allocation and carbon emission reduction: Evidence from China’s carbon trading pilot policy. J. Environ. Manag. 2022, 319, 115650. [Google Scholar] [CrossRef]
- Wei, J.; Zhang, L.; Yang, R.; Song, M. A new perspective to promote sustainable low-carbon consumption: The influence of informational incentive and social influence. J. Environ. Manag. 2023, 327, 116848. [Google Scholar] [CrossRef]
- Nasih, M.; Harymawan, I.; Paramitasari, Y.I.; Handayani, A. Carbon emissions, firm size, and corporate governance structure: Evidence from the mining and agricultural industries in Indonesia. Sustainability 2019, 11, 2483. [Google Scholar] [CrossRef]
- Sun, Y.; Hao, S.; Long, X. A study on the measurement and influencing factors of carbon emissions in China’s construction sector. Build. Environ. 2023, 229, 109912. [Google Scholar] [CrossRef]
- Weigert, M.; Melnyk, O.; Winkler, L.; Raab, J. Carbon emissions of construction processes on urban construction sites. Sustainability 2022, 14, 12947. [Google Scholar] [CrossRef]
- Hu, J.; Pan, X.; Huang, Q. Quantity or quality? The impacts of environmental regulation on firms’ innovation–Quasi-natural experiment based on China’s carbon emissions trading pilot. Technol. Forecast. Soc. Change 2020, 158, 120122. [Google Scholar] [CrossRef]
- Kukah, A.S.K.; Owusu-Manu, D.-G.; Badu, E.; Asamoah, E. Structural equation model (SEM) for evaluating interrelationships among risks inherent in Ghanaian public–private partnership (PPP) power projects. Eng. Constr. Archit. Manag. 2022, 31, 327–2352. [Google Scholar] [CrossRef]
- Warnecke, C.; Wartmann, S.; Höhne, N.; Blok, K. Beyond pure offsetting: Assessing options to generate Net-Mitigation-Effects in carbon market mechanisms. Energy Policy 2014, 68, 413–422. [Google Scholar] [CrossRef]
- Yu, S.-m.; Fan, Y.; Zhu, L.; Eichhammer, W. Modeling the emission trading scheme from an agent-based perspective: System dynamics emerging from firms’ coordination among abatement options. Eur. J. Oper. Res. 2020, 286, 1113–1128. [Google Scholar] [CrossRef]
- Zakari, A.; Khan, I.; Alvarado, R. The impact of environmental technology innovation and energy credit rebate on carbon emissions: A comparative analysis. J. Int. Dev. 2023, 35, 2609–2625. [Google Scholar] [CrossRef]
- Zhang, Y.; Zhang, J. Estimating the impacts of emissions trading scheme on low-carbon development. J. Clean. Prod. 2019, 238, 117913. [Google Scholar] [CrossRef]
- Adinyira, E.; Agyekum, K.; Danku, J.C.; Addison, P.; Kukah, A.S. Influence of subcontractor risk management on quality performance of building construction projects in Ghana. J. Constr. Dev. Ctries. 2020, 25, 175–197. [Google Scholar] [CrossRef]
- Yu, X.; Wu, Z.; Wang, Q.; Sang, X.; Zhou, D. Exploring the investment strategy of power enterprises under the nationwide carbon emissions trading mechanism: A scenario-based system dynamics approach. Energy Policy 2020, 140, 111409. [Google Scholar] [CrossRef]
- Akomea-Frimpong, I.; Kukah, A.S.; Jin, X.; Osei-Kyei, R.; Pariafsai, F. Green finance for green buildings: A systematic review and conceptual foundation. J. Clean. Prod. 2022, 356, 131869. [Google Scholar] [CrossRef]
- Wang, N.; Akimoto, K.; Nemet, G.F. What went wrong? Learning from three decades of carbon capture, utilization and sequestration (CCUS) pilot and demonstration projects. Energy Policy 2021, 158, 112546. [Google Scholar] [CrossRef]
- Blay Jnr, A.V.K.; Kukah, A.S.K.; Opoku, A.; Asiedu, R. Impact of competitive strategies on achieving the sustainable development goals: Context of Ghanaian construction firms. Int. J. Constr. Manag. 2023, 23, 2209–2220. [Google Scholar] [CrossRef]
- Wang, X.; Qu, L.; Wang, Y.; Xie, H. Dynamic Scenario Predictions of Peak Carbon Emissions in China’s Construction Industry. Sustainability 2023, 15, 5922. [Google Scholar] [CrossRef]
- Su, Y.; Zou, Z.; Ma, X.; Ji, J. Understanding the relationships between the development of the construction sector, carbon emissions, and economic growth in China: Supply-chain level analysis based on the structural production layer difference approach. Sustain. Prod. Consum. 2022, 29, 730–743. [Google Scholar] [CrossRef]
- Barbosa, F.; Woetzel, J.; Mischke, J. Reinventing Construction: A Route of Higher Productivity; McKinsey Global Institute: New York, NY, USA, 2017. [Google Scholar]
- Hong, J.; Shen, G.Q.; Feng, Y.; Lau, W.S.-t.; Mao, C. Greenhouse gas emissions during the construction phase of a building: A case study in China. J. Clean. Prod. 2015, 103, 249–259. [Google Scholar] [CrossRef]
- Li, L.; Chen, K. Quantitative assessment of carbon dioxide emissions in construction projects: A case study in Shenzhen. J. Clean. Prod. 2017, 141, 394–408. [Google Scholar] [CrossRef]
- Gambatese, J.A.; Hallowell, M. Factors that influence the development and diffusion of technical innovations in the construction industry. Constr. Manag. Econ. 2011, 29, 507–517. [Google Scholar] [CrossRef]
- Zhu, W.; Zhang, Z.; Li, X.; Feng, W.; Li, J. Assessing the effects of technological progress on energy efficiency in the construction industry: A case of China. J. Clean. Prod. 2019, 238, 117908. [Google Scholar] [CrossRef]
- Havenvid, M.I. Competition versus interaction as a way to promote innovation in the construction industry. IMP J. 2015, 9, 46–63. [Google Scholar] [CrossRef]
- Wen, Q.; Chen, Y.; Hong, J.; Chen, Y.; Ni, D.; Shen, Q. Spillover effect of technological innovation on CO2 emissions in China’s construction industry. Build. Environ. 2020, 171, 106653. [Google Scholar] [CrossRef]
- Xue, H.; Zhang, S.J. Relationships between engineering construction standards and economic growth in the construction industry: The case of China’s construction industry. KSCE J. Civ. Eng. 2018, 22, 1606–1613. [Google Scholar] [CrossRef]
- Baudry, M.; Faure, A.; Quemin, S. Emissions trading with transaction costs. J. Environ. Econ. Manag. 2021, 108, 102468. [Google Scholar] [CrossRef]
- Marin, G.; Marino, M.; Pellegrin, C. The impact of the European Emission Trading Scheme on multiple measures of economic performance. Environ. Resour. Econ. 2018, 71, 551–582. [Google Scholar] [CrossRef]
- Dunford, E.; Niven, R.; Neidl, C. Deploying low carbon public procurement to accelerate carbon removal. Front. Clim. 2021, 3, 686787. [Google Scholar] [CrossRef]
- Bose, A.; Cohen, J.; Fattouh, B.; Johnson, O.; Spilker, G. Voluntary Markets for Carbon Offsets: Evolution and Lessons for the LNG Market; OIES Paper: ET; Oxford Institute for Energy Studies: Oxford, UK, 2021. [Google Scholar]
- Trouwloon, D.; Streck, C.; Chagas, T.; Martinus, G. Understanding the use of carbon credits by companies: A review of the defining elements of corporate climate claims. Glob. Chall. 2023, 7, 2200158. [Google Scholar] [CrossRef]
- Dechezleprêtre, A.; Nachtigall, D.; Venmans, F. The Joint Impact of the European Union Emissions Trading System on Carbon Emissions and Economic Performance; OECD: Paris, France, 2018. [Google Scholar]
- Alaloul, W.S.; Musarat, M.A.; Rabbani, M.B.A.; Iqbal, Q.; Maqsoom, A.; Farooq, W. Construction sector contribution to economic stability: Malaysian GDP distribution. Sustainability 2021, 13, 5012. [Google Scholar] [CrossRef]
- Wu, Y.; Chau, K.; Lu, W.; Shen, L.; Shuai, C.; Chen, J. Decoupling relationship between economic output and carbon emission in the Chinese construction industry. Environ. Impact Assess. Rev. 2018, 71, 60–69. [Google Scholar] [CrossRef]
- Jia, Z.; Lin, B. Rethinking the choice of carbon tax and carbon trading in China. Technol. Forecast. Soc. Change 2020, 159, 120187. [Google Scholar] [CrossRef]
- Wang, H.; Chen, Z.; Wu, X.; Nie, X. Can a carbon trading system promote the transformation of a low-carbon economy under the framework of the porter hypothesis?—Empirical analysis based on the PSM-DID method. Energy Policy 2019, 129, 930–938. [Google Scholar] [CrossRef]
- Zhang, G.; Bi, S. Inhibition or promotion: The impact of carbon emission trading on market structure: Evidence from China. Front. Energy Res. 2023, 11, 1238416. [Google Scholar] [CrossRef]
- Lin, B.; Jia, Z. Energy, economic and environmental impact of government fines in China’s carbon trading scheme. Sci. Total Environ. 2019, 667, 658–670. [Google Scholar] [CrossRef] [PubMed]
- Guo, X.; Guo, X. China’s photovoltaic power development under policy incentives: A system dynamics analysis. Energy 2015, 93, 589–598. [Google Scholar] [CrossRef]
- Lin, B.; Jia, Z. Impacts of carbon price level in carbon emission trading market. Appl. Energy 2019, 239, 157–170. [Google Scholar] [CrossRef]
- Jnr, A.V.K.B.; Kukah, A.S.K.; Akotia, J. Assessing perception and practice of corporate social responsibility (CSR) by energy sector firms in Ghana. Int. J. Real Estate Stud. 2021, 15, 83–94. [Google Scholar] [CrossRef]
- Zhuang, Y. A System Dynamics Approach to Integrated Water and Energy Resources Management. Ph.D. Thesis, University of South Florida, Tampa, FL, USA, 2014. [Google Scholar]
- Zeng, S.; Nan, X.; Liu, C.; Chen, J. The response of the Beijing carbon emissions allowance price (BJC) to macroeconomic and energy price indices. Energy Policy 2017, 106, 111–121. [Google Scholar] [CrossRef]
- Vega, C.; Miller, C.S. Market MicrostructureMarket microstructure. In Complex Systems in Finance and Econometrics; Springer: Berlin/Heidelberg, Germany, 2009. [Google Scholar]
- Yao, Q.; Shao, L. Research on emission reduction strategies of building materials manufacturers and real estate developers in the context of carbon trading. Front. Environ. Sci. 2022, 10, 848260. [Google Scholar] [CrossRef]
- Xu, Y.; Xu, Z.; Zhou, Y.; Su, C.; Guo, L. Interactions between carbon prices and the construction industry in China: Evidence based on Network-SVAR. Build. Environ. 2022, 215, 108936. [Google Scholar] [CrossRef]
- Fang, G.; Lu, L.; Tian, L.; Yin, H. Research on the influence mechanism of carbon trading on new energy—A case study of ESER system for China. Phys. A Stat. Mech. Its Appl. 2020, 545, 123572. [Google Scholar] [CrossRef]
- Thapa, S.; Morrison, M.; Parton, K.A. Willingness to pay for domestic biogas plants and distributing carbon revenues to influence their purchase: A case study in Nepal. Energy Policy 2021, 158, 112521. [Google Scholar] [CrossRef]
- Seidu, S.; Owusu-Manu, D.-G.; Kukah, A.S.K.; Adesi, M.; Oduro-Ofori, E.; Edwards, D.J. An assessment of the implications of disruptive technologies on the performance of energy infrastructure projects in Ghana. Int. J. Energy Sect. Manag. 2022, 17, 887–903. [Google Scholar] [CrossRef]
- Möst, D.; Genoese, M.; Eßer-Frey, A.; Rentz, O. Design of emission allocation plans and their effects on production and investment planning in the electricity sector. In Emissions Trading: Institutional Design, Decision Making and Corporate Strategies; Springer: Berlin/Heidelberg, Germany, 2011; pp. 71–84. [Google Scholar]
- Gao, M. The impacts of carbon trading policy on China’s low-carbon economy based on county-level perspectives. Energy Policy 2023, 175, 113494. [Google Scholar] [CrossRef]
- Kukah, A.S.K.; Anafo, A.; Abdul, L.H.; Jnr, A.V.K.B.; Korda, D.N.; Sinsa, D.B.; Kukah, R.M.K. Relationship between challenges militating against mortgage finance and benefits of mortgage acquisition in Ghana: Case of SSNIT. Int. J. Real Estate Stud. 2021, 15, 55–65. [Google Scholar] [CrossRef]
- Poudyal, N.C.; Bowker, J.; Siry, J.P. Factors influencing buyers’ willingness to offer price premiums for carbon credits sourced from urban forests. Int. J. Sustain. Soc. 2015, 7, 205–220. [Google Scholar] [CrossRef]
- Osobajo, O.A.; Otitoju, A.; Otitoju, M.A.; Oke, A. The impact of energy consumption and economic growth on carbon dioxide emissions. Sustainability 2020, 12, 7965. [Google Scholar] [CrossRef]
- Wu, Z.; Xu, J. Predicting and optimization of energy consumption using system dynamics-fuzzy multiple objective programming in world heritage areas. Energy 2013, 49, 19–31. [Google Scholar] [CrossRef]
- Li, Q.; Zhang, W.; Li, H.; He, P. CO2 emission trends of China’s primary aluminum industry: A scenario analysis using system dynamics model. Energy Policy 2017, 105, 225–235. [Google Scholar] [CrossRef]
- Kumar, P.; Khare, D. Carbon credit assessment in selected hydro power projects of India: A step towards environmentally sustainable development. Water Energy Int. 2023, 66, 60–66. [Google Scholar]
- Ferreyra Marinucci, X. Carbon Offsetting in the Framework of Net Zero Carbon Buildings. Master’s Thesis, Politecnico di Torino, Torino, Italy, 2023. [Google Scholar]
- Probst, B.; Toetzke, M.; Kontoleon, A.; Diaz Anadon, L.; Hoffmann, V.H. Systematic Review of the Actual Emissions Reductions of Carbon Offset Projects Across All Major Sectors; ETH Zurich: Zurich, Switzerland, 2023. [Google Scholar]
- Johnson, B. An Assessment of Clean Development Mechanism Projects in the Energy Sector in India. Ph.D. Thesis, Department of Commerce and Management Studies, University of Calicut, Tenhipalam, India, 2023. [Google Scholar]
- Kuronen, O. Co-Benefits in Voluntary Carbon Offset Projects: Developing and Testing a Co-Benefit Comparison Tool. Mater’s Thesis, Lappeenranta University of Technology, Lappeenranta, Finland, 2023. [Google Scholar]
- Amran, A.; Zainuddin, Z.; Zailani, S.H.M. Carbon trading in Malaysia: Review of policies and practices. Sustain. Dev. 2013, 21, 183–192. [Google Scholar] [CrossRef]
- Song, X.-H.; Han, J.-J.; Zhang, L.; Zhao, C.-P.; Wang, P.; Liu, X.-Y.; Li, Q.-C. Impacts of renewable portfolio standards on multi-market coupling trading of renewable energy in China: A scenario-based system dynamics model. Energy Policy 2021, 159, 112647. [Google Scholar] [CrossRef]
- Hou, Q.; Sun, J. Investment strategy analysis of emission-reduction technology under cost subsidy policy in the carbon trading market. Kybernetes 2020, 49, 252–284. [Google Scholar] [CrossRef]
- Xuan, D.; Ma, X.; Shang, Y. Can China’s policy of carbon emission trading promote carbon emission reduction? J. Clean. Prod. 2020, 270, 122383. [Google Scholar] [CrossRef]
- Xiong, L.; Shen, B.; Qi, S.; Price, L.; Ye, B. The allowance mechanism of China’s carbon trading pilots: A comparative analysis with schemes in EU and California. Appl. Energy 2017, 185, 1849–1859. [Google Scholar] [CrossRef]
- Ji, J.; Zhang, Z.; Yang, L. Comparisons of initial carbon allowance allocation rules in an O2O retail supply chain with the cap-and-trade regulation. Int. J. Prod. Econ. 2017, 187, 68–84. [Google Scholar] [CrossRef]
- Pope, J.; Owen, A.D. Emission trading schemes: Potential revenue effects, compliance costs and overall tax policy issues. Energy Policy 2009, 37, 4595–4603. [Google Scholar] [CrossRef]
- Wang, W.; Zhang, Y.-J. Does China’s carbon emissions trading scheme affect the market power of high-carbon enterprises? Energy Econ. 2022, 108, 105906. [Google Scholar] [CrossRef]
- Yu, P.; Hao, R.; Cai, Z.; Sun, Y.; Zhang, X. Does emission trading system achieve the win-win of carbon emission reduction and financial performance improvement?—Evidence from Chinese A-share listed firms in industrial sector. J. Clean. Prod. 2022, 333, 130121. [Google Scholar] [CrossRef]
- Kukah, A.S.K.; Jin, X.; Osei-Kyei, R.; Perera, S. A conceptual framework for carbon trading in the construction industry. In Proceedings of the 45th Australasian Universities Building Education Association (AUBEA) Conference, Global Challenges in a Disrupted World: Smart, Sustainable and Resilient Approaches in the Built Environment, Sydney, Australia, 23–25 November 2022. [Google Scholar]
- Patil, N.A.; Thounaojam, N.; Laishram, B. Enhancing sustainability of Indian PPP procurement process using system dynamics model. J. Public Procure 2021, 21, 345–369. [Google Scholar] [CrossRef]
- Zhang, Y.; Guo, C.; Wang, L. Supply chain strategy analysis of low carbon subsidy policies based on carbon trading. Sustainability 2020, 12, 3532. [Google Scholar] [CrossRef]
- Kukah, A.S.K. Investigating the Causal Relationships and Effects of Moral Hazard and Adverse Selection on Public-Private-Partnership Construction Projects. Master’s Thesis, Kwame Nkrumah University of Science and Technology, Kumasi, Ghana, 2016. [Google Scholar]
- Mundaca, L.; Mansoz, M.; Neij, L.; Timilsina, G.R. Transaction Costs of Low-Carbon Technologies and Policies: The Diverging Literature. World Bank Policy Research Working Paper; World Bank: Washington, DC, USA, 2013. [Google Scholar]
- Kukah, A.S.; Anafo, A.; Kukah, R.M.K.; Blay Jnr, A.V.K.; Sinsa, D.B.; Asamoah, E.; Korda, D.N. Exploring innovative energy infrastructure financing in Ghana: Benefits, challenges and strategies. Int. J. Energy Sect. Manag. 2022, 16, 248–264. [Google Scholar] [CrossRef]
- Narassimhan, E.; Gallagher, K.S.; Koester, S.; Alejo, J.R. Carbon pricing in practice: A review of existing emissions trading systems. Clim. Policy 2018, 18, 967–991. [Google Scholar] [CrossRef]
- Stranlund, J.K. The regulatory choice of noncompliance in emissions trading programs. Environ. Resour. Econ. 2007, 38, 99–117. [Google Scholar] [CrossRef]
- Owusu-Manu, D.-G.; Edwards, D.J.; Kukah, A.; Parn, E.A.; El-Gohary, H.; Hosseini, M.R. An empirical examination of moral hazards and adverse selection on PPP projects: A case study of Ghana. J. Eng. Des. Technol. 2018, 16, 910–924. [Google Scholar] [CrossRef]
- Maestas, N.; Mullen, K.J.; Powell, D. The effect of population aging on economic growth, the labor force, and productivity. Am. Econ. J. Macroecon. 2023, 15, 306–332. [Google Scholar] [CrossRef]
- Santamouris, M.; Vasilakopoulou, K. Present and future energy consumption of buildings: Challenges and opportunities towards decarbonisation. e-Prime-Adv. Electr. Eng. Electron. Energy 2021, 1, 100002. [Google Scholar] [CrossRef]
- Min, J.; Yan, G.; Abed, A.M.; Elattar, S.; Khadimallah, M.A.; Jan, A.; Ali, H.E. The effect of carbon dioxide emissions on the building energy efficiency. Fuel 2022, 326, 124842. [Google Scholar] [CrossRef]
- Busso, M.; Chauvin, J.P.; Herrera, N. Rural-urban migration at high urbanization levels. Reg. Sci. Urban Econ. 2021, 91, 103658. [Google Scholar] [CrossRef]
- Castells-Quintana, D.; Wenban-Smith, H. Population dynamics, urbanisation without growth, and the rise of megacities. J. Dev. Stud. 2020, 56, 1663–1682. [Google Scholar] [CrossRef]
- Sakketa, T.G. Urbanisation and Rural Development in Developing Countries: A Review of Pathways and Impacts; Discussion Paper; German Institute of Development and Sustainability: Bonn, Germany, 2022. [Google Scholar]
- Ali, S.S.S.; Razman, M.R.; Awang, A. The nexus of population, GDP growth, electricity generation, electricity consumption and carbon emissions output in Malaysia. Int. J. Energy Econ. Policy 2020, 10, 84–89. [Google Scholar] [CrossRef]
- Wang, Q.; Li, L. The effects of population aging, life expectancy, unemployment rate, population density, per capita GDP, urbanization on per capita carbon emissions. Sustain. Prod. Consum. 2021, 28, 760–774. [Google Scholar] [CrossRef]
- Simon, J.L. The Economics of Population Growth; Princeton University Press: Oxford, UK, 2019; Volume 5403. [Google Scholar]
- Gu, D.; Andreev, K.; Dupre, M.E. Major trends in population growth around the world. China CDC Wkly. 2021, 3, 604. [Google Scholar] [CrossRef] [PubMed]
- Notowidigdo, M.J. The incidence of local labor demand shocks. J. Labor Econ. 2020, 38, 687–725. [Google Scholar] [CrossRef]
- Musarat, M.A.; Alaloul, W.S.; Liew, M. Impact of inflation rate on construction projects budget: A review. Ain Shams Eng. J. 2021, 12, 407–414. [Google Scholar] [CrossRef]
- Feng, Y.; Chen, S.; Zhang, L. System dynamics modeling for urban energy consumption and CO2 emissions: A case study of Beijing, China. Ecol. Model. 2013, 252, 44–52. [Google Scholar] [CrossRef]
- Owusu-Manu, D.; Kukah, A. Motivation factors of public and private sectors engaging in public-private-partnership (PPP) construction projects in Ghana. J. Built Environ. 2017, 1, 57–85. [Google Scholar]
- Tsai, W.-H. Carbon emission reduction—Carbon tax, carbon trading, and carbon offset. Energies 2020, 13, 6128. [Google Scholar] [CrossRef]
- Xiao, B.; Niu, D.; Guo, X. Can China achieve its 2020 carbon intensity target? A scenario analysis based on system dynamics approach. Ecol. Indic. 2016, 71, 99–112. [Google Scholar] [CrossRef]
- Fernando, Y.; Hor, W.L. Impacts of energy management practices on energy efficiency and carbon emissions reduction: A survey of Malaysian manufacturing firms. Resour. Conserv. Recycl. 2017, 126, 62–73. [Google Scholar] [CrossRef]
- Kats, G. Greening our Built World: Costs, Benefits, and Strategies; Island Press: Washington, DC, USA, 2013. [Google Scholar]
- Zinzi, M.; Mattoni, B. Assessment of construction cost reduction of nearly zero energy dwellings in a life cycle perspective. Appl. Energy 2019, 251, 113326. [Google Scholar] [CrossRef]
- Wu, H.; Xu, L.; Ren, S.; Hao, Y.; Yan, G. How do energy consumption and environmental regulation affect carbon emissions in China? New evidence from a dynamic threshold panel model. Resour. Policy 2020, 67, 101678. [Google Scholar] [CrossRef]
- Zhu, W.; Feng, W.; Li, X.; Zhang, Z. Analysis of the embodied carbon dioxide in the building sector: A case of China. J. Clean. Prod. 2020, 269, 122438. [Google Scholar] [CrossRef]
- Loizou, L.; Barati, K.; Shen, X.; Li, B. Quantifying advantages of modular construction: Waste generation. Buildings 2021, 11, 622. [Google Scholar] [CrossRef]
- Owusu-Manu, D.-G.; Kukah, A.S.K.; Edwards, D.J.; Ameyaw, E.E. Fuzzy synthetic evaluation of moral hazard and adverse selection of public private partnership projects. Int. J. Constr. Manag. 2023, 23, 1805–1814. [Google Scholar] [CrossRef]
- Owusu-Manu, D.-G.; Kukah, A.; Edwards, D.J.; Pärn, E.A.; El-Gohary, H.; Aigbavboa, C. Causal relationships of moral hazard and adverse selection of Ghanaian Public-Private-Partnership (PPP) construction projects. J. Eng. Des. Technol. 2018, 16, 439–460. [Google Scholar] [CrossRef]
- Kukah, A.S.K.; Xiaohua, J.; Osei-Kyei, R.; Perera, S. How carbon trading contributes to reduction in emission of greenhouse gases: A narrative literature review. J. Facil. Manag. 2024, 23, 463–479. [Google Scholar] [CrossRef]
- Alexeeva, V.; Anger, N. The globalization of the carbon market: Welfare and competitiveness effects of linking emissions trading schemes. Mitig. Adapt. Strateg. Glob. Change 2016, 21, 905–930. [Google Scholar] [CrossRef]
- Gao, Y.; Li, M.; Xue, J.; Liu, Y. Evaluation of effectiveness of China’s carbon emissions trading scheme in carbon mitigation. Energy Econ. 2020, 90, 104872. [Google Scholar] [CrossRef]
- Agha, G.; Palmskog, K. A survey of statistical model checking. ACM Trans. Model. Comput. Simul. (TOMACS) 2018, 28, 1–39. [Google Scholar] [CrossRef]
- Forrester, J.W. From the ranch to system dynamics. In Management Laureates; Routledge: Oxford, UK, 2018; pp. 335–370. [Google Scholar]








| Preceding Factor | Categorization of Preceding Factor | Influence (+/−)![]() | Succeeding Factor | Categorization of Succeeding Factor | References |
|---|---|---|---|---|---|
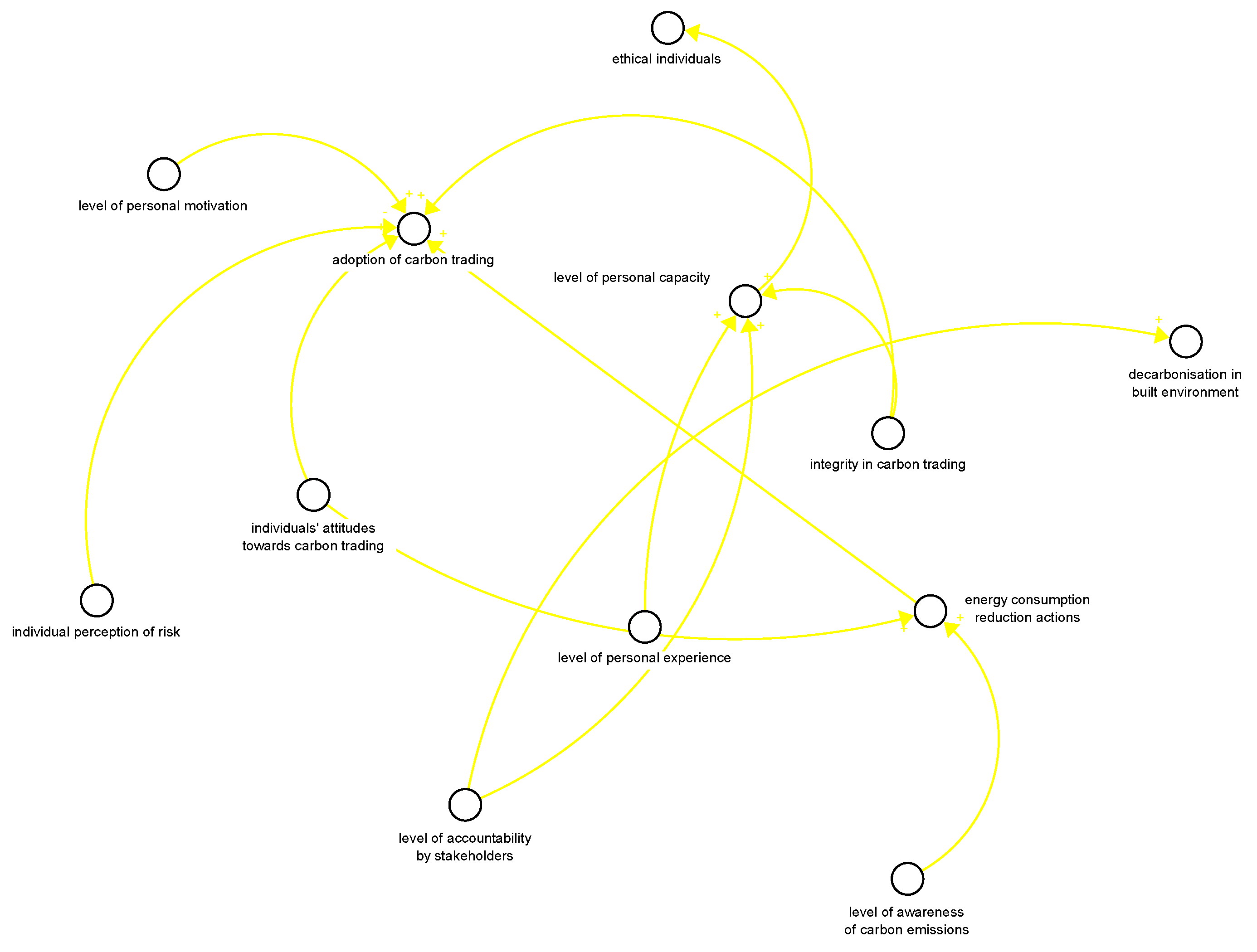
| Ethical individuals | Personal | + | Adoption of carbon trading | Personal | [72,73] |
| Level of accountability by stakeholders | Personal | + | Integrity in carbon trading | Personal | [60,74] |
| Ethical individuals | Personal | + | Innovation in carbon trading | Organizational | [75,76] |
| Level of awareness of carbon trading | Personal | + | Adoption of carbon trading | Personal | [23,77] |
| Level of personal experience | Personal | + | Adoption of carbon trading | Personal | [78] |
| Level of awareness of carbon emissions | Personal | + | Energy consumption reduction actions | Personal | [3,79] |
| Level of personal capacity | Personal | + | Adoption of carbon trading | Personal | [80,81,82] |
| Individuals’ attitudes towards carbon trading | Personal | − | Carbon emissions | Environmental | [83,84] |
| Individual perception of risks | Personal | − | Adoption of carbon trading | Personal | [83,85] |
| Level of awareness of role of carbon trading | Personal | + | Support for carbon trading initiatives | Relational | [23,86] |
| Level of public doubts | Personal | − | Support for carbon trading initiatives | Relational | [54,64] |
| Personal networks | Personal | + | Adoption of carbon trading | Personal | [79,83] |
| Personal motivation | Personal | + | Adoption of carbon trading | Personal | [87,88] |
| Preceding Factor | Categorization of Preceding Factor | Influence (+/−)![]() | Succeeding Factor | Categorization of Succeeding Factor | References |
|---|---|---|---|---|---|
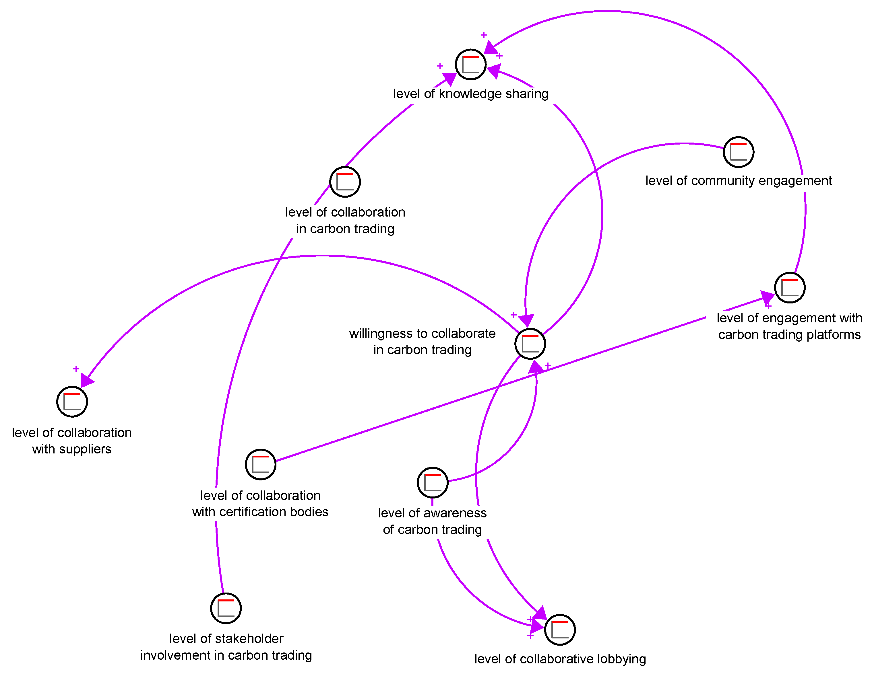
| Level of knowledge sharing | Relational | + | Capacity building | Organizational | [98] |
| Level of collaboration in carbon trading | Relational | + | Technological innovation | Organizational | [89,99] |
| Level of community engagement | Relational | + | Social impact of carbon trading | Social | [100,101] |
| Level of stakeholder engagement | Relational | + | Participation in carbon trading | Institutional | [85] |
| Willingness to collaborate in carbon trading | Relational | + | Carbon price | Market | [102] |
| Level of awareness of carbon emissions | Relational | − | Energy consumption | Organizational | [3] |
| Formation of collaborations and partnerships | Relational | + | Implementation of carbon offset projects | Institutional | [101,103] |
| Level of collaboration with certification bodies | Relational | + | Participation in carbon trading | Personal | [85,100] |
| Level of engagement with carbon trading platforms | Relational | + | Participation in carbon trading | Personal | [68,104] |
| Level of collaboration with suppliers | Relational | + | Adoption of low carbon technologies | Institutional | [105,106] |
| Level of collaborative lobbying | Relational | + | Policy advocacy for carbon trading | Institutional | [68,103] |
| Willingness to collaborate in carbon trading | Relational | + | Demand for carbon credits | Market | [102] |
| Willingness to collaborate in carbon trading | Relational | + | Market liquidity | Market | [83,84] |
| Level of stakeholder involvement in carbon trading | Relational | + | Decarbonization in built environment | Environment | [107,108] |
| Preceding Factor | Categorization of Preceding Factor | Impact (+/−)![]() | Succeeding Factor | Categorization of Succeeding Factor | References |
|---|---|---|---|---|---|
| Research and development (R&D) | Organizational | + | Innovation capability of construction firms | Organizational | [99,122] |
| Incentives | Organizational | + | Investment in energy efficiency | Institutional | [123] |
| Subsidies | Organizational | + | Investment in energy efficiency | Institutional | [124] |
| Level of complexity of project | Organizational | + | Transaction costs | Market | [125] |
| Technological innovation | Organizational | + | Participation in carbon sequestration projects | Organizational | [99] |
| Incentives | Organizational | − | CO2 emissions | Environmental | [126,127] |
| Size of construction projects | Organizational | + | CO2 emissions | Environmental | [128,129,130] |
| Number of carbon trading projects by construction firms | Organizational | + | Certification of emissions reduction costs | Institutional | [131] |
| Number of carbon trading projects by firms | Organizational | + | Verification of emissions reduction costs | Institutional | [76,132] |
| Carbon quotas by firms | Organizational | + | Demand for carbon credits | Market | [33,109,126] |
| Standardization of documents for carbon trading | Organizational | − | Transaction costs | Market | [133] |
| Technology transfer | Organizational | + | Economic viability of carbon trading projects | Market | [134,135] |
| Technological innovation | Organizational | + | R&D of low-carbon technologies | Organizational | [136,137] |
| Technological innovation | Organizational | + | Clean energy | Environmental | [99] |
| R&D | Organizational | + | Demand for carbon credits | Market | [109,135,138] |
| R&D investment | Organizational | + | Energy efficiency | Organizational | [109,135,138] |
| Incentives | Organizational | + | Investment in energy efficiency | Institutional | [127,139] |
| Technological innovation | Organizational | + | Participation in carbon sequestration projects | Environmental | [140] |
| Incentives | Organizational | + | Carbon reduction projects | Environmental | [127,141] |
| Preceding Factor | Categorization of Preceding Factor | Impact (+/−) ![]() | Succeeding Factor | Categorization of Succeeding Factor | References |
|---|---|---|---|---|---|
| Economic Growth Rate | Market | + | Carbon emissions | Environmental | [162] |
| GDP | Market | + | Investment in energy-reduction technology | Institutional | [134] |
| GDP | Market | + | Energy consumption | Organizational | [163,164] |
| GDP growth rate | Market | + | GDP | Market | [136] |
| Carbon quota price | Market | + | Revenue of carbon quota | Market | [33,126,165] |
| Number of trading entities | Market | − | Monopolistic behavior | Market | [162,166] |
| Carbon credits | Market | + | Use of renewable energy | Organizational | [136,138] |
| Purchasing Power Parity (PPP) | Market | + | Energy demand | Market | [167] |
| Carbon allowance demand | Market | + | Carbon allowance price | Market | [134] |
| Carbon allowance price | Market | + | Carbon allowance demand | Market | [134,168] |
| Revenue of firms in carbon trading | Market | + | Profit of firms in carbon trading | Market | [169] |
| Carbon credit price | Market | − | Demand for carbon credits | Market | [165] |
| Demand for carbon credits | Market | + | Level of carbon credit consumption | Market | [138,165] |
| Carbon credit price | Market | + | Producer price index for construction industry | Market | [170] |
| Carbon credit price | Market | + | Prices of building and construction materials | Market | [168,171] |
| Energy gap | Market | + | Energy policies | Institutional | [172] |
| Energy supply | Market | − | Energy gap | Market | [172] |
| Electricity demand | Market | + | GDP | Market | [138] |
| Number of trading partners in emissions trading scheme | Market | − | Transaction costs | Market | [152] |
| Demand for carbon credits | Market | + | Carbon credit price | Market | [33,165] |
| Quantity of carbon allowances | Market | + | Cost of legal transactions | Institutional | [134] |
| Demand for carbon credits | Market | + | Transaction costs | Markets | [173] |
| Profit of firms in carbon trading | Market | + | GDP | Market | [171,172,174] |
| Profit of firms in carbon trading | Market | + | R&D investment | Organizational | [109,173] |
| Carbon trading volume | Market | + | Non-performing quota | Market | [126,138,175] |
| Carbon emissions costs of firms | Market | − | Profit of firms in carbon trading | Market | [134] |
| Carbon credit supply | Market | − | Carbon credit price | Market | [33,134,165,176,177] |
| Demand for carbon credits | Market | + | Purchase of carbon credits | Market | [33,178] |
| Economic growth | Market | + | Energy consumption | Institutional | [20,179] |
| GDP | Market | + | Per capita GDP | Market | [180,181] |
| Preceding Factor | Categorization of Preceding Factor | Impact (+/−)![]() | Succeeding Factor | Categorization of Succeeding Factor | References |
|---|---|---|---|---|---|
| Technology investment | Institutional | − | CO2 emissions | Environmental | [134,138] |
| CO2 emissions reduction target | Institutional | − | CO2 emissions | Environmental | [126,136,196] |
| Government investment | Institutional | + | Subsidies | Organizational | [122,197] |
| Level of free allocation of permits | Institutional | + | Profits by firms trading | Market | [107] |
| Unit subsidy | Institutional | − | Participation in carbon trading | Personal | [198] |
| Level of government intervention | Institutional | − | CO2 emissions | Environmental | [197,199] |
| Fines | Institutional | + | Compliance to carbon trading | Institutional | [200] |
| Auction allocation | Institutional | + | Demand for carbon credits | Market | [134] |
| Level of government commitment to decarbonization | Institutional | + | Renewable energy adoption | Organizational | [108,201] |
| Carbon offset monitoring | Institutional | + | Decarbonization in built environment | Environment | [136] |
| Carbon allowance price cap | Institutional | − | Demand for carbon credits | Market | [135,177] |
| Level of political acceptability | Institutional | + | Carbon trading efficiency | Organizational | [126,136] |
| Level of government investment | Institutional | + | Demand for carbon credits | Market | [108] |
| Emissions cap | Institutional | + | Carbon credit price | Market | [105] |
| Carbon trading regulatory frameworks | Institutional | + | Transaction costs | Market | [200,202] |
| CO2 emissions reduction target | Institutional | − | Energy consumption | Organizational | [136,163] |
| Free quotas | Institutional | + | Carbon trading participation | Personal | [33,202] |
| Cap on offsets | Institutional | + | Cost savings | Market | [134] |
| Investment in energy-reduction technology | Institutional | − | CO2 emissions | Environmental | [126,134] |
| Level of government monitoring | Institutional | + | Non-compliance penalties | Institutional | [203] |
| Level of government credibility during carbon trading | Institutional | + | Rate of government regulatory success | Institutional | [25] |
| Non-compliance penalties | Institutional | + | Enforcement costs of carbon trading | Institutional | [108,203] |
| Verification capacity of third-party agents | Institutional | + | Rate of government regulatory success | Institutional | [25] |
| Non-performing quota | Institutional | + | Fines of firms | Institutional | [33,134] |
| Fines of firms | Institutional | + | Carbon emissions costs of firms | Market | [3,204] |
| Free quota | Institutional | − | Carbon credit price | Market | [33,138,165] |
| Emissions tax income | Institutional | + | Government income | Market | [160] |
| Level of regulatory compliance | Institutional | − | Carbon emissions profile | Environmental | [202] |
| Level of Monitoring Reporting and Verification (MRV) | Institutional | + | Capacity Building | Organizational | [136,204] |
| Investment in carbon offsetting projects | Institutional | + | Generation of carbon credits | Market | [160] |
| Preceding Factor | Categorization of Preceding Factor | Impact (+/−)![]() | Succeeding Factor | Categorization of Succeeding Factor | References |
|---|---|---|---|---|---|
| Household size | Social | + | Energy consumption | Organizational | [217,218] |
| Population growth rate | Social | + | Population | Social | [136,181] |
| Urbanization | Social | + | Energy consumption | Organizational | [163] |
| Urbanization | Social | + | Per capita income | Market | [217] |
| Population growth rate | Social | + | Per capita GDP | Market | [180,181] |
| Social networks | Social | + | Adoption of carbon trading | Personal | [219] |
| Social networks | Social | + | Community impact of carbon trading | Social | [219] |
| Preceding Factor | Categorization of Preceding Factor | Impact (+/−)![]() | Succeeding Factor | Categorization of Succeeding Factor | References |
|---|---|---|---|---|---|
| Increment of coal | Environmental | + | Coal consumption | Environmental | [138,220] |
| Embodied carbon construction materials | Environmental | + | CO2 emissions | Environmental | [225,226] |
| CO2 emissions | Environmental | − | Carbon quotas by firms | Organizational | [33,136,163,227] |
| CO2 emissions | Environmental | + | Social cost of carbon trading | Social | [160,219] |
| Fossil energy consumption | Environmental | + | CO2 emissions | Environmental | [164,220] |
| CO2 emissions | Environmental | + | Carbon trading volume | Market | [138,163] |
| Environmental impact assessment (EIA) | Environmental | − | Stakeholders’ opposition | Relational | [197,228] |
| Construction activities | Environmental | + | Carbon emissions profile | Environmental | [20,160,229] |
| CO2 emissions | Environmental | + | Carbon intensity in the construction industry | Environmental | [230] |
| CO2 emissions reduction | Environmental | + | Cost savings | Market | [230] |
| Nr. | Validation Questions | Mean | Standard Deviation |
|---|---|---|---|
| 1 | The theoretical framework developed is reasonable | 3.98 | 0.896 |
| 2 | The theoretical framework is feasible to be applied during stock and flow equation stage of system dynamics | 4.39 | 0.713 |
| 3 | The theoretical framework supports decision making regarding carbon trading | 4.08 | 0.804 |
| 4 | The theoretical framework is sufficient to be implemented | 4.12 | 0.987 |
| Nr. | Variable | Database |
|---|---|---|
| 1 | CO2 emissions reduction target | United Nations Framework Convention on Climate Change (UNFCCC), Green Building Council Australia (GBCA) |
| 2 | Population growth rate | Australian Bureau of Statistics (ABS) |
| 3 | Monitoring, Reporting and Verification | International Carbon Action Partnership (ICAP), Australian National Environment Protection Council (NEPC) |
| 4 | Penalties for non-compliance | Centre for Climate and Energy Solutions, Carbon Market Institute (CMI) |
| 5 | Carbon trading incentives | Clean Energy Finance Corporation (CEFC) |
| 6 | Allocation of carbon credits | Clean Energy Regulator (CER) |
| 7 | Carbon trading profit | Carbon Market Institute (CMI) |
| 8 | Transfer of technology | CSIRO Energy |
| 9 | Carbon trading projects by construction firms | National Australian Built Environment Rating System (NABERS) |
| 10 | Collaboration with certification bodies | Centre for Climate and Energy Solutions |
Disclaimer/Publisher’s Note: The statements, opinions and data contained in all publications are solely those of the individual author(s) and contributor(s) and not of MDPI and/or the editor(s). MDPI and/or the editor(s) disclaim responsibility for any injury to people or property resulting from any ideas, methods, instructions or products referred to in the content. |
© 2025 by the authors. Licensee MDPI, Basel, Switzerland. This article is an open access article distributed under the terms and conditions of the Creative Commons Attribution (CC BY) license (https://creativecommons.org/licenses/by/4.0/).
Share and Cite
Kukah, A.S.K.; Jin, X.; Osei-Kyei, R.; Perera, S. Theoretical Framework for Carbon Trading in Construction Industry: A PROMISE Framework and System Dynamics (SD) Causal Loop Diagram (CLD) Approach. Sustainability 2025, 17, 10342. https://doi.org/10.3390/su172210342
Kukah ASK, Jin X, Osei-Kyei R, Perera S. Theoretical Framework for Carbon Trading in Construction Industry: A PROMISE Framework and System Dynamics (SD) Causal Loop Diagram (CLD) Approach. Sustainability. 2025; 17(22):10342. https://doi.org/10.3390/su172210342
Chicago/Turabian StyleKukah, Augustine Senanu Komla, Xiaohua Jin, Robert Osei-Kyei, and Srinath Perera. 2025. "Theoretical Framework for Carbon Trading in Construction Industry: A PROMISE Framework and System Dynamics (SD) Causal Loop Diagram (CLD) Approach" Sustainability 17, no. 22: 10342. https://doi.org/10.3390/su172210342
APA StyleKukah, A. S. K., Jin, X., Osei-Kyei, R., & Perera, S. (2025). Theoretical Framework for Carbon Trading in Construction Industry: A PROMISE Framework and System Dynamics (SD) Causal Loop Diagram (CLD) Approach. Sustainability, 17(22), 10342. https://doi.org/10.3390/su172210342


