Management Model and Strategies for Sustainable Development in Peruvian Smallholder Communities
Abstract
1. Introduction
1.1. Sustainable Development and Community Resilience in Rural Andean Peru
1.2. Community Management Models and Participatory Governance in Rural Peru
2. Materials and Methods
2.1. Study Area
2.2. Research Design
2.3. Sampling Strategy
- Accessibility of information and logistical feasibility, accounting for geographic constraints and infrastructure conditions.
- Active participation of community members in decision-making processes, to incorporate cases with functioning and emergent governance systems.
- Relevance to sustainable development initiatives, ensuring alignment with ongoing or potential community-based projects.
2.4. Data Collection and Instrument
2.5. Dimensional Analysis
2.6. Data Analysis
3. Results
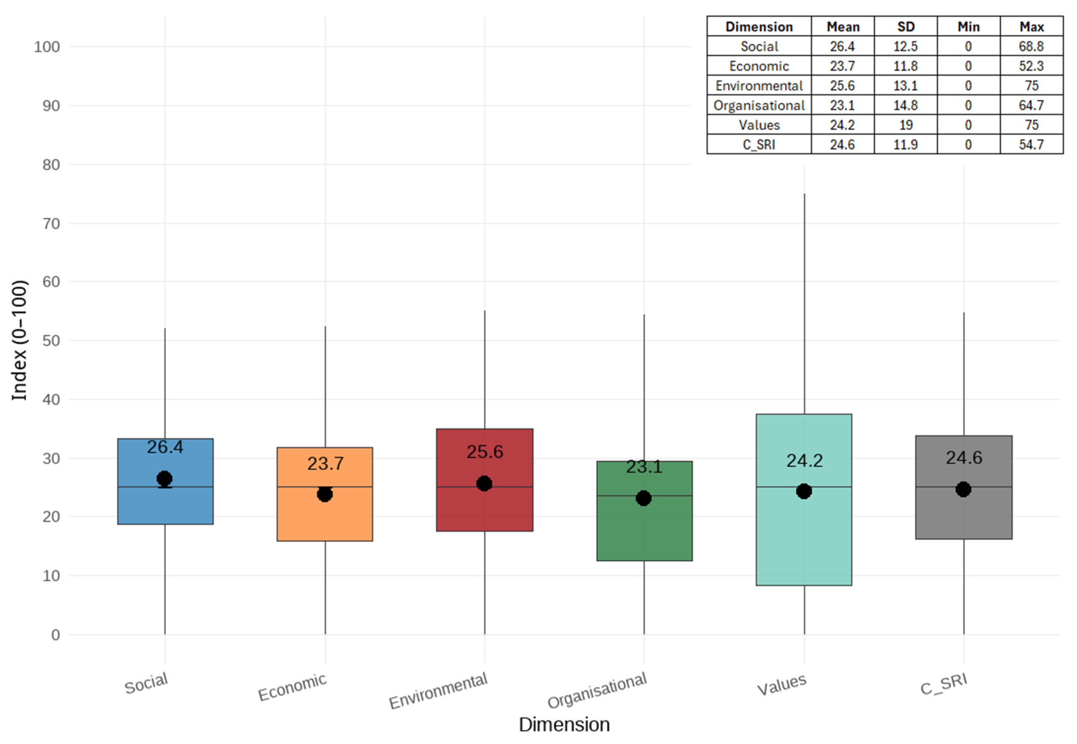
3.1. Assessment of Social, Economic, Environmental, and Organisational Challenges in Rural Communities
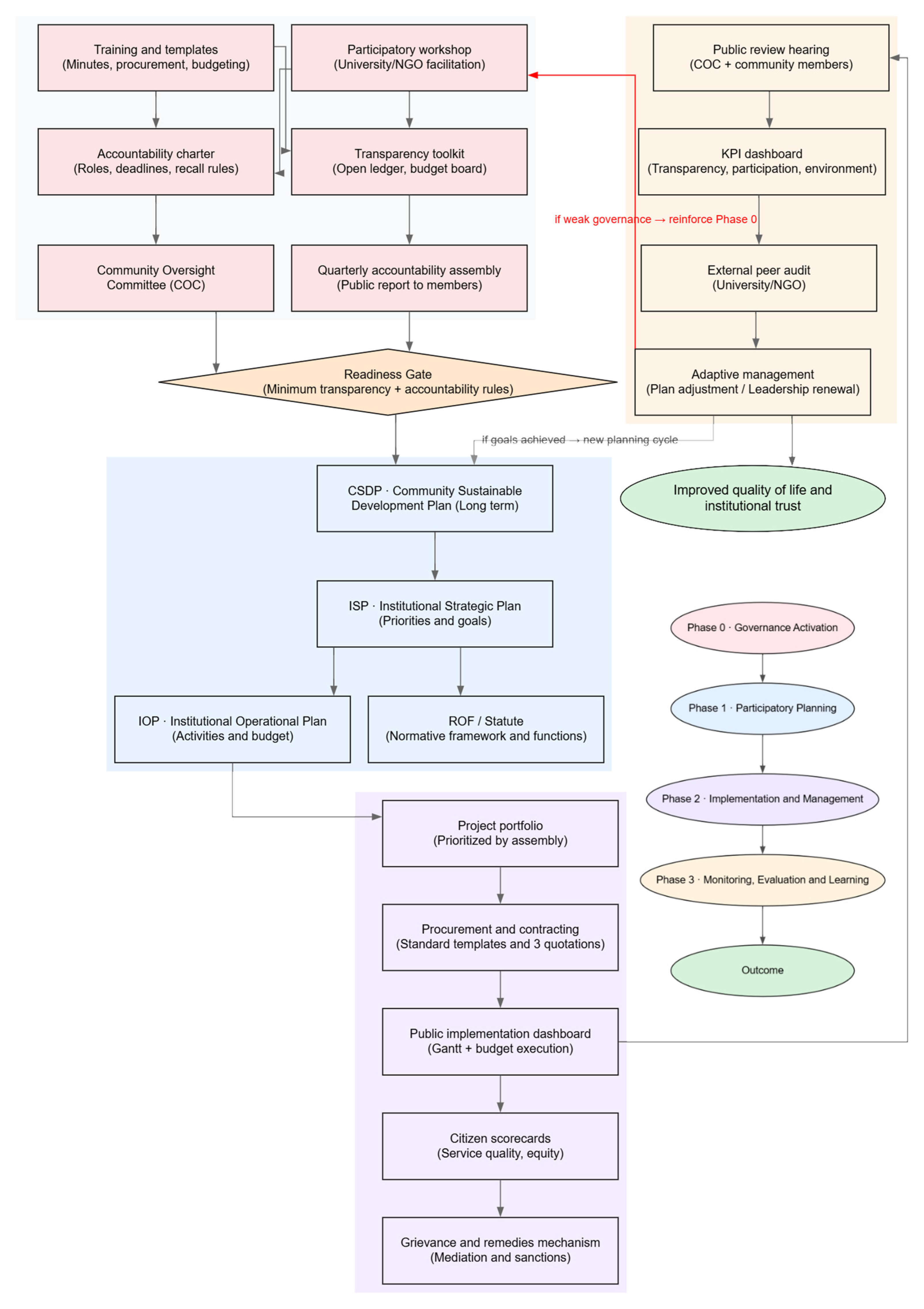
3.2. Proposal for a Governance-Centred Management Model for Sustainable Development in Rural Andean Communities
4. Discussion
5. Conclusions
Author Contributions
Funding
Institutional Review Board Statement
Informed Consent Statement
Data Availability Statement
Acknowledgments
Conflicts of Interest
Abbreviations
| SDGs | Sustainable Development Goals |
| UNCP | Universidad Nacional del Centro del Perú |
| PRA | Participatory Rural Appraisal |
| ICTs | Information and Communication Technologies |
| COFOPRI | Organismo de Formalización de la Propiedad Informal |
| ANA | Autoridad Nacional del Agua |
| SICCAM | Sistema de Información sobre Comunidades Campesinas del Perú |
| PDC | Plan de Desarrollo Comunal |
| PEI | Plan Estratégico Institucional |
| POI | Plan Operativo Institucional |
| ROF-CL | Reglamento de Organización y Funciones de la Comunidad Local |
| CEPLAN | Centro Nacional de Planeamiento Estratégico |
References
- Guo, Q.; He, Z.; Li, D.; Spyra, M. Analysis of Spatial Patterns and Socioeconomic Activities of Urbanized Rural Areas in Fujian Province, China. Land 2022, 11, 969. [Google Scholar] [CrossRef]
- Cai, M.; Ouyang, B.; Quayson, M. Navigating the Nexus Between Rural Revitalization and Sustainable Development: A Bibliometric Analyses of Current Status, Progress, and Prospects. Sustainability 2024, 16, 1005. [Google Scholar] [CrossRef]
- Wu, S.; Chai, Q.; Liu, X.; He, B.-J. Sustainability Assessment of Rural Toilet Technology Based on the Unascertained Measure Theory. Front. Environ. Sci. 2023, 11, 1112689. [Google Scholar] [CrossRef]
- Machado, A.V.M.; Oliveira, P.A.D.; Matos, P.G. Review of Community-Managed Water Supply—Factors Affecting Its Long-Term Sustainability. Water 2022, 14, 2209. [Google Scholar] [CrossRef]
- Quaranta, G.; Citro, E.; Salvia, R. Economic and Social Sustainable Synergies to Promote Innovations in Rural Tourism and Local Development. Sustainability 2016, 8, 668. [Google Scholar] [CrossRef]
- Bulygina, T.; Tufanov, E.; Yanush, S.V.; Kravchenko, I.; Ivashova, V. Modeling the Regional Agro-Elite’s Social Position in Rural Areas’ Sustainable Development System. E3s Web Conf. 2021, 258, 5029. [Google Scholar] [CrossRef]
- Voronkova, O.; Iakimova, L.; Frolova, I.I.; Shafranskaya, C.I.; Kamolov, S.; Prodanova, N.A. Sustainable Development of Territories Based on the Integrated Use of Industry, Resource and Environmental Potential. Int. J. Econ. Bus. Adm. 2019, VII, 151–163. [Google Scholar] [CrossRef]
- Belikova, I.; Kurennaya, V.; Ivashova, V.; Chernobay, N.; Narozhnaya, G.; Kapustina, E. Rural Areas’ Factors of Sustainable Socio- Economic Development: Estimates of Agricultural Producers. E3s Web Conf. 2023, 462, 01019. [Google Scholar] [CrossRef]
- Romanelli, M. Towards Sustainable Rural Communities. Eur. Conf. Knowl. Manag. 2023, 24, 1123–1128. [Google Scholar] [CrossRef]
- Zhao, L.; Zhu, H.; Hu, S. Human-Environment Sustainable Development of Rural Areas in China. IOP Conf. Ser. Earth Environ. Sci. 2017, 64, 012054. [Google Scholar] [CrossRef]
- Adamov, T.; Ciolac, R.; Iancu, T.; Brad, I.; Peț, E.; Popescu, G.; Șmuleac, L. Sustainability of Agritourism Activity. Initiatives and Challenges in Romanian Mountain Rural Regions. Sustainability 2020, 12, 2502. [Google Scholar] [CrossRef]
- Orellana, A.F.A.; Vaez, M.A.F. Las comunidades campesinas y el desarrollo sostenible empresarial. Ius Inkarri 2017, 6, 451–458. [Google Scholar] [CrossRef]
- Jiménez Aliaga, R.; De los Ríos-Carmenado, I.; San Martín Howard, F.; Calle Espinoza, S.; Huamán Cristóbal, A. Integration of the Principles of Responsible Investment in Agriculture and Food Systems CFS-RAI from the Local Action Groups: Towards a Model of Sustainable Rural Development in Jauja, Peru. Sustainability 2022, 14, 9663. [Google Scholar] [CrossRef]
- Sabogal-Dunin-Borkowski, A. Desarrollo sostenible del páramo peruano: Estudio de caso de los páramos de Pacaipampa, Frías y Huancabamba, departamento de Piura, Perú. Rev. Kawsaypacha Soc. Medio Ambiente 2023, 12, 1–27. [Google Scholar] [CrossRef]
- Valencia-Sandoval, C.; Flanders, D.; Kozak, R. Participatory Landscape Planning and Sustainable Community Development: Methodological Observations From a Case Study in Rural Mexico. Landsc. Urban Plan. 2010, 94, 63–70. [Google Scholar] [CrossRef]
- Castañeda, S.A.; Pomiano, E.F.N.; Guzmán, M.L.B. Identidad comunitaria y desarrollo sostenible: Estudio etnográfico de una comunidad rural evangélica en Perú. Cult. Relig. 2024, 18, 1–18. [Google Scholar] [CrossRef]
- Stadel, C. Resiliencia y adaptación de las comunidades rurales y de los usos agrarios en los Andes tropicales: Conexión con los cambios ambientales y socioeconómicos. Pirineos 2008, 163, 15–36. [Google Scholar] [CrossRef]
- Zeballos-Velarde, C.; Butron-Revilla, C.; Manchego-Huaquipaco, G.; Yory, C. The Role of Ancestral Practices as Social Capital to Enhance Community Disaster Resilience. The Case of the Colca Valley, Peru. Int. J. Disaster Risk Reduct. 2023, 92, 103737. [Google Scholar] [CrossRef]
- Sayre, M.; Stenner, T.; Argumedo, A. You Can’t Grow Potatoes in the Sky: Building Resilience in the Face of Climate Change in the Potato Park of Cuzco, Peru. Cult. Agric. Food Environ. 2017, 39, 100–108. [Google Scholar] [CrossRef]
- Rodríguez, M. Modelo de cuidado para el desarrollo sostenible en comunidades rurales del Perú. Rev. ECIPerú 2018, 10, 74–82. [Google Scholar] [CrossRef]
- Sietz, D.; Feola, G. Resilience in the Rural Andes: Critical Dynamics, Constraints and Emerging Opportunities. Reg. Environ. Change 2016, 16, 2163–2169. [Google Scholar] [CrossRef]
- Hall, I. Propriété collective, gestion des communs et structuration sociale. Rev. Int. Études Dév. 2018, 234, 31–53. [Google Scholar]
- Arias, J.A.A.; Trigoso, F.B.M. Soberanía Alimentaria y Tecnologías Sociales: Una Experiencia de Desarrollo Autónomo Desde Los Andes Del Perú. Cienc. Ergo-Sum Rev. Cient. Multidiscip. Prospect. 2019, 26, 31–53. [Google Scholar] [CrossRef]
- McSweeney, C.; Remy, M. Building Roads to Democracy? The Contribution of the Peru Rural Roads Program to Participation and Civic Engagement in Rural Peru; World Bank: Washington, DC, USA, 2008. [Google Scholar] [CrossRef]
- Burgos, D. La circulation d’un modèle de démocratie locale en Amérique latine: L’exemple du budget participatif. Am. Cah. CRICCAL 2005, 33, 83–94. [Google Scholar] [CrossRef]
- Vergara-Camus, L. Rural Social Movements in Latin America: In the Eye of the Storm. J. Agrar. Change 2013, 13, 590–606. [Google Scholar] [CrossRef]
- Bruno, E.; Ferrer, J. Management Community of Communal Lands in the Andean Rural Community of San Roque de Huarmitá, Concepción, Junín, Peru. IOP Conf. Ser. Earth Environ. Sci. 2021, 943, 012021. [Google Scholar] [CrossRef]
- SICCAM. Directorio 2016 Comunidades Campesinas del Perú; Instituto del Bien Común (IBC): Lima, Peru, 2016; ISBN 978-612-47041-5-4. [Google Scholar]
- Instituto Nacional de Estadística e Informática (INEI). Compendio Estadístico, Junín 2024. Available online: https://www.gob.pe/institucion/inei/informes-publicaciones/6497768-compendio-estadistico-junin-2024 (accessed on 11 July 2025).
- R Core Team. R: A Language and Environment for Statistical Computing; R Core Team: Vienna, Austria, 2021. [Google Scholar]
- Castro Zamora, I.N.; Pachón Ariza, A.F. Social and Solidarity Economy, Women and Empowerment: The Case of Inzá Tierradentro Peasant Association. In Proceedings of the 2nd International Conference on Advanced Research in Social Sciences; Acavent, Paris, France, 22 November 2019. [Google Scholar]
- Gusti, R.; Putra, A.; Dlofiroh, J.M. Women’s Empowerment for Peasant Women’s Groups. Int. J. Res. Rev. 2022, 9, 529–534. [Google Scholar] [CrossRef]
- Dumasari, D.; Dharmawan, B.; Santosa, I.; Darmawan, W.; Aisyah, D.D.; Budiningsih, S. Function of Social Cohesion Element in Participatory Empowerment towards Landless Peasants. SHS Web Conf. 2020, 86, 01038. [Google Scholar] [CrossRef]
- Habib, N.; Ariyawardana, A.; Aziz, A.A. The Influence and Impact of Livelihood Capitals on Livelihood Diversification Strategies in Developing Countries: A Systematic Literature Review. Environ. Sci. Pollut. Res. 2023, 30, 69882–69898. [Google Scholar] [CrossRef]
- Saliman, L.; Swee-Kiong, W. Enhancing Rural Wellbeing: Unravelling the Impact of Economic Diversification in Sarawak. J. Prod. Oper. Manag. Econ. 2023, 3, 21–28. [Google Scholar] [CrossRef]
- Assan, J. Livelihood Diversification and Sustainability of Rural Non-Farm Enterprises in Ghana. J. Manag. Sustain. 2014, 4, 1. [Google Scholar] [CrossRef]
- Asfaw, A.; Simane, B.; Hassen, A.; Bantider, A. Determinants of Non-Farm Livelihood Diversification: Evidence from Rainfed-Dependent Smallholder Farmers in Northcentral Ethiopia (Woleka Sub-Basin). Dev. Stud. Res. 2017, 4, 22–36. [Google Scholar] [CrossRef]
- An, C.; Cai, M.; Guy, C. Rural Sustainable Environmental Management. Sustainability 2020, 12, 6688. [Google Scholar] [CrossRef]
- Matunhu, J.; Mago, S.; Matunhu, V. Initiatives to Boost Resilience towards El Niño in Zimbabwe’s Rural Communities. Jàmbá J. Disaster Risk Stud. 2022, 14, 8. [Google Scholar] [CrossRef] [PubMed]
- Maloney, J.; Markey, S.; Gibson, R.; Weeden, S.A. Advancing Green Infrastructure Solutions in Rural Regions: Economic Impacts and Capacity Challenges in Southwest Ontario, Canada. Rural. Reg. Dev. 2024, 2, 10010. [Google Scholar] [CrossRef]
- McLaren, J.; Appleyard, T. Improving Accountability for Farm Animal Welfare: The Performative Role of a Benchmark Device. Account. Audit. Account. J. 2019, 33, 32–58. [Google Scholar] [CrossRef]
- Puramongkon, P.; Puramongkon, T. Problems and Needs of Local Leaders towards Sustainable Agriculture in Organic Laying Hens Learning. J. Educ. Issues 2022, 8, 105–113. [Google Scholar] [CrossRef]
- Mapiye, O.; Makombe, G.; Molotsi, A.; Dzama, K.; Mapiye, C. Information and Communication Technologies (ICTs): The Potential for Enhancing the Dissemination of Agricultural Information and Services to Smallholder Farmers in Sub-Saharan Africa. Inf. Dev. 2023, 39, 638–658. [Google Scholar] [CrossRef]
- Murtazashvili, I. Elinor Ostrom on the High Seas; Mercatus Center: Arlington, VA, USA, 2023. [Google Scholar]
- Contipelli, E. Da governança dos comuns ao policentrismo: Consideracoes sobre elinor ostrom e mudança climática. Rev. Juríd. (FURB) 2020, 24, e8142. [Google Scholar]
- Kurniawan, D.A.; Witono, B. Village Government Accountability and Transparency in Village Financial Management. JASa J. Akunt. Audit Sist. Inf. Akunt. 2023, 7, 331–344. [Google Scholar] [CrossRef]
- Halabi, A.K.; Carroll, B. Increasing the Usefulness of Farm Financial Information and Management: A Qualitative Study from the Accountant’s Perspective. Qual. Res. Organ. Manag. Int. J. 2015, 10, 227–242. [Google Scholar] [CrossRef]
- Rahayu, S.; Yudi, Y.; Rahayu, R. School Financial Governance Practice. In Proceedings of the First Lekantara Annual Conference on Public Administration, Literature, Social Sciences, Humanities, and Education, LePALISSHE, Malag, Indonesia, 3 August 2021. [Google Scholar]
- Rizal, Y.; Siskawati, E. The Role of Social Media in Improving the Transparency of Village Fund Management. Entrep. Small Bus. Res. 2022, 1, 41–48. [Google Scholar] [CrossRef]
- Didi, L. Ecological Conservation through COREMAP Program Governance Perspectives in Empowering Coastal Communities in Bahari Village. Int. J. Public Leadersh. 2021, 17, 160–177. [Google Scholar] [CrossRef]
- Moallemi, E.A.; Malekpour, S.; Hadjikakou, M.; Raven, R.; Szetey, K.; Ningrum, D.; Dhiaulhaq, A.; Bryan, B.A. Achieving the Sustainable Development Goals Requires Transdisciplinary Innovation at the Local Scale. One Earth 2020, 3, 300–313. [Google Scholar] [CrossRef]








| Var1 | Var2 | Rho |
|---|---|---|
| Economic | Social | 0.702 ** |
| Environmental | Social | 0.629 ** |
| Organisational | Social | 0.581 * |
| Values | Social | 0.617 ** |
| C_SRI | Social | 0.791 ** |
| Environmental | Economic | 0.638 ** |
| Organisational | Economic | 0.616 ** |
| Values | Economic | 0.642 ** |
| C_SRI | Economic | 0.81 ** |
| Organisational | Environmental | 0.649 ** |
| Values | Environmental | 0.685 ** |
| C_SRI | Environmental | 0.82 ** |
| Values | Organisational | 0.741 ** |
| C_SRI | Organisational | 0.858 ** |
| C_SRI | Values | 0.903 ** |
| Dimension | Key Problem Observed | Context-Specific Strategy Proposed |
|---|---|---|
| Social | Exclusion of youth and women; weak participation | School of Communal Leadership (run with universities and NGOs) + asamblea vinculante and rotational spokespersons to ensure youth and women occupy decision-making roles |
| Economic | Dependency on potatoes and mining; low diversification | Community germplasm and seed bank for native crops, and mixed cooperatives (tubers, fibre, dairy, guinea pigs, and rural tourism) with local transformation (chuño, quesos, fibras), reducing reliance on intermediaries |
| Environmental | Water conflicts and ecosystem degradation | Inter-community Water Management Committees using derecho consuetudinario (turn-based irrigation, respect for springs) + Restoration brigades for bofedales and micro-basins |
| Organisational | Lack of transparency and accountability | Open-ledger communal system (public expense board + digital ledger), accountability charter, and Community Oversight Committee (CVC) with recall rules for leaders |
| Values/Rights | Disconnection between statute and culture; low rights awareness | Illustrated and simplified communal statute, intercultural legal education, and assemblies where norms are debated and approved through voz y voto |
| Actor | Level of Involvement | Power Hierarchy |
|---|---|---|
| Ministry of Agriculture | High | High |
| Ministry of Culture | High | Medium |
| Ministry of the Environment | High | Medium |
| Ministry of Economy and Finance | Medium | Medium |
| COFOPRI | High | High |
| SICCAM | Medium | Medium |
| Regional Government of Junín | High | High |
| Regional Directorate of Agriculture of Junín | High | High |
| Directorate of Land Titling—DRAJ | High | High |
| ANA | High | Medium |
| Local Water Management Administration (ALA Mantaro) | Medium | Medium |
| Judiciary | Medium | Medium |
| National University of the Centre of Peru (UNCP) | Medium | Medium |
| Faculty of Sociology—UNCP | Medium | Medium |
Disclaimer/Publisher’s Note: The statements, opinions and data contained in all publications are solely those of the individual author(s) and contributor(s) and not of MDPI and/or the editor(s). MDPI and/or the editor(s) disclaim responsibility for any injury to people or property resulting from any ideas, methods, instructions or products referred to in the content. |
© 2025 by the authors. Licensee MDPI, Basel, Switzerland. This article is an open access article distributed under the terms and conditions of the Creative Commons Attribution (CC BY) license (https://creativecommons.org/licenses/by/4.0/).
Share and Cite
Solis-Luis, F.; Poma-Castellanos, G.; Victoria-Quinto, D.; Sotelo-de Mendiola, R. Management Model and Strategies for Sustainable Development in Peruvian Smallholder Communities. Sustainability 2025, 17, 10077. https://doi.org/10.3390/su172210077
Solis-Luis F, Poma-Castellanos G, Victoria-Quinto D, Sotelo-de Mendiola R. Management Model and Strategies for Sustainable Development in Peruvian Smallholder Communities. Sustainability. 2025; 17(22):10077. https://doi.org/10.3390/su172210077
Chicago/Turabian StyleSolis-Luis, Froy, Gualberto Poma-Castellanos, Dennis Victoria-Quinto, and Rosalia Sotelo-de Mendiola. 2025. "Management Model and Strategies for Sustainable Development in Peruvian Smallholder Communities" Sustainability 17, no. 22: 10077. https://doi.org/10.3390/su172210077
APA StyleSolis-Luis, F., Poma-Castellanos, G., Victoria-Quinto, D., & Sotelo-de Mendiola, R. (2025). Management Model and Strategies for Sustainable Development in Peruvian Smallholder Communities. Sustainability, 17(22), 10077. https://doi.org/10.3390/su172210077

