Abstract
Cement production is responsible for approximately 8% of global carbon dioxide emissions, creating an urgent need for sustainable material alternatives. This study investigates the incorporation of rice husk ash as a partial replacement for cement and sand in concrete to enhance durability and reduce environmental impact. A database-driven approach was applied, analyzing over 1000 data points from the literature published between 1996 and 2020. The analysis focused on correlations among key durability indicators, including chloride resistance, acid resistance, electrical resistivity, and porosity. Based on these relationships, optimal rice husk ash replacement levels were identified as 30% for cement and 20% for sand. Findings show that rice husk ash incorporation significantly improves durability and can reduce carbon dioxide emissions by up to 40%, particularly when combined with pozzolans such as fly ash and metakaolin. The study highlights that analyzing correlated durability factors is crucial for refining optimal replacement levels. This research provides a data-driven pathway for incorporating rice husk ash as an agricultural waste product into concrete and supports circular economy and resource conservation efforts. These contributions ultimately help attain the UN Sustainable Development Goals and wider sustainability targets.
1. Introduction
Agricultural production is critical to many global economies contributing significantly to their gross domestic product (GDP) [1]. Among these, rice production is prominent as one of the most crucial global agricultural products, serving as a staple food for over half of the world’s population. Indeed, recent data from the United States Department of Agriculture (USDA) indicate that global rice production reached 536 million metric tons during the 2024/2025 period, marking a 14-million-ton increase from the previous year [2]. However, alongside significant agricultural rice production comes a correspondingly substantial volume of rice husk as a waste material by-product. Rice husk is characterized as the outermost layer of rice grain and is produced during the milling process that separates the two. Such is the volume produced that it creates considerable environmental challenges. On average, rice husk accounts for approximately 20% of the weight of the crop, and when incinerated, it generates an equivalent proportion of rice husk ash (RHA) [3,4]. Despite the sheer scale of rice husk production, its disposal is often mishandled, and the environmental impact of improper rice husk disposal has been well understood [5,6,7]. Reflecting this, common disposal methods such as burying in landfill sites and open burning creates particular problems. Burning rice husk pollutes the environment and poses health risks, as emissions may contain acid gases, dioxins, and heavy metals. In addition, problems associated with burying in landfills are associated with contamination of soil and water resources [8,9,10,11,12] that cause extensive ecological damage [13]. Of particular concern is the formation of leachate, a toxic by-product of decomposing organic materials, which can contaminate groundwater and surrounding ecosystems [14,15]. Although burning is not environmentally desirable, it remains one of the most common disposal practices in many regions due to its low cost and lack of waste management infrastructure. As a result, significant amounts of RHA are already produced, and this study focuses on valorizing this by-product by showing how, under controlled processing conditions, it can be transformed into a useful supplementary cementitious material for concrete. Given these environmental consequences, it is clearly important to explore sustainable alternatives for managing rice husk.
In addition to the problems encountered by rice husk disposal, the construction sector faces considerable challenges in its use of cement as a material. It is well understood that the global consumption of Portland cement reached approximately 4.1 billion tons in 2021 [16], contributing to nearly 8% of global greenhouse gas emissions [16,17]. Incorporating RHA into concrete not only reduces the demand for energy intensive, environmentally damaging Portland cement, but also presents a sustainable solution for rice husk disposal. Logically, replacing a proportion of the cement with RHA would reduce the embodied carbon associated with the concrete, enhancing its sustainability. Efforts to reduce cement use or find binder replacements can yield large environmental benefits, especially when scaled globally. Traditional supplementary cementitious materials (SCMs) such as fly ash, slag, and silica fume are becoming less available as industrial by-products due to changing technologies and declining production [18]. As cement demand continues to grow, the urgency of finding reliable alternative materials is increasing [19]. Sustainable alternatives in cementitious systems are not limited to RHA. A growing body of research demonstrates the effective valorization of industrial and agricultural wastes as binders and cement replacements. For instance, Luo et al. reported that optimization of oxide content on slag- and fly ash-based geopolymers can significantly improve matrix characteristics [20]. Likewise, agro-industrial ashes including sugarcane bagasse ash, palm oil fuel ash, and wheat straw ash have been employed as partial cement replacements, exhibiting varying degrees of pozzolanic reactivity and long-term performance improvements. Within the broader framework of solid waste valorization, the relevance of RHA lies in evaluating its performance from mechanistic as well as sustainability perspectives.
One promising solution is the utilization of RHA as a supplementary cementitious material (SCM) in concrete production. This simultaneously offers the promise of solutions to the major issues of both rice husk disposal and the need for innovation in low carbon cementitious materials and concretes. These problems that have been traditionally disparate with each sector aspire to attain meaningful solutions. This research proposes the connection of the two sectors, yielding greater technical performance and environmental impact improvements in modified cementitious binders and concretes, and supports the aims of the UN Sustainable Development Goals [21].
RHA has garnered attention due to its high silica content and pozzolanic properties, which make it a promising SCM for partial replacement of Portland cement [22,23]. The pozzolanic reaction between the silica in RHA and calcium hydroxide from the cement paste results in the formation of additional calcium silicate hydrate (C–S–H), a compound that significantly contributes to the strength and durability of concrete [22,24,25]. In this way, RHA contributes to performance enhancement while working in conjunction with cementitious components, rather than acting as an independent binder. As a result, RHA not only addresses the environmental challenges associated with rice husk disposal but also improves the mechanical and durability properties of concrete [26,27]. Research in recent decades has demonstrated that RHA exhibits pozzolanic activity similar to that of silica fume, which is widely used in concrete to enhance its strength and durability [28]. Microstructural investigations, particularly SEM and XRD analyses, have confirmed these effects by showing denser matrices, increased formation of C–S–H gel, and reduced calcium hydroxide in concretes incorporating RHA. These changes directly explain the observed reductions in porosity, chloride penetration, and permeability, as well as the improvements in compressive strength and resistance to aggressive environments [29,30]. For instance, Jindal and Ransinchung [31] reported that SEM evidence of increased hydration products in RHA concretes supported their findings of lower sorptivity and chloride ion concentrations. Thus, the improvements in macro-scale durability indices are strongly supported by microstructural evidence, highlighting the dual environmental and performance benefits of RHA incorporation.
The effectiveness of RHA in concrete is influenced by several factors, including the conditions under which the rice husk is burned such as the temperature, duration, and furnace type, as well as the physical and chemical properties of the resulting ash, such as its fineness and the proportion of amorphous silica [32]. At lower temperatures, silica can remain amorphous, while excessively high temperatures may lead to crystalline phases with reduced reactivity; likewise, insufficient fineness can limit surface area and slow down pozzolanic reactions [33,34]. Thus, suitable combustion and particle refinement are critical to ensure consistent performance in concrete. Studies have shown that the reactivity of RHA increases with finer particle sizes and higher amorphous silica content [23,35]. The incorporation of RHA in concrete has been shown to enhance various durability characteristics, including resistance to chloride ion penetration, reduced porosity, and improved electrical resistivity [36,37,38]. Importantly, research has demonstrated that the use of RHA in concrete significantly reduces chloride penetration, which improves long-term concrete resistance to aggressive environmental conditions such as marine environments or areas exposed to deicing salts [39,40]. While early studies suggested that high replacement levels of RHA could lower ultrasonic pulse velocity and potentially reduce concrete quality [41], more recent research has shown that concrete containing RHA can achieve similar or superior ultrasonic pulse velocity values after long-term curing, indicating enhanced durability and strength [37]. The variability in findings shows a lack of consensus, indicating the need for further study on how RHA affects ultrasonic pulse velocity and durability. Furthermore, the incorporation of RHA significantly reduces the porosity of concrete, which directly contributes to improved impermeability and overall durability [42]. Electrical resistivity is a useful indirect indicator of changes in the microstructural characteristics of concrete, particularly those related to the C–S–H gel, portlandite content, and pore structure. The incorporation of RHA has been shown to refine pore size and reduce total porosity, thereby enhancing resistivity [23,41]. This is particularly important for concrete exposed to harsh environments, such as marine conditions or de-icing salt-laden areas, where the ability to resist electrical conductivity is crucial for ensuring long-term durability.
The aforementioned published research outputs exhibit contradicting experimental results mainly due to the existence of numerous variables in concrete making, including but not limited to the water:binder ratio, characteristics and the quantities of the raw materials, and the chemical and physical properties of the RHA that are essentially derived from the burning temperature and duration. Given this, it is evident that a holistic database approach should be adopted for a comprehensive assessment of the engineering performance of concrete incorporating RHA. Many recent studies have also employed artificial intelligence methods to predict matrix behavior by considering different parameters, such as mix proportions and mechanical properties, incorporating advanced deep learning techniques to improve predictive accuracy [43,44,45,46,47]. In addition, although several reviews and meta-analyses have previously discussed the role of RHA in concrete, these have largely focused on selected properties, such as mechanical strength or microstructural features. However, the present study comprises over 1000 data points and provides an integrative perspective by linking durability parameters with mechanical properties and sustainability metrics (CO2 emissions, cost, eco-strength efficiency), thereby providing a broader framework that combines durability, mechanical properties, and sustainability, offering insights in a broader way. This paper presents a comprehensive, data-driven analysis of the incorporation of rice husk ash in concrete, focusing on the correlations of varying durability characteristics in concrete. Through the systematic aggregation and analysis of over 1000 data points harvested from recent literature, this study combines database-driven results with established engineering criteria and widely accepted domain knowledge to determine the optimum types and replacement levels of RHA and pozzolans. These analyses are used to develop optimal models that enhance concrete durability while minimizing environmental impacts. Additionally, sustainability analysis is conducted to evaluate the potential of RHA-enhanced concrete in reducing CO2 emissions and other critical environmental indicators, such as cost and eco-strength efficiency. This study aims to identify the most effective utilization of RHA to enhance concrete durability through an extensive database analysis, thereby establishing optimal incorporation strategies. This approach improves concrete durability while supporting sustainability and promoting circular use of agricultural waste [48,49,50].
2. Development of the Rice Husk Ash (RHA) Database
The database developed in this study focuses on the incorporation of RHA in concrete. The database embraces detailed information on material mix constituents, water-to-binder ratios, RHA and pozzolan replacement types and levels, and use of plasticizers. It also includes both short- and long-term concrete strength properties, and most importantly, the durability characteristics such as chloride penetration, sulphuric acid exposure, chloride ion diffusion, electrical resistivity, water absorption, and porosity. These key variables were evaluated to define the boundary conditions for optimal RHA incorporation in concrete. These boundary conditions then enabled the optimum concrete models comprising RHA to be designated. Concrete models were then subjected to sustainability analysis comprising cost and CO2 emissions as well as cost efficiency and eco-strength efficiency of concrete comprising RHA. The database also includes cases where RHA was investigated alongside other SCMs such as fly ash, slag, or silica fume, thereby reflecting the diversity of reported practices. The references used to construct the database are summarized in Supplementary Materials.
The test data gathered from the literature were critically evaluated based on quality, testing protocols, and accuracy. For instance, data with incomplete information regarding mix constituents, replacement types, levels of RHA, concrete strength, and all the durability reported characteristics such as chloride penetration, sulphuric acid exposure, chloride ion diffusion, electrical resistivity, water absorption, and porosity. Additionally, studies lacking references to the relevant testing standards were omitted. Some datasets also reflected variations in parameters such as testing methods. The inclusion criteria ensured that only data with sufficient clarity and completeness were retained, thereby maintaining transparency while still capturing the diversity reported in the published literature. At the same time, divergences in parameters such as mix design ratios or curing regimes were intentionally retained in order to reflect the full variability of reported practices, thereby enabling broader trends to be identified across diverse experimental conditions.
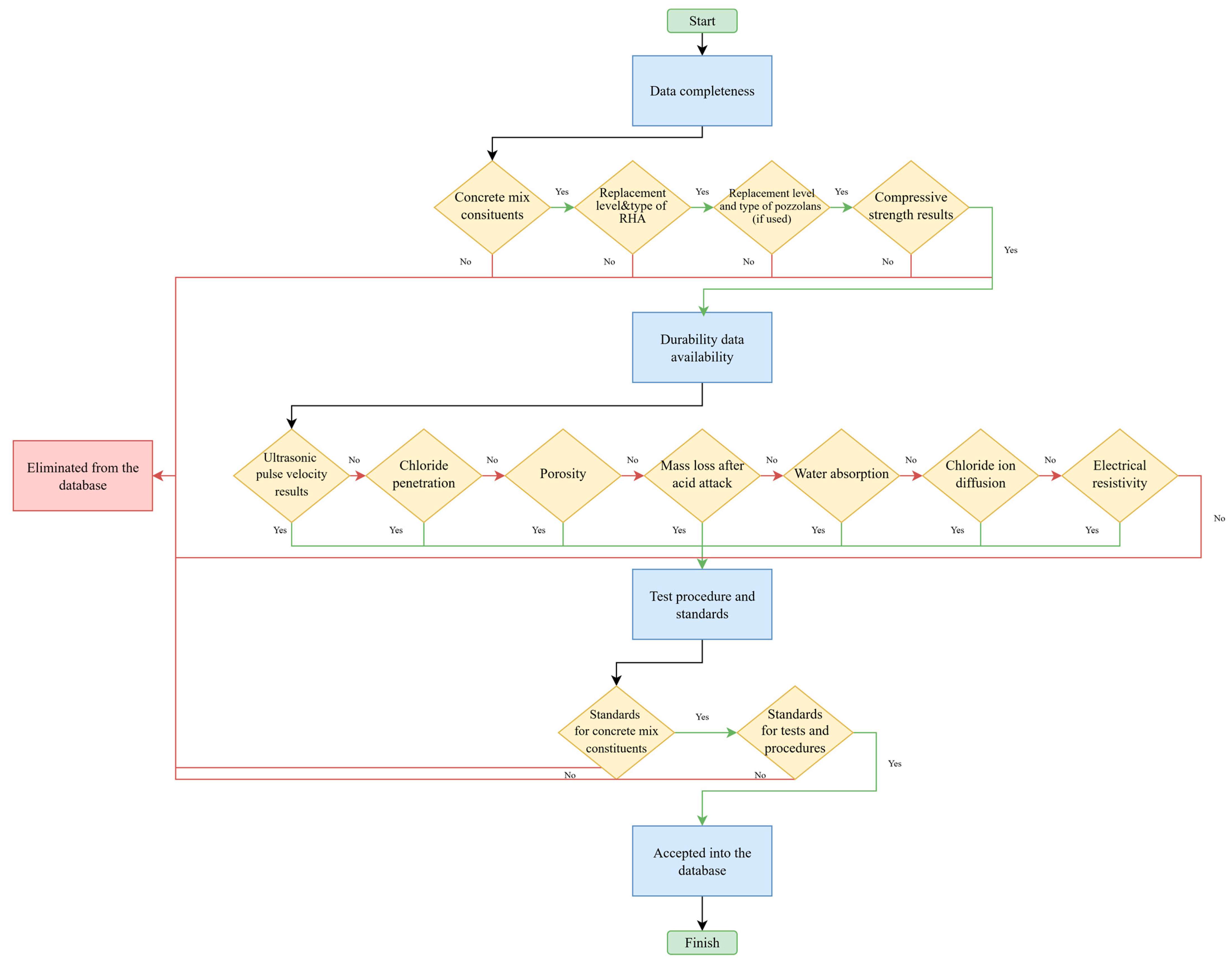
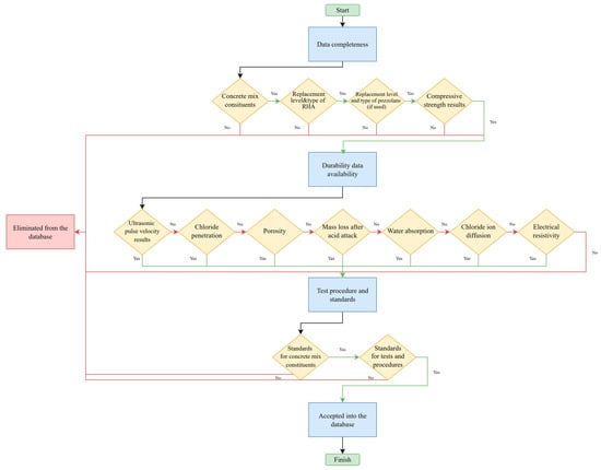
Establishing a rigorous set of inclusion criteria was essential to ensure the reliability and relevance of the dataset. These criteria included standardization of mix constituents, sufficient data quality, consistent reporting of compressive strength and durability characteristics, clarity on the origin of RHA, and precise documentation of RHA and pozzolan replacement types and levels, as well as the use of plasticizers. Each dataset or test result was thoroughly evaluated against these criteria before inclusion in the database. A total of 1018 data points related to concrete containing RHA were initially gathered. Of these, 64 datasets that did not meet the established criteria were excluded from further analysis. The set criteria and the process of accepting a data point in the database are demonstrated in Figure 1. All accepted values were incorporated in their originally reported form, ensuring that the database reflects the full variability of published results and provides a transparent basis for identifying general trends and ranges.
Figure 1.
Flowchart illustrating the set criteria and decision-making process for accepting a data point into the database.
While the inclusion criteria ensured consistency and reliability, certain limitations of the database-driven approach need to be acknowledged. The database is influenced by the variability of the literature, which spans from 1996 to 2022 and reflects evolving testing protocols and standards. In addition, although a wide range of durability indicators were included such as chloride penetration, chloride ion diffusion, electrical resistivity, water absorption, and porosity, some of these indicators are represented by a smaller number of datasets compared to compressive strength. These aspects define the boundaries of the dataset, yet the analysis remains effective in capturing general performance trends and in providing a transparent basis for assessing the sustainability implications of incorporating RHA in concrete.
3. Data Analysis
This study evaluates CO2 emissions, cost efficiency, and eco-strength efficiency as critical sustainability indicators. The CO2 emissions for the mix constituents of concrete are considered throughout their entire lifecycle, including manufacturing and preparation processes. The CO2 emission factor of cement, which encompasses emissions from fuel combustion, the pyro-processing stages, and emissions resulting from raw material mining and transportation, is central to this analysis. Specifically, fuel combustion emissions are related to clinker production, while process emissions are linked to the chemical transformation of limestone into calcium oxide, producing CO2 as a by-product. Several studies have consistently reported the CO2 emission factor of cement at 0.82 kg CO2/kg, including Collins et al. (2010) [51], Turner and Collins (2013) [52], and more recent studies by Diego et al. (2016) [53], Geng et al. (2019) [54], Debbarma et al. (2020) [55], and Sheheryar et al. (2021) [56]. Additionally, Huntzinger et al. (2009) [57], Benhelal et al. (2013) [58], Huang et al. (2017) [59], and Murmu et al. (2020) [60] have similarly reported this emission factor, which is adopted as 0.82 kg CO2/kg in this study. For the fine and coarse aggregates, CO2 emissions were calculated based on extraction, cutting, grinding, sieving, and transportation processes. The reported CO2 emission factors for coarse and fine aggregates are 0.0459 kg CO2/kg and 0.0139 kg CO2/kg, respectively, as indicated in Flower and Sanjayan (2007) [61]. More recent findings by Quattrone et al. (2014) [62] and Turk et al. (2013) [63] align closely with these values.
Regarding rice husk ash (RHA) and pozzolanic materials, the CO2 emission factors consider the grinding, preparation, and sieving stages. Alnahhal et al. (2018) reported an emission factor for RHA of 0.1032 kg CO2/kg [64], which is similarly confirmed by Shackley et al. (2012) [65]. For pozzolans such as slag and silica fume, emission factors are in the range of 0.052–0.143 kg CO2/kg [61,66], with further confirmation from recent studies by Murmu et al. (2020) [60] and Debbarma et al. (2020) [55]. Silica fume and metakaolin emission factors, initially reported by King (2012) [67] and Hammond and Jones (2008) [68], have also been re-validated by several authors, including Cassagnabere et al. (2010) [69], Heath et al. (2014) [70], and Campos et al. (2020) [71]. The CO2 emission factors and unit costs of the raw materials used in concrete production are summarized in Table 1.
The cost efficiency factor (CEF) is determined by the ratio of the compressive strength of concrete to the total material cost per cubic meter (Ince et al., 2021) [72]. The material costs are calculated using local price and are combined with their respective CO2 emission factors, as summarized in Table 1. These unit prices correspond to local market values in Cyprus during 2022, which were used as the reference baseline for cost calculations. CEF is computed by correlating the associated strength values from the database. Similarly, the eco-strength efficiency factor (ESEF), hereafter referred to as eco-strength, is defined as the ratio of compressive strength to the CO2 emissions per kilogram of the concrete components [48,72,73]. This efficiency factor is also based on the strength values and corresponding CO2 emissions for each specimen, which are also summarized in Table 1. The total CO2 emissions are derived from the cumulative emissions of each raw material used in the concrete mixture.
Table 1.
CO2 emission factors and the unit prices of constituent materials.
Table 1.
CO2 emission factors and the unit prices of constituent materials.
| Constituent Materials | CO2 Emission Factor (kg CO2/kg of the Material) | Cost (Local Price in $) |
|---|---|---|
| Portland Cement | 0.82 (Collins et al., 2010) [51] | $0.11/kg |
| Coarse Aggregates | 0.0459 (Flower and Sanjayan, 2007) [61] | $0.008/kg |
| Fine Aggregates | 0.0139 (Flower and Sanjayan, 2007) [61] | $0.0075/kg |
| Rice Husk Ash (RHA) | 0.1032 (Alnahhal et al., 2018) [64] | $0.015/kg |
| Silica Fume | 0.028 King (2012) [67] | $0.095/kg |
| Metakaolin | 0.330–0.423 (Hammond and Jones (2008), Heath et al. (2014), Black (2016)) [68,70,74] | $0.093/kg |
| Fly Ash | 0.004–0.027 (Flower and Sanjayan, 2007) [61] | $0.080/kg |
| Slag | 0.052–0.143 (Flower and Sanjayan, 2007) [61] | $0.072/kg |
4. Results and Discussion
4.1. Assessment of the Database
This section presents a comprehensive analysis of the database encompassing concrete mixtures incorporating RHA, with the primary objective of determining the optimal replacement levels and types of RHA and pozzolanic materials. Violin plots were used to represent the distribution and density of the data across different RHA replacement levels. Each plot includes a black line indicating the mean and a red line showing the median, allowing a clear comparison of central tendency and variability across the dataset. For each graph illustrating the relationship between durability properties and RHA replacement levels, linear trend lines were incorporated to enhance visual interpretation and support regression-based observations. The analysis plays a crucial role in meticulously examining the durability characteristics and determining the role of RHA, leading to the development of designated models for optimal concrete performance.
4.1.1. Replacement Level of RHA
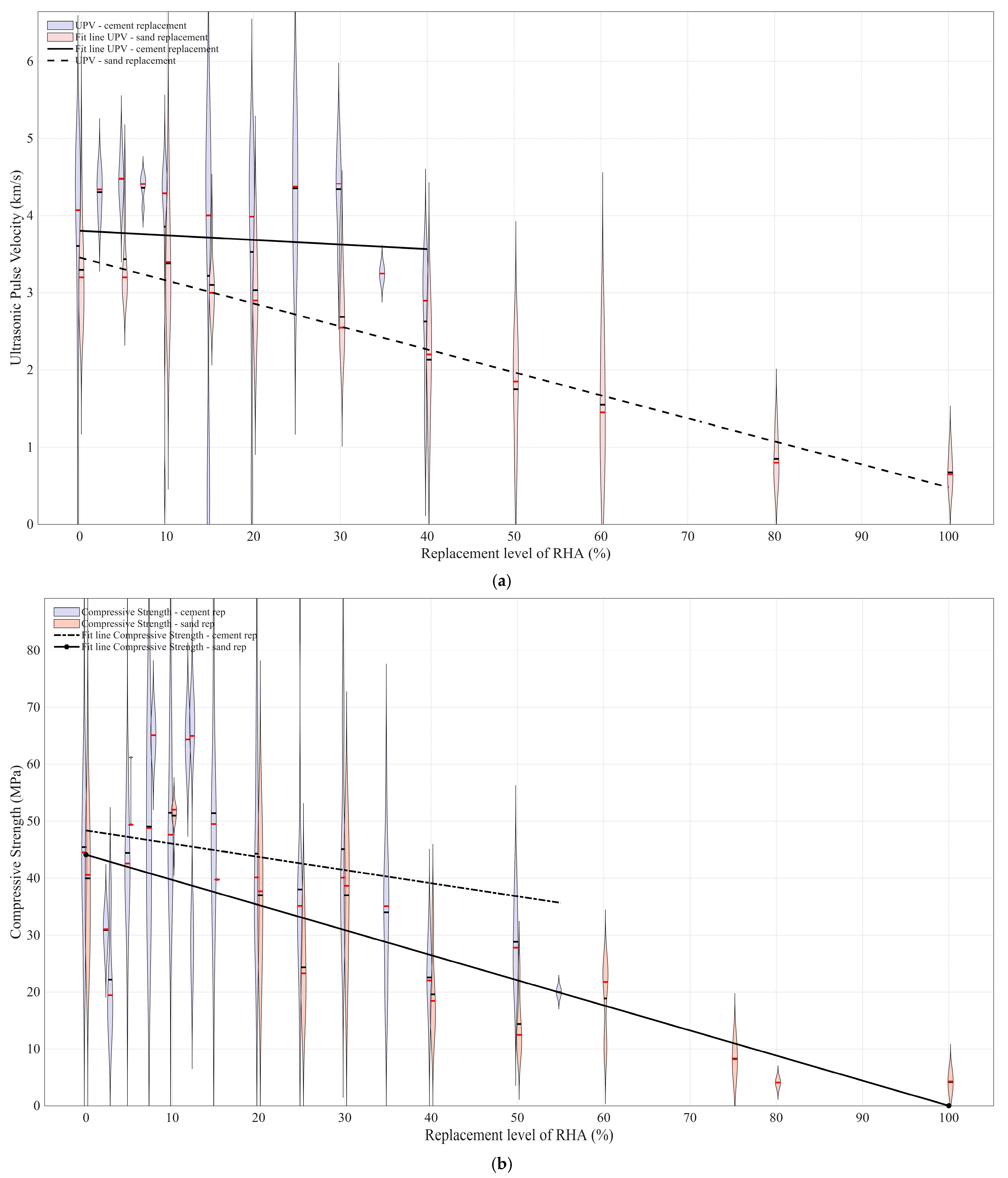
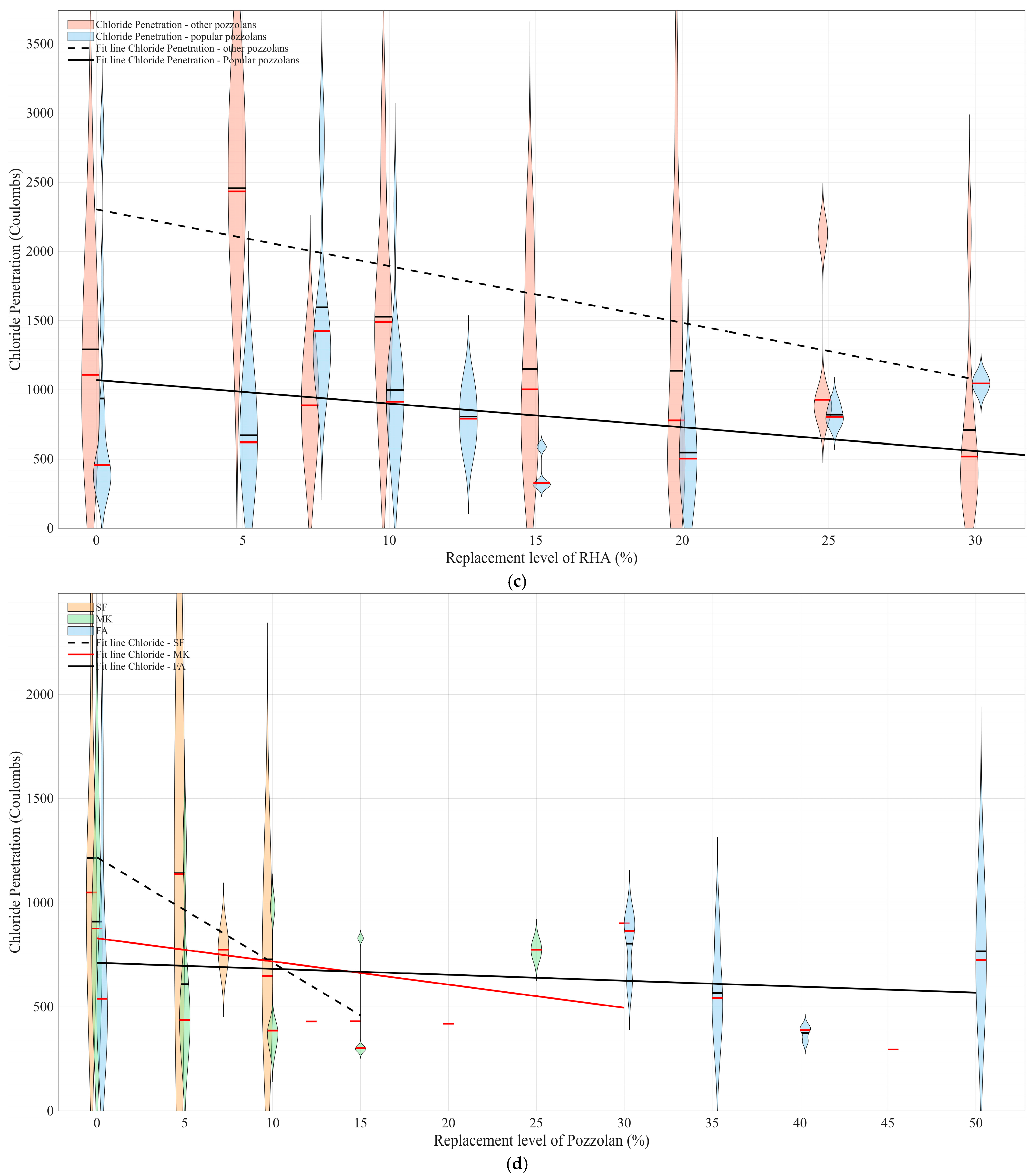
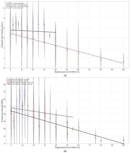
The optimal replacement level of RHA in concrete is critically examined in this study. Figure 2a comprises the ultrasonic pulse velocity of concrete incorporating RHA against the corresponding replacement levels (R2 = 0.1677 for ultrasonic pulse velocity and R2 = 0.0334 for compressive strength). The compressive strength of RHA-incorporated concrete is also depicted on the secondary axis of Figure 2a. This figure aggregates a total of 308 data points representing the ultrasonic pulse velocity at varying RHA contents, alongside 954 data points detailing the compressive strength of concrete with RHA incorporation.

Figure 2.
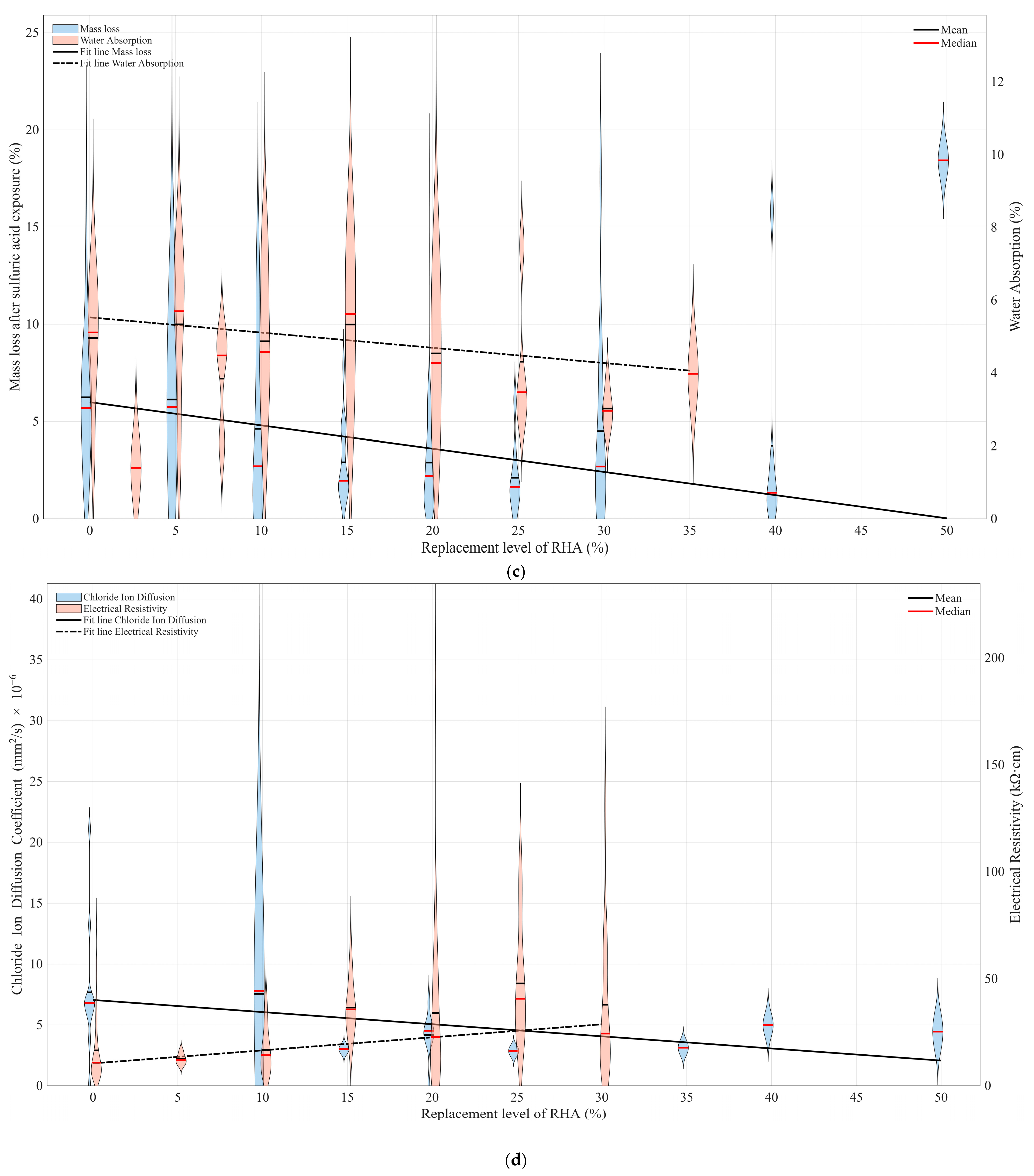
(a) Ultrasonic pulse velocity (blue, 308 data points) and compressive strength (red, 954 datapoints) of concrete incorporating RHA; —, fit line for ultrasonic pulse velocity; – · – , fit line for compressive strength; (b) Chloride penetration (blue, 339 data points) and porosity (red, 181 data points) of concrete incorporating RHA; —, fit line for chloride penetration; – · – ·, fit line for porosity; (c) Mass loss after sulfuric acid exposure (blue, 380 data points) and water absorption (red, 145 data points) of concrete incorporating RHA; —, fit line for mass loss; – · – ·, fit line for water absorption; (d) Chloride ion diffusion coefficient (blue, 32 data points) and electrical resistivity (red, 221 data points) of concrete incorporating RHA; —, fit line for chloride diffusion; – · – ·, fit line for electrical resistivity.
The results exhibited in Figure 2a show that the increase in the replacement level of RHA, regardless of the type of substitute, substantially decreases both the ultrasonic pulse velocity and the compressive strength of concrete. The increase in the ultrasonic pulse velocity is an indication of the increase in concrete quality and therefore the decrease attained in the pulse velocity attributes the low-graded concrete in general. The ultrasonic pulse velocity less than 3 km/s is accepted to provide doubtful concrete quality [75,76] and this point corresponds approximately to the 30% RHA used in concrete in Figure 2a. Although the higher replacement levels of RHA are exhibited in Figure 2a, most of these attempts remained under 20 MPa of compressive strength which is accepted as low-grade concrete and might not be suitable for structural applications in practice. The results shown in Figure 2a suggest that the optimum replacement level of RHA could be determined to be 30%.
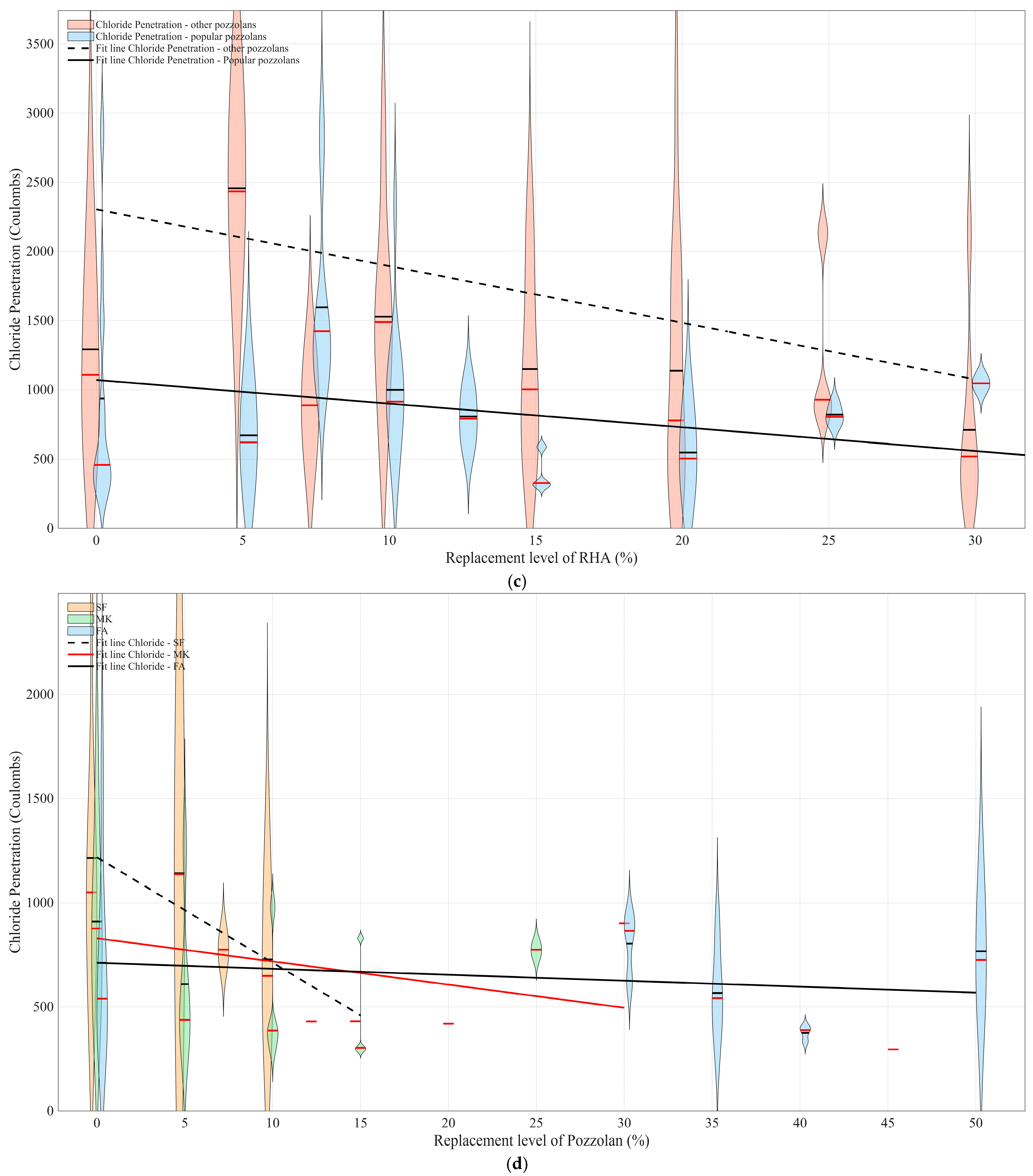
The chloride penetration of concrete incorporating RHA is plotted versus the replacement level of RHA in Figure 2b (R2 = 0.0222 for chloride penetration and R2 = 0.0287 for porosity). The porosity of concrete comprising RHA is also plotted in the secondary axis in Figure 2b. Figure 2b consists of 399 data points representing the chloride penetration of concrete comprising varying content of RHA and 181 data points for porosity of concrete incorporating RHA.
The results demonstrated in Figure 2b indicate that the increase in the replacement level of RHA yielded a substantial decrease in both the chloride penetration and the porosity of concrete. The regression line of chloride penetration, ranging between 1000 and 2000 coulombs, is an indication of the low chloride permeability of concrete [77,78]. The decrease in the chloride penetration of concrete is accompanied with the associated reduction in porosity and is the measure of improved physical properties and durability of concrete. It must be noted, however, that the replacement level of RHA is deliberately limited to 35% here. The results shown in Figure 2a comprised replacement level of RHA up to 100% and therefore the increase in the RHA level, influentially, yielded a continual reduction in the quality and the compressive strength of concrete. The results exhibited in Figure 2b, on the contrary, demonstrated that the increase in the replacement RHA yielded a less permeable and less porous concrete that contributed to the enhanced durability of concrete when RHA is confined to 30%. It is noteworthy that chloride ion penetration values consistently fall below 1000 coulombs when the replacement level of rice husk ash (RHA) exceeds 30%. Therefore, an RHA replacement level of 30% is identified as the optimum in this study. The results shown in Figure 2b also re-validated the determination of the optimum replacement level of RHA assessed previously.
Figure 2c comprises the mass loss after sulfuric acid exposure (380 data points) and water absorption (145 data points) of concrete versus the replacement level of RHA (R2 = 0.1056 for mass loss and R2 = 0.0183 for water absorption). The results shown in Figure 2c demonstrated that the increase in the RHA replacement level yielded a substantial decrease in the mass loss after sulfuric acid exposure of concrete. The significant reduction in mass loss, exhibited in Figure 2c, is an indication of the improved resistance and hence enhanced durability of concrete subjected to sulfuric acid exposure. The reduction in the mass loss of concrete subjected to acid exposure is associated with considerable reduction observed in water absorption. Decrease attained in the water absorption of concrete is attributed to the formation of the more consolidated and less porous matrix by means of the utilization of RHA. This physical measure, therefore, is chiefly responsible for the higher resistance attained in sulfuric acid exposure. The results shown in Figure 2c are in a good agreement with the previously reported studies in the literature [79,80,81]. The optimum replacement level of RHA is also observed to be 30%.
Figure 2d comprises the chloride ion diffusion coefficient (32 data points) and electrical resistivity (221 data points) of concrete versus the replacement level of RHA (R2 = 0.1239 for chloride ion diffusion and R2 = 0.1289 for electrical resistivity). The results exhibited in Figure 2d revealed that the increase in the RHA replacement level yielded a considerable decrease in the chloride ion diffusion coefficient. The presence of RHA densifies the matrix due to the high fineness and improves the diffusion resistance of concrete [82,83,84]. Electrical resistivity, similar to the corrosion resistance of concrete, is also shown to improve with the increased replacement level of RHA [27,85]. Electrical resistivity is known to improve with the densification of the cement matrix [86]. The high fineness of RHA long with the rich content of SiO2, Al2O3, Fe2O3 content densified the concrete matrix and is essentially responsible for the improved electrical resistance shown in Figure 2d. The parameters such as chloride diffusion coefficient and electrical resistivity, discussed herein, also prominently contribute to the optimum replacement level of RHA to be 30%.
Methodology of determining the optimal replacement level of RHA is also cross verified using the findings with established optimal replacement levels reported in the existing body of literature. This multi-faceted approach ensures that our results are not only grounded in empirical data but also align with the scientific consensus within the field. Therefore, the findings of this study align with previous research, demonstrating the significant potential of RHA as a supplementary cementitious material (SCM) for enhancing concrete durability. Kannan and Ganesan (2014) showed that RHA, both alone and in combination with metakaolin (MK), exhibited strong resistance to acid attack, with an optimal replacement level of 30% [79]. The regression analysis of the study highlighted strong correlations between water absorption, chloride penetration, and acid resistance, supporting the effectiveness of RHA in improving durability of concrete when combined with MK. Similarly, Chatveera and Lertwattanaruk (2011) found that replacing 20% of Portland cement with burnt rice husk ash (BRHA) significantly reduced concrete deterioration under both hydrochloric and sulfuric acid attacks [80]. The best performance was achieved with a (SiO2 + Al2O3 + Fe2O3)/CaO ratio of 0.74 and 20% BRHA replacement, which minimized weight loss due to acid exposure. Jindal and Ransinchung (2018) also reported that incorporating RHA and bagasse ash improved both compressive and flexural strength, with notable reductions in water absorption, sorptivity, and chloride ion concentrations [31]. These improvements were linked to enhanced hydration products and reduced permeability. Together, these studies validate the optimal RHA replacement level of 30%, demonstrating its effectiveness in enhancing concrete durability. They also highlight the benefits of combining RHA with other pozzolanic materials, contributing to sustainable concrete solutions with improved performance under aggressive environmental conditions.
4.1.2. Replacement Type of RHA
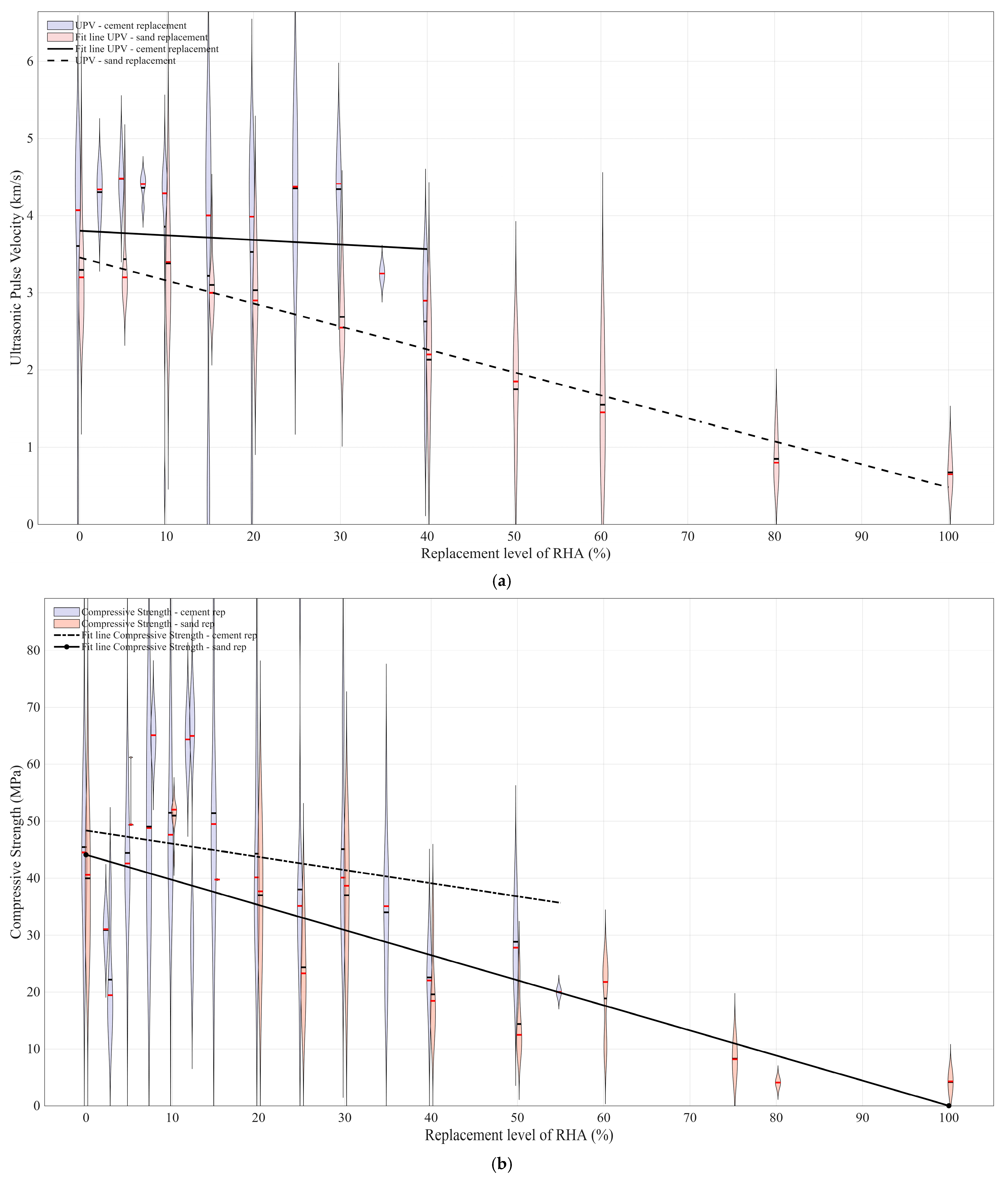
This section explores the optimal replacement type of RHA in concrete replacement in concrete, specifically focusing on achieving optimal durability performance. Among the 81 studies selected for the construction of the database, two primary types of RHA replacement were identified: cement and sand substitutes. The ultrasonic pulse velocity of concrete incorporating RHA as either a cement or sand replacement is shown in Figure 3a. This figure consolidates 190 data points corresponding to RHA as a cement replacement and 118 data points representing RHA as a sand replacement.
Figure 3.
(a) Ultrasonic pulse velocity cement replacement (blue, 190 data points) and sand replacement (red, 118 data points) of concrete incorporating RHA; —, fit line for cement replacement; - -, fit line for sand replacement; (b) Compressive strength cement replacement (blue, 828 data points) and sand replacement (red, 87 data points) of concrete incorporating RHA; – · – ·, fit line for cement replacement; ●—●, fit line for sand replacement.
It is shown in Figure 3a that the use of RHA as cement replacement yielded a higher ultrasonic pulse velocity of concrete compared to that of the sand replacement alternative (R2 = 0.0019 for cement replacement and R2 = 0.5702 for sand replacement). The utilization of RHA as cement replacement in concrete provided ultrasonic pulse velocity higher than 3.5 km/s at all substitution levels, indicating an attainment of very good quality of concrete [87]. The pulse velocity of concrete comprising sand replacements ranged from 3.6 km/s to below 1 km/s. Considering that pulse velocity below 3 km/s attributes doubtful concrete quality in general [87], replacement levels higher than 20% RHA should not be used as sand substitute in concrete. The results shown in Figure 3a clearly demonstrated that replacing cement with RHA provides much higher pulse velocity values at all replacement levels examined compared to that of the sand substitute. This is eminently indicating that the use of RHA as a cement replacement is an optimal case. Although the replacement levels of RHA, when used as cement substitute, provides acceptable quality of concrete up to 30%, the replacement levels of RHA, when used as sand substitute must be confined with 20% to attain at least the ‘medium grade’ concrete quality [88].
The compressive strength of concrete comprising RHA utilized both as cement and sand substitute is shown in Figure 3b (R2 = 0.0182 for cement replacement and R2 = 0.5873 for sand replacement). Figure 3b consists of 828 data points representing the compressive strength concrete comprising RHA as cement substitute and 87 data points for sand substitute. It can be seen in Figure 3b that the use of RHA as a cement substitute provides higher compressive strength of concrete at all replacement levels when compared to that of sand substitute alternative. These findings demonstrated in Figure 3b suggest that the utilization of RHA as cement substitute is a superior instance. Much greater number of data points available for concrete comprising RHA as cement replacement is also an indication of this type of replacement to be more superior than that of sand substitute.
4.1.3. The Use of RHA with Pozzolans
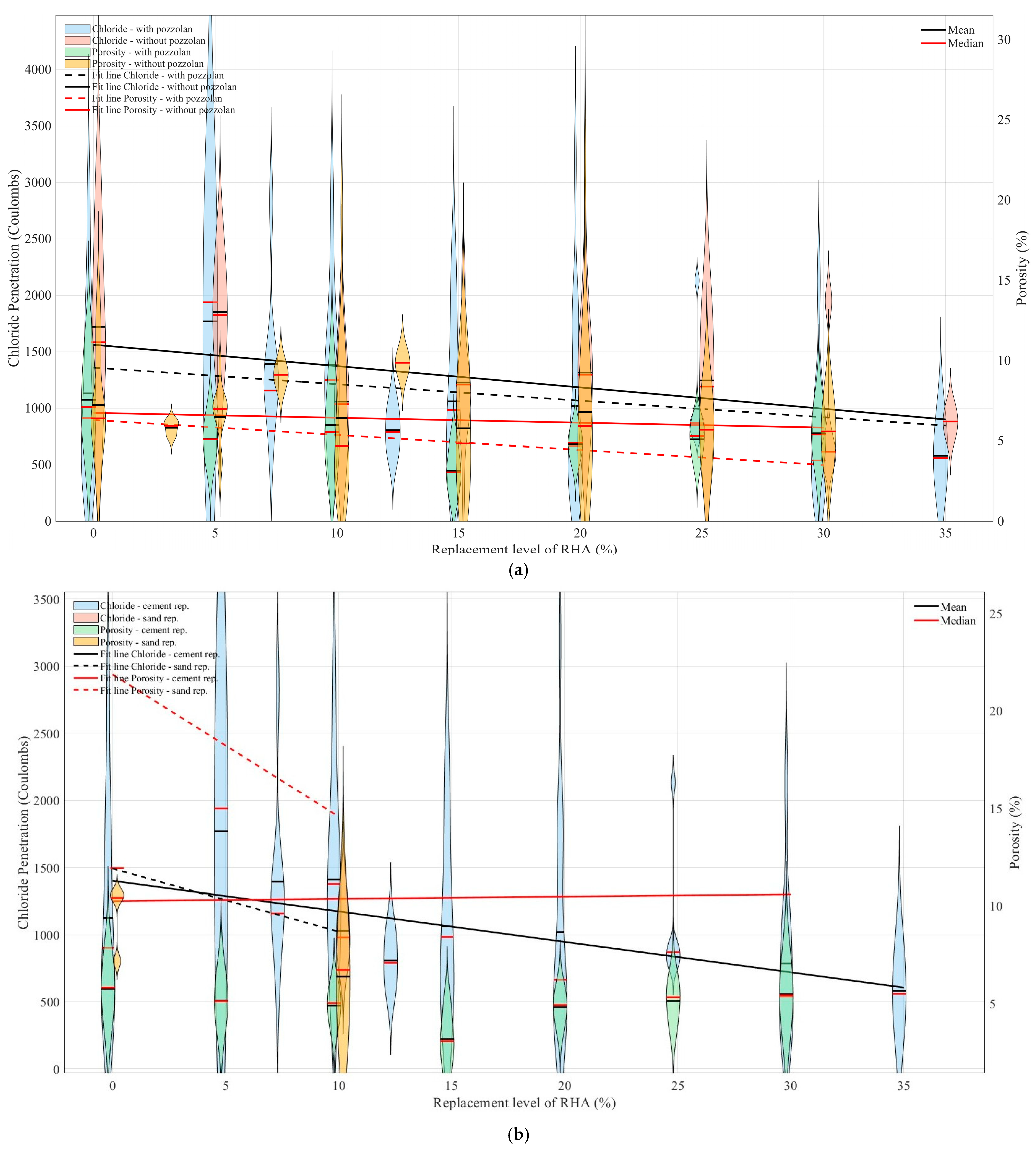
The incorporation of pozzolans is a widely recognized practice to mitigate the adverse effects on concrete properties when utilizing agricultural waste materials, such as rice husk ash [89,90]. The effectiveness of pozzolan addition in RHA-based concrete is critically assessed in Figure 4a. The results shown in Figure 4a demonstrate that RHA concrete containing various types of pozzolans exhibited significantly lower porosity compared to RHA concrete without pozzolanic additions (R2 = 0.1065 for porosity with pozzolan, R2 = 0.0048 for porosity without pozzolan, R2 = 0.0291 for chloride penetration with pozzolan, and R2 = 0.0694 for chloride penetration without pozzolan). Similarly, the inclusion of pozzolans resulted in a marked reduction in chloride penetration, further highlighting the positive impact on durability. These notable reductions in chloride penetration and porosity are indicative of enhanced physical properties and durability, confirming that the incorporation of pozzolans in RHA-based concrete contributes to substantial improvements. The findings emphasize the importance of integrating pozzolans in the development of RHA-incorporated concrete durability.

Figure 4.
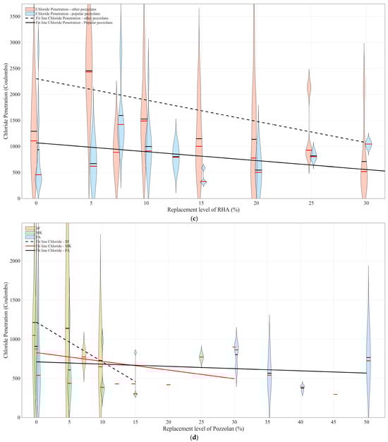
(a) Porosity with pozzolan (green, 42 data points) and without pozzolan (yellow, 110 data points); chloride penetration with pozzolan (blue, 166 data points) and without pozzolan (red, 139 data points) in RHA concrete; - -, red fit line for porosity with pozzolan; —, red fit line for porosity without pozzolan; - -, black fit line for chloride penetration with pozzolan; —, black fit line for chloride penetration without pozzolan; (b) Chloride penetration (blue, 76 data points) for cement replacement and (red, 4 data points) for sand replacement; porosity (green, 31 data points) for cement replacement and (yellow, 12 data points) for sand replacement in RHA concrete comprising varying degrees of pozzolans; — black fit line for chloride penetration (cement replacement), - - black fit line for chloride penetration (sand replacement), red — fit line for porosity (cement replacement), and red - - fit line for porosity (sand replacement); (c) Chloride penetration other pozzolans (red, 56 data points) and popular pozzolans (blue, 110 data points) in RHA concrete comprising varying degrees of pozzolans; - -, black fit line for other pozzolans, —, black fit line for popular pozzolans; (d) Chloride penetration of RHA concrete comprising varying degrees of pozzolans: SF (red, 52 data points); MK (green, 31 data points); and SF (blue, 27 data points). - -, black fit line for SF; red —, fit line for MK; and black —, fit line for FA.
The influence of pozzolan replacement type in RHA-incorporated concrete is examined in Figure 4b, where chloride penetration and porosity are compared for concrete-comprising pozzolans as both sand and cement substitutes (R2 = 0.0014 for porosity cement replacement, R2 = 0.2273 for porosity sand replacement, R2 = 0.0928 for chloride penetration cement replacement, and R2 = 0.6173 for chloride penetration sand replacement). The results presented in Figure 4b demonstrate that the use of pozzolans as a cement replacement leads to a more significant reduction in both chloride penetration and porosity compared to when pozzolans are used as a sand replacement. This substantial decrease in porosity and the associated reduction in chloride penetration indicate a marked improvement in the durability of RHA concrete. While both pozzolan replacement types, sand and cement, resulted in considerable improvements in these durability metrics, the cement substitution proved more effective in enhancing the physical properties, emphasizing the critical role of binder replacement in optimizing RHA-based concrete performance.
A majority of the studies, 40 out of the 81 scientific papers reviewed for the database, utilized pozzolanic materials in RHA-incorporated concrete primarily to mitigate the adverse effects associated with RHA incorporation, particularly over the long term. The database identifies the incorporation of 19 distinct types of pozzolans in RHA-incorporated concrete, such as bagasse ash, sugarcane ash, glass powder, fuel ash. Among these, metakaolin, slag, fly ash, and silica fume emerged as the predominant pozzolans incorporated into RHA concrete. Notably, these materials demonstrated superior performance in enhancing the properties of RHA concrete when compared to other pozzolanic materials, such as glass powder, micro silica, and lime powder [91]. Figure 4c provides an analysis of the performance of commonly utilized pozzolans, namely metakaolin, slag, fly ash, and silica fume, compared to other pozzolanic materials, based on the comprehensive database analysis (R2 = 0.1143 for chloride penetration with other pozzolans and R2 = 0.0818 for chloride penetration popular pozzolans). The results presented in Figure 4c indicate that the incorporation of commonly used pozzolans, namely metakaolin, slag, fly ash, and silica fume, led to a more significant reduction in chloride penetration in RHA concrete, compared to the use of alternative pozzolanic materials. The greater decrease attained in chloride penetration of RHA concrete incorporating the commonly used pozzolans is an indication of the improved performance of such materials and therefore the use of metakaolin, slag, fly ash, and silica fume in RHA concrete is pioneering in this study.
The optimum replacement level of each of the pre-determined commonly used pozzolans, metakaolin, slag, fly ash, and silica fume, were investigated in Figure 4d (R2 = 0.00851 for chloride penetration with silica fume, R2 = 0.0527 for chloride penetration with metakaolin, and R2 = 0.0250 for chloride penetration with fly ash). The results shown in Figure 4d re-validate the effectiveness of these pozzolans in enhancing the durability of RHA concrete as a consequence of reducing chloride penetration. Considering that a charge passed in the range of 1000–2000 coulombs indicates low chloride permeability in concrete, the effectiveness of these commonly used pozzolans in enhancing durability is substantiated. In accordance with the aforementioned comprehension, the replacement level of metakaolin and silica fume could be confined as 15%, and the replacement level of slag and fly ash could then be confined as 30% in this study.
4.1.4. Models Defined for Life Cycle Assessment
The key findings from the database analysis on the incorporation of RHA in concrete durability led to the establishment of the following boundary conditions:
Replacement Level of RHA: The optimum replacement level of RHA for enhancing concrete performance was determined to be 30% when used as a cement replacement. Conversely, when RHA was used as a sand replacement, the optimal substitution was found to be 20%. These findings effectively delineate two distinct performance models based on the type of RHA replacement. Exceeding these optimal levels often led to significant decrease in both strength and durability characteristics, suggesting a deterioration in concrete performance.
- Compressive Strength: Compressive strength values below 20 MPa and above 100 MPa were excluded, as they fall outside the practical range for typical construction applications.
- Durability Indicators: The increase in RHA replacement level led to a substantial decrease in both chloride penetration, mass loss after sulfuric acid exposure, electrical resistivity, and porosity, as well as water absorption, improving the durability of concrete. This trend was particularly evident up to 30% replacement.
- Use of Pozzolans: The addition of pozzolans to RHA-based concrete enhanced its durability by further reducing chloride penetration and porosity. The most effective pozzolans were identified to be metakaolin, slag, fly ash, and silica fume and were found to be effective at 15–30% replacement levels, with the most pronounced improvements occurring when pozzolans replaced cement rather than sand.
These boundary conditions were applied in the assessment of sustainability indicators in the subsequent sections of the paper.
Therefore, the comprehensive database analysis reported in Section 4.1.1, Section 4.1.2, Section 4.1.3 facilitated the development of optimum models to further enable the sustainability assessment of concrete comprising rice husk ash and pozzolans. The concrete control, which refers to specimens devoid of both RHA and pozzolans, is designated as Model 1 in this study. Model 2 focuses on concrete specimens incorporating RHA without the inclusion of any pozzolanic material. Model 2 is further subdivided into two sub-models: Model 2a, which represents concrete containing RHA as a cement replacement, and Model 2b, which represents concrete with RHA as a sand replacement. Based on the findings reported in Section 4.1.2, the optimum replacement level of RHA as a cement replacement is established as 30%, while the optimum level for RHA as a sand replacement is 20%. Model 3 encompasses concrete specimens incorporating both RHA and pozzolanic materials. The most effectively used pozzolans, namely metakaolin, fly ash, slag, and silica fume, along with their respective optimal replacement levels, were determined in Section 4.1.3. Like Model 2, Model 3 is subdivided into two sub-models: Model 3a, representing pozzolanic concrete with RHA as a cement replacement, and Model 3b, representing pozzolanic concrete with RHA as a sand replacement. It is important to note that in both sub-models, pozzolans are utilized exclusively as cement substitutes.
The models, meticulously derived from an extensive database analysis, are summarized in Table 2. Mix constituents of each designated model are also summarized in Table 3. The establishment of these models is pivotal for the subsequent sustainability assessment of pozzolanic concrete incorporating RHA, providing a robust foundation for further performance evaluations.
Table 2.
Models representing pozzolanic concrete comprising RHA.
Table 3.
Mix constituents of designated models.
4.2. Sustainability Assessment
The database-driven approach adopted in this study is further employed to evaluate the CO2 emissions, cost efficiency, and eco-strength efficiency of concrete incorporating rice husk ash (RHA). The critical parameters influencing the performance of RHA-based concrete, as identified in the preceding section, have enabled the independent definition of boundary conditions. These conditions, essential for development of meticulous models, derived from an extensive database analysis, are summarized in Table 2, while the mix compositions of each designated model are detailed in Table 3. The formulations of these models are utilized for the sustainability assessment of pozzolanic concrete containing RHA herein. By integrating these boundary conditions and model framework, the current analysis ensures a holistic and accurate evaluation of the environmental performance of RHA-integrated concrete.
4.2.1. RHA Used as Cement Replacement
This section presents an evaluation of the CO2 emissions, eco-strength efficiency, and cost efficiency of concrete incorporating RHA as a partial replacement for cement. The pozzolanic replacement levels identified as optimal in the preceding analyses are also integrated into the current assessment. In this context, Model 1 serves as the control mix, representing concrete without RHA, while Models 2a represent concrete comprising RHA as a cement substitute, and all subcategories of Model 3a represent both the RHA pozzolan incorporation as cement substitute to enable a comprehensive evaluation of the sustainability performance across different cement-replacement strategies identified herein.
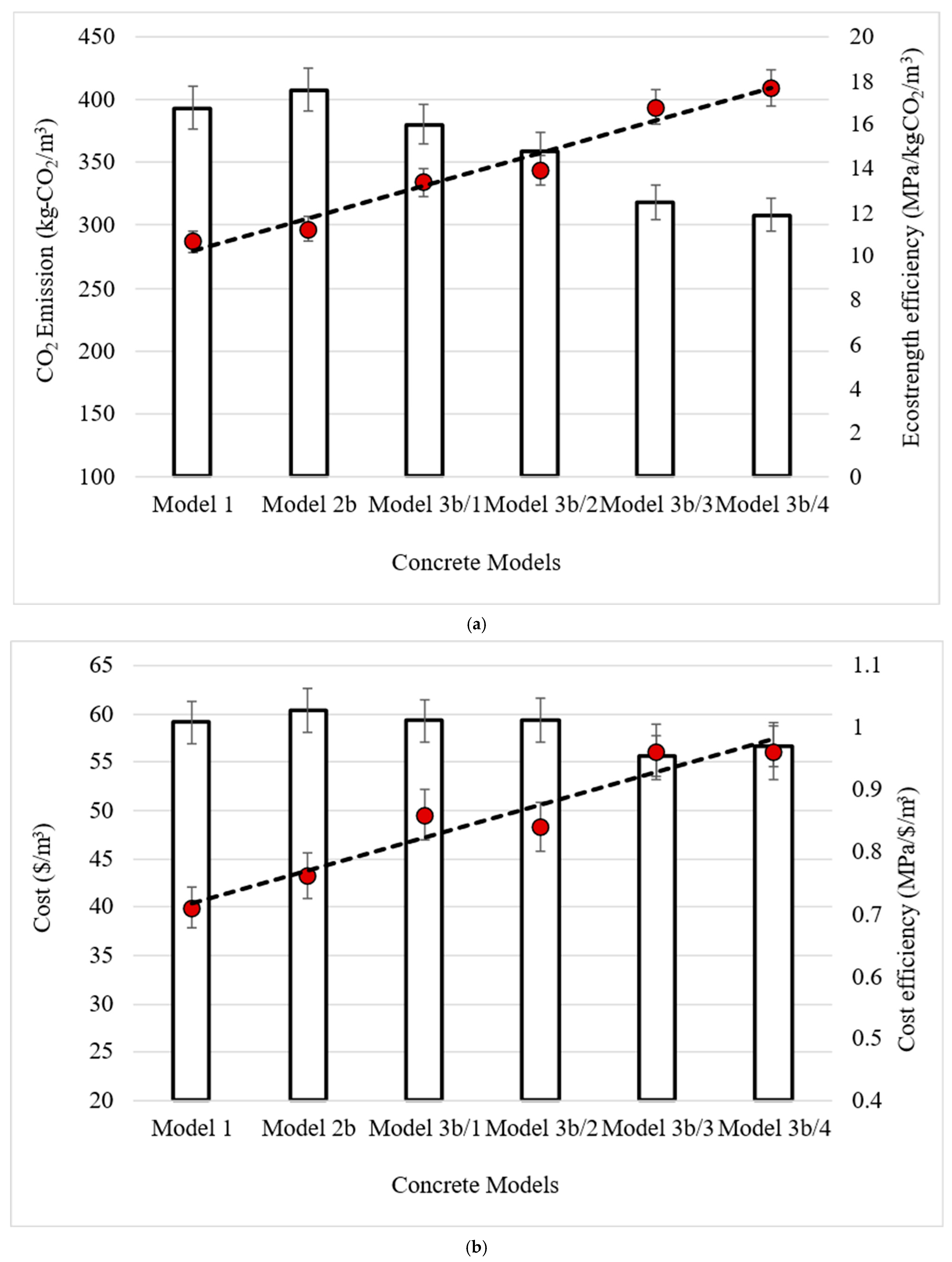
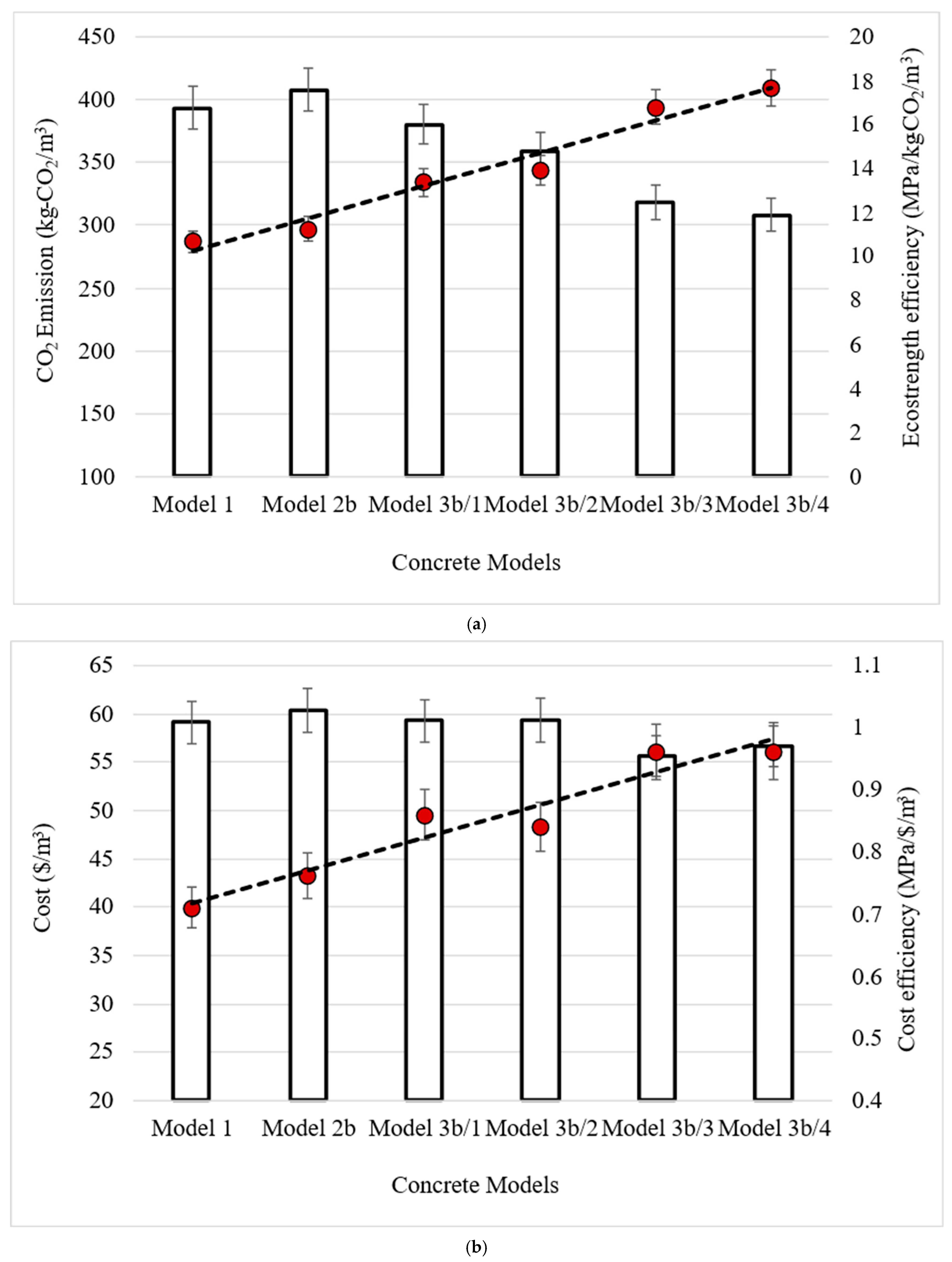
Figure 5a shows CO2 emissions and eco-strength efficiency of concrete comprising RHA as cement replacement. Figure 5a clearly demonstrates that the use of RHA as a partial replacement for cement leads to a significant reduction in the CO2 emissions of concrete, with observed decreases reaching approximately 25%. A comparison between Models 2a and 3a further highlights that the incorporation of additional pozzolanic materials contributes to an even more pronounced reduction in CO2 emissions, up to 40% when compared to control. In parallel, eco-strength efficiency exhibits a consistent upward trend, reinforcing the environmental benefits observed in emission reductions. The systematic enhancement of compressive strength across the models, coupled with a corresponding and consistent reduction in CO2 emissions, results in a marked improvement in eco-strength efficiency. Collectively, these findings underscore the substantial impact of incorporating RHA and designated pozzolans into concrete mixtures. They do not only contribute to reducing the environmental footprint of construction materials, but they also support the broader goals of sustainability, including the reduction in embodied carbon and the promotion of a circular economy of civil engineering materials.

Figure 5.
(a) CO2 emissions (bars, primary axis), eco-strength efficiency (red circles, secondary axis) and black fit line - - - for eco-strength efficiency of concrete models, Model 1, Model 2a, and all subcategories of Model 3a; (b) Cost (bars, primary axis), cost efficiency (red circles, secondary axis) and black fit line - - - for cost efficiency of concrete models, Model 1, Model 2a, and all subcategories of Model 3a.
Figure 5b presents the cost and cost efficiency analysis of concrete incorporating RHA as a partial replacement for cement. When compared to the control mix, Model 1, a substantial reduction in total material cost is observed for both Model 2a and all subcategories of Model 3a. This reduction is primarily attributed to the substitution of conventional cement with RHA, which has a lower cost and represents a more sustainable alternative. The fluctuations observed in the cost values among Model 3a subcategories are relatively minor and can be attributed to the fractional differences in the cost profiles of the additional pozzolanic materials used. However, these variations do not significantly affect the overall cost, as the impact of pozzolan pricing is relatively moderate in the total mix cost composition. Importantly, while the reduction in absolute cost is evident, examining the cost efficiency is more insightful. As shown on the secondary axis of Figure 5b, cost efficiency exhibits a consistent increase across the RHA and pozzolans containing concrete models. This improvement is largely driven by the systematic increase in compressive strength, despite the relatively stable cost range. Therefore, enhanced cost efficiency reflects not just cost reduction in material consumption, but also the improved performance of the mixes which is emphasizing the dual economic and structural advantages of incorporating RHA and supplementary pozzolans into sustainable concrete design. The associated error range in the data lies between 4% and 6.1%.
4.2.2. RHA Used as Sand Replacement
This section presents a comprehensive evaluation of CO2 emissions, eco-strength efficiency, and cost efficiency of concrete incorporating RHA as a partial replacement for sand. The analysis builds upon the optimal pozzolanic replacement levels identified in preceding sections. Model 1 functions as the reference mix, composed without any RHA substitution. Model 2b represents concrete with RHA employed exclusively as a sand replacement. All subcategories of Model 3b encompass mix designs that incorporate RHA as a sand substitute in combination with other pozzolanic materials. This classification facilitates a robust and comparative sustainability assessment across a range of sand-replacement strategies explored in this study.
Figure 6a indicates a slight increase in CO2 emissions when RHA is utilized as a sand replacement. This can primarily be attributed to the fact that the CO2 emission coefficients of RHA are slightly higher than that of fine aggregates when considered individually. However, when comparing Model 1 to Model 3a, it is evident that pozzolanic replacements lead to a reduction in CO2 emissions by up to 20%. In terms of eco-strength efficiency, a corresponding increasing trend is observed, reinforcing the relationship between CO2 emission reductions and performance improvements. Similarly, the systematic increase in compressive strength and the simultaneous decrease in CO2 emissions across all subcategories of Model 3 have resulted in an inevitable rise in eco-strength efficiency. These findings emphasize the significant impact of incorporating RHA and designated pozzolanic materials into concrete, not only in enhancing sustainability but also in mitigating environmental impact and contributing to the promotion of a circular economy of civil engineering materials.
Figure 6.
(a) CO2 emissions (bars, primary axis), eco-strength efficiency (red circles, secondary axis) and black fit line - - - for eco-strength efficiency of concrete models, Model 1, Model 2b, and all subcategories of Model 3b; (b) Cost (bar s, primary axis), cost efficiency (red circles, secondary axis) and black fit line - - - for cost efficiency of concrete models, Model 1, Model 2b, and all subcategories of Model 3b.
Figure 6b shows that while the overall cost is almost consistent across the models, a slight reduction in cost is observed for Models 3b, subcategories of 3, and 4. The use of RHA alone as a sand replacement does not significantly contribute to cost reduction, whereas the incorporation of pozzolanic replacements, when used up to 30%, enhances the overall cost reduction potential. However, a more meaningful interpretation emerges when evaluating cost efficiency, where the impact of RHA and pozzolanic materials on cost efficiency becomes notably more distinct and substantial. As clearly demonstrated in Figure 6b, the systematic increase in cost efficiency is directly linked to the corresponding enhancement in compressive strength across the models. The associated error range in the data lies between 3.8% and 4.8%.
4.2.3. Comparative Analysis of RHA
Figure 7 presents a comparative analysis of RHA used as both a cement and sand replacement, evaluated through eco-strength and cost efficiency metrics. As such, Figure 7 encapsulates all the models summarized in Table 2. As clearly illustrated in Figure 7, RHA used as a cement replacement consistently outperforms its role when compared to that of sand replacement in both eco-strength efficiency and cost efficiency across all models. The primary reason for this enhanced performance is that RHA as a cement substitute leads to more pronounced improvements in strength development. The associated error range in the data lies between 4.7 and 5.3. Consequently, this figure highlights the superior sustainability and performance outcomes when both factors are considered together, emphasizing the more significant impact of RHA as a cement replacement.
Figure 7.
Eco-strength (bars, primary axis) and cost efficiency (circles, secondary axis) of all concrete models, with gray color representing Model b and white color representing Model a.
5. Conclusions
This study presents a comprehensive, database-driven assessment of the incorporation of rice husk ash as a partial replacement for cement and sand in concrete, with an emphasis on both durability performance and sustainability metrics. In addition to its performance, RHA requires relatively low energy for processing and emits negligible greenhouse gases compared to conventional SCMs [80], further highlighting its sustainability potential. Through the systematic aggregation and analysis of over 1000 data points drawn from a wide range of peer-reviewed literature, the study identifies critical parameters such as replacement level, type, and the use of supplementary pozzolanic materials that significantly influence the engineering performance and environmental footprint of RHA-incorporated concrete.
The findings clearly demonstrate that the optimal replacement level of RHA is 30% when used as a cement substitute, and up to 20% when used as a sand replacement. At these levels, cement demand decreases proportionally, which directly lowers clinker production and associated raw material extraction. This reduction in cement use is consistent with the reported 25–40% decrease in embodied CO2 emissions per m3 of concrete. At these levels, concrete mixtures incorporating RHA exhibit improved durability characteristics, including up to 55% reduction in chloride ion penetration, a 35–40% decrease in porosity and enhanced resistance to acid attack with mass loss reductions of up to 50%, and increased electrical resistivity. Water absorption also showed a consistent decrease, while electrical resistance increased by nearly 60%, indicating a denser and durable matrix. These improvements are supported by compressive strength values above 30 MPa, which is suitable for structural applications.
The use of pozzolanic additives, particularly metakaolin, slag, fly ash, and silica fume, further amplifies these benefits by densifying the matrix and mitigating long-term durability concerns. When combined with RHA, these pozzolans resulted in chloride ion penetration values consistently below 1000 coulombs and compressive strength enhancements exceeding 20% compared to RHA alone mixtures.
From a sustainability perspective, the study provides compelling evidence of the environmental and economic advantages of incorporating RHA into concrete. The substitution of cement with rice husk ash (RHA) results in a 25–40% reduction in CO2 emissions, as pozzolanic materials can comprise up to 40% of the mix composition. In addition, from a technical and durability perfective the RHA substitution simultaneously enhances the materials eco-strength efficiency up to 40%. Within the context of cost efficiency, the lower unit cost of RHA and the strength enhancement observed markedly improves the optimized mixtures, which resulted in an improvement by 15–30%. These results strongly support the viability of RHA as a dual-function material, enhancing concrete durability whilst simultaneously reducing environmental impacts associated with CO2 production. Practical implementation of RHA still depends on achieving consistent processing conditions, particularly controlling burning temperatures and sufficient fineness, which can vary across regions. As research on these parameters advances and industry awareness grows, these challenges are expected to diminish, enabling broader adoption of RHA in cementitious systems.
In the broader context, the significance of these findings extends beyond material science and concrete technology. The study provides evidence at the material level that can support progress toward broader sustainability objectives, including lower emissions, conservation of natural resources, and principles of the circular economy. The study also supports the development for the valorization of agricultural waste by redirecting RHA from costly conventional disposal routes towards high-performance construction applications by offering a practical contribution to agricultural waste management, particularly in developing economies where both waste management and cost-effective construction materials remain pressing challenges. This research therefore contributes to the development of greener, more sustainable infrastructure systems that are consistent with the aspirations of the UN Sustainable Development Goals.
In conclusion, the database-driven approach adopted herein not only reveals the optimum utilization strategies of RHA in concrete production but also highlights its strong potential to advance the environmental, technical, and economic sustainability of the built environment. Through optimized design and conscious material selection, RHA can play an important role in the development of lower-carbon, more resilient, and resource-efficient concrete systems.
Supplementary Materials
The following supporting information can be downloaded at https://www.mdpi.com/article/10.3390/su17219382/s1, that contains the tabulated data on mechanical and durability related test results together with their references used for database construction. References [26,27,29,30,31,37,41,42,79,80,81,83,92,93,94,95,96,97,98,99,100,101,102,103,104,105,106,107,108,109,110,111,112,113,114,115,116,117,118,119,120,121,122,123,124,125,126,127,128,129,130,131,132,133,134,135,136,137,138,139,140,141,142,143,144,145,146,147,148,149,150,151,152,153,154,155,156,157,158,159,160] are citied in the Supplementary Materials.
Author Contributions
Conceptualization, E.Ö., C.I., Y.B., S.D., A.M.F., and R.J.B.; methodology, E.Ö., C.I., A.M.F., and R.J.B.; software, E.Ö.; validation, E.Ö., C.I., and R.J.B.; formal analysis, E.Ö.; investigation, E.Ö.; data curation, E.Ö., C.I., and S.D.; writing—original draft preparation, E.Ö., C.I., S.D., A.M.F., and R.J.B.; writing—review and editing, C.I., Y.B., S.D., A.M.F., and R.J.B.; visualization, E.Ö.; supervision, Y.B., C.I., and S.D.; project administration, Y.B., C.I., and S.D. All authors have read and agreed to the published version of the manuscript.
Funding
This research received no external funding.
Institutional Review Board Statement
Not applicable.
Informed Consent Statement
Not applicable.
Data Availability Statement
The original contributions presented in this study are included in the article/Supplementary Materials. Further inquiries can be directed to the corresponding authors.
Conflicts of Interest
Author Shahram Derogar was employed by the company AVOVE Utilities. The remaining authors declare that the research was conducted in the absence of any commercial or financial relationships that could be construed as a potential conflict of interest.
References
- What Is Agriculture’s Share of the Overall U.S. Economy?|Economic Research Service. Available online: https://www.ers.usda.gov/data-products/chart-gallery/chart-detail?chartId=58270&utm_source=chatgpt.com (accessed on 23 June 2025).
- Rice|USDA Foreign Agricultural Service. Available online: https://www.fas.usda.gov/data/production/commodity/0422110 (accessed on 17 April 2025).
- Khassaf, S.I.; Jasim, A.T.; Mahdi, F.K. Investigation the Properties of Concrete Containing Rice Husk Ash to Reduction the Seepage in Canals. Int. J. Sci. Technol. Res. 2014, 3, 348–354. [Google Scholar]
- Muthadhi, A.; Kothandaraman, S. Optimum Production Conditions for Reactive Rice Husk Ash. Mater. Struct. 2010, 43, 1303–1315. [Google Scholar] [CrossRef]
- Khan, R.; Jabbar, A.; Ahmad, I.; Khan, W.; Khan, A.N.; Mirza, J. Reduction in Environmental Problems Using Rice-Husk Ash in Concrete. Constr. Build. Mater. 2012, 30, 360–365. [Google Scholar] [CrossRef]
- Sampaio, D.O.A.; Tashima, M.M.; Costa, D.; Quinteiro, P.; Dias, A.C.; Akasaki, J.L. Evaluation of the Environmental Performance of Rice Husk Ash and Tire Rubber Residues Incorporated in Concrete Slabs. Constr. Build. Mater. 2022, 357, 129332. [Google Scholar] [CrossRef]
- Ahsan, M.B.; Hossain, Z. Supplemental Use of Rice Husk Ash (RHA) as a Cementitious Material in Concrete Industry. Constr. Build. Mater. 2018, 178, 1–9. [Google Scholar] [CrossRef]
- International Agency for Research on Cancer. Silica and Some Silicates. In IARC Monographs on the Evaluation of the Carcinogenic Risk of Chemicals to Humans; International Agency for Research on Cancer: Lyon, France, 1987; Volume 42. [Google Scholar]
- International Agency for Research on Cancer. IARC Monographs on the Evaluation of Carcinogenic Risks to Humans; Solar and Ultraviolet Radiation; International Agency for Research on Cancer: Lyon, France, 1992; Volume 55. [Google Scholar]
- An, D.; Guo, Y.; Zhu, Y.; Wang, Z. A Green Route to Preparation of Silica Powders with Rice Husk Ash and Waste Gas. Chem. Eng. J. 2010, 162, 509–514. [Google Scholar] [CrossRef]
- Wong, S.; Mah, A.X.Y.; Nordin, A.H.; Nyakuma, B.B.; Ngadi, N.; Mat, R.; Amin, N.A.S.; Ho, W.S.; Lee, T.H. Emerging Trends in Municipal Solid Waste Incineration Ashes Research: A Bibliometric Analysis from 1994 to 2018. Environ. Sci. Pollut. Res. 2020, 27, 7757–7784. [Google Scholar] [CrossRef]
- Benassi, L.; Franchi, F.; Catina, D.; Cioffi, F.; Rodella, N.; Borgese, L.; Pasquali, M.; Depero, L.E.; Bontempi, E. Rice Husk Ash to Stabilize Heavy Metals Contained in Municipal Solid Waste Incineration Fly Ash: First Results by Applying New Pre-Treatment Technology. Materials 2015, 8, 6868–6879. [Google Scholar] [CrossRef] [PubMed]
- Oanh, N.T.K. Rice Straw Open Burning: Emissions, Effects and Multiple Benefits of Non-Burning Alternatives. Vietnam J. Sci. Technol. Eng. 2021, 63, 79–85. [Google Scholar] [CrossRef]
- Xu, W.; Huang, J. Utilization of Contaminated Biowaste. In Low Carbon Stabilization and Solidification of Hazardous Wastes; Elsevier: Amsterdam, The Netherlands, 2022; pp. 395–405. [Google Scholar] [CrossRef]
- Wae AbdulKadir, W.A.F.; Che Omar, R.; Shamsudin, M.S. Ammoniacal Nitrogen—A Critical Contaminant in Leachate Composition: Characteristics, Potential Risk, and Adsorption Treatment Innovations. J. Water Process Eng. 2024, 62, 105424. [Google Scholar] [CrossRef]
- CEMBUREAU. Key Facts & Figures; The European Cement Association: Brussels, Belgium, 2024. [Google Scholar]
- Khalil, E.; AbouZeid, M. A Global Assessment Tool for Cement Plants Improvement Measures for the Reduction of CO2 Emissions. Results Eng. 2025, 26, 104767. [Google Scholar] [CrossRef]
- Juenger, M.C.G.; Snellings, R.; Bernal, S.A. Supplementary Cementitious Materials: New Sources, Characterization, and Performance Insights. Cem. Concr. Res. 2019, 122, 257–273. [Google Scholar] [CrossRef]
- Barbhuiya, S.; Das, B.B.; Adak, D.; Kapoor, K.; Tabish, M. Low Carbon Concrete: Advancements, Challenges and Future Directions in Sustainable Construction. Discov. Concr. Cem. 2025, 1, 3. [Google Scholar] [CrossRef]
- Luo, B.; Su, Y.; Ding, X.; Chen, Y.; Liu, C. Modulation of Initial CaO/Al2O3 and SiO2/Al2O3 Ratios on the Properties of Slag/Fly Ash-Based Geopolymer Stabilized Clay: Synergistic Effects and Stabilization Mechanism. Mater. Today Commun. 2025, 47, 113295. [Google Scholar] [CrossRef]
- THE 17 GOALS|Sustainable Development. Available online: https://sdgs.un.org/goals (accessed on 25 June 2025).
- Mosaberpanah, M.A.; Umar, S.A. Utilizing Rice Husk Ash as Supplement to Cementitious Materials on Performance of Ultra High Performance Concrete: A Review. Mater. Today Sustain. 2020, 7–8, 100030. [Google Scholar] [CrossRef]
- Antiohos, S.K.; Papadakis, V.G.; Tsimas, S. Rice Husk Ash (RHA) Effectiveness in Cement and Concrete as a Function of Reactive Silica and Fineness. Cem. Concr. Res. 2014, 61–62, 20–27. [Google Scholar] [CrossRef]
- Al-saffar, F.Y.; Wong, L.S.; Paul, S.C. An Elucidative Review of the Nanomaterial Effect on the Durability and Calcium-Silicate-Hydrate (C-S-H) Gel Development of Concrete. Gels 2023, 9, 613. [Google Scholar] [CrossRef]
- Wang, Z.; Li, B.; Othman, A.; Zhang, Z. Endogenous Alkali Silica Reaction Evaluation of Rice Husk Ash in Mortar. J. Build. Eng. 2023, 75, 106970. [Google Scholar] [CrossRef]
- Madandoust, R.; Ranjbar, M.M.; Moghadam, H.A.; Mousavi, S.Y. Mechanical Properties and Durability Assessment of Rice Husk Ash Concrete. Biosyst. Eng. 2011, 110, 144–152. [Google Scholar] [CrossRef]
- Hwang, C.-L.; Bui, L.A.-T.; Chen, C.-T. Effect of Rice Husk Ash on the Strength and Durability Characteristics of Concrete. Constr. Build. Mater. 2011, 25, 3768–3772. [Google Scholar] [CrossRef]
- Sahoo, S.; Parhi, P.K.; Chandra Panda, B. Durability Properties of Concrete with Silica Fume and Rice Husk Ash. Clean. Eng. Technol. 2021, 2, 100067. [Google Scholar] [CrossRef]
- Gill, A.S.; Siddique, R. Durability Properties of Self-Compacting Concrete Incorporating Metakaolin and Rice Husk Ash. Constr. Build. Mater. 2018, 176, 323–332. [Google Scholar] [CrossRef]
- Muthukrishnan, S.; Gupta, S.; Kua, H.W. Application of Rice Husk Biochar and Thermally Treated Low Silica Rice Husk Ash to Improve Physical Properties of Cement Mortar. Theor. Appl. Fract. Mech. 2019, 104, 102376. [Google Scholar] [CrossRef]
- Jindal, A.; Ransinchung, G.D. Behavioural Study of Pavement Quality Concrete Containing Construction, Industrial and Agricultural Wastes. Int. J. Pavement Res. Technol. 2018, 11, 488–501. [Google Scholar] [CrossRef]
- Fernandes, I.J.; Calheiro, D.; Kieling, A.G.; Moraes, C.A.M.; Rocha, T.L.A.C.; Brehm, F.A.; Modolo, R.C.E. Characterization of Rice Husk Ash Produced Using Different Biomass Combustion Techniques for Energy. Fuel 2016, 165, 351–359. [Google Scholar] [CrossRef]
- Nair, D.G.; Fraaij, A.; Klaassen, A.A.K.; Kentgens, A.P.M. A Structural Investigation Relating to the Pozzolanic Activity of Rice Husk Ashes. Cem. Concr. Res. 2008, 38, 861–869. [Google Scholar] [CrossRef]
- Zhang, J.X.; Guo, Y.T.; Zhuang, S.Y.; Lou, H.Q.; Li, Y. The Effect of Adding Rice Husk Ash (RHA) and Calcined Shell Powder (CSP) on the Properties of Cement Mortar. Case Stud. Constr. Mater. 2025, 22, e04426. [Google Scholar] [CrossRef]
- Kang, S.H.; Hong, S.G.; Moon, J. The Use of Rice Husk Ash as Reactive Filler in Ultra-High Performance Concrete. Cem. Concr. Res. 2019, 115, 389–400. [Google Scholar] [CrossRef]
- Saraswathy, V.; Song, H.W. Corrosion Performance of Rice Husk Ash Blended Concrete. Constr. Build. Mater. 2007, 21, 1779–1784. [Google Scholar] [CrossRef]
- Safiuddin, M.; West, J.S.; Soudki, K.A. Hardened Properties of Self-Consolidating High Performance Concrete Including Rice Husk Ash. Cem. Concr. Compos. 2010, 32, 708–717. [Google Scholar] [CrossRef]
- Ali, T.; Saand, A.; Khan Bangwar, D.; Salam Buller, A.; Ahmed, Z.; Ali, T.; Saand, A.; Bangwar, D.K.; Buller, A.S.; Ahmed, Z.; et al. Mechanical and Durability Properties of Aerated Concrete Incorporating Rice Husk Ash (RHA) as Partial Replacement of Cement. Crystals 2021, 11, 604. [Google Scholar] [CrossRef]
- Ma, W.; Lv, B.; Wang, Y.; Huang, L.; Yan, L.; Kasal, B. Freeze-Thaw, Chloride Penetration and Carbonation Resistance of Natural and Recycled Aggregate Concrete Containing Rice Husk Ash as Replacement of Cement. J. Build. Eng. 2024, 86, 108889. [Google Scholar] [CrossRef]
- Hamada, H.M.; Abed, F.; Binti Katman, H.Y.; Humada, A.M.; Al Jawahery, M.S.; Majdi, A.; Yousif, S.T.; Thomas, B.S. Effect of Silica Fume on the Properties of Sustainable Cement Concrete. J. Mater. Res. Technol. 2023, 24, 8887–8908. [Google Scholar] [CrossRef]
- Sua-iam, G.; Makul, N. Effect of Limestone Powder on the Properties of Self-Consolidating Concrete Mixed with Rice Husk Ash. Res. Dev. J. 2012, 23, 18–26. [Google Scholar]
- Chopra, D.; Siddique, R. Kunal Strength, Permeability and Microstructure of Self-Compacting Concrete Containing Rice Husk Ash. Biosyst. Eng. 2015, 130, 72–80. [Google Scholar] [CrossRef]
- Khan, A.Q.; Muhammad, S.G.; Raza, A.; Pimanmas, A. Advanced Machine Learning Techniques for Predicting Mechanical Properties of Eco-Friendly Self-Compacting Concrete. J. Road Eng. 2025, 5, 213–229. [Google Scholar] [CrossRef]
- Miao, X.; Zhu, J.X.; Zhu, W.B.; Wang, Y.; Peng, L.; Le Dong, H.; Xu, L.Y. Intelligent Prediction of Comprehensive Mechanical Properties of Recycled Aggregate Concrete with Supplementary Cementitious Materials Using Hybrid Machine Learning Algorithms. Case Stud. Constr. Mater. 2024, 21, e03708. [Google Scholar] [CrossRef]
- Alaneme, G.U.; Olonade, K.A.; Esenogho, E.; Lawan, M.M.; Dintwa, E. Artificial Intelligence Prediction of the Mechanical Properties of Banana Peel-Ash and Bagasse Blended Geopolymer Concrete. Sci. Rep. 2024, 14, 26151. [Google Scholar] [CrossRef]
- Fu, K.; Xue, Y.; Qiu, D.; Wang, P.; Lu, H. Multi-Channel Fusion Prediction of TBM Tunneling Thrust Based on Multimodal Decomposition and Reconstruction. Tunn. Undergr. Space Technol. 2026, 167, 107061. [Google Scholar] [CrossRef]
- Niu, Y.; Wang, W.; Su, Y.; Jia, F.; Long, X. Plastic Damage Prediction of Concrete under Compression Based on Deep Learning. Acta Mech. 2024, 235, 255–266. [Google Scholar] [CrossRef]
- Ozturk, E.; Ince, C.; Derogar, S.; Ball, R. Factors Affecting the CO2 Emissions, Cost Efficiency and Eco-Strength Efficiency of Concrete Containing Rice Husk Ash: A Database Study. Constr. Build. Mater. 2022, 326, 126905. [Google Scholar] [CrossRef]
- Nwaokete, D.; Ince, C.; Derogar, S.; Nicolaides, D.; Ball, R.J. Environmental Impact and Sustainable Development of Pozzolanic Concrete Incorporating Polypropylene Fibers: A Database Study. Resour. Conserv. Recycl. 2025, 215, 108142. [Google Scholar] [CrossRef]
- Tural, H.G.; Ozarisoy, B.; Derogar, S.; Ince, C. Investigating the Governing Factors Influencing the Pozzolanic Activity through a Database Approach for the Development of Sustainable Cementitious Materials. Constr. Build. Mater. 2024, 411, 134253. [Google Scholar] [CrossRef]
- Collins, F. Inclusion of Carbonation during the Life Cycle of Built and Recycled Concrete: Influence on Their Carbon Footprint. Int. J. Life Cycle Assess. 2010, 15, 549–556. [Google Scholar] [CrossRef]
- Turner, L.K.; Collins, F.G. Carbon Dioxide Equivalent (CO2-e) Emissions: A Comparison between Geopolymer and OPC Cement Concrete. Constr. Build. Mater. 2013, 43, 125–130. [Google Scholar] [CrossRef]
- Diego, M.E.; Arias, B.; Abanades, J.C. Analysis of a Double Calcium Loop Process Configuration for CO2 Capture in Cement Plants. J. Clean. Prod. 2016, 117, 110–121. [Google Scholar] [CrossRef]
- Geng, Y.; Wang, Z.; Shen, L.; Zhao, J. Calculating of CO2 Emission Factors for Chinese Cement Production Based on Inorganic Carbon and Organic Carbon. J. Clean. Prod. 2019, 217, 503–509. [Google Scholar] [CrossRef]
- Debbarma, S.; Ransinchung, G.D.; Singh, S.; Sahdeo, S.K. Utilization of Industrial and Agricultural Wastes for Productions of Sustainable Roller Compacted Concrete Pavement Mixes Containing Reclaimed Asphalt Pavement Aggregates. Resour. Conserv. Recycl. 2020, 152, 104504. [Google Scholar] [CrossRef]
- Sheheryar, M.; Rehan, R.; Nehdi, M.L. Estimating CO2 Emission Savings from Ultrahigh Performance Concrete: A System Dynamics Approach. Materials 2021, 14, 995. [Google Scholar] [CrossRef]
- Huntzinger, D.N.; Eatmon, T.D. A Life-Cycle Assessment of Portland Cement Manufacturing: Comparing the Traditional Process with Alternative Technologies. J. Clean. Prod. 2009, 17, 668–675. [Google Scholar] [CrossRef]
- Benhelal, E.; Zahedi, G.; Shamsaei, E.; Bahadori, A. Global Strategies and Potentials to Curb CO2 Emissions in Cement Industry. J. Clean. Prod. 2013, 51, 142–161. [Google Scholar] [CrossRef]
- Huang, W.; Kazemi-Kamyab, H.; Sun, W.; Scrivener, K. Effect of Replacement of Silica Fume with Calcined Clay on the Hydration and Microstructural Development of Eco-UHPFRC. Mater. Des. 2017, 121, 36–46. [Google Scholar] [CrossRef]
- Murmu, A.L.; Dhole, N.; Patel, A. Stabilisation of Black Cotton Soil for Subgrade Application Using Fly Ash Geopolymer. Road Mater. Pavement Des. 2020, 21, 867–885. [Google Scholar] [CrossRef]
- Flower, D.J.M.; Sanjayan, J.G. Green House Gas Emissions Due to Concrete Manufacture. Int. J. Life Cycle Assess. 2007, 12, 282–288. [Google Scholar] [CrossRef]
- Quattrone, M.; Angulo, S.C.; John, V.M. Energy and CO2 from High Performance Recycled Aggregate Production. Resour. Conserv. Recycl. 2014, 90, 21–33. [Google Scholar] [CrossRef]
- Turk, J.; Cotič, Z.; Mladenovič, A.; Šajna, A. Environmental Evaluation of Green Concretes versus Conventional Concrete by Means of LCA. Waste Manag. 2015, 45, 194–205. [Google Scholar] [CrossRef]
- Alnahhal, M.F.; Alengaram, U.J.; Jumaat, M.Z.; Abutaha, F.; Alqedra, M.A.; Nayaka, R.R. Assessment on Engineering Properties and CO2 Emissions of Recycled Aggregate Concrete Incorporating Waste Products as Supplements to Portland Cement. J. Clean. Prod. 2018, 203, 822–835. [Google Scholar] [CrossRef]
- Shackley, S.; Carter, S.; Knowles, T.; Middelink, E.; Haefele, S.; Sohi, S.; Cross, A.; Haszeldine, S. Sustainable Gasification–Biochar Systems? A Case-Study of Rice-Husk Gasification in Cambodia, Part I: Context, Chemical Properties, Environmental and Health and Safety Issues. Energy Policy 2012, 42, 49–58. [Google Scholar] [CrossRef]
- Yang, K.H.; Seo, E.A.; Tae, S.H. Carbonation and CO2 Uptake of Concrete. Environ. Impact Assess. Rev. 2014, 46, 43–52. [Google Scholar] [CrossRef]
- King, D. The Effect of Silica Fume on the Properties of Concrete as Defined in Concrete Society Report 74, Cementitious Materials. In Proceedings of the 37th Conference on our world in concrete and structures, Singapore, 29–31 August 2012; pp. 29–31. [Google Scholar]
- Hammond, G.P.; Jones, C.I. Embodied Energy and Carbon in Construction Materials. Proc. Inst. Civ. Eng. Energy 2008, 161, 87–98. [Google Scholar] [CrossRef]
- Cassagnabère, F.; Mouret, M.; Escadeillas, G.; Broilliard, P.; Bertrand, A. Metakaolin, a Solution for the Precast Industry to Limit the Clinker Content in Concrete: Mechanical Aspects. Constr. Build. Mater. 2010, 24, 1109–1118. [Google Scholar] [CrossRef]
- Heath, A.; Paine, K.; McManus, M. Minimising the Global Warming Potential of Clay Based Geopolymers. J. Clean. Prod. 2014, 78, 75–83. [Google Scholar] [CrossRef]
- Campos, H.F.; Klein, N.S.; Marques Filho, J.; Bianchini, M. Low-Cement High-Strength Concrete with Partial Replacement of Portland Cement with Stone Powder and Silica Fume Designed by Particle Packing Optimization. J. Clean. Prod. 2020, 261, 121228. [Google Scholar] [CrossRef]
- Ince, C.; Derogar, S.; Gurkaya, K.; Ball, R.J. Properties, Durability and Cost Efficiency of Cement and Hydrated Lime Mortars Reusing Copper Mine Tailings of Lefke-Xeros in Cyprus. Constr. Build. Mater. 2021, 268, 121070. [Google Scholar] [CrossRef]
- Ayasgil, D.; Ince, C.; Derogar, S.; Ball, R.J. The Long-Term Engineering Properties and Sustainability Indices of Dewatering Hydrated Lime Mortars through Jacaranda Seed Pods. Sustain. Mater. Technol. 2022, 32, e00435. [Google Scholar] [CrossRef]
- Black, L. Low Clinker Cement as a Sustainable Construction Material. In Sustainability of Construction Materials; Elsevier: Amsterdam, The Netherlands, 2016; pp. 415–457. [Google Scholar] [CrossRef]
- Danjuma, T.; Yohanna Adamu, A.; Mbishida, M.A.; Yusuf Mailafiya, B.; Building, N. Assessment of Concrete Elements of A Collapsed Building Using Ultrasonic Pulse Velocity Test. SSRG Int. J. Recent Eng. Sci. 2021, 8, 16–19. [Google Scholar] [CrossRef]
- Hasbullah, M.A.; Yusof, R.; Rahman, M.N.Y.A. Evaluating the Strength of Concrete Structure on Terrace Houses. AIP Conf. Proc. 2016, 1761, 020043. [Google Scholar] [CrossRef]
- Pathak, N.; Siddique, R. Properties of Self-Compacting-Concrete Containing Fly Ash Subjected to Elevated Temperatures. Constr. Build. Mater. 2012, 30, 274–280. [Google Scholar] [CrossRef]
- ASTM C 1202-97; Standard Test Method for Electrical Indication of Concrete’s Ability to Resist Chloride Ion Penetration 1. ASTM International: West Conshohocken, PA, USA, 2006; Volume 4.
- Kannan, V.; Ganesan, K. Chloride and Chemical Resistance of Self Compacting Concrete Containing Rice Husk Ash and Metakaolin. Constr. Build. Mater. 2014, 51, 225–234. [Google Scholar] [CrossRef]
- Chatveera, B.; Lertwattanaruk, P. Durability of Conventional Concretes Containing Black Rice Husk Ash. J. Environ. Manag. 2011, 92, 59–66. [Google Scholar] [CrossRef]
- Ganesan, K.; Rajagopal, K.; Thangavel, K. Rice Husk Ash Blended Cement: Assessment of Optimal Level of Replacement for Strength and Permeability Properties of Concrete. Constr. Build. Mater. 2008, 22, 1675–1683. [Google Scholar] [CrossRef]
- Ambedkar, B.; Alex, J.; Dhanalakshmi, J. Enhancement of Mechanical Properties and Durability of the Cement Concrete by RHA as Cement Replacement: Experiments and Modeling. Constr. Build. Mater. 2017, 148, 167–175. [Google Scholar] [CrossRef]
- Koushkbaghi, M.; Kazemi, M.J.; Mosavi, H.; Mohseni, E. Acid Resistance and Durability Properties of Steel Fiber-Reinforced Concrete Incorporating Rice Husk Ash and Recycled Aggregate. Constr. Build. Mater. 2019, 202, 266–275. [Google Scholar] [CrossRef]
- Siddika, A.; Al Mamun, M.A.; Alyousef, R.; Mohammadhosseini, H. State-of-the-Art-Review on Rice Husk Ash: A Supplementary Cementitious Material in Concrete. J. King Saud. Univ.-Eng. Sci. 2021, 33, 294–307. [Google Scholar] [CrossRef]
- Balapour, M.; Ramezanianpour, A.A.; Hajibandeh, E. An Investigation on Mechanical and Durability Properties of Mortars Containing Nano and Micro RHA. Constr. Build. Mater. 2017, 132, 470–477. [Google Scholar] [CrossRef]
- Kaur, R.; Kothiyal, N.C.; Arora, H. Studies on Combined Effect of Superplasticizer Modified Graphene Oxide and Carbon Nanotubes on the Physico-Mechanical Strength and Electrical Resistivity of Fly Ash Blended Cement Mortar. J. Build. Eng. 2020, 30, 101304. [Google Scholar] [CrossRef]
- Rao, S.K.; Sravana, P.; Rao, T.C. Experimental Studies in Ultrasonic Pulse Velocity of Roller Compacted Concrete Pavement Containing Fly Ash and M-Sand. Int. J. Pavement Res. Technol. 2016, 9, 289–301. [Google Scholar] [CrossRef]
- Rum, R.H.M.; Jaini, Z.M.; Boon, K.H.; Khairaddin, S.A.A.; Rahman, N.A. Foamed Concrete Containing Rice Husk Ash as Sand Replacement: An Experimental Study on Compressive Strength. IOP Conf. Ser. Mater. Sci. Eng. 2017, 271, 012012. [Google Scholar] [CrossRef]
- Albiajawi, M.I.; Embong, R.; Muthusamy, K. An Overview of the Utilization and Method for Improving Pozzolanic Performance of Agricultural and Industrial Wastes in Concrete. Mater. Today Proc. 2022, 48, 778–783. [Google Scholar] [CrossRef]
- Mohamad, N.; Lakhiar, M.T.; Samad, A.A.A.; Mydin, M.A.O.; Jhatial, A.A.; Sofia, S.A.; Goh, W.I.; Ali, N. Innovative and Sustainable Green Concrete—A Potential Review on Utilization of Agricultural Waste. IOP Conf. Ser. Mater. Sci. Eng. 2019, 601, 012026. [Google Scholar] [CrossRef]
- Edwards, D.D.; Allen, G.C.; Ball, R.J.; El-Turki, A. Pozzolanic Properties of Glass Fines in Lime Mortars. Adv. Appl. Ceram. 2007, 106, 309–313. [Google Scholar] [CrossRef]
- Gursel, A.P.; Maryman, H.; Ostertag, C. A life-cycle approach to environmental, mechanical, and durability properties of “green” concrete mixes with rice husk ash. J. Clean. Prod. 2016, 112, 823–836. [Google Scholar] [CrossRef]
- Le, H.T.; Nguyen, S.T.; Ludwig, H.M. A study on high performance fine-grained concrete containing rice husk ash. Int. J. Concr. Struct. Mater. 2014, 8, 301–307. [Google Scholar] [CrossRef]
- Givi, A.N.; Rashid, S.A.; Aziz, F.N.A.; Salleh, M.A.M. Assessment of the effects of rice husk ash particle size on strength, water permeability and workability of binary blended concrete. Constr. Build. Mater. 2010, 24, 2145–2150. [Google Scholar] [CrossRef]
- Makul, N. Combined use of untreated-waste rice husk ash and foundry sand waste in high-performance self-consolidating concrete. Results Mater. 2019, 1, 100014. [Google Scholar] [CrossRef]
- Sathawane, S.H.; Vairagade, V.S.; Kene, K.S. Combine effect of rice husk ash and fly ash on concrete by 30% cement replacement. Procedia Eng. 2013, 51, 35–44. [Google Scholar] [CrossRef]
- Salas, A.; Delvasto, S.; de Gutierrez, R.M.; Lange, D. Comparison of two processes for treating rice husk ash for use in high performance concrete. Cem. Concr. Res. 2009, 39, 773–778. [Google Scholar] [CrossRef]
- Zerbino, R.; Giaccio, G.; Isaia, G.C. Concrete incorporating rice-husk ash without processing. Constr. Build. Mater. 2011, 25, 371–378. [Google Scholar] [CrossRef]
- Makul, N.; Sua-iam, G. Effect of granular urea on the properties of self-consolidating concrete incorporating untreated rice husk ash: Flowability, compressive strength and temperature rise. Constr. Build. Mater. 2018, 162, 489–502. [Google Scholar] [CrossRef]
- Venkatanarayanan, H.K.; Rangaraju, P.R. Effect of grinding of low-carbon rice husk ash on the microstructure and performance properties of blended cement concrete. Cem. Concr. Compos. 2015, 55, 348–363. [Google Scholar] [CrossRef]
- Le, H.T.; Ludwig, H.M. Effect of rice husk ash and other mineral admixtures on properties of self-compacting high performance concrete. Mater. Des. 2016, 89, 156–166. [Google Scholar] [CrossRef]
- Talsania, S.; Pitroda, J.; Vyas, C.M. Effect of rice husk ash on properties of pervious concrete. Int. J. Adv. Eng. Res. Stud. 2015, 296, 299. [Google Scholar]
- Mahmud, H.B.; Bahri, S.; Yee, Y.W.; Yeap, Y.T. Effect of rice husk ash on strength and durability of high strength high performance concrete. Int. J. Civil. Environ. Eng. 2016, 10, 390–395. [Google Scholar]
- Lertwattanaruk, P.; Sua-Iam, G.; Makul, N. Effects of calcium carbonate powder on the fresh and hardened properties of self-consolidating concrete incorporating untreated rice husk ash. J. Clean. Prod. 2018, 172, 3265–3278. [Google Scholar] [CrossRef]
- Olutoge, F.A.; Adesina, P.A. Effects of rice husk ash prepared from charcoal-powered incinerator on the strength and durability properties of concrete. Constr. Build. Mater. 2019, 196, 386–394. [Google Scholar] [CrossRef]
- Foong, K.Y.; Alengaram, U.J.; Jumaat, M.Z.; Mo, K.H. Enhancement of the mechanical properties of lightweight oil palm shell concrete using rice husk ash and manufactured sand. J. Zhejiang Univ.-Sci. A 2015, 16, 59–69. [Google Scholar] [CrossRef]
- Patel, Y.J.; Shah, N. Enhancement of the properties of ground granulated blast furnace slag based self compacting geopolymer concrete by incorporating rice husk ash. Constr. Build. Mater. 2018, 171, 654–662. [Google Scholar] [CrossRef]
- Chatveera, B.; Lertwattanaruk, P. Evaluation of nitric and acetic acid resistance of cement mortars containing high-volume black rice husk ash. J. Environ. Manag. 2014, 133, 365–373. [Google Scholar] [CrossRef]
- Chatveera, B.; Lertwattanaruk, P. Evaluation of sulfate resistance of cement mortars containing black rice husk ash. J. Environ. Manag. 2009, 90, 1435–1441. [Google Scholar] [CrossRef]
- Cordeiro, G.C.; Toledo Filho, R.D.; Tavares, L.M.; Fairbairn, E.M.R. Experimental characterization of binary and ternary blended-cement concretes containing ultrafine residual rice husk and sugar cane bagasse ashes. Constr. Build. Mater. 2012, 29, 641–646. [Google Scholar] [CrossRef]
- Zareei, S.A.; Ameri, F.; Bahrami, N.; Dorostkar, F. Experimental evaluation of eco-friendly light weight concrete with optimal level of rice husk ash replacement. Civ. Eng. J. 2017, 3, 972. [Google Scholar] [CrossRef]
- Muthadhi, A.; Kothandaraman, S. Experimental investigations of performance characteristics of rice husk ash–blended concrete. J. Mater. Civ. Eng. 2013, 25, 1115–1118. [Google Scholar] [CrossRef]
- Gastaldini, A.L.G.; Isaia, G.C.; Saciloto, A.P.; Missau, F.; Hoppe, T.F. Influence of curing time on the chloride penetration resistance of concrete containing rice husk ash: A technical and economical feasibility study. Cem. Concr. Compos. 2010, 32, 783–793. [Google Scholar] [CrossRef]
- Padhi, R.S.; Patra, R.K.; Mukharjee, B.B.; Dey, T. Influence of incorporation of rice husk ash and coarse recycled concrete aggregates on properties of concrete. Constr. Build. Mater. 2018, 173, 289–297. [Google Scholar] [CrossRef]
- Kunchariyakun, K.; Asavapisit, S.; Sinyoung, S. Influence of partial sand replacement by black rice husk ash and bagasse ash on properties of autoclaved aerated concrete under different temperatures and times. Constr. Build. Mater. 2018, 173, 220–227. [Google Scholar] [CrossRef]
- Huang, H.; Gao, X.; Wang, H.; Ye, H. Influence of rice husk ash on strength and permeability of ultra-high performance concrete. Constr. Build. Mater. 2017, 149, 621–628. [Google Scholar] [CrossRef]
- Raisi, E.M.; Amiri, J.V.; Davoodi, M.R. Influence of rice husk ash on the fracture characteristics and brittleness of self-compacting concrete. Eng. Fract. Mech. 2018, 199, 595–608. [Google Scholar] [CrossRef]
- Tangchirapat, W.; Buranasing, R.; Jaturapitakkul, C.; Chindaprasirt, P. Influence of rice husk–bark ash on mechanical properties of concrete containing high amount of recycled aggregates. Constr. Build. Mater. 2008, 22, 1812–1819. [Google Scholar] [CrossRef]
- Gastaldini, A.L.G.; Isaia, G.C.; Hoppe, T.F.; Missau, F.; Saciloto, A.P. Influence of the use of rice husk ash on the electrical resistivity of concrete: A technical and economic feasibility study. Constr. Build. Mater. 2009, 23, 3411–3419. [Google Scholar] [CrossRef]
- Horsakulthai, V.; Phiuvanna, S.; Kaenbud, W. Investigation on the corrosion resistance of bagasse-rice husk-wood ash blended cement concrete by impressed voltage. Constr. Build. Mater. 2011, 25, 54–60. [Google Scholar] [CrossRef]
- Bahri, S.; Mahmud, H.B.; Shafigh, P.; Majuar, E. Mechanical and durability properties of high strength high performance concrete incorporating rice husk ash. IOP Conf. Ser. Mater. Sci. Eng. 2019, 536, 012028. [Google Scholar] [CrossRef]
- Raisi, E.M.; Amiri, J.V.; Davoodi, M.R. Mechanical performance of self-compacting concrete incorporating rice husk ash. Constr. Build. Mater. 2018, 177, 148–157. [Google Scholar] [CrossRef]
- Mahmud, H.B.; Malik, M.F.A.; Kahar, R.A.; Zain, M.F.M.; Raman, S.N. Mechanical properties and durability of normal and water reduced high strength grade 60 concrete containing rice husk ash. J. Adv. Concr. Technol. 2009, 7, 21–30. [Google Scholar] [CrossRef]
- Madandoust, R.; Ghavidel, R. Mechanical properties of concrete containing waste glass powder and rice husk ash. Biosyst. Eng. 2013, 116, 113–119. [Google Scholar] [CrossRef]
- Modarres, A.; Hosseini, Z. Mechanical properties of roller compacted concrete containing rice husk ash with original and recycled asphalt pavement material. Mater. Des. 2014, 64, 227–236. [Google Scholar] [CrossRef]
- Sua-iam, G.; Sokrai, P.; Makul, N. Novel ternary blends of Type 1 Portland cement, residual rice husk ash, and limestone powder to improve the properties of self-compacting concrete. Constr. Build. Mater. 2016, 125, 1028–1034. [Google Scholar] [CrossRef]
- Ameri, F.; Shoaei, P.; Bahrami, N.; Vaezi, M.; Ozbakkaloglu, T. Optimum rice husk ash content and bacterial concentration in self-compacting concrete. Constr. Build. Mater. 2019, 222, 796–813. [Google Scholar] [CrossRef]
- Bui, D.D.; Hu, J.; Stroeven, P. Particle size effect on the strength of rice husk ash blended gap-graded Portland cement concrete. Cem. Concr. Compos. 2005, 27, 357–366. [Google Scholar] [CrossRef]
- Nehdi, M.; Duquette, J.; El Damatty, A. Performance of rice husk ash produced using a new technology as a mineral admixture in concrete. Cem. Concr. Res. 2003, 33, 1203–1210. [Google Scholar] [CrossRef]
- Siddique, R.; Singh, K.; Singh, M.; Corinaldesi, V.; Rajor, A. Properties of bacterial rice husk ash concrete. Constr. Build. Mater. 2016, 121, 112–119. [Google Scholar] [CrossRef]
- Zareei, S.A.; Ameri, F.; Dorostkar, F.; Ahmadi, M. Rice husk ash as a partial replacement of cement in high strength concrete containing micro silica: Evaluating durability and mechanical properties. Case Stud. Constr. Mater. 2017, 7, 73–81. [Google Scholar] [CrossRef]
- Zhang, M.H.; Lastra, R.; Malhotra, V.M. Rice-husk ash paste and concrete: Some aspects of hydration and the microstructure of the interfacial zone between the aggregate and paste. Cem. Concr. Res. 1996, 26, 963–977. [Google Scholar] [CrossRef]
- Rahman, M.E.; Muntohar, A.S.; Pakrashi, V.; Nagaratnam, B.H.; Sujan, D. Self compacting concrete from uncontrolled burning of rice husk and blended fine aggregate. Mater. Des. 2014, 55, 410–415. [Google Scholar] [CrossRef]
- Kannan, V. Strength and durability performance of self compacting concrete containing self-combusted rice husk ash and metakaolin. Constr. Build. Mater. 2018, 160, 169–179. [Google Scholar] [CrossRef]
- Gill, A.S.; Siddique, R. Strength and micro-structural properties of self-compacting concrete containing metakaolin and rice husk ash. Constr. Build. Mater. 2017, 157, 51–64. [Google Scholar] [CrossRef]
- Abalaka, A.E. Strength and some durability properties of concrete containing rice husk ash produced in a charcoal incinerator at low specific surface. Int. J. Concr. Struct. Mater. 2013, 7, 287–293. [Google Scholar] [CrossRef]
- Chindaprasirt, P.; Homwuttiwong, S.; Jaturapitakkul, C. Strength and water permeability of concrete containing palm oil fuel ash and rice husk–bark ash. Constr. Build. Mater. 2007, 21, 1492–1499. [Google Scholar] [CrossRef]
- de Sensale, G.R. Strength development of concrete with rice-husk ash. Cem. Concr. Compos. 2006, 28, 158–160. [Google Scholar] [CrossRef]
- Praveenkumar, T.R.; Vijayalakshmi, M.M.; Meddah, M.S. Strengths and durability performances of blended cement concrete with TiO2 nanoparticles and rice husk ash. Constr. Build. Mater. 2019, 217, 343–351. [Google Scholar] [CrossRef]
- Gastaldini, A.L.G.; Da Silva, M.P.; Zamberlan, F.B.; Neto, C.M. Total shrinkage, chloride penetration, and compressive strength of concretes that contain clear-colored rice husk ash. Constr. Build. Mater. 2014, 54, 369–377. [Google Scholar] [CrossRef]
- Cordeiro, G.C.; Toledo Filho, R.D.; de Moraes Rego Fairbairn, E. Use of ultrafine rice husk ash with high-carbon content as pozzolan in high performance concrete. Mater. Struct. 2009, 42, 983–992. [Google Scholar] [CrossRef]
- Sua-iam, G.; Makul, N. Use of unprocessed rice husk ash and pulverized fuel ash in the production of self-compacting concrete. IERI Procedia 2013, 5, 298–303. [Google Scholar] [CrossRef]
- Anwar, M.; Miyagawa, T.; Gaweesh, M. Using Rice Husk Ash as a Cement Replacement Material in Concrete; Waste Management Series; Elsevier: Amsterdam, The Netherlands, 2000; Volume 1, pp. 671–684. [Google Scholar]
- Sua-iam, G.; Makul, N. Utilization of high volumes of unprocessed lignite-coal fly ash and rice husk ash in self-consolidating concrete. J. Clean. Prod. 2014, 78, 184–194. [Google Scholar] [CrossRef]
- Sua-Iam, G.; Makul, N. Utilization of limestone powder to improve the properties of self-compacting concrete incorporating high volumes of untreated rice husk ash as fine aggregate. Constr. Build. Mater. 2013, 38, 455–464. [Google Scholar] [CrossRef]
- Chalee, W.; Sasakul, T.; Suwanmaneechot, P.; Jaturapitakkul, C. Utilization of rice husk–bark ash to improve the corrosion resistance of concrete under 5-year exposure in a marine environment. Cem. Concr. Compos. 2013, 37, 47–53. [Google Scholar] [CrossRef]
- Sua-iam, G.; Makul, N.; Cheng, S.; Sokrai, P. Workability and compressive strength development of self-consolidating concrete incorporating rice husk ash and foundry sand waste–A preliminary experimental study. Constr. Build. Mater. 2019, 228, 116813. [Google Scholar] [CrossRef]
- Rattanachu, P.; Toolkasikorn, P.; Tangchirapat, W.; Chindaprasirt, P.; Jaturapitakkul, C. Performance of recycled aggregate concrete with rice husk ash as cement binder. Cem. Concr. Compos. 2020, 108, 103533. [Google Scholar] [CrossRef]
- Kusbiantoro, A.; Nuruddin, M.F.; Shafiq, N.; Qazi, S.A. The effect of microwave incinerated rice husk ash on the compressive and bond strength of fly ash based geopolymer concrete. Constr. Build. Mater. 2012, 36, 695–703. [Google Scholar] [CrossRef]
- Krishna, N.K.; Sandeep, S.; Mini, K.M. Study on concrete with partial replacement of cement by rice husk ash. IOP Conf. Ser. Mater. Sci. Eng. 2016, 149, 012109. [Google Scholar] [CrossRef]
- Bansal, S.; Antil, Y. Effect of rice husk on compressive strength of concrete. Int. J. Emerg. Technol. 2015, 6, 144. [Google Scholar]
- Prayuda, H.; Monika, F.; Cahyati, M.D. Fresh properties and compressive strength of self compacting concrete with fines aggregate replacement using red brick powder and rice husk ash. World J. Eng. 2020, 17, 473–480. [Google Scholar] [CrossRef]
- Zubairu, I.; Ibrahim, H.; Kabir, N. Investigation into the use of rice husk ash and local dye residue (Katsi) as partial replacement for cement. Glob. Sci. J. 2018, 6, 106–115. [Google Scholar]
- Deepa, N.G.; Sivaraman, K.; Job, T. Mechanical Properties of Rice Husk Ash (RHA)-High Strength Concrete. 2013. Available online: https://dyuthi.cusat.ac.in/xmlui/handle/purl/4643 (accessed on 13 August 2021).
- Hussain, Z.; Noor, N.M.; Caronge, M.A. Workability and compressive strength of seawater-mixed concrete containing rice husk ash as supplementary cementitious material. Int. J. Integr. Eng. 2019, 11, 192–200. [Google Scholar]
- Amin, M.N.; Hissan, S.; Shahzada, K.; Khan, K.; Bibi, T. Pozzolanic reactivity and the influence of rice husk ash on early-age autogenous shrinkage of concrete. Front. Mater. 2019, 6, 150. [Google Scholar] [CrossRef]
- Vieira, A.P.; Toledo Filho, R.D.; Tavares, L.M.; Cordeiro, G.C. Effect of particle size, porous structure and content of rice husk ash on the hydration process and compressive strength evolution of concrete. Constr. Build. Mater. 2020, 236, 117553. [Google Scholar] [CrossRef]
- Das, S.K.; Mishra, J.; Singh, S.K.; Mustakim, S.M.; Patel, A.; Das, S.K.; Behera, U. Characterization and utilization of rice husk ash (RHA) in fly ash–Blast furnace slag based geopolymer concrete for sustainable future. Mater. Today: Proc. 2020, 33, 5162–5167. [Google Scholar] [CrossRef]
- Lun, L.T. Effects of Rice Husk Ash (RHA) Produced From Different Temperatures on The Performance of Concrete; Universiti Tunku Abdul Rahman: Kampar, Malaysia, 2015. [Google Scholar]
- Brown, D.K. Unprocessed Rice Husk Ash as a Partial Replacement of Cement for Low-Cost Concrete. Ph.D. Thesis, Massachusetts Institute of Technology, Boston, MA, USA, 2012. [Google Scholar]
Disclaimer/Publisher’s Note: The statements, opinions and data contained in all publications are solely those of the individual author(s) and contributor(s) and not of MDPI and/or the editor(s). MDPI and/or the editor(s) disclaim responsibility for any injury to people or property resulting from any ideas, methods, instructions or products referred to in the content. |
© 2025 by the authors. Licensee MDPI, Basel, Switzerland. This article is an open access article distributed under the terms and conditions of the Creative Commons Attribution (CC BY) license (https://creativecommons.org/licenses/by/4.0/).









