Co-Construction Mechanisms of Spatial Encoding and Communicability in Culture-Featured Districts—A Case Study of Harbin Central Street
Abstract
1. Introduction
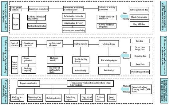
2. Evaluation Indicators and Analysis Model Construction
2.1. Communication Evaluation Indicators and Empowerment Methods
2.1.1. Perception Evaluation Indicators
2.1.2. Infrastructure Evaluation Indicators
2.1.3. Behavioral Activity Evaluation Indicators
2.1.4. Communication Evaluation Index Weighting Method
2.2. Indicators of Factors Influencing the Spatial Information Encoding of Cultural Characteristic Blocks
Factors Influencing Spatial Information Encoding Indicators
3. Research Area
3.1. Selection of Research Subjects
3.2. Specific Regional Division
4. Data and Methods
4.1. Research Route
4.2. Research Methods
4.2.1. Semantic Segmentation of SVIs
4.2.2. ArcGIS Visual Spatial Data Processing Methods
4.2.3. Regression Analysis Method
4.3. Data Source
5. Characterization of the Spatial Communicative Distribution of Neighborhoods
5.1. Analysis of the Communicative Characteristics of Culturally Distinctive Blocks Based on Perceptual Evaluation
5.2. Characterization of the Communicative Character of Culturally Distinctive Neighborhoods Based on Infrastructure Evaluation
5.3. Analysis of Communication Characteristics of Culturally Distinct Blocks Based on Behavioral Activity Evaluation
5.4. Comprehensive Analysis of Communication in Culturally Distinct Neighborhoods
6. The Impact of Spatial Information Encoding Factors on the Communicability of Block Spaces
6.1. The Contribution of Spatial Information Encoding Factors to the Communicability of Urban Blocks
6.2. The Changing Characteristics of the Impact of Spatial Information Encoding Factors on the Communicability of Urban Blocks
6.3. Narrative of the Impact of Seven Spatial Configuration Factors on Spatial Communicability
6.4. Chapter Summary
7. Discussion and Conclusions
7.1. Discussion
7.2. Conclusions
Author Contributions
Funding
Institutional Review Board Statement
Informed Consent Statement
Data Availability Statement
Conflicts of Interest
References
- Conzen, M.R.G. Alnwick, Northumberland: A Study in Town-Plan Analysis; George Philip: London, UK, 1960; Volume 27. [Google Scholar]
- Jacobs, J. The Death and Life of Great American Cities; Random House: New York, NY, USA, 1961. [Google Scholar]
- Xie, F. Bologna Old City Renovation: Refusal to Gentrification. China Econ. Wkly. 2010, 37, 76–77. [Google Scholar]
- Wells, J.C.; Lixinski, L. Heritage values and legal rules: Identification and treatment of the historic environment via an adaptive regulatory framework (part 2). J. Cult. Herit. Manag. Sustain. Dev. 2017, 7, 345–363. [Google Scholar] [CrossRef]
- Suzhou Municipal People’s Government. Suzhou Ancient City Protection Plan; Suzhou Municipal People’s Government: Suzhou, China, 1986.
- Zhang, S. Introduction to Historical Urban Conservation; Shanghai Science and Technology Press: Shanghai, China, 2001. [Google Scholar]
- Zhang, X.M. Concept and Constituent Elements of Urban Theme Blocks. Urban Probl. 2007, 15, 16–19. [Google Scholar] [CrossRef]
- Shenzhen Municipal Bureau of Culture, Radio, Television, Tourism and Sports; Publicity Department of the CPC Shenzhen Municipal Committee; Shenzhen Municipal Bureau of Planning and Natural Resources. Notice on Issuing the “Administrative Measures for Shenzhen’s Characteristic Cultural Blocks”. Shenzhen Mun. People’s Gov. Bull. 2022, 34, 34–40. [Google Scholar]
- Zhu, B.; Chen, L.; Zhang, T. Research on the Optimization Design of Characteristic Blocks under the Concept of Park City: Taking the Traditional Chinese Medicine Cultural Characteristic Block of Zaozi Lane in Chengdu as an Example. Intell. Build. Smart City 2023, 2632, 46–49. [Google Scholar] [CrossRef]
- Alexander, C.; Ishikawa, S.; Silverstein, M. A Pattern Language: Towns, Buildings, Construction; Oxford University Press: New York, NY, USA, 1977. [Google Scholar]
- Rofé, Y. Feeling maps, diagnosis, generative planning and urban design. In Generative Process, Patterns and the Urban Challenge, Proceedings of the 2011 International PUARL Conference, Portland, OR, USA, 28–30 October 2011; University of Oregon: Eugene, OR, USA, 2011; pp. 217–226. [Google Scholar]
- Rofè, Y. The meaning and usefulness of the “feeling map” as a tool in planning and urban design. In Pursuit of a Living Architecture: Continuing Christopher Alexander’s Quest for a Humane and Sustainable Building Culture; Common Ground Publishing: Champaign, IL, USA, 2016; pp. 295–312. [Google Scholar]
- Krier, L. The Architecture of Community; Island Press: Washington, DC, USA, 2009. [Google Scholar]
- Sussman, A.; Hollander, J.B. Cognitive Architecture: Designing for How We Respond to the Built Environment; Routledge: London, UK, 2015. [Google Scholar] [CrossRef]
- Moreno, C.; Allam, Z.; Chabaud, D.; Gall, C.; Pratlong, F. Introducing the “15 minute City”: Sustainability, Resilience and Place Identity in Future Post-Pandemic Cities. Smart Cities 2021, 4, 93–111. [Google Scholar] [CrossRef]
- Mehaffy, M.W. A New Pattern Language for Growing Regions: Places, Networks, Processes; Sustasis Press: Portland, OR, USA, 2020. [Google Scholar]
- Alexander, C. The Timeless Way of Building; Oxford University Press: New York, NY, USA, 1979. [Google Scholar]
- Zhang, Y. Research on the Cultural Communication Function of Urban Book Fairs from the Perspective of ’Communicable City’ Theory. Publ. Wide Angle 2018, 16, 10–22. [Google Scholar] [CrossRef]
- Wu, Y.M. From ‘Mediatized Urban Survival’ to ‘Communicable Cities’—Reflections on Urban Communication Research and Its Publicity. J. Commun. Res. 2014, 21, 126. [Google Scholar]
- Gumpert, G.; Drucker, S.J. Communicative Cities. Int. Commun. Gaz. 2008, 70, 195–208. [Google Scholar] [CrossRef]
- Fudan University Information and Communication Research Center; School of Journalism, Fudan University (Eds.) Communicable City: Theoretical Construction and Chinese Practice. In Communication and China·Fudan Forum; Fudan University Press: Shanghai, China, 2012; p. 7. [Google Scholar]
- Xie, J.; Pan, J.; Sun, W. Communicable City Evaluation System. J. News. Commun. Res. 2015, 22, 25–34. [Google Scholar]
- He, G.P.; Chen, Y. The Path of Improving the Communication of the Activation of Historical and Cultural Blocks in Guangzhou. Acad. Res. 2023, 10, 42–49. [Google Scholar]
- Guo, W. Research on the Communication of Xi’an Historical and Cultural Blocks. Master’s Thesis, Xi’an University of Technology, Xi’an, China, 2024. [Google Scholar] [CrossRef]
- Lefebvre, H. The Production of Space; Nicholson-Smith, D., Translator; Blackwell: Oxford, UK, 1991. [Google Scholar]
- Cao, K.Z.; Jiao, Y. Research on the Value of Urban Picture Books Based on Identity Construction and Spatial Communication. Publ. China 2020, 16, 51–54. [Google Scholar]
- Liu, K.X.; Ren, L.J.; Yun, Y.X. Research on the Correlation between Block Vitality and Emotional Value Based on Micro-blog Data. In Proceedings of the 2018 China Urban Planning Annual Conference: Sharing and Quality (Urban Design), Hangzhou, China, 24 November 2018; Chinese Urban Planning Association: Hangzhou, China, 2018; p. 10. [Google Scholar]
- Zhang, Z.L.; Li, J.Z.; Wu, D.; Ping, T.; Sun, H. Research on the Evaluation of Urban Spatial Vitality and the Impact of Built Environment Based on Social Perception: Taking the Ancient City of Suzhou as an Example. Geogr. Geogr. Inf. Sci. 2024, 41, 80–89. [Google Scholar]
- Bi, X.X. Study on the Evaluation and Influencing Factors of Slow Traffic Infrastructure. Master’s Thesis, North China University of Technology, Beijing, China, 2024. [Google Scholar] [CrossRef]
- Xu, S.; Wu, Y.C.; Zhang, G. Evaluation of Public Cultural Service System in the Outer Suburbs of Megacities from the Perspective of Urban-Rural Integration: Taking Tianjin as an Example. South. Archit. 2024, 30, 41–51. [Google Scholar]
- Shen, Y.; Li, L. The influence of medical facility accessibility on residents’ health seeking behaviors from the perspective of age stratification: A case study of Shanghai Chongming Island. Hum. Geogr. 2021, 36, 46–54. [Google Scholar]
- Liu, W.Z.; Zhang, Y. Spatial Evaluation of Urban Community Life Circle by Spatial Syntax Combined with Spatio-Temporal Behavior Analysis: A Case Study of Dangdai-Yimei Community Life Circle in Beijing. Prog. Geogr. 2024, 43, 2157–2170. [Google Scholar]
- Tang, T.J.; Xu, L.J.; Yuan, J.C. Research on the Renewal of Public Space in Old Communities Under the Spontaneous Planting Behavior of the Elderly: Taking Shenyang 204 District as an Example. South. Archit. 2024, 44, 1328–1335. [Google Scholar]
- Zhang, C.M.; Xu, X.; Wang, Z.X.; Zhao, D.S.; Wan, F. Research on the Design Strategy of Improving the Green Visibility of Dali Ancient City Streets Based on Multi-Year Streetscape Images. Urban Rural Plan. 2024, 4, 94–102. [Google Scholar]
- Yang, Z. Research on Pedestrian Traffic Flow Organization Based on Multi-Level Network Construction. Ph.D. Thesis, Beijing Jiaotong University, Beijing, China, 2022. [Google Scholar] [CrossRef]
- Li, C. Safety Evaluation and Optimization Design of Livable Street Spaces in Xi’an. Ph.D. Thesis, Xi’an University of Architecture and Technology, Xi’an, China, 2023. [Google Scholar]
- Tang, L.; Xu, H.; Ding, Y. Comprehensive Vitality Evaluation of Urban Blocks based on Multi-source Geo-graphic Big Data. J. Geo Inf. Sci. 2022, 24, 1575–1588. [Google Scholar]
- Ma, L. Research on the Development of Self-Media from the Perspective of Communication “5W” Model. News Commun. 2024, 16, 22–24. [Google Scholar]
- Cordts, M.; Omran, M.; Ramos, S.; Rehfeld, T.; Enzweiler, M.; Benenson, R.; Franke, U.; Roth, S.; Schiele, B. The cityscapes dataset for semantic urban scene understanding. In Proceedings of the IEEE Conference on Computer Vision and Pattern Recognition, San Francisco, CA, USA, 18–20 June 1996; pp. 3213–3223. [Google Scholar]
- Ma, H.D.; Tong, Y. Spatial differentiation of traditional villages using ArcGIS and GeoDa: A case study of Southwest China. Ecol. Inform. 2022, 68, 101416. [Google Scholar] [CrossRef]
- Wu, X.; Wang, H.; Zhao, A.; Xie, Y. Study on the spatialization of Shanghai population based on multi-source data and XGBoost model. Surv. Mapp. Spat. Geogr. Inf. 2024, 47, 33–36. [Google Scholar]
- Wu, Y.; Shan, Y.; Wu, S.; Niu, X. A Spatial Performance Study of Urban Multi-Center Systems Based on Multi-Source Data. Acta Geogr. Sin. 2024, 79, 2585–2605. [Google Scholar] [CrossRef]
- Hu, D.; Chen, L.; Fang, H.; Fang, Z.; Li, T.; Gao, Y. Spatio-Temporal Trajectory Similarity Measures: A Comprehensive Survey and Quantitative Study. IEEE Trans. Knowl. Data Eng. 2023, 36, 2191–2212. [Google Scholar] [CrossRef]
- Yu, W.; Ai, T.; Yang, M.; Liu, J. Detecting “hot spots” of facility POIs based on kernel density estimation and spatial autocorrelation technique. Geomat. Inf. Sci. Wuhan Univ. 2016, 41, 221–227. [Google Scholar]
- Liu, J. Support vector regression based on grid search hyperparameter optimization. Sci. Technol. Innov. 2022, 13, 71–74. [Google Scholar]
- Liu, J.; Xiao, L.; Zhou, J.; Guo, Y.; Yang, L. Non-linear relationships between the built environment and walking to school: Applying extreme gradient boosting method. Prog. Geogr. 2022, 41, 251–263. [Google Scholar] [CrossRef]
- Alexander, C. Notes on the Synthesis of Form; Harvard University Press: Cambridge, MA, USA, 1964. [Google Scholar]
- Gehl, J. Life Between Buildings: Using Public Space; Van Nostrand Reinhold: New York, NY, USA, 1987. [Google Scholar]
- Wu, J.; Cheng, L.; Chu, S.; Xia, N.; Li, M. A Green View Index for Urban Transportation: How Much Greenery Do We View While Moving Around in Cities? Int. J. Sustain. Transp. 2019, 14, 972–989. [Google Scholar] [CrossRef]
- Zhu, Y.; Zhang, R.; Yue, Q.; Sun, X. Urban fringe expansion monitoring based on POI and nuclear density analysis: A case study of Sucheng District, Suqian City. Sichuan Build. Mater. 2020, 46, 103. [Google Scholar]













| Evaluation Hierarchy | Evaluation Content | Evaluation Indicators |
|---|---|---|
| Infrastructure | Public building facilities | Security |
| Transportation infrastructure | Diversity | |
| Information infrastructure | Accessibility | |
| Suitability, Readability | ||
| Behavioral activities | Social entertainment activities | Freedom |
| Public participation activities | Activity level, Participation | |
| Perception evaluation | Experience | Satisfaction |
| Attitude evaluation | Sense of value | |
| Sense of identity | ||
| Sense of place |
| Primary Indicator (Weight) | Secondary Indicators | Weight |
|---|---|---|
| Perception evaluation index (0.25) | Activity satisfaction and sense of identity | 0.56 |
| Text sentiment value | 0.44 | |
| Infrastructure evaluation index (0.42) | Infrastructure security | 0.32 |
| Diversity of infrastructure | 0.28 | |
| Accessibility of infrastructure | 0.40 | |
| Behavioral activity evaluation index (0.33) | Crowd duration | 0.53 |
| Crowd dwell frequency | 0.47 |
| Element Category | Indicator | Calculation Instructions |
|---|---|---|
| Street scene elements | Street greenness | The ratio of the pixels occupied by street greening to the total number of pixels in the image |
| Walking accessibility | The ratio of pixels occupied by the sidewalk to the total number of pixels in the image | |
| Architectural elements | Building density | Ratio of building footprint to space unit area in the region |
| Diversity of architectural styles | The ratio of the number of buildings of a single style to the total number of spatial units | |
| Road (accessibility) elements | Traffic facility density | The ratio of the number of transportation facilities to the area of the spatial unit |
| Road density | The ratio of road length to the area of the spatial unit | |
| Degree of mixing | POI mixing degree | The ratio of the number of various types of POIs to the area of spatial units |
| POI density | The mixed status of different functional types of land within the region is measured using the entropy method |
| Data Type | Data Content and Processing Process | Data Source |
|---|---|---|
| Dazhong Dianping data | Python3.10-based web scraping from Dianping in four store categories collects at least 30 reviews per category, targeting around 50,000 valid records | Dazhong Dianping official website |
| Baidu Smart Eye Data | By programming in Python, scrape information such as user ID, mobile identification code, and recording time | Baidu Smart Eye Platform |
| POI data | Crawl 23 major categories of POI data such as shopping services, science and education culture, and transportation facilities in the selected area through the POIKit1.3.0 software | Gaode Map API |
| Street scene image data | Python is used to set up street-view sampling points every 30 m and crawl four images, yielding 9988 images in total. SegNet is utilized for semantic segmentation | Baidu Maps |
| Architectural data | Python collects Gaode building data, including building number and floors. On-site street facade photos are taken to analyze architectural styles | Gaode Map |
| Road network data | Mainly includes urban main roads, urban secondary roads, urban branch roads, and urban alleys within the research area | GOSM |
| Public transportation subway station data | Crawling the bus and subway stations in the selected area using the POIKit software | Gaode Map API |
| Element Category | Indicator | Contribution Level |
|---|---|---|
| Street scene elements | Street greenness | 0.228 |
| Walking accessibility | 0.246 | |
| Architectural elements | Building density | 0.164 |
| Diversity of architectural styles | 0.101 | |
| Road (accessibility) elements | Traffic facility density | 0.015 |
| Road density | 0.081 | |
| Degree of mixing | POI mixing degree | 0.085 |
| POI density | 0.081 |
| Dimension | Core Parameter | Optimal Range | Peak Value |
|---|---|---|---|
| Spatial Structure | Walking accessibility | 0.22–0.31 | Peak Value: 12.10 |
| - | Road Network Density | 2.20–6.20 | Peak Value: 15.60 |
| - | Building Density | 0.066–0.088 | Peak Value: 13.00 |
| Environmental Quality | Block Greenery Level | 0.20–0.30 | Peak Value: 18.10 |
| - | POI Mix Index | 11.11–14.10 | Peak Value: 15.20 |
| Humanistic Vitality | POI Density | 1100–2900 | Peak Value: 20.10 |
| - | Architectural Style Diversity | 1.10–6.60 | Peak Value: 26.20 |
Disclaimer/Publisher’s Note: The statements, opinions and data contained in all publications are solely those of the individual author(s) and contributor(s) and not of MDPI and/or the editor(s). MDPI and/or the editor(s) disclaim responsibility for any injury to people or property resulting from any ideas, methods, instructions or products referred to in the content. |
© 2025 by the authors. Licensee MDPI, Basel, Switzerland. This article is an open access article distributed under the terms and conditions of the Creative Commons Attribution (CC BY) license (https://creativecommons.org/licenses/by/4.0/).
Share and Cite
Zhu, H.; Pang, C. Co-Construction Mechanisms of Spatial Encoding and Communicability in Culture-Featured Districts—A Case Study of Harbin Central Street. Sustainability 2025, 17, 7059. https://doi.org/10.3390/su17157059
Zhu H, Pang C. Co-Construction Mechanisms of Spatial Encoding and Communicability in Culture-Featured Districts—A Case Study of Harbin Central Street. Sustainability. 2025; 17(15):7059. https://doi.org/10.3390/su17157059
Chicago/Turabian StyleZhu, Hehui, and Chunyu Pang. 2025. "Co-Construction Mechanisms of Spatial Encoding and Communicability in Culture-Featured Districts—A Case Study of Harbin Central Street" Sustainability 17, no. 15: 7059. https://doi.org/10.3390/su17157059
APA StyleZhu, H., & Pang, C. (2025). Co-Construction Mechanisms of Spatial Encoding and Communicability in Culture-Featured Districts—A Case Study of Harbin Central Street. Sustainability, 17(15), 7059. https://doi.org/10.3390/su17157059
