Abstract
Traditional airport development planning often overlooks an in-depth consideration of the airport operation life cycle, which frequently causes deviations from planned objectives during operation. This paper presents a framework for predicting and segmenting the airport operation life cycle by integrating the dynamic characteristics of the System Dynamics (SD) model with the static properties of Logistic modeling to examine the development trajectory of airport operations. The influencing factors in this model are selected across three levels: airport, city, and macro-environment. A system dynamics model of airport operation is constructed using causal loop diagrams and system flow diagrams. Using Guangzhou Baiyun International Airport (CAN) as a case study, the airport’s operational capacity from 2005 to 2035 is predicted through SD simulation. Subsequently, the airport operation life cycle from 2005 to 2050 is forecasted and segmented using Logistic modeling. The results indicate that, under the standard scenario, CAN’s operational capacity experiences two declines in 2016 and 2020, attributed to airport construction and emergencies. Logistic modeling identifies three distinct life cycle phases in the airport’s operation. Furthermore, by comparing various airport operation scenarios, the analysis reveals that fluctuations in the city economy significantly impact the airport’s operational system without altering its overall development trajectory. In contrast, the occurrence of emergencies can substantially modify the airport operation life cycle.
1. Introduction
As demand for air transportation continues to grow, airport operations are facing increasing pressure [1] and the operating environment is changing dramatically. The rise of low-cost carriers, innovations in aviation technology (including the development of new airplanes and aviation fuels), fluctuations in fuel prices, and carbon emission restrictions have all contributed to heightened uncertainty in airport operations [2]. Furthermore, the occurrence of emergencies such as the COVID-19 pandemic, directly affects airport operations and leads to interruptions in airport development for extended periods [3], thus deviating from airport planning that relies on a single indicator, such as the level of delays and throughput, as the primary development targets. The complexity and unpredictability of the current operational landscape make it difficult to achieve these planning goals, ultimately hindering the realization of broader strategic objectives for national air transportation.
As critical national infrastructure, airports are influenced by various internal and external factors, including airport construction, urban development, and macro-environmental changes [4,5]. Relying on singular indicators such as delay level and throughput as the planning goal for an airport or as a static measure of airport development fails to capture the long-term dynamic characteristics of airport operations and their life cycle patterns [6]. This makes it challenging for airport managers to identify the specific needs of airports at different life cycle stages, which may result in overbuilding, redundant management, and resource waste, thereby triggering conflicts between airport management and operations and leading to delayed airport development. Therefore, it is imperative to address the shortcomings of current airport planning approaches. This would enable airport managers to better understand the life cycle characteristics of airports, ensure smooth transitions between different stages of development, and maintain stable airport operations.
Throughout the entire life cycle of airport planning, design, construction, operation, and reconstruction [7,8], the airport operation process is responsible for passenger and cargo transportation. This process is directly related to the beginning and end of the airport’s life cycle, indicating the development route and direction of the airport. It also has the longest duration in the entire life cycle process and reflects the overall development of the airport, while all other processes serve the airport operation. Given the complexity and diversity of airport systems, airports experience varying operational states influenced by numerous factors [9]. These states reveal the life cycle characteristics of airport operations, illustrating the transition from the commencement of commercial services to eventual withdrawal from the market. Therefore, airport development planning requires identifying the life cycle characteristics of an airport, which essentially entails determining its operational life cycle characteristics. By analyzing the life cycle change patterns of airport operations under the influence of multiple factors, we can gain a clear understanding of the overall picture of airport operations and development. This analysis allows us to clarify the characteristics and needs at different stages, enabling airport managers to plan and adjust development strategies in a more scientific manner, thereby promoting stable and sustainable airport operations.
Life cycle theory provides a research framework for understanding how systems evolve over time, making it an essential tool for systematically assessing the impact of various factors, particularly in relation to the Sustainable Development Goals (SDGs) [10,11]. However, existing research primarily focuses on “process-based life cycle theory”, which emphasizes that the development of entities progresses through various stages, such as birth, growth, maturity, and decline. This perspective does not explore the internal operational mechanisms of the system or the influences of various factors and their associated changes on development [12]. Therefore, the airport operation life cycle examined in this paper extends traditional life cycle theory by analyzing the influence mechanisms of various factors within airport operations. It illustrates the development curve shaped by the impacts of multiple factors on the airport, encompassing its operational status across different developmental stages. The life cycle theory posits that each life cycle change corresponds to a growth curve, through which future life cycle changes can be predicted [13]. This allows for an accurate depiction of life cycle characteristics and the determination of the direction of development.
In predicting the life cycle of airport operations, suitable growth curve models are selected to forecast future operational patterns. Common life cycle prediction models include the polynomial model [14], the Gompertz model [15], and the Logistic model [16]. Among these, the Logistic model is commonly used to represent the basic life cycle changes such as germination, growth, maturity and decline, and to classify their life cycle stages [17]. Although airport development aligns with basic life cycle characteristics and can be represented using Logistic modeling [18], Logistic curve modeling, as a static approach [17], primarily relies on historical data to predict future development. This reliance limits the effectiveness of Logistic modeling in addressing the dynamic changes inherent in the airport operation life cycle. As a complex system, the airport is influenced by multilevel factors, including its own characteristics, urban development, and the macro-environment. Consequently, the operational state of the airport changes dynamically with fluctuations in the operating environment and influencing factors. Therefore, relying solely on Logistic modeling cannot capture the internal influence mechanisms of airport operations and fails to comprehensively reflect the dynamic characteristics and life cycle patterns under the influence of multiple factors. It is essential to integrate Logistic modeling with other methods to address its limitations.
System dynamics modeling is well-suited for analyzing complex systems characterized by interacting factors, uncertainty, and time-dependent variables [19,20]. The system dynamics model can not only simulate development paths under various scenarios but can also adjust scenario parameters as needed, providing a more dynamic approach to development [21]. Additionally, the model has been applied to assess the impacts of different development strategies on transportation and other areas [22,23,24]. Therefore, this paper integrates the dynamic characteristics of the system dynamics model with the static features of Logistic modeling to construct a comprehensive methodological framework that considers both the long-term development trends in airports and the impacts of short-term fluctuations in various factors. This framework can thoroughly examine the influence mechanisms of multilevel factors affecting airport operations and deliver more dynamic and comprehensive performance results for life cycle changes under various planning schemes.
Therefore, this paper integrates system dynamics with Logistic modeling to explore the airport operation life cycle. It constructs a system dynamics model of airport operations to predict operational capacity and uses Logistic modeling to classify the different development stages of airport operations, analyzing their characteristics based on historical and forecast data. Additionally, it observes the changing trends in the airport operation life cycle under various development scenarios to address the deficiencies in analyzing multi-factor influence mechanisms and dynamic characteristics in traditional planning methods. This study assists in formulating airport development planning and promotes the stable and sustainable development of airport operations.
The research framework of this paper is as follows. Section 2 presents the methodology, which introduces the framework for predicting the airport operation life cycle, details the process of constructing the system dynamics model for airport operations, and describes the stage division method used in Logistic modeling. Section 3 presents the results, analyzing and explaining the theoretical methods by applying them to Guangzhou Baiyun International Airport as a case study. Section 4 presents the discussion, explaining the influence mechanisms of different levels of factors on airport operations, how these factors contribute to various life cycle processes, and offering suggestions for formulating airport development planning. Section 5 presents the conclusion, summarizing the research content of this paper.
2. Materials and Methods
2.1. Study Area and Data Sources
This paper selects Guangzhou Baiyun International Airport as the case study. As a significant hub airport in China, Guangzhou Baiyun International Airport ranks among the top airports globally. The airport has undergone a relocation, as well as several reconstruction and expansion projects. It now operates two terminal buildings and three runways, supported by a well-developed infrastructure. In 2019, the airport’s annual passenger throughput exceeded 70 million, while its cargo and mail throughput reached 1.92 million tons. With over 400 air routes, the airport’s operations are well-established. Furthermore, Guangzhou Baiyun International Airport is currently in a high-development stage, and its comprehensive development experience provides substantial research data. By forecasting the life cycle of its operations, more robust research results can be obtained, offering a reference template for the development of other airports. Therefore, this paper identifies Guangzhou Baiyun International Airport as the case study.
This paper uses 2005 as the base year for the study, with original data primarily sourced from statistics provided by the official website of the Civil Aviation Administration of China (CAAC), the official website of Guangzhou Baiyun International Airport, and the Guangzhou Statistical Yearbook from previous years. National air transportation expenditures are calculated using the ratio of Civil Aviation Development Fund expenditures to government fund expenditures. Emergencies primarily encompass public health emergencies and civil aviation insecurity events. Due to the extensive time span required for data observation and the challenges in fully collecting data on public health emergencies that impact civil aviation, this study focuses solely on COVID-19, which occurred in recent years, to analyze the changes in pressure on airport operational capacity resulting from the epidemic. Civil aviation insecurity events encompass indicators of civil aviation accident symptoms and other security-related events. The statistics on unsafe events in civil aviation operations are collected with reference to the study by Du Yaqian et al. [25] and the Statistical Analysis Report on Unsafe Events in Civil Aviation in China.
2.2. Airport Operation Life Cycle Prediction Model
The airport operation life cycle prediction model comprises two main modules: the system dynamics prediction module and the Logistic model stage division module. The system dynamics prediction module primarily utilizes causal loop diagrams and system flow diagrams to illustrate the relationships between influencing factors. It determines the mathematical equations for each causal relationship based on the ARIMA model and regression fitting methods, establishing various airport operation scenarios to predict the operational capacity that characterizes the airport life cycle. In contrast, the Logistic model stage division module performs data simulation based on the airport operational capacity calculated by the system dynamics model to predict and segment the airport life cycle curve. The framework of the airport operation life cycle prediction model is depicted in Figure 1.
Figure 1.
Airport operation life cycle prediction model framework.
2.3. System Dynamics Prediction Module
The system dynamics (SD) model, developed by J.W. Forrester, a professor at the Massachusetts Institute of Technology (MIT) in the United States, is a simulation method used to study the causal relationships and dynamic changes among influencing factors in complex systems. This approach facilitates an in-depth analysis of various complex systems through feedback mechanisms. The system dynamics model can decompose the research object into various subsystems, analyze the feedback interaction processes between these subsystems through causal relationships, and present the results over time. This approach aligns with the concept of dynamic development within the life cycle theory [26].
Airport operations exhibit different developmental states at various stages of the life cycle, influenced by a combination of multilevel factors, including the airport, the city, and the macro-environment [27]. System dynamics, as a research method for subdividing subsystems, effectively aligns with the multilevel influencing factors of airport operations. By constructing a system dynamics model, the evolution of the airport operation life cycle can be thoroughly analyzed. Based on the multilevel characteristics of the influencing factors affecting airport operations, the model is divided into five subsystems: airport operation, airport construction, city economy, city demand, and macro-environment. This structure facilitates the exploration of the causal relationships among airport operations, airport construction, urban development, and the macro-environment.
2.3.1. Causal Loop Diagram
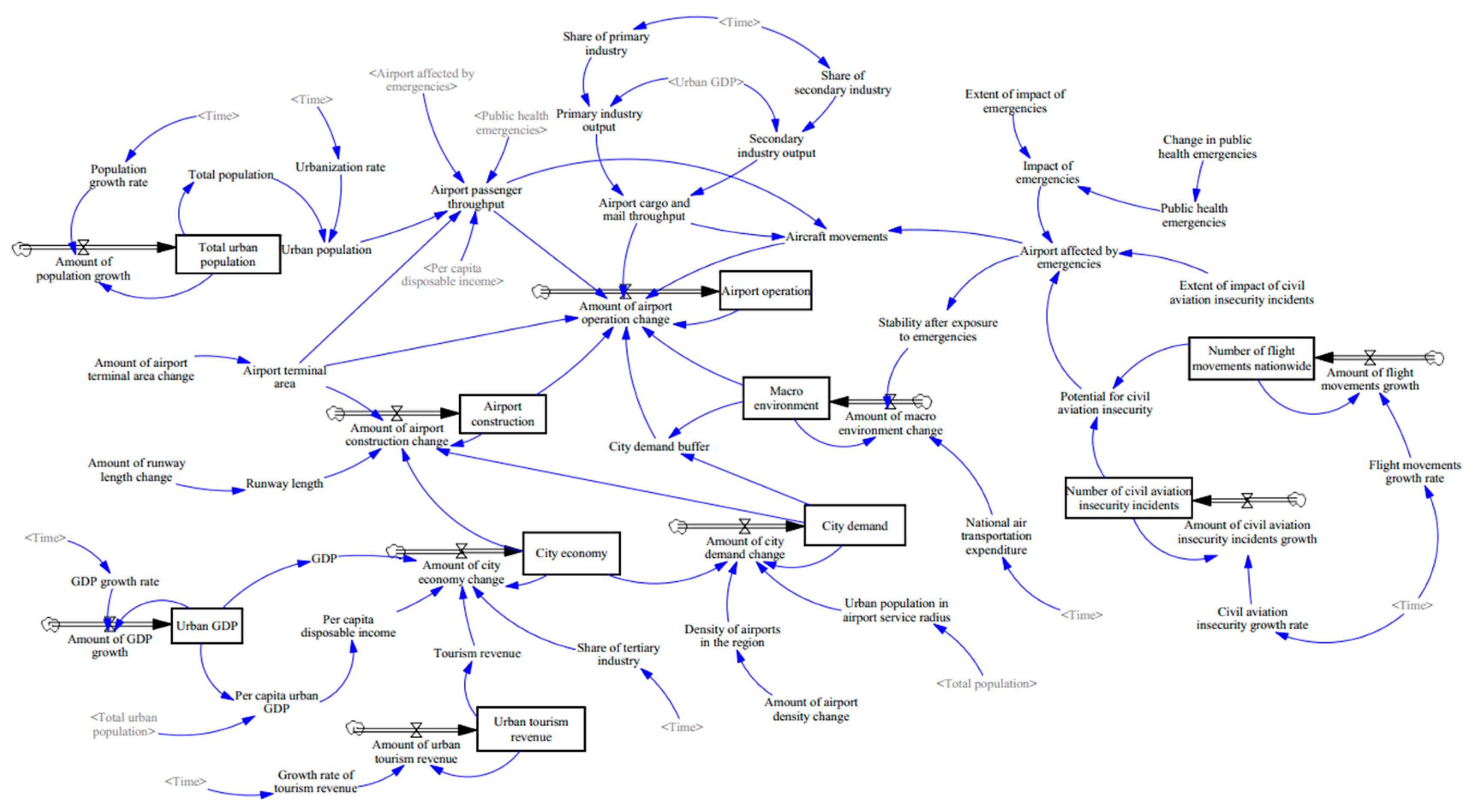
Each subsystem contains its own feedback loop and is interconnected with other subsystems through various variables to centralize the causal effects. The feedback loops within each subsystem consist of various types of variables. The system dynamics model can elucidate the mechanisms of change in airport operations as they are influenced by different factors to varying degrees through these variables. To construct a system dynamics model, it is first necessary to clarify the causal relationships between the factors, create a causal loop diagram, and represent the responses through the specific connections among the variables. In this paper, we use the Vensim PLE 10 platform to construct the system dynamics model, where “+” represents positive causality and “−” represents negative causality. The causal loop diagrams for each subsystem are shown below:
- (1)
- Airport Operation Subsystem
The airport operation subsystem primarily reflects the airport’s response to pressure from external factors at various levels. It is influenced by passenger throughput, cargo and mail throughput, and aircraft movements [28,29], as well as by fluctuations in airport construction, city demand, and the macro-environment. Among these factors, airport passenger throughput is primarily driven by the urban population with high disposable income in the city, while airport cargo and mail throughput is constrained by the development of the city’s primary and secondary industries. In addition, airport passenger throughput and aircraft movements are more sensitive to emergencies and tend to undergo significant changes. In contrast, air transportation remains a crucial method for cargo transfer even during emergencies, so the impact of emergencies on cargo and mail throughput is relatively minor. Therefore, the causal loop diagram of the airport operation subsystem is shown in Figure 2.
Figure 2.
Causal loop diagram of airport operation subsystem.
- (2)
- Airport Construction Subsystem
The airport construction subsystem primarily describes changes in airport infrastructure, consisting of two variables: terminal area and runway length. Both variables enhance airport service capacity and positively influence airport operations [30,31]. Meanwhile, airport construction is also driven by the development of the city. The growth of the city’s economy and demand is positively correlated with airport construction—the more developed the city’s economy, the higher the demand, and the faster the airport construction progresses [32]. Therefore, the causal loop diagram of the airport construction subsystem is presented in Figure 3.
Figure 3.
Causal loop diagram of the airport construction subsystem.
- (3)
- City Economy Subsystem
The city economy subsystem primarily describes the economic development of the city where the airport is located. It is represented by four variables: GDP, per capita disposable income, tourism income, and the proportion of the tertiary industry [31,33], all of which are positively correlated with the city economy. As the carrier of the airport, the city’s development is closely related to airport operations. However, the city economy does not directly affect airport operations; rather, it does so indirectly through airport construction and the city demand for airport services. Therefore, the causal loop diagram of the city economy subsystem is presented in Figure 4.
Figure 4.
Causal loop diagram of city economic subsystem.
- (4)
- City Demand Subsystem
The city demand subsystem primarily describes the demand for airport services, represented by two variables: the density of airports in the region and urban population in airport service radius [30,31]. Both variables are positively correlated with city demand. A higher density of airports in the region enhances the convenience and efficiency of major airports for transporting passengers and cargo, thereby improving the operational efficiency of core airports. However, when the density of airports reaches a certain threshold, it may compete with the core airports in the region [34], negatively impacting their operations. Since this situation only occurs in the larger airport clusters, which is not common, this subsystem does not consider the negative impact of the increase in regional airport density on airport operation. The larger the population of the cities within the airport’s service radius, the greater the potential number of air travelers, which increases the services provided by the airport and promotes the development of airport construction to meet the city’s demand for these services. Therefore, the causal loop diagram of the city demand subsystem is shown in Figure 5.
Figure 5.
Causal loop diagram of city demand subsystem.
- (5)
- Macro-environment Subsystem
The macro-environment subsystem mainly describes the changes in the external environment of airport operation. This subsystem is represented by two variables: stability after exposure to emergencies and national air transportation expenditures, both of which are positively correlated with the macro-environment. However, emergencies negatively correlate with airport stability, the more airports are affected by emergencies, the lower their stability becomes. In the macro-environment subsystem, emergencies are categorized into two types: public health emergencies and civil aviation insecurity events. These categories are emphasized due to their longer duration and greater impact on airport operations compared to other events. Among these two types of emergencies, civil aviation insecurity events have a relatively minor impact on airport operations, while public health emergencies can significantly affect airport operations, potentially leading to large-scale passenger reductions, flight cancelations, and prolonged operational disruptions. Therefore, synthesizing the various causal relationships, the causal loop diagram of the macro-environment subsystem is shown in Figure 6.
Figure 6.
Causal loop diagram of macro-environment subsystem.
2.3.2. System Flow Diagram and Mathematical Equations
Causal feedback loops constitute the subsystems and clarify the causal relationships between the subsystem variables. However, these loop diagrams merely provide a basic overview of the relationships among the variables in the model without detailing the specific processes of change. While they illustrate the overall flow of influencing factors within the subsystems, they do not yield corresponding results. Therefore, it is essential to develop system flow diagrams based on the causal loop diagrams, establish specific mathematical equations among the variables in these diagrams, and ultimately calculate and simulate the values of airport operations across different time periods using these equations.
System Flow Diagram
According to the causal loop diagram of the model, the three subsystems of airport construction, city demand, and macro-environment are interconnected with the airport operation subsystem through changes in airport operation capacity. The city economy subsystem does not act directly on airport operation, but transmits its effect through the airport construction and city demand subsystems, which are connected through the amount of airport construction change and the amount of city demand change, respectively. Based on the causal loop diagrams and the interconnections among the subsystems, a system flow diagram has been created, as shown in Figure 7.
Figure 7.
SD model system flow diagram.
Mathematical Equations
Each causal relationship in the system dynamics model corresponds to a mathematical equation, and the final simulation results are derived by integrating these mathematical relationships. The system dynamics model primarily consists of five types of variables: state variables, rate variables, table functions, auxiliary variables, and constants. In the constructed airport operation system dynamics model, the mathematical relationships among the subsystems of the main model structure are calculated using structural equation modeling [33]. The mathematical relationships between the auxiliary variables were obtained by fitting each variable with SPSS 27 software [35]. The remaining time-varying variables were expressed using a time series prediction ARIMA model and the built-in table functions in the system dynamics model [36]. This paper uses Guangzhou Baiyun International Airport as a case study to establish mathematical equations, and the causal relationships between the main variables are presented in Table 1.
Table 1.
Causal relationships between main variables.
- (1)
- Mathematical Equations Between Subsystems
An auxiliary variable representing city demand buffer is established to illustrate the relationship between city demand and airport operation. The variability in the impact of city demand on airport operation is closely related to the macro-environment. When the macro-environment is unfavorable, city demand for the airport decreases, impairing its effectiveness on airport operations. Conversely, when the macro-environment is favorable, city demand positively influences airport operations. Therefore, it is essential to establish conditions to assess changes in the macro-environment. When the macro-environment is unfavorable, the effect of city demand on airport operations is set to zero. Although the impact of city demand on airport operations does not disappear entirely in a negative macro-environment, this paper sets the effect of city demand on airport operations to zero under adverse conditions to better differentiate between changes in various situations.
Simultaneously, when the existing airport infrastructure meets the requirements for passenger throughput, an increase in city demand positively impacts airport operations. However, when the existing airport infrastructure fails to meet the requirements for passenger throughput, the airport is already in a saturated or oversaturated state. The continued increase in city demand will intensify the pressure on airport operations, thereby negatively affecting them. Therefore, judgment conditions are incorporated into the amount of change in airport operation. When airport facilities can accommodate the existing passenger volume, city demand exerts a positive effect on airport operations; conversely, when facilities cannot meet this demand, city demand negatively impacts airport operations. In the model, it is established that each square meter of airport terminal area can accommodate approximately 1 million passengers. The airport is allowed to operate at a slight oversaturation, with the upper limit of this oversaturation set at 1.2 times the standard capacity.
- (2)
- Mathematical Equations Between Variables
The mathematical equations for the other auxiliary variables were derived by fitting a linear regression model to the historical data of each variable using SPSS 27 software. The key mathematical equations are as follows:
Since airport passenger throughput and aircraft movements can be influenced by emergencies, the mathematical equations governing these two variables must account for the effects of such events. When emergencies are absent, their impact on airport operations is not factored in. However, when emergencies occur, the specific effects on both airport passenger throughput and aircraft movements must be incorporated into the mathematical equations. Additionally, considering that airports have an oversaturation threshold, when the terminal area cannot accommodate the passenger throughput, the model allows for selecting values within a range of up to 1.5 times the terminal’s service capacity.
- (3)
- Prediction of time varying variables
Some of the time-varying auxiliary variables need to be defined using the table functions or step functions built into the system dynamics software Vensim PLE 10 [37]. Among them, the variables defined using the table function require future data predictions, and this paper employs the ARIMA model for time series forecasting to predict the future values of each variable.
The share of primary industry, the share of secondary industry, the share of tertiary industry, the population growth rate, and the urbanization rate can be obtained from 2005 to 2022. The national air transportation expenditure and the density of airports in the region can be obtained from 2005 to 2020. The growth rate of tourism revenue can be obtained from 2005 to 2019. Predictions of future changes are based on the historical data acquired for each variable. The prediction results of each variable are shown in Table 2.
Table 2.
Prediction results for each variable.
The predictive performance of the model is evaluated using the root mean square error (RMSE) and the mean absolute error (MAE). A closer proximity of these error values to zero indicates a better predictive capability of the model. The prediction errors of the ARIMA model for each variable are presented in Table 3. Table 3 illustrates that the error values of the ARIMA model predictions for each variable are small, generally approaching zero. This suggests that the model effectively captures the characteristics of the historical data, resulting in accurate prediction outcomes.
Table 3.
Prediction errors of ARIMA model for each variable.
Among the time varying variables, the three variables of flight movements growth rate, GDP growth rate, and civil aviation insecurity growth rate are closely linked to policy adjustments and technological advancements. Conservative estimates were derived from a review of the Urban and Civil Aviation Development Plan and Vision 2035, with specific values presented in Table 4.
Table 4.
Setting of future year values for each variable.
The amount of change in airport terminal area, runway length, airport density, and public health emergencies are represented as discrete jumps, input into the system dynamics model using a step function. In the standard scenario for future changes, these four variables are assumed to remain fixed after the last change. In contrast, in the other scenarios, the relevant data are adjusted according to their respective contexts.
2.3.3. Model Test
To ensure that the constructed system dynamics model effectively and accurately predicts the life cycle of airport operations, it is essential to test the model. This paper selects nine key variables from the system dynamics model for simulation, and the simulation results are compared with historical data from 2005 to 2020. The simulation performance of the system dynamics model is assessed based on the relative error values between the data, and the formula for calculating relative error is presented in Equation (12) [37]:
where denotes the simulated value and denotes the real value.
The relative error values of each variable of the model are shown in Table 5. The simulated values from the airport operation system dynamics model exhibit a trend that closely aligns with the actual values. The relative errors between the simulated and actual values for each variable, with some exceptions, are generally within 10%, which is considered acceptable. Overall, the simulation results of the airport operation system dynamics model developed in this paper closely align with the actual values, demonstrating the model’s effectiveness.
Table 5.
Relative error values of model variables.
2.3.4. Airport Operation Scenarios
Due to various limitations, airports must contend with different operating environments, and changes in the external environment will result in varying life cycle processes for airport operations. When airport operations deviate from the planned route due to internal and external factors, managers must promptly propose solutions based on the specific operational circumstances to mitigate the impact of these changes. Therefore, to provide airport managers with a comprehensive understanding of airport operations under varying environments and to clarify the life cycle of the airport in different scenarios, it is essential to construct specific scenarios that simulate the real airport operation system, enabling effective responses to various emergencies.
Airport operations are influenced by three primary levels: the airport itself, urban development, and the macro-environment. From the perspective of airport construction, airports can be categorized as either changed or unchanged over time. Unchanged airports indicate that the existing infrastructure can meet the operational needs, while changing airports signify that the current infrastructure is insufficient to accommodate growing operational demands, necessitating modifications to the status quo of airport construction. The primary ways in which airports can be modified include remodeling and expanding existing facilities, relocating airports, and constructing new ones. These changes can be viewed as updates to airport infrastructure, unified by the common thread that site constraints of the original airport have impacted operations. Typically, these modifications involve an increase in terminal size and runway length. Infrastructure changes are more prevalent during airport operations and can directly influence the operational development of airports. Therefore, fluctuations in airport construction must be considered in the planning process.
Urban development supports airport operation. City demand provides the sources of passengers and cargo for airport operations. Although the city economy does not directly affect airport operations, it can indirectly influence them by shaping city demand and airport construction. Consequently, the city economy significantly contributes to the airport operation system, serving as a primary driving force for the development of airport operations. Therefore, the effects of changes in the city economy must be thoroughly considered in the planning process.
Changes in the macro-environment are also a significant factor influencing airport operations. A favorable external environment promotes healthy airport operations, while a poor external environment negatively impacts them. Emergencies are key variables that can rapidly alter the macro-environment. Although the likelihood of such events is low, their impact can be substantial. Once they occur, they significantly affect the entire airport operation environment. Simulating emergencies allows for a more intuitive understanding of their impact on airport operations, enabling airports to implement more effective measures when responding to future emergencies and enhancing the resilience of airport operations. Given the complexity and uncertainty of the current airport operation environment, it is essential to consider emergencies in the planning scenarios to ensure the stability and healthy development of airport operations.
This paper constructs airport operation simulation scenarios based on changes at three levels: the airport, the city, and the macro-environment. Four key scenarios are developed to simulate the airport operation life cycle. To ensure that the system dynamics model accurately reflects the airport operation environment, the scenarios are established based on the following assumptions: (1) As the scenarios are designed to simulate potential future situations, they will begin to change, starting in 2026. (2) To assess the long-term impact of emergencies on airport operations, the airport must be allowed sufficient recovery time. Therefore, it is assumed that emergencies occur only once and last for two years. The airport operation scenarios are shown in Table 6.
Table 6.
Airport operation scenarios settings.
2.4. Logistic Model Stage Division Module
During airport operations, disturbances from the external environment may cause the operational capacity to fluctuate and increase, resulting in a multi-cycle growth pattern, which reflects a multi-life cycle characteristic. Consequently, the historical and projected airport operation capacity values calculated by the system dynamics model are segmented and simulated using Logistic modeling. The model that provides the best fit is selected to represent changes in airport operation capacity values, ensuring that the Logistic model aligns with the life cycle curve of airport operations. After obtaining the corresponding Logistic curve modeling, the key time nodes of different curve models are calculated based on the simulation parameters to delineate the stages of the airport operation life cycle.
Logistic curve modeling has two main forms, an S-shaped curve and a bell-shaped curve [38]. These forms represent two possible development trends in airport operations, and the schematic diagram of Logistic modeling is illustrated in Figure 8.
Figure 8.
Schematic diagram of Logistic modeling.
The S-shaped curve indicates that airport operations progress through three stages: germination, growth, and maturity, ultimately maintaining development in the maturity stage. The bell-shaped curve indicates that airport operations progress through four stages: germination, growth, maturity, and decline. After reaching the maturity stage, airport operations experience a significant downward trend. Therefore, two forms of Logistic modeling are used to fit the change in airport operation. The general form of Logistic curve modeling (S-shaped curve) is the following:
where and are the independent and dependent variables, is the Euler constant, and is the hyperbolic tangent function. This paper employs a flexible four-parameter Logistic model for the study, constructing a multi-period growth model based on the changes in the airport operation life cycle.
2.4.1. S-Shaped Logistic Modeling
- (1)
- Model Equation
The four-parameter S-shaped Logistic modeling is shown in the following equation:
where is the airport operation capacity value at time , is the minimum value of airport operation capacity, which corresponds to the capacity during the germination period, and is the maximum value of airport operation capacity, corresponding to the maturity period. is the year of operation. is the mid-point of growth, which indicates that at this point, the airport operation capacity value is located at the mid-point of and , i.e., , and at the same time, the rate of change in the airport operation capacity reaches the maximum. is the width factor, which determines the rate of model change, indicating how quickly the airport operation capacity grows from to . The larger the value of , the smoother the curve is, and conversely the curve is steeper.
- (2)
- Stage Division
For the S-shaped curve model, the maximum utility value achievable by the model is defined as the saturation point, representing the maximum airport operation capacity. The time required to reach 10% to 90% of this maximum capacity is referred to as the growth time, encompassing the period between the growth and maturity stages. The turning point of the S-curve occurs where the second derivative changes from positive to negative at a value of 0. This turning point marks the moment when the growth rate of airport operation capacity reaches its peak. Before the turning point, the growth rate of the capacity increases; after the turning point, it gradually decreases [16]. The S-shaped Logistic model stage division is shown schematically in Figure 9.
Figure 9.
Schematic diagram of the stage division of S-shaped Logistic modeling.
Denote by and the values of airport operation capacity value in order to reach the maximum utility value of 10% and 90% of the value taken. Substituting these two values into Equation (14) gives the following time:
where and denote the time when the airport operation capacity values of the S-shaped Logistic modeling reach 10% and 90% of the maximum utility value, respectively, and and denote the parameter values of the S-shaped Logistic modeling.
2.4.2. Bell-Shaped Logistic Modeling
- (1)
- Model Equation
The four-parameter bell-shaped Logistic modeling (obtained by taking the time derivative of Equation (14)) is shown in Equation (17):
where is denoted as the airport operation capacity value at time , is the minimum value of airport operation capacity, is the maximum value of airport operation capacity, is the year of operation, is the mid-point of growth, which indicates that the airport operation capacity value reaches its maximum value at this point, i.e., , is the width factor, and is the Euler’s constant. In this context, although the bell-shaped Logistic equation is derived from the S-shaped Logistic equation, it holds practical significance. Therefore, the minimum and maximum parameters ( and ) do not indicate the rate of change in the airport operation capacity, but rather the value of the airport operation capacity.
- (2)
- Stage Division
Similar to the S-shaped Logistic modeling, in bell-shaped Logistic modeling, the maximum value of the model is defined as the saturation point. The time required to reach 10% to 90% of this maximum value is referred to as the growth time, representing the duration between the growth period and the maturity phase. The stages of the bell-shaped Logistic modeling are illustrated schematically in Figure 10.
Figure 10.
Schematic diagram of bell-shaped Logistic modeling stage division.
Since the bell-shaped Logistic modeling is the derivative form of the S-shaped Logistic modeling, the bell-shaped curve reaches its maximum at point . The size of the utility value to reach 10% and 90% is represented by and , respectively, and the time to reach both can be obtained by substituting these two numbers into Equation (17), respectively:
where and denote the time for the airport operation capacity values of the bell-shaped Logistic modeling to reach 10% and 90% of the maximum utility value, respectively, and and denote the parameters of the bell-shaped Logistic modeling, respectively.
3. Results
The paper selects Guangzhou Baiyun International Airport as the case study. Guangzhou Baiyun International Airport, a large hub airport in China, ranks among the top airports globally. Guangzhou Baiyun International Airport has undergone a relocation as well as several reconstruction and expansion projects. It now operates two terminal buildings and three runways, supported by well-developed infrastructure. In 2019, the airport’s annual passenger throughput exceeded 70 million, and its cargo and mail throughput reached 1.92 million tons. With over 400 air routes, the airport’s operations are well-established. Moreover, Guangzhou Baiyun International Airport is in the high-development stage, and its comprehensive development experience offers sufficient research data. By forecasting the life cycle of its operation, more robust research results can be obtained, providing a reference template for the development of other airports. Therefore, this paper selects Guangzhou Baiyun International Airport as a case study.
3.1. System Dynamics Model Predictions
3.1.1. Standard Scenario Simulation
Under the standard scenario, the development trend in airport operation capacity is simulated using a system dynamics model, as illustrated in Figure 11. The overall trend in Guangzhou Baiyun Airport’s operational capacity is upward, with declines observed in 2016 and 2020. The capacity then begins to gradually increase again in 2018 and 2023, eventually returning to its original growth trajectory.
Figure 11.
Development trend in airport operation capacity.
The decline in operational capacity in 2016 is attributed to the airport’s passenger throughput reaching the upper limit of what the terminal building could accommodate. When an airport operates at oversaturation, increasing city demand adds pressure on its operations, which negatively impacts performance and causes operational capacity to gradually decrease. However, after Guangzhou Baiyun Airport completed the expansion of its terminal in 2018, its service capacity increased, eliminating limitations on passenger throughput. Consequently, operational capacity exhibited an upward trend, returning to its initial growth path.
The decline in operational capacity in 2020 is attributed to emergencies that altered the external environment. Under the conditions set by the system dynamics model, the macro-environment performance value fell below the standard, resulting in a city demand of zero for the airport. Due to insufficient city demand for the airport, there is a lack of motivation for development, resulting in a downward trend in operational capacity in 2020. Following a period of recovery, the external environment gradually improves, and the macro-environment performance value rises above the standard. As city demand positively impacts airport operations, operational capacity increases, returning to the initial trend in change. Consequently, the airport exhibits characteristics of a multi-life cycle.
3.1.2. Multi-Scenario Simulations
The established airport operation scenarios, simulated using the system dynamics model, reveal operational capacity values under different conditions, as shown in Figure 12.
Figure 12.
Multi-scenario simulation of the airport operation system dynamics model.
As the multi-scenario changes are scheduled to begin in 2026, the airport’s operational changes under each scenario remain consistent with the standard scenario (BASE) until 2025, influenced by the constraints of airport construction and emergencies. As illustrated in Figure 12, both Scenarios S1 and S2 exceed the operational capacity of the standard scenario (BASE) during the initial period of airport expansion. However, due to differences in economic development rates between Scenarios S1 and S2, Scenario S2, which experiences slower growth, exhibits an operational capacity that gradually falls below that of the standard scenario (BASE) in subsequent development, while Scenario S1 continues to maintain its original growth trend. In Scenarios S3 and S4, the occurrence of emergencies caused the operational capacity values to fall below those of the standard scenario (BASE) during the early stages, leading to a period of low development. However, after overcoming the negative impacts of emergencies, Scenario S3 benefits from rapid economic development, leading to its operational capacity exceeding that of the standard scenario (BASE).
The expansion of airport construction influences operations; however, this effect is generally limited. Significant changes in airport operations occur primarily when existing facilities cannot meet demand, necessitating further construction renewal. The city economy serves as a crucial external factor influencing the airport operation system. Although it does not directly affect operations, it indirectly impacts the entire system through airport construction and city demand. Consequently, fluctuations in the city economy can lead to significant changes in the airport operation system, indicating a high correlation between the development of the city economy and the current stage of airport operations [39]. Additionally, the occurrence of emergencies can alter the development trend in airport operations, leading to a significant impact. However, once the airport recovers from these emergencies, a favorable development environment at the city level may allow airport operations to meet or even exceed the standard level.
3.2. Airport Operation Life Cycle Stage Division
3.2.1. Standard Scenario Life Cycle Stages
The operational capacity values calculated by the system dynamics model were input into the Logistic modeling framework to delineate the operational life cycle of Guangzhou Baiyun Airport and identify its development state.
Based on the multi-life cycle characteristics of airport operation development, the operational capacity value is simulated in three segments using Logistic modeling. The operational capacity of Guangzhou Baiyun Airport shows an initial increase followed by a decrease from 2005 to 2017 and again from 2017 to 2022. Therefore, the operational capacity values for these two segments are modeled using a bell-shaped Logistic curve. After the emergency, the airport undergoes a recovery period, during which the operational capacity value rises and enters the next life cycle stage. This life cycle generally exhibits an S-shaped curve development, so the third segment of the airport operation process is simulated using S-shaped Logistic curve modeling. Following the simulation and prediction, the airport operation life cycle curve is presented in Figure 13, and the Logistic model parameters are detailed in Table 7.
Figure 13.
Standard scenario airport operation life cycle curve.
Table 7.
Standard scenario airport operation life cycle Logistic curve modeling parameters.
After simulating and optimizing the airport operational capacity values using the three-stage Logistic modeling, the goodness-of-fit R2 of the airport operation life cycle Logistic model is 0.989. This indicates that the model fits the airport operational capacity values very well, effectively characterizing the developmental changes in airport operations. By substituting the parameters of the Logistic curve model obtained from the simulation into the stage division equations of the two curve models, the key time nodes of the airport operation life cycle for the standard scenario can be calculated over the observation period. The stages are delineated according to the airport operation life cycle curve, as shown in Table 8.
Table 8.
Standard scenario airport operation life cycle stage division.
Combined with Figure 13 and Table 8, it is evident that the operational capacity of Guangzhou Baiyun Airport exhibits multiple life cycle characteristics, encompassing three life cycle processes, and generally follows an S-shaped trend. In 2016 and 2020, the airport operational capacity displays a decreasing trend due to limitations in airport construction and the impact of emergencies. Nevertheless, at the conclusion of the two life cycles, the airport operational capacity remains above 90% of the maximum value. Consequently, the airport operation does not enter a decline period after the two bell curve developments but transitions directly to the growth stage of the next life cycle.
During the development of the third life cycle, the rate of change in airport operational capacity peaks in 2030. After this point, the rate of change gradually slows, leading to the stabilization of the airport operational capacity. From Table 8, it is evident that after Guangzhou Baiyun Airport enters the third life cycle, its operations remain in the growth stage from 2022 to 2040, before transitioning to the maturity stage in 2040, demonstrating stable development.
3.2.2. Multi-Scenario Life Cycle Stage Division
The values of airport operational capacity in different scenarios were calculated using the system dynamics model and subsequently input into the Logistic modeling to fit the airport operation life cycle curves across these scenarios, as shown in Figure 14. The airport operation life cycle Logistic model parameters for each scenario, obtained through Logistic modeling, are presented in Table 9.
Figure 14.
Multi-scenario airport operation life cycle curves.
Table 9.
Multi-scenario airport operation life cycle Logistic curve modeling parameters.
The goodness-of-fit of the airport operation life cycle across the four scenarios exceeds 0.98, indicating that different types of Logistic curve modeling can effectively explain the life cycle of airport operations under varying scenarios and facilitate the division of life cycle stages. By substituting the calculated Logistic curve model parameters from Table 9 into the stage division equations for both the S-shaped and bell-shaped Logistic models, we obtain the airport operation life cycle stage divisions across multiple scenarios over the observation period, as shown in Table 10.
Table 10.
Multi-scenario airport operation life cycle stage division.
Combined with Figure 14 and Table 10, it is evident that the airport operations in each scenario exhibit multiple life cycle characteristics. Scenarios S1 and S2 exhibit three life cycle histories, with the first two life cycles displaying bell curve changes due to constraints from airport construction and emergencies, while the third life cycle follows the typical S-curve development pattern for airport operations. In Scenario S1, airport operations are in the growth phase from 2022 to 2040, with the rate of change in operational capacity peaking in 2031 and transitioning to the maturity phase in 2040. In Scenario S2, airport operations are in the growth phase from 2022 to 2036, with the rate of change peaking in 2027 before transitioning to the maturity phase in 2036.
Scenarios S3 and S4 incorporate emergency variables into the first two scenarios. Under the assumption of an emergency event occurring in 2026, airport operations exhibit a four-segment life cycle, where the first three segments display bell-shaped curve fluctuations, while the fourth segment presents an S-shaped curve. Assuming an emergency event occurs in 2026, the airport operation capacity values for Scenarios S3 and S4 experience a brief decrease. Since these values do not fall below 90% of the maximum operational capacity under the third bell curve model, they do not enter a decline period and transition directly to the growth phase of the fourth life cycle segment. In Scenario S3, the airport operates in the growth phase of the fourth life cycle segment from 2028 to 2036, with the rate of change in operational capacity peaking in 2031 and transitioning to the maturity phase by 2036. In Scenario S4, the airport remains in the growth phase of the fourth life cycle from 2028 to 2034, with the rate of change in operational capacity peaking in 2030 and entering the maturity phase in 2034.
Comparing the life cycles of airport operations across the four scenarios, Scenario S1 sustains longer growth periods and exceeds the performance of the standard scenario in the absence of emergency disruptions, expanded airport construction, and rapid economic growth. The other scenarios reach the bottleneck of airport operations more quickly due to constraints from slow economic growth or emergencies, which hinder the accumulation of operational capacity during the growth period, resulting in the slower development of airport operations.
4. Discussion
4.1. Mechanisms for Influencing Factors at Different Levels of Airport Operation
The combined effects of various influencing factors ultimately lead to different airport operation states, giving the airport operation life cycle characteristics of both single-life cycle and multi-life cycle patterns. However, it remains unclear how these subsystems specifically impact airport operations and what conditions airport operations must meet to progress to the next stage of development. By analyzing these factors, the influence mechanisms of different levels on airport operations can be clarified, providing airport managers with a scientific basis for formulating development plans and offering informed recommendations. Therefore, using a system dynamics model to analyze the four subsystems of the airport operation system—airport construction, city economy, city demand, and macro-environment—and taking the standard scenario as an example, the trends in each subsystem over different time periods are able to be illustrated in Figure 15.
Figure 15.
Trend chart of subsystem changes under standard scenario.
Airport construction capacity and city demand capacity are not only influenced by their respective internal factors but are also significantly impacted by city economic capacity, which serves as an external driver of the airport operation system and contributes to the development of both [32,34]. As shown in Figure 15, driven by the city economy, airport construction capacity, city demand capacity, and city economic capacity all exhibit an upward trend and maintain steady growth until 2035, with all three positively impacting airport operations. The downward trend observed in the first life cycle of airport operation is primarily due to the limitation of the terminal area on passenger throughput, rather than the impact of airport construction capacity on operations. The macro-environment subsystem is expected to remain steady, with fluctuations around a standard value. However, the sudden decline in the macro-environment in 2020 impacted airport operations, leading to the arrival of a second life cycle phase.
In the absence of emergencies, the macro-environment remains stable, and the other three subsystems will continue to show an upward trend until around 2035, collectively driving the development of airport operations toward maturity. However, while the macro-environment may remain stable, the other three subsystems will not continue to grow indefinitely. The development of the city economy and city demand will eventually level off, and airport construction will gradually reach saturation due to internal space constraints and the influence of external factors such as the city economy and city demand. This will ultimately lead to the maturity and stability of airport operations. This indicates that although airport operations during the intermediate development period exhibit multiple life cycle characteristics due to various influencing factors, the overall trend still follows an S-shaped growth pattern. Ultimately, operations reach a stable state under the influence of multiple factors, validating the “slow–rapid–slow” growth pattern in airport operations [40].
The airport operation system dynamics model constructed in this paper closely resembles the real system, where airport operations rely on the support of other subsystems to form the life cycle stages of airport operations through the fluctuating changes in external factors. In this process, airport operations passively absorb both positive and negative influences from various factors and cannot actively respond to them. When subsystems such as airport construction, urban development, and the macro-environment reach equilibrium, airport operations also tend to stabilize. To move airport operations into the next life cycle stage after reaching a bottleneck, the airport must shift from being a passive entity to an active one. It should actively influence changes in other subsystems, disrupt the equilibrium of various factors, and integrate the airport, city, and macro-environment into a cohesive system. This integration will promote progressive changes in the life cycle stage of airport operations.
4.2. Policy Recommendations
This paper addresses the limitations of traditional airport development planning by studying the life cycle characteristics of airport operations and analyzing the patterns of change in airport operation. To assist airport managers in better formulating airport development plans, this paper proposes relevant policy recommendations based on the research findings.
- Comprehensive airport operation indicators should be incorporated into airport development plans. In the evaluation of airport operations, single indicators such as throughput and delay time only describe specific aspects and fail to capture the overall performance of airport operations. Therefore, in addition to setting individual planning goals for airport operations, comprehensive goals should also be established. For instance, using airport operational capacity, influenced by various factors, as a comprehensive indicator to measure airport development. Setting specific goals will promote the coordinated and sustainable development of airports.
- Airport development planning should prioritize identifying the stages of airport operation development. The different development states of airport operations are shaped by multiple factors. According to the life cycle of airport operations, the characteristics and needs of airports vary at different stages of development. Therefore, specific development plans should be formulated for each stage, addressing the unique requirements of each phase and refining the operational tasks accordingly to further enhance airport operational capacity.
- Airport development planning should emphasize strengthening the connection between city and airport operations. At the current stage, the city’s economy, as the primary external driver of the airport operation system, has a significant impact on airport operations. Therefore, planning should reflect the integration of city and airport development, fully exploring the city’s role in promoting airport operations while laying the groundwork for the future integration of both systems.
- Airport development planning should incorporate response measures for unexpected situations and dynamically adjust development strategies accordingly. In today’s complex and rapidly changing external environment, unexpected situations can significantly impact airport operations. If the airport is unable to effectively respond, it may experience prolonged stagnation, hindering the achievement of airport development goals. Therefore, a detailed contingency plan should be included in airport development planning to address potential emergencies, ensuring the stability and continuity of airport operations.
5. Conclusions
To address the insufficient consideration of internal influence mechanisms, long-term dynamics, and life cycle patterns in traditional airport development planning, this paper investigates a dynamic prediction and stage division method for airport operations based on life cycle theory. It analyzes the operational patterns of airports and promotes stable and sustainable airport development. By constructing a system dynamics model for airport operations, the operational capacity of Guangzhou Baiyun International Airport from 2005 to 2035 is simulated and calculated. Using Logistic modeling, the operational trend in Guangzhou Baiyun International Airport up to 2050 is predicted, and the different development stages of airport operations are classified. Meanwhile, to enhance the airport operation simulation environment, the life cycle changes in the airport operations under different scenarios are explored. The following conclusions can be drawn:
- The operational capacity of Guangzhou Baiyun International Airport shows an overall upward trend, with two declines observed in 2016 and 2020. The decline in operational capacity in 2016 was due to limitations in passenger throughput caused by the size of the terminal building. The capacity returned to an upward trend in 2018 when the expanded terminal building was put into use. The decline in operational capacity in 2020 was caused by a drop in city demand for airport services due to emergencies. Airport operations gradually recovered as the impact of the emergencies diminished.
- Based on Logistic curve modeling to predict the operational trend from 2005 to 2050, Guangzhou Baiyun International Airport exhibits three life cycle phases under the standard scenario, reflecting multiple life cycle characteristics. The first and second life cycles follow bell-shaped curves, while the third phase follows an S-shaped curve. Airport operations are in the growth phase from 2022 to 2040, with the rate of change in operational capacity peaking in 2030 and entering the maturity phase around 2040.
- The simulations of airport operations under different scenarios reveal that fluctuations in the city’s economy have a significant impact on changes in airport operations. However, this factor only affects the value of airport operational capacity and does not alter the overall trend in airport operations. In contrast, the occurrence of emergencies can disrupt the airport operation life cycle and accelerate its transition to the next phase.
This study can help airport managers gain a comprehensive understanding of the airport operation life cycle, clarify the internal influence mechanisms, and recognize the characteristics and needs of airports at different stages. It provides a theoretical foundation for airport managers to formulate more scientific airport development plans, promoting stable and sustainable airport operations.
In this study, the methodological framework for airport operation life cycle prediction and stage division employs the Logistic Growth Curve, which is commonly utilized in existing research, to simulate the airport operation life cycle. Additionally, more accurate research methods can be employed in future studies to predict and segment the airport operation life cycle. Furthermore, the scope of the research can be expanded by comparing and analyzing airports in high-development and low-development stages to yield richer research results.
Author Contributions
Resources, Z.W.; data curation, X.J., Y.L., S.X. and J.H.; writing—original draft, Z.S.; writing—review and editing, L.W. and X.J. All authors have read and agreed to the published version of the manuscript.
Funding
This research was funded by the Nanjing University of Aeronautics and Astronautics Graduate Innovation Center Open Fund (grant number xcxjh20230713).
Institutional Review Board Statement
Not applicable.
Informed Consent Statement
Not applicable.
Data Availability Statement
Data are contained within the article.
Conflicts of Interest
The authors declare no conflicts of interest.
References
- Hu, R.; Feng, H.; Witlox, F.; Zhang, J.; Connor, K.O. Airport capacity constraints and air traffic demand in China. J. Air Transp. Manag. 2022, 103, 102251. [Google Scholar] [CrossRef]
- Kwakkel, J.H.; Walker, W.E.; Marchau, V.A.W.J. Adaptive airport strategic planning. Eur. J. Transp. Infrastruct. Res. 2010, 10. [Google Scholar] [CrossRef]
- Sun, X.; Gollnick, V.; Wandelt, S. Robustness analysis metrics for worldwide airport network: A comprehensive study. Chin. J. Aeronaut. 2017, 30, 500–512. [Google Scholar] [CrossRef]
- Wan, L.; Peng, Q.; Wang, J.; Tian, Y.; Xu, C. Evaluation of airport sustainability by the synthetic evaluation method: A case study of Guangzhou Baiyun international airport, China, from 2008 to 2017. Sustainability 2020, 12, 3334. [Google Scholar] [CrossRef]
- Itani, N.; Mason, K. A macro-environment approach to civil aviation strategic planning. Transp. Policy 2014, 33, 125–135. [Google Scholar] [CrossRef]
- Prussi, M.; Laveneziana, L.; Misul, D.; Chiaramonti, D.; Odisio, M.; Restaldo, G. A model-based approach to long-term energy planning: The case-study of the Turin Airport. J. Phys. Conf. Ser. 2023, 2648, 012034. [Google Scholar] [CrossRef]
- Four Characteristics Airport Development Guidelines. Available online: https://www.gov.cn/xinwen/2020-11/04/5557258/files/9af3ba5d2eb84025a50820cb06ffa09a.pdf (accessed on 26 June 2024).
- Cheng, L. A Study of Green Airport’s Full Life Circle and Evaluation Index System; Civil Aviation University of China: Tianjin, China, 2014. [Google Scholar]
- Azzam, M. Evolution of airports from a network perspective–An analytical concept. Chin. J. Aeronaut. 2017, 30, 513–522. [Google Scholar] [CrossRef]
- Hischier, R.; Reale, F.; Castellani, V.; Sala, S. Environmental impacts of household appliances in Europe and scenarios for their impact reduction. J. Clean. Prod. 2020, 267, 121952. [Google Scholar] [CrossRef]
- Ingrao, C.; Messineo, A.; Beltramo, R.; Yigitcanlar, T.; Ioppolo, G. How can life cycle thinking support sustainability of buildings? Investigating life cycle assessment applications for energy efficiency and environmental performance. J. Clean. Prod. 2018, 201, 556–569. [Google Scholar] [CrossRef]
- Onat, N.C.; Kucukvar, M.; Halog, A.; Cloutier, S. Systems thinking for life cycle sustainability assessment: A review of recent developments, applications, and future perspectives. Sustainability 2017, 9, 706. [Google Scholar] [CrossRef]
- Wang, Y.; Shuai, B.; Li, J. Life Cycle Assessment (LCA) of China’s railway network based on growth curve. J. Transp. Syst. Eng. Inf. Technol. 2015, 15, 23. [Google Scholar]
- Liu, Y.; Ju, W.; Zhao, J.; Gao, J.; Zheng, J.; Jiang, A. Product life cycle based demand forecasting by using artificial bee colony algorithm optimized two-stage polynomial fitting. J. Intell. Fuzzy Syst. 2016, 31, 825–836. [Google Scholar]
- Tattershall, E.; Nenadic, G.; Stevens, R.D. Modelling trend life cycles in scientific research using the Logistic and Gompertz equations. Scientometrics 2021, 126, 9113–9132. [Google Scholar] [CrossRef]
- Cherp, A.; Vinichenko, V.; Tosun, J.; Gordon, J.A.; Jewell, J. National growth dynamics of wind and solar power compared to the growth required for global climate targets. Nat. Energy 2021, 6, 742–754. [Google Scholar] [CrossRef]
- Zhang, B.; Yu, X.; Zhang, R. Emerging technology identification based on a dynamic framework: A lifecycle evolution perspective. Technol. Anal. Strateg. Manag. 2024, 36, 378–392. [Google Scholar] [CrossRef]
- Zhao, Y.; Wan, J. Analysis of development and evolution rules of civil aviation in China based on life cycle theory. PLoS ONE 2019, 14, e0212338. [Google Scholar] [CrossRef]
- Dong, J.; Xu, Y.; Hwang, B.-G.; Ren, R.; Chen, Z. The impact of underground logistics system on urban sustainable development: A system dynamics approach. Sustainability 2019, 11, 1223. [Google Scholar] [CrossRef]
- Wen, L.; Bai, L. System dynamics modeling and policy simulation for urban traffic: A case study in Beijing. Environ. Model. Assess. 2017, 22, 363–378. [Google Scholar] [CrossRef]
- Shepherd, S.P. A review of system dynamics models applied in transportation. Transp. B Transp. Dyn. 2014, 2, 83–105. [Google Scholar] [CrossRef]
- Rassaf, A.A.; Ostadi Jafari, M.; Javanshir, H. An Appraisal of sustainable urban transportation: Application of a system dynamics model. Int. J. Transp. Eng. 2014, 2, 47–66. [Google Scholar]
- Yu, B.; Zhang, C.; Kong, L.; Bao, H.-L.; Wang, W.-S.; Ke, S.; Ning, G. System dynamics modeling for the land transportation system in a port city. Simulation 2014, 90, 706–716. [Google Scholar] [CrossRef]
- Liu, P.; Liu, C.; Du, J.; Mu, D. A system dynamics model for emissions projection of hinterland transportation. J. Clean. Prod. 2019, 218, 591–600. [Google Scholar] [CrossRef]
- Du, Y.; Yang, C. Statistics and Fluctuation Characteristics Analysis of Civil Aviation Unsafe Events. J. Civ. Aviat. Flight Univ. China 2022, 33, 21–25. [Google Scholar]
- Peng, Q.; Wan, L.; Zhang, T.; Wang, Z.; Tian, Y. A system dynamics prediction model of airport environmental carrying capacity: Airport development mode planning and case study. Aerospace 2021, 8, 397. [Google Scholar] [CrossRef]
- Moradi, A.; Vagnoni, E. A multi-level perspective analysis of urban mobility system dynamics: What are the future transition pathways? Technol. Forecast. Soc. Chang. 2018, 126, 231–243. [Google Scholar] [CrossRef]
- Wan, L.; Peng, Q.; Zhang, T.; Wang, Z.; Tian, Y. Evaluation of Airport Environmental Carrying Capacity: A Case Study in Guangzhou Baiyun International Airport, China. Discret. Dyn. Nat. Soc. 2021, 2021, 5580313. [Google Scholar] [CrossRef]
- Severino, M.R.; De Moura, F.H.S.; Caetano, M. Airport competitiveness analysis from aircraft and passenger movement. J. Transp. Logist. 2020, 5, 143–157. [Google Scholar]
- Ren, J. Advanced Operations Management for Complex Systems Analysis; Springer International Publishing: Berlin/Heidelberg, Germany, 2020. [Google Scholar]
- Liang, X.; Li, J.; Liu, J.; Qiao, H.; Yin, H. Study on the Multilayer Airport System in China Based on Evaluation of Airport Competitiveness. Manag. Rev. 2016, 28, 116–126. [Google Scholar]
- Zhang, F.; Graham, D.J. Air transport and economic growth: A review of the impact mechanism and causal relationships. Transp. Rev. 2020, 40, 506–528. [Google Scholar] [CrossRef]
- Cui, Q.; Kuang, H.-B.; Wu, C.-Y.; Li, Y. Dynamic formation mechanism of airport competitiveness: The case of China. Transp. Res. Part A Policy Pract. 2013, 47, 10–18. [Google Scholar] [CrossRef]
- Jimenez, E.; Claro, J.; de Sousa, J.P. The airport business in a competitive environment. Procedia-Soc. Behav. Sci. 2014, 111, 947–954. [Google Scholar] [CrossRef]
- Tan, Y.; Jiao, L.; Shuai, C.; Shen, L. A system dynamics model for simulating urban sustainability performance: A China case study. J. Clean. Prod. 2018, 199, 1107–1115. [Google Scholar] [CrossRef]
- Zhang, Q.; Li, J. Building carbon peak scenario prediction in China using system dynamics model. Environ. Sci. Pollut. Res. 2023, 30, 96019–96039. [Google Scholar] [CrossRef]
- Du, L.; Li, X.; Zhao, H.; Ma, W.; Jiang, P. System dynamic modeling of urban carbon emissions based on the regional National Economy and Social Development Plan: A case study of Shanghai city. J. Clean. Prod. 2018, 172, 1501–1513. [Google Scholar] [CrossRef]
- Harris, T.M.; Devkota, J.P.; Khanna, V.; Eranki, P.L.; Landis, A.E. Logistic growth curve modeling of US energy production and consumption. Renew. Sustain. Energy Rev. 2018, 96, 46–57. [Google Scholar] [CrossRef]
- Banerjee, A.; Duflo, E.; Qian, N. On the road: Access to transportation infrastructure and economic growth in China. J. Dev. Econ. 2020, 145, 102442. [Google Scholar] [CrossRef]
- Kong, Z.; Guo, X.; Hou, J.; Dei, Y. Characters of Rail Transit Network Life Cycle in Big Cities. Urban Mass Transit 2013, 16, 32–38. [Google Scholar]
Disclaimer/Publisher’s Note: The statements, opinions and data contained in all publications are solely those of the individual author(s) and contributor(s) and not of MDPI and/or the editor(s). MDPI and/or the editor(s) disclaim responsibility for any injury to people or property resulting from any ideas, methods, instructions or products referred to in the content. |
© 2024 by the authors. Licensee MDPI, Basel, Switzerland. This article is an open access article distributed under the terms and conditions of the Creative Commons Attribution (CC BY) license (https://creativecommons.org/licenses/by/4.0/).














