Operational Energy in Historic Religious Buildings: A Qualitative Approach
Abstract
1. Introduction
2. Literature Review
2.1. Assessing Operational Energy Using Quantitative and Qualitative Methods
2.2. Assessing Operational Energy Based on Thermal Comfort
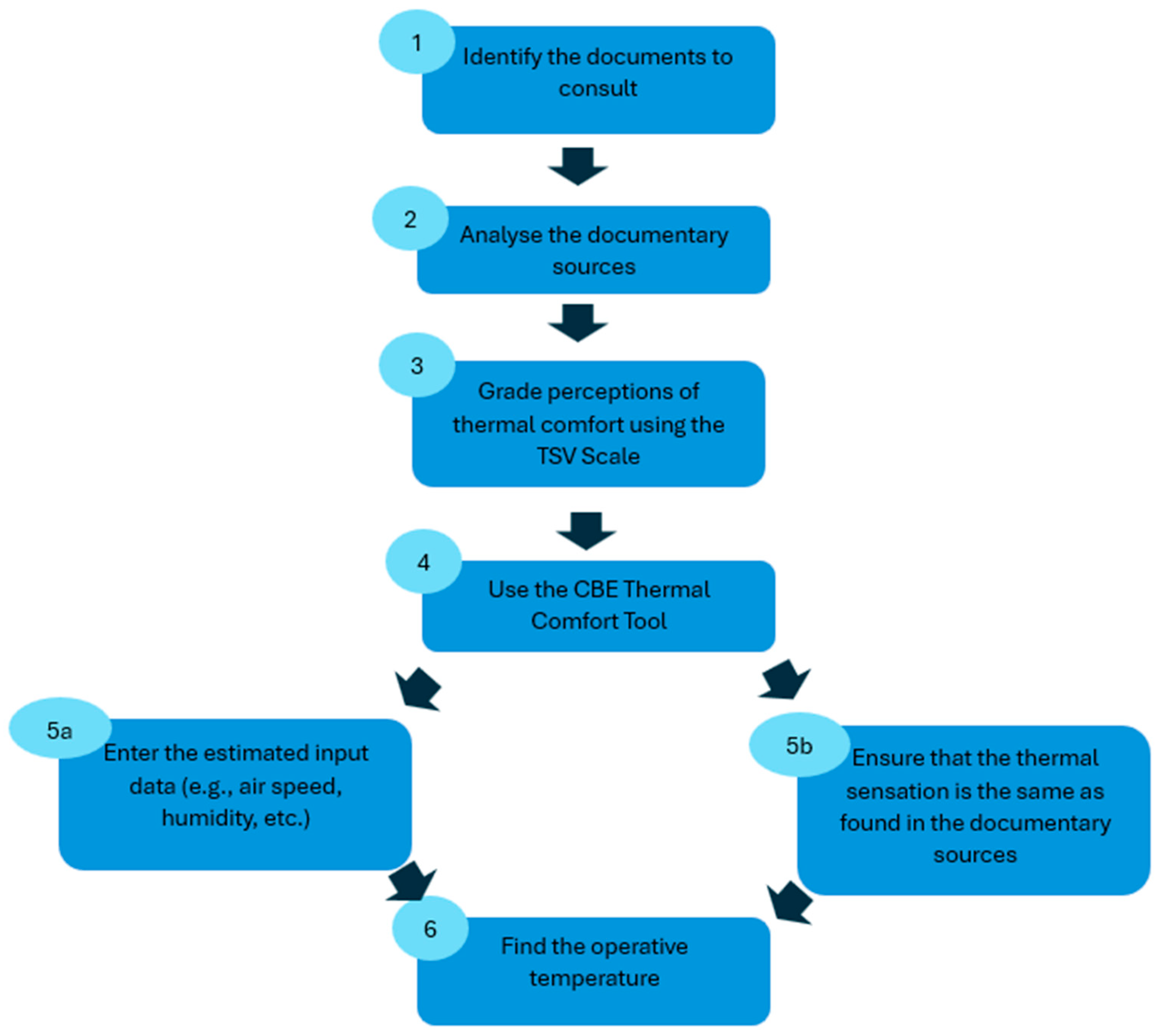
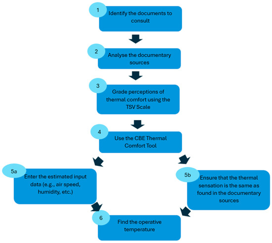
3. Materials and Methods
3.1. Identifying Documentary Sources for Tracing Historical Perceptions of Thermal Comfort
3.2. Analyzing Documentary Sources
3.3. Grading Perceptions of Thermal Comfort Using the TSV Scale
4. Results
4.1. Case Study
4.2. Data Identification and Analysis
4.3. Gradation of Data According to the TSV
4.4. Scope, Limitations, and Strengths of the Methodology and Data
5. Discussion
Author Contributions
Funding
Institutional Review Board Statement
Informed Consent Statement
Data Availability Statement
Acknowledgments
Conflicts of Interest
References
- Bin, G.; Parker, P. Measuring Buildings for Sustainability: Comparing the Initial and Retrofit Ecological Footprint of a Century Home—The REEP House. Appl. Energy 2012, 93, 24–32. [Google Scholar] [CrossRef]
- Endo, Y.; Takamura, H. Evaluation of Life-Cycle Assessment Analysis: Application to Restoration Projects and New Construction in Alpine Climate, Japan. Sustainability 2021, 13, 3608. [Google Scholar] [CrossRef]
- Elsorady, D. Sustainability and Conserved Energy Value of Heritage Buildings. Renew. Energy Sustain. Dev. 2017, 3, 104–117. [Google Scholar] [CrossRef]
- Munarim, U.; Ghisi, E. Environmental Feasibility of Heritage Buildings Rehabilitation. Renew. Sustain. Energy Rev. 2016, 58, 235–249. [Google Scholar] [CrossRef]
- Karoglou, M.; Kyvelou, S.S.; Boukouvalas, C.; Theofani, C.; Bakolas, A.; Krokida, M.; Moropoulou, A. Towards a Preservation–Sustainability Nexus: Applying LCA to Reduce the Environmental Footprint of Modern Built Heritage. Sustainability 2019, 11, 6147. [Google Scholar] [CrossRef]
- Opher, T.; Duhamel, M.; Posen, I.D.; Panesar, D.K.; Brugmann, R.; Roy, A.; Zizzo, R.; Sequeira, L.; Anvari, A.; MacLean, H.L. Life Cycle GHG Assessment of a Building Restoration: Case Study of a Heritage Industrial Building in Toronto, Canada. J. Clean. Prod. 2021, 279, 123819. [Google Scholar] [CrossRef]
- Angrisano, M.; Fabbrocino, F.; Iodice, P.; Girard, L.F. The Evaluation of Historic Building Energy Retrofit Projects through the Life Cycle Assessment. Appl. Sci. 2021, 11, 7145. [Google Scholar] [CrossRef]
- Cluver, J.H.; Randall, B. Saving Energy in Historic Buildings. Balancing Efficiency and Value. Plan. High. Educ. 2012, 40, 13–24. [Google Scholar]
- Ding, G.; Ying, X. Embodied and Operating Energy Assessment of Existing Buildings—Demolish or Rebuild. Energy 2019, 182, 623–631. [Google Scholar] [CrossRef]
- Fufa, S.M.; Flyen, C.; Flyen, A.-C. How Can Existing Buildings with Historic Values Contribute to Achieving Emission Reduction Ambitions? Appl. Sci. 2021, 11, 5978. [Google Scholar] [CrossRef]
- Gravagnuolo, A.; Angrisano, M.; Nativo, M. Evaluation of Environmental Impacts of Historic Buildings Conservation through Life Cycle Assessment in a Circular Economy Perspective. Aestimum 2020, 241–272. [Google Scholar] [CrossRef]
- Grytli, E.; Kværness, L.; Rokseth, L.S.; Ygre, K.F. The Impact of Energy Improvement Measures on Heritage Buildings. J. Archit. Conserv. 2012, 18, 89–106. [Google Scholar] [CrossRef]
- Patcha, V.; Giourou, V. Comparative Life Cycle Assessment of a Historic and a Modern School Building, Located in the City of Naoussa, Greece. Sustainability 2022, 14, 4216. [Google Scholar] [CrossRef]
- Serrano, T.; Kampmann, T.; Ryberg, M.W. Comparative Life-Cycle Assessment of Restoration and Renovation of a Traditional Danish Farmer House. Build. Environ. 2022, 219, 109174. [Google Scholar] [CrossRef]
- Plevoets, B.; Van Cleempoel, K. Adaptive Reuse of the Built Heritage: Concepts and Cases of an Emerging Discipline; Routledge: London, UK; New York, NY, USA, 2019. [Google Scholar]
- Thornton, B.J. The Greenest Building (Is the One That You Don’t Build!): Effective Techniques for Sustainable Adaptive Reuse/Renovation. J. Green Build. 2011, 6, 1–7. [Google Scholar] [CrossRef]
- Bullen, P.; Love, P. A New Future for the Past: A Model for Adaptive Reuse Decision-making. Built Environ. Proj. Asset Manag. 2011, 1, 32–44. [Google Scholar] [CrossRef]
- Dyson, K.; Matthews, J.; Love, P.E.D. Critical Success Factors of Adapting Heritage Buildings: An Exploratory Study. Built Environ. Proj. Asset Manag. 2016, 6, 44–57. [Google Scholar] [CrossRef]
- Gorgolewski, M. Resource Salvation: The Architecture of Reuse; Wiley&Sons Inc.: Hoboken, NJ, USA, 2018. [Google Scholar]
- Hu, M. Balance between Energy Conservation and Environmental Impact: Life-Cycle Energy Analysis and Life-Cycle Environmental Impact Analysis. Energy Build. 2017, 140, 131–139. [Google Scholar] [CrossRef]
- Ma, T.; Yu, M. An Analysis of the Adaptive Re-Use of Heritage Buildings in South Australia. In Proceedings of the 20th International Symposium on Advancement of Construction Management and Real Estate; Wu, Y., Zheng, S., Luo, J., Wang, W., Mo, Z., Shan, L., Eds.; Springer: Singapore, 2017; pp. 1307–1316. [Google Scholar]
- Martin, T.; Johnston, A. The Adaptative Reuse of Built Historic Heritage-La Réaffectation du Patrimoine Religieux Bâti; Université Laval and Wentworth Institute of Technology: Québec, QC, Canada; Boston, MA, USA, 2006. [Google Scholar]
- Mine, T.Z. Adaptive Re-Use of Monuments “Restoring Religious Buildings with Different Uses”. J. Cult. Herit. 2013, 14, S14–S19. [Google Scholar] [CrossRef]
- Mısırlısoy, D.; Günçe, K. Adaptive Reuse Strategies for Heritage Buildings: A Holistic Approach. Sustain. Cities Soc. 2016, 26, 91–98. [Google Scholar] [CrossRef]
- Berg, F.; Fuglseth, M. Life Cycle Assessment and Historic Buildings: Energy-Efficiency Refurbishment versus New Construction in Norway. J. Archit. Conserv. 2018, 24, 152–167. [Google Scholar] [CrossRef]
- Mitolo, M.; Noussan, M.; Pons, E.; Porte, D.; Tartaglia, M. Energy Analysis in an Italian Opera House: Highlighting the Difficulties in Refurbishing Historic Buildings Using Energy-Savings Strategies. IEEE Ind. Appl. Mag. 2019, 25, 45–51. [Google Scholar] [CrossRef]
- Lucuik, M.; Trusty, W.; Huffman, A.; Prefasi, A. The Greenest Building Is the One That Is Never Built: A Life-Cycle Assessment Study of Embodied Effects for Historic Buildings; ASHRAE: Peachtree Corners, GA, USA, 2010. [Google Scholar]
- Teso, L.; Carnieletto, L.; Sun, K.; Zhang, W.; Gasparella, A.; Romagnoni, P.; Zarrella, A.; Hong, T. Large Scale Energy Analysis and Renovation Strategies for Social Housing in the Historic City of Venice. Sustain. Energy Technol. Assess. 2022, 52, 102041. [Google Scholar] [CrossRef]
- Alev, Ü.; Eskola, L.; Arumägi, E.; Jokisalo, J.; Donarelli, A.; Siren, K.; Broström, T.; Kalamees, T. Renovation Alternatives to Improve Energy Performance of Historic Rural Houses in the Baltic Sea Region. Energy Build. 2014, 77, 58–66. [Google Scholar] [CrossRef]
- Arumägi, E.; Kalamees, T. Analysis of Energy Economic Renovation for Historic Wooden Apartment Buildings in Cold Climates. Appl. Energy 2014, 115, 540–548. [Google Scholar] [CrossRef]
- Ascione, F.; de Rossi, F.; Vanoli, G.P. Energy Retrofit of Historical Buildings: Theoretical and Experimental Investigations for the Modelling of Reliable Performance Scenarios. Energy Build. 2011, 43, 1925–1936. [Google Scholar] [CrossRef]
- Blecich, P.; Franković, M.; Kristl, Ž. Energy Retrofit of the Krsan Castle: From Sustainable to Responsible Design—A Case Study. Energy Build. 2016, 122, 23–33. [Google Scholar] [CrossRef]
- Burattini, C.; Nardecchia, F.; Bisegna, F.; Cellucci, L.; Gugliermetti, F.; Vollaro, A.D.L.; Salata, F.; Golasi, I. Methodological Approach to the Energy Analysis of Unconstrained Historical Buildings. Sustainability 2015, 7, 10428–10444. [Google Scholar] [CrossRef]
- Cantin, R.; Burgholzer, J.; Guarracino, G.; Moujalled, B.; Tamelikecht, S.; Royet, B.G. Field Assessment of Thermal Behaviour of Historical Dwellings in France. Build. Environ. 2010, 45, 473–484. [Google Scholar] [CrossRef]
- Gagliano, A.; Nocera, F.; Patania, F.; Moschella, A.; Detommaso, M.; Evola, G. Synergic Effects of Thermal Mass and Natural Ventilation on the Thermal Behaviour of Traditional Massive Buildings. Int. J. Sustain. Energy 2016, 35, 411–428. [Google Scholar] [CrossRef]
- Leardini, P.; Manfredini, M.; Callau, M. Energy Upgrade to Passive House Standard for Historic Public Housing in New Zealand. Energy Build. 2015, 95, 211–218. [Google Scholar] [CrossRef]
- Li, Q.; Sun, X.; Chen, C.; Yang, X. Characterizing the Household Energy Consumption in Heritage Nanjing Tulou Buildings, China: A Comparative Field Survey Study. Energy Build. 2012, 49, 317–326. [Google Scholar] [CrossRef]
- Pisello, A.L.; Petrozzi, A.; Castaldo, V.L.; Cotana, F. On an Innovative Integrated Technique for Energy Refurbishment of Historical Buildings: Thermal-Energy, Economic and Environmental Analysis of a Case Study. Appl. Energy 2016, 162, 1313–1322. [Google Scholar] [CrossRef]
- Rasmussen, T.V.; Møller, E.B.; Buch-Hansen, T.C. Extensive Renovation of Heritage Buildings: Reduced Energy Consumption and CO2 Emissions. Open Constr. Build. Technol. J. 2015, 9, 58–67. [Google Scholar] [CrossRef]
- Şahin, C.D.; Arsan, Z.D.; Tunçoku, S.S.; Broström, T.; Akkurt, G.G. A Transdisciplinary Approach on the Energy Efficient Retrofitting of a Historic Building in the Aegean Region of Turkey. Energy Build. 2015, 96, 128–139. [Google Scholar] [CrossRef]
- Sauchelli, M.; Masera, G.; D’Antona, G.; Manzolini, G. ISIS Facchinetti: A Nearly Zero Energy Retrofit in Italy. Energy Procedia 2014, 48, 1326–1335. [Google Scholar] [CrossRef]
- Woroniak, G.; Piotrowska-Woroniak, J. Effects of Pollution Reduction and Energy Consumption Reduction in Small Churches in Drohiczyn Community. Energy Build. 2014, 72, 51–61. [Google Scholar] [CrossRef]
- Akande, O.K.; Odeleye, D.; Coday, A.; JimenezBescos, C. Performance Evaluation of Operational Energy Use in Refurbishment, Reuse, and Conservation of Heritage Buildings for Optimum Sustainability. Front. Archit. Res. 2016, 5, 371–382. [Google Scholar] [CrossRef]
- De Berardinis, P.; Rotilio, M.; Marchionni, C.; Friedman, A. Improving the Energy-Efficiency of Historic Masonry Buildings. A Case Study: A Minor Centre in the Abruzzo Region, Italy. Energy Build. 2014, 80, 415–423. [Google Scholar] [CrossRef]
- Diler, Y.; Turhan, C.; Durmuş Arsan, Z.; Gökçen Akkurt, G. Thermal Comfort Analysis of Historical Mosques. Case Study: The Ulu Mosque, Manisa, Turkey. Energy Build. 2021, 252, 111441. [Google Scholar] [CrossRef]
- Spigliantini, G.; Fabi, V.; Schweiker, M.; Corgnati, S. Historical Buildings’ Energy Conservation Potentialities: A Methodology Focused on Building Operation. Int. J. Build. Pathol. Adapt. 2018, 37, 306–325. [Google Scholar] [CrossRef]
- Conseil National de Recherches Canada. Lignes Directrices Nationales en Matière d’analyse du Cycle de Vie de L’ensemble du Bâtiment; National Research Council of Canada: Ottawa, ON, USA, 2022.
- El Faiz, M. Analyse du Cycle de Vie à L’aide du Logiciel SimaPro. Master’s Thesis, Université Laval, Québec, QC, Canada, 2020. [Google Scholar]
- Revéret, J.-P.; Parent, J. L’analyse Sociale et Socio-Économique Du Cycle de Vie Des Produits, Défis et Enjeux. In Repenser la Responsabilité Sociale de L’entreprise; Gendron, C., Girard, B., Eds.; Armand Colin: Paris, France, 2013; pp. 261–272. [Google Scholar]
- Redden, R.; Crawford, R.H. Valuing the Environmental Performance of Historic Buildings. Australas. J. Environ. Manag. 2021, 28, 59–71. [Google Scholar] [CrossRef]
- Bonoli, A.; Franzoni, E. Life Cycle Assessment (LCA) Analysis of Renders and Paints for the Restoration of Historical Buildings. IOP Conf. Ser. Environ. Earth Sci. 2019, 296, 012022. [Google Scholar] [CrossRef]
- Franzoni, E.; Volpi, L.; Bonoli, A. Applicability of Life Cycle Assessment Methodology to Conservation Works in Historical Building: The Case of Cleaning. Energy Build. 2020, 214, 109844. [Google Scholar] [CrossRef]
- Tadeu, S.; Rodrigues, C.; Tadeu, A.; Freire, F.; Simões, N. Energy Retrofit of Historic Buildings: Environmental Assessment of Cost-Optimal Solutions. J. Build. Eng. 2015, 4, 167–176. [Google Scholar] [CrossRef]
- Iyer-Raniga, U.; Wong, J.P.C. Evaluation of Whole Life Cycle Assessment for Heritage Buildings in Australia. Build. Environ. 2012, 47, 138–149. [Google Scholar] [CrossRef]
- Wise, F.; Moncaster, A.; Jones, D.; Dewberry, E. Considering Embodied Energy and Carbon in Heritage Buildings—A Review. IOP Conf. Ser. Environ. Earth. Sci. 2019, 329, 012002. [Google Scholar] [CrossRef]
- Chau, C.K.; Leung, T.M.; Ng, W.Y. A Review on Life Cycle Assessment, Life Cycle Energy Assessment and Life Cycle Carbon Emissions Assessment on Buildings. Appl. Energy 2015, 143, 395–413. [Google Scholar] [CrossRef]
- Martínez-Molina, A.; Tort-Ausina, I.; Cho, S.; Vivancos, J.-L. Energy Efficiency and Thermal Comfort in Historic Buildings: A Review. Renew. Sustain. Energy Rev. 2016, 61, 70–85. [Google Scholar] [CrossRef]
- Lidelöw, S.; Örn, T.; Luciani, A.; Rizzo, A. Energy-Efficiency Measures for Heritage Buildings: A Literature Review. Sustain. Cities Soc. 2019, 45, 231–242. [Google Scholar] [CrossRef]
- Parsons, K. Human Thermal Comfort; CRC Press: Boca Raton, FL, USA, 2019; ISBN 978-0-429-29498-3. [Google Scholar]
- Cheung, T.; Schiavon, S.; Parkinson, T.; Li, P.; Brager, G. Analysis of the Accuracy on PMV—PPD Model Using the ASHRAE Global Thermal Comfort Database II. Build. Environ. 2019, 153, 205–217. [Google Scholar] [CrossRef]
- Nicol, J.F.; Humphreys, M.A. Adaptive Thermal Comfort and Sustainable Thermal Standards for Buildings. Energy Build. 2002, 34, 563–572. [Google Scholar] [CrossRef]
- ASHRAE (American Society of Heating, Refrigerating and Air-Conditioning Engineers). Thermal Comfort. In ASHRAE Handbook-Fundamentals; ASHRAE: Peachtree Corners, GA, USA, 2021. [Google Scholar]
- Fanger, P.O. Assessment of Man’s Thermal Comfort in Practice. Br. J. Ind. Med. 1973, 30, 313–324. [Google Scholar] [CrossRef] [PubMed]
- Jia, C.; Zhang, Z.; Wang, M.; Han, S.; Cao, J.; Rong, Y.; Du, C. Investigation on Indoor Thermal Environment of Industrial Heritage during the Cooling Season and Its Impacts on Thermal Comfort. Case Stud. Therm. Eng. 2023, 52, 103769. [Google Scholar] [CrossRef]
- Noël, P. Évaluation du Confort Thermique à la Suite D’abaissements de la Température de Consigne des Thermostats en Mode Chauffage à L’aide de Données Mesurées In Situ et de Simulations. Masters’s Thesis, École de Technologie Supérieure, Montréal, QC, Canada, 2018. [Google Scholar]
- Ogoli, D.M. Thermal Comfort in a Naturally Ventilated Educational Building. In Proceedings of the ARCC Spring Research Conference, Eugene, OR, USA, 16–18 April 2007. [Google Scholar]
- Zhang, N.; Cao, B.; Wang, Z.; Zhu, Y.; Lin, B. A Comparison of Winter Indoor Thermal Environment and Thermal Comfort between Regions in Europe, North America, and Asia. Build. Environ. 2017, 117, 208–217. [Google Scholar] [CrossRef]
- Yang, X.; Li, S.; Zhang, Q.; He, S. Thermal Comfort Assessment of the Beijing Historical Town Blocks: Analysis of Indices and Applications. Sci. Program. 2022, 2022, e2381584. [Google Scholar] [CrossRef]
- Lindberg, U.; Fahlén, P.; Axell, M.; Fransson, N. Thermal Comfort in the Supermarket Environment—Multiple Enquiry Methods and Simultaneous Measurements of the Thermal Environment. Int. J. Refrig. 2017, 82, 426–435. [Google Scholar] [CrossRef]
- ASHRAE (American Society of Heating, Refrigerating and Air-Conditioning Engineers). ASHRAE Terminology-Terminology. Presentation. Available online: https://terminology.ashrae.org/?entry=predicted%20mean%20vote%20(PMV) (accessed on 22 March 2024).
- Fabbri, K. The Indices of Feeling—Predicted Mean Vote PMV and Percentage People Dissatisfied PPD. In Indoor Thermal Comfort Perception: A Questionnaire Approach Focusing on Children; Fabbri, K., Ed.; Springer International Publishing: Cham, Switzerland, 2015; pp. 75–125. ISBN 978-3-319-18651-1. [Google Scholar]
- Nicol, F.; Humphreys, M.; Roaf, S. (Eds.) Field Studies and the Adaptive Approach. In Adaptive Thermal Comfort: Principles and Practice; Routledge: London, UK; New York, NY, USA, 2012; ISBN 978-0-203-12301-0. [Google Scholar]
- Nicol, F.; Humphreys, M.; Roaf, S. (Eds.) The Heat Balance Approach to Defining Thermal Comfort. In Adaptive Thermal Comfort: Principles and Practice; Routledge: London, UK; New York, NY, USA, 2012; ISBN 978-0-203-12301-0. [Google Scholar]
- Schiavon, S.; Hoyt, T.; Piccioli, A. Web Application for Thermal Comfort Visualization and Calculation According to ASHRAE Standard 55. Build. Simul. 2014, 7, 321–334. [Google Scholar] [CrossRef]
- Tartarini, F.; Schiavon, S.; Cheung, T.; Hoyt, T. CBE Thermal Comfort Tool: Online Tool for Thermal Comfort Calculations and Visualizations. SoftwareX 2020, 12, 100563. [Google Scholar] [CrossRef]
- Yau, Y.; Chew, B. A Review on Predicted Mean Vote and Adaptive Thermal Comfort Models. Build. Serv. Eng. Res. Technol. 2014, 35, 23–35. [Google Scholar] [CrossRef]
- Zhang, S.; Lin, Z. Predicted Mean Vote with Skin Temperature from Standard Effective Temperature Model. Build. Environ. 2020, 183, 107133. [Google Scholar] [CrossRef]
- Gao, S.; Yang, L.; Shi, M.; Zhao, S.; Zhou, X.; Zhai, Y. Human Thermal Comfort under Lateral Radiant Asymmetries. Energy Built. Environ. 2023, 4, 432–444. [Google Scholar] [CrossRef]
- Yao, R.; Li, B.; Liu, J. A Theoretical Adaptive Model of Thermal Comfort—Adaptive Predicted Mean Vote (aPMV). Build Environ. 2009, 44, 2089–2096. [Google Scholar] [CrossRef]
- Kuru, M.; Calis, G. Understanding the Relationship between Indoor Environmental Parameters and Thermal Sensation of Users Via Statistical Analysis. Procedia Eng. 2017, 196, 808–815. [Google Scholar] [CrossRef]
- Humphreys, M.; Nicol, F.; Roaf, S. Adaptive Thermal Comfort: Foundations and Analysis; Routledge: London, UK, 2015; ISBN 978-1-315-76581-5. [Google Scholar]
- Taleghani, M.; Tenpierik, M.; Kurvers, S.; Van Den Dobbelsteen, A. A Review into Thermal Comfort in Buildings. Renew. Sustain. Energy Rev. 2013, 26, 201–215. [Google Scholar] [CrossRef]
- Yang, L.; Yan, H.; Lam, J.C. Thermal Comfort and Building Energy Consumption Implications—A Review. Appl. Energy 2014, 115, 164–173. [Google Scholar] [CrossRef]
- Chen, C.; He, M.; Chu, Z.; He, L.; Zhu, J.; Bu, Y.; Wan, J.; Zhang, L. Field Study on Indoor Thermal Environments of Monastic Houses and Thermal Comfort of Monks. Int. J. Environ. Res. Public Health 2022, 20, 8. [Google Scholar] [CrossRef]
- De Dear, R.; Brager, G.S. Developing an Adaptive Model of Thermal Comfort and Preference; ASHRAE: Peachtree Corners, GA, USA, 1998. [Google Scholar]
- Pellegrino, M. La consommation énergétique à Calcutta (Inde): Du confort thermique aux statuts sociaux. Vertigo 2013, 13. [Google Scholar] [CrossRef]
- Wang, C.; Li, C.; Xie, L.; Wang, X.; Chang, L.; Wang, X.; Li, H.X.; Liu, Y. Thermal Environment and Thermal Comfort in Metro Systems: A Case Study in Severe Cold Region of China. Build. Environ. 2023, 227, 109758. [Google Scholar] [CrossRef]
- Wu, Q.; Liu, J.; Zhang, L.; Zhang, J.; Jiang, L. Study on Thermal Sensation and Thermal Comfort in Environment with Moderate Temperature Ramps. Build. Environ. 2020, 171, 106640. [Google Scholar] [CrossRef]
- Rupp, R.F.; Vásquez, N.G.; Lamberts, R. A Review of Human Thermal Comfort in the Built Environment. Energy Build. 2015, 105, 178–205. [Google Scholar] [CrossRef]
- Berthold, É. Le patrimoine des Communautés Religieuses. Empreintes et Approches; Presses de l’Université Laval: Québec, QC, Canada, 2018. [Google Scholar]
- Berthold, É. Les Sœurs de la Charité de Québec. Histoire et Patrimoine Social; Presses de l’Université Laval: Québec, QC, Canada, 2019. [Google Scholar]
- Berthold, É. L’intervention Sociale Comme Patrimoine. Les Sœurs du Bon-Pasteur de Québec; Presses de l’Université Laval: Québec, QC, Canada, 2020. [Google Scholar]
- Millar, L.A. Archives: Principles and Practices; Facet Publishing: London, UK, 2017; ISBN 978-1-55570-726-2. [Google Scholar]
- Presutti, R. Toward a Greater Discourse: Issues in Religious Archives. Theol. Librariansh. 2010, 3, 15–22. [Google Scholar] [CrossRef]
- Humphreys, M.A.; Hancock, M. Do People like to Feel ‘Neutral’? Exploring the Variation of the Desired Thermal Sensation on the ASHRAE Scale. Energy Build. 2007, 39, 867–874. [Google Scholar] [CrossRef]
- Deb, C.; Ramachandraiah, A. Evaluation of Thermal Comfort in a Rail Terminal Location in India. Build. Environ. 2010, 45, 2571–2580. [Google Scholar] [CrossRef]
- Sharifi, S.; Saman, W.; Alemu, A.; Boland, J. A Proposed Long-Term Thermal Comfort Scale. Build. Res. Inf. 2021, 49, 661–678. [Google Scholar] [CrossRef]
- Olesen, B.W.; Wang, H.; Kazanci, O.B. The Effect of Room Temperature Control by Air- or Operative Temperature on Thermal Comfort and Energy Use; IBPSA: Rome, Italy, 2019; pp. 2086–2093. [Google Scholar]
- Franco, G.; Magrini, A. Historical Buildings and Energy; Springer: Cham, Switzerland, 2017; ISBN 978-3-319-52615-7. [Google Scholar]
- Joffe, H. Risk: From Perception to Social Representation. Br. J. Soc. Psychol. 2003, 42, 55–73. [Google Scholar] [CrossRef]



| Author(s) | Objective(s) | Method(s) | Period | Type(s) of Historic Building(s) | ||
|---|---|---|---|---|---|---|
| Description of the Method(s) | Type(s) of Qualitative Analysis | Variables | ||||
| Akande et al., 2016 [43] | To assess the operational energy use of historic buildings to increase their sustainable performance. | Case studies of 8 refurbished and converted churches in the United Kingdom. Field surveys and questionnaires administered to the building managers mixed with desk study. | Questionnaires administered to the building managers and interviews. |
| Current (12-month period) | Religious buildings (listed churches) |
| De Berardinis et al., 2014 [44] | To describe a study of historic buildings and propose interventions to improve their energy efficiency. | Study of buildings in various small towns of Abruzzo Region, Italy. On-site investigations and thermography testing to acquire data on thermal quantities and assess thermal loss of these buildings. | Direct survey using environmental diagnostic systems. |
| Current | Residential buildings |
| Diler et al., 2021 [45] | Three objectives: 1. to investigate thermal comfort during prayer times for one year in a historic mosque, 2. to assess its energy consumption, 3. to perform risk assessment study to preserve its cultural heritage value. | Case study of the Ulu Mosque, Manisa, Turkey. Long-term measurements of indoor and outdoor climatic conditions (temperature and relative humidity) mixed with collection of data on structural characteristics of the building. | Data collection on the building from architectural and restoration projects, reports, books, surveys, and personal communication with staff of the mosque. |
| Current (two-year period) | A religious building (a mosque) |
| Spigliantini et al., 2019 [46] | To outline a methodology that allows to investigate the potential of energy and economical savings by acting only on the use of the historic building. | Two case studies: 1. The National Gallery of Umbria, Perugia, Italy and 2. Turin Conservatory of Music (University of Music), Italy. Consists of semi-structured interviews with the building managers or owners and quantitative questionnaires with the building occupants. | Semi-structured interviews with the building managers or owners. |
| Current (18-month period) | An art gallery and a university |
| Seven-Point Scale | Thermal Sensation |
|---|---|
| −3 | Cold |
| −2 | Cool |
| −1 | Slightly cool |
| 0 | Neutral/Comfortable |
| +1 | Slightly warm |
| +2 | Warm |
| +3 | Hot |
| Excerpts from the Annals (Translation into English) | Authenticity (Part No. 1) | Identification of the Authors (Part No. 2) | Nature of Perceptions (Part No. 3) | Classification of Perceptions (Part No. 4) |
|---|---|---|---|---|
| “It’s cold in the house; the furnace is doing its best, but it doesn’t warm up…” (2 February 1908). “This morning, Mr. Blondin’s workers arrive to install the two new furnaces. […] Our Mother is worried about health issues, especially [the health] of the novices whom she keeps as close as possible to the kitchen fire” (17 February 1908). | Authentic. Found in an official collection of Annals. | Both excerpts were written by the same annalist | Collective | 1st excerpt: direct perception 2nd excerpt: indirect perception |
| “Cold… for two days now, we have been fervently holding the procession to Saint Joseph to obtain coal. We only have a few shovelfuls of coal left in the cellar and winter is not over! […] The coal cart ordered last summer still hasn’t arrived yet...”. (19 February 1923). “After several requests here and there, we finally obtain two tons of coal from the Sisters of the Sacred Hearts of Jesus Mary […]. We turn off one of our furnaces to conserve this small supply, as there is no longer any hope of obtaining more anywhere” (26 February 1923). | Authentic. Found in an official collection of Annals. | Both excerpts were written by the same annalist. | Collective | 1st excerpt: direct perception 2nd excerpt: indirect perception |
| “Our heating appliances work wonders. The chapel provides significant protection against the north” (30 January 1937). | Authentic. Found in an official collection of Annals. | N/A | Collective | Indirect perception |
| Seven-Point Scale | Thermal Sensation | Examples—February 1908 |
|---|---|---|
| −3 | Cold | OV—«Il fait froid dans la maison; la fournaise donne ce qu’elle peut, mais ne réchauffe pas…» (2 février 1908). TR—“It’s cold in the house; the furnace is doing its best, but it doesn’t warm up…” (2 February 1908). |
| OV—«Ce matin, les ouvriers de Monsieur Blondin arrivent pour installer les deux nouvelles fournaises […]. Notre Mère est inquiète des santés, surtout des novices qu’elle fait demeurer le plus près possible du feu de la cuisine» (17 février 1908). TR—“This morning, Mr. Blondin’s workers arrive to install the two new furnaces. […] Our Mother is worried about health issues, especially [the health] of the novices whom she keeps as close as possible to the kitchen fire” (17 February 1908). | ||
| −2 | Cool | |
| −1 | Slightly cool | |
| 0 | Neutral/Comfortable | |
| +1 | Slightly warm | |
| +2 | Warm | |
| +3 | Hot |
| Seven-Point Scale | Thermal Sensation | Examples—February 1923 |
|---|---|---|
| −3 | Cold | OV—«Froid… depuis deux jours nous faisons avec grande ferveur la procession à Saint-Joseph pour obtenir le charbon. Nous n’avons plus que quelques pelletées de charbon dans la cave et l’hiver n’est pas fini! […] Le char de charbon commandé depuis l’été dernier ne nous arrive pas…» (19 février 1923). TR—“Cold… for two days now, we have been fervently holding the procession to Saint Joseph to obtain coal. We only have a few shovelfuls of coal left in the cellar and winter is not over! […] The coal cart ordered last summer still hasn’t arrived yet…” (19 February 1923). |
| OV—«Après plusieurs demandes ici et là, nous obtenons enfin deux tonnes de charbon des Sœurs des Saints Cœurs de Jésus-Marie […]. Nous éteignons une de nos fournaises pour ménager cette petite provision, car il n’y a plus d’espoir de nous en procurer nulle part.» (26 février 1923). TR—“After several requests here and there, we finally obtain two tons of coal from the Sisters of the Sacred Hearts of Jesus Mary […]. We turn off one of our furnaces to conserve this small supply, as there is no longer any hope of obtaining more anywhere” (26 February 1923). | ||
| −2 | Cool | |
| −1 | Slightly cool | |
| 0 | Neutral/Comfortable | |
| +1 | Slightly warm | |
| +2 | Warm | |
| +3 | Hot |
| Seven-Point Scale | Thermal Sensation | Examples—January and August 1937 |
|---|---|---|
| −3 | Cold | |
| −2 | Cool | |
| −1 | Slightly cool | |
| 0 | Neutral/Comfortable | OV—«Nos appareils de chauffage font merveille. La chapelle protège beaucoup contre le nord» (30 janvier 1937). TR—“Our heating appliances work wonders. The chapel provides significant protection against the north” (30 January 1937). |
| +1 | Slightly warm | |
| +2 | Warm | |
| +3 | Hot |
| PMV Inputs | Detailed PMV Inputs According to CBE Thermal Comfort Tool | Data |
|---|---|---|
| Operative temperature (°C) | 0–17 | |
| Air Speed (m/s) | 0.5 | |
| Relative humidity (%) | 0 | |
| Metabolic rate | Activity level: seated, quiet 1 | 1 met |
| Clothing level | Clothing items 2 | 1 clo |
| Women’s underwear Knee socks (thick) Boots Long underwear top Long underwear bottom Long-sleeved long gown 3,4 |
| PMV Inputs | Detailed PMV Inputs According to CBE Thermal Comfort Tool | Data |
|---|---|---|
| Operative temperature (°C) | 25–29 | |
| Air Speed (m/s) | 0.5 | |
| Relative humidity (%) | 0 | |
| Metabolic rate | Activity level: seated, quiet | 1 met |
| Clothing level | Clothing items | 1 clo |
| Women’s underwear Knee socks (thick) Boots Long underwear top Long underwear bottom Long-sleeved long gown |
Disclaimer/Publisher’s Note: The statements, opinions and data contained in all publications are solely those of the individual author(s) and contributor(s) and not of MDPI and/or the editor(s). MDPI and/or the editor(s) disclaim responsibility for any injury to people or property resulting from any ideas, methods, instructions or products referred to in the content. |
© 2024 by the authors. Licensee MDPI, Basel, Switzerland. This article is an open access article distributed under the terms and conditions of the Creative Commons Attribution (CC BY) license (https://creativecommons.org/licenses/by/4.0/).
Share and Cite
Berthold, É.; Pawliw, K.; St-Pierre, M.; Pronovost, F.; Méthé, L. Operational Energy in Historic Religious Buildings: A Qualitative Approach. Sustainability 2024, 16, 9438. https://doi.org/10.3390/su16219438
Berthold É, Pawliw K, St-Pierre M, Pronovost F, Méthé L. Operational Energy in Historic Religious Buildings: A Qualitative Approach. Sustainability. 2024; 16(21):9438. https://doi.org/10.3390/su16219438
Chicago/Turabian StyleBerthold, Étienne, Kim Pawliw, Mathieu St-Pierre, Francis Pronovost, and Léa Méthé. 2024. "Operational Energy in Historic Religious Buildings: A Qualitative Approach" Sustainability 16, no. 21: 9438. https://doi.org/10.3390/su16219438
APA StyleBerthold, É., Pawliw, K., St-Pierre, M., Pronovost, F., & Méthé, L. (2024). Operational Energy in Historic Religious Buildings: A Qualitative Approach. Sustainability, 16(21), 9438. https://doi.org/10.3390/su16219438

