Understanding Electric Vehicle Adoption in Türkiye: Analyzing User Motivations Through the Technology Acceptance Model
Abstract
1. Introduction
- Hypotheses to understand the factors of Turkish users’ intention for EVs were prepared based on the extended Technology Acceptance Model, including the effect of Social Norms, Image, and Compatibility.
- A questionnaire was prepared using the relevant literature, and data were collected accordingly.
- A Partial Least Square Structural Equation Model was established, and several tests were conducted in SMART PLS4 [29] to verify the model’s quality.
- Hypotheses were tested to identify the factors influencing the intention to use electric cars.
2. Materials and Methods
2.1. Method
External Factors
2.2. Data
3. Results
3.1. Descriptive Analysis of Questionnaire
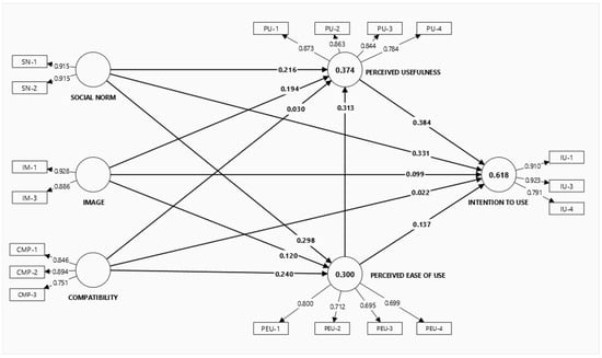
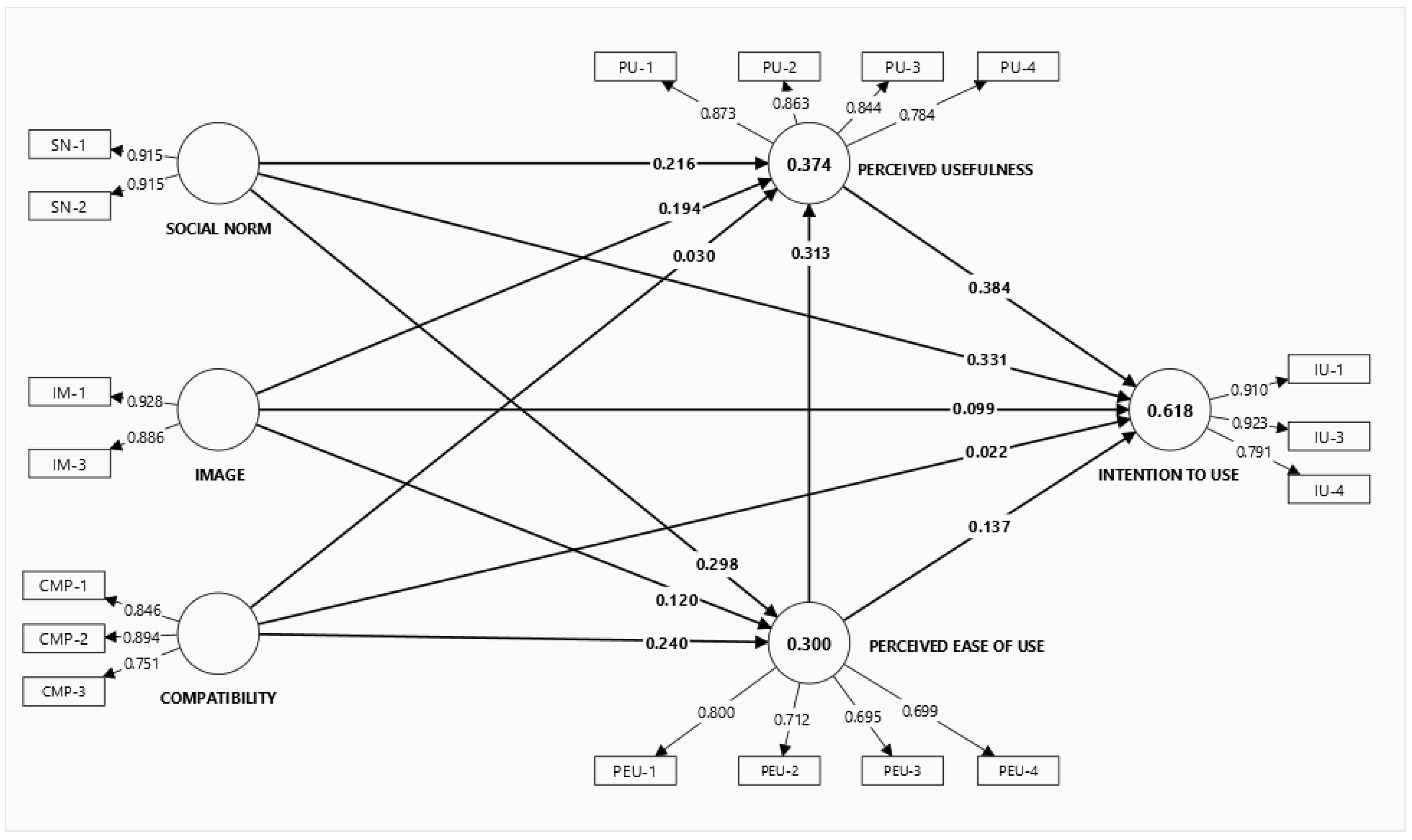
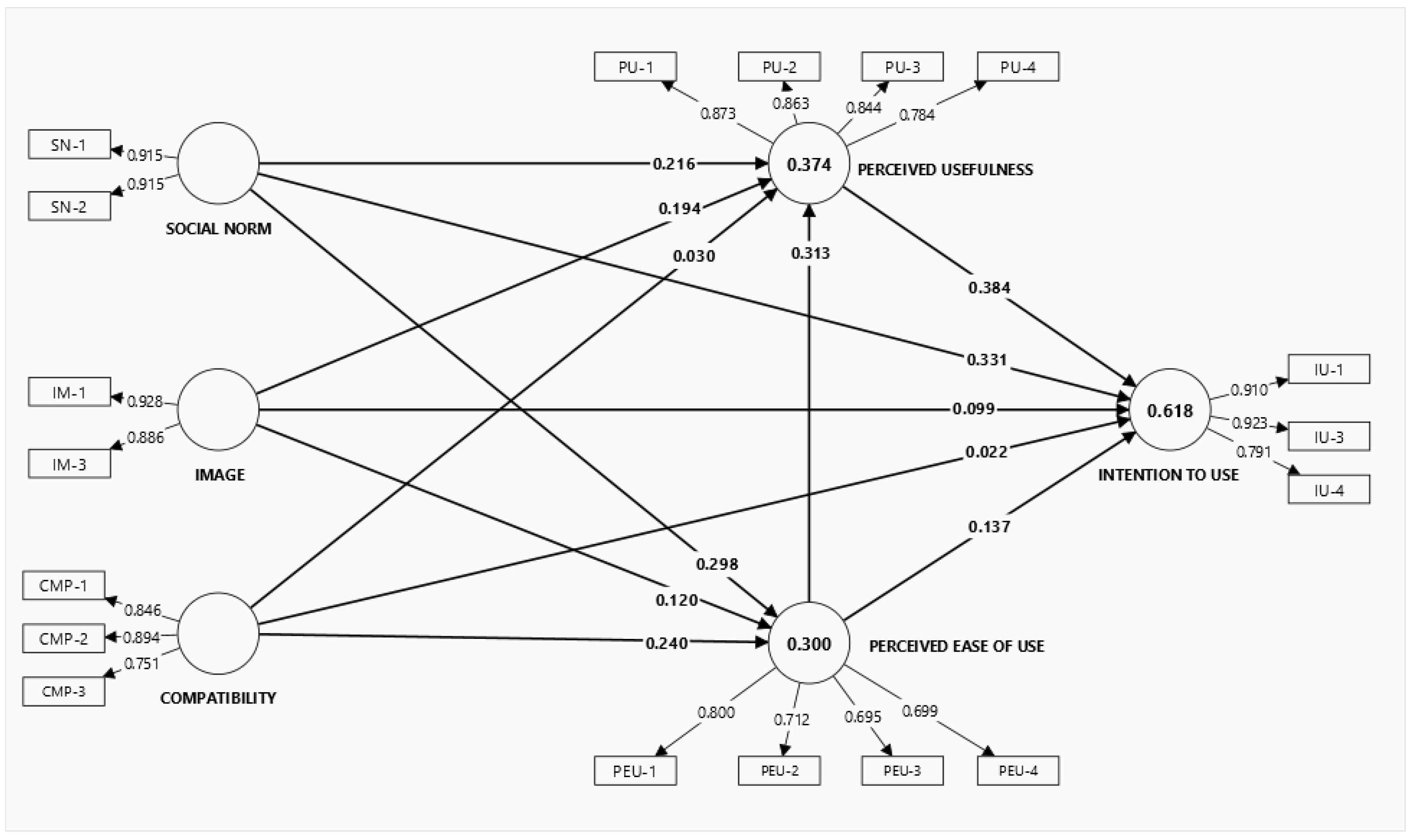
3.2. Results Regarding the PLS-SEM Model
3.2.1. Evaluation of the Reflective Measurement Model
3.2.2. Evaluation of the Structural Model
3.3. Hypotheses Testing Analysis
4. Discussion
5. Conclusions
Author Contributions
Funding
Institutional Review Board Statement
Informed Consent Statement
Data Availability Statement
Conflicts of Interest
Appendix A
| COMP | IM | IU | PEU | PU | SN | |
|---|---|---|---|---|---|---|
| CMP-1 | 0.846 | |||||
| CMP-2 | 0.895 | |||||
| CMP-3 | 0.749 | |||||
| IM-1 | 0.884 | |||||
| IM-2 | 0.945 | |||||
| IM-3 | 0.910 | |||||
| IU-1 | 0.918 | |||||
| IU-2 | 0.950 | |||||
| IU-3 | 0.936 | |||||
| IU-4 | 0.745 | |||||
| PEU-1 | 0.799 | |||||
| PEU-2 | 0.710 | |||||
| PEU-3 | 0.695 | |||||
| PEU-4 | 0.701 | |||||
| PU-1 | 0.873 | |||||
| PU-2 | 0.862 | |||||
| PU-3 | 0.845 | |||||
| PU-4 | 0.785 | |||||
| SN-1 | 0.915 | |||||
| SN-2 | 0.915 |
| Cronbach’s Alpha | Composite Reliability (rho_a) | Composite Reliability (rho_c) | Average Variance Extracted (AVE) | |
|---|---|---|---|---|
| COMP | 0.776 | 0.796 | 0.871 | 0.693 |
| IM | 0.901 | 0.909 | 0.938 | 0.834 |
| IU | 0.910 | 0.916 | 0.939 | 0.794 |
| PEU | 0.712 | 0.719 | 0.818 | 0.529 |
| PU | 0.863 | 0.866 | 0.907 | 0.709 |
| SN | 0.806 | 0.806 | 0.911 | 0.837 |
| COMP | IM | IU | PEU | PU | SN | |
|---|---|---|---|---|---|---|
| COMP | ||||||
| IM | 0.598 | |||||
| IU | 0.502 | 0.605 | ||||
| PEU | 0.524 | 0.459 | 0.658 | |||
| PU | 0.430 | 0.528 | 0.750 | 0.633 | ||
| SN | 0.575 | 0.717 | 0.770 | 0.600 | 0.602 |
| VIF | |
|---|---|
| CMP-1 | 1.925 |
| CMP-2 | 2.064 |
| CMP-3 | 1.350 |
| IM-1 | 2.124 |
| IM-2 | 5.403 |
| IM-3 | 4.392 |
| IU-1 | 4.388 |
| IU-2 | 7.726 |
| IU-3 | 5.856 |
| IU-4 | 1.547 |
| PEU-1 | 1.630 |
| PEU-2 | 1.773 |
| PEU-3 | 1.476 |
| PEU-4 | 1.208 |
| PU-1 | 3.122 |
| PU-2 | 3.044 |
| PU-3 | 1.917 |
| PU-4 | 1.600 |
| SN-1 | 1.834 |
| SN-2 | 1.834 |
References
- Global EV Outlook 2024. Available online: https://iea.blob.core.windows.net/assets/a9e3544b-0b12-4e15-b407-65f5c8ce1b5f/GlobalEVOutlook2024.pdf (accessed on 10 September 2024).
- Tax Benefits and Incentives 2024. Available online: https://www.acea.auto/files/Electric-cars-Tax-benefits-purchase-incentives_2024.pdf (accessed on 17 October 2024).
- Heffner, R.R.; Kurani, K.S.; Turrentine, T.S. Symbolism in California’s Early Market for HYBRID ELECTRIC VEHICLES. Transp. Res. Part D Transp. Environ. 2007, 12, 396–413. [Google Scholar] [CrossRef]
- Ozaki, R.; Sevastyanova, K. Going Hybrid: An Analysis of Consumer Purchase Motivations. Energy Policy 2011, 39, 2217–2227. [Google Scholar] [CrossRef]
- Egbue, O.; Long, S. Barriers to Widespread Adoption of Electric Vehicles: An Analysis of Consumer Attitudes and Perceptions. Energy Policy 2012, 48, 717–729. [Google Scholar] [CrossRef]
- Hackbarth, A.; Madlener, R. Consumer Preferences for Alternative Fuel Vehicles: A Discrete Choice Analysis. Transp. Res. Part D Transp. Environ. 2013, 25, 5–17. [Google Scholar] [CrossRef]
- Junquera, B.; Moreno, B.; Álvarez, R. Analyzing Consumer Attitudes Towards Electric Vehicle Purchasing Intentions in Spain: Technological Limitations and Vehicle Confidence. Technol. Forecast. Soc. Chang. 2016, 109, 6–14. [Google Scholar] [CrossRef]
- Schmalfuß, F.; Mühl, K.; Krems, J.F. Direct Experience with Battery Electric Vehicles (BEVs) Matters When Evaluating Vehicle Attributes, Attitude and Purchase Intention. Transp. Res. Part F Traffic Psychol. Behav. 2017, 46, 47–69. [Google Scholar] [CrossRef]
- Wang, N.; Tian, H.; Zhu, S.; Li, Y. Analysis of Public Acceptance of Electric Vehicle Charging Scheduling Based on the Technology Acceptance Model. Energy 2022, 258, 124804. [Google Scholar] [CrossRef]
- Bigerna, S.; Micheli, S. Attitudes Toward Electric Vehicles: The Case of Perugia Using a Fuzzy Set Analysis. Sustainability 2018, 10, 3999. [Google Scholar] [CrossRef]
- Huang, X.; Ge, J. Electric Vehicle Development in Beijing: An Analysis of Consumer Purchase Intention. J. Clean. Prod. 2019, 216, 361–372. [Google Scholar] [CrossRef]
- Simsekoglu, Ö.; Nayum, A. Predictors of Intention to Buy a Battery Electric Vehicle Among Conventional Car Drivers. Transp. Res. Part F Traffic Psychol. Behav. 2019, 60, 1–10. [Google Scholar] [CrossRef]
- Sovacool, B.K.; Abrahamse, W.; Zhang, L.; Ren, J. Pleasure or Profit? Surveying the Purchasing Intentions of Potential Electric Vehicle Adopters in China. Transp. Res. Part A Policy Pr. 2019, 124, 69–81. [Google Scholar] [CrossRef]
- Tu, J.-C.; Yang, C. Key Factors Influencing Consumers’ Purchase of Electric Vehicles. Sustainability 2019, 11, 3863. [Google Scholar] [CrossRef]
- Yang, C.; Tu, J.-C.; Jiang, Q. The Influential Factors of Consumers’ Sustainable Consumption: A Case on Electric Vehicles in China. Sustainability 2020, 12, 3496. [Google Scholar] [CrossRef]
- Curtale, R.; Liao, F.; van der Waerden, P. User Acceptance of Electric Car-Sharing Services: The Case of the Netherlands. Transp. Res. Part A Policy Pr. 2021, 149, 266–282. [Google Scholar] [CrossRef]
- Dutta, B.; Hwang, H.-G. Consumers Purchase Intentions of Green Electric Vehicles: The Influence of Consumers Technological and Environmental Considerations. Sustainability 2021, 13, 12025. [Google Scholar] [CrossRef]
- Emanović, M.; Jakara, M.; Barić, D. Challenges and Opportunities for Future BEVs Adoption in Croatia. Sustainability 2022, 14, 8080. [Google Scholar] [CrossRef]
- Kocagöz, E.; İğde, Ç.S. Elektrikli Araç Satın Alma Niyetini Hangi Faktörler Etkiler? Bir Tüketici Araştırması. Kahramanmaraş Sütçü İmam Üniversitesi Sos. Bilim. Derg. 2022, 19, 104–120. [Google Scholar] [CrossRef]
- Wang, S.; Li, J.; Zhao, D. The Impact of Policy Measures on Consumer Intention to Adopt Electric Vehicles: Evidence from China. Transp. Res. Part A Policy Pr. 2017, 105, 14–26. [Google Scholar] [CrossRef]
- de Oliveira, M.B.; da Silva, H.M.R.; Jugend, D.; Fiorini, P.D.C.; Paro, C.E. Factors Influencing the Intention to Use Electric Cars in Brazil. Transp. Res. Part A Policy Pr. 2021, 155, 418–433. [Google Scholar] [CrossRef]
- Yeğin, T.; Ikram, M. Analysis of Consumers’ Electric Vehicle Purchase Intentions: An Expansion of the Theory of Planned Behavior. Sustainability 2022, 14, 12091. [Google Scholar] [CrossRef]
- Arora, S.C.; Singh, V.K. Transition to Green Mobility: A Twin Investigation Behind the Purchase Reasons of Electric Vehicles in the Indian Market. Bottom Line 2024, 37, 77–308. [Google Scholar] [CrossRef]
- Buhmann, K.M.; Rialp-Criado, J.; Rialp-Criado, A. Predicting Consumer Intention to Adopt Battery Electric Vehicles: Extending the Theory of Planned Behavior. Sustainability 2024, 16, 1284. [Google Scholar] [CrossRef]
- Mabit, S.L.; Fosgerau, M. Demand for Alternative-Fuel Vehicles When Registration Taxes Are High. Transp. Res. Part D Transp. Environ. 2011, 16, 225–231. [Google Scholar] [CrossRef]
- Bjerkan, K.Y.; Nørbech, T.E.; Nordtømme, M.E. Incentives for Promoting Battery Electric Vehicle (BEV) Adoption in Norway. Transp. Res. Part D Transp. Environ. 2016, 43, 169–180. [Google Scholar] [CrossRef]
- PwC and Strategy & Electrical Vehicle Sales Review Q1. 2023. Available online: https://www.strategyand.pwc.com/tr/electric-vehicle-sales-review-2023-q1#:~:text=Although%20BEV%20sales%20in%20all,stellar%20figures%20from%20recent%20years (accessed on 15 July 2024).
- Turkish Statistical Institute (Turkstat). Distribution of Cars Registered to the Traffic According to Fuel Type. Available online: https://data.tuik.gov.tr/Bulten/Index?p=Motorlu-Kara-Tasitlari-Haziran-2024-53458#:~:text=Haziran%20ay%C4%B1nda%20676%20bin%2083,sini%20%C3%B6zel%20ama%C3%A7l%C4%B1%20ta%C5%9F%C4%B1tlar%20olu%C5%9Fturdu (accessed on 16 October 2024).
- Ringle, C.M.; Wende, S.; Becker, J.M.; SmartPLS4. SmartPLS. 2024. Available online: https://www.smartpls.com (accessed on 16 August 2024).
- Ajzen, I.; Fishbein, M. Attitude-Behavior Relations: A Theoretical Analysis and Review of Empirical Research. Psychol. Bull. 1977, 84, 888–918. [Google Scholar] [CrossRef]
- Davis, F.D. Perceived Usefulness, Perceived Ease of Use, and User Acceptance of Information Technology. MIS Q. 1989, 13, 319–340. [Google Scholar] [CrossRef]
- Venkatesh, V.; Thong, J.Y.L.; Xu, X. Consumer Acceptance and Use of Information Technology: Extending the Unified Theory of Acceptance and Use of Technology. MIS Q. 2012, 36, 157–178. [Google Scholar] [CrossRef]
- Venkatesh, V.; Bala, H. Technology Acceptance Model 3 and a Research Agenda on Interventions. Decis. Sci. 2008, 39, 273–315. [Google Scholar] [CrossRef]
- Moore, G.C.; Benbasat, I. Development of an Instrument to Measure the Perceptions of Adopting an Information Technology Innovation. Inf. Syst. Res. 1991, 2, 192–222. [Google Scholar] [CrossRef]
- Rogers, E.M. Diffusion of Innovations, 4th ed.; Free Press: New York, NY, USA, 1995. [Google Scholar]
- Hamutoğlu, N.B.; Güngören, Ö.C.; Uyanık, G.K.; Erdoğan, D.G. Dijital Okuryazarlık Ölçeği: Türkçe ’ye Uyarlama Çalışması. Ege Eğitim Dergisi 2017, 18, 408–429. [Google Scholar] [CrossRef]
- Yilmaz, M.B. Teknoloji Kabul ve Kullanım Birleştirilmiş Modeli-2 Ölçeğinin Türkçe Formunun Ge. J. Turk. Stud. 2017, 12, 127–146. [Google Scholar] [CrossRef]
- University of Michigan; Bagozzi, R. The Legacy of the Technology Acceptance Model and a Proposal for a Paradigm Shift. J. Assoc. Inf. Syst. 2007, 8, 244–254. [Google Scholar] [CrossRef]
- Chuttur, M. Overview of the Technology Acceptance Model: Origins, Developments and Future Directions. Sprouts Work. Pap. Inf. Syst. 2009, 9, 290. [Google Scholar]
- Venkatesh, V.; Davis, F.D. A Theoretical Extension of the Technology Acceptance Model: Four Longitudinal Field Studies. Manag. Sci. 2000, 46, 186–204. [Google Scholar] [CrossRef]
- Karahanna, E.; Agarwal, R.; Angst, C.M. Reconceptualizing Compatibility Beliefs in Technology Acceptance Research. MIS Q. 2006, 30, 781. [Google Scholar] [CrossRef]
- Hair, J.F.; Risher, J.J.; Sarstedt, M.; Ringle, C.M. When to Use and How to Report the Results of PLS-SEM. Eur. Bus. Rev. 2019, 31, 2–24. [Google Scholar] [CrossRef]
- Öztürk, N.Ö.; Barutçu, S. Comparing Technology Acceptance for Electric Vehicles—A Comparative Study in Turkey and Germany. Int. J. Contemp. Econ. Adm. Sci. 2023, XII, 898–917. [Google Scholar] [CrossRef]
- Hair, J.F., Jr.; Hult, G.T.M.; Ringle, C.M.; Sarstedt, M. A Primer on Partial Least Squares Structural Equation Modeling (PLS-SEM), 2nd ed.; Sage Publications: Los Angeles, CA, USA, 2017; ISBN 9781483377445. [Google Scholar]
- Cohen, J. Statistical Power Analysis for the Behavioral Sciences; Lawrence Erlbaum: Mahwah, NJ, USA, 1988. [Google Scholar]
- Joreskog, K.G.; Wold, H. The ML and PLS techniques for modeling with latent variables: Historical and comparative aspects. In Systems Under Indirect Observation; North-Holland: Amsterdam, The Netherlands, 1982; Part I; pp. 263–270. [Google Scholar]
- Diamantopoulos, A.; Sarstedt, M.; Fuchs, C.; Wilczynski, P.; Kaiser, S. Guidelines for choosing between multi-item and single-item scales for construct measurement: A predictive validity perspective. J. Acad. Mark. Sci. 2012, 40, 434–449. [Google Scholar] [CrossRef]
- Drolet, A.L.; Morrison, D.G. Do we really need multiple-item measures in service research? J. Serv. Res. 2001, 3, 196–204. [Google Scholar] [CrossRef]
- Henseler, J.; Ringle, C.M.; Sarstedt, M. A new criterion for assessing discriminant validity in variance-based structural equation modeling. J. Acad. Mark. Sci. 2015, 43, 115–135. [Google Scholar] [CrossRef]
- Shmueli, G.; Koppius, O.R. Predictive Analytics in Information Systems Research. MIS Q. 2011, 35, 553–572. [Google Scholar] [CrossRef]
- Sullivan, G.M.; Feinn, R. Using Effect Size—Or Why the P Value Is Not Enough. J. Grad. Med. Educ. 2012, 4, 279–282. [Google Scholar] [CrossRef] [PubMed]
- Golbabaei, F.; Yigitcanlar, T.; Bunker, J. The role of shared autonomous vehicle systems in delivering smart urban mobility: A systematic review of the literature. Int. J. Sustain. Transp. 2020, 15, 731–748. [Google Scholar] [CrossRef]
- Narayanan, S.; Chaniotakis, E.; Antoniou, C. Shared autonomous vehicle services: A comprehensive review. Transp. Res. Part C Emerg. Technol. 2020, 111, 255–293. [Google Scholar] [CrossRef]
- Nikitas, A.; Kougias, I.; Alyavina, E.; Tchouamou, E.N. How Can Autonomous and Connected Vehicles, Electromobility, BRT, Hyperloop, Shared Use Mobility and Mobility-As-A-Service Shape Transport Futures for the Context of Smart Cities? Urban Sci. 2017, 1, 36. [Google Scholar] [CrossRef]
- Adu-Gyamfi, G.; Song, H.; Nketiah, E.; Obuobi, B.; Adjei, M.; Cudjoe, D. Determinants of Adoption Intention of Battery Swap Technology for Electric Vehicles. Energy 2022, 251, 123862. [Google Scholar] [CrossRef]
- Khurana, A.; Kumar, V.V.R.; Sidhpuria, M. A Study on the Adoption of Electric Vehicles in India: The Mediating Role of Attitude. Vision J. Bus. Perspect. 2019, 24, 23–34. [Google Scholar] [CrossRef]





| (Authors, Year) Country | Attributes Investigated | Method Used | Main Findings |
|---|---|---|---|
| Heffner et al., 2007 [3] USA | Environmental Concerns; Ethics; Reduce Support to Oil Producers; Embrace New Technology | Semi-structured, ethnographic interviews | The symbolic meaning of owning an HEV differs across households (e.g., protecting the family’s future, technological interests, avoiding fuel dependency) |
| Ozaki and Sevastyanova, 2011 [4] UK | Financial Benefits; Social Norms; Norms of Groups | Exploratory Factor Analyses | Knowledge about hybrid cars would help overcome fears about technical and practical performance. |
| Egbue and Long, 2012 [5] USA | Range; Cost; Charging Infrasturcture; Realiability; Safety; Experience; Interest; Sustainability | Chi-square test | Attitudes, knowledge, and perceptions on EVs differ across gender, age, and education levels. Sustainability and environmental benefits follow cost and performance as effective factors. |
| Hackbarth and Madlener, 2013 [6] Germany | Purchase Price; Fuel cost; CO2 emissions; Recharging Time; Policy Incentives | Mixed Logit Model | Young, well-educated, environmentally aware car buyers are the most sensitive to EV adoption. |
| Junquera et al., 2016 [7] Spain | Charging Times; Price; Range; Age | Logistic Regression Analysis | Willingness to buy EV decreases as the price and the charging time increase. |
| Schmalfuß et al., 2017 [8] Germany | Direct Experience | Theory of Planned Behavior | Findings reveal the effects of experience on attributes and attitudes but no effect on purchase intention. |
| Wang et al., 2017 [9] China | Incentives; Information Policies; Convenience; Environmental Concern | Partial Least Squares Structural Equation Modeling (PLS-SEM) | Convenience policy measures (e.g., permissions for some privileges) are found to be the most effective factor in EV purchases. |
| Bigerna and Micheli, 2018 [10] Italy | Climate Awareness; Fuel Economy; Car Use Frequency; Bus Users; Range | Fuzzy Set Comparative Analysis | Public Transportation users have more intention to use EVs. Attitudes related to EVs differ across age. |
| Huang and Ge, 2019 [11] China | Subjective Norm; Attitude; Perceived Behavior Control; Cognitive Status; Product Perception; Incentives. | Theory of Planned Behavior | Significant differences among demographic variables are determined. Subjective Norms and incentives do not affect purchasing intention. |
| Simsekoglu and Nayum, 2019 [12] Norway | Perceive Accident Risk; Knowledge; Perceived Car Attributes; Subjective Norm | Theory of Planned Behavior | Economic, environmental attributes, Subjective Norms, and perceived behavioral control positively relate to the intention to buy EVs. |
| Sovacool et al., 2019 [13] China | Cost; Policy Supports; Performance; Charging; Knowledge | Statistical and Multivariate Analysis, Principal Component Analysis. | Performance of EVs, perceived benefits of driving an EV, and promotions are found to be related to adopting EVs. |
| Tu and Yang, 2019 [14] China | Attitude Toward Behavior (Perceived Usefulness, Perceived Ease of Use, Compatibility, Personal Innovativeness); Subjective Norm (Interpersonal and External Influence); Self Control Ability (Self Efficacy; Facilitating Condition; Perceived Behavior Control) | Framework based on Theory of Planned Behavior (TPB), Technology Acceptance Model (TAM), and Innovation Diffusion Theory (IDT), | Resources required to purchase EV, and environmental and national benefits positively affect purchase intention. Opinions of others do not have any effect. |
| Yang et al., 2020 [15] China | Knowledge; Brand Trust; Perceived Risk | Structural Equation Modeling | Consumer attitudes are found to be the most influential factor in purchasing EVs. |
| Curtale et al., 2021 [16] The Netherlands | Social Influence; Performance Expectancy; Effort Expectancy; Anxiety-free Experience; Trust; Personal Attitude; Car Ownership | Unified Theory of Acceptance and Use of Technology (UTAUT) | Social influence is the most important factor affecting behavioral intention. |
| Dutta and Hwang, 2021 [17] Taiwan | Attitude; Subjective Norm; Perceived Behavioral Control; Vehicle Performance; Purchasing Price; Charging Facility; Maintenance and Battery Cost | Theory of Planned Behaviour, SEM, CFA | Users in Taiwan are concerned about the greenhouse effects on the environment. |
| Emanović et al., 2022 [18] Croatia | Economic Factors; Battery; Charging Stations | Statistical and Visual Data Analysis | Range and range anxiety is the most significant barrier, followed by economic concerns. |
| Kocagöz and İğde, 2022 [19] Türkiye | EV Attribute Evaluation, Perceived Price, Environmental Concerns | Correlation and Regression Analysis, T-test, Anova | Perceived Price Value and environmental concerns have strong effects on EV purchase intention. Differences are determined across gender and marital status. |
| N. Wang et al., 2022 [20] China | Vehicle–Grid Integration; Charging Schedule; Initial Trust; Social Value; Social Influence | Technology Acceptance Model | Initial Trust, Social Value, and Social Influence have positive indirect effects, while perceived risk has a direct and negative effect. Users’ acceptance differed among marital status and age, but showed no difference among gender, education, and income levels. |
| Buranelli De Oliveira et al., 2022 [21] Brazil | Attitude; Emotions; Subjective Norm; Perceived Behavioral Control; Complexity; Relative Advantage; Compatibility | Structural Equation Modeling | Perceived Relative Advantage and Compatibility have a positive effect on intention through attitudes. Attitudes and emotions are the most influential factors in the intention to use. |
| Yeğin and Ikram, 2022 [22] Türkiye | Environmental Concerns; Green Trust (environmental effects of EVS); Subjective Norm; Attitude; Perceived Behavioral Control | Structural Equation Modeling based on the Theory of Planned Behavior | Environmental concern and green trust are the leading components of the intention to use EVs. |
| Arora and Singh, 2024 [23] India | Operational benefits; Environmental Concerns; Attitude; Social Norms; Personal Norms; Trialability | Principal Component Analysis | The significant factors in EV purchase intention are operational benefits, trialability, and positive attitude. |
| Buhmann et al., 2024 [24] Spain | Attitude; Perceived Behavioral Control; Subjective Norm; Moral Norm | Extended Theory of Planned Behaviour | Environmental concerns, pricing strategies, and incentives could influence BEV adoption. |
| Part 1—Multiple Choice Questions | ||
| Do you know about electric cars? | ||
| Have you used electric cars before? | ||
| Part 2—Answer Questions between 1–5 (1 Do not agree strongly; 2 Do not agree; 3 Neither disagree nor agree; 4 Agree; 5 Agree strongly) | ||
| PU 1 | Perceived Usefulness | Electric cars are useful because they eliminate dependency on fossil fuels. |
| PU 2 | Perceived Usefulness | Electric cars are useful because they are environmentally friendly |
| PU 3 | Perceived Usefulness | The advantages of using an electric car outweigh the disadvantages. |
| PU 4 | Perceived Usefulness | Electric cars are useful because they support technological development. |
| PEU 1 | Perceived Ease of Use | I think an electric car is easy to use. |
| PEU 2 | Perceived Ease of Use | I think it is easy to learn how to use an electric car. |
| PEU 3 | Perceived Ease of Use | I think it is easy to learn how to charge an electric car. |
| PEU 4 | Perceived Ease of Use | I think I can easily charge an electric car anywhere. |
| UI 1 | Intention to Use | I have a desire to buy an electric car in the future |
| UI 2 | Intention to Use | I plan to buy an electric car in the future. |
| UI 3 | Intention to Use | I will buy an electric car in the future. |
| UI 4 | Intention to Use | I prefer an electric car if there were enough charging stations in Türkiye |
| SN 1 | Subjective Norm | My social circle (family, friends, neighbors, colleagues, etc.) thinks I should drive an electric car. |
| SN 2 | Subjective Norm | My social circle would be happy if I drove an electric car. |
| IM 1 | Image | Driving an electric car affects my reputation in my circle. |
| IM 2 | Image | People who drive electric cars are prestigious. |
| IM 3 | Image | Owning an electric car is a symbol of high status. |
| CMP 1 | Compatibility | I do not see it as a problem that it takes longer to charge an electric car than to refuel. |
| CMP 2 | Compatibility | Charging an electric car will not cause a problem in my daily life. |
| CMP 3 | Compatibility | I find the range of electric cars satisfactory. |
| Part 3. Demographic Questions | ||
| Your Gender | ||
| Your Age | ||
| Your Marital Status | ||
| Your Graduation Status | ||
| Your Monthly Income | ||
| Demographics | N | % |
| Gender | ||
| Female | 153 | 36.96 |
| Male | 261 | 63.04 |
| Age | ||
| 18–25 | 71 | 17.15 |
| 26–35 | 172 | 41.55 |
| 36–45 | 87 | 21.01 |
| 46–55 | 61 | 14.73 |
| >55 | 23 | 5.56 |
| Marital Status | ||
| Single | 205 | 49.52 |
| Married—w/o kids | 35 | 8.45 |
| Married—w kids | 174 | 42.03 |
| Education Status | ||
| Primary | 4 | 0.97 |
| High School | 40 | 9.66 |
| Pre-graduate | 31 | 7.49 |
| Graduate | 276 | 66.66 |
| Postgraduate | 63 | 15.22 |
| Monthly Income * ($) | ||
| <531 | 51 | 12.32 |
| 531–781 | 24 | 5.80 |
| 781–1094 | 60 | 14.49 |
| 1094–1563 | 130 | 31.40 |
| 1563–2344 | 83 | 20.05 |
| >2344 | 66 | 15.94 |
| Do You Have Any Information about Electric Cars? | N | % |
|---|---|---|
| Yes, I have some information | 299 | 64.44 |
| Yes, I have detailed information. | 115 | 24.78 |
| No, I do not have any information | 50 | 10.78 |
| Have you driven an electric car? | ||
| Yes | 93 | 22.46 |
| No | 321 | 77.54 |
| 1—Disagree strongly | 2—Disagree | 3—Neither Agree nor Disagree | 4—Agree | 5—Agree Strongly | Mean | Standard Dev. | ||||||
|---|---|---|---|---|---|---|---|---|---|---|---|---|
| Items | N | % | N | % | N | % | N | % | N | % | ||
| PU 1 | 31 | 7 | 26 | 6 | 72 | 17 | 129 | 31 | 156 | 38 | 3.85 | 1.21 |
| PU 2 | 30 | 7 | 25 | 6 | 58 | 14 | 122 | 29 | 179 | 43 | 3.95 | 1.21 |
| PU 3 | 32 | 8 | 46 | 11 | 109 | 26 | 115 | 28 | 112 | 27 | 3.55 | 1.21 |
| PU 4 | 15 | 4 | 21 | 5 | 62 | 15 | 162 | 39 | 154 | 37 | 4.01 | 1.02 |
| PEU 1 | 17 | 4 | 30 | 7 | 104 | 25 | 131 | 32 | 132 | 32 | 3.80 | 1.09 |
| PEU 2 | 9 | 2 | 15 | 4 | 66 | 16 | 135 | 33 | 189 | 46 | 4.16 | 0.96 |
| PEU 3 | 15 | 4 | 19 | 5 | 67 | 16 | 141 | 34 | 172 | 42 | 4.05 | 1.04 |
| PEU 4 | 88 | 21 | 123 | 30 | 130 | 31 | 42 | 10 | 31 | 7 | 2.53 | 1.15 |
| UI 1 | 47 | 11 | 45 | 11 | 89 | 21 | 115 | 28 | 118 | 29 | 3.51 | 1.31 |
| UI 2 | 55 | 13 | 51 | 12 | 113 | 27 | 88 | 21 | 107 | 26 | 3.34 | 1.34 |
| UI 3 | 55 | 13 | 61 | 15 | 120 | 29 | 76 | 18 | 102 | 25 | 3.26 | 1.33 |
| UI 4 | 33 | 8 | 34 | 8 | 74 | 18 | 128 | 31 | 145 | 35 | 3.77 | 1.23 |
| SN 1 | 77 | 19 | 99 | 24 | 138 | 33 | 58 | 14 | 42 | 10 | 2.73 | 1.21 |
| SN 2 | 38 | 9 | 63 | 15 | 140 | 34 | 105 | 25 | 68 | 16 | 3.25 | 1.17 |
| IM 1 | 79 | 19 | 66 | 16 | 119 | 29 | 81 | 20 | 69 | 17 | 2.99 | 1.34 |
| IM 2 | 126 | 30 | 67 | 16 | 111 | 27 | 67 | 16 | 43 | 10 | 2.60 | 1.34 |
| IM 3 | 140 | 34 | 86 | 21 | 102 | 25 | 50 | 12 | 36 | 9 | 2.41 | 1.30 |
| CMP 1 | 133 | 32 | 97 | 23 | 73 | 18 | 54 | 13 | 57 | 14 | 2.53 | 1.41 |
| CMP 2 | 111 | 27 | 105 | 25 | 96 | 23 | 60 | 14 | 42 | 10 | 2.56 | 1.30 |
| CMP 3 | 116 | 28 | 105 | 25 | 124 | 30 | 46 | 11 | 23 | 6 | 2.41 | 1.17 |
| Q2predict | PLS-SEM_MAE | LM_MAE | |
|---|---|---|---|
| IU-1 | 0.406 | 0.813 | 0.817 |
| IU-3 | 0.409 | 0.808 | 0.795 |
| IU-4 | 0.265 | 0.816 | 0.813 |
| PEU-1 | 0.148 | 0.816 | 0.820 |
| PEU-2 | 0.009 | 0.755 | 0.754 |
| PEU-3 | 0.041 | 0.793 | 0.781 |
| PEU-4 | 0.312 | 0.776 | 0.709 |
| PU-1 | 0.192 | 0.827 | 0.832 |
| PU-2 | 0.158 | 0.844 | 0.845 |
| PU-3 | 0.291 | 0.823 | 0.808 |
| PU-4 | 0.171 | 0.713 | 0.716 |
| Hypotheses | Relationships | Original Sample (O) | Sample Mean (M) | Standard Deviation (STDEV) | T Statistics (|O/STDEV|) | p Values | Decision |
|---|---|---|---|---|---|---|---|
| H1 | PEU → PU | 0.313 | 0.315 | 0.058 | 5.395 | 0.000 | Supported |
| H2 | PU → IU | 0.384 | 0.386 | 0.044 | 8.817 | 0.000 | Supported |
| H3 | PEU → IU | 0.137 | 0.138 | 0.040 | 3.400 | 0.001 | Supported |
| H4 | IM → PU | 0.194 | 0.195 | 0.054 | 3.568 | 0.000 | Supported |
| H5 | IM → PEU | 0.120 | 0.119 | 0.060 | 2.007 | 0.045 | Supported |
| H6 | IM → IU | 0.099 | 0.097 | 0.047 | 2.120 | 0.034 | Supported |
| H7 | SN → PU | 0.216 | 0.216 | 0.055 | 3.929 | 0.000 | Supported |
| H8 | SN → PEU | 0.298 | 0.300 | 0.052 | 5.686 | 0.000 | Supported |
| H9 | SN → IU | 0.331 | 0.329 | 0.049 | 6.693 | 0.000 | Supported |
| H10 | CMP → PU | 0.030 | 0.030 | 0.051 | 0.585 | 0.558 | Not supported |
| H11 | CMP → PEU | 0.240 | 0.240 | 0.050 | 4.824 | 0.000 | Supported |
| H12 | CMP → IU | 0.022 | 0.022 | 0.040 | 0.534 | 0.594 | Not supported |
| Original Sample (O) | Sample Mean (M) | Standard Deviation (STDEV) | T Statistics (|O/STDEV|) | p Values | |
|---|---|---|---|---|---|
| CMP → IU | 0.073 | 0.074 | 0.025 | 2.895 | 0.004 |
| CMP → PU | 0.075 | 0.075 | 0.020 | 3.849 | 0.000 |
| IM → IU | 0.106 | 0.106 | 0.026 | 4.065 | 0.000 |
| IM → PU | 0.038 | 0.037 | 0.020 | 1.878 | 0.060 |
| PEU → IU | 0.120 | 0.121 | 0.025 | 4.758 | 0.000 |
| SN → IU | 0.160 | 0.161 | 0.030 | 5.356 | 0.000 |
| SN → PU | 0.093 | 0.095 | 0.025 | 3.664 | 0.000 |
Disclaimer/Publisher’s Note: The statements, opinions and data contained in all publications are solely those of the individual author(s) and contributor(s) and not of MDPI and/or the editor(s). MDPI and/or the editor(s) disclaim responsibility for any injury to people or property resulting from any ideas, methods, instructions or products referred to in the content. |
© 2024 by the authors. Licensee MDPI, Basel, Switzerland. This article is an open access article distributed under the terms and conditions of the Creative Commons Attribution (CC BY) license (https://creativecommons.org/licenses/by/4.0/).
Share and Cite
Bektaş, B.C.; Akyıldız Alçura, G. Understanding Electric Vehicle Adoption in Türkiye: Analyzing User Motivations Through the Technology Acceptance Model. Sustainability 2024, 16, 9439. https://doi.org/10.3390/su16219439
Bektaş BC, Akyıldız Alçura G. Understanding Electric Vehicle Adoption in Türkiye: Analyzing User Motivations Through the Technology Acceptance Model. Sustainability. 2024; 16(21):9439. https://doi.org/10.3390/su16219439
Chicago/Turabian StyleBektaş, Barış Can, and Güzin Akyıldız Alçura. 2024. "Understanding Electric Vehicle Adoption in Türkiye: Analyzing User Motivations Through the Technology Acceptance Model" Sustainability 16, no. 21: 9439. https://doi.org/10.3390/su16219439
APA StyleBektaş, B. C., & Akyıldız Alçura, G. (2024). Understanding Electric Vehicle Adoption in Türkiye: Analyzing User Motivations Through the Technology Acceptance Model. Sustainability, 16(21), 9439. https://doi.org/10.3390/su16219439

