Intelligent Control Framework for Improving Energy System Stability Through Deep Learning-Based Modal Optimization Scheme
Abstract
1. Introduction
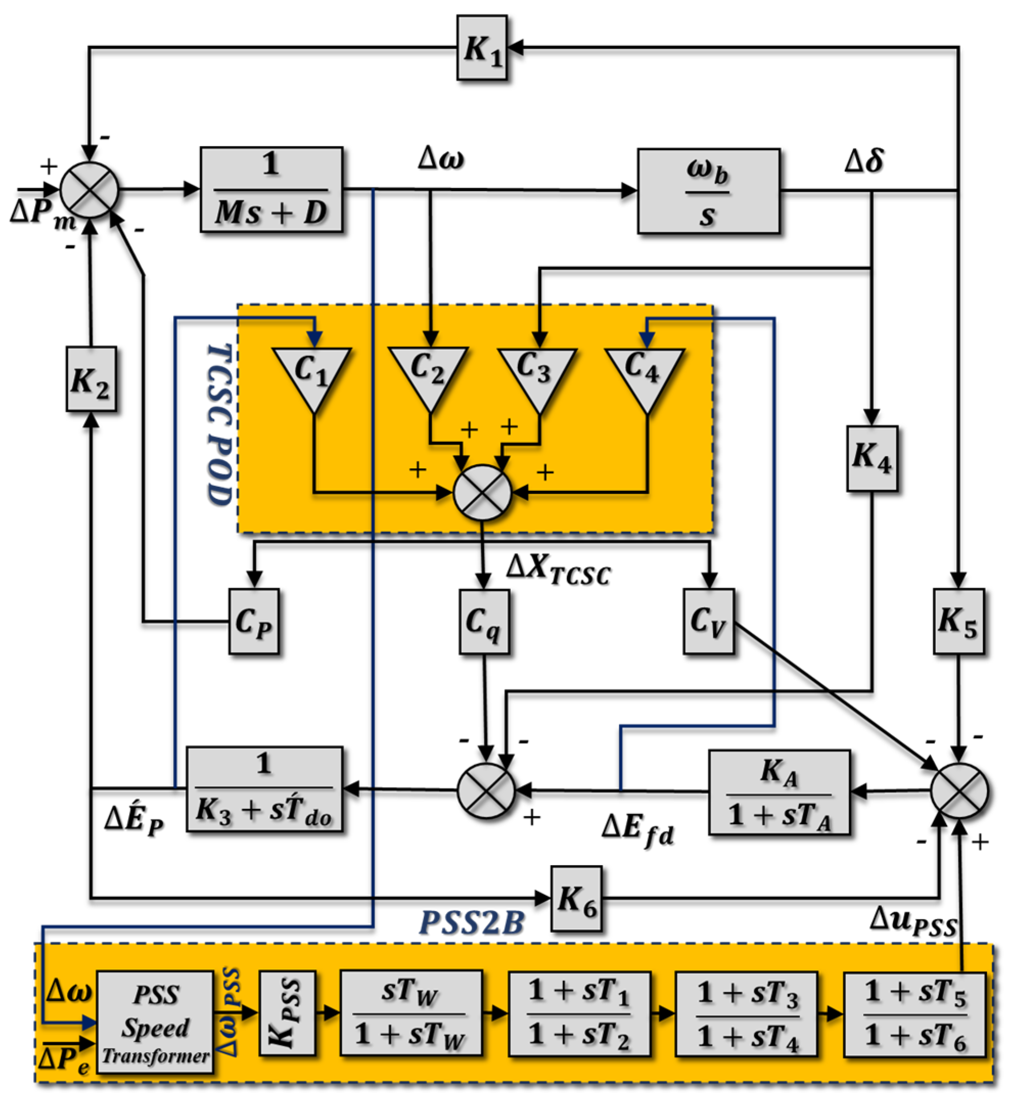
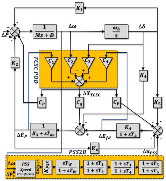
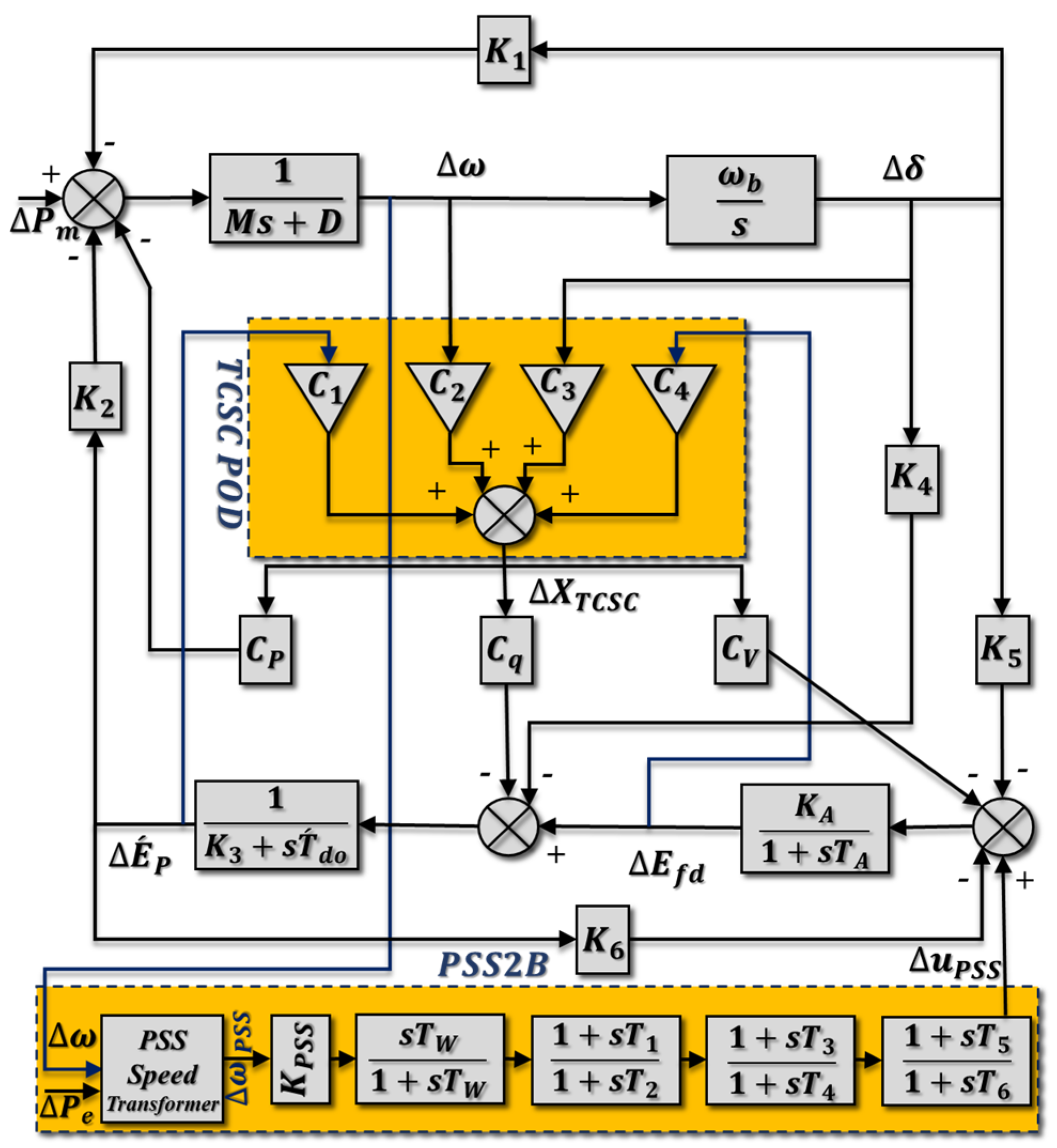
2. Power System Configuration and Modeling
3. Deep Reinforcement Learning-Based Hybrid Control Framework
3.1. Multi-Band PSS2B Controller
3.2. TCSC POD Controller
3.3. Deep Reinforcement Learning Optimization Algorithm
4. Simulation Results and Discussions
5. Conclusions
Funding
Institutional Review Board Statement
Informed Consent Statement
Data Availability Statement
Conflicts of Interest
References
- Zhang, N.; Jia, H.; Hou, Q.; Zhang, Z.; Xia, T.; Cai, X.; Wang, J. Data-Driven Security and Stability Rule in High Renewable Penetrated Power System Operation. Proc. IEEE 2023, 111, 788–805. [Google Scholar] [CrossRef]
- Fu, Q.; Du, W.; Wang, H.; Zheng, Z.; Xiao, X. Impact of the Differences in VSC Average Model Parameters on the DC Voltage Critical Stability of an MTDC Power System. IEEE Trans. Power Syst. 2023, 38, 2805–2819. [Google Scholar] [CrossRef]
- Nastasi, B.; Markovska, N.; Puksec, T.; Duić, N.; Foley, A. Renewable and sustainable energy challenges to face for the achievement of Sustainable Development Goals. Renew. Sustain. Energy Rev. 2022, 157, 112071. [Google Scholar] [CrossRef]
- Swain, R.B.; Karimu, A. Renewable electricity and sustainable development goals in the EU. World Dev. 2020, 125, 104693. [Google Scholar] [CrossRef]
- Alamoush, A.S.; Ballini, F.; Ölçer, A.I. Revisiting port sustainability as a foundation for the implementation of the United Nations Sustainable Development Goals (UN SDGs). J. Shipp. Trade 2021, 6, 19. [Google Scholar] [CrossRef]
- Bexell, M.; Jönsson, K. Responsibility and the United Nations’ sustainable development goals. In Forum for Development Studies; Taylor & Francis: New York, NY, USA, 2017; pp. 13–29. [Google Scholar]
- Huang, R.; Gao, W.; Fan, R.; Huang, Q. A Guided Evolutionary Strategy Based-Static Var Compensator Control Approach for Interarea Oscillation Damping. IEEE Trans. Ind. Inform. 2023, 19, 2596–2607. [Google Scholar] [CrossRef]
- Huang, L.; Coulson, J.; Lygeros, J.; Dörfler, F. Decentralized Data-Enabled Predictive Control for Power System Oscillation Damping. IEEE Trans. Control Syst. Technol. 2022, 30, 1065–1077. [Google Scholar] [CrossRef]
- Basu, M.; Kim, J.; Nelms, R.M.; Muljadi, E. Coordination of Utility-Scale PV Plant and Wind Power Plant in Interarea-Oscillation Damping. IEEE Trans. Ind. Appl. 2023, 59, 4744–4751. [Google Scholar] [CrossRef]
- Zhang, Q.; Luo, J.; Zhang, D.; Yang, M.; Xu, H.; Gan, D. A Method to Identify the Impact of Wind Turbine Generators on Low-Frequency Oscillations. IEEE Trans. Power Syst. 2024, 39, 5699–5711. [Google Scholar] [CrossRef]
- Oshnoei, S.; Fathollahi, A.; Oshnoei, A.; Khooban, M.H. Microgrid Frequency Regulation Based on a Fractional Order Cascade Controller. Fractal Fract. 2023, 7, 343. [Google Scholar] [CrossRef]
- Wang, T.; Jin, M.; Li, Y.; Wang, J.; Wang, Z.; Huang, S. Adaptive Damping Control Scheme for Wind Grid-Connected Power Systems With Virtual Inertia Control. IEEE Trans. Power Syst. 2022, 37, 3902–3912. [Google Scholar] [CrossRef]
- Fathollahi, A.; Andresen, B. Adaptive Fixed-Time Control Strategy of Generator Excitation and Thyristor-Controlled Series Capacitor in Multi-Machine Energy Systems. IEEE Access 2024, 12, 100316–100327. [Google Scholar] [CrossRef]
- Baracho, F.R.A.C.; Coelho, A.L.M.; Damião, L.J.S.; Zvietcovich, W.G. Real-Time Digital Simulation for Coordination Analysis of V/Hz AVR Limiter with Overexcitation, Overvoltage, and Underfrequency Protections of Synchronous Generators. IEEE Trans. Ind. Appl. 2022, 58, 3361–3369. [Google Scholar] [CrossRef]
- Du, W.; Dong, W.; Wang, Y.; Wang, H. A Method to Design Power System Stabilizers in a Multi-Machine Power System Based on Single-Machine Infinite-Bus System Model. IEEE Trans. Power Syst. 2021, 36, 3475–3486. [Google Scholar] [CrossRef]
- El-Dabah, M.A.; Hassan, M.H.; Kamel, S.; Abido, M.A.; Zawbaa, H.M. Optimal Tuning of Power System Stabilizers for a Multi-Machine Power Systems Using Hybrid Gorilla Troops and Gradient-Based Optimizers. IEEE Access 2023, 11, 27168–27188. [Google Scholar] [CrossRef]
- Zhu, S.; Liu, K.; Qin, L.; Ran, X.; Li, Y.; Huai, Q.; Liao, X.; Zhang, J. Reduced-Order Dynamic Model of Modular Multilevel Converter in Long Time Scale and Its Application in Power System Low-Frequency Oscillation Analysis. IEEE Trans. Power Deliv. 2019, 34, 2110–2122. [Google Scholar] [CrossRef]
- Fathollahi, A.; Andresen, B. Enhancing Transient Stability in Multi-Machine Power Systems through a Model-Free Fractional-Order Excitation Stabilizer. Fractal Fract. 2024, 8, 419. [Google Scholar] [CrossRef]
- Shah, B. Comparative study of conventional and fuzzy based power system stabilizer. In Proceedings of the 2013 International Conference on Communication Systems and Network Technologies, Gwalior, India, 6–8 April 2013; IEEE: Piscataway, NJ, USA, 2013; pp. 547–551. [Google Scholar]
- Bento, M.E.C.; Ramos, R.A.; Castoldi, M.F. Design of Power Systems Stabilizers for distributed synchronous generators using Linear Matrix Inequality solvers. In Proceedings of the 2015 IEEE Power & Energy Society General Meeting, Denver, CO, USA, 26–30 July 2015; pp. 1–5. [Google Scholar]
- Fard, J.M. Robust Multi-Objective Control of Power System Stabilizer Using Mixed H2/H∞ and µ Analysis. Int. J. Electr. Comput. Eng. 2018, 8, 4800. [Google Scholar] [CrossRef]
- Hu, W.; Liang, J.; Jin, Y.; Wu, F. Model of power system stabilizer adapting to multi-operating conditions of local power grid and parameter tuning. Sustainability 2018, 10, 2089. [Google Scholar] [CrossRef]
- Chaib, L.; Choucha, A.; Arif, S. Optimal design and tuning of novel fractional order PID power system stabilizer using a new metaheuristic Bat algorithm. Ain Shams Eng. J. 2017, 8, 113–125. [Google Scholar] [CrossRef]
- Sakthivel, R.; Arun, M. Design of H [infinity] robust power system stabilizer using fuzzy and ANN controllers based on EABC optimal power system. Adv. Nat. Appl. Sci. 2016, 10, 55–66. [Google Scholar]
- Djalal, M.R.; Robandi, I.; Prakasa, M.A. Stability Enhancement of Sulselrabar Electricity System Using Mayfly Algorithm Based on Static Var Compensator and Multi-Band Power System Stabilizer PSS2B. IEEE Access 2023, 11, 57319–57340. [Google Scholar] [CrossRef]
- Djalal, M.R.; Robandi, I.; Prakasa, M.A. Stability Improvement of Sulselrabar System With Integrated Wind Power Plant Using Multi-Band PSS3C Based Mayfly Optimization Algorithm. IEEE Access 2024, 12, 76707–76734. [Google Scholar] [CrossRef]
- Alsakati, A.A.; Vaithilingam, C.A.; Alnasseir, J.; Naidu, K.; Rajendran, G. Transient Stability Enhancement of Grid Integrated Wind Energy Using Particle Swarm Optimization Based Multi-Band PSS4C. IEEE Access 2022, 10, 20860–20874. [Google Scholar] [CrossRef]
- Kar, A.S.; Gurrala, G. A Systematic Tuning Approach for Multi-Band Power System Stabilizers (PSS4B). In Proceedings of the 2020 International Symposium on Power Electronics, Electrical Drives, Automation and Motion (SPEEDAM), Sorrento, Italy, 24–26 June 2020; pp. 628–633. [Google Scholar]
- Alsakati, A.A.; Vaithilingam, C.A.; Alnasseir, J.; Jagadeeshwaran, A. Investigation of Single-Band and Multi-Band Power System Stabilizers Towards Transient Stability Improvement in Electrical Networks. In Proceedings of the 2021 IEEE Conference on Energy Conversion (CENCON), Johor Bahru, Malaysia, 25 October 2021; pp. 196–201. [Google Scholar]
- Hassan, L.H.; Moghavvemi, M.; Almurib, H.A.; Muttaqi, K.; Ganapathy, V.G. Optimization of power system stabilizers using participation factor and genetic algorithm. Int. J. Electr. Power Energy Syst. 2014, 55, 668–679. [Google Scholar] [CrossRef]
- Fathollahi, A.; Andresen, B. Multi-Machine Power System Transient Stability Enhancement Utilizing a Fractional Order-Based Nonlinear Stabilizer. Fractal Fract. 2023, 7, 808. [Google Scholar] [CrossRef]
- Ghosh, S.; Isbeih, Y.J.; Moursi, M.S.E.; El-Saadany, E.F. Cross-Gramian Model Reduction Approach for Tuning Power System Stabilizers in Large Power Networks. IEEE Trans. Power Syst. 2020, 35, 1911–1922. [Google Scholar] [CrossRef]
- Salgotra, A.; Pan, S. Model based PI power system stabilizer design for damping low frequency oscillations in power systems. ISA Trans. 2018, 76, 110–121. [Google Scholar] [CrossRef]
- Zhang, Q.; Gan, D.; Huang, W.; Xu, H.; Wu, S.; Huang, R.; Zeng, P. Power system small-disturbance stability analysis and control design: A characteristic locus method. Int. J. Electr. Power Energy Syst. 2023, 148, 108998. [Google Scholar] [CrossRef]
- Arastou, A.; Rabieyan, H.; Karrari, M. A Novel PSS-based Online Test Procedure for Parameter Estimation of Synchronous Generator Using the Governor System. IEEE Trans. Energy Convers. 2021, 36, 3178–3187. [Google Scholar] [CrossRef]
- He, P.; Fang, Q.; Jin, H.; Ji, Y.; Gong, Z.; Dong, J. Coordinated design of PSS and STATCOM-POD based on the GA-PSO algorithm to improve the stability of wind-PV-thermal-bundled power system. Int. J. Electr. Power Energy Syst. 2022, 141, 108208. [Google Scholar] [CrossRef]
- Ge, X.; Qian, J.; Fu, Y.; Lee, W.J.; Mi, Y. Transient Stability Evaluation Criterion of Multi-Wind Farms Integrated Power System. IEEE Trans. Power Syst. 2022, 37, 3137–3140. [Google Scholar] [CrossRef]
- Yang, D.; Sun, Y. SISO Impedance-Based Stability Analysis for System-Level Small-Signal Stability Assessment of Large-Scale Power Electronics-Dominated Power Systems. IEEE Trans. Sustain. Energy 2022, 13, 537–550. [Google Scholar] [CrossRef]
- Dahat, S.A.; Dhabale, A. Coordinated Robust Damping Control for Hybrid SVC/SSSC to Enhance Power System Stability in Large-Scale Systems. IEEE Trans. Ind. Appl. 2024, 60, 1589–1598. [Google Scholar] [CrossRef]
- Zamani, M.; Shahgholian, G.; Fthollahi, A.; Mosavi, A.; Felde, I. Improving Interarea Mode Oscillation Damping in Multi-Machine Energy Systems through a Coordinated PSS and FACTS Controller Framework. Sustainability 2023, 15, 16070. [Google Scholar] [CrossRef]
- Prakash, A.; Kumar, K.; Parida, S.K. A Modal Transformation Approach to Design Reduced Order Functional Observer-Based WADC for Low-Frequency Oscillations. IEEE Trans. Power Syst. 2023, 38, 3593–3604. [Google Scholar] [CrossRef]
- Wang, L.; Liang, H.R.; Prokhorov, A.V.; Mokhlis, H.; Huat, C.K. Modal Control Design of Damping Controllers for Thyristor-Controlled Series Capacitor to Stabilize Common-Mode Torsional Oscillations of a Series-Capacitor Compensated Power System. IEEE Trans. Ind. Appl. 2019, 55, 2327–2336. [Google Scholar] [CrossRef]
- Naderi, E.; Pazouki, S.; Asrari, A. A Remedial Action Scheme Against False Data Injection Cyberattacks in Smart Transmission Systems: Application of Thyristor-Controlled Series Capacitor (TCSC). IEEE Trans. Ind. Inform. 2022, 18, 2297–2309. [Google Scholar] [CrossRef]
- Ziaee, O.; Alizadeh-Mousavi, O.; Choobineh, F.F. Co-Optimization of Transmission Expansion Planning and TCSC Placement Considering the Correlation Between Wind and Demand Scenarios. IEEE Trans. Power Syst. 2018, 33, 206–215. [Google Scholar] [CrossRef]
- Fathollahi, A.; Kargar, A.; Yaser Derakhshandeh, S. Enhancement of power system transient stability and voltage regulation performance with decentralized synergetic TCSC controller. Int. J. Electr. Power Energy Syst. 2022, 135, 107533. [Google Scholar] [CrossRef]
- Kunjumuhammed, L.; Singh, R.; Pal, B. Robust signal selection for damping of inter-area oscillations. IET Gener. Transm. Distrib. 2012, 6, 404–416. [Google Scholar]
- Roy, S.; Patel, A.; Kar, I.N. Analysis and design of a wide-area damping controller for inter-area oscillation with artificially induced time delay. IEEE Trans. Smart Grid 2018, 10, 3654–3663. [Google Scholar]
- Elizondo, M.A.; Fan, R.; Kirkham, H.; Ghosal, M.; Wilches-Bernal, F.; Schoenwald, D.; Lian, J. Interarea oscillation damping control using high-voltage dc transmission: A survey. IEEE Trans. Power Syst. 2018, 33, 6915–6923. [Google Scholar]
- Han, W.; Stanković, A.M. Model-Predictive Control Design for Power System Oscillation Damping via Excitation—A Data-Driven Approach. IEEE Trans. Power Syst. 2023, 38, 1176–1188. [Google Scholar] [CrossRef]
- Arastou, A.; Rabieyan, H.; Hosseini, S.M.; Karrari, M. Dynamic state and parameter estimation of the improved Heffron-Phillips model using a fast UKF-based algorithm and a novel rotor angle measurement approach. Electr. Power Syst. Res. 2022, 209, 107983. [Google Scholar] [CrossRef]
- Kamwa, I.; Grondin, R.; Trudel, G. IEEE PSS2B versus PSS4B: The limits of performance of modern power system stabilizers. IEEE Trans. Power Syst. 2005, 20, 903–915. [Google Scholar] [CrossRef]
- Hadi, S.P.; Wiennetou, H.I.; Mochamad, R.F. TCSC power oscillation damping and PSS design using genetic algorithm modal optimal control. Int. J. Eng. Comput. Sci. 2013, 13, 23–30. [Google Scholar]
- Hasanvand, H.; Arvan, M.R.; Mozafari, B.; Amraee, T. Coordinated design of PSS and TCSC to mitigate interarea oscillations. Int. J. Electr. Power Energy Syst. 2016, 78, 194–206. [Google Scholar] [CrossRef]
- Zhu, M.; Wang, X.; Wang, Y. Human-like autonomous car-following model with deep reinforcement learning. Transp. Res. Part C Emerg. Technol. 2018, 97, 348–368. [Google Scholar] [CrossRef]
- Fathollahi, A.; Gheisarnejad, M.; Boudjadar, J.; Homayounzadeh, M.; Khooban, M.H. Optimal Design of Wireless Charging Electric Buses-Based Machine Learning: A Case Study of Nguyen-Dupuis Network. IEEE Trans. Veh. Technol. 2023, 72, 8449–8458. [Google Scholar] [CrossRef]
- Khalid, J.; Ramli, M.A.M.; Khan, M.S.; Hidayat, T. Efficient Load Frequency Control of Renewable Integrated Power System: A Twin Delayed DDPG-Based Deep Reinforcement Learning Approach. IEEE Access 2022, 10, 51561–51574. [Google Scholar] [CrossRef]
- Fathollahi, A.; Andresen, B. Deep deterministic policy gradient for adaptive power system stabilization and voltage regulation. e-Prime-Adv. Electr. Eng. Electron. Energy 2024, 9, 100675. [Google Scholar] [CrossRef]













| Parameters | Value | Parameters | Value |
|---|---|---|---|
| 50 Hz | 6.550 s | ||
| 6.14 s | 0.0320 p.u | ||
| 2 | 0.068 p.u | ||
| 0.0525 p.u | 160° | ||
| 0.1521 p.u | 0.90 p.u | ||
| 0.320 p.u | 0.765 p.u |
Disclaimer/Publisher’s Note: The statements, opinions and data contained in all publications are solely those of the individual author(s) and contributor(s) and not of MDPI and/or the editor(s). MDPI and/or the editor(s) disclaim responsibility for any injury to people or property resulting from any ideas, methods, instructions or products referred to in the content. |
© 2024 by the author. Licensee MDPI, Basel, Switzerland. This article is an open access article distributed under the terms and conditions of the Creative Commons Attribution (CC BY) license (https://creativecommons.org/licenses/by/4.0/).
Share and Cite
Fathollahi, A. Intelligent Control Framework for Improving Energy System Stability Through Deep Learning-Based Modal Optimization Scheme. Sustainability 2024, 16, 9392. https://doi.org/10.3390/su16219392
Fathollahi A. Intelligent Control Framework for Improving Energy System Stability Through Deep Learning-Based Modal Optimization Scheme. Sustainability. 2024; 16(21):9392. https://doi.org/10.3390/su16219392
Chicago/Turabian StyleFathollahi, Arman. 2024. "Intelligent Control Framework for Improving Energy System Stability Through Deep Learning-Based Modal Optimization Scheme" Sustainability 16, no. 21: 9392. https://doi.org/10.3390/su16219392
APA StyleFathollahi, A. (2024). Intelligent Control Framework for Improving Energy System Stability Through Deep Learning-Based Modal Optimization Scheme. Sustainability, 16(21), 9392. https://doi.org/10.3390/su16219392

