Abstract
As the global energy demand rises and climate change creates more challenges, optimizing the performance of non-residential buildings becomes essential. Traditional simulation-based optimization methods often fall short due to computational inefficiency and their time-consuming nature, limiting their practical application. This study introduces a new optimization framework that integrates Bayesian optimization, XGBoost algorithms, and multi-objective genetic algorithms (GA) to enhance building performance metrics—total energy (TE), indoor overheating degree (IOD), and predicted percentage dissatisfied (PPD)—for historical (2020), mid-future (2050), and future (2080) scenarios. The framework employs IOD as a key performance indicator (KPI) to optimize building design and operation. While traditional indices such as the predicted mean vote (PMV) and the thermal sensation vote (TSV) are widely used, they often fail to capture individual comfort variations and the dynamic nature of thermal conditions. IOD addresses these gaps by providing a comprehensive and objective measure of thermal discomfort, quantifying both the frequency and severity of overheating events. Alongside IOD, the energy use intensity (EUI) index is used to assess energy consumption per unit area, providing critical insights into energy efficiency. The integration of IOD with EUI and PPD enhances the overall assessment of building performance, creating a more precise and holistic framework. This combination ensures that energy efficiency, thermal comfort, and occupant well-being are optimized in tandem. By addressing a significant gap in existing methodologies, the current approach combines advanced optimization techniques with modern simulation tools such as EnergyPlus, resulting in a more efficient and accurate model to optimize building performance. This framework reduces computational time and enhances practical application. Utilizing SHAP (SHapley Additive Explanations) analysis, this research identified key design factors that influence performance metrics. Specifically, the window-to-wall ratio (WWR) impacts TE by increasing energy consumption through higher heat gain and cooling demand. Outdoor temperature (Tout) has a complex effect on TE depending on seasonal conditions, while indoor temperature (Tin) has a minor impact on TE. For PPD, Tout is a major negative factor, indicating that improved natural ventilation can reduce thermal discomfort, whereas higher Tin and larger open areas exacerbate it. Regarding IOD, both WWR and Tin significantly affect internal heat gains, with larger windows and higher indoor temperatures contributing to increased heat and reduced thermal comfort. Tout also has a positive impact on IOD, with its effect varying over time. This study demonstrates that as climate conditions evolve, the effects of WWR and open areas on TE become more pronounced, highlighting the need for effective management of building envelopes and HVAC systems.
1. Introduction
Climate change describes the long-term modification in Earth’s climate patterns, arising from a twisted interaction of natural factors with human activities. Natural factors contributing to climate change include differences in solar gain, volcanic eruptions, and greenhouse gas emissions from natural sources like oceans and vegetation. In this regard, the principal factor contributing to modern climate change is human activity. This includes deforestation, fossil fuel burning, industrial processes, and agriculture, all of which have significantly deteriorated the concentration of greenhouse gas in the atmosphere and cause global warming [1,2]. The European Environment Agency (EEA) projects a temperature increase of 2.5 to 4 °C across Europe by the period 2071–2100 [3]. This issue leads to the emergence of urban heatwaves, driven by the interaction of global warming with the Urban Heat Island (UHI) phenomenon, which has become a critical issue for cities worldwide [4,5]. These heatwaves are driven by the dual effect of global warming and the localized heat buildup characteristics of UHI, making it a critical problem [6]. For example, the 2003 summer heatwave in Europe had a devastating impact, resulting in over 35,000 deaths. Specifically, it claimed 14,729 lives in France [7], 2139 in Wales and England [8], near 2200 in the Netherlands [9], and 7295 in Germany [10]. During intense heatwaves, a building’s capability of adapting efficiently, absorbing, and mitigating the disruptive impacts of extremely high temperatures becomes crucial. Given the close relationship between humans and their living environment [11,12], this capability protects occupants from environmental heat stress and subsequently restores the building to its standard operational state. This crucial ability is commonly denoted as “resilience”, constituting a pivotal concept that encompasses a building’s capacity to adapt anticipate, and promptly recover from hazards and disruptive incidents [13,14]. Hence, within the realm of building design, in addition to energy conservation, buildings are also engineered to be thermally flexible. The resilience of buildings against specific types of shocks is evaluated and enhanced through policies implemented by building codes [15,16,17]. In this regard, it is strongly advocated to optimize and augment the thermal efficacy of edifices to function as protective havens, safeguarding occupants during elevated ambient temperatures.
The term “optimization” is frequently used to describe the process or series of steps aimed at achieving the utmost perfection, functionality, or effectiveness in a design, system, or decision [18]. In the conventional context of building performance simulation (BPS), “optimization” implies identifying the ideal solutions to address a problem, as this might be impractical given the inherent complexities of the issue [19,20] or limitations within the simulation process [21]. Some researchers also use the term “optimization” to describe an improvement cycle utilizing computer-based simulations to obtain solutions that, while not the absolute best, are significantly improved [19,21,22]. Alternatively, other authors have explored optimizing building performance through “sensitivity analysis” and “design of experiment” methods without relying on mathematical optimization [23,24]. Additional methods for building optimization include “brute-force search” [25], and “expert-based” optimizations [26]. Nonetheless, it is widely acknowledged among “simulation-based optimization” experts that this concept denotes a fully automated process relying solely on mathematical models and numerical simulations. In the conventional studies, this automation typically occurs through the integration of a building simulation platform with an optimization “engine” that incorporates some optimization methods and algorithms [27].
More recently, the use of machine learning algorithms has emerged as a prominent and convenient method to optimize multiple objectives simultaneously, without the need for optimization ‘engines’ and relying solely on coding. This approach not only reduces operational complexity but also decreases calculation time [28,29,30]. Machine learning models, such as XGBoost or Gaussian processes, serve as predictive tools that can approximate objective functions in optimization tasks. These surrogate models help accelerate the optimization process by providing fast and accurate predictions, reducing the need for computationally expensive simulations. By integrating these models with optimization algorithms, large solution spaces can be explored more efficiently than with traditional methods [31]. Techniques like Bayesian optimization utilize these models to iteratively propose new solutions based on prior evaluations, balancing exploration and exploitation to converge on optimal solutions effectively. Additionally, data-driven optimization supports multi-objective scenarios by generating Pareto-optimal solutions, which is a method for selecting the optimal solution between various scenarios, offering a set of trade-off solutions among conflicting objectives [32]. This is particularly useful in complex systems, where manual tuning would be infeasible. In summary, the application of machine learning in optimization facilitates a more streamlined, efficient, and versatile approach to solving complex, multi-objective problems, making it an invaluable tool in various fields such as engineering, finance, and operations research.
1.1. The Literature Review
Extensive research has focused on enhancing building performance across diverse regions. Through the integration of several input factors and advanced strategies, these publications have shown valuable outcomes in decreasing energy consumption and enhancing indoor thermal conditions. Zhong et al. investigated the impact of various behavioral models of window openings on indoor environments in Hong Kong, revealing that static temperature threshold models can lead to discrepancies in predicting window use and indoor parameters [33]. Liu et al. [34] proposed a method to optimize variable air volume (VAV) terminal zone operations in buildings with “mixed-mode” ventilation, suggesting thermostat control adjustments to encourage window opening during favorable conditions. Similarly, Liu et al. [35] demonstrated that regulating window operations can achieve energy savings of 3–16%. Moreover, Zhang et al. [36] investigated the effects of window design on energy use in office buildings, finding that the south window-to-wall ratio (WWR) and glazing type had the most significant impact. Liu et al. [37] also discuss the use of operable windows in modern office buildings in North America, highlighting their benefits and potential hazards related to using extra energy. The study analyzes data on windows and the use of thermostat in two buildings with mixed-mode ventilation in Ottawa, Canada, and uses various models in order to predict the likelihood of these activities and identify triggers. Based on the findings, the paper presented preliminary recommendations to enhance terminal device arranging in mixed-mode ventilation buildings in cold environments, including applying thermostat set point setbacks to encourage energy-saving window use.
Recent studies have combined data science with traditional methods to optimize building performance. For instance, Wu et al. [38] conducted research on improving thermal comfort, energy usage, and daylighting in a residential building using XGBoost machine learning algorithm. The study focused on 11 objectives and proposed an optimization strategy for combining the “Bayesian method” and the “non-dominated sorting genetic algorithm II (NSGA-II)”. According to the results, the BO-XGBoost model could provide excellent predictive performance, and achieve multi-objective optimization effectively. Additionally, Bre et al. [39] devised an innovative approach for multi-objective optimization in building performance area. They paired the multi-objective NSGA-II with artificial neural network (ANN) meta-models, trained using data from EnergyPlus software simulations. The results showed that the method can reduce the required number of physics-based simulations by almost 75% while sustaining the precision. Moreover, Chen.et al. established an innovative multi-objective optimization outline that merges building information modeling (BIM) with advanced machine learning methods like least squares support vector machine (LSSVM) and NSGAII. Their study, validated by investigating a teaching building as the case study, demonstrated that the LSSVM-NSGA-II approach is highly effective, achieving a 10.6% decrease in energy usage and a 32.2% progress in thermal efficiency [40]. Guo et al. [41] focused on optimizing the performance and economy of village houses in cold regions of China by artificial neural networks (ANN) and multi-objective optimization techniques such as NSGA-III. The research recommends increasing the population size and iteration count for NSGA-III to achieve better results, suggesting that a population size of 50 or more and at least 200 iterations yield optimal performance in the optimization process. Shen et al. [42] presented a novel approach that integrates a combined model with a multi-objective optimization algorithm. Results showed a significant improvement in prediction accuracy, achieving a 9.19% increase in the R2 value and substantial reductions in error metrics. By incorporating SHAP values, the study also provides valuable insights into the influence of various architectural design parameters on building performance. Similarly, Seraj et al. [43] highlighted the significant energy consumption of residential buildings in the UK and the urgent need for retrofitting to meet efficiency targets. They developed a data-driven AI model to predict energy performance based on building features and retrofit scenarios using the Energy Performance Certificate (EPC) dataset, finding that the artificial neural network model is the most accurate, with an R2 of 0.82 and a mean percentage error of 11.9%. However, inconsistencies were noted across models for different retrofit scenarios, suggesting that AI tools can enhance traditional physics-based models, improving the retrofitting process in residential buildings. Furthermore, Tariq et al. [44] show that energy consumption in educational facilities significantly affects sustainable development, contributing to approximately 37% of carbon dioxide emissions. This research explores AI models, including decision trees, K-nearest neighbors, gradient boosting, and LSTM, to predict energy use in schools. Findings indicate that school size and air conditioning capacity are major factors influencing energy consumption, while the type of school has a weaker correlation. The decision tree model achieves an average prediction error of 3.58%, whereas gradient boosting and LSTM effectively manage data variability. This research underscores the potential of sustainable educational buildings to promote energy efficiency and environmental stewardship, serving as interactive learning environments for students. lastly, Golafshani et al. [45] investigates energy consumption dynamics in buildings through data-driven modeling with machine learning algorithms, analyzing 66,800 energy records from office buildings in 40 cities. Utilizing algorithms like random forest, extra trees, gradient boosting (GBR), and eXtreme gradient boosting (XGBR), the study found GBR and XGBR models to have a mean absolute percentage error under 1.2% and a coefficient of determination above 0.99. It emphasizes the significant impact of building shape and temperature on energy consumption and employs the grey wolf optimizer to identify optimal design parameters, laying a foundation for energy-efficient buildings in diverse climates.
1.2. Research Gaps and Objectives
Current building design optimization methods face several limitations, particularly in terms of computational efficiency, adaptability to future climate scenarios, and the ability to address dynamic comfort metrics. Traditional simulation-based methods like EnergyPlus, though effective in detailed modeling, require extensive computational resources and iterative simulations that make them impractical for quick applications. Additionally, while optimization techniques such as genetic algorithms (GA) have shown promise, their integration with advanced simulation tools remains underdeveloped, limiting the potential for a more efficient, combined approach.
Although some studies have explored machine learning techniques, there is still a significant gap in their combined usage with GA to optimize building energy performance and occupant comfort, particularly in terms of multi-criteria such as total energy (TE), indoor overheating degree (IOD), and predicted percentage dissatisfied (PPD). Furthermore, the influence of future climate scenarios on building energy optimization is often overlooked, which is essential for ensuring long-term sustainability and resilience. Lastly, the optimization of building management systems, especially concerning dynamic control strategies for heating, cooling, and ventilation based on real-time environmental conditions, remains underexplored.
To address the mentioned gaps, the primary objective of this research is to develop a comprehensive and computationally efficient optimization framework that integrates Bayesian optimization and XGBoost algorithms with the non-dominated sorting genetic algorithm II (NSGA-II). This framework aims to optimize building design and operation, specifically focusing on key performance indicators such as total energy (TE), indoor overheating degree (IOD), and predicted percentage dissatisfied (PPD). The study will also explore multi-objective optimization under different climate scenarios—historical (2020), mid-future (2050), and future (2080)—to ensure building designs are resilient and sustainable. Additionally, the research seeks to optimize building management systems by incorporating dynamic control strategies to enhance both energy efficiency and occupant comfort.
2. Materials and Methods
2.1. Research Outline
This study develops an advanced optimization framework by integrating Bayesian XGBoost, genetic algorithms (GA), and EnergyPlus simulations to enhance the efficiency of building design and operation. By applying multi-criteria optimization for energy usage, indoor overheating, and thermal comfort, this approach addresses the limitations of traditional simulation-based methods. The framework is applied across historical (2020), mid-future (2050), and future (2080) climate scenarios, ensuring that the optimized designs are both sustainable and adaptable to changing environmental conditions.
- (1)
- In this regard, the initial step involves the selection of a European Union city (Seville) that is struggling with the risk of climate-induced overheating. Then, the BEST TEST CASE 600 model from the ASHRAE 140.1 research cases are selected as a benchmark for testing within an office space. Our case study incorporates scheduling protocols, human occupancy patterns, and heating and cooling configurations in compliance with the ASHRAE 90.1 standard [46] and ISO 18523-1&2 and ISO 17772-1 guidelines [47,48].
- (2)
- In the second step, Sketchup 2023 and OpenStudio 3.7.0 are employed for the generation of geometric drawings and energy configurations. Notably, this study integrates the use of a variable refrigerant flow (VRF) installation structure in the examined case. This system has been optimized according to the design days of 2020, and the building management system regarding opening and closing windows has been determined for the evaluated model.
- (3)
- The IDF energy model’s output is subjected to setting parameters and simulation using JEPlus-v22.1 and JEPluse EA engine 2.0.1 (Beta 2). In this regard, the choice of parameters emphasis on window dimensions, opening frequency, and the integration of both external and internal sensors within the framework of intelligent building control.
- (4)
- In the fourth step, weather files are generated for three different time periods. The files, created using the Meteonorm tool, are based on the RCP 8.5 scenario and Temporal downscaling methods. These files encompass the historical period (2020), mid-future (2050), and future (2080).
- (5)
- In the fifth step, optimization is performed using the JEplus + EA tool (for each weather scenario). The objective functions include annual energy consumption, indoor overheating, and dissatisfaction rate. One of the software’s features is the sensitivity analysis of the parameters on the target functions.
- (6)
- An XGBoost + BO optimization method is employed supporting by a multi-objective GA. Various alternatives are assessed based on the training dataset and through an optimization algorithm created in Python. Since the XGBoost + BO model is more convenient and has lower computing expenses than simulation-based frameworks, there has been a growing demand for employing it in building energy modeling and optimization [49,50]. Nonetheless, BO-based optimization proves effective for XGBoost models, even in complex scenarios like large building simulations. The primary increase in computational cost arises during the simulation phase required to generate the training dataset. However, once the dataset is prepared, the computing expense for training and assessing the XGBoost method remains relatively consistent.
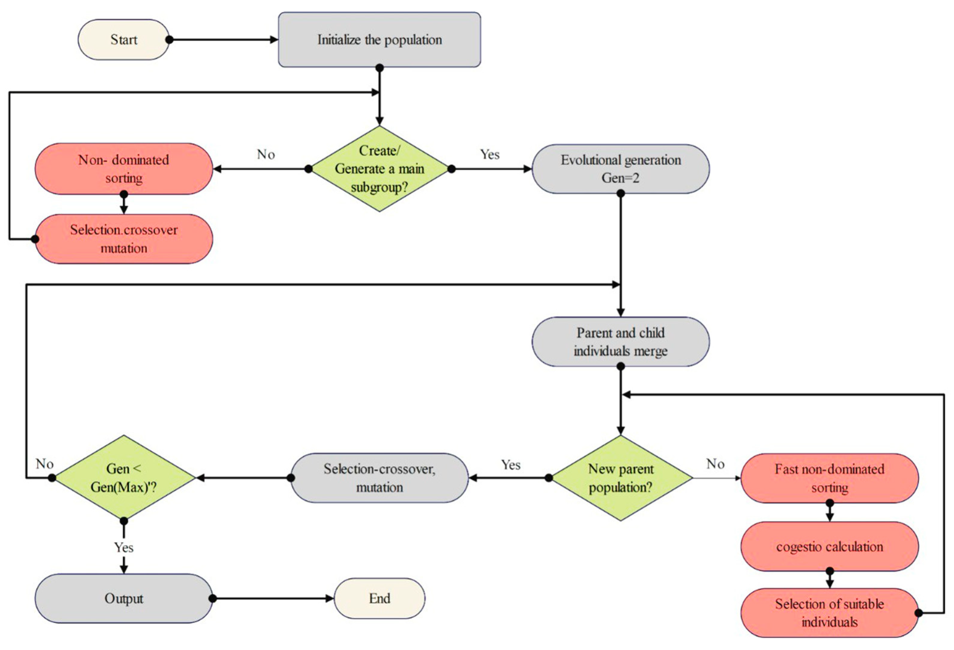
In this study, GA optimizer uses sustainable standards, including the variation in average objective functions across the two generations, as stopping points. The optimization process continues until its specific criteria is satisfied. This method identifies an array of Pareto-front optimal solutions. Because various objectives produce a space with several dimensions, the result indicates a set of non-dominated solutions rather than a single solution typical of mono-objective problems. Vilfredo Pareto introduced the concept of a Pareto-front curve to represent these multi-objective outcomes [51]. The Pareto front approach is the best option when there is no other practical way to achieve one goal without compromising another. These solutions are equally valid for multi-objective optimization, but since they have to be individually assessed, a decision-making process is needed to identify the best option from a Pareto-front curve. The Augmented Tchebycheff Scalarizing Function (ASF) method is employed to choose a result from the Pareto optimal solutions. The XGBoost + BO multi-objective method, along with a decision-making approach is implemented in Python following the information provided by Wu et al. [38]. Figure 1 illustrates the proposed methodology as a flowchart.
Figure 1.
Methodological diagram for this study.
2.2. Building Energy Modelling
2.2.1. Identifying Design Parameters
The building envelope has a major impact on energy exchange between interior and exterior environments [52]. Building on this understanding and considering the multifaceted impacts on energy usage, overheating, and thermal comfort, current research focuses on optimizing variables including the opening rate, the window-to-wall ratio, and the integration of external and internal sensors within intelligent building systems. This approach aims to achieve a balanced enhancement of building energy efficiency, mitigate overheating risks, and ensure optimal thermal comfort from the initial stages of construction design. Also, various parameters have been identified, such as the amount Window opening and window to wall ratio (WWR) to release overheating trapped in the building and manage window opening and closing depending on the temperature detected by internal and external sensors. These sensors are defined as energy management systems and they decide to open and close the window according to internal or external temperature fluctuations. Nevertheless, the parameters encompass a full range of conditions, explicitly defining the window’s fully closed and open states. Therefore, one of the focuses of this research is to identify the most suitable temperature settings for each sensor and optimize the control of window openings. Consequently, this study divides the external and internal sensors into two independent design parameters in order to produce more practical solutions (Tin and Tout). A thorough explanation of each design variable and the range of amounts is provided in Table 1.
Table 1.
Explanation of the design parameters, Definitions, and their ranges.
2.2.2. EnergyPlus and JEPlus-Based Modeling
After identifying the optimum design parameters, current study employs JEPlus + EA in order to create a parametric representation of the selected building. Prior to calculating the assessment indices of each mission function, the EnergyPlus model and EMS code were employed to simulate the energy consumption, overheating, and thermal comfort. The most frequently recognized measure for energy usage is total annual energy load (TE), which is determined by the sum of heating and cooling loads. So, current research employes TE as a computation metric of building energy usage. In the context of thermal comfort measurement, the predicted mean vote (PMV) and predicted percentage of dissatisfaction (PPD) are two frequently utilized metrics [53]. The “avg PPD” represents the average PPD value considered during occupied hours. Unlike other indices tied to specific comfort categories, avgPPD offers a comprehensive measure of discomfort accumulation over time, eliminating issues associated with category boundaries. Regardless of the anticipated rates of occupancy, this index is a useful tool for assessing and enhancing the thermal comfort efficiency of different constructions. Nonetheless, this metric is symmetric and is exclusively relevant to the PMV/PPD concept (Equation (1)).
On the other hand, in contrast to conventional measures of overheating (like degree hours exceeding 28 °C), the concept of indoor overheating degree (IOD) is presented to accommodate varying thermal comfort thresholds (i.e., PMV/PPD and adaptive models) for different areas within a building. This approach factors in the specific behavior of occupants and their ability to adapt to different conditions in every specified region. Additionally, the IOD assesses the possibility of overheating by considering both frequency and the severity of indoor overheating. Moreover, it monitors occupancy patterns in specific zones, thereby excluding the impact of unoccupied areas when calculating overheating levels. The IOD [°C] represents the sum of positive values of the variance between zonal indoor operative temperature () and the zonal thermal comfort limit () and averaged over the sum of the total number of zonal occupied hours () where t, i, z, and Z characterize the time step (1 h), occupied hour counter, building zone counter, and the total building zone, respectively.
2.2.3. The Data Sampling Method
Previously defined design parameters are evenly distributed, indicating that every parameter in the specified category has the same probability of being selected. Samples for each design category are achieved using a sampling approach with allocated patterns. Regarding the use of Monte Carlo techniques, LHS is a proportional random sampling approach that has been indicated as an effective way for producing accurate samples. In addition, compared to the random sampling method, LHS needs a fewer number of samples while maintaining the same degree of statistical precision [54]. LHS is therefore better suited for intricate mathematical frameworks that contain a large number of unidentified parameters. Prior to employing XGBoost model sets, the sample size specified in this work is 1800 for each climatic scenario in order to customize the machine learning algorithm.
2.3. ML Based Prediction Modelling and Optimizations
2.3.1. Comparison of Machine Learning Models
Over recent decades, the application of machine learning (ML) algorithms has significantly expanded across various sectors. As a result, these algorithms have been continuously developed and refined. To ensure a rigorous selection of the machine learning model employed in this study, we undertook a comparative analysis of several state-of-the-art algorithms. This investigation aimed to evaluate the predictive performance, interpretability, and computational efficiency of various models, thereby facilitating a well-informed choice tailored to our specific research objectives. The models evaluated include some of the most predominant algorithms, including linear regression, random forest, support vector machines (SVM), neural networks, and XGBoost.
Linear Regression
Linear regression is well known for its simplicity and ease of interpretation. It provides a straightforward mathematical representation of the relationship between input features and the target variable, making it a common baseline model in predictive analytics. However, mostly its fundamental assumption of linearity limits its effectiveness in capturing complex, non-linear relationships of dataset.
Random Forest
Random forest, an ensemble learning method based on decision trees, is famous for its robustness against overfitting and its ability to handle large datasets with numerous features. It excels in providing accurate predictions by aggregating the outputs of multiple decision trees, thereby enhancing stability.
Support Vector Machines (SVM)
Support vector machines are particularly well regarded for their effectiveness in high-dimensional spaces and their ability to model complex relationships through the use of kernel functions. This flexibility allows SVM to excel in various applications; however, it comes with its drawbacks. The interpretability of SVM models is limited, especially as the complexity of the kernel increases. Moreover, the computational cost can be significant, particularly with larger datasets.
Neural Networks
Neural networks, especially deep learning architectures, are renowned for their ability to learn intricate patterns from large datasets. Their capacity to model non-linear relationships makes them a powerful tool in predictive analytics. However, this power comes at the cost of interpretability, as neural networks often operate as “black-box” models. In contexts where understanding the relationship between input features and outcomes is essential, this lack of transparency presents a challenge. Additionally, the training process for neural networks can be resource-intensive, which raises considerations regarding computational efficiency.
The XGBoost Algorithm
XGBoost is an improvement on the gradient boosting decision tree (GBDT) framework developed by Chen and Guestrin [55] incorporating two primary optimizations: first, XGBoost augments the objective function by including a regularization term. The tree model’s objective function is minimized during training by increasing the complexity of the model. However, since model’s complexity rises, the probability of overfitting also rises, which simultaneously reduces the model’s ability to generalize. Overall, the XGBoost model aids in achieving higher computational accuracy and easy generalizability. In the current study, XGBoost was chosen as the predictive model due to its predominant accuracy and interpretability compared to the pre-mentioned models. In addition, while the initial setup of machine learning models, including data preparation and workflow establishment, may require time, XGBoost offers significant long-term benefits that outweigh this initial investment.
2.3.2. The Data Preprocessing Stage
Data preprocessing is a critical step that ensures the quality and reliability of the machine learning model. In this study, several techniques were applied to clean, normalize, and prepare the dataset for effective model training and testing. First, data cleaning involved identifying and removing outliers, including data recording errors and values outside the expected range, to ensure the dataset was accurate and relevant. Following this, data normalization was conducted to bring all variables onto a comparable scale, which is essential for improving the performance and convergence of machine learning algorithms.
The dataset including 1800 variants was then divided randomly, with 80% allocated for training the model and 20% reserved for testing. Additionally, feature selection was applied to identify the most influential variables, further refining the dataset to enhance the model’s predictive accuracy. This process ensured that only the most relevant features were used in the machine learning model. The data preprocessing phase also included managing any missing values by either imputing them or removing incomplete entries based on their significance to the overall dataset. Before model construction, hyperparameter tuning was performed through a systematic selection of appropriate optimization methods to adjust relevant parameters, ensuring optimal model performance.
2.3.3. The Bayesian Optimization Method
The effectiveness of machine learning models is greatly impacted by their hyperparameter settings. Compared to previous methods, a new technique known as Bayesian optimization has been developed to automatically adjust these hyperparameters, ensuring that the model performs optimally while reducing the time and computational resources required [56]. The Bayesian optimization technique can conduct component exploration more quickly and identify an array of parameters that enhance the accuracy of model. Two primary parts make up the foundation of the Bayesian optimization method. As a probabilistic proxy model, it first contains an approach for appraising the range of a parameter based on observations at a limited amount of sample points [57]. On the other hand, the acquired prior distribution is employed in the construction of an acquisition function, which seeks the extreme position as the next search point. The upper confidence bound, expected improvement, and probability of improvement are the three most often utilized acquisition functions. In this study, the upper confidence bound has been chosen as a common strategy [58]. Table 2 illustrates the hyperparameter setting range, drawing inspiration from references [49,59].
Table 2.
Hyperparameter setting range for Bayesian optimization.
Model Proficiency Assessment
The proficiency of machine learning models was rigorously evaluated using rigorous 10-fold cross-validation across multiple temporal scenarios. The assessment employed two primary metrics, RMSE (root mean square error) and R2 (coefficient of determination), to quantify prediction accuracy and explanatory power, respectively. The RMSE calculates the error between the expected and actual values using the formula:
where and denote the true and predicted values, respectively, and n represents the sample size. On the other hand, R2 evaluates the amount of variance in the context of the dependent parameter (actual values) that can be explained or predicted by the independent variable (predicted values).
where T1, T2,…, Tn represent the actual values, P1, P2,…, Pn show the expected values, is the average of actual values, and n demonstrates the size of the sample in the training and testing stages.
Moreover, the effects of input parameters on output parameters are illustrated based on SHAP (SHapley Additive exPlanations). SHAP values elucidate the participation of each parameter in a specific estimation within a machine learning model. The process begins with training the model and selecting the instance for explanation. For the chosen feature, SHAP values are determined by considering all possible subsets of features excluding the target feature [60]. For every subset, the model’s estimation is computed both with and without the target feature to find its marginal contribution, calculated as Equation (5). This marginal contribution is then weighted by the factor Equation (6) to ensure fair distribution across all subsets. The final SHAP value for the feature is obtained by summing these weighted contributions across all subsets, formally given by Equation (7). Although computing SHAP values exactly can be computationally intensive, practical implementations often use approximations and optimizations, such as those in the SHAP library in Python. Specialized algorithms for tree-based models enhance efficiency, making it feasible to derive SHAP values and gain insights into feature importance and interactions in complex models, thus improving model transparency and interpretability [61].
2.3.4. The NSGA-II Optimization Method
Defining the Objective Functions
Every optimization objective in a multi-objective optimization procedure requires the establishment of an objective function. In this context, the developed non-linear connections among structural characteristics and climate control configurations are used as the objective function. These functions predict each optimizing target utilizing the XGBoost + BO method. The outcome function of the XGBoost + BO method can be used to describe the objective function:
where represents the outcome function for every optimizing parameter, and shows the series of parameters that can be optimized. Limitations must be imposed on every design factor concerning the appropriate values to obtain realistic optimization outcomes. The primary constraints are arranged as follows:
where xi is the design parameter, and min and max show the lowest and highest limits of the project, respectively.
Min ≤ xi ≤ Max
NSGA-II Optimization Workflow
To generate accurate outcomes for multi-objective optimization issues, several evolutionary optimization techniques have been established like MOPSO and NSGA-II. To enhance thermal comfort performance while minimizing overheating and energy consumption, this work utilizes NSGA-II for multi-objective optimization. Figure 2 demonstrates the graphical workflow that shows the progression of using NSGA-II to produce Pareto frontiers, as follows [62]: NSGA-II, as a multi-objective optimization method, starts by initializing a heterogeneous population of N people. It produces offspring populations by employing non-dominant sorting and genetic processes including selection, mutation, and crossover. These populations evolve iteratively, combining with parental populations and being sorted according to diversity and non-dominance. After the offspring achieve a predefined maximum number, the previously indicated stages are repeated until a set of Pareto optimum solutions is produced.
Figure 2.
Graphical workflow for the NSGA-II optimizing procedure [38].
2.3.5. The Pareto Frontier Method
Rather than obtaining a single optimum result, NSGA-II produces a group of ideal answers with the Pareto optimum state method. The ideal point methodology is used to compute distances in order to find the optimum solutions. This method includes an optimal value that is matched by the optimum rate of each parameter on the Pareto frontier. For instance, the space between the chosen spot and the ultimate spot on the Pareto graph is computed in the context of three-objective optimization. The equation below represents the calculation formula:
where (αEpoint, βEpoint, and γEpoint) are the positions of the nearest perfect location and (αpareto, βpareto, and γpareto) represent the matching Pareto front. Once the distance between each spot in the range of optimum solutions and the best location is calculated, the appropriate answer (Uopt) for the point with the least distance is displayed below:
ASF Method
For decision making involving multiple variables, the Augmented Tchebycheff Scalarizing Function (ASF) approach is used to detect the best option among a group of possibilities based on various competing criteria [63]. It builds upon the classic Tchebycheff approach by integrating additional considerations or constraints. Initially, a decision matrix is constructed, where i represents alternatives and j signifies criteria. Normalization of this matrix is performed to provide consistency in each criterion. Following that, weighted normalization is implemented, wherein wi are allocated to every criteria. Equation (13) is used to compute a scalarizing function that achieves a compromise between optimizing benefits and reducing expenses across criteria. For every criterion, this function evaluates each option’s performance in comparison to the negative optimal options (Equation (13)). As a result, it facilitates choosing the lowest ASF value as an ideal answer (Equation (14)) [64]. Figure 3 illustrates a flowchart of the optimization technique was used in this study.
Figure 3.
Flowchart of the optimization approach scheme.
2.4. Meteorological Weather Data
Building performance evaluation necessitates detailed consideration of local climate conditions at finer resolutions. To address this issue, it is essential to generate future climate data at higher geographical and temporal precision. This can be accomplished through various methods, including statistical downscaling [65], dynamical downscaling [66,67], or a hybrid approach combining both techniques [68]. By employing these approaches, climate data can be refined, enabling precise evaluations of building performance and localized impacts of climate change. Considering the proven efficiency, flexibility, and capability to effectively manage limited observational data, the Stochastic Weather Generation techniques method was selected in this study to investigate the influence of human behavior in controlling overheating.
Stochastic Weather Generation
Stochastic weather generators fall into the category of statistical models and help complete data gaps and create never-ending synthetic weather sequences. This becomes achievable by replicating key characteristics found in actual meteorological records, such as average daily values, variations, correlations, frequencies of events, and extreme occurrences [69]. Such models depend on numerical examination of documented microclimate data, where a small set of independent weather variables, like solar radiation, can be used to deduce other important factors. One advantage of the stochastic approach is that it allows for incorporating the distribution employed in the environmental signals. It also considers possible shifts in meteorological patterns. Nevertheless, a potential drawback of this approach seems to be the requirement for a substantial quantity of information for training the system, as the distributions used to generate future dataset rely on the initial records provided to the system. In this regard, Meteonorm stands out as a prominent tool that employs this methodology effectively [70]. Meteonorm is a comprehensive tool that seamlessly incorporates climate data, performs spatial interpolation of crucial meteorological factors, and utilizes the stochastic weather generator [71]. To enhance the generation of future climate data under various emission situations (A1B, B1, and A2), it employs global climate models sourced from the Intergovernmental Panel on Climate Change’s fourth assessment report (AR4), rather than relying on conventional weather files. Moreover, this tool encompasses the RCP 2.6, 4.5, and 8.5 scenarios from 10 global climate models, derived from the average of a selected group within the Coupled Model Intercomparison Project 5 (CMIP5) [72]. The RCP 2.6 scenario aligns closely with the objectives set by the Paris Agreement [73], while the RCP 8.5 scenario presents the most unfavorable conditions, characterized by significant temperature increases and severe impacts on ecosystems [74].
2.5. Study Area
The current research is primarily focusing on a case study situated in the hot-summer Mediterranean climate (Csa) of Seville, Spain. This situation is stated by dry, warm summers and milder, wetter winters, with a minimal temperature difference between seasons. In Csa climates, Heating Degree Days (HDDs) are generally short in order to the mild winters, while Cooling Degree Days (CDDs) are relatively high because of the need for cooling during the hot summers. Consequently, there is a distinct division between periods requiring heating and cooling. In such regions, building designs prioritize heat retention in cold periods to decrease the energy used for heating. As a result, highly insulated structures have a higher risk of summertime overheating [75]. In this regard, this study concentrates on choosing one type of building signifying the BESCASE 600 office buildings in Spain. This is because non-residential passive houses that have recently been constructed or remodeled are more likely to overheat than older, less insulated structures [76]. Table 3 and Figure 4 present related information [77]. It is essential to highlight that the selected under consideration (BESTEST 600) has been equipped with a variable refrigerant flow (VRF) system. The VRF technique has emerged as an advanced and widely studied air-conditioning strategy, garnering significant attention due to its continuous development and refinement [78,79]. The VRF system comprises various integral components, operating in harmony to achieve efficient climate control. These components include an outdoor unit housing a compressor with variable speed inverter control, an indoor unit serving as a heat exchanger, expansion valves, fan controls with the ability to adjust air capacity inside the conditioned area, a refrigerant pipe system, and distribution sections [80,81]. This research employed data obtained from ISO 18523-1 [48] regarding occupancy density, schedules, equipment, and lighting. The occupancy density for the office room was set at 0.1 individuals per square meter. Moreover, the office room experienced a heat gain of 12 watts per square meter due to lighting and appliances. 3D outlook of the case study with the schematic of the HVAC system, the input values for the VRF system, and the building envelope properties of the selected are presented in Table 4, and Table 5, respectively [82].
Table 3.
Building characteristics (BESTEST Case 600).
Figure 4.
3D view of the case study (left) and functioning of the VRF system (right) [78].
Table 4.
The inputs for VRF in the HVAC mode.
Table 5.
The features of the building envelope for the selected area [83].
On the other hand, the incorporation of clothing rate as a crucial factor is essential in the comprehensive assessment of indoor environmental quality and building energy efficiency [84]. However, it has been observed that in previous studies [85,86] investigating the impact of cooling systems, this aspect has often been treated as a constant parameter, typically set at 0.5 for summer and 1 for winter. Such an approach introduces potential uncertainties in the research findings. In this study, clothing insulation is addressed to consider based on the dynamic clothing model of ASHRAE55 [87], where people’s clothing insulation is calculated daily and, according to the outside temperature that is variable between 0.5 and 1.
Validation
ANSI/ASHRAE Standard 140 is employed to measure the yearly thermal energy performance of selected case conditions using various energy modeling implements, including ESP, SRES/SUN, DOE2.1D, BLAST-3-193, TRNSYS, SERIRES, and S3PAS. This benchmark finds extensive application in evaluating the precision of building simulation methods [88,89,90,91]. Table 6 presents a juxtaposition of the yearly heating and cooling lots, along with the projected highest heating and cooling demand, which have been ascertained in this research, with the detailed information in ANSI/ASHRAE Standard 140. The variations in the results can be related to the fact that different versions of Design Builder were utilized in this investigation compared to those used in the initial assessment. Specifically, this study employed OpenStudio, while the standard tests were conducted using EnergyPlus v22.1, a distinction previously noted by several researchers [90,92].
Table 6.
Comparing the outcomes of current research and ANSI/ASHRAE Standard 140 for assessing the Case 600 with EnergyPlus.
3. Results
3.1. Detecting the Best Machine Learning Model
To ensure a robust selection of the machine learning model used in this study, we conducted a comparative analysis of multiple advanced algorithms. This analysis was designed to assess the predictive accuracy, interpretability, and computational efficiency of each model using RMSE and R2. In this regard, Table 7 demonstrates the comparison values for the selected models. According to the outcomes listed in the Table 7, linear regression model performed the worst due to its inability to capture non-linear relationships. The random forest model demonstrated enhanced predictive performance; however, it faced challenges in terms of interpretability. On the other hand, while support vector machine (SVM) exhibited moderate performance, it may prove computationally expensive to implement with larger datasets. In neural networks model, despite offering strong performance but it demonstrates less interpretability. Finally, XGBoost consistently provided superior accuracy (highest R2) and lowest RMSE, making it the best choice for the current study.
Table 7.
Comparison of machine learning models (R2 and RMSE Values).
3.2. The XGBoost Method for Prediction and Optimization
According to the dataset acquired in previous Section, the XGBoost algorithm is constructed, in which four input parameters and three output functions are selected for each time frame. Initially, preprocessing stage is performed on the collected data given that XGBoost can accurately handle variation effects and complicated non-linear interactions. Meanwhile, all dataset was normalized to identify and eliminate outliers and out of range values. Then, the dataset was divided into the test and train subsets. In the current research, the train dataset consists of 80% of the initial data that were chosen at random, while the test dataset consists of 20% of the base data [94,95].
A third-party Python library called the skit-learn is employed for creating the XGBoost algorithm, and its hyperparameters are tuned using Bayesian optimization. BO algorithm is important in finding the accurate arrangement of hyperparameters to increase the algorithm’s precision and generalizability. In order to generate the XGBoost method with optimum hyperparameters, initially the RMSE is selected as a target function, then the BO method is implemented to launch the connection between the target function and the mentioned hyperparameters. Following that, the starting point is adjusted at 50, while the iteration frequency equals 250, i.e., N = 300. Continuously iteration modification finds an array of scenarios with the ideal hyperparameter combinations to minimize the target function. Figure 5 illustrates the way that the BO method determines the ideal hyperparameters for the three target values in the historical, mid-future, and future scenarios.
Figure 5.
BO model’s iterations to identify the ideal RMSE in different time frames.
By increasing the quantity of iterations, the software constantly enters hyperparameter combinations via the designated hyperparameter space using the BO method. The iteration ends when N = 300, and the alternative with the minimum amount of RMSE emerges. Following 300 optimization cycles using the BO method, a list of ideal hyperparameter sets for the TE, PPD, and IOD interactions can be determined. The list of optimal hyperparameter settings that generate the minimum RMSE for TE, PPD, and IOD in the historical, mid-future, and future scenarios are recorded in Table 8.
Table 8.
Optimal hyperparameter combinations for the historical, mid-future, and future scenarios.
3.2.1. Proficiency Assessment
The proficiency of our XGBoost models was rigorously assessed across multiple temporal scenarios using 10-fold cross-validation, employing RMSE and R2 as primary metrics. Table 9 provides the performance metrics for TE, PPD, and IOD across historical, mid-future, and future scenarios. In the historical scenario, the models achieved high R2 values, indicating strong explanatory power for TE (0.9990 ± 0.0011), PPD (0.9998 ± 0.0001), and IOD (0.9989 ± 0.0004). Correspondingly, RMSE values were low, affirming precise predictions with minimal error (TE: 0.2405 ± 0.1183 KWh/m2, PPD: 0.1023 ± 0.0338%, IOD: 0.0021 ± 0.0005 °C). Transitioning to the mid-future scenario, the models maintained robust predictive capabilities with slightly varied R2 values: TE (0.9994 ± 0.0007), PPD (0.9998 ± 0.0001), and IOD (0.9993 ± 0.0002). The corresponding RMSE values (TE: 0.1212 ± 0.0633 KWh/m2), PPD: 0.0983 ± 0.0178%, IOD: 0.0025 ± 0.0004 °C) indicate continued accuracy in forecasting under evolving conditions. In the future scenario, the models exhibited consistent performance, maintaining high R2 values for TE (0.9997 ± 0.0001), PPD (0.9997 ± 0.0002), and IOD (0.9992 ± 0.0002). The RMSE values (TE: 0.0815 ± 0.0179 KWh/m2, PPD: 0.0803 ± 0.0288%, IOD: 0.0035 ± 0.0004 °C) further validate their reliability in predicting future environmental variables. These results underscore the models’ robustness and suitability for decision making across diverse environmental and operational contexts, providing valuable insights into future scenarios.
Table 9.
Best RMSE and R2 values obtained by XGBoost + BO model for different time periods.
Moreover, as evident from Figure 6, the XGBoost model integrated with BO demonstrates robust performance with a higher correlation coefficient across all three scenarios. This superior predictive capability underscores the reliability of the regression relationships established by the XGBoost + BO approach. In the current research, these well-fitted regression models serve as fundamental components, acting as fitness functions for subsequent multi-objective optimization tasks. Utilizing these models is pivotal for originating a precise Pareto solution setting, essential for developing accurate optimization schemes. By leveraging insights from the XGBoost + BO model, this approach enhances decision-making processes in complex environments, ensuring optimal solutions that effectively balance multiple objectives.
Figure 6.
R2 proficiency assessment for TE, PPD, and IOD in different time frames.
3.2.2. Sensitivity Analysis
In order to evaluate the effects of different design factors on the target function, and their positive and negative influence, current research provided a SHAP value investigation in three different time frames. SHAP analysis provides not only global explainability but also local explainability, allowing us to understand how individual input features contribute to specific predictions. This dual perspective is crucial for making targeted design interventions. In the SHAP analysis, variables are prioritized based on their importance, and “Red” values signify larger features, whereas “Blue” is indicative of smaller feature values. Additionally, a negative SHAP value denotes that the feature has a negative influence, while a positive value indicates a positive impact. The color bars positioned on the right side of the figures serve as legends, delineating the correspondence between color gradients and the associated feature values [96]. Overall, using SHAP values, the contribution of each feature to the overall bond strength of building elements will be assessed, providing local explainability on a case-by-case basis. This analysis will help practitioners make informed decisions regarding material selection and design strategies that optimize structural integrity and performance.
The first section of Figure 7 demonstrates the impact of different input variables on TE, PPD, and IOD in the base case scenario. The figure shows that WWR (Y1) has the most significant influence on TE, in a negative direction. This indicates that the WWR is a crucial design parameter that can be manipulated to moderate the energy consumption of buildings. Specifically, a higher WWR results in greater heat gain, which can increase the overall energy required for cooling. In a local context, SHAP values can pinpoint how specific WWR adjustments influence TE in different scenarios, offering insights for more tailored design decisions. Accordingly, Tout (Y4) emerges as the second most significant variable with both negative and positive relationships with TE. It is crucial to note that since TE encompasses both heating and cooling energy, this outcome may vary under different conditions. For instance, considering cooling energy usage on hot days, it is evident that lower outdoor temperatures can reduce the need for cooling and the opposite situation is true. However, to attain greater accuracy, cooling and heating energy consumption should be calculated separately. The same pattern is correct for Tin (Y3). Interestingly, opening area (Y2) has the lowest influence with a positive manner on TE, which demonstrates that higher openings can increase energy usage through higher radiation rate and heat absorption. It is worth noting that, this finding does not underestimate the importance of the factor; just prioritizes the variables based on the most influential ones.
Figure 7.
Influence of design factors on the target function using SHAP analysis.
For PPD, the Tout (Y4) plays a significant negative great role, indicating that a stronger connection with the outdoor environment can facilitate natural ventilation, thereby reducing thermal dissatisfaction. On the other hand, Tin (Y3) emerges as the second most critical factor, positively correlating with PPD, which suggests that higher indoor temperatures increase occupant dissatisfaction. This relationship highlights the impact of heat transfer between indoor and outdoor environments on occupant comfort. WWR (Y1) and opening area (Y2) are the subsequent factors that affect PPD, both having a positive correlation. This indicates that larger openings can allow hot air and radiation to enter, thereby increasing the indoor temperature and thermal discomfort. In terms of IOD, WWR (Y1) and Tin (Y3) have the greatest influence with a positive impact, respectively. This suggests that larger windows allow more heat influx through radiation or heat transfer, subsequently elevating indoor temperatures and exacerbating overheating issues. Furthermore, Tout (Y4) can also positively influence indoor thermal conditions. Tout (Y4) also can positively influence the indoor environment.
In the mid-future scenario, similar to the base case, WWR (Y1) and Tout (Y4) have the most significant influence on TE. The minor change relates to the pattern of these variables, which demonstrates a more positive approach for Y1. This indicates that over time, larger windows may contribute to increased energy consumption due to enhanced radiation or reduced shading. Similar trends manifest for PPD and IOD, with a prevailing influence of Y4 and Y1, respectively. A similar tendency is also visible for the future scenario, with a minor change in TE objective. According to the figure, it can be seen that the effect of WWR (Y1) and opening area (Y2) becomes more positive over time. This suggests that, over time, the impact of openings on energy usage may deteriorate. For example, increasing window size or opening rates, radiation and heat gain, as well as their transfer, may lead to higher energy consumption in buildings.
Overall, all mentioned variables are the indiscernible part of controlling energy and providing a pleasant indoor environment. In this regard, WWR (Y1) showed a substantial impact on managing energy usage for all time periods. The only change was in the effect of this factor, which suggests more modification in the usage pattern. Tout (Y4) demonstrated a great influence on PPD in three different time periods with a strong negative impact, which highlights the necessity of controlling heat transfer in outdoor environments. Eventually, a positive relation between WWR (Y1) as the most influential factor and IOD for all time frames demonstrates that larger windows can deteriorate indoor overheating through higher radiation and heat transfer. In the general conclusion of the sensitivity analysis, it can be argued that in hot, dry, and humid climates, the sensitivity of all factors towards total energy consumption and thermal discomfort is increasing. However, a steady pattern is observed concerning indoor heating.
3.3. NSGA-II Multi-Objective Method
According to the XGBoost + BO model used in the previous part, the regression between the design parameters and the target function is constructed. That connection is utilized as a fitness function within the NSGA-II method to assess the three-objective optimization issue. Once the issue was defined, the Pymoo library in Python could be employed to implement the NSGA-II algorithm. In order to reach the optimal balance between computing efficiency and Pareto front reliability, the NSGA-II settings must be specified prior to the optimization process. The NSGA-II method in the present research is configured with the following parameters: the population size, intersection rate variable, and final iteration level are 200, 0.9, and 1200, respectively. Following the selection of the aforementioned parameters, NSGA-II optimization was executed to achieve the Pareto optimum borders, as reflected in Figure 8.
Figure 8.
Pareto frontiers for multi-objective optimization to find the optimum result in different time frames.
The analysis spans three pivotal scenarios—historical, mid-future, and future—each critical in optimizing architectural design to enhance thermal performance and indoor comfort amidst evolving climate challenges. In the historical scenario, with a conservative WWR of 15% and a larger opening area (Y2) of 0.25, alongside Tin and Tout of 21.5 °C and 25 °C, respectively, the optimized design achieved a commendable TE of 27.97. This configuration effectively minimized PPD to 19.65% and maintained a comfortable IOD of 0.016 °C. Reflecting on recent insights, the reduction in window opening sizes to 0.16 and 0.15 m in the mid-future and future scenarios, respectively, highlights challenges in regulating indoor environments amidst climate change. The building envelope’s role becomes increasingly crucial in mitigating energy consumption, managing thermal comfort, and averting indoor overheating, aligning with the findings that highlight the impact of Tout (Y4) in optimizing building performance, particularly in nocturnal cooling strategies (Figure 9).
Figure 9.
Relationship between design variables and objective function in different time frames.
The findings suggest a drop in total energy consumption compared to former periods, yet a growth in IOD values due to the universal warming underscores the critical role of WWR adjustments in maintaining optimal indoor conditions (Table 10). Advanced techniques like XGBOOST have facilitated a rigorous analysis, refining the identification of key factors influencing indoor heating dynamics. To deepen understanding, future comparisons of IOD values between 2020 and projected 2080 scenarios would provide valuable insights into adaptive building design strategies.
Table 10.
Optimum results in total and for the TE, PPD, and IOD in different time frames.
4. Discussion
4.1. Analysis of the Influential Factors in Different Environmental and Climatic Contexts
The investigation of the influence of various design parameters on TE, PPD, and IOD across different periods reveals both consistencies and deviations from previous research. In analyzing the influence of various factors on TE over different periods, the WWR consistently emerges as the most significant variable. In the baseline scenario, WWR has a substantial negative impact on TE, indicating that the window-to-wall ratio is the most decisive variable that can be controlled to decrease the total energy of buildings. For instance, larger windows enhance daylight penetration and air circulation between the indoor and outdoor environments, subsequently reducing the energy required for air conditioning and lighting. This observation is consistent with prior studies emphasizing the importance of window management in energy efficiency strategies [97]. Additionally, Tout is identified as the second most significant variable, also negatively affecting TE due to its impact on Tin, which increases energy demands. However, some researchers suggest that the negative effects of WWR can be mitigated with advanced glazing technologies and shading devices [98]. In future scenarios, WWR remains significant, with a trend towards a more positive impact, indicating that advancements in building technologies and improved radiation control can enhance energy efficiency. These findings suggest that future building designs should incorporate innovative solutions to effectively manage the adverse effects of large window areas on energy consumption.
Regarding PPD, the base case scenario identifies Tout and Tin as the most significant variables, demonstrating the predominantly negative and positive impacts, respectively. This emphasizes the critical role of thermal regulation in maintaining occupant convenience, as larger temperature differences between indoor and outdoor environments contribute to human discomfort [99]. These results are consistent with studies emphasizing the need for efficient thermal insulation and ventilation systems to reduce occupant dissatisfaction [100]. Although WWR and opening area also play important roles, their effects on PPD are secondary to the direct thermal exchanges between indoor and outdoor environments. In mid-future and future scenarios, the pattern remains similar, with a strong negative influence of Tout on PPD. This persistent trend indicates the necessity for improved building envelopes and adaptive thermal comfort strategies to maintain occupant satisfaction. Some negative viewpoints from the literature suggest that without significant advancements in insulation and climate control technologies, achieving satisfactory PPD levels will remain challenging in extreme climates [101].
IOD is significantly influenced by the WWR and Tin, both of which exert a considerable positive effect. Larger windows increase solar heat gain, raising indoor temperatures and exacerbating overheating, particularly in warm climates. This relationship is supported by previous research emphasizing the thermal load implications of extensive glazing [102]. Additionally, Tout plays a crucial role on understanding the broader impact of external environmental factors on indoor thermal conditions. The variability in Tout directly affects the amount of heat transfer between the outside and inside of buildings, thereby influencing indoor comfort levels and energy demands. This outcome underscores the significance of pondering local climate patterns and seasonal variations when designing and managing indoor environments to mitigate overheating risks. Looking ahead, the persistent influence of WWR underscores the ongoing challenge of managing solar heat gain through effective window design and shading strategies. Despite advancements in architectural design and materials, such as dynamic shading systems and low solar heat gain glazing, the enduring positive impact of WWR on IOD necessitates continual innovation in building practices to ensure optimal indoor thermal comfort. Addressing these challenges comprehensively is essential for adapting to climate change and promoting sustainable indoor environments.
Ultimately, it can be concluded that climate change is decreasing the sensitivity range of sensors for both outside and inside temperatures, as they control the number of openings and efficiency of operations. As a result, sensors may be used less frequently in the future for controlling indoor conditions. These findings have the potential to impact the building envelopes, facilitating the production of resilient and adaptable structures capable of efficiently responding to the shifting situations. Furthermore, they might influence building programs and guidelines, which could result in several instructions that promote the use of building envelope design principles. Additionally, the findings of this study could serve as foundational material for advanced research and the expansion of innovative control systems and technologies. Consequently, there will be a particular emphasis on smart construction mechanisms for dynamically adapting to the residents’ desires in real time. The outcomes of the sensitivity analysis offer a thorough comprehension of influencing factors, modification of control policies, optimization of design parameters and development of an operative strategies. Such perceptions help improve indoor circumstances and resident’s convenience, reduce energy consumption, and finally decrease the indoor overheating rate.
4.2. Reliability Analysis for Design Purposes
To assess the reliability of the models, sensitivity analysis was employed, a method that evaluates how variations in input parameters affect the outcomes. Through this process, critical design parameters, such as the window-to-wall ratio (WWR) and indoor temperatures (Tin) were identified as significantly influencing energy performance metrics. By systematically adjusting these parameters and observing the resulting changes in TE, PPD, and IOD, the most influential factors that architects and engineers should prioritize during the design phase were pinpointed. In addition, simulation results were juxtaposed with empirical data from similar case studies to ensure that the models accurately represented real-world conditions. This comparison not only highlighted potential discrepancies but also allowed for model calibration, thereby enhancing predictive accuracy. Given the complexity of buildings as systems with numerous interdependent variables, ensuring that the models reflect this complexity is paramount for their practical application. Moreover, current analysis indicates that the implications of reliability extend beyond individual design decisions. They have broader ramifications for regulatory frameworks and building codes, which increasingly emphasize performance-based metrics. As the building industry shifts towards more sustainable practices, the demand for reliable predictive models will grow, providing a framework for evaluating compliance with energy efficiency standards and occupant comfort requirements.
4.3. Potential Limitations and Suggestions
It is crucial to acknowledge the limitations of the current research. Primarily, the reliance on simulation implements and algorithms might restrict its applicability to real-world scenarios. The precision of the simulations may be influenced by the accuracy of the input values and the hypotheses included in the frameworks. Additionally, the use of a simplified “shoebox” model, while effective for initial validation of the optimization framework, may not fully represent the complexities of real-world building designs. Although this model is commonly used in energy analysis, future studies should explore more complex and realistic models to better assess the framework’s applicability in practical scenarios. Furthermore, the case scenario is hypothetical, aimed at comparing various control strategies and their outcomes in the envelope design. The comparative investigation was limited to a particular climate, which may further restrict the applicability of the results to other climatic conditions.
To mitigate these constraints, future studies could implement extensive fieldwork to validate the parameters, modeling applications, and results derived from previous studies. Improving the quality of the input data by utilizing real-time data collection systems, such as building management systems (BMS), and incorporating more precise occupant behavior models will enhance the representativeness of the results. Fieldwork-based data collection, including monitoring energy use and indoor environmental quality, can provide a better understanding of actual building performance under varying conditions. This type of research can yield significant insights to identify the most suitable control strategies that accurately reflect user behavior concerning building openings. Furthermore, investigating possible variations in residents’ activities within real buildings is essential to gain a comprehensive understanding of user behaviors and preferences.
5. Conclusions
This study deeply explores the intricate interplay of environmental and climatic factors on building performance, occupant comfort, and indoor overheating risk. The findings underscore the profound impact of variables such as WWR, external and internal temperatures (Tout and Tin), and their complex relationships with TE, PPD, and IOD. Climate change exacerbates these challenges, narrowing the margin of error for building sensors that regulate environmental conditions, potentially diminishing their efficacy over time. This critical issue necessitates a reevaluation of building envelope strategies to enhance resilience and adaptability against increasingly volatile weather patterns. As climate conditions continue to evolve, the increased external temperatures (Tout) exacerbate energy consumption and discomfort levels, revealing that traditional metrics like the predicted mean vote (PMV) fail to fully capture the dynamic nature of thermal discomfort.
- The introduction of IOD in this study provides a more comprehensive and precise measure by quantifying the frequency and intensity of overheating events, proving to be a more reliable metric for thermal comfort assessment.
- Additionally, this research highlights that increasing WWR and indoor temperatures contribute to elevated IOD values, signaling the need for careful management of building envelopes and HVAC systems, especially under future climate scenarios.
- The integration of IOD with energy efficiency metrics, such as energy use intensity (EUI), offers a more holistic approach to assessing building performance, optimizing energy efficiency, thermal comfort, and occupant well-being.
The implications extend beyond theoretical insights, urging policy makers to reconsider building codes and regulations that prioritize adaptive design principles. Furthermore, this study advocates for advancing smart building technologies capable of dynamically adjusting indoor environments in response to real-time data, thereby optimizing both energy efficiency and occupant well-being. The application of advanced machine learning techniques can further refine simulation models, ensuring their robustness and applicability across varying building types and climates. This research provides a critical foundation for more resilient and energy-efficient building designs, advancing sustainable practices to mitigate the long-term impacts of climate change.
Author Contributions
A.K., conceived and designed this study, performed the multi-objective optimization, and wrote this manuscript. Corresponding author. M.M., contributed to the development of the optimization framework and data analysis. N.A., conducted the literature review and provided insights on adaptive building management. F.A., assisted in data collection and validation of the optimization results. All authors have read and agreed to the published version of the manuscript.
Funding
This research received no external funding.
Institutional Review Board Statement
Not applicable.
Informed Consent Statement
Not applicable.
Data Availability Statement
The data presented in this study are available on request from the corresponding author.
Conflicts of Interest
The authors declare that there are no conflicts of interest related to this research. There are no financial or personal relationships with other organizations or individuals that could influence the content of this manuscript.
References
- Afsharzadeh, M.; Khorasanizadeh, M.; Norouzian-Maleki, S.; Karimi, A. Identifying and Prioritizing the Design Attributes to Improve the Use of Besat Park of Tehran, Iran. Iran Univ. Sci. Technol. 2021, 31, 1–24. [Google Scholar]
- Mahdavi Estalkhsari, B.; Mohammad, P.; Karimi, A. Land Use and Land Cover Change Dynamics and Modeling Future Urban Growth Using Cellular Automata Model over Isfahan Metropolitan Area of Iran. In Ecological Footprints of Climate Change; Springer: Berlin/Heidelberg, Germany, 2022; pp. 495–516. [Google Scholar]
- Hickler, T.; Vohland, K.; Feehan, J.; Miller, P.A.; Smith, B.; Costa, L.; Giesecke, T.; Fronzek, S.; Carter, T.R.; Cramer, W. Projecting the future distribution of European potential natural vegetation zones with a generalized, tree species-based dynamic vegetation model. Glob. Ecol. Biogeogr. 2012, 21, 50–63. [Google Scholar] [CrossRef]
- Halder, B.; Karimi, A.; Mohammad, P.; Bandyopadhyay, J.; Brown, R.D.; Yaseen, Z.M. Investigating the relationship between land alteration and the urban heat island of Seville city using multi-temporal Landsat data. Theor. Appl. Climatol. 2022, 150, 613–635. [Google Scholar] [CrossRef]
- Karimi, A.; Mohammad, P.; García-Martínez, A.; Moreno-Rangel, D.; Gachkar, D.; Gachkar, S. New developments and future challenges in reducing and controlling heat island effect in urban areas. Environ. Dev. Sustain. 2022, 25, 10485–10531. [Google Scholar] [CrossRef]
- Yang, J.; Yin, P.; Sun, J.; Wang, B.; Zhou, M.; Li, M.; Tong, S.; Meng, B.; Guo, Y.; Liu, Q. Heatwave and mortality in 31 major Chinese cities: Definition, vulnerability and implications. Sci. Total Environ. 2019, 649, 695–702. [Google Scholar] [CrossRef]
- Fouillet, A.; Rey, G.; Laurent, F.; Pavillon, G.; Bellec, S.; Guihenneuc-Jouyaux, C.; Clavel, J.; Jougla, E.; Hémon, D. Excess mortality related to the August 2003 heat wave in France. Int. Arch. Occup. Environ. Health 2006, 80, 16–24. [Google Scholar] [CrossRef] [PubMed]
- Johnson, H.; Kovats, S.; McGregor, G.; Stedman, J.; Gibbs, M.; Walton, H. The impact of the 2003 heat wave on daily mortality in England and Wales and the use of rapid weekly mortality estimates. Eurosurveillance 2005, 10, 15–16. [Google Scholar] [CrossRef]
- Garssen, J.; Harmsen, C.; De Beer, J. The effect of the summer 2003 heat wave on mortality in the Netherlands. Eurosurveillance 2005, 10, 13–14. [Google Scholar] [CrossRef]
- Robine, J.-M.; Cheung, S.L.; Le Roy, S.; Van Oyen, H.; Herrmann, F.R. Report on excess mortality in Europe during summer 2003. EU Community Action Program. Public Health Grant Agreem. 2007, 2005114, 28. [Google Scholar]
- Farrokhi, M.; Taheri, F.; Bayat, Z.; Damiri, M.; Farrokhi, M.; Ghadirzadeh, E.; Tosi, Y.E.K.; Dahouei, A.A.; Kazemi, M.H.; Lahijan, L.Z. Role of Lifestyle Medicine in the Prevention and Treatment of Diseases. Kindle 2024, 4, 1–219. [Google Scholar]
- Karimi, A.; Bayat, A.; Mohammadzadeh, N.; Mohajerani, M.; Yeganeh, M. Microclimatic analysis of outdoor thermal comfort of high-rise buildings with different configurations in Tehran: Insights from field surveys and thermal comfort indices. Build. Environ. 2023, 240, 110445. [Google Scholar] [CrossRef]
- Xia, D.; Xie, W.; Guo, J.; Zou, Y.; Wu, Z.; Fan, Y. Building Thermal and Energy Performance of Subtropical Terraced Houses under Future Climate Uncertainty. Sustainability 2023, 15, 12464. [Google Scholar] [CrossRef]
- Karimi, A.; Sanaieian, H.; Farhadi, H.; Norouzian-Maleki, S. Evaluation of the thermal indices and thermal comfort improvement by different vegetation species and materials in a medium-sized urban park. Energy Rep. 2020, 6, 1670–1684. [Google Scholar] [CrossRef]
- Sengupta, A.; Al Assaad, D.; Bastero, J.B.; Steeman, M.; Breesch, H. Impact of heatwaves and system shocks on a nearly zero energy educational building: Is it resilient to overheating? Build. Environ. 2023, 234, 110152. [Google Scholar] [CrossRef]
- Hosseini, M.; Javanroodi, K.; Nik, V.M. High-resolution impact assessment of climate change on building energy performance considering extreme weather events and microclimate–Investigating variations in indoor thermal comfort and degree-days. Sustain. Cities Soc. 2022, 78, 103634. [Google Scholar] [CrossRef]
- Karimi, A.; Kim, Y.J.; Zadeh, N.M.; García-Martínez, A.; Delfani, S.; Brown, R.D.; Moreno-Rangel, D.; Mohammad, P. Assessment of Outdoor Design Conditions on the Energy Performance of Cooling Systems in Future Climate Scenarios—A Case Study over Three Cities of Texas, Unites States. Sustainability 2022, 14, 14848. [Google Scholar] [CrossRef]
- Nguyen, A.-T.; Reiter, S.; Rigo, P. A review on simulation-based optimization methods applied to building performance analysis. Appl. Energy 2014, 113, 1043–1058. [Google Scholar] [CrossRef]
- Banos, R.; Manzano-Agugliaro, F.; Montoya, F.G.; Gil, C.; Alcayde, A.; Gómez, J. Optimization methods applied to renewable and sustainable energy: A review. Renew. Sustain. Energy Rev. 2011, 15, 1753–1766. [Google Scholar] [CrossRef]
- Talaei, M.; Mahdavinejad, M.; Azari, R.; Prieto, A.; Sangin, H. Multi-objective optimization of building-integrated microalgae photobioreactors for energy and daylighting performance. J. Build. Eng. 2021, 42, 102832. [Google Scholar] [CrossRef]
- Wetter, M.; Wright, J. A comparison of deterministic and probabilistic optimization algorithms for nonsmooth simulation-based optimization. Build. Environ. 2004, 39, 989–999. [Google Scholar] [CrossRef]
- Wang, L.; Nyuk, H.W.; Li, S. Facade design optimization for naturally ventilated residential buildings in Singapore. Energy Build. 2007, 39, 954–961. [Google Scholar] [CrossRef]
- Heiselberg, P.; Brohus, H.; Hesselholt, A.; Rasmussen, H.; Seinre, E.; Thomas, S. Application of sensitivity analysis in design of sustainable buildings. Renew. Energy 2009, 34, 2030–2036. [Google Scholar] [CrossRef]
- Ren, H.; Gao, W.; Ruan, Y. Economic optimization and sensitivity analysis of photovoltaic system in residential buildings. Renew. Energy 2009, 34, 883–889. [Google Scholar] [CrossRef]
- Hasan, A.; Vuolle, M.; Sirén, K. Minimisation of life cycle cost of a detached house using combined simulation and optimisation. Build. Environ. 2008, 43, 2022–2034. [Google Scholar] [CrossRef]
- Roy, R.; Hinduja, S.; Teti, R. Recent advances in engineering design optimisation: Challenges and future trends. CIRP Ann. 2008, 57, 697–715. [Google Scholar] [CrossRef]
- Attia, S. Computational Optimisation for Zero Energy Building Design, Interviews with Twenty Eight International Experts; International Energy Agency (IEA): Paris, France, 2012; p. 40. [Google Scholar]
- Sun, S.; Cao, Z.; Zhu, H.; Zhao, J. A survey of optimization methods from a machine learning perspective. IEEE Trans. Cybern. 2019, 50, 3668–3681. [Google Scholar] [CrossRef]
- Mohammadzadeh, N.; Karimi, A.; Brown, R.D. The influence of outdoor thermal comfort on acoustic comfort of urban parks based on plant communities. Build. Environ. 2023, 228, 109884. [Google Scholar] [CrossRef]
- Falah, N.; Karimi, A.; Harandi, A.T. Urban growth modeling using cellular automata model and AHP (case study: Qazvin city). Model. Earth Syst. Environ. 2020, 6, 235–248. [Google Scholar] [CrossRef]
- Luo, J.; Ma, X.; Ji, Y.; Li, X.; Song, Z.; Lu, W. Review of machine learning-based surrogate models of groundwater contaminant modeling. Environ. Res. 2023, 238, 117268. [Google Scholar] [CrossRef]
- Low, A.K.Y.; Mekki-Berrada, F.; Gupta, A.; Ostudin, A.; Xie, J.; Vissol-Gaudin, E.; Lim, Y.-F.; Li, Q.; Ong, Y.S.; Khan, S.A. Evolution-guided Bayesian optimization for constrained multi-objective optimization in self-driving labs. NPJ Comput. Mater. 2024, 10, 104. [Google Scholar] [CrossRef]
- Zhong, X.; Ridley, I.A. Verification of behavioural models of window opening: The accuracy of window-use pattern, indoor temperature and indoor PM 2.5 concentration prediction. In Building Simulation; Springer: Berlin/Heidelberg, Germany, 2020; Volume 13, pp. 527–542. [Google Scholar]
- Liu, W.; Gunay, H.B.; Ouf, M.M. Modeling window and thermostat use behavior to inform sequences of operation in mixed-mode ventilation buildings. Sci. Technol. Built Environ. 2021, 27, 1204–1220. [Google Scholar] [CrossRef]
- Liu, Z.; Zhou, Q.; Yin, H.; Xu, W.; Yang, X.; Gao, J. Indoor environmental quality and energy consumption real-time assessment: A field measurement of a nearly zero-energy building in cold region of China. Energy Build. 2021, 246, 111093. [Google Scholar] [CrossRef]
- Zhang, X.; Ning, Q.; Chen, Z. Multi-objective optimization design of energy efficiency for office building window systems based on indoor thermal comfort. Sci. Technol. Built Environ. 2023, 29, 618–631. [Google Scholar] [CrossRef]
- Liu, W.; Burak Gunay, H.; Ouf, M.M. Regulating window operations using HVAC terminal devices’ control sequences: A simulation-based investigation. J. Build. Perform. Simul. 2022, 15, 194–214. [Google Scholar] [CrossRef]
- Wu, C.; Pan, H.; Luo, Z.; Liu, C.; Huang, H. Multi-objective optimization of residential building energy consumption, daylighting, and thermal comfort based on BO-XGBoost-NSGA-II. Build. Environ. 2024, 254, 111386. [Google Scholar] [CrossRef]
- Bre, F.; Roman, N.; Fachinotti, V.D. An efficient metamodel-based method to carry out multi-objective building performance optimizations. Energy Build. 2020, 206, 109576. [Google Scholar] [CrossRef]
- Chen, B.; Liu, Q.; Chen, H.; Wang, L.; Deng, T.; Zhang, L.; Wu, X. Multiobjective optimization of building energy consumption based on BIM-DB and LSSVM-NSGA-II. J. Clean. Prod. 2021, 294, 126153. [Google Scholar] [CrossRef]
- Guo, J.; Zhou, J.; Li, M.; Lu, S. Based on ANN and many-objective optimization to improve the performance and economy of village houses in Chinese cold regions. J. Build. Perform. Simul. 2023, 16, 526–536. [Google Scholar] [CrossRef]
- Shen, Y.; Hu, Y.; Cheng, K.; Yan, H.; Cai, K.; Hua, J.; Fei, X.; Wang, Q. Utilizing interpretable stacking ensemble learning and NSGA-III for the prediction and optimisation of building photo-thermal environment and energy consumption. In Building Simulation; Springer: Berlin/Heidelberg, Germany, 2024; Volume 17, pp. 819–838. [Google Scholar]
- Seraj, H.; Bahadori-Jahromi, A.; Amirkhani, S. Developing a Data-Driven AI Model to Enhance Energy Efficiency in UK Residential Buildings. Sustainability 2024, 16, 3151. [Google Scholar] [CrossRef]
- Tariq, R.; Mohammed, A.; Alshibani, A.; Ramírez-Montoya, M.S. Complex artificial intelligence models for energy sustainability in educational buildings. Sci. Rep. 2024, 14, 15020. [Google Scholar] [CrossRef]
- Golafshani, E.; Chiniforush, A.A.; Zandifaez, P.; Ngo, T. An artificial intelligence framework for predicting operational energy consumption in office buildings. Energy Build. 2024, 317, 114409. [Google Scholar] [CrossRef]
- Goel, S.; Rosenberg, M.I.; Eley, C. ANSI/ASHRAE/IES Standard 90.1-2016 Performance Rating Method Reference Manual; Pacific Northwest National Lab. (PNNL): Richland, WA, USA, 2017. [Google Scholar]
- ISO 18523-2; Energy Performance of Buildings—Schedule and Condition of Building, Zone and Space Usage for Energy Calculation—Part 2: Residential Buildings. ISO: Geneva, Switzerland, 2018.
- ISO 18523-1; Energy Performance of Buildings—Schedule and Condition of Building, Zone and Space Usage for Energy Calculation—Part 1: Non-Residential Buildings. ISO: Geneva, Switzerland, 2016.
- Pan, H.; Wu, C. Bayesian optimization+ XGBoost based life cycle carbon emission prediction for residential buildings—An example from Chengdu, China. In Building Simulation; Springer: Berlin/Heidelberg, Germany, 2023; Volume 16, pp. 1451–1466. [Google Scholar]
- Mo, H.; Sun, H.; Liu, J.; Wei, S. Developing window behavior models for residential buildings using XGBoost algorithm. Energy Build. 2019, 205, 109564. [Google Scholar] [CrossRef]
- Null, S.E.; Olivares, M.A.; Cordera, F.; Lund, J.R. Pareto optimality and compromise for environmental water management. Water Resour. Res. 2021, 57, e2020WR028296. [Google Scholar] [CrossRef]
- Ouanes, S.; Sriti, L. Regression-based sensitivity analysis and multi-objective optimisation of energy performance and thermal comfort: Building envelope design in hot arid urban context. Build. Environ. 2024, 248, 111099. [Google Scholar] [CrossRef]
- Chen, H.; Ding, X.; Li, R.; Gong, S.; Liu, B.; Li, Q.; Gao, W. An experimental case study of natural ventilation effects on the residential thermal environment and predicted thermal comfort in Kunming. Case Stud. Therm. Eng. 2024, 56, 104198. [Google Scholar] [CrossRef]
- Brungard, C.W.; Boettinger, J.L. Conditioned latin hypercube sampling: Optimal sample size for digital soil mapping of arid rangelands in Utah, USA. In Digital Soil Mapping. Progress in Soil Science; Springer: Berlin/Heidelberg, Germany, 2010; pp. 67–75. [Google Scholar]
- Wang, Y.; Gao, X.; Jiang, P.; Guo, X.; Wang, R.; Guan, Z.; Chen, L.; Xu, C. An extreme gradient boosting technique to estimate TBM penetration rate and prediction platform. Bull. Eng. Geol. Environ. 2022, 81, 1–19. [Google Scholar] [CrossRef]
- Snoek, J.; Larochelle, H.; Adams, R.P. Practical bayesian optimization of machine learning algorithms. Adv. Neural Inf. Process. Syst. 2012, 25. [Google Scholar]
- Shi, R.; Xu, X.; Li, J.; Li, Y. Prediction and analysis of train arrival delay based on XGBoost and Bayesian optimization. Appl. Soft Comput. 2021, 109, 107538. [Google Scholar] [CrossRef]
- Srinivas, N.; Krause, A.; Kakade, S.M.; Seeger, M. Gaussian process optimization in the bandit setting: No regret and experimental design. arXiv 2009, arXiv:0912.3995. [Google Scholar]
- Cho, H.; Kim, Y.; Lee, E.; Choi, D.; Lee, Y.; Rhee, W. Basic enhancement strategies when using Bayesian optimization for hyperparameter tuning of deep neural networks. IEEE Access 2020, 8, 52588–52608. [Google Scholar] [CrossRef]
- Nohara, Y.; Matsumoto, K.; Soejima, H.; Nakashima, N. Explanation of machine learning models using shapley additive explanation and application for real data in hospital. Comput. Methods Programs Biomed. 2022, 214, 106584. [Google Scholar] [CrossRef] [PubMed]
- Mangalathu, S.; Hwang, S.-H.; Jeon, J.-S. Failure mode and effects analysis of RC members based on machine-learning-based SHapley Additive exPlanations (SHAP) approach. Eng. Struct. 2020, 219, 110927. [Google Scholar] [CrossRef]
- Wang, S.; Zhao, D.; Yuan, J.; Li, H.; Gao, Y. Application of NSGA-II algorithm for fault diagnosis in power system. Electr. Power Syst. Res. 2019, 175, 105893. [Google Scholar] [CrossRef]
- Shang, Y.; Nogal, M.; Teixeira, R.; Wolfert, A.R.R.M. Optimal design of rail level crossings and associated transition zones using adaptive surrogate-assisted optimization. Eng. Struct. 2023, 282, 115740. [Google Scholar] [CrossRef]
- Zhou, J.; Gao, L.; Yao, X.; Zhang, C.; Chan, F.T.S.; Lin, Y. An adaptive dual-population evolutionary paradigm with adversarial search: Case study on many-objective service consolidation. Appl. Soft Comput. 2020, 90, 106160. [Google Scholar] [CrossRef]
- Dokhanian, F.; Mohajerani, M.; Estaji, H.; Nikravan, M. Shading design optimization in a semi-arid region: Considering energy consumption, greenhouse gas emissions, and cost. J. Clean. Prod. 2023, 139293. [Google Scholar] [CrossRef]
- Nik, V.M.; Coccolo, S.; Kämpf, J.; Scartezzini, J.-L. Investigating the importance of future climate typology on estimating the energy performance of buildings in the EPFL campus. Energy Procedia 2017, 122, 1087–1092. [Google Scholar] [CrossRef]
- Perera, A.T.D.; Javanroodi, K.; Mauree, D.; Nik, V.M.; Florio, P.; Hong, T.; Chen, D. Challenges resulting from urban density and climate change for the EU energy transition. Nat. Energy 2023, 8, 397–412. [Google Scholar] [CrossRef]
- Zhong, X.; Wu, W.; Ridley, I.A. Assessing the energy and indoor-PM2.5-exposure impacts of control strategies for residential energy recovery ventilators. J. Build. Eng. 2020, 29, 101137. [Google Scholar] [CrossRef]
- Krouma, M.; Specq, D.; Magnusson, L.; Ardilouze, C.; Batté, L.; Yiou, P. Improving subseasonal forecast of precipitation in Europe by combining a stochastic weather generator with dynamical models. Q. J. R. Meteorol. Soc. 2024, 150, 2744–2764. [Google Scholar] [CrossRef]
- Ascione, F.; De Masi, R.F.; Gigante, A.; Vanoli, G.P. Resilience to the climate change of nearly zero energy-building designed according to the EPBD recast: Monitoring, calibrated energy models and perspective simulations of a Mediterranean nZEB living lab. Energy Build. 2022, 262, 112004. [Google Scholar] [CrossRef]
- Moazami, A.; Nik, V.M.; Carlucci, S.; Geving, S. Impacts of future weather data typology on building energy performance–Investigating long-term patterns of climate change and extreme weather conditions. Appl. Energy 2019, 238, 696–720. [Google Scholar] [CrossRef]
- Sa’adi, Z.; Alias, N.E.; Yusop, Z.; Iqbal, Z.; Houmsi, M.R.; Houmsi, L.N.; Ramli, M.W.A.; Muhammad, M.K.I. Application of relative importance metrics for CMIP6 models selection in projecting basin-scale rainfall over Johor River basin, Malaysia. Sci. Total Environ. 2024, 912, 169187. [Google Scholar] [CrossRef] [PubMed]
- Meinshausen, M.; Lewis, J.; McGlade, C.; Gütschow, J.; Nicholls, Z.; Burdon, R.; Cozzi, L.; Hackmann, B. Realization of Paris Agreement pledges may limit warming just below 2 C. Nature 2022, 604, 304–309. [Google Scholar] [CrossRef]
- Grillakis, M.G. Increase in severe and extreme soil moisture droughts for Europe under climate change. Sci. Total Environ. 2019, 660, 1245–1255. [Google Scholar] [CrossRef]
- Lomas, K.J.; Porritt, S.M. Overheating in buildings: Lessons from research. Build. Res. Inf. 2017, 45, 1–18. [Google Scholar] [CrossRef]
- Mitchell, R.; Natarajan, S. Overheating risk in Passivhaus dwellings. Build. Serv. Eng. Res. Technol. 2019, 40, 446–469. [Google Scholar] [CrossRef]
- Attia, S.; Bertrand, S.; Cuchet, M.; Yang, S.; Tabadkani, A. Comparison of thermal energy saving potential and overheating risk of four adaptive façade technologies in office buildings. Sustainability 2022, 14, 6106. [Google Scholar] [CrossRef]
- Hernandez III, A.C.; Fumo, N. A review of variable refrigerant flow HVAC system components for residential application. Int. J. Refrig. 2020, 110, 47–57. [Google Scholar] [CrossRef]
- Zhang, G.; Xiao, H.; Zhang, P.; Wang, B.; Li, X.; Shi, W.; Cao, Y. Review on recent developments of variable refrigerant flow systems since 2015. Energy Build. 2019, 198, 444–466. [Google Scholar] [CrossRef]
- Khan, K.S.; Amjad, W.; Munir, A.; Hensel, O. Improved solar milk chilling system using variable refrigerant flow technology (VRF). Sol. Energy 2020, 197, 317–325. [Google Scholar] [CrossRef]
- Kong, X.; Sun, P.; Li, Y.; Jiang, K.; Dong, S. Experimental studies of a variable capacity direct-expansion solar-assisted heat pump water heater in autumn and winter conditions. Sol. Energy 2018, 170, 352–357. [Google Scholar] [CrossRef]
- ASHRAE. Energy Standard for Buildings Except Low-Rise Residential Buildings; American Society of Heating, Refrigerating and Air-Conditioning Engineers: Atlanta, GA, USA, 2000; Volume 90. [Google Scholar]
- ASHRAE. Standard 140-2011-Standard Method of Test for the Evaluation of Building Energy Analysis Computer Programs; American Society of Heating, Refrigerating and Air-Conditioning Engineers: Atlanta, GA, USA, 2011. [Google Scholar]
- Choi, E.J.; Choi, Y.J.; Kim, N.H.; Moon, J.W. Seasonal effects of thermal comfort control considering real-time clothing insulation with vision-based model. Build. Environ. 2023, 235, 110255. [Google Scholar] [CrossRef]
- Hamdy, M.; Hasan, A.; Siren, K. Impact of adaptive thermal comfort criteria on building energy use and cooling equipment size using a multi-objective optimization scheme. Energy Build. 2011, 43, 2055–2067. [Google Scholar] [CrossRef]
- Wang, L.; Tian, Y.; Kim, J.; Yin, H. The key local segments of human body for personalized heating and cooling. J. Therm. Biol. 2019, 81, 118–127. [Google Scholar] [CrossRef] [PubMed]
- Havenith, G.; Kuklane, K.; Fan, J.; Hodder, S.; Ouzzahra, Y.; Lundgren, K.; Au, Y.; Loveday, D. A database of static clothing thermal insulation and vapor permeability values of non-Western ensembles for use in ASHRAE Standard 55, ISO 7730, and ISO 9920. Ashrae Trans 2015, 121, 197–215. [Google Scholar]
- Melo, A.P.; Cóstola, D.; Lamberts, R.; Hensen, J.L.M. Assessing the accuracy of a simplified building energy simulation model using BESTEST: The case study of Brazilian regulation. Energy Build. 2012, 45, 219–228. [Google Scholar] [CrossRef]
- Gholamibozanjani, G.; Tarragona, J.; De Gracia, A.; Fernández, C.; Cabeza, L.F.; Farid, M.M. Model predictive control strategy applied to different types of building for space heating. Appl. Energy 2018, 231, 959–971. [Google Scholar] [CrossRef]
- Rad, E.A.; Fallahi, E. Optimizing the insulation thickness of external wall by a novel 3E (energy, environmental, economic) method. Constr. Build. Mater. 2019, 205, 196–212. [Google Scholar]
- Mohammadzadeh, N.; Mohammadzadeh, R. The assessment of soundscape quality in historic urban parks: A case study of El-Goli Park of Tabriz, Iran. Noise Vib. Worldw. 2023, 54, 248–260. [Google Scholar] [CrossRef]
- Anand, J.; Sailor, D.J.; Baniassadi, A. The relative role of solar reflectance and thermal emittance for passive daytime radiative cooling technologies applied to rooftops. Sustain. Cities Soc. 2021, 65, 102612. [Google Scholar] [CrossRef]
- Neymark, J.; Judkoff, R.; Kummert, M.; Muehleisen, R.; Johannsen, A.; Kruis, N.; Glazer, J.; Henninger, R.; Witte, M.; Ono, E. Update of ASHRAE Standard 140 Section 5.2 and Related Sections (BESTEST Building Thermal Fabric Test Cases); Argonne National Lab. (ANL): Argonne, IL, USA, 2020. [Google Scholar]
- Yıldız, G.; Ergün, A.; Gürel, A.E.; Ceylan, İ.; Ağbulut, Ü.; Eser, S.; Afzal, A.; Saleel, C.A. Exergy, sustainability and performance analysis of ground source direct evaporative cooling system. Case Stud. Therm. Eng. 2022, 31, 101810. [Google Scholar] [CrossRef]
- Chen, T.; Guestrin, C. XGBoost: A scalable tree boosting system. In Proceedings of the 22nd Acm Sigkdd International Conference on Knowledge Discovery and Data Mining, San Francisco, CA, USA, 13–17 August 2016; pp. 785–794. [Google Scholar] [CrossRef]
- Akhlaghinezhad, F.; Tabadkani, A.; Sabzevar, H.B.; Shafavi, N.S.; Dehnavi, A.N. Deterministic and probabilistic occupant-centric control’s impacts on the indoor environment in free-running households. Smart Sustain. Built Environ. 2024. ahead-of-print. [Google Scholar] [CrossRef]
- Shende, D.; Datta, A.K. Refractance window drying of fruits and vegetables: A review. J. Sci. Food Agric. 2019, 99, 1449–1456. [Google Scholar] [CrossRef] [PubMed]
- Yu, F.W.; Ho, W.T. Optimizing hybrid ventilation and daylight-linked dimming control for carbon reduction and thermal comfort in a subtropical high-rise office building. Clean. Energy Syst. 2024, 7, 100096. [Google Scholar] [CrossRef]
- Jiang, Y.; Xie, Y.; Niu, J. Short-term dynamic thermal perception and physiological response to step changes between real-life indoor and outdoor environments. Build. Environ. 2024, 251, 111223. [Google Scholar] [CrossRef]
- Sarran, L.; Hviid, C.A.; Rode, C. How to ensure occupant comfort and satisfaction through deep building retrofit? Lessons from a Danish case study. Sci. Technol. Built Environ. 2023, 29, 663–677. [Google Scholar] [CrossRef]
- Li, S.; Wen, Z. Improving Energy Efficiency and Indoor Thermal Comfort: A Review of Passive Measures for Building Envelope. In International Symposium on Advancement of Construction Management and Real Estate; Springer: Berlin/Heidelberg, Germany, 2019; pp. 1719–1732. [Google Scholar]
- Magagnosc, D.J.; Kumar, G.; Schroers, J.; Felfer, P.; Cairney, J.M.; Gianola, D.S. Effect of ion irradiation on tensile ductility, strength and fictive temperature in metallic glass nanowires. Acta Mater. 2014, 74, 165–182. [Google Scholar] [CrossRef]
Disclaimer/Publisher’s Note: The statements, opinions and data contained in all publications are solely those of the individual author(s) and contributor(s) and not of MDPI and/or the editor(s). MDPI and/or the editor(s) disclaim responsibility for any injury to people or property resulting from any ideas, methods, instructions or products referred to in the content. |
© 2024 by the authors. Licensee MDPI, Basel, Switzerland. This article is an open access article distributed under the terms and conditions of the Creative Commons Attribution (CC BY) license (https://creativecommons.org/licenses/by/4.0/).








