Integrating Machine Learning and Genetic Algorithms to Optimize Building Energy and Thermal Efficiency Under Historical and Future Climate Scenarios
Abstract
1. Introduction
1.1. The Literature Review
1.2. Research Gaps and Objectives
2. Materials and Methods
2.1. Research Outline
- (1)
- In this regard, the initial step involves the selection of a European Union city (Seville) that is struggling with the risk of climate-induced overheating. Then, the BEST TEST CASE 600 model from the ASHRAE 140.1 research cases are selected as a benchmark for testing within an office space. Our case study incorporates scheduling protocols, human occupancy patterns, and heating and cooling configurations in compliance with the ASHRAE 90.1 standard [46] and ISO 18523-1&2 and ISO 17772-1 guidelines [47,48].
- (2)
- In the second step, Sketchup 2023 and OpenStudio 3.7.0 are employed for the generation of geometric drawings and energy configurations. Notably, this study integrates the use of a variable refrigerant flow (VRF) installation structure in the examined case. This system has been optimized according to the design days of 2020, and the building management system regarding opening and closing windows has been determined for the evaluated model.
- (3)
- The IDF energy model’s output is subjected to setting parameters and simulation using JEPlus-v22.1 and JEPluse EA engine 2.0.1 (Beta 2). In this regard, the choice of parameters emphasis on window dimensions, opening frequency, and the integration of both external and internal sensors within the framework of intelligent building control.
- (4)
- In the fourth step, weather files are generated for three different time periods. The files, created using the Meteonorm tool, are based on the RCP 8.5 scenario and Temporal downscaling methods. These files encompass the historical period (2020), mid-future (2050), and future (2080).
- (5)
- In the fifth step, optimization is performed using the JEplus + EA tool (for each weather scenario). The objective functions include annual energy consumption, indoor overheating, and dissatisfaction rate. One of the software’s features is the sensitivity analysis of the parameters on the target functions.
- (6)
- An XGBoost + BO optimization method is employed supporting by a multi-objective GA. Various alternatives are assessed based on the training dataset and through an optimization algorithm created in Python. Since the XGBoost + BO model is more convenient and has lower computing expenses than simulation-based frameworks, there has been a growing demand for employing it in building energy modeling and optimization [49,50]. Nonetheless, BO-based optimization proves effective for XGBoost models, even in complex scenarios like large building simulations. The primary increase in computational cost arises during the simulation phase required to generate the training dataset. However, once the dataset is prepared, the computing expense for training and assessing the XGBoost method remains relatively consistent.
2.2. Building Energy Modelling
2.2.1. Identifying Design Parameters
2.2.2. EnergyPlus and JEPlus-Based Modeling
2.2.3. The Data Sampling Method
2.3. ML Based Prediction Modelling and Optimizations
2.3.1. Comparison of Machine Learning Models
Linear Regression
Random Forest
Support Vector Machines (SVM)
Neural Networks
The XGBoost Algorithm
2.3.2. The Data Preprocessing Stage
2.3.3. The Bayesian Optimization Method
Model Proficiency Assessment
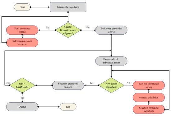
2.3.4. The NSGA-II Optimization Method
Defining the Objective Functions
NSGA-II Optimization Workflow
2.3.5. The Pareto Frontier Method
ASF Method
2.4. Meteorological Weather Data
Stochastic Weather Generation
2.5. Study Area
Validation
3. Results
3.1. Detecting the Best Machine Learning Model
3.2. The XGBoost Method for Prediction and Optimization
3.2.1. Proficiency Assessment
3.2.2. Sensitivity Analysis
3.3. NSGA-II Multi-Objective Method
4. Discussion
4.1. Analysis of the Influential Factors in Different Environmental and Climatic Contexts
4.2. Reliability Analysis for Design Purposes
4.3. Potential Limitations and Suggestions
5. Conclusions
- The introduction of IOD in this study provides a more comprehensive and precise measure by quantifying the frequency and intensity of overheating events, proving to be a more reliable metric for thermal comfort assessment.
- Additionally, this research highlights that increasing WWR and indoor temperatures contribute to elevated IOD values, signaling the need for careful management of building envelopes and HVAC systems, especially under future climate scenarios.
- The integration of IOD with energy efficiency metrics, such as energy use intensity (EUI), offers a more holistic approach to assessing building performance, optimizing energy efficiency, thermal comfort, and occupant well-being.
Author Contributions
Funding
Institutional Review Board Statement
Informed Consent Statement
Data Availability Statement
Conflicts of Interest
References
- Afsharzadeh, M.; Khorasanizadeh, M.; Norouzian-Maleki, S.; Karimi, A. Identifying and Prioritizing the Design Attributes to Improve the Use of Besat Park of Tehran, Iran. Iran Univ. Sci. Technol. 2021, 31, 1–24. [Google Scholar]
- Mahdavi Estalkhsari, B.; Mohammad, P.; Karimi, A. Land Use and Land Cover Change Dynamics and Modeling Future Urban Growth Using Cellular Automata Model over Isfahan Metropolitan Area of Iran. In Ecological Footprints of Climate Change; Springer: Berlin/Heidelberg, Germany, 2022; pp. 495–516. [Google Scholar]
- Hickler, T.; Vohland, K.; Feehan, J.; Miller, P.A.; Smith, B.; Costa, L.; Giesecke, T.; Fronzek, S.; Carter, T.R.; Cramer, W. Projecting the future distribution of European potential natural vegetation zones with a generalized, tree species-based dynamic vegetation model. Glob. Ecol. Biogeogr. 2012, 21, 50–63. [Google Scholar] [CrossRef]
- Halder, B.; Karimi, A.; Mohammad, P.; Bandyopadhyay, J.; Brown, R.D.; Yaseen, Z.M. Investigating the relationship between land alteration and the urban heat island of Seville city using multi-temporal Landsat data. Theor. Appl. Climatol. 2022, 150, 613–635. [Google Scholar] [CrossRef]
- Karimi, A.; Mohammad, P.; García-Martínez, A.; Moreno-Rangel, D.; Gachkar, D.; Gachkar, S. New developments and future challenges in reducing and controlling heat island effect in urban areas. Environ. Dev. Sustain. 2022, 25, 10485–10531. [Google Scholar] [CrossRef]
- Yang, J.; Yin, P.; Sun, J.; Wang, B.; Zhou, M.; Li, M.; Tong, S.; Meng, B.; Guo, Y.; Liu, Q. Heatwave and mortality in 31 major Chinese cities: Definition, vulnerability and implications. Sci. Total Environ. 2019, 649, 695–702. [Google Scholar] [CrossRef]
- Fouillet, A.; Rey, G.; Laurent, F.; Pavillon, G.; Bellec, S.; Guihenneuc-Jouyaux, C.; Clavel, J.; Jougla, E.; Hémon, D. Excess mortality related to the August 2003 heat wave in France. Int. Arch. Occup. Environ. Health 2006, 80, 16–24. [Google Scholar] [CrossRef] [PubMed]
- Johnson, H.; Kovats, S.; McGregor, G.; Stedman, J.; Gibbs, M.; Walton, H. The impact of the 2003 heat wave on daily mortality in England and Wales and the use of rapid weekly mortality estimates. Eurosurveillance 2005, 10, 15–16. [Google Scholar] [CrossRef]
- Garssen, J.; Harmsen, C.; De Beer, J. The effect of the summer 2003 heat wave on mortality in the Netherlands. Eurosurveillance 2005, 10, 13–14. [Google Scholar] [CrossRef]
- Robine, J.-M.; Cheung, S.L.; Le Roy, S.; Van Oyen, H.; Herrmann, F.R. Report on excess mortality in Europe during summer 2003. EU Community Action Program. Public Health Grant Agreem. 2007, 2005114, 28. [Google Scholar]
- Farrokhi, M.; Taheri, F.; Bayat, Z.; Damiri, M.; Farrokhi, M.; Ghadirzadeh, E.; Tosi, Y.E.K.; Dahouei, A.A.; Kazemi, M.H.; Lahijan, L.Z. Role of Lifestyle Medicine in the Prevention and Treatment of Diseases. Kindle 2024, 4, 1–219. [Google Scholar]
- Karimi, A.; Bayat, A.; Mohammadzadeh, N.; Mohajerani, M.; Yeganeh, M. Microclimatic analysis of outdoor thermal comfort of high-rise buildings with different configurations in Tehran: Insights from field surveys and thermal comfort indices. Build. Environ. 2023, 240, 110445. [Google Scholar] [CrossRef]
- Xia, D.; Xie, W.; Guo, J.; Zou, Y.; Wu, Z.; Fan, Y. Building Thermal and Energy Performance of Subtropical Terraced Houses under Future Climate Uncertainty. Sustainability 2023, 15, 12464. [Google Scholar] [CrossRef]
- Karimi, A.; Sanaieian, H.; Farhadi, H.; Norouzian-Maleki, S. Evaluation of the thermal indices and thermal comfort improvement by different vegetation species and materials in a medium-sized urban park. Energy Rep. 2020, 6, 1670–1684. [Google Scholar] [CrossRef]
- Sengupta, A.; Al Assaad, D.; Bastero, J.B.; Steeman, M.; Breesch, H. Impact of heatwaves and system shocks on a nearly zero energy educational building: Is it resilient to overheating? Build. Environ. 2023, 234, 110152. [Google Scholar] [CrossRef]
- Hosseini, M.; Javanroodi, K.; Nik, V.M. High-resolution impact assessment of climate change on building energy performance considering extreme weather events and microclimate–Investigating variations in indoor thermal comfort and degree-days. Sustain. Cities Soc. 2022, 78, 103634. [Google Scholar] [CrossRef]
- Karimi, A.; Kim, Y.J.; Zadeh, N.M.; García-Martínez, A.; Delfani, S.; Brown, R.D.; Moreno-Rangel, D.; Mohammad, P. Assessment of Outdoor Design Conditions on the Energy Performance of Cooling Systems in Future Climate Scenarios—A Case Study over Three Cities of Texas, Unites States. Sustainability 2022, 14, 14848. [Google Scholar] [CrossRef]
- Nguyen, A.-T.; Reiter, S.; Rigo, P. A review on simulation-based optimization methods applied to building performance analysis. Appl. Energy 2014, 113, 1043–1058. [Google Scholar] [CrossRef]
- Banos, R.; Manzano-Agugliaro, F.; Montoya, F.G.; Gil, C.; Alcayde, A.; Gómez, J. Optimization methods applied to renewable and sustainable energy: A review. Renew. Sustain. Energy Rev. 2011, 15, 1753–1766. [Google Scholar] [CrossRef]
- Talaei, M.; Mahdavinejad, M.; Azari, R.; Prieto, A.; Sangin, H. Multi-objective optimization of building-integrated microalgae photobioreactors for energy and daylighting performance. J. Build. Eng. 2021, 42, 102832. [Google Scholar] [CrossRef]
- Wetter, M.; Wright, J. A comparison of deterministic and probabilistic optimization algorithms for nonsmooth simulation-based optimization. Build. Environ. 2004, 39, 989–999. [Google Scholar] [CrossRef]
- Wang, L.; Nyuk, H.W.; Li, S. Facade design optimization for naturally ventilated residential buildings in Singapore. Energy Build. 2007, 39, 954–961. [Google Scholar] [CrossRef]
- Heiselberg, P.; Brohus, H.; Hesselholt, A.; Rasmussen, H.; Seinre, E.; Thomas, S. Application of sensitivity analysis in design of sustainable buildings. Renew. Energy 2009, 34, 2030–2036. [Google Scholar] [CrossRef]
- Ren, H.; Gao, W.; Ruan, Y. Economic optimization and sensitivity analysis of photovoltaic system in residential buildings. Renew. Energy 2009, 34, 883–889. [Google Scholar] [CrossRef]
- Hasan, A.; Vuolle, M.; Sirén, K. Minimisation of life cycle cost of a detached house using combined simulation and optimisation. Build. Environ. 2008, 43, 2022–2034. [Google Scholar] [CrossRef]
- Roy, R.; Hinduja, S.; Teti, R. Recent advances in engineering design optimisation: Challenges and future trends. CIRP Ann. 2008, 57, 697–715. [Google Scholar] [CrossRef]
- Attia, S. Computational Optimisation for Zero Energy Building Design, Interviews with Twenty Eight International Experts; International Energy Agency (IEA): Paris, France, 2012; p. 40. [Google Scholar]
- Sun, S.; Cao, Z.; Zhu, H.; Zhao, J. A survey of optimization methods from a machine learning perspective. IEEE Trans. Cybern. 2019, 50, 3668–3681. [Google Scholar] [CrossRef]
- Mohammadzadeh, N.; Karimi, A.; Brown, R.D. The influence of outdoor thermal comfort on acoustic comfort of urban parks based on plant communities. Build. Environ. 2023, 228, 109884. [Google Scholar] [CrossRef]
- Falah, N.; Karimi, A.; Harandi, A.T. Urban growth modeling using cellular automata model and AHP (case study: Qazvin city). Model. Earth Syst. Environ. 2020, 6, 235–248. [Google Scholar] [CrossRef]
- Luo, J.; Ma, X.; Ji, Y.; Li, X.; Song, Z.; Lu, W. Review of machine learning-based surrogate models of groundwater contaminant modeling. Environ. Res. 2023, 238, 117268. [Google Scholar] [CrossRef]
- Low, A.K.Y.; Mekki-Berrada, F.; Gupta, A.; Ostudin, A.; Xie, J.; Vissol-Gaudin, E.; Lim, Y.-F.; Li, Q.; Ong, Y.S.; Khan, S.A. Evolution-guided Bayesian optimization for constrained multi-objective optimization in self-driving labs. NPJ Comput. Mater. 2024, 10, 104. [Google Scholar] [CrossRef]
- Zhong, X.; Ridley, I.A. Verification of behavioural models of window opening: The accuracy of window-use pattern, indoor temperature and indoor PM 2.5 concentration prediction. In Building Simulation; Springer: Berlin/Heidelberg, Germany, 2020; Volume 13, pp. 527–542. [Google Scholar]
- Liu, W.; Gunay, H.B.; Ouf, M.M. Modeling window and thermostat use behavior to inform sequences of operation in mixed-mode ventilation buildings. Sci. Technol. Built Environ. 2021, 27, 1204–1220. [Google Scholar] [CrossRef]
- Liu, Z.; Zhou, Q.; Yin, H.; Xu, W.; Yang, X.; Gao, J. Indoor environmental quality and energy consumption real-time assessment: A field measurement of a nearly zero-energy building in cold region of China. Energy Build. 2021, 246, 111093. [Google Scholar] [CrossRef]
- Zhang, X.; Ning, Q.; Chen, Z. Multi-objective optimization design of energy efficiency for office building window systems based on indoor thermal comfort. Sci. Technol. Built Environ. 2023, 29, 618–631. [Google Scholar] [CrossRef]
- Liu, W.; Burak Gunay, H.; Ouf, M.M. Regulating window operations using HVAC terminal devices’ control sequences: A simulation-based investigation. J. Build. Perform. Simul. 2022, 15, 194–214. [Google Scholar] [CrossRef]
- Wu, C.; Pan, H.; Luo, Z.; Liu, C.; Huang, H. Multi-objective optimization of residential building energy consumption, daylighting, and thermal comfort based on BO-XGBoost-NSGA-II. Build. Environ. 2024, 254, 111386. [Google Scholar] [CrossRef]
- Bre, F.; Roman, N.; Fachinotti, V.D. An efficient metamodel-based method to carry out multi-objective building performance optimizations. Energy Build. 2020, 206, 109576. [Google Scholar] [CrossRef]
- Chen, B.; Liu, Q.; Chen, H.; Wang, L.; Deng, T.; Zhang, L.; Wu, X. Multiobjective optimization of building energy consumption based on BIM-DB and LSSVM-NSGA-II. J. Clean. Prod. 2021, 294, 126153. [Google Scholar] [CrossRef]
- Guo, J.; Zhou, J.; Li, M.; Lu, S. Based on ANN and many-objective optimization to improve the performance and economy of village houses in Chinese cold regions. J. Build. Perform. Simul. 2023, 16, 526–536. [Google Scholar] [CrossRef]
- Shen, Y.; Hu, Y.; Cheng, K.; Yan, H.; Cai, K.; Hua, J.; Fei, X.; Wang, Q. Utilizing interpretable stacking ensemble learning and NSGA-III for the prediction and optimisation of building photo-thermal environment and energy consumption. In Building Simulation; Springer: Berlin/Heidelberg, Germany, 2024; Volume 17, pp. 819–838. [Google Scholar]
- Seraj, H.; Bahadori-Jahromi, A.; Amirkhani, S. Developing a Data-Driven AI Model to Enhance Energy Efficiency in UK Residential Buildings. Sustainability 2024, 16, 3151. [Google Scholar] [CrossRef]
- Tariq, R.; Mohammed, A.; Alshibani, A.; Ramírez-Montoya, M.S. Complex artificial intelligence models for energy sustainability in educational buildings. Sci. Rep. 2024, 14, 15020. [Google Scholar] [CrossRef]
- Golafshani, E.; Chiniforush, A.A.; Zandifaez, P.; Ngo, T. An artificial intelligence framework for predicting operational energy consumption in office buildings. Energy Build. 2024, 317, 114409. [Google Scholar] [CrossRef]
- Goel, S.; Rosenberg, M.I.; Eley, C. ANSI/ASHRAE/IES Standard 90.1-2016 Performance Rating Method Reference Manual; Pacific Northwest National Lab. (PNNL): Richland, WA, USA, 2017. [Google Scholar]
- ISO 18523-2; Energy Performance of Buildings—Schedule and Condition of Building, Zone and Space Usage for Energy Calculation—Part 2: Residential Buildings. ISO: Geneva, Switzerland, 2018.
- ISO 18523-1; Energy Performance of Buildings—Schedule and Condition of Building, Zone and Space Usage for Energy Calculation—Part 1: Non-Residential Buildings. ISO: Geneva, Switzerland, 2016.
- Pan, H.; Wu, C. Bayesian optimization+ XGBoost based life cycle carbon emission prediction for residential buildings—An example from Chengdu, China. In Building Simulation; Springer: Berlin/Heidelberg, Germany, 2023; Volume 16, pp. 1451–1466. [Google Scholar]
- Mo, H.; Sun, H.; Liu, J.; Wei, S. Developing window behavior models for residential buildings using XGBoost algorithm. Energy Build. 2019, 205, 109564. [Google Scholar] [CrossRef]
- Null, S.E.; Olivares, M.A.; Cordera, F.; Lund, J.R. Pareto optimality and compromise for environmental water management. Water Resour. Res. 2021, 57, e2020WR028296. [Google Scholar] [CrossRef]
- Ouanes, S.; Sriti, L. Regression-based sensitivity analysis and multi-objective optimisation of energy performance and thermal comfort: Building envelope design in hot arid urban context. Build. Environ. 2024, 248, 111099. [Google Scholar] [CrossRef]
- Chen, H.; Ding, X.; Li, R.; Gong, S.; Liu, B.; Li, Q.; Gao, W. An experimental case study of natural ventilation effects on the residential thermal environment and predicted thermal comfort in Kunming. Case Stud. Therm. Eng. 2024, 56, 104198. [Google Scholar] [CrossRef]
- Brungard, C.W.; Boettinger, J.L. Conditioned latin hypercube sampling: Optimal sample size for digital soil mapping of arid rangelands in Utah, USA. In Digital Soil Mapping. Progress in Soil Science; Springer: Berlin/Heidelberg, Germany, 2010; pp. 67–75. [Google Scholar]
- Wang, Y.; Gao, X.; Jiang, P.; Guo, X.; Wang, R.; Guan, Z.; Chen, L.; Xu, C. An extreme gradient boosting technique to estimate TBM penetration rate and prediction platform. Bull. Eng. Geol. Environ. 2022, 81, 1–19. [Google Scholar] [CrossRef]
- Snoek, J.; Larochelle, H.; Adams, R.P. Practical bayesian optimization of machine learning algorithms. Adv. Neural Inf. Process. Syst. 2012, 25. [Google Scholar]
- Shi, R.; Xu, X.; Li, J.; Li, Y. Prediction and analysis of train arrival delay based on XGBoost and Bayesian optimization. Appl. Soft Comput. 2021, 109, 107538. [Google Scholar] [CrossRef]
- Srinivas, N.; Krause, A.; Kakade, S.M.; Seeger, M. Gaussian process optimization in the bandit setting: No regret and experimental design. arXiv 2009, arXiv:0912.3995. [Google Scholar]
- Cho, H.; Kim, Y.; Lee, E.; Choi, D.; Lee, Y.; Rhee, W. Basic enhancement strategies when using Bayesian optimization for hyperparameter tuning of deep neural networks. IEEE Access 2020, 8, 52588–52608. [Google Scholar] [CrossRef]
- Nohara, Y.; Matsumoto, K.; Soejima, H.; Nakashima, N. Explanation of machine learning models using shapley additive explanation and application for real data in hospital. Comput. Methods Programs Biomed. 2022, 214, 106584. [Google Scholar] [CrossRef] [PubMed]
- Mangalathu, S.; Hwang, S.-H.; Jeon, J.-S. Failure mode and effects analysis of RC members based on machine-learning-based SHapley Additive exPlanations (SHAP) approach. Eng. Struct. 2020, 219, 110927. [Google Scholar] [CrossRef]
- Wang, S.; Zhao, D.; Yuan, J.; Li, H.; Gao, Y. Application of NSGA-II algorithm for fault diagnosis in power system. Electr. Power Syst. Res. 2019, 175, 105893. [Google Scholar] [CrossRef]
- Shang, Y.; Nogal, M.; Teixeira, R.; Wolfert, A.R.R.M. Optimal design of rail level crossings and associated transition zones using adaptive surrogate-assisted optimization. Eng. Struct. 2023, 282, 115740. [Google Scholar] [CrossRef]
- Zhou, J.; Gao, L.; Yao, X.; Zhang, C.; Chan, F.T.S.; Lin, Y. An adaptive dual-population evolutionary paradigm with adversarial search: Case study on many-objective service consolidation. Appl. Soft Comput. 2020, 90, 106160. [Google Scholar] [CrossRef]
- Dokhanian, F.; Mohajerani, M.; Estaji, H.; Nikravan, M. Shading design optimization in a semi-arid region: Considering energy consumption, greenhouse gas emissions, and cost. J. Clean. Prod. 2023, 139293. [Google Scholar] [CrossRef]
- Nik, V.M.; Coccolo, S.; Kämpf, J.; Scartezzini, J.-L. Investigating the importance of future climate typology on estimating the energy performance of buildings in the EPFL campus. Energy Procedia 2017, 122, 1087–1092. [Google Scholar] [CrossRef]
- Perera, A.T.D.; Javanroodi, K.; Mauree, D.; Nik, V.M.; Florio, P.; Hong, T.; Chen, D. Challenges resulting from urban density and climate change for the EU energy transition. Nat. Energy 2023, 8, 397–412. [Google Scholar] [CrossRef]
- Zhong, X.; Wu, W.; Ridley, I.A. Assessing the energy and indoor-PM2.5-exposure impacts of control strategies for residential energy recovery ventilators. J. Build. Eng. 2020, 29, 101137. [Google Scholar] [CrossRef]
- Krouma, M.; Specq, D.; Magnusson, L.; Ardilouze, C.; Batté, L.; Yiou, P. Improving subseasonal forecast of precipitation in Europe by combining a stochastic weather generator with dynamical models. Q. J. R. Meteorol. Soc. 2024, 150, 2744–2764. [Google Scholar] [CrossRef]
- Ascione, F.; De Masi, R.F.; Gigante, A.; Vanoli, G.P. Resilience to the climate change of nearly zero energy-building designed according to the EPBD recast: Monitoring, calibrated energy models and perspective simulations of a Mediterranean nZEB living lab. Energy Build. 2022, 262, 112004. [Google Scholar] [CrossRef]
- Moazami, A.; Nik, V.M.; Carlucci, S.; Geving, S. Impacts of future weather data typology on building energy performance–Investigating long-term patterns of climate change and extreme weather conditions. Appl. Energy 2019, 238, 696–720. [Google Scholar] [CrossRef]
- Sa’adi, Z.; Alias, N.E.; Yusop, Z.; Iqbal, Z.; Houmsi, M.R.; Houmsi, L.N.; Ramli, M.W.A.; Muhammad, M.K.I. Application of relative importance metrics for CMIP6 models selection in projecting basin-scale rainfall over Johor River basin, Malaysia. Sci. Total Environ. 2024, 912, 169187. [Google Scholar] [CrossRef] [PubMed]
- Meinshausen, M.; Lewis, J.; McGlade, C.; Gütschow, J.; Nicholls, Z.; Burdon, R.; Cozzi, L.; Hackmann, B. Realization of Paris Agreement pledges may limit warming just below 2 C. Nature 2022, 604, 304–309. [Google Scholar] [CrossRef]
- Grillakis, M.G. Increase in severe and extreme soil moisture droughts for Europe under climate change. Sci. Total Environ. 2019, 660, 1245–1255. [Google Scholar] [CrossRef]
- Lomas, K.J.; Porritt, S.M. Overheating in buildings: Lessons from research. Build. Res. Inf. 2017, 45, 1–18. [Google Scholar] [CrossRef]
- Mitchell, R.; Natarajan, S. Overheating risk in Passivhaus dwellings. Build. Serv. Eng. Res. Technol. 2019, 40, 446–469. [Google Scholar] [CrossRef]
- Attia, S.; Bertrand, S.; Cuchet, M.; Yang, S.; Tabadkani, A. Comparison of thermal energy saving potential and overheating risk of four adaptive façade technologies in office buildings. Sustainability 2022, 14, 6106. [Google Scholar] [CrossRef]
- Hernandez III, A.C.; Fumo, N. A review of variable refrigerant flow HVAC system components for residential application. Int. J. Refrig. 2020, 110, 47–57. [Google Scholar] [CrossRef]
- Zhang, G.; Xiao, H.; Zhang, P.; Wang, B.; Li, X.; Shi, W.; Cao, Y. Review on recent developments of variable refrigerant flow systems since 2015. Energy Build. 2019, 198, 444–466. [Google Scholar] [CrossRef]
- Khan, K.S.; Amjad, W.; Munir, A.; Hensel, O. Improved solar milk chilling system using variable refrigerant flow technology (VRF). Sol. Energy 2020, 197, 317–325. [Google Scholar] [CrossRef]
- Kong, X.; Sun, P.; Li, Y.; Jiang, K.; Dong, S. Experimental studies of a variable capacity direct-expansion solar-assisted heat pump water heater in autumn and winter conditions. Sol. Energy 2018, 170, 352–357. [Google Scholar] [CrossRef]
- ASHRAE. Energy Standard for Buildings Except Low-Rise Residential Buildings; American Society of Heating, Refrigerating and Air-Conditioning Engineers: Atlanta, GA, USA, 2000; Volume 90. [Google Scholar]
- ASHRAE. Standard 140-2011-Standard Method of Test for the Evaluation of Building Energy Analysis Computer Programs; American Society of Heating, Refrigerating and Air-Conditioning Engineers: Atlanta, GA, USA, 2011. [Google Scholar]
- Choi, E.J.; Choi, Y.J.; Kim, N.H.; Moon, J.W. Seasonal effects of thermal comfort control considering real-time clothing insulation with vision-based model. Build. Environ. 2023, 235, 110255. [Google Scholar] [CrossRef]
- Hamdy, M.; Hasan, A.; Siren, K. Impact of adaptive thermal comfort criteria on building energy use and cooling equipment size using a multi-objective optimization scheme. Energy Build. 2011, 43, 2055–2067. [Google Scholar] [CrossRef]
- Wang, L.; Tian, Y.; Kim, J.; Yin, H. The key local segments of human body for personalized heating and cooling. J. Therm. Biol. 2019, 81, 118–127. [Google Scholar] [CrossRef] [PubMed]
- Havenith, G.; Kuklane, K.; Fan, J.; Hodder, S.; Ouzzahra, Y.; Lundgren, K.; Au, Y.; Loveday, D. A database of static clothing thermal insulation and vapor permeability values of non-Western ensembles for use in ASHRAE Standard 55, ISO 7730, and ISO 9920. Ashrae Trans 2015, 121, 197–215. [Google Scholar]
- Melo, A.P.; Cóstola, D.; Lamberts, R.; Hensen, J.L.M. Assessing the accuracy of a simplified building energy simulation model using BESTEST: The case study of Brazilian regulation. Energy Build. 2012, 45, 219–228. [Google Scholar] [CrossRef]
- Gholamibozanjani, G.; Tarragona, J.; De Gracia, A.; Fernández, C.; Cabeza, L.F.; Farid, M.M. Model predictive control strategy applied to different types of building for space heating. Appl. Energy 2018, 231, 959–971. [Google Scholar] [CrossRef]
- Rad, E.A.; Fallahi, E. Optimizing the insulation thickness of external wall by a novel 3E (energy, environmental, economic) method. Constr. Build. Mater. 2019, 205, 196–212. [Google Scholar]
- Mohammadzadeh, N.; Mohammadzadeh, R. The assessment of soundscape quality in historic urban parks: A case study of El-Goli Park of Tabriz, Iran. Noise Vib. Worldw. 2023, 54, 248–260. [Google Scholar] [CrossRef]
- Anand, J.; Sailor, D.J.; Baniassadi, A. The relative role of solar reflectance and thermal emittance for passive daytime radiative cooling technologies applied to rooftops. Sustain. Cities Soc. 2021, 65, 102612. [Google Scholar] [CrossRef]
- Neymark, J.; Judkoff, R.; Kummert, M.; Muehleisen, R.; Johannsen, A.; Kruis, N.; Glazer, J.; Henninger, R.; Witte, M.; Ono, E. Update of ASHRAE Standard 140 Section 5.2 and Related Sections (BESTEST Building Thermal Fabric Test Cases); Argonne National Lab. (ANL): Argonne, IL, USA, 2020. [Google Scholar]
- Yıldız, G.; Ergün, A.; Gürel, A.E.; Ceylan, İ.; Ağbulut, Ü.; Eser, S.; Afzal, A.; Saleel, C.A. Exergy, sustainability and performance analysis of ground source direct evaporative cooling system. Case Stud. Therm. Eng. 2022, 31, 101810. [Google Scholar] [CrossRef]
- Chen, T.; Guestrin, C. XGBoost: A scalable tree boosting system. In Proceedings of the 22nd Acm Sigkdd International Conference on Knowledge Discovery and Data Mining, San Francisco, CA, USA, 13–17 August 2016; pp. 785–794. [Google Scholar] [CrossRef]
- Akhlaghinezhad, F.; Tabadkani, A.; Sabzevar, H.B.; Shafavi, N.S.; Dehnavi, A.N. Deterministic and probabilistic occupant-centric control’s impacts on the indoor environment in free-running households. Smart Sustain. Built Environ. 2024. ahead-of-print. [Google Scholar] [CrossRef]
- Shende, D.; Datta, A.K. Refractance window drying of fruits and vegetables: A review. J. Sci. Food Agric. 2019, 99, 1449–1456. [Google Scholar] [CrossRef] [PubMed]
- Yu, F.W.; Ho, W.T. Optimizing hybrid ventilation and daylight-linked dimming control for carbon reduction and thermal comfort in a subtropical high-rise office building. Clean. Energy Syst. 2024, 7, 100096. [Google Scholar] [CrossRef]
- Jiang, Y.; Xie, Y.; Niu, J. Short-term dynamic thermal perception and physiological response to step changes between real-life indoor and outdoor environments. Build. Environ. 2024, 251, 111223. [Google Scholar] [CrossRef]
- Sarran, L.; Hviid, C.A.; Rode, C. How to ensure occupant comfort and satisfaction through deep building retrofit? Lessons from a Danish case study. Sci. Technol. Built Environ. 2023, 29, 663–677. [Google Scholar] [CrossRef]
- Li, S.; Wen, Z. Improving Energy Efficiency and Indoor Thermal Comfort: A Review of Passive Measures for Building Envelope. In International Symposium on Advancement of Construction Management and Real Estate; Springer: Berlin/Heidelberg, Germany, 2019; pp. 1719–1732. [Google Scholar]
- Magagnosc, D.J.; Kumar, G.; Schroers, J.; Felfer, P.; Cairney, J.M.; Gianola, D.S. Effect of ion irradiation on tensile ductility, strength and fictive temperature in metallic glass nanowires. Acta Mater. 2014, 74, 165–182. [Google Scholar] [CrossRef]









| Parameter Name | Ranges | Definition |
|---|---|---|
| WWR | 1.62 2.7 3.78 | WWR = 30% WWR = 50% WWR = 70% |
| Opening area | ? = 0.1*2*@@w@@ ? = 0.2*2*@@w@@ ? = 0.3*2*@@w@@ | Opening area = 10% Opening area = 20% Opening area = 30% |
| Program_EMS_Windows | myw1_always_close myw2_always_open myw3_Tout_daytime_ventilation myw4_Tin_daytime_ventilation | Always closed Always open If the outdoor temperature is between 21 and 25 with a half-degree step and the outside air temperature is less than the inside (1.5 degrees), the windows will be opened, provided people are present. If the indoor temperature is between 21 and 25 with a half-degree step and the outside air temperature is less than the inside (1.5 degrees), the windows will be opened if people are present. |
| Tout_threshold | 21, 21.5, 22, 22.5, 23, 23.5, 24, 24.5, 25 | Threshold outside to open windows in myw3_Tout_daytime_ventilation |
| Tin_threshold | 21, 21.5, 22, 22.5, 23, 23.5, 24, 24.5, 25 | Threshold temperature inside for windows to open in myw4_Tin_daytime_ventilation. mysh3_solarRad_Tin |
| Hyperparameter Name | Definition | Lower Limit | Upper Limit |
|---|---|---|---|
| alpha (X1) | Regularization parameter controlling regularization. It is important for controlling overfitting. | 0.1 | 30 |
| eta (X2) | Parameter essential for learning rate | 0.1 | 1 |
| gamma (X3) | Minimum loss reduction required to make a further partition on a leaf node | 0.1 | 30 |
| lambda (X4) | Regularization term on weights | 0.1 | 30 |
| max_depth (X5) | Controls the maximum depth of a tree, which affects how much the model captures complexity | 2 | 10 |
| num_round (X6) | Number of boosting rounds (trees) | 10 | 500 |
| Feature | Description |
|---|---|
| Building Type | Non-residential, office building |
| Simulation Method | BESTEST (aligned with ASHRAE Standard 140-2020) |
| Building Structure | Small thermal mass, single-zone building with a 55% window-to-wall ratio on the south facade |
| Window Placement | Two windows on the southern façade |
| VRF System | Equipped with variable refrigerant flow system |
| Ground-Level Exposure | All facades exposed to exterior conditions and solar radiation |
| Optional Name | C01 (PTHP) |
|---|---|
| Set-points temperatures (employed hours) | 24.5 °C for cooling/22 °C for heating |
| Set-back temperatures (vacant hours) | 26 °C for cooling/20 °C for heating |
| Minimum fresh air | No fresh air |
| Fuel type | Electricity |
| Condenser type | WaterCooled |
| Total cooling capacity | Scaled to design days per city |
| Cooling COP | 3.3 |
| Total heating capacity | Scaled to design days per city |
| Heating COP | 3.4 |
| Indoor cooling coil | DX cooling coil |
| Indoor heating coil | DX heating coil |
| AHU type | VRF |
| AHU supply air flow rates | Scaled to design days per city |
| Name of City | Name of Structure | Assemblage Maximum [KW/m2] | Insulation Min. R-Value [KW/m2] |
|---|---|---|---|
| Seville | Roof | U-0.048 | R-20 c.i.* |
| Walls | U-0.089 | R-13 | |
| Floors | U-0.282 | - | |
| Windows | U-0.45 | - |
| Factors | EnergyPlus [93] | Current Study | Difference % |
|---|---|---|---|
| Annual Heating (MWh) | 4.498 | 4.34663 | 3.24 |
| Annual Cooling (MWh) | 6.918 | 6.667 | 3.1 |
| Peak Heating (kW) | 3.834 | 3.7573 | 2.2 |
| Peak Cooling (kW) | 6.629 | 6.4 | 3.2 |
| Period | Metrics | Linear Regression | Random Forest | SVM | Neural Networks | XGBoost |
|---|---|---|---|---|---|---|
| Historical | R2 | 0.8501 ± 0.0302 | 0.9102 ± 0.0150 | 0.9150 ± 0.0142 | 0.9305 ± 0.0123 | 0.9990 ± 0.0011 |
| RMSE | 1.1032 ± 0.2501 | 0.8023 ± 0.1451 | 0.7895 ± 0.1403 | 0.7003 ± 0.1054 | 0.2405 ± 0.1183 | |
| Mid-Future | R2 | 0.8713 ± 0.0275 | 0.9205 ± 0.0130 | 0.9202 ± 0.0133 | 0.9402 ± 0.0112 | 0.9994 ± 0.0007 |
| RMSE | 0.9723 ± 0.1895 | 0.7652 ± 0.1342 | 0.7531 ± 0.1283 | 0.6455 ± 0.0984 | 0.1212 ± 0.0633 | |
| Future | R2 | 0.8901 ± 0.0256 | 0.9301 ± 0.0124 | 0.9255 ± 0.0115 | 0.9501 ± 0.0105 | 0.9997 ± 0.0001 |
| RMSE | 0.8421 ± 0.1722 | 0.7235 ± 0.1121 | 0.7110 ± 0.1095 | 0.6023 ± 0.0923 | 0.0815 ± 0.0179 |
| Scenarios | Objectives | Hyperparameters |
|---|---|---|
| Historical (2020) | TE (KWh/m2) | ‘alpha’: 0.1, ‘eta’: 0.1, ‘gamma’: 0.1, ‘lambda_val’: 0.1, ‘max_depth’: 10.0, ‘n_estimators’: 190.79} Corresponding value: −0.17 |
IOD (°C) | ‘alpha’: 0.5, ‘eta’: 0.91, ‘gamma’: 0.12, ‘lambda_val’: 24.64, ‘max_depth’: 4.19, ‘n_estimators’: 57.40} Corresponding value: −0.01 | |
PPD (%) | {‘alpha’: 0.1, ‘eta’: 0.1, ‘gamma’: 0.1, ‘lambda_val’: 4.72, ‘max_depth’: 6.42, ‘n_estimators’: 126.18} Corresponding value: −0.14 | |
| Mid-Future (2050) | TE (KWh/m2) | {‘alpha’: 0.1, ‘eta’: 0.1, ‘gamma’: 0.1, ‘lambda_val’: 0.1, ‘max_depth’: 10.0, ‘n_estimators’: 70.16} Corresponding value: −0.16 |
IOD (°C) | {‘alpha’: 0.18, ‘eta’: 0.89, ‘gamma’: 0.27, ‘lambda_val’: 20.53, ‘max_depth’: 6.88, ‘n_estimators’: 63.27} Corresponding value: −0.02 | |
PPD (%) | {‘alpha’: 0.1, ‘eta’: 0.1, ‘gamma’: 0.1, ‘lambda_val’: 9.25, ‘max_depth’: 10.0, ‘n_estimators’: 154.50} Corresponding value: −0.13 | |
| Future (2080) | TE (KWh/m2) | {‘alpha’: 0.1, ‘eta’: 0.1, ‘gamma’: 0.1, ‘lambda_val’: 0.1, ‘max_depth’: 10.0, ‘n_estimators’: 155.07} Corresponding value: −0.08 |
IOD (°C) | {‘alpha’: 0.1, ‘eta’: 1.0, ‘gamma’: 0.1, ‘lambda_val’: 0.1, ‘max_depth’: 10.0, ‘n_estimators’: 196.06} Corresponding value: −0.003 | |
PPD (%) | {‘alpha’: 0.1, ‘eta’: 0.1, ‘gamma’: 0.1, ‘lambda_val’: 0.1, ‘max_depth’: 5.371422514215129, ‘n_estimators’: 129.35} Corresponding value: −0.08 |
| Period | Metrics | TE (KWh/m2) | PPD (%) | IOD (°C) |
|---|---|---|---|---|
| Historical | R2 | 0.9990 ± 0.0011 | 0.9998 ± 0.0001 | 0.9989 ± 0.0004 |
| RMSE | 0.2405 ± 0.1183 | 0.1023 ± 0.0338 | 0.0021 ± 0.0005 | |
| MID-Future | R2 | 0.9994 ± 0.0007 | 0.9998 ± 0.0001 | 0.9993 ± 0.0002 |
| RMSE | 0.1212 ± 0.0633 | 0.0983 ± 0.0178 | 0.0025 ± 0.0004 | |
| Future | R2 | 0.9997 ± 0.0001 | 0.9997 ± 0.0002 | 0.9992 ± 0.0002 |
| RMSE | 0.0815 ± 0.0179 | 0.0803 ± 0.0288 | 0.0035 ± 0.0004 |
| Scenarios | Design Parameters | Optimal Solution | Optimal TE | Optimal PPD (%) | Optimal IOD (°C) |
|---|---|---|---|---|---|
| Historical | WWR (Y1) | 15% | 27.97 | 19.65 | 0.016 |
| Opening area (Y2) | 0.25 | ||||
| Tin (Y3) | 21.5 | ||||
| Tout (Y4) | 25 | ||||
| Mid-future | WWR (Y1) | 17% | 24.85 | 17.2 | 0.057 |
| Opening area (Y2) | 0.16 | ||||
| Tin (Y3) | 23 | ||||
| Tout (Y4) | 25 | ||||
| Future | WWR (Y1) | 17% | 23.55 | 15.3 | 0.12 |
| Opening area (Y2) | 0.15 | ||||
| Tin (Y3) | 23 | ||||
| Tout (Y4) | 25 |
Disclaimer/Publisher’s Note: The statements, opinions and data contained in all publications are solely those of the individual author(s) and contributor(s) and not of MDPI and/or the editor(s). MDPI and/or the editor(s) disclaim responsibility for any injury to people or property resulting from any ideas, methods, instructions or products referred to in the content. |
© 2024 by the authors. Licensee MDPI, Basel, Switzerland. This article is an open access article distributed under the terms and conditions of the Creative Commons Attribution (CC BY) license (https://creativecommons.org/licenses/by/4.0/).
Share and Cite
Karimi, A.; Mohajerani, M.; Alinasab, N.; Akhlaghinezhad, F. Integrating Machine Learning and Genetic Algorithms to Optimize Building Energy and Thermal Efficiency Under Historical and Future Climate Scenarios. Sustainability 2024, 16, 9324. https://doi.org/10.3390/su16219324
Karimi A, Mohajerani M, Alinasab N, Akhlaghinezhad F. Integrating Machine Learning and Genetic Algorithms to Optimize Building Energy and Thermal Efficiency Under Historical and Future Climate Scenarios. Sustainability. 2024; 16(21):9324. https://doi.org/10.3390/su16219324
Chicago/Turabian StyleKarimi, Alireza, Mostafa Mohajerani, Niloufar Alinasab, and Fateme Akhlaghinezhad. 2024. "Integrating Machine Learning and Genetic Algorithms to Optimize Building Energy and Thermal Efficiency Under Historical and Future Climate Scenarios" Sustainability 16, no. 21: 9324. https://doi.org/10.3390/su16219324
APA StyleKarimi, A., Mohajerani, M., Alinasab, N., & Akhlaghinezhad, F. (2024). Integrating Machine Learning and Genetic Algorithms to Optimize Building Energy and Thermal Efficiency Under Historical and Future Climate Scenarios. Sustainability, 16(21), 9324. https://doi.org/10.3390/su16219324

