Predicting Tilapia Productivity in Geothermal Ponds: A Genetic Algorithm Approach for Sustainable Aquaculture Practices
Abstract
1. Introduction
2. Materials and Methods
2.1. Farming Methodology
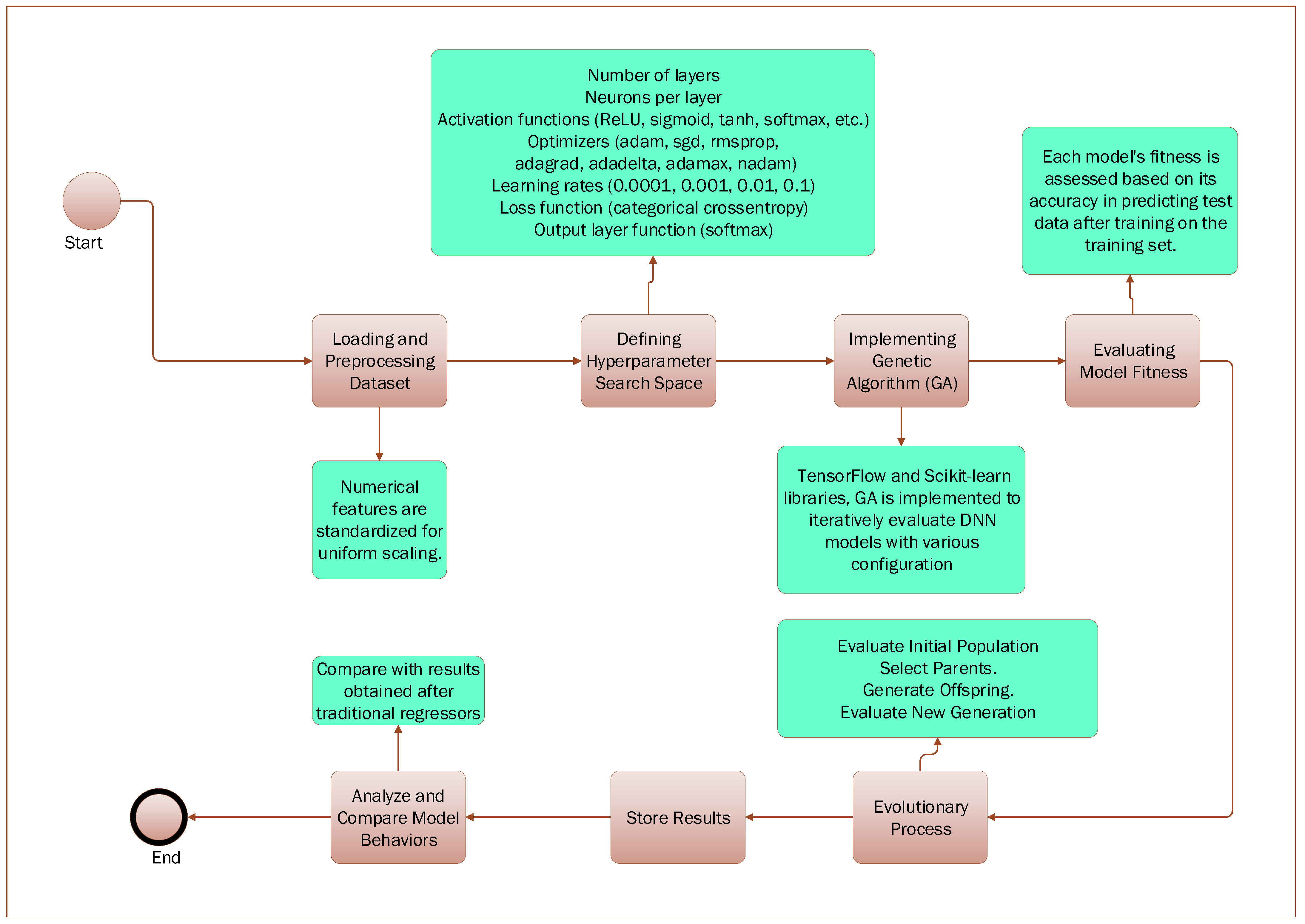
2.2. DNN Methodology
- Randomly initialize a population , where represents a set of N individuals, with each individual corresponding to a specific hyperparameter configuration for the DNN.
- Train a DNN for each individual and evaluate its fitness , which is based on the validation score. The fitness function determines how well the DNN performs with the given hyperparameters:
- Select individuals for reproduction based on their fitness . The probability of selecting an individual is proportional to its fitness relative to the entire population:
- Perform crossover between selected parents and to generate offspring. The offspring’s hyperparameters are a combination of the parents’ configurations, controlled by the crossover coefficient :where determines the weight of each parent’s contribution to the offspring’s hyperparameters.
- Mutate the offspring by applying a small random perturbation to the hyperparameters of each new individual :where introduces random changes to ensure the algorithm explores a wider range of hyperparameter configurations.
- Replace the old population with the new population , which consists of the offspring generated in the previous steps:
- Repeat the process until convergence, or until a fixed number of generations, when the optimal set of hyperparameters is found.
3. Results
3.1. Farming Results
3.2. DNN Results
4. Discussion
4.1. Advancements and Challenges in Aquaculture
4.1.1. Environmental Conditions
4.1.2. Feed Conversion Ratio
4.1.3. Tilapia Adaptation to Salinity
4.1.4. Genetic Management
4.2. Data-Driven Approach in Aquaculture
5. Conclusions
Author Contributions
Funding
Institutional Review Board Statement
Informed Consent Statement
Data Availability Statement
Conflicts of Interest
References
- Treece, G. An overview on desert aquaculture in the united States of America. In Aquaculture in Desert and Arid Lands; FAO: Rome, Italy, 2011; p. 159. [Google Scholar]
- Stickney, R.R. Tilapia feeding habits and environmental tolerances. In Tilapia in Intensive Co-Culture; Wiley Online Library: Hoboken, NJ, USA, 2017; pp. 25–35. [Google Scholar]
- Wegener, A.M. Comparison of Growth Characteristics Between the Indigenous Oreochromis Andersonii and the Domesticated Oreochromis niloticus Under Experimental Conditions. Ph.D. Thesis, Stellenbosch University, Stellenbosch, South Africa, 2016. [Google Scholar]
- Spittler, N.; Davidsdottir, B.; Shafiei, E.; Leaver, J.; Asgeirsson, E.I.; Stefansson, H. The role of geothermal resources in sustainable power system planning in Iceland. Renew. Energy 2020, 153, 1081–1090. [Google Scholar] [CrossRef]
- Lagat, J. Direct utilization of geothermal resources in Kenya. In Proceedings of the World Geothermal Congress, Bali, Indonesia, 25–30 April 2010. [Google Scholar]
- Dickie, B.N.; Luketina, K.M. Sustainable management of geothermal resources in the Waikato Region, New Zealand. In Proceedings of the World Geothermal Congress, Antalya, Turkey, 24–29 April 2005; International Geothermal Association: Antalya, Turkey, 2005; pp. 1–9. [Google Scholar]
- Alkhasov, A. Technologies for the comprehensive exploitation of the geothermal resources of the North Caucasus Region. Therm. Eng. 2018, 65, 151–154. [Google Scholar] [CrossRef]
- Shevchenko, A.; Skrobot, O.; Bord, E.; Shiganova, O. Collocated geothermal resources of the South of Western Siberia (Russia) and prospects of their use. In IOP Conference Series: Earth and Environmental Science; IOP Publishing: Bristol, UK, 2019; Volume 367, p. 012026. [Google Scholar]
- Sanda, M.K.; Metcalfe, N.B.; Mable, B.K. The potential impact of aquaculture on the genetic diversity and conservation of wild fish in sub-Saharan Africa. Aquat. Conserv. Mar. Freshw. Ecosyst. 2024, 34, e4105. [Google Scholar] [CrossRef]
- Yue, G.; Ma, K.; Xia, J. Status of conventional and molecular breeding of salinity-tolerant tilapia. Rev. Aquac. 2024, 16, 271–286. [Google Scholar] [CrossRef]
- Fregene, B.T.; Karisa, H.C.; Bolorunduro, P.; Olaniyi, A. Extension manual on monosex tilapia production and management. Gates Open Res. 2024, 8, 67. [Google Scholar]
- Bunthawin, S.; Dummee, V.; Ritchie, R.J. Transient square pulse-electric field induction of monosex-male reversal of the eggs of Nile tilapia (Oreochromis niloticus L., Chitralada). Aquaculture 2024, 592, 741135. [Google Scholar] [CrossRef]
- Sallam, G.R.; Fayed, W.M.; Elsawaf, M.A.; Mabrouk, H.A.; Al-Absawey, M.A.; Henish, S.; El Basuini, M.F.; Shehata, A.I. Phyto-additive fueling fertility: Nanocurcumin enhances red tilapia foundation stock breeding in saline waters. Aquaculture 2024, 592, 741268. [Google Scholar] [CrossRef]
- Yu, L.; Wen, H.; Jiang, M.; Wu, F.; Tian, J.; Lu, X.; Xiao, J.; Liu, W. Effects of ferulic acid on growth performance, immunity and antioxidant status in genetically improved farmed tilapia (Oreochromis niloticus) fed oxidized fish oil. Aquac. Nutr. 2020, 26, 1431–1442. [Google Scholar] [CrossRef]
- Orlova, S.Y.; Ruzina, M.N.; Emelianova, O.R.; Sergeev, A.A.; Chikurova, E.A.; Orlov, A.M.; Mugue, N.S. In Search of a Target Gene for a Desirable Phenotype in Aquaculture: Genome Editing of Cyprinidae and Salmonidae Species. Genes 2024, 15, 726. [Google Scholar] [CrossRef]
- Boronetskaya, O.I.; Privezentsev, Y.A. Biological Features and Productive Qualities of the Timiryazev Breed of Tilapia. News Timiryazev Agric. Acad. 2011, 4, 131–137. [Google Scholar]
- Boronetskaya, O.I.; Tetdoev, V.V. Aquaculture and Morphophysiological Characteristics of Nile Tilapia (Oreochromis niloticus L.); Russian University of Friendship: Moscow, Russia, 2008. [Google Scholar]
- Joao, S.; Salie, K.; Jackson, T.; Guwa, O.; Wilson, L. The Utilisation of Geothermal Spring Water for Tilapia Aquaculture to Promote Food Security and Skills Development at the Brandvlei Correctional Services Centre; Water Research Commission: Pretoria, South Africa, 2022. [Google Scholar]
- Mili, S.; Ennouri, R.; Fatnassi, M.; Zarrouk, H.; Thabet, R.; Laouar, H. Nile Tilapia “Oreochromis niloticus” farming in fresh and geothermal waters in Tunisia: A comparative study. In Intensive Animal Farming—A Cost-Effective Tactic; IntechOpen: London, UK, 2023. [Google Scholar]
- Arredondo Figueroa, J.L.; Rocha Ruiz, J.R.; Luna Ruiz, J.d.J.; Ponce Palafox, J.T. Tilapia culture in geothermal waters: A case study in a semi-arid region in North-Central Mexico. Int. J. Anim. Vet. Adv. 2015, 8, 1–6. [Google Scholar] [CrossRef]
- Henry-Silva, G.G.; da Silva Cacho, J.C.; Moura, R.S.T.; Flickinger, D.L.; Valenti, W.C. Economic, social, and environmental assessment of farming Nile tilapia in net-cages in a reservoir in hot semi-arid region during an extended drought event. Environ. Sci. Pollut. Res. 2022, 29, 78768–78779. [Google Scholar] [CrossRef]
- Swarnokar, S.C.; Kumar, U.; Rahman, M.M.; Mou, S.I.; Ishtiak, K.F. Aquaculture Practices in the Saline-Prone Coastal Region of Bangladesh: Opportunities and Threats for Socio-Economic and Environmental Aspects. In New Advancements in Geomorphological Research: Issues and Challenges in Quantitative Spatial Science; Springer: Berlin/Heidelberg, Germany, 2024; pp. 409–421. [Google Scholar]
- Clech, L.; Sierra, J.P.; Mannan, M.A.; Kabir, M.M.S.; Barua, M.; Espinoza, J.C.; Ridde, V. Local social-ecological context explains seasonal rural-rural migration of the poorest in south-west Bangladesh. PLoS Clim. 2024, 3, e0000239. [Google Scholar] [CrossRef]
- Samanta Chandan, C.S.; Roy, P. Aquaculture practices in Bangladesh: A synopsis on prospects, productivity, and problems. J. World Aquac. Soc. 2024, 55, 4–25. [Google Scholar] [CrossRef]
- Rahman, M.L.; Shahjahan, M.; Ahmed, N. Tilapia farming in Bangladesh: Adaptation to climate change. Sustainability 2021, 13, 7657. [Google Scholar] [CrossRef]
- Workagegn, K.B.; Hans, G. Comparative growth performance in pond culture of four Nile tilapia (Oreochromis niloticus) strains collected from different Ethiopian freshwater lakes. In Management of Shallow Water Bodies for Improved Productivity and Peoples’ Livelihoods in Ethiopia; Ethiopian Fisheries & Aquatic Sciences Association: Addis Ababa, Ethiopia, 2010; p. 74. [Google Scholar]
- Boyd, T.L.; Lund, J.W. Geothermal heating of greenhouses and aquaculture facilities. In Proceedings of the 2006 ASAE Annual Meeting, Portland, OR, USA, 9–12 July 2006; American Society of Agricultural and Biological Engineers: St. Joseph, MI, USA, 2006; p. 1. [Google Scholar]
- Zhang, L.; Ulgiati, S.; Yang, Z.; Chen, B. Emergy evaluation and economic analysis of three wetland fish farming systems in Nansi Lake area, China. J. Environ. Manag. 2011, 92, 683–694. [Google Scholar] [CrossRef]
- Czernichowski-Lauriol, I.; Fouillac, C. The chemistry of geothermal waters: Its effects on exploitation. Terra Nova 1991, 3, 477–491. [Google Scholar] [CrossRef]
- Bulbul Ali, A.; Mishra, A. Effects of dissolved oxygen concentration on freshwater fish: A review. Int. J. Fish. Aquat. Stud. 2022, 10, 113–127. [Google Scholar]
- Null, S.E.; Mouzon, N.R.; Elmore, L.R. Dissolved oxygen, stream temperature, and fish habitat response to environmental water purchases. J. Environ. Manag. 2017, 197, 559–570. [Google Scholar] [CrossRef]
- Jain, S.; Sharma, G.; Mathur, Y. Effects of temperature variations on fish in lakes. Int. J. Eng. Res. Technol. 2013, 2, 2516–2523. [Google Scholar]
- Coffey, R.; Paul, M.J.; Stamp, J.; Hamilton, A.; Johnson, T. A review of water quality responses to air temperature and precipitation changes 2: Nutrients, algal blooms, sediment, pathogens. JAWRA J. Am. Water Resour. Assoc. 2019, 55, 844–868. [Google Scholar] [CrossRef]
- Mo, W.Y.; Cheng, Z.; Choi, W.M.; Man, Y.B.; Liu, Y.; Wong, M.H. Application of food waste based diets in polyculture of low trophic level fish: Effects on fish growth, water quality and plankton density. Mar. Pollut. Bull. 2014, 85, 803–809. [Google Scholar] [CrossRef]
- Jana, B.; Sarkar, D. Water quality in aquaculture-Impact and management: A review. Indian J. Anim. Sci. 2005, 75, 11. [Google Scholar]
- Salehin, I.; Kang, D.K. A review on dropout regularization approaches for deep neural networks within the scholarly domain. Electronics 2023, 12, 3106. [Google Scholar] [CrossRef]
- Liu, Z.; Xu, Z.; Jin, J.; Shen, Z.; Darrell, T. Dropout reduces underfitting. In Proceedings of the International Conference on Machine Learning, PMLR, Honolulu, HI, USA, 23–29 July 2023; pp. 22233–22248. [Google Scholar]
- Xu, T.; Sabzalian, M.H.; Hammoud, A.; Tahami, H.; Gholami, A.; Lee, S.K. An innovative machine learning approach based on feed-forward artificial neural networks and equilibrium optimization for predicting solar irradiance. Sci. Rep. 2024, 14, 2170. [Google Scholar]
- Katsman, R.; Uzhansky, E.; Lunkov, A.; Katsnelson, B. Methane gas dynamics in sediments of Lake Kinneret, Israel, and their controls: Insights from a multiannual acoustic investigation and correlation analysis. Sci. Total Environ. 2024, 918, 170480. [Google Scholar] [CrossRef]
- Gao, X.; Jiang, X.; Zhuang, D.; Chen, H.; Wang, S.; Haworth, J. Spatiotemporal graph neural networks with uncertainty quantification for traffic incident risk prediction. arXiv 2023, arXiv:2309.05072. [Google Scholar]
- Dockendorf, C.; Mitra, A.; Mohanty, S.P.; Kougianos, E. Lite-Agro: Exploring Light-Duty Computing Platforms for IoAT-Edge AI in Plant Disease Identification. In Proceedings of the IFIP International Internet of Things Conference; Springer: Berlin/Heidelberg, Germany, 2023; pp. 371–380. [Google Scholar]
- Gunjan; Sharma, A.K.; Verma, K. GA-UCR: Genetic algorithm based unequal clustering and routing protocol for wireless sensor networks. Wirel. Pers. Commun. 2023, 128, 537–558. [Google Scholar] [CrossRef]
- Ding, Y.; Hou, K.; Xu, Z.; Pimplaskar, A.; Petter, E.; Boulier, K.; Privé, F.; Vilhjálmsson, B.J.; Olde Loohuis, L.M.; Pasaniuc, B. Polygenic scoring accuracy varies across the genetic ancestry continuum. Nature 2023, 618, 774–781. [Google Scholar] [CrossRef]
- Shaleh, S.R.M.; Shapawi, R.; Estim, A.; Mustafa, S. Leveraging scientific knowledge in aquaculture for entrepreneurship-Case studies at Universiti Malaysia Sabah. Borneo J. Mar. Sci. Aquac. 2019, 3, 25–32. [Google Scholar]
- Yue, K.; Shen, Y. An overview of disruptive technologies for aquaculture. Aquac. Fish. 2022, 7, 111–120. [Google Scholar] [CrossRef]
- Koenigstein, S.; Mark, F.C.; Gößling-Reisemann, S.; Reuter, H.; Poertner, H.O. Modelling climate change impacts on marine fish populations: Process-based integration of ocean warming, acidification and other environmental drivers. Fish Fish. 2016, 17, 972–1004. [Google Scholar] [CrossRef]
- Li, X.; Sun, J.; Wang, L.; Song, K.; Lu, K.; Zhang, L.; Ma, X.; Zhang, C. Effects of dietary vitamin E levels on growth, antioxidant capacity and immune response of spotted seabass (Lateolabrax maculatus) reared at different water temperatures. Aquaculture 2023, 565, 739141. [Google Scholar] [CrossRef]
- Mandal, A.; Ghosh, A.R. Role of artificial intelligence (AI) in fish growth and health status monitoring: A review on sustainable aquaculture. Aquac. Int. 2024, 32, 2791–2820. [Google Scholar] [CrossRef]
- Caron, D.A.; Lie, A.A.; Buckowski, T.; Turner, J.; Frabotta, K. The Effect of pH and Salinity on the Toxicity and Growth of the Golden Alga, Prymnesium parvum. Protist 2023, 174, 125927. [Google Scholar] [CrossRef]
- Hardy, R.W. Farmed fish diet requirements for the next decade and implications for global availability of nutrients. In Alternative Protein Sources in Aquaculture Diets; CRC Press: Boca Raton, FL, USA, 2023; pp. 1–15. [Google Scholar]
- Pauly, D.; Lam, M.E. Too hot or too cold: The biochemical basis of temperature-size rules for fish and other ectotherms. Environ. Biol. Fishes 2023, 106, 1519–1527. [Google Scholar] [CrossRef]
- Ashouri, G.; Hoseinifar, S.H.; El-Haroun, E.; Imperatore, R.; Paolucci, M. Tilapia Fish for Future Sustainable Aquaculture. In Novel Approaches Toward Sustainable Tilapia Aquaculture; Springer: Berlin/Heidelberg, Germany, 2023; pp. 1–47. [Google Scholar]
- Arumugam, M.; Jayaraman, S.; Sridhar, A.; Venkatasamy, V.; Brown, P.B.; Abdul Kari, Z.; Tellez-Isaias, G.; Ramasamy, T. Recent advances in tilapia production for sustainable developments in Indian aquaculture and its economic benefits. Fishes 2023, 8, 176. [Google Scholar] [CrossRef]
- Mehrim, A.I.; Refaey, M.M. An overview of the implication of climate change on fish farming in Egypt. Sustainability 2023, 15, 1679. [Google Scholar] [CrossRef]
- Kolker, A.; Garber-Slaght, R.; Anderson, B.; Reber, T.; Zyatitsky, K.; Pauling, H. Geothermal Energy and Resilience in Arctic Countries; Technical Report; National Renewable Energy Lab. (NREL): Golden, CO, USA, 2022. [Google Scholar]
- Thorarinsdottir, R.; Olafsdottir, K.; Unnthorsson, R.; Boedijn, A.; Baeza Romero, E.; Ven, R.; Espinal, C.; Turnšek, M.; Pavlakovic, B.; Palsson, O.P. Direct Use of Geothermal Resources for Sustainable Circular Food Production–Results from Geofood Project. In Proceedings of the World Geothermal Congress, Reykjavík, Iceland, 26 April–1 May 2020; p. 1. [Google Scholar]
- Jónsson, Ö.D.; Karlsson, B.F.; Saemundsson, R.J. Taming the elements—The use of geothermal energy in Iceland. In Geothermal Energy and Society; Springer: Berlin/Heidelberg, Germany, 2019; pp. 145–158. [Google Scholar]
- Richardson, J.; Boubée, J.A.; West, D.W. Thermal tolerance and preference of some native New Zealand freshwater fish. N. Z. J. Mar. Freshw. Res. 1994, 28, 399–407. [Google Scholar] [CrossRef]
- Stenton-Dozey, J.M.; Heath, P.; Ren, J.S.; Zamora, L.N. New Zealand aquaculture industry: Research, opportunities and constraints for integrative multitrophic farming. N. Z. J. Mar. Freshw. Res. 2021, 55, 265–285. [Google Scholar] [CrossRef]
- Choi, J.; Kong, B.; Bowker, B.C.; Zhuang, H.; Kim, W.K. Nutritional strategies to improve meat quality and composition in the challenging conditions of broiler production: A review. Animals 2023, 13, 1386. [Google Scholar] [CrossRef] [PubMed]
- Raposo, A.I.G. Modelling Fish Growth and Composition: A Pathway to Optimize Feeding and Rearing Practices; University of Porto: Porto, Portugal, 2024. [Google Scholar]
- Cavallini, D.; Raspa, F.; Marliani, G.; Nannoni, E.; Martelli, G.; Sardi, L.; Valle, E.; Pollesel, M.; Tassinari, M.; Buonaiuto, G. Growth performance and feed intake assessment of Italian Holstein calves fed a hay-based total mixed ration: Preliminary steps towards a prediction model. Vet. Sci. 2023, 10, 554. [Google Scholar] [CrossRef] [PubMed]
- Nissar, S.; Bakhtiyar, Y.; Arafat, M.Y.; Andrabi, S.; Bhat, A.A.; Yousuf, T. A review of the ecosystem services provided by the marine forage fish. Hydrobiologia 2023, 850, 2871–2902. [Google Scholar] [CrossRef]
- Craig, S.R.; Helfrich, L.A.; Kuhn, D.; Schwarz, M.H. Understanding Fish Nutrition, Feeds, and Feeding; Virginia Tech: Blacksburg, VA, USA, 2017. [Google Scholar]
- Azim, M.; Little, D. Intensifying aquaculture production through new approachesto manipulating natural food. CABI Rev. 2007, 23. [Google Scholar] [CrossRef]
- Ahmadi, N.; Baroiller, J.F.; D’Cotta Carreras, H.; Morillon, R. Adaptation to salinity. In Climate Change and Agriculture Worldwide; Springer: Berlin/Heidelberg, Germany, 2016; pp. 45–58. [Google Scholar]
- Prunet, P.; Bornancin, M. Physiology of salinity tolerance in tilapia: An update of basic and applied aspects. Aquat. Living Resour. 1989, 2, 91–97. [Google Scholar] [CrossRef]
- Xu, Z.; Gan, L.; Li, T.; Xu, C.; Chen, K.; Wang, X.; Qin, J.G.; Chen, L.; Li, E. Transcriptome profiling and molecular pathway analysis of genes in association with salinity adaptation in Nile tilapia Oreochromis niloticus. PLoS ONE 2015, 10, e0136506. [Google Scholar] [CrossRef]
- El-Leithy, A.A.; Hemeda, S.A.; El Naby, W.S.A.; El Nahas, A.F.; Hassan, S.A.; Awad, S.T.; El-Deeb, S.I.; Helmy, Z.A. Optimum salinity for Nile tilapia (Oreochromis niloticus) growth and mRNA transcripts of ion-regulation, inflammatory, stress-and immune-related genes. Fish Physiol. Biochem. 2019, 45, 1217–1232. [Google Scholar] [CrossRef]
- Kawamura, G.; Bagarinao, T.; Yong, A.S.K.; Sao, P.W.; Lim, L.S.; Senoo, S. Optimum low salinity to reduce cannibalism and improve survival of the larvae of freshwater African catfish Clarias gariepinus. Fish. Sci. 2017, 83, 597–605. [Google Scholar] [CrossRef]
- Verma, V.; Prasad, Y.; Singh, B.R. Effect of pH and salinity on pathogenicity of Flavobacterium columnare and Myxobacterium sp. in Indian cat fish, Clarias batrachus (Linn.) and Heteropneustes fossilis (Bloch.). J. Environ. Biol. 2011, 32, 573. [Google Scholar]
- Al-Hilali, H.A.; Al-Khshali, M.S. Effect of water salinity on some blood parameters of common carp (Cyprinus carpio). Int. J. Appl. Agric. Sci. 2016, 2, 17–20. [Google Scholar]
- Wang, J.Q.; Lui, H.; Po, H.; Fan, L. Influence of salinity on food consumption, growth and energy conversion efficiency of common carp (Cyprinus carpio) fingerlings. Aquaculture 1997, 148, 115–124. [Google Scholar] [CrossRef]
- Einarsson, S.J.; Guan, L.; Sim, L.N.; Chong, T.H.; Wu, B. Fouling behaviours and mitigation in pressure-retarded osmosis processes with geothermal water/brine-based draw solutions. J. Water Process. Eng. 2023, 51, 103485. [Google Scholar] [CrossRef]
- Lai, X.; Zhou, P.; Xiao, P.; Tao, W.; Xia, J.; Zheng, J.; Tian, H.; Dou, B. Analysis of typical chloride solution treatment by osmotically assisted reverse osmosis for evaluating application potential in geothermal reinjection well protection. Sep. Purif. Technol. 2023, 324, 124503. [Google Scholar] [CrossRef]
- Takata, R.; Mattioli, C.C.; Bazzoli, N.; Júnior, J.D.C.; Luz, R.K. The effects of salinity on growth, gill tissue and muscle cellularity in Lophiosilurus alexandri juvenile, a Neotropical freshwater catfish. Aquac. Res. 2021, 52, 4064–4075. [Google Scholar] [CrossRef]
- Ogola, P.F.A.; Davidsdottir, B.; Fridleifsson, I.B. Potential contribution of geothermal energy to climate change adaptation: A case study of the arid and semi-arid eastern Baringo lowlands, Kenya. Renew. Sustain. Energy Rev. 2012, 16, 4222–4246. [Google Scholar] [CrossRef]
- Nguyen, N.H. Genetic improvement for important farmed aquaculture species with a reference to carp, tilapia and prawns in Asia: Achievements, lessons and challenges. Fish Fish. 2016, 17, 483–506. [Google Scholar] [CrossRef]
- Nugon, R.W. Salinity Tolerance of Juveniles of Four Varieties of Tilapia; Louisiana State University and Agricultural & Mechanical College: Baton Rouge, LA, USA, 2003. [Google Scholar]
- López-Carvallo, J.A.; Mazón-Suástegui, J.M.; Arcos-Ortega, G.F.; Hernández-Oñate, M.Á.; Tovar-Ramírez, D.; Abasolo-Pacheco, F.; García-Bernal, M. Highly diluted bioactive compounds in marine aquaculture: A potential alternative for sustainable production. Rev. Aquac. 2022, 14, 1170–1193. [Google Scholar] [CrossRef]
- Mitra, A.; Abdel-Gawad, F.K.; Bassem, S.; Barua, P.; Assisi, L.; Parisi, C.; Temraz, T.A.; Vangone, R.; Kajbaf, K.; Kumar, V.; et al. Climate change and reproductive biocomplexity in fishes: Innovative management approaches towards sustainability of fisheries and aquaculture. Water 2023, 15, 725. [Google Scholar] [CrossRef]
- Geletu, T.T.; Zhao, J. Genetic resources of Nile tilapia (Oreochromis niloticus Linnaeus, 1758) in its native range and aquaculture. Hydrobiologia 2023, 850, 2425–2445. [Google Scholar] [CrossRef]
- Tran, N.; Shikuku, K.M.; Rossignoli, C.M.; Barman, B.K.; Cheong, K.C.; Ali, M.S.; Benzie, J.A. Growth, yield and profitability of genetically improved farmed tilapia (GIFT) and non-GIFT strains in Bangladesh. Aquaculture 2021, 536, 736486. [Google Scholar] [CrossRef]
- Parata, L.; Mazumder, D.; Sammut, J.; Egan, S. Diet type influences the gut microbiome and nutrient assimilation of Genetically Improved Farmed Tilapia (Oreochromis niloticus). PLoS ONE 2020, 15, e0237775. [Google Scholar] [CrossRef] [PubMed]
- Soares, M.S.; Singh, R.; Kumar, S.; Jha, R.; Nedoma, J.; Martinek, R.; Marques, C. The role of smart optical biosensors and devices on predictive analytics for the future of aquaculture systems. Opt. Laser Technol. 2024, 177, 111049. [Google Scholar] [CrossRef]
- Maurya, S.; Kumar, M.S.; Kumar, R.; Kushwaha, B. Role of machine learning and artificial intelligence in transforming aquaculture and fisheries sector. Indian Farming 2024, 74, 24–27. [Google Scholar]
- Rahmanifard, H.; Gates, I. A Comprehensive review of data-driven approaches for forecasting production from unconventional reservoirs: Best practices and future directions. Artif. Intell. Rev. 2024, 57, 213. [Google Scholar] [CrossRef]
- Kaminski, A.M.; Cole, S.M.; Johnson, J.; Thilsted, S.H.; Lundeba, M.; Genschick, S.; Little, D.C. Smallholder aquaculture diversifies livelihoods and diets thus improving food security status: Evidence from northern Zambia. Agric. Food Secur. 2024, 13, 1. [Google Scholar] [CrossRef]
- Bah, I.; Xue, Y. Facial expression recognition using adapted residual based deep neural network. Intell. Robot. 2022, 2, 78–88. [Google Scholar] [CrossRef]
- Ma, Z.; Gong, H. Heterogeneous multi-agent task allocation based on graphneuralnetwork antcolony optimizationalgorithms. Intell. Robot. 2023, 3, 581–595. [Google Scholar] [CrossRef]
- Cooney, R.; Tahar, A.; Kennedy, A.; Clifford, E. Impact and recovery of water quality in a river with salmon aquaculture. Aquac. Fish Fish. 2024, 4, e142. [Google Scholar] [CrossRef]
- Boyd, C.E.; McNevin, A.A. Resource use and pollution potential in feed-based aquaculture. Rev. Fish. Sci. Aquac. 2024, 32, 306–333. [Google Scholar] [CrossRef]
- Tucciarone, I.; Secci, G.; Contiero, B.; Parisi, G. Sustainable aquaculture over the last 30 years: An analysis of the scientific literature by the Text Mining approach. Rev. Aquac. 2024, 16, 2064–2076. [Google Scholar] [CrossRef]
- Amiri, A.F.; Kichou, S.; Oudira, H.; Chouder, A.; Silvestre, S. Fault detection and diagnosis of a photovoltaic system based on deep learning using the combination of a convolutional neural network (CNN) and bidirectional gated recurrent unit (Bi-GRU). Sustainability 2024, 16, 1012. [Google Scholar] [CrossRef]
- Sani, O.G.; Pesaran, B.; Shanechi, M.M. Dissociative and prioritized modeling of behaviorally relevant neural dynamics using recurrent neural networks. Nat. Neurosci. 2024, 27, 2033–2045. [Google Scholar] [CrossRef] [PubMed]
- Liu, G.; Verdegem, M.; Ye, Z.; Zhao, J.; Xiao, J.; Liu, X.; Liang, Q.; Xiang, K.; Zhu, S. Advancing Aquaculture Sustainability: A Comprehensive Review of Biofloc Technology Trends, Innovative Research Approaches, and Future Prospects. Rev. Aquac. 2024; early view. [Google Scholar] [CrossRef]
- Gkikas, D.C.; Gkikas, M.C.; Theodorou, J.A. Fostering Sustainable Aquaculture: Mitigating Fish Mortality Risks Using Decision Trees Classifiers. Appl. Sci. 2024, 14, 2129. [Google Scholar] [CrossRef]
- Sundaram, S.L.P.; Radhakrishnan, K.; Narayanakumar, R.; Surya, S.; Divu, D.; Gopal, N.; Kingsly, J.; Leslie, V.; Mojjada, S.K.; Tade, M.S.; et al. Energy efficiency and economics of small-scale fisheries (SSF) in India: A VIKOR based multicriteria decision-making model for sustainable fisheries management. J. Clean. Prod. 2024, 450, 141864. [Google Scholar] [CrossRef]
- Divu, D.N.; Mojjada, S.K.; Pokkathappada, A.A.; Anil, M.K.; Gopidas, A.P.; Sundaram, S.L.P.; Mahalingam, A.; Menon, M.; Raveendran, R.K.; Mojjada, R.K.; et al. Exploring the thermal adaptability of silver pompano Trachinotus blochii: An initiative to assist climate change adaptation and mitigation to augment aquaculture productivity. Ecol. Inform. 2024, 82, 102761. [Google Scholar] [CrossRef]
- Juggoo, D.; St Flour, P.O. The Role of Digital Technologies in Supporting Climate Change Adaptation in Fisheries and Aquaculture. Int. J. Aquac. 2024, 14, 4. [Google Scholar] [CrossRef]





| Experiment Scheme | Research Stage | Tilapia Species | Stocking Density, Thousand/ha | Growth Duration, Days |
|---|---|---|---|---|
| I | Adult fish (300 g+) | Oreochromis mossambicus | 10 | 60 |
| Oreochromis aureus | 10 | |||
| II | Juveniles (50 g–100 g) | Oreochromis mossambicus | 100 | 60 |
| Oreochromis aureus | 100 | |||
| III | Market-size fish (150 g–300 g) | Oreochromis mossambicus | 25 | 120 |
| Oreochromis aureus | 50 |
| Indicators | Spring | Summer | Autumn | Winter |
|---|---|---|---|---|
| Oxygen, mg/L | 6.3–7.8 | 4.0–6.5 | 4.5–6.9 | 4.1–7.1 |
| Free carbon dioxide, mg/L | 2.2–11.3 | 0.0–13.2 | 2.2–9.9 | 4.4–17.4 |
| pH | 7.1–8.2 | 7.3–8.6 | 7.1–8.3 | 7.2–8.1 |
| Hardness, mg-eq | 1.7–2.5 | 1.5–2.9 | 1.5–3.1 | 0.9–2.9 |
| Permanganate oxidizability, mg O/L | 4.2–10.6 | 8.0–23.6 | 8.8–20.1 | 4.2–14.4 |
| Total iron, mg/L | 0.2–0.3 | 0.1–0.3 | 0.1–0.2 | 0.1–0.3 |
| Nitrites, mg/L | 0.0–0.05 | 0.0–0.09 | 0.0–0.10 | 0.0–0.06 |
| Nitrates, mg/L | 0.2–0.6 | 0.3–0.8 | 0.4–0.9 | 0.5–0.9 |
| Ammonium nitrogen, mg/L | 1.1–1.3 | 1.2–1.5 | 0.9–1.2 | 0.9–1.2 |
| Chlorides, mg/L | 32–50 | 21–33 | 21–32 | 31–57 |
| Mineralization, g/L | 0.41–0.6 | 0.61–0.7 | 0.52–0.8 | 0.65–0.88 |
| Indicators | Oreochromis mossambicus Producers | Oreochromis mossambicus Juveniles | Oreochromis niloticus Producers | Oreochromis niloticus Juveniles |
|---|---|---|---|---|
| Mass (g) | 241 ± 26.30 | 9.4 ± 0.60 | 167 ± 12.10 | 12.1 ± 0.90 |
| Detritus (%) | 49.9 ± 8.36 | 48.8 ± 5.08 | 87.7 ± 9.23 | 43.3 ± 6.40 |
| Cladocera (%) | - | - | 0.20 ± 0.01 | - |
| Copepods (%) | - | - | - | - |
| Plants (%) | 1.1 ± 0.65 | 31.4 ± 7.44 | 10.2 ± 2.21 | 52.4 ± 6.52 |
| Compound Feed (%) | 47.7 ± 7.47 | 19.6 ± 6.18 | 1.1 ± 0.81 | 3.4 ± 2.16 |
| Other (%) | 1.3 ± 0.50 | 0.2 ± 0.03 | 0.8 ± 0.18 | 0.9 ± 0.24 |
| Indicators | Oreochromis mossambicus | Oreochromis aureus |
|---|---|---|
| Mass, g | 307.6 ± 45.08 | 174.2 ± 7.57 |
| Body width | 2.7 ± 0.06 | 2.7 ± 0.05 |
| Body height | 36.8 ± 0.77 | 37.6 ± 0.72 |
| Body depth | 16.9 ± 0.77 | 20.3 ± 0.49 |
| Head size | 32.3 ± 0.42 | 33.3 ± 0.35 |
| Body mass index (BMI) | 183.1 ± 12.64 | 151.5 ± 16.69 |
| Body width (detailed) | 2.65 ± 0.01 | 2.63 ± 0.05 |
| Body height (detailed) | 38.0 ± 0.60 | 38.1 ± 0.75 |
| Body depth (detailed) | 19.6 ± 0.36 | 19.4 ± 0.82 |
| Head size (detailed) | 30.6 ± 1.20 | 32.3 ± 0.56 |
| Indicators | Order of Spawning | |||||||
|---|---|---|---|---|---|---|---|---|
| 1 | 2 | 3 | 4 | |||||
| O. mossambicus(breeding core) | M ± m | Cv | M ± m | Cv | M ± m | Cv | M ± m | Cv |
| Interval between spawning, days | - | 40 | 38 | 37 | ||||
| Fish weight, g | 174 ± 7.6 | 9.5 | 198 ± 5.6 | 17.9 | 224 ± 4.6 | 14.5 | 262 ± 11.1 | 12.2 |
| Working fecundity, pcs. | 634 ± 33.2 | 20.1 | 932 ± 54.6 | 18.5 | 1189 ± 64.3 | 17.1 | 1363 ± 67.3 | 15.6 |
| Relative fecundity, pcs./g | 3.6 ± 0.22 | 30.5 | 4.7 ± 0.36 | 21.4 | 5.3 ± 0.26 | 15.7 | 5.2 ± 0.23 | 13.9 |
| Diameter of eggs, mm | 2.4 ± 0.11 | 11.1 | 2.4 ± 0.07 | 8.2 | 2.5 ± 0.10 | 10.2 | 2.5 ± 0.07 | 7.4 |
| O. mossambicus(commercial stock) | M ± m | Cv | M ± m | Cv | M ± m | Cv | M ± m | Cv |
| Interval between spawning, days | - | 42 | 38 | 39 | ||||
| Fish weight, g | 87 ± 9.1 | 10.2 | 138 ± 10.7 | 24.6 | 179 ± 10.5 | 18.3 | 226 ± 11.7 | 15.9 |
| Working fecundity, pcs. | 305 ± 24.1 | 25.0 | 537 ± 37.9 | 22.3 | 844 ± 55.5 | 20.8 | 1085 ± 73.5 | 21.4 |
| Relative fecundity, pcs./g | 3.5 ± 0.21 | 32.4 | 4.7 ± 0.33 | 29.8 | 4.8 ± 0.22 | 22.4 | 4.8 ± 0.22 | 17.3 |
| Diameter of eggs, mm | 2.3 ± 0.13 | 13.4 | 2.3 ± 0.10 | 10.6 | 2.4 ± 0.09 | 10.6 | 2.4 ± 0.09 | 8.6 |
| O. niloticus(breeding core) | M ± m | Cv | M ± m | Cv | M ± m | Cv | M ± m | Cv |
| Interval between spawning, days | - | 45 | 41 | 39 | ||||
| Fish weight, g | 151 ± 7.5 | 15.7 | 195 ± 10.9 | 17.8 | 241 ± 11.6 | 15.2 | 292 − 12.1 | 13.0 |
| Working fecundity, pcs. | 583 ± 31.6 | 22.2 | 879 ± 53.9 | 53.9 | 1132 ± 59.1 | 16.5 | 1345 * 62.6 | 14.7 |
| Relative fecundity, pcs./g | 3.8 ± 0.38 | 31.8 | 4.5 ± 0.35 | 24.3 | 4.7 ± 0.27 | 17.9 | 4.6 * 0.20 | 14.1 |
| Diameter of eggs, mm | 2.5 ± 0.12 | 9.9 | 2.5 ± 0.09 | 8.7 | 2.6 ± 0.11 | 9.1 | 2.6 * 0.08 | 7.2 |
| O. niloticus (commercial stock) | M ± m | Cv | M ± m | Cv | M ± m | Cv | M ± m | Cv |
| Interval between spawning, days | - | 46 | 44 | 40 | ||||
| Fish weight, g | 84 ± 6.5 | 18.2 | 122 ± 11.5 | 29.1 | 168 ± 10.4 | 19.3 | 218 − 11.6 | 16.2 |
| Working fecundity, pcs. | 309 ± 24.4 | 24.4 | 502 ± 34.6 | 21.8 | 721 ± 43.8 | 19.2 | 958 ± 52.1 | 17.2 |
| Relative fecundity, pcs./g | 3.7 ± 0.24 | 40.5 | 4.1 ± 0.39 | 30.1 | 4.3 ± 0.34 | 24.7 | 4.4 ± 0.27 | 19.8 |
| Diameter of eggs, mm | 2.4 ± 0.15 | 12.6 | 2.4 ± 0.10 | 10.4 | 2.4 ± 0.11 | 9.1 | 2.5 ± 6.11 | 9.2 |
| Experiment Scheme | Research Stage | Tilapia Species | Stocking Density, Thousand/ha | Growth Duration, Days |
|---|---|---|---|---|
| I | Adult fish (300 g+) | Oreochromis mossambicus | 10 | 60 |
| Oreochromis aureus | 10 | |||
| II | Juveniles (50 g–100 g) | Oreochromis mossambicus | 100 | 60 |
| Oreochromis aureus | 100 | |||
| III | Market-size fish (150 g–300 g) | Oreochromis mossambicus | 25 | 120 |
| Oreochromis aureus | 50 |
| № | Number of Layers | Neurons per Layer | Activation Functions | Optimizer | Alpha | |
|---|---|---|---|---|---|---|
| 1 | 10 | [75, 32, 12, 65, 90, 20, 40, 15, 85, 30, 110] | [‘relu’, ‘sigmoid’, ‘tanh’, ‘softmax’] | Adam | 0.0020 | 0.74 ± 0.04 |
| 2 | 4 | [60, 80, 3] | [‘elu’, ‘softplus’, ‘linear’] | nadam | 0.0005 | 0.79 ± 0.03 |
| 3 | 7 | [70, 30, 80, 90, 120, 115] | [‘gelu’, ‘hard sigmoid’, ‘softmax’] | sgd | 0.0001 | 0.83 ± 0.02 |
| 4 | 8 | [130, 22, 28, 35, 60, 25, 38, 100] | [‘softplus’, ‘selu’, ‘tanh’] | adagrad | 0.0015 | 0.86 ± 0.02 |
| 5 | 3 | [95, 50] | [‘softsign’, ‘relu’] | adamax | 0.0005 | 0.87 ± 0.05 |
| 6 | 2 | [120, 40] | [‘sigmoid’, ‘tanh’] | adam | 0.0012 | 0.90 ± 0.03 |
| 7 | 5 | [20, 90, 10] | [‘sigmoid’, ‘softmax’] | adadelta | 0.0025 | 0.88 ± 0.02 |
| 8 | 3 | [15, 60] | [‘relu’, ‘gelu’] | rmsprop | 0.0010 | 0.93 ± 0.01 |
Disclaimer/Publisher’s Note: The statements, opinions and data contained in all publications are solely those of the individual author(s) and contributor(s) and not of MDPI and/or the editor(s). MDPI and/or the editor(s) disclaim responsibility for any injury to people or property resulting from any ideas, methods, instructions or products referred to in the content. |
© 2024 by the authors. Licensee MDPI, Basel, Switzerland. This article is an open access article distributed under the terms and conditions of the Creative Commons Attribution (CC BY) license (https://creativecommons.org/licenses/by/4.0/).
Share and Cite
Tynchenko, V.; Kukartseva, O.; Tynchenko, Y.; Kukartsev, V.; Panfilova, T.; Kravtsov, K.; Wu, X.; Malashin, I. Predicting Tilapia Productivity in Geothermal Ponds: A Genetic Algorithm Approach for Sustainable Aquaculture Practices. Sustainability 2024, 16, 9276. https://doi.org/10.3390/su16219276
Tynchenko V, Kukartseva O, Tynchenko Y, Kukartsev V, Panfilova T, Kravtsov K, Wu X, Malashin I. Predicting Tilapia Productivity in Geothermal Ponds: A Genetic Algorithm Approach for Sustainable Aquaculture Practices. Sustainability. 2024; 16(21):9276. https://doi.org/10.3390/su16219276
Chicago/Turabian StyleTynchenko, Vadim, Oksana Kukartseva, Yadviga Tynchenko, Vladislav Kukartsev, Tatyana Panfilova, Kirill Kravtsov, Xiaogang Wu, and Ivan Malashin. 2024. "Predicting Tilapia Productivity in Geothermal Ponds: A Genetic Algorithm Approach for Sustainable Aquaculture Practices" Sustainability 16, no. 21: 9276. https://doi.org/10.3390/su16219276
APA StyleTynchenko, V., Kukartseva, O., Tynchenko, Y., Kukartsev, V., Panfilova, T., Kravtsov, K., Wu, X., & Malashin, I. (2024). Predicting Tilapia Productivity in Geothermal Ponds: A Genetic Algorithm Approach for Sustainable Aquaculture Practices. Sustainability, 16(21), 9276. https://doi.org/10.3390/su16219276

