Next Article in Journal
Applying an Extended Theory of Planned Behavior to Predict Young Drivers’ In-Vehicle Information System (IVIS) Use Intention and Behavior While Driving: A Longitudinal Two-Wave Survey
Previous Article in Journal
Assessment of Student Quality of Life in Relation to University Campus
 
 
Font Type:
Arial Georgia Verdana
Font Size:
Aa Aa Aa
Line Spacing:
Column Width:
Background:
Article

Autonomous Generation of a Public Transportation Network by an Agent-Based Model: Mutual Enrichment with Knowledge Graphs for Sustainable Urban Mobility

by
Flann Chambers
1,*,
Giovanna Di Marzo Serugendo
1 and
Christophe Cruz
2
1
Centre Universitaire d’Informatique, University of Geneva, 1227 Carouge, Switzerland
2
Laboratoire Informatique Carnot de Bourgogne, University of Burgundy, 21078 Dijon, France
*
Author to whom correspondence should be addressed.
Sustainability 2024, 16(20), 8907; https://doi.org/10.3390/su16208907
Submission received: 21 August 2024 / Revised: 4 October 2024 / Accepted: 9 October 2024 / Published: 14 October 2024

Abstract

Sound planning for urban mobility is a key facet of securing a sustainable future for our urban systems, and requires the careful and comprehensive assessment of its components, such as the status of the cities’ public transportation network, and how urban planners should invest in developing it. We use agent-based modelling, a tried and true method for such endeavours, for studying the history, planned future works and possible evolution of the tram line network in the Greater Geneva region. We couple these models with knowledge graphs, in a way that both are able to mutually enrich each other. Results show that the information organisation powers of knowledge graphs are highly relevant for effortlessly recounting past events and designing scenarios to be directly incorporated inside the agent-based model. The model features all 5 tram lines from the current real-world network, servicing a total of 15 communes. In turn, the model is capable of replaying past events, predicting future developments and exploring user-defined scenarios. It also harnesses its self-organisation properties to autonomously reconstruct an artificial public transportation network for the region based on two different initial networks, servicing up to 29 communes depending on the scenario. The data gathered from the simulation is effortlessly imported back into the initial knowledge graphs. The artificial networks closely resemble their real-world counterparts and demonstrate the predictive and prescriptive powers of our agent-based model. They constitute valuable assets towards a comprehensive assessment of urban mobility systems, compelling progress for the agent-based modelling field, and a convincing demonstration of its technical capabilities.

1. Introduction

The recent evolution of most urban systems can be summarised by the following observation: the amount of activities and residing population is sharply increasing. As their spatial extent keeps on expanding, and the density of activities and built-up areas keeps on increasing inside them, urban systems are facing significant sustainability challenges [1,2]. In particular, urban mobility is a crucial part of an urban system’s integrity [2,3,4]. As the demand increases for mobility inside, from and towards the city’s main activity centers, efficient transportation solutions that also align with sustainability goals to reduce carbon emissions are to be developed.
Planning urban mobility in this scope is a compelling and crucial task for ensuring cities become and stay sustainable. This objective requires an astute and exhaustive assessment of past, present and future trajectories and phenomena related to urban mobility for the given case study [5,6]. Thanks to their descriptive, predictive and prescriptive powers, agent-based models (ABM) are well-suited for providing such guidance [6]. They are able to help policy-makers understand the inner workings of a given complex system, monitor its behaviour, predict upcoming events, and elaborate what-if scenarios for possible future evolution paths of the system [4,5,6,7,8,9,10,11,12].
Agent-based models require large amounts of data to function adequately [4,13]. As a result, datasets used in input of such models are often issued from many different sources, and may be formatted in various ways. From there, challenges related to the efficient management of these massive quantities of data, and inter-compatibility issues, may arise [2]. Ontologies and knowledge graphs present themselves as eminent solutions for organising and classifying the information contained in this data [14].
Given these contextual elements, we raise the following research questions: first, what are solutions for designing flexible and versatile agent-based models about urban mobility? To this end, we investigate the adequacy of knowledge graphs as one of such solutions. We highlight how well suited they are as a streamlined, easy to use and powerful descriptive, predictive and prescriptive analysis tool when coupled with agent-based models. Then, how are agent-based models able to enrich these initial knowledge graphs, and how do their self-organisation properties manifest in the scope of an urban mobility study?
We structure this paper in the following manner. Section 2 briefly touches upon the key components of the concepts and methods harnessed in our study. Section 3 delves into the state of the art related to those concepts and methods, and their use in conjunction with each other. Section 4 fully details our methods for conducting our study: creating the knowledge graphs, developing the agent-based model and building the pipeline enabling a tight coupling and mutual communication and enrichment of both entities. Section 5 presents our results, and the most important contribution of this paper: the autonomous generation of our studied system’s public transportation network by the agent-based model. Section 6 discusses these results and provides closing thoughts.

2. Background Information

In this section, we briefly introduce concepts that are used in the scope of this study: ontologies, knowledge graphs and agent-based models. We detail some of their key characteristics and the reason we employ them in our works, then we describe our case study and the main attributes we wish to represent.

2.1. Ontologies and Knowledge Graphs

Ontologies are a conceptual framework for arranging and classifying knowledge. They represent a powerful assistant for synthetic complex systems to capture the inner workings of their real-world counterpart [14]. The information is organised into abstract classes and its instances, properties, and restrictions and rules are applied to these categories, in order to question the data and reason about this information.
Knowledge graphs (KG) materialise this abstract organisation of knowledge by representing concepts, instances or data in the form of nodes; and relationships, properties, in the form of edges [14,15]. Subject-predicate-object triplets are born from this paradigm, by directly linking two objects in a graph with an expression (usually verbal) which describes the relationship between these objects (such as “is created by”, “approves”, etc.).

2.2. Agent-Based Modeling and Its Associated Challenges

Agent-based modelling (ABM) consists in reproducing the behaviour of a collection of individual entities called agents, in order to produce phenomena at various, larger scales. These emerging phenomena are the result of the interactions these agents have between themselves and their environment. These self-organising properties and the high level of detail are key attributes of such models, and the simulations they generate [4,16,17].
This modeling technique comes with many challenges [4,13,18], one of them being the need for high amounts of data, for which we already provided a satisfactory solution in previous research [17]. We utilise the same solution for this study, which is detailed in Section 4. Another conundrum resides in finding an efficient way to incorporate external, expert knowledge in a simple manner, in a way which does not require tinkering with the model’s source code, with the goal of making the experimentation process easily accessible to policy-makers and other external parties [4,16]. In this paper, we propose an agent-based model which directly incorporates data from a modular knowledge graph, directly solving the aforementioned problem thanks to the properties of knowledge graphs discussed in Section 2.1.

2.3. Our Use Case: The Greater Geneva and Its Public Transportation Network

The Greater Geneva region is made up by the canton of Geneva and the canton of Vaud in Switzerland, and the departments of Ain and Haute-Savoie in France. The region is composed of many cities, also called communes, and is densely populated. Its high attractiveness causes a steady demographic growth [17]. As the region’s hypercenter and main economic hub, the city of Geneva, and by extension, the canton of Geneva, constitute the point of convergence of the vast majority of daily commutes, which raises a challenge of great amplitude on mobility inside the region.
In light of these challenges, in the past two decades, Geneva’s public transportation system has mainly been developed around its tram line network, spanning multiple major axes linking peripheral areas in the Greater Geneva region to the city’s hypercenter. Trams are urban trains that allow for high passenger throughput. They are able to accommodate a higher volume of passengers over longer distances than buses, while servicing many more stops along the way than regular trains can. Our agent-based model will focus on this transportation method, while also considering other existing public transportation solutions offered to the residents of the Greater Geneva region.

3. State of the Art

3.1. Agent-Based Modeling of Urban Systems

Agent-based modeling is an advanced modeling technique for depicting complex systems, such as urban territories, and the interactions they encompass. Agent-based models are particularly well adapted to address topics in urban development [1,6,9,10], such as land cover change, mobility and sustainable development. More specifically, Gaube et al., 2013 [1], utilise agent-based modeling to couple commuting patterns with land use, land cover change and residential dynamics. Motieyan et Mesgari, 2018 [12], develop an agent-based model that investigates how policy-makers can orient their urban mobility planning processes towards encouraging commuters to combine soft transportation modes such as walking and cycling, with public transportation solutions for covering larger distances, instead of resorting to private motorised transportation. The authors show that such planning fosters the sustainable management of urban land use and land cover changes. Other examples in the associated literature, among many others, are the use of ABM for analysing mobility and commuting patterns [6], linking urban planning with the degree of accessibility of basic services to the population inside an urban system [9], or managing the balance between the need for proximity of a bustling, central urban complex and leisurely green open areas [10]. In previous work, we also devised an agent-based model to represent the relocation dynamics in the canton of Geneva, based on the DPSIR framework and actual travel time by public transportation data [17]. Furthermore, agent-based modeling has been shown to be capable of putting together knowledge from stakeholders into one model which is capable of providing guidance for policy-making [2].

3.2. Coupling Agent-Based Modeling and Knowledge Graphs

The idea of coupling agent-based modeling and knowledge graphs stems from the necessity of arranging knowledge into logically organised representations for this specific modeling technique [16]. The agent-based models’ inner structure is compatible with such organisation (classes, instances, properties and relationships [14]), and are thus capable of transcending the knowledge gained from research paper collection.
Agent-based models are capable of putting together knowledge from stakeholders into one model which is capable of providing guidance for policy-making [2]. Gary An [16] recognizes the importance of “knowledge representation” and organisation techniques to advance agent-based modelling research.
While Yao et al. [19] discuss the implementation of a KG-driven ABM, Zafeiropoulos et al. [20] declare ABM as a “valuable tool” for research on socio-ecological systems in general. They develop a KG representing Sustainable Development Goals and its related concepts, and propose a proof of concept implementation of a coupled KG- ABM study.
From our survey of the related literature, we conclude that coupling agent-based modeling and knowledge graphs is an innovative and eminent axis of research, and will dedicate the rest of this paper to detailing a methodology for advancing this field. Our results constitute original research and groundbreaking progress in this direction.

4. Materials and Methods

4.1. Building Descriptive, Predictive and Prescriptive Knowledge Graphs

We mobilise the information organisation powers of knowledge graphs to methodically recount tram line re-structuring events (such as the creation and extension of lines) that occurred throughout the 2003–2024 time period. Each event is decomposed in three major entities: a central law which prompted the creation of an investment credit, which then planned and enabled the creation or the extension of its associated tram line. Each sub-event is dated and organised in a table of events, which is then harnessed to create knowledge graphs of such events. It is of course possible to include events which are planned, but not yet completed (such as the planned extension of a tram line to a neighboring commune), or even hypothetical events at the user’s own volition.
In our design process, the produced knowledge graph is in line with the DPSIR framework, a framework which organises key processes of a complex system into five different entities: Driving forces, Pressures, State, Impacts and Responses [21]. In previous research [17], we already illustrated how urban processes such as commutes by public transportation and residential choices can be inscribed in a DPSIR analysis graph for building an agent-based model.
Three types of analysis are achieved thanks to this methodology: descriptive, by organising and detailing the real history of the tram network; predictive, by including planned extensions by policy-makers into the event table, and prescriptive, by enabling the user to formulate their own scenarios in an efficient and streamlined manner.

4.2. Coupling Knowledge Graphs and the Agent-Based Model: A Mutual Enrichment Process

The knowledge graphs represent an organised information base that is an invaluable aid in building a flexible and versatile agent-based model. In our study, each knowledge graph represents a particular set of main structuring events which will shape the simulations derived from the associated model. As such, our implementation of these knowledge graphs is able to provide this information directly to the agent-based model in a streamlined manner. Thus, the model is enriched by the knowledge graphs.
Furthermore, this same implementation is able to incorporate outputs generated by the model agents’ self-organisation properties back into the original knowledge graph, ensuring a two-way and mutual enrichment of knowledge graphs and the agent-based model. In practice, tram lines and credits generated during the simulation—following the evolution rules described at Section 4.3—are integrated into the graph, sharing a common origin node: the centralized government agent, which approves the creation of an investment credit for all candidate communes.

4.3. Agent-Based Model Evolution Rules

The model follows the evolution rules described in Algorithms 1–6. In all of the algorithms, the variables x i denote user-defined parameters. The default value is written down in parentheses next to the parameter when possible, or explicitly mentioned after the corresponding formula. Actions are collections of commands that execute when called by a specific agent. Reflexes are actions that are executed at each cycle of the simulations. A cycle corresponds to the execution of all reflexes in the model. The simulation proceeds cycle by cycle until a stop condition is reached. In our model, a cycle corresponds to one day. A concise summary of all evolution rules follows.
At initialisation, all agent types are created: population cells which pave the virtual world, communes, the initial tram line network, roads, and the government agent. The information contained in the knowledge graph is then imported: the policy observed by the communes, the laws, credits and new tram lines. Each of these entities has one or more dates during which they are voted, enacted, created, etc. Their status changes whenever the simulation current date reaches these important dates. Roads are given a weight that depends on their length and the number of people they service within a given radius.
Communes are one of the most important types of agents. Every cycle, if they meet the required conditions, they are able to send an investment credit request to the government, using a clustering and Dijkstra path-finding algorithm which determines the highest-scoring suitable path for a new tram line. The path score p s c o r e depends on the length of the path, and the amount of population reached by the path within a given radius. If their credit request is approved by the government, they validate the credit and plan the creation of a new tram line along the path they have found. If the commune is already serviced by a tram line, they create new homes in the cells that are within a given radius of the existing investment credits’ spatial extent or tram lines. This action changes (usually decreases) the expansion score of the commune, which is entirely different from the score of a path p s c o r e . The expansion score of a commune measures its propensity to grow its population and construct new buildings, and is influenced by the establishment of new homes and the expansion of its neighboring communes.
The government agent is the central power which approves or denies investment credit requests for the communes. It symbolises all political and policy-making powers at play in the real-world system. At regular intervals, the government holds a meeting and decides on the approval of the communes’ requested investment credits. If all such credits’ score is below a dynamic threshold, no permission is granted and the score threshold and decision interval change (usually decrease). The communes will then have to submit new proposals. Otherwise, the credit is granted to the highest scoring project among all communes, the score threshold is set to the highest value ever seen by the government in this simulation, and the decision interval is reset to its original value.
Finally, the world agent also has its own reflexes. The world turns on prediction mode at a given date, which corresponds to when communes are allowed to start proposing investment credit projects to the government. The world also welcomes a given number of new people each day, which corresponds to a regular demographic growth in the Greater Geneva region, and houses them whenever possible (i.e., when there are empty homes that have been built by the communes).
Algorithm 1 Initialising the agent-based simulation.
  • Create cells, import amount of people in the cell from shapefile.
  • Create communes, import name and country from shapefile.
  • Create tram lines to match the initial network, import line number from shapefile.
  • Create Roads.
  • Create Government.
  • Import Knowledge Graph (KG):
    • For communes, set policy to match policy contained in KG.
    • Create laws contained in KG, set voting and enforcement date accordingly. Laws will be voted and enforced when the current date of the simulation current_date reaches the voting and enforcement dates. Expansion becomes legalised when one law has been enforced.
    • Create credits contained in KG. Set their name, parent law and creation date accordingly. Credits will be created when current_date reaches the creation date.
    • Create tram lines contained in KG. Set their name, line number, establishment date and parent credit accordingly. They start white, and will be created when current_date reaches the establishment date, which will then turn them into the color corresponding to their line number.
  • for each commune, find its immediate neighbors.
  • Create a weighted graphs of roads for the path-finding algorithm:
    • Assign a weight to each road. Road length is divided by 1 + x 1 n p e o p l e n p e o p l e , m a x , where x 1 defaults at 1, n p e o p l e is the amount of people within a x 2 (400) meter radius around the road, and n p e o p l e , m a x is the maximum value of n p e o p l e across all roads. Therefore, the more people a road reaches, the shorter it is made virtually for the Dijkstra path-finding algorithm.
  • Communes which contain tram lines or credits in their area do “declare target cells for construction”.                    ▹ See Algorithm 3
Algorithm 2 Cells agent actions and reflexes.
(0) 
Initialisation
  • Amount of people n P e o p l e A r o u n d total amount of people in a x s 1 (500) meter radius around the cell, including people in the cell itself.
(1) 
Action “update status”
  • Status becomes “near tram line”, “near credit” or “isolated”, depending on the presence of tram lines and credits at distance x s 2 (400) meters or less, with priority given to tram lines.
Algorithm 3 Communes agent actions.
(1) 
Action “Create a tram project”
  • Enter project cooldown (will exit cooldown when the government makes a decision).
  • Generate paths:
    Cluster the x c 1 % (10%) highest-populated cells in the commune, based on their n P e o p l e A r o u n d value.
    for each cluster do
    Create a path from each cell in the cluster to the closest tram line, and compute its path score p s c o r e . p s c o r e = x c 2 ( n p e o p l e ) x c 3 ( l ) x c 4 , where n p e o p l e is the amount of people within a x c 5 (500) meter radius from the path, l is the geometric length of the path in meters, x c 2 defaults at 1’000’000, and x c 3 and x c 4 default at 1.
  • Among all of the specific commune’s generated paths, submit path with the highest p s c o r e to the government:
    Ask government to include commune name to its queue.
    Delete all non-highest-score paths generated by the commune.
  • The commune is put on standby, awaiting a credit approval response by the government.
(2) 
Action “Generate a new credit”
  • Create a tram line.
    Shape corresponds to the previously submitted path.
    A credit is first set to be created at current_date + x c 6 (6) months.
    A tram line is then set to be created at date current_date + x c 7 (24) months.
    Newly created credits and tram lines are exported to be integrated back into the original KG.
  • Ask cells to update their status.
  • Remove the submitted path from the model.
  • Declare target cells for construction: Set target cells to the set of non-full cells at a distance x c 8 (400) meters or less from all credits and lines inside the commune’s area.
(3) 
Action “Build n new homes on target cells.”
  • Target cell c does:
    Increase n N e w H o m e s by n.
    Increase n E m p t y H o m e s by n.
    if n N e w H o m e s exceeds the maximum amount of homes to build for this cell x c 9 (100) then
    Flag self as full.
    Remove self from the commune’s target cells for construction.
  • Increase total amount of empty homes by n.
  • Add n · x c 10 ( 3 ) to expansion score of the target cell c’s commune.
Algorithm 4 Communes agent reflexes.
(A) 
Main reflex
  • The following conditions must be fulfilled:
    Prediction mode is on.
    Expansion has been legalised by the previous enforcement of a law.
    The commune’s policy allows expansion.
    The expansion score is above the expansion score threshold x c 11 (10).
    The commune is not awaiting a credit approval response from the government.
    There is at least one neighboring commune which is linked to the tram line network.
  • if there are no tram lines in the commune’s area then
    If not in project cooldown, the city center is determined by selecting the cell in the commune with the highest amount of people within a x s 1 (500) meter radius, then create a tram project.
  • else if there are target cells for construction then
    Build 1 home on a random target cell.
Algorithm 5 Government agent actions and reflexes.
(1) 
Approve credit
  • Multiply score threshold Ω p s c o r e by 1 x g 1 n n e w n t o t , where n n e w is the amount of new people, n t o t is the amount of people in the system, excluding new people, and x g 1 defaults at 2.
  • Set target commune for approval to the commune with the submitted path with the highest path score p s c o r e .
  • if the target commune submitted path score p s c o r e is higher than the threshold Ω p s c o r e  then
    Score threshold Ω p s c o r e is set to the maximum path score p s c o r e ever authorized by the government.
    Decision interval Δ t d is reset to its original value x g 2 ( 3 · 366 days).
    Clear queue.
    Target commune generates new credit.
  • else
    Score threshold Ω p s c o r e is multiplied by x g 3 (0.8).
    Decision interval Δ t d is multiplied by x g 4 (0.9), and set to 31 if below 31.
  • Communes become no longer in project cooldown and awaiting a credit approval response.
(A) 
Main reflex
  • Happens only when current_date is equal to the next decision date.
  • Do approve credit.
  • Set next decision date to current_date + decision interval Δ t d .
Algorithm 6 World agent actions and reflexes.
(A) 
Main reflex
  • if past the start population growth date then
    Increase population (add x w 1 (18) new people to the amount of n e w P e o p l e : n N e w P e o p l e n N e w P e o p l e + x w 1 ).
  • if there are new people ( n N e w P e o p l e > 0 ) then house new people, while there are remaining new people and empty homes do:
    Housing cell h c <- one of cells with empty homes, with priority given to cells near a tram line.
    Ask housing cell h c to reduce its amount of empty homes by 1, and its amount of housed people by 1.
    Reduce the amount of new people by 1.
    Add x w 2 (1) to the housing cell’s commune’s expansion score.
    Add x w 3 ( 1 ) amount of neighbors to the neighboring communes’ expansion score.
    Decrease total amount of empty homes and total amount of new people by 1.
  • if date of prediction start has been reached then
    Prediction mode is turned on.
  • if date of end simulation has been reached then
    Export outputs and pause the simulation

4.4. Data Sources

For this study, data sources are split into two groups: one for elaborating a knowledge graph which adheres to real-life public tram network re-structuring events as they unfolded during the 2003-2024 period in Geneva, and another group for building the agent-based model.
Elaborating the first event table required the meticulous examination of a variety of sources—the lack of academic research putting down to paper such history urges us to consider other sources. The information contained in articles from Wikipedia, the local press, related project information websites and policies enacted in Switzerland, are carefully and critically reviewed and cross-examined by the authors based on their collective knowledge of the history of the area [22,23,24,25,26,27,28,29,30,31,32,33,34,35,36,37]. The event table devised based on this information is presented on Table 1, and the corresponding map is presented on Figure 1. The knowledge graphs requires the exact date of each event, with a day, month and year. When the information on the day or the month is missing, the default value is set to the first day of the month, or the first month of the year.
The data used for building the agent-based model originates from the following sources: the SITG (Système d’Information du Territoire Genevois, https://ge.ch/sitg/, accessed on 21 August 2024) web platform for open geomatic data on the canton of Geneva and the Greater Geneva region, and the IGN (Institut Géographique National, https://geoservices.ign.fr/route500, accessed on 21 August 2024) web portal for geographic data in France. Table 2 summarizes the statistical and geographical data harnessed from these sources.

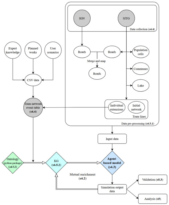
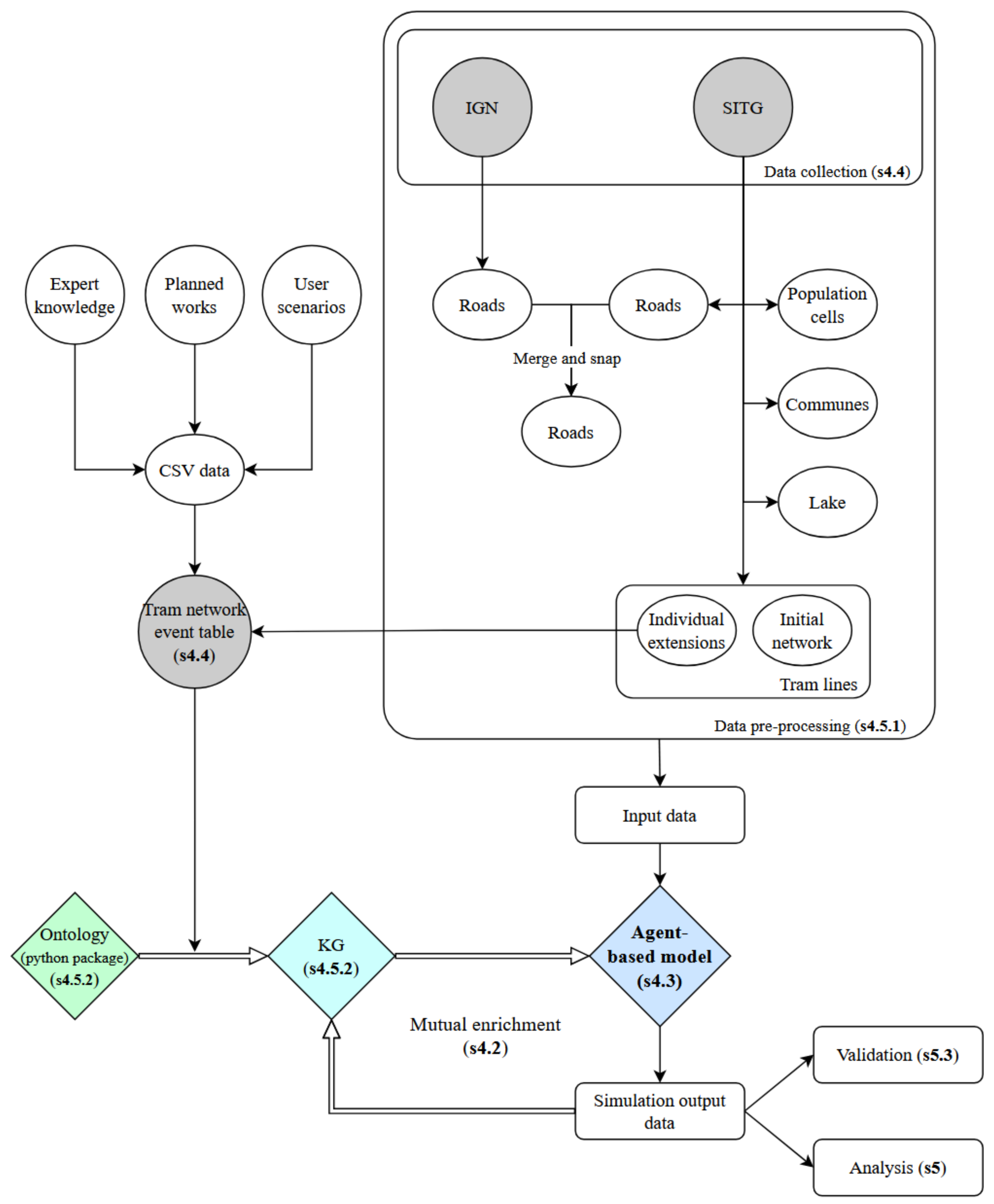
4.5. Workflow and Implementation

The workflow for the implementation of the methods described previously is displayed on Figure 2. The remainder of this section is broken down into exhaustive descriptions of each step.

4.5.1. Data Pre-Processing

For the road network, two different shapefiles were downloaded, one for each country over which the Greater Geneva region spans (Switzerland and France). The two networks were merged together thanks to the Merge and Snap tools of the proprietary GIS software ArcGIS Pro 2.4.0, although any alternatives, such as QGIS, may accomplish the same task.
Tram lines were isolated from the full TPG transportation network thanks to the Select by Attributes tool. Then, each section described in Table 1 was isolated and saved as an independent shapefile. The remaining network constitutes the initial network loaded by the simulations in the first place. Tram segments that do not yet show in the SITG dataset because they are planned works (such as tram line 13) are drawn by hand based on the information contained in the sources for building the event table, and saved as independent shapefiles. Finally, to complete the tram line pre-processing, another column is added to the event table, which contains the name of the associated shapefile for each tram section. This name will be vital for the knowledge graph to access the correct shapefile when processing the event table into a format that is readable by the agent-based model at simulation initialisation.

4.5.2. Ontology and Knowledge Graphs

We develop a python package, which structures input information according to the ontology and produces the knowledge graphs. It is fully equipped with the necessary tools to gradually build knowledge graphs of public transportation network modification events, import them from a CSV-format table, as well as visualise and export these graphs to the associated agent-based model. The package is also able to import the aforementioned model’s outputs into the original knowledge graph, constituting the enrichment of such graphs.
Figure 3 shows the ontology’s structure, with the original elements in white and the information subsequently imported from the agent-based simulations in light blue. The initial ontology follows the law ⟶ investment credit ⟶ tram line logic mentioned in Section 4.1 and is also equipped with the expansion policy of each commune. The information imported from the simulations are organised in the following manner: a centralised government agent authorises a given commune to create an investment credit, which will later establish a new tram line or a tram line extension.
The graph is built by calling a small amount of simple functions from the python package. We choose the jupyter notebook format to provide a template, which also serves as a tutorial for the user to start building their own knowledge graphs in a few guided steps. The method contained in the template is described in Algorithm 7. The template can be cloned at will, and each copy can be individually filled in for any set of past events, future plans or hypothetical scenarios. Then, making the agent-based model adhere to a particular storyboard is as easy as running the .ipynb notebook file of choice prior to running the agent-based simulation.
Algorithm 7 Template for building knowledge graphs of the public transportation network’s expansion events.
  • Import the ontology package:
        from ontology import *
  • Create a new law, then vote and enforce it at given dates.
        a = Law(’lawname’)
        a.vote(’YYYY-MM-DD’)
        a.enforce(’YYYY-MM-DD’)
  • Import a list of credits and tram lines from an event table. The table should also contain, for each event, the name of the associated shapefile which contains the final spatial extent of the tram line.
        importEventTable(’table.csv’)
  • Import communes’ name and expansion policy (i.e., welcome a new tram line, construct new residential buildings).
        importCommunes(’communes.csv’)
  • Change expansion policy for a given commune.
        getCommune(’Geneve’).changePolicy()
  • Display the built knowledge graph.
        showKG()
  • Export the knowledge graph as one of the agent-based model’s input.
        exportKG()
  • Import the agent-based model’s outputs back into the knowledge graph.
        importModelOutputs(’folder_name’)

4.5.3. Agent-Based Modelling in GAMA

We implement the agent-based model using the GAMA platform [38]. This choice was motivated by the platform’s ability to produce powerful spatially-explicit simulations in a versatile manner [4]. The model is carefully crafted to directly integrate the information contained inside the knowledge graph built at the previous step. As such, it is mandatory to verify that the correct knowledge graph has been generated, as described in Section 4.5.2, before running any simulations.
The model implements all behavioral rules described at Section 4.3. The model is able to save agent attributes as well as a list of all newly created investment credits and tram lines, either by pressing a button during the simulation or automatically at the defined date of the simulation’s end. The list of attributes and information exported by the model is detailed in Table 3.

4.5.4. Output Data Processing

Apart from being integrated back into the original knowledge graph, the model’s outputs, such as the spatial extent of the newly created tram lines, and agent attributes (shown in Table 3), are processed in the proprietary GIS data analysis and visualisation software ArcGIS Pro. We are thus able to present detailed maps recounting the history of the tram line network’s evolution in the agent-based model.

4.6. Validation

The validation process of our model will be carried out in two different steps. First of all, the model harnesses data from the real Greater Geneva system it focuses on. Indeed, all shapefiles originate either from the SITG portal for geomatic data about the canton of Geneva, or the IGN portal for geographic information on the French territory. The simulations derived from the model incorporate the spatial positions and various attributes of all the objects it uses. These design choices enhance our model’s conformity with the real system’s functioning.
Moreover, the model will be tasked to recreate the actual present-date real world public transportation network from a blank state, and will be judged based on the results of this endeavour. The map of the simulated network will be compared with the current TPG network. This experiment will not only serve as validation, but also as a technical experiment that we believe is of great importance and interest for the agent-based modelling field applied to urban mobility.

5. Results and Discussion

The results of our study include three simulation output datasets, for which all of the user-defined parameters are set to their default value indicated in Algorithms 1–6. The first simulation narrates the case study’s actual history and displays the planned tram line extensions for the years to come (real-world data and current situation). The next two simulations strive to recreate the Greater Geneva’s tram line network from a blank state.

5.1. A Model Capable of Replaying Past Events, Predicting Future Events and Exploring User-Defined Scenarios

The first simulation incorporates the knowledge graph built from the event table pictured on Table 1 (real-world data and current situation). Figure 4 displays the map of the network obtained at the end of the simulation, with each new tram section named and dated. Figure 5 shows the final knowledge graph obtained after enrichment by the simulation outputs.
Thanks to the simulation, we are able to obtain a short film of the evolution of the tram network, that transcends the textual data at its origin. The current real-world network is composed of 5 different tram lines and services 15 different communes. A sixth tram line is created as part as the network’s planned future developments, which plan to service 4 additional communes. We also observe extensions that were not planned by the event table, but were rather created by the artificial system and its self-organisation properties, based on the spatial distribution of the population and the road network. The first of such extensions is one to the center of Satigny, then follow extensions towards Saint-Genis-Pouilly, and the neighboring communes Thoiry, Saint-Jean-de-Gonville and Crozet, for a total of 5 additional communes reached by the final network. The first two extensions can easily be explained by the presence of a train line directly linking Satigny to the center of Geneva, and the former plan to extend tram line 18 to Saint-Genis-Pouilly, which was ultimately scrapped. The degree of confidence in the prediction of the tram line 18 extension to Saint-Genis-Pouilly is greatly enhanced by the past elaboration of this plan by local policy-makers. The next extensions rely on optimistic assumptions that lies in the continuity of the works undertaken along the tram line 18 axis, and in order to see these predictions become a reality, local policy-makers must go through the process of investigating the feasibility, viability and desirability of such works.

5.2. A Model Capable of Creating an Artificial Transportation Network from a Blank State

The first simulation showed a preview of the model’s predictive and self-organisation properties, now we push these to the extreme by supplying the bare minimum in terms of initial tram network to the model. Only a small loop around the Geneva city center is initially provided to the model, the simulation then builds a whole public transportation network, only on the foundations of the spatial distribution of the population and the existing road network. The initial network is pictured in dark red on Figure 6, which shows the results of the simulation, while Figure 1 reminds us of the actual present-day network.
The artificial network traverses up to 25 communes, and its overall structure is pleasantly similar to the real-world network. The connection to Meyrin is one of the first axis to be established, and matches most of the itinerary of tram lines 14 and 18 in the real world system. The discrepancies that can be observed near the city center of Geneva can be explained by the fact the real-world tram lines 14 and 18 are designed to call at the Cornavin station, and that the road between Geneva and Vernier is a high-priority axis for public transportation, that is already serviced by up to four bus lines. In the timeline, the loop around Lancy and Carouge closely follows, which corresponds to the loop formed by the actual tram lines 12, 15, 17 and 18. Then, extensions to Bernex (real-world tram line 14), Satigny (train), Saint-Genis-Pouilly and Thoiry are established, which match the results observed in the first simulation. The eastern part of the network, towards the French communes of Gaillard and Annemasse, are developed much later, by implementing small extensions for each commune lying between these communes and the Geneva city center. This is owing to the fact the tram line 12, which services these regions, is the most ancient tram line in Europe. It originates from the second half of the 19th century, which is why the timeline for the establishment of the artificial network in this region is less relevant than the fact the model actually recognises this region as an important part of the real-world network.
We notice that tram extensions to Ferney-Voltaire and Saint-Julien-en-Genevois are missing and never built by the model. This is due to a model quirk, which prevents communes who do not own a neighbor that is connected to the network, from requesting an investment credit to be attached to the network. This is the case for Saint-Julien-en-Genevois, and for Ferney-Voltaire for most of the simulation. In the case of Ferney-Voltaire, the only practical road for extending a tram line is the one following the tunnel under the Geneva international airport, which goes through Grand-Saconnex, a commune that was never actually connected to the artificial network. Hence, the model was not able to predict these particular planned works.
Some artefacts can be observed in the form of small sections that are not realistic for a tram line itinerary. The model is indeed not capable of smoothing out such granularity and asserting a long straight-line axis for its artificial tram lines, which is the usual real-life methodology for planning such works. However, the model is capable of declaring which communes are susceptible to request a connection to the tram network, in which order, and which ones are the most likely to be approved by a centralized government entity, that oversees the transportation network development for the whole Greater Geneva region.
In an effort to better account for the seniority of tram line 12, linking the center of Geneva to the eastern part of the canton, we produced a third simulation, in which we used a small section of the ancient tram line 12 as the base network for the model to build upon. It is pictured in dark red on Figure 7, which shows the results of the last simulation. In this simulation, the transportation network generated by the model reaches up to 29 communes.
The results bear a small set of differences with respect to the previous simulation. The dynamics of the simulation for the establishment of the Lancy-Carouge loop, the extensions towards Bernex, and towards Meyrin, Satigny, Saint-Genis-Pouilly and further, did not change. Part of tram line 12 was recreated early, but the extension towards Gaillard still happened much later than the aforementioned works. Two major changes in the network happen however, one towards Ferney-Voltaire, for which this simulation correctly predicted its connection to the existing tram network, and the other consisting of a major axis along the left bank of the Leman lake towards Collonge-Bellerive and Meinier, for which the equivalent in the real world are bus lines.
The only cause of these differences is the alternative geometry of the initial network upon which the model builds the artificial network. The initial value of all the other parameters, and all the evolution rules of the model, did not change. A small change in the network’s initial conditions can lead to significant differences in its final configuration, which is an indicator of a complex system. Indeed, in our case, each time a section of the network is built, it takes into consideration the geometry and spatial extent of the current network, and the spatial distribution of the surrounding population. Since the geometry of the network’s expansions are highly sensitive to these parameters, a modified initial network may cause the first segment of the generated network to differ as well, propagating the discrepancies to further segments as the network is generated segment-by-segment. This can explain the fact that some communes are connected to the network before others. Nevertheless, and despite the change in dynamics of the simulation caused by differing initial conditions, the main features of the real-world transportation network are re-created by the model, which solidifies its predictive and prescriptive capabilities for our case study.
Going back to the link of our agent-based model with knowledge graphs, both simulations 2 and 3 were tasked to autonomously generate a full transportation network for the Greater Geneva region from a small initial network, and thus did not incorporate information from a knowledge graph. However, they both produced a knowledge graph (see Figure 8 and Figure 9) that describes the establishment of the artificially generated tram network, segment by segment, and following the same logic: the central government agent approves the commune’s request to create an investment credit, that then is used to create the associated tram line.

5.3. Validation

As our validation process, our model was tasked to recreate a whole artificial public transportation network for the Greater Geneva region. Such a task was achieved by the model by using only two parameters: the spatial distribution of the population and the existing road network. The results obtained when comparing the artificial networks with the real-world one proved satisfactory. The few differences observed are easy to link to real-world events or quirks in the model’s evolution rules. This analysis, coupled with the fact the model’s components are based upon real world data, such as geomatic data from the SITG and IGN portals, constitute our model’s validation process.

5.4. Shortcomings and Future Prospects

Given the nature of the tram transportation mode, usually requiring long straight axes to be fully efficient, topological constraints need be considered to better the model. One of the shortcomings of the current implementation of our model resides in its inability to capture this facet of tram network development. Additionally, the algorithm for the initial implementation was in fact rather complex to write in GAMA, despite taking into account only two parameters for the generation of a public transportation network. This shortcoming must be solved before more parameters can be integrated inside the model.
From there, to further enhance the credibility of our model, we identify the consideration of more parameters for creating the artificial network as an eminent axis of improvement. These future works are aligned with those from similar studies, which are often centred around incorporating more agent types, improving existing behaviour rules and adding more behaviour diversity among agents and in reaction to various environmental events or other agent groups’ behaviour [12,39,40,41,42,43,44,45,46,47]. To achieve such a goal, the implementation of the various algorithms invoked in this study must be more refined, in order to eliminate related quirks and support the enrichment of the model with more features. In short, optimising model code, smoothing out details and adjusting more parameter values, with the objective of creating simulations that are more faithful to the terrain reality, would improve the validation process and predictive powers of our model.
Finally, transferring the model to other use cases would be a compelling axis of improvement, which is made possible by the high modularity of agent-based models [17]. Use case transferrability is a concept invoked by related studies in their closing discussion [39,41,43] as a valuable strength of the agent-based modelling methodology. It owes to the high parametrisation and versatility offered by this method. Such an endeavour is achieved by replacing existing datasets by those of another area, while keeping the model’s initial rules of evolution, or tweaking them to account for the new use case’s peculiarities. For instance, to transfer the study to the region around the city of Lausanne (Vaud, Switzerland), the geometry of the virtual world and datasets such as the spatial distribution of the population and public transportation and road networks would be those of the canton of Vaud (instead of Geneva), while the agents would still exhibit the same behaviours as the model for the Greater Geneva region (such as communes generating investment credits and sending tram line establishment projects to be considered by the governing parties). Extending this methodology to other use cases would not only be interesting for the new systems studied, but also for the model itself: if a sound analysis can be provided by the model for additional case studies as well, then its validity is further proven.

6. Summary and Conclusions

The methods and results we discuss in the scope of this study constitute valuable assets for the field of agent-based modelling and knowledge graphs applied to urban mobility. We developed a python package harnessing a knowledge graph for preparing and organising data from a variety of sources to be incorporated directly into our agent-based model. The pipeline ensures tight coupling of the agent-based model and the knowledge graph. It provides a satisfactory solution to one of the agent-based modelling field’s sharpest challenges: efficiently managing the wealth of data provided to the model in input. Users from a wide variety of domains are able to incorporate their very own tram line history version, formulate their own predictions, and test various what-if scenarios, in an easy and streamlined manner, thanks to the clear instructions provided by the jupyter notebook template—no advanced programming skills are needed. This enables a versatile and flexible customisation of the simulations produced by the agent-based model, and unlocks the possibility of automating the production of scenarios and subsequently exploring them with the model. In return, the knowledge graphs are enriched with the information generated by the model in output thanks to its self-organisation properties. The model is capable of predicting future tram line extensions based on the existing network, and those predictions are easily imported back into the original knowledge graph.
Results show that the model is capable of replaying the history of the tram line network in the Greater Geneva region, and predicting future tram line extensions, whether they are registered in the knowledge graph built by the user or generated by the agents’ collective behaviour. We tasked the model to recreate the real-world tram network from scratch, starting from the city center of Geneva, and obtained satisfactory results. The model builds tram lines only based on the existing road network and the spatial distribution of the population, aiming to maximise the amount of people reached by the tram lines. The resulting network closely resembles its real-world counterpart, and most of the communes serviced by the actual network are accurately connected in the artificial one. This further strengthens the adequacy of our model in representing complex urban mobility related processes, and demonstrates that the spatial distribution of the population, and working to maximise the amount of people reached by a transportation network, are strong indicators of the efficiency of such networks. Our agent-based model’s capabilities in building a sound artificial transportation network are promising results for agent-based modelling studies for sustainable urban mobility. They open up possibilities for new research focusing on other case studies, that examine the artificial networks the model would establish for these case studies and compare them to their real-world counterparts.

Author Contributions

Conceptualisation, F.C., G.D.M.S. and C.C.; methodology, F.C.; software, F.C.; validation, F.C.; formal analysis, F.C.; investigation, F.C.; resources, F.C., G.D.M.S. and C.C.; data curation, F.C.; writing—original draft preparation, F.C.; writing—review and editing, F.C., G.D.M.S. and C.C.; visualisation, F.C.; supervision, G.D.M.S. and C.C.; project administration, G.D.M.S. and C.C.; funding acquisition, G.D.M.S. and C.C. All authors have read and agreed to the published version of the manuscript.

Funding

This work is supported by the SNF-ANR (Swiss and French national funds for scientific research) project No. 200021E_205720: TRACES.

Institutional Review Board Statement

Not applicable.

Informed Consent Statement

Not applicable.

Data Availability Statement

All data used in the scope of this study is available in open access on the portals mentioned throughout the article. The model code, data used and produced by the model, and all other codes and relevant files are available in open access in the following repository: https://gitlab.unige.ch/cas/Flann_ABM/kg-abm, accessed on 1 October 2024.

Acknowledgments

The authors wish to thank the entire TRACES committee for their valuable feedback and comments.

Conflicts of Interest

The authors declare no conflicts of interest.

References

  1. Gaube, V.; Remesch, A. Impact of urban planning on household’s residential decisions: An agent-based simulation model for Vienna. Environ. Model. Softw. 2013, 45, 92–103. [Google Scholar] [CrossRef] [PubMed]
  2. An, L.; Grimm, V.; Sullivan, A.; Turner, B.L., II; Malleson, N.; Heppenstall, A.; Vincenot, C.; Robinson, D.; Ye, X.; Liu, J.; et al. Challenges, tasks, and opportunities in modeling agent-based complex systems. Ecol. Model. 2021, 457, 109685. [Google Scholar] [CrossRef]
  3. Leao, S.Z.; Pettit, C. Mapping Bicycling Patterns with an Agent-Based Model, Census and Crowdsourced Data. In Proceedings of the Agent Based Modelling of Urban Systems; Namazi-Rad, M.R., Padgham, L., Perez, P., Nagel, K., Bazzan, A., Eds.; Lecture Notes in Computer Science; Springer: Cham, Switzerland, 2017; pp. 112–128. [Google Scholar] [CrossRef]
  4. Crooks, A.; Malleson, N.; Manley, E.; Heppenstall, A. Agent-Based Modelling and Geographical Information Systems: A Practical Primer, 1st ed.; SAGE Publications Ltd.: Thousand Oaks, CA, USA, 2019. [Google Scholar]
  5. Cantergiani, C.; Gómez Delgado, M. Urban growth simulation with AMEBA: Agent-based Model to residential occupation. In Boletín de la Asociación de Geógrafos Españoles; Asociacion Espanola de Geografia: Madrid, Spain, 2020. [Google Scholar] [CrossRef]
  6. Maggi, E.; Vallino, E. Understanding urban mobility and the impact of public policies: The role of the agent-based models. Res. Transp. Econ. 2016, 55, 50–59. [Google Scholar] [CrossRef]
  7. Ozel, B.; Petrovic, M. Green Urban Scenarios: A Framework for Digital Twin Representation and Simulation for Urban Forests and Their Impact Analysis. Arboric. Urban For. 2024, 50, 109–130. [Google Scholar] [CrossRef]
  8. Bilal, S.; Zaatour, W.; Otano, Y.A.; Saha, A.; Newcomb, K.; Soo, K.; Kim, J.; Ginjala, R.; Groen, D.; Michael, E. CitySEIRCast: An Agent-Based City Digital Twin for Pandemic Analysis and Simulation. Available online: https://www.medrxiv.org/content/10.1101/2023.12.22.23300481v2 (accessed on 18 July 2024).
  9. González-Méndez, M.; Olaya, C.; Fasolino, I.; Grimaldi, M.; Obregón, N. Agent-Based Modeling for Urban Development Planning based on Human Needs. Conceptual Basis and Model Formulation. Land Use Policy 2021, 101, 105110. [Google Scholar] [CrossRef]
  10. Orsi, F. Centrally located yet close to nature: A prescriptive agent-based model for urban design. Comput. Environ. Urban Syst. 2019, 73, 157–170. [Google Scholar] [CrossRef]
  11. Tsai, Y.; Zia, A.; Koliba, C.; Bucini, G.; Guilbert, J.; Beckage, B. An interactive land use transition agent-based model (ILUTABM): Endogenizing human-environment interactions in the Western Missisquoi Watershed. Land Use Policy 2015, 49, 161–176. [Google Scholar] [CrossRef]
  12. Motieyan, H.; Mesgari, M.S. An Agent-Based Modeling approach for sustainable urban planning from land use and public transit perspectives. Cities 2018, 81, 91–100. [Google Scholar] [CrossRef]
  13. Xu, T.; Gao, J.; Coco, G.; Wang, S. Urban expansion in Auckland, New Zealand: A GIS simulation via an intelligent self-adapting multiscale agent-based model. Int. J. Geogr. Inf. Sci. 2020, 34, 2136–2159. [Google Scholar] [CrossRef]
  14. Hofmeister, M.; Bai, J.; Brownbridge, G.; Mosbach, S.; Lee, K.F.; Farazi, F.; Hillman, M.; Agarwal, M.; Ganguly, S.; Akroyd, J.; et al. Semantic agent framework for automated flood assessment using dynamic knowledge graphs. Data-Centric Eng. 2024, 5, e14. [Google Scholar] [CrossRef]
  15. Hoch, M.; Gupta, S.; Wolkenhauer, O. Large-scale knowledge graph representations of disease processes. Curr. Opin. Syst. Biol. 2024, 38, 100517. [Google Scholar] [CrossRef]
  16. An, G. Dynamic Knowledge Representation Using Agent-Based Modeling: Ontology Instantiation and Verification of Conceptual Models. In Systems Biology; Maly, I.V., Ed.; Humana Press: Totowa, NJ, USA, 2009; pp. 445–468. [Google Scholar] [CrossRef]
  17. Chambers, F.; Di Marzo Serugendo, G.; Cruz, C. A DPSIR-Driven Agent-Based Model for Residential Choices and Mobility in an Urban Setting. Sustainability 2024, 16, 8181. [Google Scholar] [CrossRef]
  18. Pavlos, T. Urban growth models and calibration methods: A case study of Athens, Greece. Bull. Geogr. Soc.-Econ. Ser. 2022, 55, 107–121. [Google Scholar] [CrossRef]
  19. Yao, Y.; Kshirsagar, M.; Vaidya, G.; Ducrée, J.; Ryan, C. Convergence of Blockchain, Autonomous Agents, and Knowledge Graph to Share Electronic Health Records. Front. Blockchain 2021, 4, 661238. [Google Scholar] [CrossRef]
  20. Zafeiropoulos, A.; Fotopoulou, E.; Papavassiliou, S. Participatory Socio-Environmental Systems Modeling over Knowledge Graphs. In Proceedings of the 2021 IEEE Globecom Workshops (GC Wkshps), Madrid, Spain, 7–11 December 2021; pp. 1–6. [Google Scholar] [CrossRef]
  21. Smeets, E.; Weterings, R.; Bosch, P.; Büchele, M.; Gee, D. Environmental Indicators: Typology and Overview; European Environment Agency: Copenhagen, Denmark, 1999. [Google Scholar]
  22. Munafò, S.; Christie, D.; Vincent-Geslin, S.; Kaufmann, V. Typologie et évolution des Logiques de Choix Modal Chez les Actifs Motorisés Urbains, Genève, Lausanne, Switzerland. 2012. Available online: https://www.vd.ch/fileadmin/user_upload/organisation/dinf/sm/fichiers_pdf/Choix_modal_-_Pr%C3%A9sentation_de_synth%C3%A8se.pdf (accessed on 10 October 2024).
  23. Département des Infrastructures, République et Canton de Genève. MOBILITÉ: Des Actions Fortes Pour Respecter les Objectifs du Plan Climat Cantonal. Available online: https://www.ge.ch/document/28906/telecharger (accessed on 22 April 2024).
  24. Grand Conseil de la République et Canton de Genève. Loi Modifiant la Loi Sur le Réseau des Transports Publics (LRTP) (12553). Available online: https://ge.ch/grandconseil/data/loisvotee/L12553.pdf (accessed on 4 June 2024).
  25. République et Canton de Genève. SIL Genève PUBLIC-Loi Sur le Réseau des Transports Publics (LRTP) H 1 50. Available online: https://silgeneve.ch/legis/index.aspx (accessed on 4 June 2024).
  26. Pays de Gex agglo. Prolongement du Tramway à Ferney-Voltaire Depuis Genève—Mobilités | Transports. Available online: https://www.paysdegexagglo.fr/ficheaction/96/8834-prolongement-du-tramway-a-ferney-voltaire-depuis-geneve.htm (accessed on 22 April 2024).
  27. Wikipédia. Ligne 13 du Tramway de Genève. Available online: https://fr.wikipedia.org/w/index.php?title=Ligne_13_du_tramway_de_Gen%C3%A8ve&oldid=210179936 (accessed on 22 April 2024).
  28. Wikipédia. Ligne 14 du Tramway de Genève. Available online: https://fr.wikipedia.org/w/index.php?title=Ligne_14_du_tramway_de_Gen%C3%A8ve&oldid=210870298 (accessed on 22 April 2024).
  29. 20 Minutes. Extension du Tram 15: Maudet Répond Aux Craintes Des Frontaliers. Available online: https://www.20min.ch/fr/story/genevefrance-voisine-extension-du-tram-15-maudet-repond-aux-craintes-des-frontaliers-103092778 (accessed on 26 April 2024).
  30. Léman Bleu, tv. L’extension du Tram 15 Inaugurée. Available online: https://www.lemanbleu.ch/fr/Actualites/Geneve/L-extension-du-tram-15-inauguree.html (accessed on 22 April 2024).
  31. Wikipédia. Ligne 15 du Tramway de Genève. Available online: https://fr.wikipedia.org/w/index.php?title=Ligne_15_du_tramway_de_Gen%C3%A8ve&oldid=211900528 (accessed on 22 April 2024).
  32. Ingerop–Uguet–Folia–Citec–T-Ingenierie. Dossier D’Enquete Publique Prealable A LA Declaration D’Utilite Publique. Available online: https://www.tram-pietonnisation.fr/wp-content/uploads/2016/09/Dossier_Tramway_Partie_1.pdf (accessed on 10 October 2024).
  33. Le Dauphiné Libéré. En Images. Tram et Piétonnisation: Le Centre-Ville d’Annemasse Quasi Méconnaissable, et C’est Pas Fini! Available online: https://www.ledauphine.com/economie/2024/02/17/tram-et-pietonnisation-le-centre-ville-d-annemasse-quasi-meconnaissable-et-c-est-pas-fini (accessed on 22 April 2024).
  34. Le Tram Piétonnisation-Annemasse. Info Travaux. Available online: https://www.tram-pietonnisation.fr/info-travaux/ (accessed on 22 April 2024).
  35. République et Canton de Genève. Mise en Service Intégrale du Léman Express: Mesures D’Accompagnement. Available online: https://www.ge.ch/document/13455/telecharger (accessed on 22 April 2024).
  36. Wikipédia. Ligne 17 du Tramway de Genève. Available online: https://fr.wikipedia.org/w/index.php?title=Ligne_17_du_tramway_de_Gen%C3%A8ve&oldid=210212545 (accessed on 22 April 2024).
  37. Wikipédia. Ligne 18 du Tramway de Genève. Available online: https://fr.wikipedia.org/w/index.php?title=Ligne_18_du_tramway_de_Gen%C3%A8ve&oldid=211392161 (accessed on 22 April 2024).
  38. Taillandier, P.; Gaudou, B.; Grignard, A.; Huynh, Q.N.; Marilleau, N.; Caillou, P.; Philippon, D.; Drogoul, A. Building, composing and experimenting complex spatial models with the GAMA platform. GeoInformatica 2019, 23, 299–322. [Google Scholar] [CrossRef]
  39. Barat, S.; Parchure, R.; Darak, S.; Kulkarni, V.; Paranjape, A.; Gajrani, M.; Yadav, A.; Kulkarni, V. An Agent-Based Digital Twin for Exploring Localized Non-pharmaceutical Interventions to Control COVID-19 Pandemic. Trans. Indian Natl. Acad. Eng. 2021, 6, 323–353. [Google Scholar] [CrossRef]
  40. Brudermann, T.; Hofer, C.; Yamagata, Y. Agent-Based Modeling—A Tool for Urban Resilience Research? In Urban Resilience: A Transformative Approach; Yamagata, Y., Maruyama, H., Eds.; Springer International Publishing: Cham, Switzerland, 2016; pp. 135–151. [Google Scholar] [CrossRef]
  41. Combs, T.; Nelson, K.L.; Luke, D.; McGuire, F.H.; Cruden, G.; Henson, R.M.; Adams, D.R.; Hoagwood, K.E.; Purtle, J. Simulating the role of knowledge brokers in policy making in state agencies: An agent-based model. Health Serv. Res. 2022, 57, 122–136. [Google Scholar] [CrossRef]
  42. Gerst, M.D.; Wang, P.; Roventini, A.; Fagiolo, G.; Dosi, G.; Howarth, R.B.; Borsuk, M.E. Agent-based modeling of climate policy: An introduction to the ENGAGE multi-level model framework. Environ. Model. Softw. 2013, 44, 62–75. [Google Scholar] [CrossRef]
  43. Hofer, C.; Jäger, G.; Füllsack, M. Large scale simulation of CO2 emissions caused by urban car traffic: An agent-based network approach. J. Clean. Prod. 2018, 183, 1–10. [Google Scholar] [CrossRef]
  44. Kickhöfer, B.; Kern, J. Pricing local emission exposure of road traffic: An agent-based approach. Transp. Res. Part D Transp. Environ. 2015, 37, 14–28. [Google Scholar] [CrossRef]
  45. Kim, D.; Batty, M. Modeling Urban Growth: An Agent Based Microeconomic Approach to Urban Dynamics and Spatial Policy Simulation. Ph.D. Thesis, University College London, London, UK, 2012. [Google Scholar]
  46. Maggi, E.; Vallino, E. Price-based and motivation-based policies for sustainable urban commuting: An agent-based model. Res. Transp. Bus. Manag. 2021, 39, 100588. [Google Scholar] [CrossRef]
  47. Qin, C. Modeling Commute Behavior Dynamics in Response to Policy Changes: A Case Study from the COVID-19 Pandemic. Ph.D. Thesis, UC Irvine, Irvine, CA, USA, 2023. [Google Scholar]
Figure 1. Map of the Geneva public transportation network’s tram lines. Present date and future segments are represented according to the event table devised in this study (see Table 1). Tram line 13 (towards Ferney-Voltaire), tram line 15 extension to Saint-Julien from ZIPLO, and tram 17 extension to Le Perrier from Annemasse center, are planned works as of 2024, and are not yet established.
Figure 1. Map of the Geneva public transportation network’s tram lines. Present date and future segments are represented according to the event table devised in this study (see Table 1). Tram line 13 (towards Ferney-Voltaire), tram line 15 extension to Saint-Julien from ZIPLO, and tram 17 extension to Le Perrier from Annemasse center, are planned works as of 2024, and are not yet established.
Sustainability 16 08907 g001
Figure 2. Methodology workflow for gathering input data, building the knowledge graph and agent-based model evolution rules, producing simulation output data, then visualising and analysing it, and finally validating the model. When relevant, elements of the workflow are indexed with their dedicated section in this paper, denoted as (s4.1) for Section 4.1, for instance.
Figure 2. Methodology workflow for gathering input data, building the knowledge graph and agent-based model evolution rules, producing simulation output data, then visualising and analysing it, and finally validating the model. When relevant, elements of the workflow are indexed with their dedicated section in this paper, denoted as (s4.1) for Section 4.1, for instance.
Sustainability 16 08907 g002
Figure 3. Organisation of elements inside the ontology. White boxes show elements that are contained in the ontology used to build the initial knowledge graphs, which then enrich the agent-based model. Blue boxes show elements that are imported from the agent-based simulations, which then enrich the original knowledge graph.
Figure 3. Organisation of elements inside the ontology. White boxes show elements that are contained in the ontology used to build the initial knowledge graphs, which then enrich the agent-based model. Blue boxes show elements that are imported from the agent-based simulations, which then enrich the original knowledge graph.
Sustainability 16 08907 g003
Figure 4. Tram network map for simulation 1, with the initial network obtained from the event table on Table 1 (real-world data and current situation), and prediction mode enabled for the future timelines.
Figure 4. Tram network map for simulation 1, with the initial network obtained from the event table on Table 1 (real-world data and current situation), and prediction mode enabled for the future timelines.
Sustainability 16 08907 g004
Figure 5. Initial knowledge graph created from the event table on Table 1 (left), used as input for the agent-based model, and nodes generated from the simulation outputs (right).
Figure 5. Initial knowledge graph created from the event table on Table 1 (left), used as input for the agent-based model, and nodes generated from the simulation outputs (right).
Sustainability 16 08907 g005
Figure 6. Tram network map for simulation 2: fully artificial network obtained from a small loop in the city center of Geneva (in dark red).
Figure 6. Tram network map for simulation 2: fully artificial network obtained from a small loop in the city center of Geneva (in dark red).
Sustainability 16 08907 g006
Figure 7. Tram network map for simulation 3: fully artificial network obtained from the initial tram line 12 extent (in dark red).
Figure 7. Tram network map for simulation 3: fully artificial network obtained from the initial tram line 12 extent (in dark red).
Sustainability 16 08907 g007
Figure 8. Knowledge graph created from the model outputs during simulation 2: transportation network artificially generated by the model based on a small loop near the city center.
Figure 8. Knowledge graph created from the model outputs during simulation 2: transportation network artificially generated by the model based on a small loop near the city center.
Sustainability 16 08907 g008
Figure 9. Knowledge graph created from the model outputs during simulation 3: transportation network artificially generated by the model based on the initial tram line 12 extent.
Figure 9. Knowledge graph created from the model outputs during simulation 3: transportation network artificially generated by the model based on the initial tram line 12 extent.
Sustainability 16 08907 g009
Table 1. Summary of all Geneva tram network re-structuring events since 2003, which is then incoroporated into the knowledge graph.
Table 1. Summary of all Geneva tram network re-structuring events since 2003, which is then incoroporated into the knowledge graph.
Tram Line NumberName of the Tram SectionItinerary Known in
(Credit Established)
Line Inauguration
14TCMC Avanchet200307.12.2007
14TCMC Meyrin-Graviere200312.12.2009
18TCMC section CERN200302.05.2011
14TCOB Bernex P+R200611.12.2011
14TCOB Berney-Vailly03.201004.07.2021
17Extension Annemasse09.201314.12.2019
15Extension Saint-Julien—section ZIPLO02.12.201610.12.2023
15Extension Saint-Julien—final section02.12.20162027
17Extension Le Perrier20202026
13Ferney-Voltaire10.202012.2026
Table 2. List of datasets used for building the agent-based model.
Table 2. List of datasets used for building the agent-based model.
SourceDatasetRaw Dataset NameSpatial
Features
Attributes
SITGPopulation cellsAGGLO_CARREAU_200Population in 2019
SITGCommunesAGGLO_COMMUNESName, country
SITGRoadsGMO_GRAPHE_ROUTIER
IGNRoadsROUTE500 (2021-11-03)
SITGTram linesTPG_LIGNESName, line number
SITGLakeGEO_LACName
Table 3. The agent-based model’s exported attributes for the tram lines, credits and cells agents.
Table 3. The agent-based model’s exported attributes for the tram lines, credits and cells agents.
Tram LinesInvestment CreditsCells
NameNameAmount of people
Line numberRequester commune nameAmount of people around
Date builtDate createdAmount of new homes
Parent credit nameChild line nameAmount of empty homes
Built? (yes/no)Created? (yes/no)
Disclaimer/Publisher’s Note: The statements, opinions and data contained in all publications are solely those of the individual author(s) and contributor(s) and not of MDPI and/or the editor(s). MDPI and/or the editor(s) disclaim responsibility for any injury to people or property resulting from any ideas, methods, instructions or products referred to in the content.

Share and Cite

MDPI and ACS Style

Chambers, F.; Di Marzo Serugendo, G.; Cruz, C. Autonomous Generation of a Public Transportation Network by an Agent-Based Model: Mutual Enrichment with Knowledge Graphs for Sustainable Urban Mobility. Sustainability 2024, 16, 8907. https://doi.org/10.3390/su16208907

AMA Style

Chambers F, Di Marzo Serugendo G, Cruz C. Autonomous Generation of a Public Transportation Network by an Agent-Based Model: Mutual Enrichment with Knowledge Graphs for Sustainable Urban Mobility. Sustainability. 2024; 16(20):8907. https://doi.org/10.3390/su16208907

Chicago/Turabian Style

Chambers, Flann, Giovanna Di Marzo Serugendo, and Christophe Cruz. 2024. "Autonomous Generation of a Public Transportation Network by an Agent-Based Model: Mutual Enrichment with Knowledge Graphs for Sustainable Urban Mobility" Sustainability 16, no. 20: 8907. https://doi.org/10.3390/su16208907

APA Style

Chambers, F., Di Marzo Serugendo, G., & Cruz, C. (2024). Autonomous Generation of a Public Transportation Network by an Agent-Based Model: Mutual Enrichment with Knowledge Graphs for Sustainable Urban Mobility. Sustainability, 16(20), 8907. https://doi.org/10.3390/su16208907

Note that from the first issue of 2016, this journal uses article numbers instead of page numbers. See further details here.

Article Metrics

Back to TopTop