A Heuristic Procedure for Improving the Routing of Urban Waste Collection Vehicles Using ArcGIS
Abstract
1. Introduction
- Reducing total route distances travelled by the vehicle fleet.
- Increasing the coverage of sidewalks used by trucks in the urban periphery of the Ibarra Canton.
- Minimizing time spent on MSW collection operations in said canton.
A Brief Literature Overview of Implementation of SIG in MSW Routing
2. Materials and Methods
2.1. Macro-Routing and Micro-Routing of Waste Collection Vehicles
2.1.1. Macro-Routing
2.1.2. Micro-Routing
2.2. Capacitated Arc Routing Problem (CARP)
- A network of roads/streets represented as arcs or edges between nodes.
- A fleet of vehicles with limited capacity.
- Demand for services located on the arcs (e.g., garbage collection, street sweeping).
Formulation of the Directed CARP (DCARP)
2.3. Challenges and Implications of Subtours and U-Turns in Urban Traffic and Waste Collection Operations
2.3.1. Subtours and U-Turns in Urban Traffic
2.3.2. Traffic Congestion in LAC and Its Impact
2.3.3. Linking Traffic Issues to Waste Collection Operations
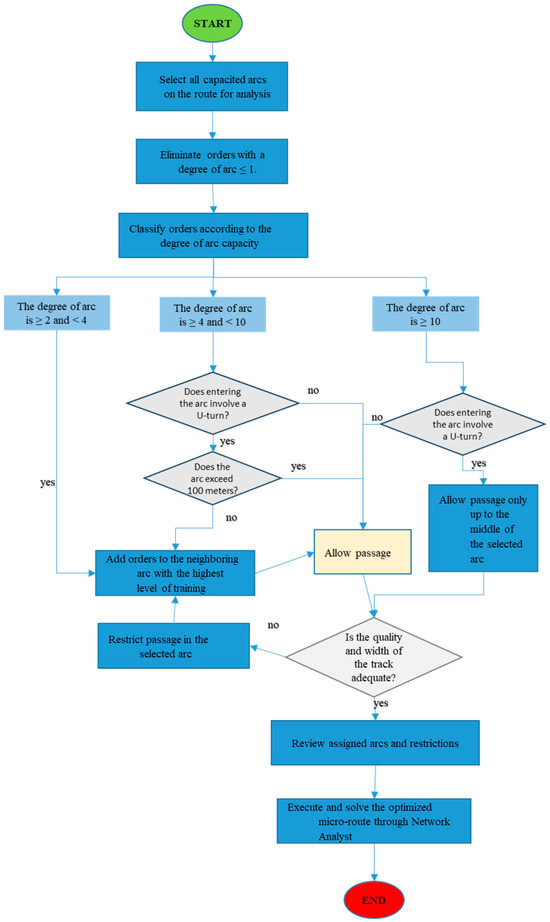
2.3.4. Proposed Heuristic Procedure to Improve the Routing of Collection Trucks in ArcGIS
- Add orders with arc degree ≥2 ≤4 to the neighbour arc with a higher highest degree of capacity.
- Add orders with arc degrees ≥4 and <10 to their nearest neighbouring arc when arcs require U-turns (U-Turn Check) and do not exceed 100 m. If a U-turn is not required and the next arc exceeds 100 m (Arc Length Check), only the passage to the next arc is allowed.
- For orders ≥ 10 located in U-turns, the passage is only allowed up to the midpoint of that arc. If a U-turn is not required, only allow the passage to the next arc.
2.3.5. Proposed Pseudocode to Improve WCVRP Micro-Routing

3. Validation in a Case Study
- Balancing the workload among the various subzones,
- Reducing operational costs,
- Enhancing the level of service in urban waste collection operations within the canton.
Input Information
- Orders (capacitated arcs);
- Depots (starting and ending points of routes);
- Routes (routes under analysis);
- Route Renewals (waste disposal locations);
- Line and Point Barriers (passage restrictions on the roadway).
4. Results and Discussions
Results Regarding the Reduction in Environmental Impact
5. Conclusions
Author Contributions
Funding
Institutional Review Board Statement
Informed Consent Statement
Data Availability Statement
Acknowledgments
Conflicts of Interest
References
- Wilson, D.; Rodic, L.; Modak, P.; Soos, R.; Velis, C.; Carpintero, A.; Iyer, M.; Simonett, O. Global Waste Management Outlook 2015, 1st ed.; United Nations Environment Programme: Vienna, Austria, 2015. [Google Scholar]
- Zepeda, F. El Manejo de Residuos Sólidos Municipales en América Latina y el Caribe; OPS: Washington, DC, USA, 1995. [Google Scholar]
- United Nations. Collection of Municipal Solid Waste in Developing Countries; HUNABITAT: Nairobi, Kenya, 2010. [Google Scholar]
- Sahoo, S.; Kim, S.; Kim, B.I.; Kraas, B.; Popov, A. Routing optimization for Waste Management. Interfaces 2005, 35, 24–36. [Google Scholar] [CrossRef]
- Król, A.; Nowakowski, P.; Mrówczynska, B. How to improve WEEE management? Novel approach in mobile collection with application of artificial intelligence. Waste Manag. 2016, 50, 222–233. [Google Scholar] [CrossRef] [PubMed]
- Sanjeevi, V.; Shahabudeen, P. Optimal routing for efficient municipal solid waste transportation by using ArcGIS application in Chennai, India. Waste Manag. Res. 2016, 34, 11–21. [Google Scholar] [CrossRef] [PubMed]
- Petrík, M.; Stanislav, B. Optimization of the municipal waste collection route based on the method of the minimum pairing. Acta Univ. Agric. Silvic. Mendel. Brun. 2016, 64, 847–854. [Google Scholar] [CrossRef]
- Rossit, D.G.; Vigo, D.; Tohmé, F.; Frutos, M. Visual attractiveness in routing problems: A review. Comput. Oper. Res. 2019, 103, 13–34. [Google Scholar] [CrossRef]
- Keenan, P. Modelling vehicle routing in GIS. Oper. Res. 2008, 8, 201–218. [Google Scholar] [CrossRef]
- Rossit, D.G.; Toutouh, J.; Nesmachnow, S. Exact and heuristic approaches for multi-objective garbage accumulation points location in real scenarios. Waste Manag. 2020, 105, 467–481. [Google Scholar] [CrossRef] [PubMed]
- Imran; Ahmad, S.; Kim, D.H. Quantum GIS Based Descriptive and Predictive Data Analysis for Effective Planning of Waste Management. IEEE Access 2020, 8, 46193–46205. [Google Scholar] [CrossRef]
- Aremu, A.S.; Sule, B.K. A case study evaluation of the impacts of optimised waste bin locations in a developing city. Civ. Eng. Environ. Syst. 2012, 29, 137–146. [Google Scholar] [CrossRef]
- Erfani, S.M.M.M.; Danesh, S.; Karrabi, S.M.; Shad, R. A novel approach to find and optimize bin locations and collection routes using a geographic information system. Waste Manag. Res. 2017, 35, 776–785. [Google Scholar] [CrossRef]
- León-Jácome, J.C.; Herrera-Granda, I.D.; Lorente-Leyva, L.L.; Montero-Santos, Y.; Herrera-Granda, E.P.; Esparza, D.E.I.; León, J.G.J. Optimización de la recolección de residuos sólidos urbanos bajo un enfoque de Sistemas de Información Geográfica, un estudio de caso—Optimization of urban solid waste collection under a Geographic Information Systems approach, a case study. Rev. Ibérica Sist. Tecnol. Informação 2020, E29, 479–493. [Google Scholar]
- Lorente-Leyva, L.L.; Murillo-Valle, J.R.; Montero-Santos, Y.; Herrera-Granda, I.D.; Herrera-Granda, E.P.; Rosero-Montalvo, P.D.; Peluffo-Ordóñez, D.H.; Blanco-Valencia, X.P. Optimization of the Master Production Scheduling in a Textile Industry Using Genetic Algorithm. In Hybrid Artificial Intelligent Systems; Pérez García, H., Sánchez González, L., Castejón Limas, M., Quintián Pardo, H., Corchado Rodríguez, E., Eds.; Springer International Publishing: Cham, Switzerland, 2019; pp. 674–685. [Google Scholar]
- Herrera-Granda, I.D.; Lorente-Leyva, L.L.; Peluffo-Ordóñez, D.H.; Valencia-Chapi, R.M.; Montero-Santos, Y.; Chicaiza-Vaca, J.L.; Castro-Ospina, A.E. Optimization of the University Transportation by Contraction Hierarchies Method and Clustering Algorithms. In Hybrid Artificial Intelligent Systems; de Cos Juez, F.J., Villar, J.R., de la Cal, E.A., Herrero, Á., Quintián, H., Sáez, J.A., Corchado, E., Eds.; Springer International Publishing: Cham, Switzerland, 2018; pp. 95–107. [Google Scholar]
- Herrera-Granda, I.D.; León-Jácome, J.C.; Lorente-Leyva, L.L.; Lucano-Chávez, F.; Montero-Santos, Y.; Oviedo-Pantoja, W.G.; Díaz-Cajas, C.S. Subregion Districting to Optimize the Municipal Solid Waste Collection Network: A Case Study. In Information and Communication Technologies of Ecuador (TIC.EC); Springer: Cham, Switzerland, 2019; Volume 884, pp. 225–237. [Google Scholar] [CrossRef]
- Karadimas, N.V.; Mavrantza, O.D.; Loumos, V.G. GIS Integrated Waste Production Modeling. In Proceedings of the EUROCON 2005—The International Conference on “Computer as a Tool”, Belgrade, Serbia, 21–24 November 2005; Volume 2, pp. 1279–1282. [Google Scholar]
- Eugster, M.J.A.; Schlesinger, T. osmar: OpenStreetMap and R. R J. 2013, 5, 53–63. [Google Scholar] [CrossRef]
- Rada, E.C.; Ragazzi, M.; Fedrizzi, P. Web-GIS oriented systems viability for municipal solid waste selective collection optimization in developed and transient economies. Waste Manag. 2013, 33, 785–792. [Google Scholar] [CrossRef]
- Boskovic, G.; Jovicic, N. Fast methodology to design the optimal collection point locations and number of waste bins: A case study. Waste Manag. Res. 2015, 33, 1094–1102. [Google Scholar] [CrossRef]
- Gallardo, A.; Carlos, M.; Peris, M.; Colomer, F.J. Methodology to design a municipal solid waste pre-collection system. A case study. Waste Manag. 2015, 36, 1–11. [Google Scholar] [CrossRef] [PubMed]
- Titrik, Á. Sign-in-time Based Info-communication System for Collecting Selective Waste. Period. Polytech. Transp. Eng. 2016, 44, 1–4. [Google Scholar] [CrossRef]
- Cavdar, K.; Koroglu, M.; Akyildiz, B. Design and implementation of a smart solid waste collection system. Int. J. Environ. Sci. Technol. 2016, 13, 2633–2644. [Google Scholar] [CrossRef]
- Erfani, S.M.M.M.; Danesh, S.; Karrabi, S.M.; Shad, R.; Nemati, S. Using applied operations research and geographical information systems to evaluate effective factors in storage service of municipal solid waste management systems. Waste Manag. 2018, 79, 346–355. [Google Scholar] [CrossRef]
- Rizvanoglu, O.; Kaya, S.; Ulukavak, M.; Yeşilnacar, M.İ. Optimization of municipal solid waste collection and transportation routes, through linear programming and geographic information system: A case study from Şanlıurfa, Turkey. Environ. Monit. Assess. 2020, 192, 9. [Google Scholar] [CrossRef]
- Quiñones, F.; Benitez, A.; Garcia-Diaz, M.E.; Pinto-Roa, D.P.; Meza, J. TapeYty—Software for routing management of urban waste collection using GIS modelling. In Proceedings of the 2019 XLV Latin American Computing Conference (CLEI), Panama, Panama, 30 September–4 October 2019; pp. 1–11. [Google Scholar]
- Ferronato, N.; Preziosi, G.; Gorritty Portillo, M.A.; Guisbert Lizarazu, E.G.; Torretta, V. Assessment of municipal solid waste selective collection scenarios with geographic information systems in Bolivia. Waste Manag. 2020, 102, 919–931. [Google Scholar] [CrossRef]
- Amal, L.; Son, L.H.; Chabchoub, H.; Lahiani, H. Analysis of municipal solid waste collection using GIS and multi-criteria decision aid. Appl. Geomat. 2020, 12, 193–208. [Google Scholar] [CrossRef]
- Vu, H.L.; Ng, K.T.W.; Fallah, B.; Richter, A.; Kabir, G. Interactions of residential waste composition and collection truck compartment design on GIS route optimization. Waste Manag. 2020, 102, 613–623. [Google Scholar] [CrossRef] [PubMed]
- Smita. Optimal Routing of Solid Waste Collection and Disposal in Nagpur City Using GIS. In Urban Science and Engineering; Springer: Berlin/Heidelberg, Germany, 2021; pp. 263–274. [Google Scholar]
- Fatima, S.; Ash’aari, Z.H.; Ramli, M.F.; Sharaai, A.H.; Chaudhry, M.N. GIS-based tools for optimising municipal solid waste collection and transportation routes. Int. J. Environ. Waste Manag. 2023, 32, 402–417. [Google Scholar] [CrossRef]
- Bošković, G.; Cvetanović, A.M.; Jovičić, N.; Jovanović, A.; Jovičić, M.; Milojević, S. Digital Technologies for Advancing Future Municipal Solid Waste Collection Services. In Digital Transformation and Sustainable Development in Cities and Organizations; IGI Global: Hershey, PA, USA, 2024; pp. 167–192. [Google Scholar]
- Ghiani, G.; Manni, A.; Manni, E.; Toraldo, M. The impact of an efficient collection sites location on the zoning phase in municipal solid waste management. Waste Manag. 2014, 34, 1949–1956. [Google Scholar] [CrossRef] [PubMed]
- Herrera-Granda, I.D.; Martin-Barreiro, C.; Herrera-Granda, E.P.; Fernández-Fernández, Y.; Peluffo-Ordoñez, D.H. A hybrid genetic algorithm for optimizing urban distribution of auto-parts by a vertex routing problem. Investig. Operacional 2023, 44, 114–127. [Google Scholar]
- Ren, W.; Jin, Z. Phase space visibility graph. Chaos Solitons Fractals 2023, 176, 114170. [Google Scholar] [CrossRef]
- Ren, W.; Jin, N.; OuYang, L. Phase Space Graph Convolutional Network for Chaotic Time Series Learning. IEEE Trans. Ind. Informatics 2024, 20, 7576–7584. [Google Scholar] [CrossRef]
- Lin, H.-Y.; Kao, J.-J. Subregion Districting Analysis for Municipal Solid Waste Collection Privatization. J. Air Waste Manag. Assoc. 2008, 58, 104–111. [Google Scholar] [CrossRef] [PubMed]
- Das, S.; Bhattacharyya, B.K. Optimization of municipal solid waste collection and transportation routes. Waste Manag. 2015, 43, 9–18. [Google Scholar] [CrossRef]
- Blokpoel, R.; Vreeswijk, J.; Leistner, D. Micro-routing using accurate traffic predictions. IET Intell. Transp. Syst. 2012, 6, 380–387. [Google Scholar] [CrossRef]
- Molfese Greco, S.A.; Rossit, D.G.; Frutos, M.; Cavallin, A. Optimization of waste collection through the sequencing of micro-routes and transfer station convenience analysis: An Argentinian case study. Waste Manag. Res. 2023, 41, 1267–1279. [Google Scholar] [CrossRef]
- Tzouras, P.G.; Mitropoulos, L.; Koliou, K.; Stavropoulou, E.; Karolemeas, C.; Antoniou, E.; Karaloulis, A.; Mitropoulos, K.; Vlahogianni, E.I.; Kepaptsoglou, K. Describing Micro-Mobility First/Last-Mile Routing Behavior in Urban Road Networks through a Novel Modeling Approach. Sustainability 2023, 15, 3095. [Google Scholar] [CrossRef]
- Willemse, E.J.; Joubert, J.W. Constructive heuristics for the Mixed Capacity Arc Routing Problem under Time Restrictions with Intermediate Facilities. Comput. Oper. Res. 2016, 68, 30–62. [Google Scholar] [CrossRef]
- Vecchi, T.P.B.; Surco, D.F.; Constantino, A.A.; Steiner, M.T.A.; Jorge, L.M.M.; Ravagnani, M.A.S.S.; Paraíso, P.R. A sequential approach for the optimization of truck routes for solid waste collection. Process Saf. Environ. Prot. 2016, 102, 238–250. [Google Scholar] [CrossRef]
- Eiselt, H.A.; Gendreau, M.; Laporte, G. Arc Routing Problems, Part I: The Chinese Postman Problem; Operations Research/Computer Science Interfaces Series; Kluwer Academic Publishers: New York, NY, USA, 1995. [Google Scholar]
- Golden, B.L.; Wong, R.T. Capacitated arc routing problems. Networks 1981, 11, 305–315. [Google Scholar] [CrossRef]
- Belenguer, J.M.; Benavent, E. A lower bound for the capacitated arc routing problem. Comput. Oper. Res. 1991, 18, 455–461. [Google Scholar]
- Benavent, E. Optimas rutas de vehículos con restricciones de capacidad. Qüestiió 1992, 16, 241–251. [Google Scholar]
- Eiselt, H.A.; Gendreau, M.; Laporte, G. Arc Routing Problems, Part II: The Rural Postman Problem. Oper. Res. 1995, 43, 399–414. [Google Scholar] [CrossRef]
- Bonomo, F.; Durán, G.; Larumbe, F.; Marenco, J. A method for optimizing waste collection using mathematical programming: A Buenos Aires case study. Waste Manag. Res. 2012, 30, 311–324. [Google Scholar] [CrossRef]
- Cui, Y.; Jia, Z.; Zhang, C. Urban Traffic Prediction from Spatiotemporal Data Using Deep Meta-Learning. IEEE Trans. Intell. Transp. Syst. 2019, 20, 317–326. [Google Scholar]
- Chen, W.; Li, Q.; Wang, B.; Gao, Z.; Zhang, H. A Review of Urban Traffic Prediction Methods: Classic Approaches and Recent Trends. Inf. Fusion 2020, 59, 46–61. [Google Scholar]
- Pereira, R.H.M.; Bazzan, A.L.C.; de Oliveira, L. Understanding the Impact of Urban Patterns on Traffic Congestion in Latin American Cities. Transp. Res. Part D Transp. Environ. 2021, 96, 102877. [Google Scholar]
- Toth, P.; Vigo, D. Vehicle Routing Problem, Methods, and Application, 2nd ed.; Society for Industrial and Applied Mathematics: Rome, Italy, 2014. [Google Scholar]
- Moreno, J.A.; Restrepo, E.; Raveau, S. Congestion in Latin American and Caribbean Cities: Policy Recommendations for Dealing with its Impact on Quality of Life. Case Stud. Transp. Policy 2018, 6, 281–292. [Google Scholar]
- Machado, G.S.; Sobrinho, P.H.R.; Cardoso, D.L.; Tavares, B.S. Characterization and Impacts of Congestion in Urban Centers in Latin America. Transp. Policy 2017, 56, 36–45. [Google Scholar]
- Fernández, M.L.; Yepes, V. Urban Solid Waste Collection and Disposal Challenges: A Comprehensive Review. Waste Manag. 2019, 84, 124–138. [Google Scholar]
- Sökmen, Ö.Ç.; Emeç, Ş.; Yilmaz, M.; Akkaya, G. An Overview of Chinese Postman Problem. In Proceedings of the 3rd International Conference on Advenced Engineering Technologies, Shanghai, China, 5–7 July 2019; pp. 1–11. Available online: https://www.researchgate.net/publication/337026526_An_Overview_of_Chinese_Postman_Problem (accessed on 13 April 2024).
- Herrera, I.; Collaguazo, G.; Lorente, L.; Montero, Y.; Valencia, R. Una revisión del estado del arte de la optimización de rutas de recolección de residuos sólidos municipales en países en vías de desarrollo. Residuos 2015, 6, 7. [Google Scholar]
- Sakurai, K. Diseño de las Rutas de Recolección de Residuos Sólidos. Cent. Panam. Ing. Sanit. Cienc. Ambiente 1980, 14, 32–34. [Google Scholar]
- Monteros Jarrín, D.J. Análisis del Impacto Ambiental en Las Operaciones de Recolección de Residuos Sólidos en el Cantón Ibarra. Bachelor’s Thesis, Universidad Técnica del Norte, Ibarra, Ecuador, 2019. [Google Scholar]
- Yaman, C.; Anil, I.; Jaunich, M.K.; Blaisi, N.I.; Alagha, O.; Yaman, A.B.; Gunday, S.T. Investigation and modelling of greenhouse gas emissions resulting from waste collection and transport activities. Waste Manag. Res. 2019, 37, 1282–1290. [Google Scholar] [CrossRef] [PubMed]
- Spielmann, M.; Bauer, C.; Dones, R.; Tuchschmid, M. Transport Services. Data v2.0; Swiss Centre for Life Cycle Inventories: Dübendorf, Switzerland, 2007. [Google Scholar]
- Spielmann, M.; Scholz, R. Life Cycle Inventories of Transport Services: Background Data for Freight Transport (10 pp). Int. J. Life Cycle Assess 2005, 10, 85–94. [Google Scholar] [CrossRef]
- Lozhkina, O.V.; Lozhkin, V.N. Estimation of nitrogen oxides emissions from petrol and diesel passenger cars by means of on-board monitoring: Effect of vehicle speed, vehicle technology, engine type on emission rates. Transp. Res. Part D Transp. Environ. 2016, 47, 251–264. [Google Scholar] [CrossRef]
- Chatterjee, S.; Walker, A.P.; Blakeman, P.G. Emission Control Options to Achieve Euro IV and Euro V on Heavy Duty Diesel Engines. In Proceedings of the Fifth International SAE India Mobility Conference on Emerging Automotive Technologies Global and Indian Perspective, New Delhi, India, 9 January 2008; SAE International: Bangalore, India, 2008. [Google Scholar]
- EUR-Lex. Directive-1999/94-EN-EUR-Lex. Acces to European Union Law. Available online: https://eur-lex.europa.eu/legal-content/EN/TXT/?uri=celex%3A31999L0094 (accessed on 13 April 2024).
- Grigoratos, T.; Fontaras, G.; Giechaskiel, B.; Zacharof, N. Real world emissions performance of heavy-duty Euro VI diesel vehicles. Atmos. Environ. 2019, 201, 348–359. [Google Scholar] [CrossRef]
- Milojević, S.T. Sustainable application of natural gas as engine fuel in city buses–Benefit and restrictions. J. Appl. Eng. Sci. 2017, 416, 81–88. [Google Scholar] [CrossRef]










| Reference | Place | Principal Results |
|---|---|---|
| Karadimas et al. (2005) [18] | Athens, Greece | Reduction in the number of waste bins to be placed in sub-areas of the city. The bins are better distributed to ensure optimal quality of waste collection services, which also means fewer waste transport routes. |
| Eugster and Schlesinger (2013) [19] | Auckland, New Zealand | They presented a GIS environment that can be analyzed from R, specifically waste collection networks for the University of Aukland. |
| Rada, et al. (2013) [20] | Italy | Increase in recycling from 28% to 80% within a decade in the northern municipality; introduction of selective collection in the northern municipality; increase in recycling from 28% to 80% within a decade in the northern municipality; introduction of selective collection in the northern municipality. |
| Boskovic and Jovicic (2015) [21] | Kragujevac, Serbia. | The application of the methodology in the Kragujevac area made it possible to optimize the location of collection points and the number of containers, resulting in economic savings, increased efficiency, and reduced emissions. Specifically, the time required for waste collection was reduced by approximately one hour, which translates into annual fuel savings of approximately 1700 euros. |
| Gallardo et al. (2015) [22] | Castellón, España. | Optimal locations for waste disposal points (door-to-door, curbside, clean points) were determined using a Geographic Information System (GIS). Furthermore, a detailed design of the waste pre-collection system for Castellón was obtained. |
| Titrik (2016) [23] | Hungary | Innovations in saturation measurement and real-time communication; reduced environmental impact and improved traffic safety. |
| Cavdar et al. (2016) [24] | Kestel, Turkey | Savings of 50–80% over traditional collection for 50,000 residents. |
| Erfani et al. (2018) [25] | Mashhad-Iran. | Several models were applied to improve a given MSW management system, then these models were compared in terms of minimizing the number of facilities required to cover up to 98.56% of the demand points but maximizing the coverage of these facilities to place the optimal number of facilities so that the distance from a generator to the facility is not excessive; specifically, the large percentage of inhabitants were located between 50 and 100 m. Finally, the service area was analyzed to determine the population’s accessibility to the stations. |
| Rizvanoglu et al. (2019) [26] | Sanliurfa, Turquia | Savings of 28–33% in route distance through linear programming and GIS analysis. |
| Quiñones et al. (2019) [27] | Asuncion, Paraguay | A total of 20% reduction in waste collection routes with TapeYty software. |
| Ferronato et al. (2020) [28] | La Paz, Bolivia | A total of 10% reduction in costs, 3.5% increase in recycling and 7% reduction in collection distances. |
| Amal et al. (2020) [29] | Sfax, Tunisia | Identification of optimized service options through multi-criteria decision analysis. Evaluation of waste collection scenarios with an integrated approach but without dynamic elements. |
| Vu et al. (2020) [30] | Austin, Texas, EE. UU. | Analysis of waste density and its impact on collection routes, highlighting the relationship between truck size and efficiency. |
| León et al. (2020) [14] | Ecuador | Reduction of the average collection cost from 37.53 $/t to 8.27 $/t using ARC-GIS, achieving a more balanced distribution of costs across routes, and increasing service levels by ensuring that collection trucks visit all areas daily. |
| Smita (2021) [31] | Nagpur, India | Projected reductions of 9% in distance and transportation costs, improving local planning. |
| Samra et al. (2023) [32] | Pakistan | Development of a predictive model for MSW route optimization, but without quantitative comparison. |
| Bošković et al. (2024) [33] | Servia | Decrease in total distance travelled ranges from 5.1 to 15.1% |
| Zone | Subzone | Generated Waste (t/d) |
|---|---|---|
| Residential zone | Subzone 1 | 13.56 |
| Subzone 2 | 13.11 | |
| Subzone 3 | 13.67 | |
| Subzone 4 | 12.41 | |
| Subzone 5 | 15.38 | |
| Subzone 6 | 12.42 | |
| Subzone 7 | 12.4 | |
| Subzone 8 | 12.7 | |
| Subzone 9 | 13.36 | |
| Commercial zone | Subzone 10 N | 12.46 |
| Subzone 11 S | 8.48 | |
| Total | 142.43 |
| Parameter | Input Field | Value |
|---|---|---|
| Orders | Name | Text |
| Collection Quantity | Numeric | |
| Sidewalk collection approach | Without turning and with pickup on both sides of the vehicle | |
| Depots | Name | Transfer Station or Truck depot |
| Description | Exit or Entry | |
| Routes | Name | Micro-route N |
| Description | Subzone N | |
| Name of initial Depot | Truck Parking | |
| Name of final Depot | Transfer Station | |
| Capacity | 11 or 12 t | |
| Cost per Unit of Time | 7.66 ($/h) | |
| Cost per Unit Distance | 0.456 ($/km) | |
| Route Renewals | Depot name | Transfer Station |
| Route name | Micro-route N | |
| Service Time | 5.45 min | |
| Line Barriers | Name | Track Quality or Track Width |
| Point Barriers | Name | Track Quality or Track Width |
| Micro-Routes | 1 | 2 | 3 | 4 | 5 | 6 | 7 | 8 | 9 | 10 N | 11 S | Total |
|---|---|---|---|---|---|---|---|---|---|---|---|---|
| Routing in ArcGIS without Heuristic procedure | ||||||||||||
| Orders in capacited arcs | 463 | 400 | 439 | 302 | 272 | 398 | 378 | 294 | 435 | 495 | 337 | 4213 |
| Time on route (h/d) | 3.35 | 2.77 | 3.21 | 3.15 | 3.49 | 3.13 | 3.06 | 2.48 | 3.76 | 3.09 | 1.91 | 33.4 |
| Total distance (km/d) | 108.11 | 91.42 | 108.13 | 117.63 | 114.93 | 107.12 | 101.16 | 83.72 | 123.25 | 110.75 | 65.78 | 1132 |
| Routing in ArcGIS with the Heuristic procedure | ||||||||||||
| Orders in capacited arcs | 194 | 240 | 190 | 172 | 190 | 207 | 244 | 189 | 215 | 188 | 198 | 2227 |
| Time on route (h/d) | 2.47 | 2.28 | 2.62 | 2.33 | 2.96 | 2.51 | 2.85 | 2.3 | 2.42 | 2.02 | 2.01 | 26.77 |
| Total distance (km/d) | 75.35 | 67.85 | 86.33 | 74.47 | 87.12 | 82.26 | 84.89 | 71.34 | 74.4 | 66.42 | 65.71 | 836.16 |
| Subzones | Population (ca) | MSW Amount (ty−1) | Distance to Landfill (km) | Number of Trips | GHG Emissions (t CO2-eq) | GWF (kg CO2-eqt-1) |
|---|---|---|---|---|---|---|
| 1 | 19,796 | 4949.40 | 75.35 | 412.45 | 137.52 | 27.79 |
| 2 | 19,139 | 4785.15 | 67.85 | 398.76 | 119.72 | 25.02 |
| 3 | 19,956 | 4989.55 | 86.33 | 415.80 | 158.84 | 31.83 |
| 4 | 18,117 | 4529.65 | 74.47 | 377.47 | 124.39 | 27.46 |
| 5 | 22,453 | 5613.70 | 87.12 | 467.81 | 180.34 | 32.13 |
| 6 | 18,131 | 4533.30 | 82.26 | 377.78 | 137.51 | 30.33 |
| 7 | 18,102 | 4526.00 | 84.89 | 377.17 | 141.68 | 31.30 |
| 8 | 18,540 | 4635.50 | 71.34 | 386.29 | 121.94 | 26.31 |
| 9 | 19,504 | 4876.40 | 74.4 | 406.37 | 133.78 | 27.44 |
| 10 N | 18,190 | 4547.90 | 66.42 | 378.99 | 111.39 | 24.49 |
| 11 S | 12,380 | 3095.20 | 65.71 | 257.93 | 75.00 | 24.23 |
| Total | 204,307 | 51,081.75 | 836.14 | 1442.1 | ||
| Average | 18,574 | 28.03 |
| Subzones | Population (ca) |
MSW Amount (ty−1) | Distance to Landfill (km) | Number of Trips | GHG Emissions (t CO2-eq) |
| Routing in ArcGIS without Heuristic procedure | 204,306.57 | 51,081.75 | 1132 | 4256.81 | 21,322.80 |
| Routing in ArcGIS with the Heuristic procedure | 204,306.57 | 51,081.75 | 836.16 | 4256.81 | 15,750.24 |
Disclaimer/Publisher’s Note: The statements, opinions and data contained in all publications are solely those of the individual author(s) and contributor(s) and not of MDPI and/or the editor(s). MDPI and/or the editor(s) disclaim responsibility for any injury to people or property resulting from any ideas, methods, instructions or products referred to in the content. |
© 2024 by the authors. Licensee MDPI, Basel, Switzerland. This article is an open access article distributed under the terms and conditions of the Creative Commons Attribution (CC BY) license (https://creativecommons.org/licenses/by/4.0/).
Share and Cite
Herrera-Granda, I.D.; Cadena-Echeverría, J.; León-Jácome, J.C.; Herrera-Granda, E.P.; Chavez Garcia, D.; Rosales, A. A Heuristic Procedure for Improving the Routing of Urban Waste Collection Vehicles Using ArcGIS. Sustainability 2024, 16, 5660. https://doi.org/10.3390/su16135660
Herrera-Granda ID, Cadena-Echeverría J, León-Jácome JC, Herrera-Granda EP, Chavez Garcia D, Rosales A. A Heuristic Procedure for Improving the Routing of Urban Waste Collection Vehicles Using ArcGIS. Sustainability. 2024; 16(13):5660. https://doi.org/10.3390/su16135660
Chicago/Turabian StyleHerrera-Granda, Israel D., Jaime Cadena-Echeverría, Juan C. León-Jácome, Erick P. Herrera-Granda, Danilo Chavez Garcia, and Andrés Rosales. 2024. "A Heuristic Procedure for Improving the Routing of Urban Waste Collection Vehicles Using ArcGIS" Sustainability 16, no. 13: 5660. https://doi.org/10.3390/su16135660
APA StyleHerrera-Granda, I. D., Cadena-Echeverría, J., León-Jácome, J. C., Herrera-Granda, E. P., Chavez Garcia, D., & Rosales, A. (2024). A Heuristic Procedure for Improving the Routing of Urban Waste Collection Vehicles Using ArcGIS. Sustainability, 16(13), 5660. https://doi.org/10.3390/su16135660

