Analysis of the Spatiotemporal Evolution and Driving Mechanisms of Impervious Surfaces along the Jiaozhou Bay (China) Coast over the Past Four Decades
Abstract
1. Introduction
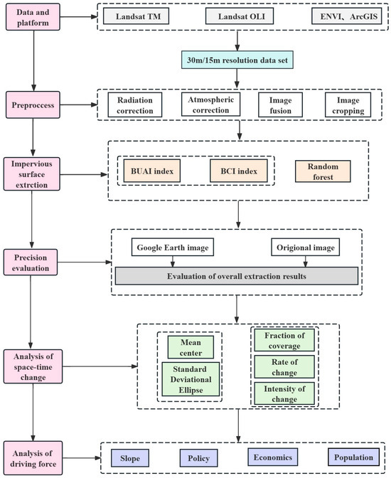
2. Materials and Methods
2.1. Overview of the Study Area
2.2. Data Sources
2.3. Research Methods
2.3.1. Extraction Method
Index Method
- Built-Up Area Index Method (BUAI)
- 2.
- Biophysical Composite Index Method (BCI)
Random Forest Classification Method (RF)
- Training Sample Selection. Utilize visual interpretation to select 200 impervious and 250 non-impervious surface samples for training the Random Forest model. Continually refine the training set to maintain representativeness without excessive sampling.
- Configuration of Model Parameters. Establish key parameters for the Random Forest model, including the number of decision trees (K) and features per split node (m). Based on the Out-of-Bag (OOB) error theory, increasing the number of decision trees enhances classification accuracy at the expense of greater computational time and memory. This study adopts K = 100 and m = 1 after extensive testing.
- Single-temporal Impervious Surface Extraction. Input single-temporal remote sensing imagery into the trained Random Forest model to extract impervious surface data.
2.3.2. Change Analysis Methods
Spatial Changes
Temporal Changes
2.3.3. Accuracy Assessment Model
3. Results
3.1. Evaluation of Results and Accuracy for the Three Extraction Methods
3.2. Analysis of Spatiotemporal Characteristics and Changes in Impervious Surfaces
3.2.1. Spatial Variations in Impervious Surfaces
3.2.2. Temporal Dynamics of Impervious Surfaces
4. Discussion
4.1. Influence of Bare Soil on the Extraction of Impervious Surfaces
4.2. Overall Trends in Impervious Surface Changes
4.3. Relationship between Impervious Surface Changes and Natural Factors
4.4. The Relationship between Impervious Surface Changes and Policy Factors
4.5. The Relationship between Impervious Surface Changes and Socio-Economic Factors
5. Conclusions
Author Contributions
Funding
Data Availability Statement
Acknowledgments
Conflicts of Interest
References
- Slonecker, E.T.; Jennings, D.B.; Garofalo, D. Remote Sensing of Impervious Surfaces: A Review. Remote Sens. Rev. 2001, 20, 227–255. [Google Scholar] [CrossRef]
- Luo, Z.Y.; Wang, M.Z.; Chen, W.J. Urban Impervious Surface Extraction and Its Effect on Water Environment. J. Xinyang Norm. Univ. 2016, 29, 148–151, (In Chinese with English Abstract). [Google Scholar] [CrossRef]
- Nath, A.; Koley, B.; Choudhury, T.; Saraswati, S.; Ray, B.C.; Um, J.-S.; Sharma, A. Assessing Coastal Land-Use and Land-Cover Change Dynamics Using Geospatial Techniques. Sustainability 2023, 15, 7398. [Google Scholar] [CrossRef]
- Xing, L.Z.; Zhang, F.M.; Kuang, Y.Q. Impervious Surface and Thermal Environment Effects in Sanya City Based on Remote Sensing. J. Sub- Trop. Resour. Environ. 2020, 15, 78–84, (In Chinese with English Abstract). [Google Scholar] [CrossRef]
- Li, W.F.; Ouyang, Z.Y.; Chen, Q.W.; Mao, J.Q. Study on the Spatial Pattern of Impervious Surface Using Remote Sensing Data within the Urban Area of Beijing. J. Remote Sens. 2008, 12, 603–612, (In Chinese with English Abstract). [Google Scholar]
- Huang, X.; Zhang, L.P.; Li, P.X. Classification of High Spatial Resolution Remotely Sensed Imagery Based upon Fusion of Multiscale Features and SVM. J. Remote Sens. 2007, 11, 48–54, (In Chinese with English Abstract). [Google Scholar]
- Zhai, J.; Xiao, T.; Yang, M.; Sung, C.X. Characteristics of Impervious Surface Changes across Coastal China. Resour. Sci. 2016, 38, 814–824, (In Chinese with English Abstract). [Google Scholar] [CrossRef]
- Li, S.Q.; Fu, B.H. Analyzing Temporal-spatial Change of Urumqi Impervious Surface Using Linear Spectral Mixture Analysis. Remote Sens. Technol. Appl. 2020, 35, 962–974. [Google Scholar]
- Phinn, S.; Stanford, M.; Scarth, P.; Murray, A.T.; Shyy, P.T. Monitoring the composition of urban environments based on the vegetation-impervious surface-soil (VIS) model by subpixel analysis techniques. Int. J. Remote Sens. 2002, 23, 4131–4153. [Google Scholar] [CrossRef]
- Yang, L.Y.; Chen, Y.B. Information Extraction and Analysis on Temporal and Spatial Pattern Changes of Surfaces Impervious to Water in Shenzhen City during 1979-2020. Bull. Soil Water Conserv. 2021, 41, 198–205, (In Chinese with English Abstract). [Google Scholar] [CrossRef]
- Xu, H.Q.; Wang, M.Y. Remote Sensing-based Retrieval of Ground Impervious Surfaces. J. Remote Sens. 2016, 20, 1270–1289, (In Chinese with English Abstract). [Google Scholar] [CrossRef]
- Xu, H.Q. A New Remote Sensing Index for Fastly Extracting Impervious Surface Information. Geomat. Inf. Sci. Wuhan Univ. 2008, 33, 1150–1153, (In Chinese with English Abstract). [Google Scholar]
- Yan, X.; Zhu, D.M.; Yang, R.S. A visible-band remote sensing index for extracting impervious surfaces. Trans. Chin. Soc. Agric. Eng. (Trans. CSAE) 2020, 36, 127–134, (In Chinese with English Abstract). [Google Scholar] [CrossRef]
- Ren, P.F.; Gan, S.; Xie, X.Q. Dynamic Analysis of Mountain City Impervious Surface Based on ETM+ Fused Image. Bull. Soil Water Conserv. 2013, 33, 109–112, (In Chinese with English Abstract). [Google Scholar] [CrossRef]
- Xiang, C.; Zhu, X.; Hu, D.Y. Monitoring the Impervious Surface with Multi-resource Remote Sensing Images in Beijing-Tianjin-Tangshan Urban Agglomeration in the Past Two Decades. J. Geo-Inf. Sci. 2018, 20, 684–693, (In Chinese with English Abstract). [Google Scholar] [CrossRef]
- Wu, X.; Guo, B.; Chen, Z.S.; Bin, G.; Zhongsheng, C.; Wenjiao, S. Spatio-temporal Dynamic Characterization of Impervious Surface in the Jiaozhou Bay Based on Landsat Imagery. Resour. Sci. 2018, 40, 2260–2269, (In Chinese with English Abstract). [Google Scholar] [CrossRef]
- Bauer, M.E.; Loffelholz, B.C.; Wilson, B. Estimating and Mapping Impervious Surface Area by Regression Analysis of Landsat Imagery. In Remote Sensing of Impervious Surfaces; CRC Press: Boca Raton, FL, USA, 2007; pp. 31–48. [Google Scholar]
- Gillies, R.R.; Box, J.B.; Symanzik, J.; Rodemaker, E.J. Effects of Urbanization on the Aquatic Fauna of the Line Creek Watershed, Atlanta-a Satellite Perspective. Remote Sens. Environ. 2003, 86, 411–422. [Google Scholar] [CrossRef]
- Li, X.N.; Zhang, Y.J.; She, Y.J. Estimation of Impervious Surface Percentage of River Network Regions Using An Ensemble Leaning of CART Analysis. Remote Sens. Land Resour. 2013, 25, 174–179, (In Chinese with English Abstract). [Google Scholar] [CrossRef]
- Sebari, I.; He, D. Automatic Fuzzy Object-based Analysis of VHSR Images for Urban Objects Extraction. ISPRS J. Photogramm. Remote Sens. 2013, 79, 171–184. [Google Scholar] [CrossRef]
- Tang, Z.G.; Deng, G.; Li, S.W.; Li, C.; Chen, H.; Peng, H. Study on the Spatiotemporal Variation of Impervious Surface in Hunan Province foe Nearly 30 Years Based on Google Earth Engine. Geogr. Geo-Inf. Sci. 2020, 36, 41–46, (In Chinese with English Abstract). [Google Scholar]
- Dixit, M.; Chaurasia, K.; Mishra, V.K.; Singh, D.; Lee, H.-N. 6+: A Novel Approach for Building Extraction from a Medium Resolution Multi-Spectral Satellite. Sustainability 2022, 14, 1615. [Google Scholar] [CrossRef]
- Sun, G.Y.; Chen, X.L.; Ren, J.C.; Zhang, A.; Jia, X. Stratified Spectral Mixture Analysis of Medium Resolution Imagery for Impervious Surface Mapping. Int. J. Appl. Earth Obs. Geoinf. 2017, 60, 38–48. [Google Scholar] [CrossRef]
- Li, D.R.; Luo, H.; Shao, Z.F. Review of Impervious Surface Mapping Using Remote Sensing Technology and Its Application. Geomat. Inf. Sci. Wuhan Univ. 2016, 41, 569–577+703. [Google Scholar] [CrossRef]
- Zhang, Y.C.; Li, Q.; Zang, Y.P. Research on Coastline Impervious Surface Extraction Method Based on Random Forest Model. Geospat. Inf. 2022, 20, 13–18+55+6, (In Chinese with English Abstract). [Google Scholar] [CrossRef]
- Zhang, Q. Extraction of Urban Impervious Surface Supported by Multi-source Remote Sensing Data: A Case Study of Tianjin. Eng. Surv. Mapp. 2023, 32, 69–75, (In Chinese with English Abstract). [Google Scholar] [CrossRef]
- Gao, Y.F.; Li, J.M.; Liu, D.W. Research on Extraction of Urban Impervious Surface Based on Random Forest Model: A Case Study in Hohhot. J. Glaciol. Geocryol. 2018, 40, 828–836, (In Chinese with English Abstract). [Google Scholar]
- Li, Y.M.; Yang, S.T.; Wu, B.W.; Liang, Y.; Meng, Y. Spatiotemporal evolution of impervious surface and the driving factors in Chenggong District, Kunming City. Remote Sens. Nat. Resour. 2022, 34, 136–143. [Google Scholar]
- Zhang, X.P.; Lu, Y.; Zhang, H.G.; Li, C.K. Remote sensing analysis of impervious surface changes in Zhoushan Islands during 1990–2011. Remote Sens. Land Resour. 2018, 30, 178–185. [Google Scholar]
- Wang, K.X.; Zhou, R. Urban impervious surface changes in main urban areas of Chongqing, China and associated driving forces for the period of 1995–2020. Mt. Res. 2023, 41, 521–531. [Google Scholar]
- Liu, C.X. Research on the Method and Application of Impervious Surface Extraction Based on Deep Learning Supported by Spectral Library: Taking Qingdao as an Example; Shandong University of Science and Technology: Qingdao, China, 2020; (In Chinese with English Abstract). [Google Scholar]
- Ullah, I.; Zeng, X.M.; Mukherjee, S.; Aadhar, S.; Mishra, A.K.; Syed, S.; Ayugi, B.O.; Iyakaremye, V.; Lv, H. Future amplification of multivariate risk of compound drought and heatwave events on South ASIAN population. Earth’s Future, 2023; 11, e2023EF003688. [Google Scholar] [CrossRef]
- Li, W.N. Study on Extraction Methods of Impervious Surface Information Extraction from Urban Area Using Remote Sensing; North University of China: Taiyuan, China, 2013; (In Chinese with English Abstract). [Google Scholar]
- Deng, C.B.; Wu, C.S. BCI: A Biophysical Composition Index for Remote Sensing of Urban Environments. Remote Sens. Environ. 2012, 127, 247–259. [Google Scholar] [CrossRef]
- Breiman, L. Random Forests. Mach. Learn. 2001, 45, 5–32. [Google Scholar] [CrossRef]
- Breiman, L. Bagging Predictors. Mach. Learn. 1996, 24, 123–140. [Google Scholar] [CrossRef]
- Ho, T.K. The Random Subspace Method for Constructing Decision Forests. IEEE Trans. Pattern Anal. Mach. Intell. 1998, 20, 832–844. [Google Scholar] [CrossRef]
- Pan, X.; Zhu, X.; Yang, Y.B.; Cao, C.; Zhang, X.; Shan, L. Applicability of Downscaling Land Surface Temperature by Using Normalized Difference Sand Index. Sci. Rep. 2018, 8, 236–248. [Google Scholar] [CrossRef] [PubMed]
- Yang, Y.B.; Chen, C.; Pan, X.; Li, X.; Zhu, X. Downscaling Land Surface Temperature in an Arid Area by Using Multiple Remote Sensing Indices with Random Forest Regression. Remote Sens. 2017, 9, 789. [Google Scholar] [CrossRef]
- Wang, L.L.; Zhang, X.Y. Analysis of Temporal and Spatial Evolution of Impervious Surface in Yellow River Diversion and Receiving Areas of Henan Province Based on Google Earth Engine. Yellow River 2022, 44, 76–80+86, (In Chinese with English Abstract). [Google Scholar]
- Yao, Z.X.; Meng, Q.Y.; Sun, Z.H.; Liu, S.; Zhang, L. Temporal and Spatial Correlation Between Impervious Surface and Surface Runoff: A Case Study of the Main Urban Area of Hangzhou City. J. Remote Sens. 2020, 24, 182–198, (In Chinese with English Abstract). [Google Scholar]
- Guo, X.; Li, P. Mapping plastic materials in an urban area: Development of the normalized difference plastic index using WorldView-3 superspectral data. ISPRS J. Photogramm. Remote Sens. 2020, 169, 214–226. [Google Scholar] [CrossRef]
- Su, S.S.; Tian, J.; Dong, X.Y.; Tian, Q.; Wang, N.; Xi, Y. An Impervious Surface Spectral Index on Multispectral Imagery Using Visible and Near-Infrared Bands. Remote Sens. 2022, 14, 3391. [Google Scholar] [CrossRef]
- Song, X.P.; Joseph, O.S.; Huang, C.Q.; Channan, S.; Townshend, J.R. Characterizing the Magnitude, Timing and Duration of Urban Growth from Time Series of Landsat-based Estimates of Impervious Cover. Remote Sens. Environ. 2016, 175, 1–13. [Google Scholar] [CrossRef]
- Deng, C.B.; Zhu, Z. Continuous Subpixel Monitoring of Urban Impervious Surface Using Landsat Time Series. Remote Sens. Environ. 2020, 238, 1–21. [Google Scholar] [CrossRef]
- Feng, S.S.; Fan, F.L. Spatial-Temporal Changes of Impervious Surface in the Guangdong-Hong Kong-Macao Greater Bay Area during 2006-2016. Trop. Geogr. 2018, 38, 536–545, (In Chinese with English Abstract). [Google Scholar]
- Wang, Y.Q. Qingdao Port Today. Cross-Strait Relat. 1997, 6, 39, (In Chinese with English Abstract). [Google Scholar]
- Ma, Y.Y.; Li, G.X.; Liu, Y.; Shi, J.H. Monitoring Dynatic Change of Wetland of Jiaozhou Bay and Quality Evaluation Based on Remote Sensing; Ocean University of China: Qingdao, China, 2006. [Google Scholar]
- Zhang, X.L.; Zhang, C.H.; Xu, Z.J.; Xie, W.; Sui, Y.; Xi, M. Landscape Pattern Changes and Their Environmental Effects of Coastal Wetlands in Jiaozhou Bay. Geol. Rev. 2012, 58, 190–200. [Google Scholar]










| No. | Date | Sensor | Resolution/m | Data Quality | 
|---|---|---|---|---|
| 1 | 18 September 1986 | Landsat 5 TM | 30/15 | Low Cloud Coverage and High Quality | 
| 2 | 31 August 1991 | |||
| 3 | 27 September 1995 | Cloud-Free and High Quality | ||
| 4 | 8 September 2000 | |||
| 5 | 20 July 2005 | |||
| 6 | 23 September 2011 | |||
| 7 | 23 September 2017 | Landsat 8 OLI | ||
| 8 | 1 June 2022 | 
| Method | OA | UA | PA | F1 Score | |
|---|---|---|---|---|---|
| BUAI | 56.30% | 82.00% | 53.57% | 50.00% | 51.72% | 
| BCI | 76.62% | 90.00% | 92.86% | 83.87% | 83.87% | 
| RF | 87.73% | 95.00% | 92.86% | 89.66% | 91.23% | 
| Year | Deflection Angle (°) | Major Axis Radius (km) | Minor Axis Radius (km) | Mean Center Coordinates | |
|---|---|---|---|---|---|
| X | Y | ||||
| 1986 | 48.49 | 3.73 | 2.13 | 259,103.61 | 4,017,458.74 | 
| 1991 | 47.51 | 4.15 | 2.18 | 256,911.44 | 4,013,142.65 | 
| 1995 | 46.23 | 5.01 | 2.19 | 249,928.46 | 4,010936.07 | 
| 2000 | 46.01 | 4.57 | 2.25 | 255,912.24 | 4,011,563.71 | 
| 2005 | 44.88 | 4.35 | 2.22 | 252,752.22 | 4,010,423.09 | 
| 2011 | 45.28 | 4.66 | 2.13 | 251,996.53 | 4,008,808.15 | 
| 2017 | 46.93 | 5.00 | 2.18 | 251,772.11 | 4,009,186.51 | 
| 2022 | 46.88 | 5.50 | 2.09 | 249,677.59 | 4,007,555.18 | 
| Year | Area (km2) | Coverage Rate (%) | Time Period | Change Rate (km2/Year) | Change Intensity (%) | 
|---|---|---|---|---|---|
| 1986 | 71.53 | 1.41 | 1986–1991 1991–1995 1995–2000 2000–2005 2005–2011 2011–2017 2017–2022 | 6.71 34.46 3.84 12.65 19.55 62.76 45.98 | 9.38 32.80 1.58 4.83 6.01 14.18 5.61 | 
| 1991 | 105.07 | 2.07 | |||
| 1995 | 242.92 | 4.78 | |||
| 2000 | 262.12 | 5.15 | |||
| 2005 | 325.39 | 6.40 | |||
| 2011 | 442.68 | 8.71 | |||
| 2017 | 819.24 | 16.11 | |||
| 2022 | 1049.16 | 20.63 | 
| Area | 1986–2005 | 2005–2022 | ||||
|---|---|---|---|---|---|---|
| Extended Area (km2) | Rate of Change (km2∙a−1) | Intensity of Change (%) | Extended Area (km2) | Rate of Change (km2∙a−1) | Intensity of Change (%) | |
| Chengyang District | 53.19 | 2.80 | 21.79 | 116.64 | 6.86 | 10.39 | 
| Huangdao District | 67.35 | 3.54 | 273.02 | 273.30 | 16.08 | 23.42 | 
| Jimo District | 38.34 | 2.02 | 8.40 | 152.41 | 8.97 | 14.38 | 
| Jiaozhou | 28.96 | 1.52 | 26.92 | 115.87 | 6.82 | 19.68 | 
| Laoshan District | 25.72 | 1.35 | 33.43 | 28.46 | 1.67 | 5.62 | 
| Licang District | 22.99 | 1.21 | 15.07 | 15.33 | 0.90 | 2.91 | 
| Shibei District | 13.95 | 0.73 | 6.51 | 16.34 | 0.96 | 3.81 | 
| Disclaimer/Publisher’s Note: The statements, opinions and data contained in all publications are solely those of the individual author(s) and contributor(s) and not of MDPI and/or the editor(s). MDPI and/or the editor(s) disclaim responsibility for any injury to people or property resulting from any ideas, methods, instructions or products referred to in the content. | 
© 2024 by the authors. Licensee MDPI, Basel, Switzerland. This article is an open access article distributed under the terms and conditions of the Creative Commons Attribution (CC BY) license (https://creativecommons.org/licenses/by/4.0/).
Share and Cite
Ma, P.; Liu, Y.; Han, X.; Geng, X.; Cui, X.; Zhao, L.; Liu, Y.; Han, R. Analysis of the Spatiotemporal Evolution and Driving Mechanisms of Impervious Surfaces along the Jiaozhou Bay (China) Coast over the Past Four Decades. Sustainability 2024, 16, 5659. https://doi.org/10.3390/su16135659
Ma P, Liu Y, Han X, Geng X, Cui X, Zhao L, Liu Y, Han R. Analysis of the Spatiotemporal Evolution and Driving Mechanisms of Impervious Surfaces along the Jiaozhou Bay (China) Coast over the Past Four Decades. Sustainability. 2024; 16(13):5659. https://doi.org/10.3390/su16135659
Chicago/Turabian StyleMa, Pengyun, Yilin Liu, Xibin Han, Xiangfeng Geng, Xiaodong Cui, Lihong Zhao, Yun Liu, and Rui Han. 2024. "Analysis of the Spatiotemporal Evolution and Driving Mechanisms of Impervious Surfaces along the Jiaozhou Bay (China) Coast over the Past Four Decades" Sustainability 16, no. 13: 5659. https://doi.org/10.3390/su16135659
APA StyleMa, P., Liu, Y., Han, X., Geng, X., Cui, X., Zhao, L., Liu, Y., & Han, R. (2024). Analysis of the Spatiotemporal Evolution and Driving Mechanisms of Impervious Surfaces along the Jiaozhou Bay (China) Coast over the Past Four Decades. Sustainability, 16(13), 5659. https://doi.org/10.3390/su16135659
 
        



 
       