You are currently viewing a new version of our website. To view the old version click .
Sustainability
  • Systematic Review
  • Open Access

30 June 2024

Typology of Informal Learning Spaces (ILS) in Sustainable Academic Education: A Systematic Literature Review in Architecture and Urban Planning

,
,
,
and
1
Faculty of Design and Architecture, Universiti Putra Malaysia (UPM), Serdang 43400, Selangor, Malaysia
2
Department of Urban Planning, College of Architecture and Planning, King Saud University, P.O. Box 57448, Riyadh 11574, Saudi Arabia
3
Department of Architecture & Building Science, College of Architecture and Planning, King Saud University, P.O. Box 57448, Riyadh 11574, Saudi Arabia
*
Authors to whom correspondence should be addressed.
This article belongs to the Special Issue New Technology-Enhanced Learning and Teaching and Sustainable Education

Abstract

Informal learning spaces (ILS) offer unique opportunities for students to interact and develop skills in a more social, resilient, and sustainable environment. However, there is a lack of a definitive typology for ILS and related design factors and outcomes. Therefore, this study aimed to identify the typology of ILS in academic education, including relevant design factors and positive outcomes from architectural and urban planning perspectives. A systematic literature review was conducted on articles published between 2004 and 2024 from four databases: Scopus, ScienceDirect, Emerald Insights, and IEEE Xplore. The included articles are in English and based on empirical data published in peer-reviewed journals, focusing on informal learning and its settings. A total of 37 full-text articles were included in the descriptive review, from which two categories and six types were identified: private indoor quiet space, semi-private/semi-public indoor space, public indoor space, public sustainable space, public outdoor space, and comprehensive space. The results also revealed seven categories of factors affecting these types of ILS: personal aspects, spatial design, physical settings, resources, social aspects, natural environment, and perceived environment. Furthermore, these ILS significantly contributed to five categories of positive outcomes: learning efficacy, socialisation, refreshment and relaxation, health outcomes, and sustainable development. Therefore, this SLR significantly contributed to the definition and typology of ILS in sustainable higher education.

1. Introduction

Universities are the earliest educational institutions that have served as centres for education, research, and knowledge dissemination for centuries. They serve a large community, including educators, researchers, scientists, and society at large [1]. Historically, university campuses have been shaped by an emphasis on traditional (formal) instructional methods in formal learning spaces (traditional classrooms) [2,3]. In contemporary times, universities continue to play a vital role in society by fostering academic excellence, nurturing research endeavours, and preparing individuals for professional careers [2,3]. However, several factors, such as modern technology, rapid urbanisation, and ongoing developments, have necessitated changing the traditional learning methods [2,4]. These factors led to a growing recognition to cater to diverse learning styles and needs amongst students, leading to the emergence of creative pedagogical methods, such as virtual learning, blended learning, non-formal learning, informal social learning, and sustainable learning. These methods, in turn, address the multifaceted cultural, social, and intellectual requirements of different students [3,4]. Beyond merely impacting educational practices, these factors directly influence the architectural design and environmental psychology of academic education institutions. This shapes the spatial identity of collegiate environments and significantly influences students’ satisfaction levels and overall wellbeing [4,5]. Therefore, alternative learning settings, such as informal and sustainable learning social learning spaces, need to be integrated into traditional learning settings to accommodate students’ contemporary needs for academic education [5].
Informal learning spaces are increasingly recognised as an essential spatial development on the university campus. These spaces provide students with opportunities in a more relaxed and resilient environment that encourages social engagement and fosters meaningful activities among students and faculty [6]. These spaces also provide sustainable social learning environments rich in various technological resources and basic facilities to meet the needs of modern academic life [7,8]. Therefore, as educational landscapes continue to evolve in response to societal changes and technological advancements, the adaptation of learning environments becomes pivotal in ensuring the efficacy and relevance of sustainable higher education experiences [6]. Universities and academic education institutions must prioritise the design of spaces that support diverse learning methods, foster sustainable social learning, and promote student success [7]. Informal learning in academic education usually occurs in nearby informal learning spaces (ILS). The ILS includes multi-functional settings for self-directed learning that promote the social dimension of staff and students across various disciplines on the campus grounds. These spaces, which can be located within or outside the premises of the formal setting, offer environments conducive to exploration and independent study, thus contributing to sustainable campuses. The architecture and planning of the ILS could be affected by several educational, environmental, social, and personal factors that could affect the ILS typology [7,8].
Overall, students usually prefer quiet, informal settings for private study, yet they prefer learning settings with social aspects for collaborative study activities [8]. Ibrahim et al. [9] confirmed that social learning settings afford spaces that have the potential to promote a sustainable, resilient social learning experience outside the traditional learning spaces. These spaces are characterised by their flexibility and adaptability, allowing users to engage in learning activities according to their preferences and needs [10]. As a result, informal social learning is critical to contribute to sustainable education by promoting inclusive quality education and fostering resilient social learning experiences [2,10].
There is growing acknowledgement of the importance of informal social learning spaces, which have become equally important to formal learning spaces (FLS) for the higher education community due to their multidisciplinary contribution to the campus’s daily life. Existing studies related to learning settings often approach the concept of informal learning spaces from a broad, general perspective [2,9,11,12]. However, there is a gap in research that provides a definitive typology for ILS. Furthermore, previous studies have primarily concentrated on formal learning environments like lecture halls and classrooms [2,13]. However, there is growing recognition of the importance of exploring emerging learning settings, like informal social learning settings (ISLS) [2,9,10]. Existing evidence also indicated the design factors and potential benefits of informal spaces from a general perspective. Yet, there is a lack of study on the design criteria and possible benefits based on the different typologies of ILS. Therefore, there is a need for systematic categorisation to define and understand the various types of ILS, related design factors, and positive outcomes. This study aimed to identify the typology of ILS academic education, relevant design criteria, and positive outcomes, focusing on the social, sustainable, and health contexts.
A systematic literature review and thematic descriptive review following Moher et al.’s [14] approach was used to synthesise and analyse 37 full-text journal articles published in peer-reviewed journals in English over the past 20 years. The authors conducted an initial electronic search on four databases, namely Scopus, ScienceDirect, Emerald Insights, and IEEE Xplore, to systematically review the typology of ILS, their relevant design criteria, and their positive outcomes. The current review aims to answer the following questions: What are the typologies of informal learning spaces (ILS), and what are their significant design factors and relevant outcomes in sustainable academic education from architectural and urban planning perspectives? By answering this, the current SLR contributes to filling the gap in the existing literature by providing a comprehensive typology (six types) of informal learning spaces, identifying their personal, spatial, social, and environmental factors and related learning, social, health, and sustainable benefits in the context of sustainable academic education. Therefore, it contributes significantly to linking academic education to sustainable social environments. The rest of the current study is organised as follows: In Section 2, the “Literature Review” discusses the existing results related to informal and social learning concepts and settings and their design elements. It also includes the “theoretical basis of the study”, which discusses the theoretical basis and hypothesis developed based on the existing theories and literature reviews. Section 3, containing “Materials and Methods”, provides a discussion of the SLR methodology, search strategy, inclusion and exclusion criteria, study selection, data extraction and synthesis, and quality assessment of the selected studies. Section 4, titled “Results,” discusses the main results regarding the characteristics of the selected study, the typology of ILS, the design factors of ILS, and positive outcomes related to ILS. Section 5, “Discussion”, describes and discusses the key findings, limitations, recommendations for future studies, conclusion, and contributions of the study.

2. Literature Review

2.1. Informal (Social) Learning and Sustainability

Learning happens based on a set of formal or informal learning practices and depending on the learning settings, whether in traditional classrooms or informal learning settings (outside classrooms) [1]. Successful learning institutes must promote various forms of learning settings to enhance students’ experience and knowledge and contribute to sustainable education [1]. Informal learning could refer to the learning practice that does not require a formal curriculum, occurs spontaneously, and is self-directed by the learner in informal settings away from traditional formal learning settings [1]. Informal learning can occur either individually or within groups, depending on the learning environment and the preferences of the learners. Beckers et al. [8] highlighted two basic types of the informal learning experience, including individual learning that requires focus and self-regulation, and group social, collaborative learning that requires social interaction amongst learners. Usually, informal individual learning occurs in private or personal settings, such as home bases. However, when the learning process becomes more collective and relies more on interaction amongst learners within informal sustainable settings, it transitions into what is termed “informal social learning” [11]. In this context, the exchange of knowledge, experiences, and ideas amongst peers becomes essential, fostering a collaborative, sustainable social learning atmosphere that is particularly conducive to ISLS [5]. However, various changes have occurred in the academic education system in recent decades. Modern academic education institutions should prepare learners for more collaborative skills and productive knowledge. Today’s learners are supposed to learn how to establish and use networks, cooperate with others, and have social communication skills [5,6,9]. These collaborative, dynamic skills enable learners to gain advantages from various perspectives, collective problem-solving, and mutual support, which enhances sustainable, resilient learning experiences beyond what can be accomplished by individual study or formal instruction alone [9,13].
Recently, informal (social) learning has become a fundamental aspect of educational frameworks, supplementing formal learning structures by taking place spontaneously throughout daily experiences in informal and social settings [15]. This recognition reflects a shift in perspective regarding the significance of informal learning, which frequently occurs outside the conventional classroom setting [2]. Yang and Chau [15] argued that the social learning experience is critical to enhancing learners’ performance and self-development by promoting their social learning collaboration, whereby the learning experience occurs when learners interact with each other and with the surrounding environment in a social and environmental context [16]. As a result, informal social learning is critical to contributing to sustainable education by promoting inclusive, quality education and fostering resilient social learning experiences [2].
In the academic context, informal social learning experiences increase students’ attentiveness and personal values and improve their social and intellectual abilities by providing a resilient social learning environment [6]. Informal social learning experiences could involve cooperation amongst learners on campus in co-working settings [16]. Additionally, these experiences can contribute to a sense of belonging and community amongst students, positively impacting their overall academic performance and wellbeing [17]. Importantly, enhancing a sound social learning experience by providing the proper ISL settings on campus grounds contributes significantly to inclusive quality education, which contributes to SGD4 (quality education) [10,17]. Overall, recognising the value of informal and social learning in academic educational settings can help implement strategies that support and improve academic learning experiences, ultimately improving the sustainable, resilient learning environment and learning outcomes for the whole academic community. However, previous studies mainly focused on formal learning methodology, often overlooking the significant role of informal social learning experiences and settings. Therefore, further research is needed to investigate social learning and its settings.

2.2. Informal Learning Spaces (ILS) and Their Architecture and Planning

Previous studies in academic education space design have examined various learning settings tailored to different learning typologies and group sizes on university campuses, focusing on formal and informal learning spaces [1]. Formal learning settings are the core spaces for conventional learning methodology, usually designed with specific technologies to accommodate the traditional learning experience [1,9]. However, spaces like libraries, cafeterias, open areas, and surroundings beyond the standard classroom setting are essential for promoting informal social learning interactions [8,17]. Informal learning experiences usually occur within informal contexts in nearby environments, which are called informal learning spaces (ILS). Existing literature highlighted a variety of ILS, including individual and cooperative, private and public, and integrated learning settings. However, there is a lack of comprehensive research that discusses and compares the design aspects of different types of informal learning settings in one study. The existing studies also focused more on the general outcomes of ILS. Yang and Chau [15] and Gulwadi et al. [18] argued that ILS play a crucial role in fostering social networks based on intellectual similarities and shared knowledge among learners. Zhou et al. [19] stated that social learning settings beyond traditional classrooms, such as socialisation common spaces and outdoor social areas on campus, can enhance the whole learning process through day-to-day social, collaborative learning activities. Peker and Ataöv [17] highlighted that informal (social) spaces not only enrich the learning experience but also contribute significantly to developing a vibrant, sustainable learning community.
Beyond the significant benefits of informal and social learning spaces, the existing literature revealed various factors affecting the use of these spaces. Basically, the architecture and urban planning of the learning space play a critical role in their typology and how they are used [11]. The design aspects of learning spaces, including architecture and layout, greatly influence the identity of the space and the experience of its users [17,18]. For example, physical design aspects are critical to the student’s experience in utilising them [18]. Environmental elements and technological facilities in these settings are also essential for the students’ experiences [20,21]. Furthermore, students’ preferences and personal characteristics could also influence the use pattern of specific informal social learning spaces [21]. The proper design characteristics of these spaces contributed to acquiring awareness, social improvement, and learning in many areas. Overall, informal social learning settings and their design aspects provide critical sustainable learning settings on campuses for promoting resilient social learning experiences. Despite the wealth of research on learning settings, there remains a notable absence of a unified, precise definition and typology of informal learning settings within the existing literature. Therefore, there is a need for a systematic reference to define the typology of ILS, particularly in academic education.

2.3. Theoretical Basis of The Study

The theoretical basis of this study was developed based on the existing body of knowledge and social learning theory developed by Albert Bandura [22] in 1977 and discussed by Selinger [23]. Social learning theory by Albert Bandura [22] refers to the fact that people learn socially, not just intellectually; it suggests that individuals learn new behaviours by observing and imitating others in the surrounding environment, leading to the modelling of observed behaviours. It proposes that learning occurs through interaction and observation and is influenced by human social and environmental factors, such as socialisation, motivation, attitudes, and emotions [22,23,24]. Bandura’s theory of social learning assumes that social and environmental settings are essential stimuli for learning. Thus, the social learning theory was used to establish the relationship among the key themes of the study, as shown in Figure 1. Social learning theory integrates behavioural and cognitive learning theories to provide a comprehensive model that can account for the wide range of learning experiences in the real world [23,24,25]. The theory departs from the understanding that learning is not purely behavioural but rather a cognitive process that takes place in a social and environmental context and is affected by the physical environment. In line with social learning theory, Kaplan and Kaplan [24] proposed the attention restoration theory, arguing that the physical environment’s novel and diverse objects are elements of interest that replenish and nourish attention, deplete energy, stimulate social learning, and enhance wellbeing. Existing studies have also endorsed the connection between learning settings (physical environment of learning) and learning activities (informal social learning experience); e.g., Beckers et al. [8] proposed a direct connection between learners’ learning activity and their learning environment. Zhou et al. [19] utilised situative theories of collaborative learning, which indicate that knowledge and learning are situated in experience and socially constructed, meaning that the learning experience occurs through active participation in social, collaborative practice [19]. Similarly, Harrop and Turpin [11] argued that learning occurs through the dynamic construction of tasks within a particular context and through active social participation in certain practices, depending on the nature of the context. In this sense, informal learning can be formed through social practice and based on the influence of the surrounding spatial environments. Therefore, informal social learning settings and their design parameters (social and spatial environment) can stimulate personal attitudes towards various informal learning activities (behaviour and practice).
Figure 1. Informal learning settings for social learning outcomes based on Social Learning Theory (Bandura [22]; Selinger [23]).

3. Materials and Methods

The current study employed a rigorous and systematic approach to ensure thorough and impartial coverage of the literature using a stringent review protocol and prioritising empirical evidence. A systematic review and thematic and descriptive review were used following the PRISMA guidelines developed by Moher et al. [14] (Supplementary Materials). The systematic literature review (SLR) is an optimal research approach aiming to answer specific research questions by thoroughly assessing evidence and offering extensive coverage of the existing literature [14]. In line with the main research questions mentioned in the introduction, the current systematic review study aimed to answer the following sub-questions: (1) What are the typologies of ILS in academic education and relevant outcomes from architectural and urban planning perspectives? (2) What are the design factors affecting ILS in academic education? (3) What are the relevant outcomes and design factors for the different typologies of ILS in academic education from architectural and urban planning perspectives? An initial search was conducted on PROSPERO to verify the absence of a registered study protocol for a similar SLR. The current topic of interest was not the subject of any prior research that was identified. Therefore, the current SLR was registered with PROSPERO (CRD42024522073). A PRISMA guideline was utilised for data identification, screening, and eligibility. Thematic (using theme, category, and code) and descriptive reviews were used to analyse the content of the selected studies. Then, the results of SLR were synthesised narratively and presented in tabular and figural forms. Atlas.ti.9, Mendeley desktop, v1.19.8 and Microsoft Excel 365 version 2405 were used to conduct the thematic analysis, descriptive review, and tabular and figural analyses. More details on each phase are shown in Figure 2.
Figure 2. PRISMA flowchart for the selected articles.

3.1. Search Strategy

The key digital search was conducted in January and February 2024 for studies over the last 20 years (from 2004 to 2024). Two reviewers independently screened four electronic databases: Scopus, ScienceDirect, Emerald Insights, and IEEE Xplore. They also conducted a manual search for the references to the selected full-text material using Google Scholar. They used the following search string and MeSH terms: (“informal learning space” [MeSH Terms] OR “outside classroom” OR “breakout space” [MeSH Terms] OR “sustainable learning space” OR “cafeteria” OR “outdoor learning space” [MeSH Terms] OR “library” OR “collaboration incubator”) AND (“typology” [MeSH Terms] OR “type” [MeSH Terms] OR “design” [MeSH Terms] OR “criteria” [MeSH Terms] OR “attributes” OR “factors”)AND (“social learning” OR “active learning” OR “informal learning” OR “social interaction” OR “socialisation” OR “sustainable learning” OR “healthy learning”) AND (architecture OR “urban planning” [MeSH Terms]). Whenever necessary, the search terms or MeSH terms and operators (like truncation, Boolean operators, parentheses, wildcards, and quotation marks) were applied in the main search. Figure 2 shows a PRISMA flow diagram describing the various stages of the current SLR.

3.2. Inclusion and Exclusion Criteria

The inclusion and exclusion criteria used in the current SLR are as follows: (1) Type of publication: including only (indexed peer-reviewed) journal articles to ensure the quality of the selected text materials in the review. (2) Methodology of the study: involving only empirical data, like quantitative, qualitative, or mixed methods. As a result, books, chapters in books, reports, review journal articles, or other publications not published in peer-reviewed indexed journals were excluded to ensure the quality of the selected text materials. (3) Scope of the study: selected studies must include results or findings on the ILS in academic education from architectural or urban planning contexts based on the questions of the current SLR. Studies that did not include any results on ILS in architectural or urban planning contexts were excluded to ensure the current review questions were addressed. (4) Type of participants: the sample of the students must be users of ILS in academic education, usually aged 18 and above. This is also based on the questions of the SLR, as the current study focuses on the design of informal learning settings in academic education. (5) Language and year of the study: including only studies in the English language published in the last 20 years, based on the limitation of the current SLR as it is limited to English language publications only in the previous 20 years. Yet, no related journal articles were found before 2004. The inclusion and exclusion criteria were applied in different screening and identification phases of the SLR using the Mendeley Desktop.

3.3. Study Selection

In the first stage of PRISMA (identification), two reviewers (Author 1 and Author 4) independently searched the selected databases and imported the text materials to Mendeley Desktop. The two reviewers searched the databases for all text material using the Electronic Management Research Library Database of the two reviewers’ affiliated universities. Therefore, all text materials included in this review were open-access. At this stage, duplicate text materials were excluded. In the second stage (screening), the two reviewers reviewed titles and abstracts of the text materials for the type of publication criteria. They also screened the text material based on the inclusion criteria of language and year of publication. Title and abstract screening were then screened based on the study scope criteria. Thus, all articles that were selected by one reviewer or both were included in the next step. In the third stage of PRISMA (eligibility), all articles selected in the previous step were imported in full-text to Mendeley Desktop and reviewed for eligibility criteria (including the type of participants, methodology, scope, and quality appraisal of the study) by the same two reviewers. A manual search was performed on the reference lists of the selected full-text articles using Google Scholar to ensure that no articles were overlooked in the previous step of the search procedure. Eventually, the two independent reviewers thoroughly debated the selected articles and agreed on their inclusion. In the event that a consensus could not be reached, the final decision was determined by an impartial third reviewer (Author 5), utilising the Newcastle–Ottawa Scale checklist. A summary table was prepared for the selected full-text articles to present data from each study (Appendix B). The included full-text studies were then reviewed, analysed, and synthesised by the two authors using Microsoft Excel and Atlas.ti.9. All five authors provided their consent to the procedures outlined in the search protocol.

3.4. Data Extraction and Synthesis

The two reviewers extracted all data from the selected full-text articles relevant to informal learning settings in academic education from an architectural or urban perspective; the data were extracted based on the definition, typologies, design factors, and sustainable, health, and social impact of ILS. For example, each result from the selected studies that showed a significant relationship related to the informal or social learning spaces in higher education from an architectural or urban planning perspective was reviewed and analysed. The social learning theory developed by Albert Bandura in 1977 was used as a conceptual framework for the current SLR to synthesise the data based on the relationships amongst the key domains [22,23]. This conceptual background was used to understand and identify the typologies of informal (social) learning spaces and their relevant design factors and outcomes. Therefore, three themes were used to extract the data: (a) the typology of ILS in academic education, (b) the design factors of ILS, and (c) positive outcomes related to ILS. These three themes were also identified based on the SLR questions and objectives. The data will be analysed and synthesised from an architectural or urban planning perspective.
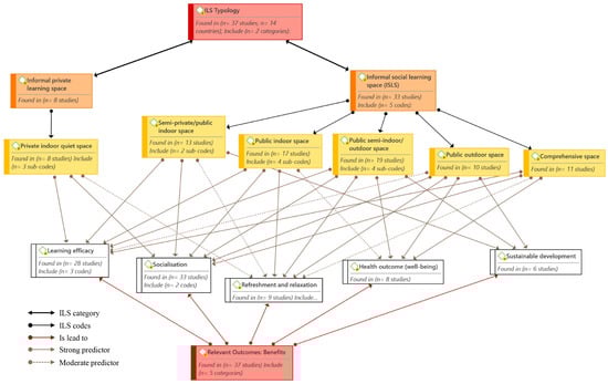
Regarding the first theme (typology of ILS), the data were synthesised and analysed in two categories (informal learning space and informal social learning space), six codes, and fifteen subcodes describing the types of ISL and their main definitions and terminologies. The data were synthesised into seven categories and 20 codes for the second theme (design criteria of ILS). The seven categories of this theme were personal factors, physical settings, spatial design, resources, social aspects, natural environment, and perceived environment. The third theme (sustainable, social learning, and health outcomes related to ILS types) was described in five categories and ten codes. The five categories were learning efficacy, socialisation, refreshment and relaxation, sustainable development, and health outcomes (Appendix A). The two subjects in the first theme were identified based on the definitions set by the existing literature; the ILS that promote individual use of learners were named “informal private learning spaces” [11,19]. Meanwhile, “informal social learning spaces” refer to the learning experience of learners within groups in informal academic settings [1,10,11]. Furthermore, all the terms of the codes and sub-codes used in each theme were adapted from the existing literature [10,11,19,26,27,28,29].

3.5. Study Quality Assessment

The two reviewers (Author 2 and Author 4) finally independently carried out a quality assessment for the main items of the full-text articles using the Newcastle–Ottawa Scale (NOS) checklist [30]. The Newcastle–Ottawa Scale (NOS) is an 8-item quality assessment checklist used to assess the quality of non-randomised studies in systematic reviews and meta-analyses [30]. The NOS consisted of seven items that focused on evaluating three themes: (a) study selection: four factors, (b) study comparability: one factor, and (c) study outcomes: two factors (Appendix B). The authors resolved disagreements regarding the included full-text articles in online meetings. The impartial reviewer (Author 5) made the final decision on the included articles through a verification check using NOS. The current SLR only involved full-text articles that had a low risk of bias based on NOS scores (NOS scores from 6 to 7 points). The studies that had a high risk of bias (NOS score ranging from 4 to 5 points) and a very high risk of bias (NOS score ranging from 0 to 3 points) were not included in the SLR [30].

4. Results

Firstly, a total of 3394 journal articles were identified through the search using the specified databases. Furthermore, two additional articles were included by manually searching the reference lists of the final selected full-text articles. After removing duplicate studies and including only peer-reviewed journal articles published in the English language from 2004 to 2024, a total of 1814 articles were retained. However, 1480 articles were rejected based on screening the title and abstracts, as they were considered ineligible due to the unsuitable scope of the studies (n = 1161) or the unsuitable sample of the study (n = 319). In the eligibility step, the two reviewers carefully reviewed a total of 334 full-text articles. Out of these, 37 full-text articles were included in the thematic and descriptive review, while 297 articles were excluded. The reasons for exclusion were as follows: 124 articles were review studies, 37 articles involved samples other than users of spaces in academic education who were not aged 18 years and above, 132 articles did not include any results on informal learning settings, and 4 studies did not meet the required quality standards (NOS total quality score less than 6). These rejected articles lacked data on outcomes, accurate exposure identification, proper control of confounding factors, or an adequate sample size. Figure 2 displays a PRISMA flowchart illustrating the selection process. The results were synthesised and analysed according to the three specified themes.

4.1. Characteristics of The Selected Study

Of the selected full-text articles, 14 were quantitative methods (questionnaire survey: n = 8, observation: n = 4, or experimental approach: n = 2), 14 were mixed methods (observation and interview: n = 8, or questionnaire survey and interview: n = 6), and 9 were qualitative methods (interview: n = 6, case study: n = 2, or focus group discussions (FGDs): n = 1). The selected studies were conducted in 14 countries only, with 24.3% in the UK (n = 9), followed by 16.2% in the United States (n = 6), 13.5% in Malaysia (n = 5), 10.8% in each of Australia and China (n = 4 each), 5.4% in each of Germany and the Netherlands (n = 2 each), and 2.7% in each of Egypt, Finland, Japan, India, and Pakistan (n = 1 each). One of these studies was conducted in three European countries, including the UK, Spain, and Sweden (n = 1, 2.7%). Of these 37 selected articles, 82.8% focused 100% on different types of ILS (n = 31), while 16.2% focused 50% on the ILS and 50% on FLS (n = 6). Regarding the internal and external validity of individual studies (such as methodology and sample validation), 32.3% used a valid approach of sampling for external validity (n = 12); 24.3% used multiple sources of data (data triangulation) to increase the internal validity of the study (n = 9) [31]; 18.9% applied reliability and pilot test validation (n = 7); 13.5% applied a pilot test for validity (n = 5). However, 10.8% of the selected studies did not show an explicit approach to internal and external validity or reliability (n = 4).
In the beginning (between 2007 and 2013), the study’s direction was towards the design of a single indoor public space, such as a library setting or learning commons, for social learning [11,32,33,34,35,36]. Between 2013 and 2022, the study trends were towards the design of multifunctional informal social learning spaces for social learning in academic settings [6,7,8,12,37,38,39,40]. After 2022, a new type of semi-outdoor public social learning space called pocket settings emerged to enhance academic social learning [10,27,29,41]. However, there is a lack of comprehensive research that addresses the design of different types of informal social learning spaces. In terms of study limitations, the majority of the selected studies (62.16%) had limitations in the study area; they were limited only to one case study each [6,19,26,28,33,34,35,37,38,39,40,41,42,43,44,45,46,47,48,49,50,51,52]. Furthermore, 27.03% of the selected studies had limitations in the variables of the study [7,8,10,11,12,27,29,32,53,54]; for example, the study did not address the cause-and-effect relationships [7,8,10,11,12]. Four studies (10.81% of the selected studies) showed limitations in sampling, including sample size and sample type [9,20,24,45]. For more details on the selected articles, a detailed summary of the included studies is provided in Appendix A.

4.2. Typology of ILS in Academic Education

This section discusses the first theme regarding the typology of ILS in academic education. This theme was synthesised into two categories: informal private learning spaces and informal social learning spaces (ISLS). The first category was mentioned in 21.6% of selected studies (n = 8), and it represented a private, indoor, quiet space. This category was described in three codes: (a) home bases (n = 3 studies) [7,8,42], (b) creative learning spaces (n = 2 studies) [11,43], and (c) library private rooms (n = 3 studies) [26,37,44]. Therefore, informal private learning settings refer to private indoor spaces that usually provide quiet space for study and Internet or ICT access to enhance individual users’ focus on private study. It is generally represented in home bases and library private rooms [7,8,26,37,44].
The second category was described in five codes: (1) semi-private, semi-public indoor settings for small group activities, mentioned in 35.1% of the selected studies (n = 13). This code was described in two sub-codes: (a) active learning space (n = 5 studies) [26,37,44,45,46,47,53] and (b) learning commons (n = 8 studies) [7,8,19,32,33,42,48]. Semi-private, semi-public indoor space refers to indoor learning settings with a certain level of accessibility to public users in small groups. It is designed with various kinds of services and materials to promote students’ informal and social learning.
(2) Public indoor spaces for group activities were mentioned in 45.9% of the selected studies (n = 17) and described in four sub-codes: (a) social learning space (SLS) in 14 studies [6,7,8,12,13,34,38,39,42,46,47,50,55,56]; (b) the ‘Hub’ in one study [35]; (c) the “Edge” in one study [36]; (d) “Zone24” (n = 1 study) [51]. The public indoor space refers to any indoor social learning setting accessible to public users on campus grounds and designed to provide multiple settings for enhancing informal social active learning for groups of users on campus grounds.
(3) Public semi-indoor/semi-outdoor (or sustainable) spaces were highlighted in 51.4% of the selected full-text articles (n = 19) discussed in four sub-codes: (a) Third Place in one study [54]; (b) pocket sustainable settings in four studies [10,12,27,41]; (c) the “Atrium” in two studies [28,52]; (d) other public semi-outdoor spaces in 13 studies [6,7,8,29,38,39,40,41,46,47,50,55,56]. The public semi-indoor/semi-outdoor (sustainable) space refers to any semi-indoor or semi-outdoor setting accessible to public users on campus grounds designed to provide a diverse range of activities and settings for enhancing various social learning activities and contribute significantly to sustainability.
(4) Public outdoor spaces were discussed in 27.0% of the full-text articles (n = 10) and described in one main sub-code: outdoor spaces [7,8,12,37,41,42,46,47,50,56]. Public outdoor settings refer to any outdoor space open to public users on campus grounds and provide flexible settings for multiple social activities nearby outdoors.
(5) Comprehensive spaces were mentioned in 29.7% of the selected full-text articles (n = 11), which refers to multifunctional settings that combine different types of ILSs and activities, such as libraries, student unions, cafes, corridors, and courtyards, and provide flexible, informal social learning activities on campus grounds [6,7,8,13,27,28,29,35,36,37,38,40,41,46,47,50,51,52,54,55,56]. Therefore, the informal learning space typology can be identified based on the user type (individual or group), user activity (quiet focus study, collaboration, or socialisation), and physical aspect of the space (space planning and architecture, such as enclosure and opening of space).

4.3. Design Factors of ILS in Academic Education

This section discusses the second theme regarding the design factors of ILS in academic education. It was synthesised into seven categories and 20 codes. The seven categories were: (a) personal factor referring to the users’ individual characteristics, which was mentioned in 18.9% of the selected studies (n = 7) in two codes: personal preference and demographic characteristics [6,7,10,27,47,50,55]. The personal factor category was moderately related to private indoor quiet spaces (one sub-code: home bases), public indoor space (one sub-code: SLS), and public semi-indoor semi-outdoor space (one sub-code: other public semi-outdoors). Yet, it was strongly related to semi-private spaces, all codes of semi-public indoor spaces (active learning spaces and learning commons), outdoor spaces, and comprehensive spaces (Table 1).
Table 1. Matrix of factors affecting different types of ILS.
(b) The physical settings category was mentioned in 48.6% of the selected articles (n = 18) and referred to four aspects (codes), including location and proximity, availability, size and enclosure, and connectivity [10,11,12,13,26,27,34,35,40,41,42,47,50,54]. All of the ILS codes were strongly related to physical settings, including private indoor quiet spaces (all sub-codes: home bases, creative learning space, and library private room), semi-private semi-public indoor spaces (all sub-codes: active learning spaces and learning commons), public indoor spaces (all sub-codes: SLS, the Hub, the Edge, and Zone24), public semi-indoor/semi-outdoor space (three sub-codes: pocket settings, the Atrium, and other public semi-outdoors), outdoor spaces, and comprehensive spaces. This result showed that the physical setting design factor was significantly related to all six types of ILS in academic education.
(c) Spatial design referred to four codes, including furniture, colour, light and lighting, and sound and quietness, which were mentioned in 64.8% of the analysed articles (n = 24) [10,11,12,13,26,27,28,29,34,35,41,43,44,45,47,48,49,50,51,52,53,54,55]. Spatial design criteria strongly predicted all the categories, codes, and sub-codes of the ILS in academic education. Thus, spatial design was the most common design criterion related to ILS typology and the most frequent in the selected articles.
(d) The resources category was mentioned in over half of the selected studies (54.3%, n = 20) and indicated in two codes: ICT, or Internet technology, and refreshments [6,8,11,19,28,29,33,34,35,36,38,40,42,44,45,48,51,52,54,55]. The resource factor strongly predicted all sub-codes of private indoor quiet spaces (home bases, creative learning spaces, and library private rooms), all sub-codes of semi-private semi-public indoor spaces (active learning spaces and learning commons), all sub-codes of public indoor spaces (SLS, the Hub, the Edge, and Zone24), outdoor spaces, and comprehensive spaces (Table 1). It was moderately related to two sub-codes of public semi-indoor/semi-outdoor space (the Atrium and other public semi-outdoors).
The social aspect category was mentioned in 29.7% of the analysed articles (n = 11) [10,12,27,32,33,35,36,41,49,55]. The social aspect was strongly related to public indoor spaces (three sub-codes: SLS, the Hub, and the Edge), outdoor spaces, and comprehensive spaces (Table 1). It was also moderately related to semi-private, semi-public indoor spaces (one code: learning commons) and public semi-indoor/semi-outdoor spaces (two codes: pockets and other public semi-outdoors). However, the social aspect criterion did not show any relationship with the type of private informal learning settings.
(e) The natural environment factor also referred to four codes: temperature, air quality, softscape, and natural shade, and was mentioned in 21.6% of the selected studies (n = 8) [10,11,27,29,34,37,41,49]. The natural environment factor was moderately associated with private indoor quiet spaces (one sub-code: creative learning spaces), public indoor spaces (one sub-code: SLS), and public semi-indoor semi-outdoor spaces (two sub-codes: pockets and other public semi-outdoors). Three codes of ILS were strongly related to the natural environment factor, including all sub-codes of semi-private, semi-public indoor space (active learning space and learning commons), outdoor spaces, and comprehensive spaces (Table 1).
(f) The perceived environment category was mentioned in only 16.2% of the selected articles (n = 6) and indicated in three codes: time of use, management and maintenance, and safety and security [6,11,27,42,44,51]. The perceived environment design criterion was moderately associated with private indoor quiet spaces (one sub-code: creative learning spaces), semi-private semi-public indoor spaces (one sub-code: learning commons), public indoor spaces (two sub-codes: SLS and Zone24), and public semi-indoor/semi-outdoor spaces (one sub-code: other public semi-outdoors) (Table 1). It was also strongly associated with outdoor and comprehensive spaces. These results also showed that the five sub-codes of ISL, including learning commons, SLS, other public semi-outdoors, public outdoor space, and comprehensive space, were associated with all seven categories of design factors.

4.4. Positive Outcomes Related to ILS

This section investigates the positive outcomes related to each type of ILS in higher education. This theme included five categories and nine codes. The five categories were: (a) learning efficacy, which was mentioned in 75.6% of the articles (n = 28) and included three codes: quiet study, group informal study, and collaboration [7,8,10,12,13,26,27,29,32,33,35,36,37,38,39,40,42,43,44,45,46,47,48,49,50,51,55,56]. Table 2 shows that the learning efficacy outcome was strongly predicted by private indoor quiet spaces (all sub-codes), semi-private semi-public indoor spaces (all sub-codes), public indoor spaces (all sub-codes), public semi-indoor/semi-outdoor spaces (three sub-codes: pocket settings, the Atrium, and other public semi-outdoors), outdoor spaces, and comprehensive spaces. Therefore, all six codes of ILS and 14 of their sub-codes (all sub-codes of ILS except the Third Place) predicted learning efficacy outcomes.
Table 2. Matrix of positive outcomes predicted by relevant ILS.
(b) The socialisation category was indicated in two codes, social interaction and communication, which were mentioned in the majority of the analysed articles (89.1%, n = 33) [6,7,10,11,12,19,26,27,28,29,33,34,35,36,37,38,39,40,41,42,43,44,45,47,48,49,50,51,52,53,54,55,56]. All categories of ILS, including six codes and 15 sub-codes, strongly predicted socialisation outcomes (Table 2). Therefore, socialisation was the most common positive outcome related to different types of ILS in academic education in the context of architecture and urban planning perspective.
(c) Refreshment and relaxation were found in 24.3% of the analysed articles (n = 9) and reflected in two codes: eating and drinking and waiting and relaxation [10,27,28,39,42,48,52,54,55]. The refreshment and relaxation outcomes were moderately predicted by private indoor quiet spaces (one code: home bases), semi-private semi-public indoor spaces (one code: learning commons), and public indoor spaces (two codes: SLS and Zone24), and strongly predicted by public semi-indoor/semi-outdoor spaces (all sub-codes), outdoor spaces, and comprehensive spaces (Table 2).
(d) Sustainable development outcomes were highlighted in 16.2% of the analysed articles (n = 6) [10,27,28,32,39,41]. Semi-private semi-public indoor spaces moderately predicted the sustainable development outcome (one code: learning commons). Yet, public semi-indoor semi-outdoor spaces (all sub-codes) and outdoor spaces strongly predicted sustainable development outcomes. The results also showed that all sub-codes of public semi-indoor or semi-outdoor spaces were associated with sustainable development; thus, this space could refer to a sustainable social learning space.
(e) Health outcomes referring to mental health, wellbeing, and restoration were mentioned in 21.6% of the reviewed articles (n = 8) [10,12,27,29,41,46,53,54]. The health outcome was strongly related to public semi-indoor/semi-outdoor spaces (three sub-codes: Third Place, pocket settings, and other public semi-outdoors), outdoor spaces, and comprehensive spaces. It was also moderately related to public indoor space (one code: SLS) (Table 2).

5. Discussion

Studies conducted on learning spaces across different cities in the world confirmed the value and critical role of informal learning spaces in enhancing users’ interaction, collaboration, development, and overall sustainable campus development [57]. The typology and classification of learning and learning spaces were indicated in existing evidence. Coombs et al. [58] might have set the most popular classification for learning settings, including formal (traditional learning within the formal system), non-formal (organised educational activity outside the formal system), and informal learning (through experience and interaction). Furthermore, several existing studies have discussed the classification of informal learning spaces differently. However, there is a lack of comprehensive evidence that studies the typology of ILS in sustainable academic education, its design factors, and the positive benefits based on each type. Therefore, the current study aimed to fill the gap in the literature by systematically reviewing and analysing 37 indexed peer-reviewed journal articles to identify the different types of ILS, related design factors, and positive outcomes. Based on the synthesised and analysed articles, the current study categorised the ILS based on the spatial enclosure of the space (opening and enclosure), user type (individual or group), and type of activity in the space (ranging from quiet focus study to active social learning). Similarly, a case study from Hong Kong, China, by Chin et al. [16] utilised the spatial enclosure of the space (open or closed) to identify the taxonomy of learning space. Another study from Asia by Ibrahim et al. [9] also characterised the learning setting based on users’ size and activities.
The current study revealed two main types of ILS: informal private learning and informal social learning spaces (ISLS). These two types were represented in six sub-types of ILS: one informal private learning space and five ISLS. The first type (informal private learning) represented (a) a private indoor quiet space for individual focus studies, such as home bases, creative learning spaces, and private library rooms. Then, ISLS was divided into five sub-types, including (b) semi-private, semi-public indoor spaces designed for small groups social learning, such as active learning spaces and learning commons; (c) public indoor spaces, such as social learning space (SLS), the Hub, the Edge, and Zone24 spaces, which provide multiple settings for group social learning activities on campus grounds; (d) public semi-indoor/semi-outdoor (sustainable) space, such as the Third Place, pocket sustainable settings, the Atrium, and other public semi-outdoors designed to provide a wide range of activities for social learning and sustainable campus; (e) public outdoor space, which provides flexible settings for multiple social activities nearby outdoors on campus grounds; (f) comprehensive space, which refers to multifunctional settings that combine different types of ILSs and activities, such as libraries, student unions, cafes, corridors, and courtyards, that are designed to enhance flexible, informal social learning activities on campus grounds. The public semi-indoor/semi-outdoor space is a sustainable social learning space because all of its subtypes were strongly associated with sustainable development outcomes. These results contributed to the findings from Southeast Asia by Ibrahim and Fadzil [12], which confirmed that informal social learning can occur in different types of informal learning settings on campus grounds. They highlighted that successful campus planning and design must enhance a variety of students’ preferences and activities by providing different types of formal and informal learning spaces. Similarly, a study conducted in the Middle East by Peker and Ataöv [17] confirmed the critical role of the nearby informal settings in the students’ sustainable in-formal social learning experience.
The findings of the current SLR also showed that the most common sub-types of ILS in the 37 journal articles were public semi-indoor/semi-outdoor (sustainable) spaces, followed by public indoor spaces, semi-private, semi-public indoor spaces, comprehensive spaces, public outdoor spaces, and private indoor quiet spaces, as shown in Figure 3. This result confirmed that public semi-outdoor spaces are receiving more attention in the existing literature than private indoor spaces. Similarly, a study conducted in Europe by Mertens et al. [21] highlighted the increased preferences of students for informal, nearby open spaces for their informal social activities as it contributes to campus sustainability.
Figure 3. Model of design factors affecting different types of ILS using Atlas.ti.9.
The current study then analysed the factors affecting the use of ILS, which revealed seven main design factors represented in 20 sub-factors. The most reviewed factor was (a) spatial design, such as furniture, colour, light and lighting, and sound and quietness; followed by (b) resources, such as ICT or Internet and refreshments; (c) physical settings, such as location and proximity, availability of the space, size and enclosure, and connectivity; (d) social aspect referring to the availability of social interaction and other people; (e) natural environment, such as temperature, air quality, softscape, and natural shade; (f) personal factors, such as personal preference and demographic characteristics; (g) perceived environment, such as time of use, management and maintenance, and safety and security, as shown in Figure 3. These findings contributed to Ibrahim et al.’s [9] results, which confirmed that several design factors might affect the use of informal learning settings on campus grounds, such as spatial elements and users’ activities. However, Ibrahim et al. [9] only focused on public, fully indoor, and fully outdoor spaces as the main types of ILS. A plausible explanation for the differences in outcomes regarding the types of ILS could be related to the context of the study area. There is no doubt that the urban planning and design of the university campus vary from one region to another; therefore, the types and nature of learning spaces will differ for each area.
Regarding the design factors related to each ILS, the current study showed that spatial design was the most frequently associated with all six types of ILS, followed by physical settings, resource factors, natural environment, perceived environment, social aspect, and personal factors. Overall, spatial design, physical settings, resources, natural environment, perceived environment, and personal factors were significantly related to all six types of the ILS from an academic education perspective. However, the social aspect was only associated with the five types of ISLS and did not show any association with the type of private informal learning setting. This result proved that private informal learning settings do not require any social aspect, as they aim to enhance quiet individual study only [42]. Thus, private informal learning spaces are not considered to be a type of informal social learning space (ISLS). Most importantly, to provide a variety of sound learning settings on campus grounds, there is a critical need to understand and identify the key factors affecting the design and planning of each type of ILS. Therefore, the current study aimed to enhance the understanding of the critical factors affecting users of different types of ILS on campus grounds.
In addition to identifying ILS design factors, the current study determined five perceived benefits related to each type of ILS. The most reviewed outcomes were (a) socialisation, which was referred to as social interaction (physical) and communication (virtual); followed by (b) learning efficacy, such as quiet study, group informal study, and collaboration; (c) refreshment and relaxation, which included eating and drinking, and waiting and relaxation; (d) health outcomes (wellbeing); (e) sustainable development, as shown in Figure 4. These findings contributed to the result reported by Keppell et al. [59], which confirmed that well-designed learning settings can contribute to enhancing the academic education community by promoting users’ various benefits and activities. Existing studies also highlighted the importance of improving the campus master plan to include multiple learning spaces and settings in order to contribute to campus sustainable development and users’ quality education and wellbeing [10,12,16,60].
Figure 4. Model of characterization of ILS and related positive outcomes using Atlas.ti.9.
Regarding the selected 37 studies in the current SLR, the results showed diversity in the methodology used to test the ILS, such as quantitative survey, observation, experiment, qualitative interviews, FGS, or mixed methods. The studies were conducted in 14 countries from five regions, including Europe, Asia, North America, Australia, and Africa. In terms of previous research trends, the studies between 2007 and 2913 showed a trend towards designing a single indoor public space used for social learning, such as library learning commons [11,32,33,34,35,36]. Between 2013 and 2022, the research focused on the design of multifunctional informal social learning spaces for academic social learning [6,7,8,12,37,38,39,40]. Later, after 2022, a new type of informal social learning space emerged named pockets or pocket settings, which are semi-outdoor public sustainable spaces for enhancing social learning [10,27,29,41]. Most reviewed studies provided precise data on internal and external validity or reliability. However, 10.8% of the reviewed studies did not explicitly approach internal and external validity or reliability [6,45,48,50]. The limitations of the selected studies included limitations in the study area, as most of the chosen studies focused on only one case study that was conducted in one area each study [6,19,26,28,33,34,35,37,38,39,40,41,42,43,44,45,46,47,48,49,50,51,52]. Many studies also had limitations in the variables of the study [7,8,10,11,12,27,29,32,53,54] and limitations in sampling size and type [9,20,24,45]. However, the critical limitation of the reviewed studies is the lack of comprehensive research that addresses the variety of types of informal learning spaces and their exact design factors.
Overall, ILS has indeed emerged as a crucial space on university campuses alongside traditional formal learning settings designed to foster collaborative, sustainable social learning. ILS involves different types of public, private, outdoor, or indoor spaces and settings affected by various design factors. Therefore, the findings proved the validity of the theoretical basis highlighted earlier: informal social learning settings and their design parameters can stimulate personal attitudes towards various informal learning activities. Well-designed ILS that incorporates appropriate design aspects can indeed be responsive to the needs of local communities while providing numerous sustainable social and environmental benefits. Therefore, successful university development must provide a variety of ILS to promote sustainable social development for students and the campus.

5.1. Limitations and Future Directions

The limitations of this systematic review were as follows: first, the potential confusion arising from the inconsistency in terminology for informal learning spaces across various research investigations. As there is no terminology to describe the different informal learning spaces, different studies have different terminology for the same informal learning space. Second, several reviewed studies did not disclose validity and reliability checks. However, the current systematic review utilised rigorous methodology by including only quality studies selected through the Newcastle–Ottawa Scale (NOS) checklist of Wells et al. [30]. Third, all the journal articles included in the current study were written in English and published within the last 20 years. Therefore, articles written in languages other than English and published before 2004 were excluded from the investigations. Fourth, there are also limitations in the methodology of the selected studies, such as the limitation of study area, sampling, and variables. In line with these limitations, future studies should develop a comprehensive conceptual framework that addresses the precise terminology and typology of formal and informal learning spaces from a general perspective. Future research should also apply a certain level of internal and external validity and reliability to the research investigation. Furthermore, there is a critical need for further comprehensive research (quantitative and qualitative) that studies various types of informal learning spaces using a more comprehensive methodology (mixed methods) and wider sampling.

5.2. Conclusion and Theoretical and Practical Implications

The current systematic review aimed to answer the main research questions: What are the typologies of informal learning spaces (ILS), and what are their significant design factors and relevant outcomes in sustainable academic education from architectural and urban planning perspectives? Therefore, it has made a notable contribution to the theoretical model of ILS by identifying six typologies of ILS, including (a) private indoor quiet spaces, (b) semi-private, semi-public indoor spaces, (c) public indoor spaces, (d) public semi-indoor semi-outdoor (sustainable) spaces, (e) public outdoor spaces, and (f) comprehensive spaces. The crucial design factors affecting these ILS include spatial design, followed by resources, physical settings, social aspects, natural environment, personal factors, and perceived environment. Overall, different types of ILS can significantly contribute to learning efficacy, socialisation, refreshment and relaxation, health outcomes (well-being), and sustainable development. The current review also revealed the design factors and relevant outcomes related to each type of ILS. All six types of ILS showed a strong or moderate relationship to the seven categories of design factors mentioned, as shown in Figure 3. Furthermore, all six types of ILS predicted learning efficacy, socialisation, and refreshment and relaxation outcomes. Four types of ILS, including public indoor space, public semi-indoor semi-outdoor spaces, outdoor spaces, and comprehensive spaced predicted health outcomes. Meanwhile, semi-private semi-public indoor spaces, public semi-indoor, semi-outdoor (sustainable) spaces, and outdoor spaces strongly predicted sustainable development outcomes, as shown in Figure 4.
Therefore, the current systematic review contributed to filling the gap in the existing literature by providing an accurate and comprehensive typology of informal learning spaces in the context of sustainable academic education. It contributed inclusive information on personal, spatial, social, and environmental factors and related learning, social, health, and sustainable benefits related to the different types of informal learning spaces. Therefore, it significantly contributed to the existing literature by enhancing the comprehensive understanding of the concept of informal social learning and its various settings. It expanded the knowledge of informal social learning theory and concepts. More specifically, it sets a clear definition for the ILS from a multidimensional perspective. The current study discloses that the ILS appears on the university campus as a critical sustainable space for learning, no less important than traditional formal spaces, as it offers diverse settings with multiple functions and diverse spatial designs and characteristics. All of which contribute to the perceived benefits for the learner and to the campus’s sustainable development in general.
The results revealed that different types of ILS that are designed with consideration of personal, spatial, social, and environmental factors contribute to users’ social learning quality. These ILS can also significantly contribute to learning efficacy, socialisation, refreshment and relaxation, health outcomes (wellbeing), and sustainable development. Therefore, the current review also contributes directly to sustainability by implementing the identified typologies of ILS and their design aspects to the current and future campus developments, especially of nearby sustainable spaces, which are critically important in sustainable development and its goals by providing social green nearby public settings for academic education. Furthermore, the current study identified the informal social learning settings for enhancing social learning quality that contributes to sustainability by facilitating resilient, inclusive quality education and learners’ social interaction. In addition, implementing the different well-designed typologies of learning spaces will contribute to the operation of the sustainable campus master plan. This, in turn, has practical implications for urban campuses and their ILS settings, thus contributing directly to the SGD4 inclusive quality education.
Characterisation of ILS and identifying relevant design aspects will also enhance the architectural design and the urban planning of the campus spaces and buildings. Therefore, the authorities responsible for universities need to consider the aforementioned aspects of ILS to improve the informal social learning experience for sustainable academic education. The findings of the current review serve as a conceptual framework for the responsible authorities to understand the different types of ILS and their design principles, as shown in Figure 3. The findings of the study also aid university academicians in applying resilient, sustainable social learning approaches to teaching by implementing the mentioned ILS. The reviewed studies also showed that different users of university campuses usually showed a positive attitude towards ILS, especially the informal social learning spaces, as these spaces contributed to sustainable social learning.

Supplementary Materials

The following supporting information can be downloaded at: https://www.mdpi.com/article/10.3390/su16135623/s1, Supplementary Information S1: Search strategy; Supplementary Information S2: Area of the selected studies; Supplementary Documents S3: The PRISMA Checklist.

Funding

This research was funded by the “Researchers Supporting Project” (RSPD2023R891) of King Saud University, Riyadh, Saudi Arabia and “GP-IPM/2023/9746100” number (9746100) from RMC, Universiti Putra Malaysia.

Data Availability Statement

The data presented in this study are openly available in Zenodo at 10.5281/zenodo.11054419. All of the selected study data are available in Appendix A and Appendix B.

Conflicts of Interest

The authors declare no conflicts of interest.

Appendix A

Table A1. Summary of the selected studies.
Table A1. Summary of the selected studies.
No.ReferenceYearCountryTheme (%)Objective of the StudyMethodologyResultsTrends & Limitations
Methods and ValidationVariables/
Themes
Space TypologyDefinitionConclusion
1Barth et al. [32]2007GermanyLearning space (formal 50%; informal (ISLS) 50%)To examine the potential of formal and informal learning and how they contribute to competence development in sustainable academic education.
Method: 
Quali: focus group discussions (FGDs)
Sample: 
N = 13 students
Case study: 
University of Luneburg, Germany
Year: 
2007
Sampling: 
Purposive sample
Validation: 
Sample selection for external validity
Exposure: Formal and informal learning space

Outcome: Academic education competence development
Informal social learning space (ISLS): common spaces or “learning commons”“Common spaces” are informal social learning settings for informal learning, interaction, and discussions with fellow students or volunteering in student groups where students learn outside the organised learning.“Common spaces” are informal settings designed with proper settings and social dimensions for informal learning, interaction, developing educational competencies, and allowing interdisciplinary collaboration.Trends: learning commons as sustainable development in higher education.

Limitation: limitation in the variable of the study: limited interdependence between formal and informal settings.
2Waxman et al. [54]2007United StatesISLS 100%To offer practical insights and perspectives on the requirements of college students concerning gathering spaces, community development, and restoration opportunities on campus.
Method: 
Mixed methods: Quanti: observation, questionnaire; Quali: case study
Sample: 
Quanti: N = 44; Quali: N = 1 case study
Case study: 
Third place in Colorado State University, the US
Year: 
2006
Sampling: 
Purposive sample
Validation: 
Multiple sources of evidence
IV: Type of the third place

DV: Preferred activity: socialisation, relaxation, and restoration
Third place“Third place” is a public semi-indoor space, a setting beyond home and work to bring a community together, to find people similar to oneself, for community diversity and intellectual discussions.The third place is usually located outside traditional formal learning settings, such as coffee shops and restaurants, designed to enhance socialisation, relaxation, enjoying food and drink, getting away from formal learning, and health and restoration. Trends: third place as social learning space.

Limitation: limitation in the variable of the study: limited to “Third place” benefits.
3Donkai et al. [33]2011JapanISLS 100%To assess the current informal learning spaces within university libraries in Japan.
Method: 
Quanti: questionnaire survey
Sample: 
Ages: +19 years old
Case study: 
755 university libraries in Japan
Year: 
2010
Sampling: 
Purposive sampling
Validation: 
Sample selection for external validity

IV: Architecture and urban design of learning commons

DV: Learning support
Learning Commons“Learning commons” are semi-private/public indoor social learning spaces that provide various kinds of services, facilities, and materials in one location to support students’ informal and social learning.Learning commons must be designed according to the following criteria: chatting space, student-centred services, group learning room with Wi-Fi access, collaborative space with ICT equipment, and collaborative social learning space with desk and chair.Trends: library learning commons as social learning space.

Limitation: limitation of study area: focused only on one case study (library space), other social learning spaces on campuses were not discussed.
4Matthews et al. [34]2011AustraliaISLS 100%To expand the student opinion and examine the impact of social learning space (SLS) on their academic experience.
Method: 
Mixed methods: Quanti: observations; Quali: semi-structured interviews
Sample: 
N = 103 students
Case study: 
SLS in a research university in Australia
Year: 
2008
Sampling: 
Purposive sample
Validation: 
Multiple sources of evidence
Exposure: Informal learning spaces

Outcome: Student social learning experience
Social learning space (SLS)SLS is a public indoor space and a ‘laid-back, social’ environment that promotes active and collaborative learning. It became a semi-public space if it was quieter with a small group of users.SLS must be designed with proper spatial design and planning, such as comfortable furniture, large tables, controlled temperature, open space, eating facilities, and adequate location. SLS is critical for socialisation, interaction, and engagement by fostering active learning.Trends: design of learning commons centre as social learning space.

Limitation: limitation of study area: focused only on one case study from Australia, other social learning spaces on campuses were not discussed.
5Crook and Mitchell [35]2012United KingdomISLS 100%To identify the usage of open social learning space and its role in enhancing a variety of study preferences.
Method: 
Mixed methods: Quanti: fieldwork observation; Quali: FGD
Sample: 
Quanti: N = All students; Quali: N = 6 groups of 4–6 students + 5 individual students.
Case study: 
Arts and Social Sciences Library in the UK
Validation: 
Multiple sources of evidence
Exposure: The “Hub” space: (a) The design aspect of the space. (b) The resources of the space.

Outcome: Experience of students in the social learning the “Hub” space
ISLS: the HubThe social learning space “Hub” is a public indoor social learning space that provides a valuable social quality by enhancing a sense of the ‘social’.The “Hub” must be designed with proper spatial design, such as worksurfaces, comfortable furniture, collaborative technologies, enhancing the sense of the ‘social’ through appropriate design, and enhancing learning with pen and paper or PC. Therefore, the “Hub” is an important social learning space for social qualities, conversational activity, group study, engagement, and active learning.Trends: library learning commons as social learning space.

Limitation: limitation of study area: focused only on one case study (library space), other social learning spaces on campuses were not discussed.
6Bilandzic and Foth [36]2013AustraliaISLS 100%To study the design strategies for smart space technology to promote academic informal spaces (libraries) as environments for informal social learning.
Method: 
Quali: ethnographic case study
Sample: 
interview: N = 14 participants; Informal interview: N = 100 participants
Case study: 
Edge Library space in Queensland, Australia
Sampling: 
Purposive sample
Validation: 
Sample selection for external validity
IV: ILS: (the Edge) design

DV: Users’ attitudes and behavioural patterns
ISLS: the EdgeThe “Edge” is a public indoor Digital Culture Centre by the State Library of Queensland (SLQ) designed to provide a co-working space where social learning and creative activities emerge.Users use the ISLS “the Edge” to access computers, the Internet, and ICT equipment to use the space for co-working and informal social activities and events (such as workshops, presentations, exhibitions, and similar events).Trends: library co-working space as social learning space.

Limitation: limitation of study area: focused only on one case study (library space), other social learning spaces on campuses were not discussed.
7Harrop and Turpin [11]2013United KingdomILS 100%To understand students’ behaviours, attitudes, and preferences toward informal social learning spaces in academic education.
Method: 
Mixed methods: Quanti: observational sweeps; Quali: coordinate and photographic mapping
Sample: 
N = 240 interviews (two phases)
Case study: 
Sheffield Hallam University in the UK
Year: 
Phase I: 2008–2009; Phase II: 2010
Sampling: 
Stratified random sampling
Validation: 
Pilot test and Inter-observer reliability
IV: ILS: Preferred types and design

DV: Informal study
ILS: Learning CentresInformal learning spaces called creative learning centres provide multiple identities and private spaces for learners’ informal learning, collaborative activity, private study, or 24 h student activities.Informal learning spaces called learning centres are usually affected by several design factors, including proximity, identity (multiple identities), conversations, shared settings, flexible opening hours, quick access to IT, proper spatial attributes (furniture, lighting, sound levels, tables), access to outdoor spaces, weather (temperature), and availability of food and drink. These spaces are important ILS for quiet study, group study, and access to IT and ICT.Trends: learning commons (multiple identities informal learning space) for collaboration and social learning.

Limitation: limitation of variables of the study: not revealing factors affecting students’ preferences based on different types of learning space.
8Ibrahim and Fadzil [12]2013MalaysiaISLS 100%To explore students’ learning activities and preferred spaces on campus outside classroom hours.
Method: 
Quanti: questionnaire survey
Sample: 
N = 225 students
Case study: a public university in Malaysia
Year: 
2012
Sampling: 
Judgmental sample
Validation: 
Sample selection for external validity
IV: ILS: (a) Setting preference and usage. (b) Physical conditions.

DV: Students preference for on-campus activity

PV: General profile
ISLS: SLS; pocket settings; outdoorsISLS must be provided as clusters that offer a diverse range of activities and environments (public or semi-public), e.g., breakout spaces, outdoor learning spaces, group learning spaces, and individual pods. This will elicit greater engagement and improve the learning process.The successful design attributes of ISLS contribute to providing various benefits to the academic community and are designed with connectivity, sociability, elements, and design characteristics. ISLS are critical for social interaction, sitting and rest, informal learning activities, and well-being.Trends: informal social learning space (public or semi-public spaces) for activities outside classroom hours.

Limitation: limitation of variables of the study: limited to the physical aspects of social learning spaces.
9Hunter and Cox [13]2014United KingdomISLS 100%To explore the usage of informal learning spaces for students’ studies at the University of Sheffield in the UK.
Method: 
Mixed methods: Quanti: questionnaires, observations; Quali: interviews
Sample: 
Quanti: 174; Quali: N = 3
Case study: 
University of Sheffield in the UK
Year: 
2013
Sampling: 
Random from the case study
Validation: 
Multiple sources of evidence
IV: ILS: preferred

DV1: Student study and activity

DV2: Students’ demography
SLS and comprehensive spaceISLS on campus grounds refers to any indoor or outdoor public space, e.g., social learning space (SLS), coffee revolution, gallery, and social learning cafe, that contributes to students’ activities and study.The background atmosphere, stimuli, and spatial design greatly influenced the choice of study location in the nearby informal space. However, technological devices were only used sparingly in the ISLS.Trends: library surrounding area as a social learning space.

Limitation: limitations of the sample size, a limited number of respondents (sample size).
10Thomas et al. [48]2015United StatesISLS 100%To understand usage and non-usage patterns of learning commons and reasons for not using the Learning Commons according to students’ demographics.
Method: 
Quanti: observation, taking notes, survey
Sample: 
N = 2068 student
Case study: 
Learning Commons, University of Iowa in the US
Year: 
2014–2015
Validation: 
N.A.
IV: Learning Commons (space)

DV1: Students level of satisfaction

DV2: Students’ demographic characteristics
Learning Commons“Learning commons” are semi-private/public indoor social learning spaces that provide various kinds of services, facilities, and materials in one location to support students’ informal and social learning and increase student success and retention.Factors affecting students’ use of the learning commons are location, proximity to the space, and availability of enough furniture (spatial design). Usually, students use the space to use the computer, ICT, and the internet, as well as group learning, co-working, sleep, eating, using the service desk, and waiting between classes.Trends: library learning commons as social learning space.

Limitation: limitation of study area: focused only on one case study (library space), other social learning spaces on campuses were not discussed.
11Beckers et al. [7]2016NetherlandsILS (private) 16.7%; ISLS 83.3%To understand students’ preferences for learning space in academic education.
Method: 
Quanti: questionnaires survey
Sample: 
N = 697 respondents
Case study: 
HAN University of Applied Sciences in the Netherlands
Year: 
March 2015
Sampling: 
Random from the case study
Validation: 
pilot test; Cronbach’s Alpha; factor analysis
DV: Learning space preferences. (a) Social dimension of the learning environment. (b) Physical dimension of the environment

IV: Students learning activity
Home base; learning commons; SLS; other public semi-outdoors; outdoors; comprehensive spaceILS is any private, semi-private, public (indoor, semi-indoor, outdoor) space that provides attractive informal learning spaces with high-quality designs similar to grand cafes, restaurants, and coffee bars.ILS contribute to the outcome of the study activities and collaboration. Different design, behavioural, and social factors affect students’ learning space preferences, such as demographic characteristics, type of space, and type of activity. Therefore, space preferences are more related to perceived effectiveness than experience value.Trends: informal social learning space (public or semi-public spaces) for activities outside classroom hours.

Limitation: limitation in the relationship between the variables: the study does not address the cause-and-effect relationships.
12Beckers et al. [8]2016NetherlandsILS (private) 16.7%; ISLS 83.3%To understand the students’ learning space choices in relation to their learning activities in higher education.
Method: 
Mixed methods: Quanti: questionnaire survey; Quali: interviews
Sample: 
Quanti: N = 52 student; Quali: N = 8 Students
Case study: 
Dutch University of Applied Sciences in the Netherlands
Year: 
Quanti: May 2014; Quali: December 2014
Sampling: 
Purposive sample
Validation: 
Sample selection for external validity
IV: Learning space design

DV1: Students’ learning activity

DV2: Students’ motivation

DV3: Students’ demographic
Home base; learning commons; SLS; other public semi-outdoors; outdoors; comprehensive spaceILS is any private, semi-private, public (indoor, semi-indoor, outdoor) space that provides attractive informal learning spaces with high-quality designs similar to grand cafes, restaurants, and coffee bars.Various informal learning spaces replace traditional classroom spaces to support contemporary learning activities. The key factors affecting the usage of ILS and ISLS are noise level, socialisation, availability of food and drink, location of the space, and physical and social characteristics of learning spaces. ILS and ISLS also encourage working individually, in small groups, or in larger groups.Trends: informal social learning space (public or semi-public spaces) for activities outside classroom hours.

Limitation: limitation in the relationship between the variables: the study does not address the cause-and-effect relationships.
13(Cunningham and Walton) [6]2016United KingdomISLS 100%To explore the students’ usage of ISLS on campus.
Method: 
Quali: case study using semi-structured interviews
Sample: 
N = 265 students
Case study: ISLS of Loughborough University in the UK
Year: 
January and February 2015
Validation: 
N.A.
Exposure: ISLS design aspects

Output: Students Preferences and study
SLS; public semi-outdoors; comprehensive spacesISLS is a public semi-indoor, semi-outdoor or outdoor space that provides attractive informal learning activities with proper design to promote students’ informal learning and socialisation.The key factors affecting the use of ISLS are the campus geography and location of the space, students’ demography, providing quiet study space, providing equipment, technology, and tools, a variety of facilities, and security and administration. The preferred activities in ISLS are informal learning activities, socialisation, and meetings with colleagues/friends.Trends: informal social learning space (public or semi-public spaces) for activities outside classroom hours.

Limitation: limitation of study area: focused only on one case study (ISLS) FROM Loughborough University in the UK.
14Clement et al. [53]2018United StatesILS (private) 100%To assess the impact of this informal social learning space on library users’ trends and user perceptions.
Method: 
Quanti: Observation survey
Sample: 
N = 138
Case study: 
ILS (ALS), University of Tennessee Knoxville, the US
Year: 
April and September 2017
Sampling: 
Random from the case study
Validation: 
Multiple sources of evidence
IV: Active learning space and its equipment

DV: User perceptions: studying and health
Active learning space (ALS)Active learning space (ALS) is a public or semi-public indoor space that provides high access and visibility to the outdoors (enclosed by glass windows) and contributes to social active learning.The key factors affecting the use of ALS are spatial design, such as furniture (standing desk workstations and accompanying tall chairs), stationary bike workstations, treadmill desks and balance-ball chairs. The proper ALS can contribute to mental and physical health and social values.Trends: library learning commons as social learning space.

Limitation: limitation in the variable of the study: limited to Active learning space (ALS) design.
15Sankari et al. [38]2018FinlandISLS 100%To determine the need for co-working space as a setting for learning activities from the viewpoint of academic space users.
Method: 
Mixed methods: Quanti: Online survey; Quali: Interviews and FGDs
Sample: 
Survey: N = 124
Interview: N = 15
FGDs: N = 5
Case study: 
Aalto University School of Electrical Engineering, Espoo, Finland
Year: 
Survey: 2012
Interview: 2013
FGD: 2016
Sampling: 
Purposive sample
Validation: 
Sample selection for external validity
IV: ISLS: Coworking

DV: Students preferences and study
SLS; public semi-outdoors; comprehensive spacesISLS is any indoor, semi-indoor, or outdoor public space that provides attractive informal social learning spaces for students to be together.ISLS is a co-working space that refers to a multipurpose academic space with attractive and high accessibility. Its criteria are supporting a sense of community by providing local IT services, inspiring and participatory lobbies and hallways, multipurpose spaces for ad hoc collaboration, and easy accessibility to support, participation, and community creation.Trends: informal social learning space (public semi-outdoor) space as a social co-working space.

Limitation: limitation of study area: focused only on one case study in Aalto University, Finland.
16Thoring et al. [43]2018GermanyILS (private) 100%To propose a typology of creative spaces used to facilitate creative working and learning processes for designers.
Method: 
Quali: Cultural probes interview
Sample: 
N = 9 participants
Case study: 
Hasso Plattner Institute School of Design Thinking in Potsdam, Germany
Sampling: 
Purposive sample
Validation: 
Sample selection for external validity
Exposure: Creative learning space, design and urban factors

Outcome: Creative learning and designers
Creative learning spaceCreative learning space can include various settings, e.g., a personal, private place for working or learning alone or an indoor collaboration space for working or learning with coworkers and classmates.There are different benefits of different types of creative learning spaces, including learning, collaboration and co-working, social activity, interaction, and presentation. Key factors of these spaces are appropriate infrastructure and facilities, spatial quality, social dimension, and stimulation.Trends: learning space for creative social learning.

Limitation: limitation of study area: focused only on one case study in Hasso Plattner Institute School.
17Cox [49]2019United KingdomLearning space (formal 50%; informal (ISLS) 50%)To explore students’ learning experience at the information commons building.
Method: 
Quali: walking interview method
Sample: 
N = 9
Case study: 
Information Commons building (IC), University of Sheffield, the UK
Year: 
2019
Sampling: 
Purposive sample
Validation: 
Sample selection for external validity
IV: Preferred space/place of ISLS

DV1: Sensory experience

DV2: Effective learning experiences
Information commons or learning commons“Learning commons” are semi-private/public indoor social learning spaces that provide various kinds of services, facilities, and materials in one location to support students’ informal and social learning and increase student success and retention.The key factors affecting the use of learning commons are spatial design (such as hard elements and visual elements), space planning (enclosure or openness), natural environment (smell, temperature, and air quality), and sense of interaction with others. Thus, learning commons are critical for social interaction and informal learning.Trends: learning commons for sensory social learning experience.

Limitation: limitation of study area: focused only on one case study at the University of Sheffield, UK.
18Jarocki [45]2019United StatesISLS 100%To determine the efficacy of redesigned academic spaces instructional spaces.
Method: 
Quanti: questionnaire survey; experimental learning sessions
Sample: 
Survey: N = 100 students; Experiment: N = 12 article per session
Case study: 
ALS, Library at San Diego State University in the US
Year: 
2018
Validation: 
N.A.
IV: Active learning space (ALS)

IV2: Traditional computer lab (CL)

DV: Student preference
Active learning space (ALS)Active learning space (ALS) is a public or semi-public indoor space that maximises active, social, and collaborative learning. It improves students’ formal education, participation and development, and informal social learning.Overall, students have a positive attitude toward ISLS, such as ALS. The ALS is designed for collaborative social group learning; thus, it is preferred for group social learning activities. It also produces more quality learning outcomes than computer labs and traditional classrooms.Trends: library learning commons as social learning space.

Limitation: limitation of study area: focused only on one case study of San Diego State University in the US.
19Yip et al. [51]2019Hong KongISLS 100%To investigate students’ informal and social evening activities at the Hong Kong Design Institute in Zone24.
Method: 
Quali: interviews (semi-structured)
Sample: 
N = 10 students
Case study: 
Zone24 at Design Institute Learning Resources Centre, Hong Kong, China
Sampling: 
Convenience sampling
Validation: 
Sample selection for external validity
Exposure: ISLS: the Zone24, design and planning

Outcome: Students learning activity; their special needs at night
Zone24Zone24 is a public indoor informal social learning commons for students’ activities, including study, discussions, collaboration, informal learning activities and better learning outcomes.The key factor that affects students’ use of Zone24 are opening hours (24-h), ICT and IT facilities, spatial design (sufficient lighting and colour), location (proximate and easily accessible), and refreshments (eating and drinking). Zone24 enhances students’ collaboration, social interaction, and informal learning activities.Trends: design of public space for academic social learning.

Limitation: limitation of study area: focused only on one case study (Zone24) in Design Institute Learning Resources Centre, Hong Kong, China.
20Middleton et al. [39]2020United Kingdom,
Spain, &
Sweden
Learning space (formal 50%; informal (ISLS) 50%)To explore the effect of social interaction on the integration and composition of learning and entrepreneurial competence in a university education.
 Method:
Quali: in-depth interviews
Sample: 
N = 18 participants (6 in-depth interviews from each university)
Case study: 
3 universities in Spain, Sweden, and the UK
Year: 
2020
Sampling: 
Judgmental sample
Validation: 
Sample selection for external validity
Exposure: ISLS, design and urban planning factors

Outcome: Entrepreneurial competence
SLS and public semi-outdoorsISLS is a multifunctional semi-public or public of different informal settings that enhance various activities, e.g., instruction, collaborative or solo activity, productive goals, and connections with the community.ISLS are important for social activity, informal learning, union meetings, or breaks during formal education. ISLS affect students’ competence and critical thinking. The main settings of ISLS are content-centric structures and access to resources. Therefore, any well-designed informal space at the university can contribute to ISLS.Trends: informal social learning space (public or semi-public spaces) for creative social learning.

Limitation: limitation of methodology (sample type) in the investigation of cross-cultural analysis.
21Winks et al. [40]2020United KingdomISLS 100%To examine how campus spaces at a UK university are utilised for peer learning and to understand affordances for innovation and creativity in education.
Method: 
Mixed methods: Quanti: observation: mapping and drawing spaces; Quali: interview
Sample: 
Quali: N = 12
Case study: 
Public spaces in a UK university
Sampling: 
Purposive sampling
Validation: 
Multiple sources of evidence
Exposure: ISLS design

Outcome: innovation and creativity
ISLS: Public semi-outdoor interactionISLS is a multifunctional public semi-indoor or semi-outdoor space designed with various design aspects to enhance interaction, collaboration, innovation, and creativity.ISLS, such as public semi-indoor/outdoor spaces, are designed with aspects of technology, resources, and availability that are important for interaction, collaboration, innovation, and creativity.Trends: informal social learning space (semi-indoor/outdoor) for creative social learning.

Limitation: limitation of study area: focused only on one case study from one university in the UK.
22Wu et al. [28]2020United KingdomISLS 100%To compare the spatial openness of different spaces within an atrium in an academic education institution. To understand the students’ activities within the spaces of the atrium.
Method: 
Mixed methods: Quanti: observation QGIS; Quali: interview
Sample: 
Quali: N = 15 students
Case study: 
Atrium, University of Nottingham in the UK
Year: 
February 2018
Sampling: 
Random from the case study
Validation: 
Pilot study
Exposure: Spatial design of the atrium

Outcome: Social informal learning
The AtriaThe atrium is a public semi-outdoor social space that provides environmental benefits, visual perception, and vertical movement between floors, enhancing physical activity, social interactions, and participation.The Atria space provides high levels of see-and-been activities, enhancing students’ social participation. Other Atria activities include phoning, looking around, waiting, gathering, group study, individual study, and eating. Therefore, spatial openness (such as Atria) is an essential learning-built environment.Trends: design of public semi-outdoor spaces for social learning.

Limitation: limitation of the study area: focused only on one case study from the University of Nottingham in the UK.
23Zhou et al. [19]2020United StatesISLS 100%To test the relationships between collaborative design outcomes and social interaction among students in different spatial and material contexts.
Method: 
Quanti: experimental survey
Sample: 
N = 16
Case study: 
academic institute, the United States
Sampling: 
Purposive sample
Validation: 
Sample selection for external validity
IV: Common space context design

DV1: Social interaction dynamics

DV2: Collaboration quality

DV3: Creative fluency
Learning commons“Learning commons” are semi-private/public indoor social learning spaces that provide various kinds of services, facilities, and materials in one location to support students’ informal and social learning and increase student success and retention.The architecture design and urban planning context of common areas are critically important to perceptions of collaboration, creativity, and participation. The factors affecting the common areas are collaborative design, computer-supported design, and conversation dynamics. Trends: design learning commons (semi-private/public indoor spaces) for social learning.

Limitation: limitation of the study area: focused only on 16 respondents from one case study from academic institutes in the US.
24Wang and Han [55]2021ChinaLearning space (formal 50%; informal (ISLS) 50%)To identify the preferred learning spaces by students on campuses and to determine their spatial characteristics.
Method: 
Mixed methods: questionnaire survey (online); Quali: FGDs
Sample: 
Quanti: N = 178; Quali: N = 5 students
Case study: 
6 universities in China
Year: 
2020
Sampling: 
Snowball
Validation: 
validity: pilot test; reliability: Cronbach’s alphas
IV: Learning space design and planning

DV: Preferred learning patterns

CV: Students’ demographic
Public indoor space; public semi-outdoors; comprehensive spaceISLS is a public indoor, semi-indoor, semi-outdoor, or outdoor multifunctional space (such as SLS, social hubs, internal student streets, atrium spaces, or reimaging corridors) characterised by social support and informal learning activity.ISLS highly enhances learning and social activities outside classrooms due to its positive atmosphere, promotion of free talk, socialisation, and food support; this also depends on users’ characteristics and preferences, spatial design, available facilities, noise level, atmosphere, social aspect, and accessibility.Trends: design of informal social learning space for creative social learning.

Limitation: limitation sample size: focused only on a small sample of 178 respondents.
25Wu et al. [52]2021United KingdomISLS 100%To compare the spatial openness of different spaces within an atrium in an academic education institution. To understand the students’ activities within the spaces of the atrium.
Method: 
Mixed methods: Quanti: observation QGIS; Quali: interview
Sample: 
Quali: N = 15 students
Case study: Atrium, University of Nottingham in the UK
Year: 
February 2018
Sampling: 
Random from the case study
Validation: 
Pilot study
Exposure: Spatial design of the atrium

Outcome: Social informal learning
The AtriaThe atrium is a public semi-outdoor social space that provides environmental benefits, visual perception, and vertical movement between floors, enhancing physical activity, social interactions, and participation.The Atria space is affected by several design and urban planning factors, including comfort, flexibility, functionality, spatial hierarchy, openness, and other support facilities. The Atria is important for promoting several activities, such as socialisation, phoning, looking around, waiting, gathering, group study, and eating.Trends: design of public semi-outdoor spaces for social learning.

Limitation: limitation of the study area: focused only on one case study from the University of Nottingham in the UK.
26Chen et al. [37]2022ChinaILS (private) 25%; ISLS 75%To explore practical optimal design approaches for informal learning spaces in universities and to study the users’ perception of these spaces.
Method: 
Quali: Case study using Visual observation
Sample: 
11 case study
Case study: 
Southeast University, Nanjing, China
Year: 
March 2015
Sampling: 
Random from the case study
Validation: 
Pilot study
IV: Classification of space

DV: Preferred spatial elements
Library private rooms; ALS; outdoor spaces; comprehensive spaceILS is a multi-identity multifunctional private or public indoor, semi-indoor, semi-outdoor, or outdoor space characterised by social support and informal learning activity.The key factors affecting the use of ILS and ISLS spaces are physical space (such as size, enclosure, richness, transparency, and other elements), material and colours, facilities’ number, location, accessibility, and combined landscape to create a natural atmosphere.Trends: design of informal learning spaces for creative social learning.

Limitation: limitation of the study area: focused only on sample from Southeast University, China.
27Lotfy et al. [44]2022EgyptILS 100%To explore the learning spaces at the university library that are appropriate for the architecture students’ contemporary learning needs and informal activity.
Method: 
Quanti: survey and observation (using a checklist)
Sample: 
N = 105 students
Case study: 
academic library spaces in the Faculty of Engineering, Ain Shams University, Egypt
Sampling: 
Purposive sample
Validation: 
Pilot study
IV1: Physical space (ILS)

IV2: Other ILS on campus

DV: Social learning activity outside the scheduled time
Library private roomsILS at libraries is usually private or semi-private indoor spaces that enhance quiet study, communication, collaborative working, and long opening hours.The library’s key spatial factors of ILS are spatial choices for students’ various activities, proximity, availability, sociability, functionality, flexibility, diversity, comfortability, connectivity of its spaces, and accessibility to digital technology. It is also recommended to promote long opening hours, sufficiently flexible and comfortable furniture, social and collaborative working spaces beside the quiet reading area, access to wi-fi, technology, and access to refreshments.Trends: library learning commons as social learning space.

Limitation: limitation of study area: focused only on one case (library spaces in the Faculty of Engineering) from Ain Shams University, Egypt.
28Ramu et al. [29]2022MalaysiaISLS 100%To understand the informal learning space preferences for learners’ informal learning activities.
Method: 
Quanti: questionnaire survey
Sample: 
N = 1079 students
Case study: 
three polytechnics in Malaysia
Sampling: 
Multistage probability sampling
Validation: 
Pilot test, review by three expert reviewers, standardized factor loading and Cronbach’s alpha
IV: ISLS planning and design

DV1: Social variable

DV2: Physical variable
Public semi-outdoors and comprehensive spaceISLS is a public semi-indoor, semi-outdoor, or outdoor multifunctional space (such as cafes, libraries, corridors, courtyards, gazebos and pavilions) that contributes to collaborative learning, social interaction, group works and gatherings.Overall, students prefer ISLS that are semi-outdoor and connected to nature, which contributes to collaborative learning, social interaction, group work and gatherings, and informal learning.Trends: design of informal social learning spaces (semi-outdoor/outdoor space) for social learning.

Limitation: limitation of the variable of the study: included limited types and numbers of learners’ learning styles and activities.
29Ng et al. [41]2022MalaysiaISLS 100%To test how the design qualities of informal shared spaces can facilitate learning and cultivate a sense of community.
Method: 
Quanti: observation and behaviour mapping
Case study: 
9 shared spaces in Taylor’s University Lakeside Campus, Malaysia
Year: 
2020
Validation: 
Pilot study
IV: ISLS

DV1: Sense of community

DV2: Users informal learning on campus grounds
Pocket settings; public semi-outdoors; outdoorsISLS is a public semi-indoor, semi-outdoor, or outdoor multifunctional space (such as cafes, libraries, corridors, courtyards, gazebos and pavilions) that contributes to collaborative learning, social interaction, group works and gatherings.It is critical to provide proper shared space on campuses for the interplay between the individual (student), the environment, and their behaviour. The space should be designed with its intended purpose, striking a balance between structured and unstructured activities and promoting a sense of belonging to nurture a strong sense of community.Trends: design of informal social learning spaces (semi-outdoor/outdoor space) for social learning.

Limitation: limitation of study area: focused only on private universities in Malaysia.
30Zhang et al. [50]2022AustraliaISLS 100%To examine privacy and interaction preferences in the social dimension of learning and to understand how spatial configuration affects students’ choices of learning spaces.
Method: 
Quanti: Questionnaires survey
Sample: 
N = 219
Case study: 
ISLS, Australian university
Year: 
May to October 2019
Sampling: 
Random from the case study
Validation: 
N.A.
IV: Spatial configuration of ISLS

DV1: Privacy and interaction preferences about the social dimension

DV2: Participants’ individual characteristics
SLS; public semi-outdoors; outdoors; comprehensive spaceISLS is a public indoor, semi-indoor, semi-outdoor, or outdoor multifunctional space characterised by social support, collaborative learning, and informal learning. They are one of the most critical learning spaces on campus to enhance students’ learning behaviours and performance.Students with different characteristics have different needs for privacy and interaction spaces. Besides, the spatial configuration of the space affects students’ choices of learning spaces. Usually, students prefer private spaces for privacy and being alone. However, public informal learning spaces are typically used for social, collaborative activity and being together.Trends: design of informal social learning spaces (semi-outdoor/outdoor space) for social learning.

Limitation: limitation of the study area: focused only on a case study in an Australian university.
31Ahmad et al. [26]2023PakistanILS (private) 100%To investigate how an informal learning space (named Research Cafe) enhanced the research learning experiences in a private university in Pakistan.
Method: 
Quali: case study using semi-structured interviews
Sample: 
N = 25 students per 6 sessions (N = 150 total)
Case study: 
ILS in a private university in Pakistan
Sampling: 
Purposive sample
Validation: 
Sample selection for external validity
Exposure: ILS

Outcome 1: Social interaction

Outcome 2: Research outcome/ learning outcome
Library private roomsILS at libraries are usually private or semi-private indoor spaces that enhance quiet study, communication, collaborative working, and long opening hours.A private library space called a research cafe provides a critical informal space to promote socialisation, peer support, informal supervision, and research learning experiences.Trends: library learning commons as a learning space.

Limitation: limitation of study area: focused only on one case (library) in a private university in Pakistan.
32Alzamil et al. [27]2023MalaysiaISLS 100%To highlight the factors of nearby (sustainable) pockets affecting social learning experiences on tropical campuses.
Method: 
Quanti: verbal-visual preference survey
Sample: 
N = 408 respondents
Case study: 
Three ISLS, public universities, Malaysia
Year: 
March 2015
Sampling: 
stratified judgmental sample
Validation: 
validity: Content Validity Index (CVI); reliability: pilot study and internal consistency reliability
IV: design and urban planning of pocket settings

DV1: Social learning activities on campus grounds

DV2: Students’ demographic variables
Pocket settingsPocket settings are a type of ISLS, usually a public semi-outdoor (shaded) nearby breakout space for enhancing social learning activities, informal learning, relaxation, and student development.Pocket setting is ISLS that might be affected by several spatial design and urban factors, including elements and activities, natural environment factors, perceived environment factors, and social factors. Personal social factors such as students’ demographics (education and university affiliation) influence social learning experience and students’ usage of pocket settings.Trends: design of informal social learning spaces (semi-outdoor/outdoor space) for social learning.

Limitation: limitation of the variable of the study: included limited types and numbers of learning styles and activities.
33Kansal and Bassi [56]2023IndiaLearning space (formal 50%; informal (ISLS) 50%)To identify the change required in formal and informal learning spaces in architecture schools to accommodate new learning and skills in Architecture Education.
Method: 
Mixed methods: Quanti: survey; Quali: interviews
Sample: 
Quanti: N = 105 students; Quali: N = 75 teachers
Case study: 
four architectural institutions in North India
Year: 
2020
Sampling: 
Random from the case studies
Validation: 
Multiple sources of evidence
IV: ISLS: preferred design and urban aspects

DV: Preferred for students’ activities
SLS; public semi-outdoors; outdoorsISLS is a public indoor, semi-indoor, semi-outdoor, or outdoor multifunctional space characterised by social support, collaborative learning, and informal learning. They are one of the most critical learning spaces on campus to enhance student’s learning behaviours and performance.There is an equal need for both formal and informal learning spaces to enhance students’ various needs and activities, and these spaces must incorporate three factors: flexibility, integration of technology, and interactive social spaces. Overall, students prefer gathering spaces for socialisation, transformation spaces between formal spaces, learning commons, and outdoor spaces for interaction.Trends: design of informal social learning spaces (semi-outdoor/outdoor space) for social learning.

Limitation: limitation of the sample size: focused only on a small sample of 105 students and 75 teachers.
34Salih et al. [10]2023MalaysiaISLS 100%To highlight the preferred aspects of pocket settings on campus grounds to enhance students’ social learning experience in a tropical context.
Method: 
Quanti: verbal-visual preference survey
Sample: 
N = 408 respondents
Case study: 
Three ISLS, public universities, Malaysia
Year: 
March 2015
Sampling: 
stratified judgmental sample
Validation: 
validity: Content Validity Index (CVI); reliability: pilot study and internal consistency reliability
IV: Design of pocket settings

DV: Social learning activities on campus grounds

CV: Students’ demographic variables
Pocket settingsPocket settings are a type of ISLS, usually a public semi-outdoor (shaded) nearby breakout space for enhancing social learning activities, informal learning, relaxation, and student development.Pocket setting on campus ground is affected by design and urban factors, such as sustainable shading structure and different types of softscapes and hardscapes. Personal social factors such as demographics affect students’ preferences for pocket space.Trends: design of informal social learning spaces (semi-outdoor/outdoor space) for social learning.

Limitation: limitation of the variable of the study: included limited types and numbers of learning styles and activities.
35Yau et al. [42]2023Hong KongLearning space (formal 50%; informal 50%)To explore students’ usage patterns of different informal learning spaces on campuses.
Method: 
Mixed methods: Quali: interview and FGD; Quanti: survey
Sample: 
Quali: N = 10 interview; N = 4 FGDs (6 students each); Quanti: N = 999 student
Case study: 
ILS in a university in Hong Kong, China
Year: 
October 2018
Validation: 
Multiple sources of evidence
IV: ILS

DV1: Students’ use and satisfaction

DV2: Students’ demographic
Home base; learning commons; SLS; outdoorsILS is a multi-identity multifunctional private or public indoor, semi-indoor, semi-outdoor, or outdoor space characterised by social support and informal learning activity.The main activities in the ILS and ISLS include learning and study, group discussion and study, waiting for class, rest, refreshment, socialisation, and relaxation. The factors affecting the spatial design of these spaces are ICT and IT facilities and charging stations, comfortable furniture and flexible usage, certain noise levels, management and maintenance, location, and access to food and drink.Trends: design of informal learning spaces for informal social learning.

Limitation: limitation of the study area: focused only on one case in one university in Hong Kong.
36Zhang et al. [46]2023AustraliaISLS 100%To explore students’ sound environment perceptions based on their characteristics and preferences for the type of ILS.
Method: 
Quanti: questionnaire survey
Sample: 
N = 219 students
Case study: ISLS, university campus in Australia
Sampling: 
Random from the case study
Validation: 
Pilot test: validity: factor loadings; reliability: Cronbach’s alpha
IV: Informal learning spaces (ILSs)

DV: Sound environment perceptions and sound environment sensitivities
ALS; SLS; public semi-outdoors; outdoors; comprehensive spaceISLS is a public semi-indoor, semi-outdoor, or outdoor multifunctional space characterised by social support, collaborative learning, and informal learning. Sound level affects students’ activity and activity type in the informal learning spaces, which is also affected by students’ characteristics and tasks. Students’ sensitivities to the sound environment play a vital role in their spatial choices; for example, those less sensitive to sound environments prefer to choose more active ISLS. Trends: design of informal social learning spaces for informal social learning.

Limitation: limitation of the study area: focused only on one case in one university in Australia.
37Harris et al. [47]2024United StatesISLS 100%To evaluate informal learning spaces based on students’ usage of the space and the space features.
Method: 
Mixed methods: Quanti: heatmap camera technology; Quali: a semi-structured interview
Sample: 
Quali: N = 1 participant; Quanti: observation of the space for 24h/9 days
Case study: 
Student Technology Centre at a public research university in the US
Year: 
September 2022
Validation: 
Multiple sources of evidence
Exposure: ISLS underutilization

Outcome: Students’ purposes for using the STC
ALS; SLS; public semi-outdoors; outdoors; comprehensive space Students’ use of the ISLS is limited due to the location on campus grounds and circumstances surrounding students’ day-to-day schedules and needs. Yet, the ISLS is critical for students’ collaboration, interaction, informal study, and other activities and events.Trends: design of informal social learning spaces for informal social learning.

Limitation: limitation of the study area: focused only on one case (Student Technology Centre) in a public research university in the US.

Appendix B

Table A2. Quality assessment using the Newcastle–Ottawa Scale (NOS).
Table A2. Quality assessment using the Newcastle–Ottawa Scale (NOS).
StudySelection ComparabilityOutcome Score
Representativeness of the SampleSample Size JustifiedOn-RespondentsAscertainment of Exposure (Max **)Confounding Controlled (Max **)Outcome Assessment (Max **)StatisticsTotal
Study 1*********9
Study 2********8
Study 3*********9
Study 4*********9
Study 5**********10
Study 6* *****6
Study 7** *****7
Study 8*********9
Study 9** ******8
Study 10*********9
Study 11* *****6
Study 12**********10
Study 13**********10
Study 14**********10
Study 15*********9
Study 16* ****5
Study 17*********9
Study 18*********9
Study 19** ******8
Study 20*********9
Study 21*********9
Study 22* *******8
Study 23* *** *5
Study 24*********9
Study 25* *** *5
Study 26**********10
Study 27*********9
Study 28*********9
Study 29**********10
Study 30*********9
Study 31**********10
Study 32** *****7
Study 33*********9
Study 34**********10
Study 35**********10
Study 36**********10
Study 37** *****7
Study 38**********10
Study 39*********9
Study 40**********10
Study 41 *********9
High quality = 7–10; moderate quality = 4–6; low quality = 0–3. The study should score at least “7” to be included in the review. * = moderately addressed; ** = strongly addressed.

References

  1. Jamieson, P. Designing more effective on-campus teaching and learning spaces: A role for academic developers. Int. J. Acad. Dev. 2003, 8, 119–133. [Google Scholar] [CrossRef]
  2. Towers, D.; Lynch, J. What kind of outdoor educator do you want to become? Trying something different in outdoor studies in higher education. J. Hosp. Leis. Sport Tour. Educ. 2017, 21, 117–121. [Google Scholar] [CrossRef]
  3. Wu, X.; Oldfield, P. How “Civic” the Trend Developed in the Histories of the Universities. Open J. Soc. Sci. 2015, 3, 11–14. [Google Scholar] [CrossRef][Green Version]
  4. Atabekova, A.; Belousov, A.; Shoustikova, T. Web 3.0-Based Non-Formal Learning to Meet the Third Millennium Education Requirements: University Students’ Perceptions. Procedia—Soc. Behav. Sci. 2015, 214, 511–519. [Google Scholar] [CrossRef][Green Version]
  5. Kim, Y.L.; Lee, S.M. Effect of satisfaction in major at university on academic achievement among physical therapy students. J. Phys. Ther. Sci. 2015, 27, 405–409. [Google Scholar] [CrossRef]
  6. Cunningham, M.; Walton, G. Informal learning spaces (ILS) in university libraries and their campuses: A Loughborough University case study. New Libr. World 2016, 117, 49–62. [Google Scholar] [CrossRef]
  7. Beckers, R.; van der Voordt, T.; Dewulf, G. Learning space preferences of higher education students. Build. Environ. 2016, 104, 243–252. [Google Scholar] [CrossRef]
  8. Beckers, R.; van der Voordt, T.; Dewulf, G. Why do they study there? Diary research into students’ learning space choices in higher education. High. Educ. Res. Dev. 2016, 35, 142–157. [Google Scholar] [CrossRef]
  9. Ibrahim, N.; Fadzil, N.H.; Saruwono, M. Learning Outside Classrooms on Campus Ground: A case study in Malaysia. Asian J. Behav. Stud. 2018, 3, 131–139. [Google Scholar] [CrossRef]
  10. Salih, S.A.; Ismail, S.; Ujang, N.; Mustafa, F.A.; Ismail, N.A. Pocket settings for enhancing social learning experience on campus ground: A verbal-visual preference survey. Ain Shams Eng. J. 2023, 14, 102134. [Google Scholar] [CrossRef]
  11. Harrop, D.; Turpin, B. A study exploring learners’ informal learning space behaviors, attitudes and preferences. New Rev. Acad. Librariansh. 2013, 19, 58–77. [Google Scholar] [CrossRef]
  12. Ibrahim, N.; Fadzil, N.H. Informal Setting for Learning on Campus: Usage and Preference. Procedia—Soc. Behav. Sci. 2013, 105, 344–351. [Google Scholar] [CrossRef]
  13. Hunter, J.; Cox, A. Learning over tea! Studying in informal learning spaces. New Libr. World 2014, 115, 34–50. [Google Scholar] [CrossRef]
  14. Moher, D.; Liberati, A.; Tetzlaff, J.; Altman, D.G. Preferred reporting items for systematic reviews and meta-analyses: The PRISMA statement. BMJ 2009, 339, b2535. [Google Scholar] [CrossRef] [PubMed]
  15. Yang, M.; Chau, A.W. Social involvement and development as a response to the campus student culture. Asia Pac. Educ. Rev. 2011, 2, 393–402. [Google Scholar] [CrossRef]
  16. Chin, D.C.W.; Hsu, C.H.; Yau, K.T. Developing a Taxonomy of Informal Learning Space. Int. J. Educ. 2021, 13, 86–105. [Google Scholar] [CrossRef]
  17. Peker, E.; Ataöv, A. Exploring the ways in which campus open space design influences students’ learning experiences. Landsc. Res. 2019, 45, 310–326. [Google Scholar] [CrossRef]
  18. Gulwadi, G.B.; Mishchenko, E.D.; Hallowell, G.; Alves, S.; Kennedy, M. The restorative potential of a university campus: Objective greenness and student perceptions in Turkey and the United States. Landsc. Urban Plan. 2019, 187, 36–46. [Google Scholar] [CrossRef]
  19. Zhou, N.; Kisselburgh, L.; Chandrasegaran, S.; Badam, S.K.; Elmqvist, N.; Ramani, K. Using Social Interaction Trace Data and Context to Predict Collaboration Quality and Creative Fluency in Collaborative Design Learning Environments. Int. J. Hum. -Comput. Stud. 2020, 136, 102378. [Google Scholar] [CrossRef]
  20. Lau, S.S.; Lin, P.; Qin, H. A preliminary study on environmental performances of pocket parks in high-rise and high-density urban context in Hong Kong. Int. J. Low-Carbon Technol. 2012, 7, 215–225. [Google Scholar] [CrossRef]
  21. Mertens, L.; Van Cauwenberg, J.; Veitch, J.; Deforche, B.; Van Dyck, D. Differences in park characteristic preferences for visitation and physical activity among adolescents: A latent class analysis. PLoS ONE 2019, 14, e0212920. [Google Scholar] [CrossRef] [PubMed]
  22. Bandura, A. Social Learning Theory; Prentice-Hall: Upper Saddle River, NY, USA, 1977. [Google Scholar]
  23. Selinger, S. Social Learning Theory. In Encyclopedia of Couple and Family Therapy; Lebow, J.L., Chambers, A.L., Breunlin, D.C., Eds.; Springer: Berlin/Heidelberg, Germany, 2019. [Google Scholar] [CrossRef]
  24. Kaplan, R.; Kaplan, S. The Experience of Nature: A Psychological Perspective; Cambridge University Press: Cambridge, UK, 1989. [Google Scholar]
  25. Trammell, J.P.; Aguilar, S.C. Natural Is Not Always Better: The Varied Effects of a Natural Environment and Exercise on Affect and Cognition. Front. Psychol. 2021, 11, 575245. [Google Scholar] [CrossRef]
  26. Ahmad, S.; Ansari, A.N.; Khawaja, S.; Bhutta, S.M. Research café: An informal learning space to promote research learning experiences of graduate students in a private university of Pakistan. Stud. Grad. Postdr. Educ. 2023, 14, 381–398. [Google Scholar] [CrossRef]
  27. Alzamil, W.; Salih, S.A.; Ismail, S.; Ajlan, A.; Azmi, A. Factors Affecting Social Learning in Nearby Pockets on Tropical Campus Grounds: Towards a Sustainable Campus. Sustainability 2023, 15, 16581. [Google Scholar] [CrossRef]
  28. Wu, X.; Oldfield, P.; Heath, T. Spatial openness and student activities in an atrium: A parametric evaluation of a social informal learning environment. Build. Environ. 2020, 182, 107141. [Google Scholar] [CrossRef]
  29. Ramu, V.; Taib, N.; Massoomeh, H.M. Informal academic learning space preferences of tertiary education learners. J. Facil. Manag. 2022, 20, 679–695. [Google Scholar] [CrossRef]
  30. Wells, G.A.; Shea, B.; O’Connell, D.; Peterson, J. The Newcastle-Ottawa Scale (NOS) for Assessing the Quality of Nonrandomised Studies in Meta-Analyses; Ottawa Hospital Research Institute: Ottawa, ON, USA, 2000. [Google Scholar]
  31. Crowe, S.; Cresswell, K.; Robertson, A.; Huby, G.; Avery, A.; Sheikh, A. The case study approach. BMC Med. Res. Methodol. 2011, 11, 100. [Google Scholar] [CrossRef] [PubMed]
  32. Barth, M.; Godemann, J.; Rieckmann, M.; Stoltenberg, U. Developing key competencies for sustainable development in higher education. Int. J. Sustain. High. Educ. 2007, 8, 416–430. [Google Scholar] [CrossRef]
  33. Donkai, S.; Toshimori, A.; Mizoue, C. Academic libraries as learning spaces in Japan: Toward the development of learning commons. Int. Inf. Libr. Rev. 2011, 43, 215–220. [Google Scholar] [CrossRef]
  34. Matthews, K.E.; Andrews, V.; Adams, P. Social learning spaces and student engagement. High. Educ. Res. Dev. 2011, 30, 105–120. [Google Scholar] [CrossRef]
  35. Crook, C.; Mitchell, G. Ambience in social learning: Student engagement with new designs for learning spaces. Camb. J. Educ. 2012, 42, 121–139. [Google Scholar] [CrossRef]
  36. Bilandzic, M.; Foth, M. Libraries as coworking spaces: Understanding user motivations and perceived barriers to social learning. Libr. Hi Tech 2013, 13, 254–273. [Google Scholar] [CrossRef]
  37. Chen, Y.; Wu, J.; Zou, Y.; Dong, W.; Zhou, X. Optimal Design and Verification of Informal Learning Spaces (ILS) in Chinese Universities Based on Visual Perception Analysis. Buildings 2022, 12, 1495. [Google Scholar] [CrossRef]
  38. Sankari, I.; Peltokorpi, A.; Nenonen, S. A call for co-working—users’ expectations regarding learning spaces in higher education. J. Corp. Real Estate 2018, 20, 117–137. [Google Scholar] [CrossRef]
  39. Middleton, W.K.; Padilla-Meléndez, A.; Lockett, N.; Quesada-Pallarès, C.; Jack, S. The university as an entrepreneurial learning space: The role of socialized learning in developing entrepreneurial competence. Int. J. Entrep. Behav. Res. 2020, 26, 887–909. [Google Scholar] [CrossRef]
  40. Winks, L.; Green, N.; Dyer, S. Nurturing innovation and creativity in educational practice: Principles for supporting faculty peer learning through campus design. High Educ. 2020, 80, 119–135. [Google Scholar] [CrossRef]
  41. Ng, V.F.P.; Kon, A.; Mari, T. Sense of Community: Open Shared Spaces in a Malaysian Private Campus. J. Eng. Sci. Technol. 2022, 18, 289–301. [Google Scholar]
  42. Yau, O.K.T.; David, C.W.C.; Cathy, H.C.H. Understanding and planning for informal learning space development: A case study in Hong Kong. Cogent Educ. 2023, 10, 2180863. [Google Scholar] [CrossRef]
  43. Thoring, K.; Desmet, P.; Badke-Schaub, P. Creative environments for design education and practice: A typology of creative spaces. Des. Stud. 2018, 56, 54–83. [Google Scholar] [CrossRef]
  44. Lotfy, M.W.; Kamel, S.; Hassan, D.K.; Ezzeldin, M. Academic libraries as informal learning spaces in architectural educational environment. Ain Shams Eng. J. 2022, 13, 101781. [Google Scholar] [CrossRef]
  45. Jarocki, Z. It looks nice, but does it work? Using student learning outcomes to assess library instructional spaces. Perform. Meas. Metr. 2019, 20, 213–218. [Google Scholar] [CrossRef]
  46. Zhang, J.; Liu, C.; Luther, M.; Chil, B.; Zhao, J.; Liu, C. Students’ sound environment perceptions in informal learning spaces: A case study on a university campus in Australia. Eng. Constr. Archit. Manag. 2023. ahead-of-print. [Google Scholar] [CrossRef]
  47. Harris, T.; Birdwell, T.; Basdogan, M. Exploring efficiencies of informal learning space: A case study. J. Appl. Res. High. Educ. 2024. ahead-of-print. [Google Scholar] [CrossRef]
  48. Thomas, B.; Van Horne, S.; Jacobson, W.; Anson, M. The design and assessment of the Learning Commons at the University of Iowa. J. Acad. Librariansh. 2015, 41, 804–813. [Google Scholar] [CrossRef]
  49. Cox, A.M. Learning bodies: Sensory experience in the information commons. Libr. Inf. Sci. Res. 2019, 41, 58–66. [Google Scholar] [CrossRef]
  50. Zhang, J.; Ding, D.; Liu, C.; Luther, M.; Zhao, J.; Liu, C. Privacy and interaction preferences of students in informal learning spaces on university campus. Facilities 2022, 40, 638–655. [Google Scholar] [CrossRef]
  51. Yip, T.; Chiu, D.K.W.; Cho, A.; Lo, P. Behavior and informal learning at night in a 24-hour space: A case study of the Hong Kong Design Institute Library. J. Librariansh. Inf. Sci. 2019, 51, 171–179. [Google Scholar] [CrossRef]
  52. Wu, X.; Kou, Z.; Oldfield, P.; Heath, T.; Borsi, K. Informal Learning Spaces in Higher Education: Student Preferences and Activities. Buildings 2021, 11, 252. [Google Scholar] [CrossRef]
  53. Clement, K.A.; Carr, S.; Johnson, L.; Carter, A.; Dosch, B.R.; Kaufman, J.; Fleming-May, R.; Mays, R.; Walker, T. Reading, writing, and … running? Assessing active space in libraries. Perform. Meas. Metr. 2018, 19, 166–175. [Google Scholar] [CrossRef]
  54. Waxman, L.; Clemons, S.; Banning, J.; McKelfresh, D. The library as place: Providing students with opportunities for socialization, relaxation, and restoration. New Libr. World 2007, 108, 424–434. [Google Scholar] [CrossRef]
  55. Wang, S.; Han, C. The Influence of Learning Styles on Perception and Preference of Learning Spaces in the University Campus. Buildings 2021, 11, 572. [Google Scholar] [CrossRef]
  56. Kansal, R.; Bassi, P. Adapting design of Learning Spaces for Education 4.0: A case of architectural institutions in India. J. E-Learn. Knowl. Soc. 2023, 19, 119–130. [Google Scholar] [CrossRef]
  57. Morieson, L.; Murray, G.; Wilson, R.; Clarke, B.; Lukas, K. Belonging in space: Informal learning spaces and the student experience. J. Learn. Spaces 2018, 7, 2. [Google Scholar]
  58. Coombs, P.H.; Prosser, R.C.; Ahmed, M. New Paths to Learning for Rural Children and Youth; International Council for Educational Development: New York, NY, USA, 1973. [Google Scholar]
  59. Keppell, M.; Souter, K.; Riddle, M. Physical and Virtual Learning Spaces in Higher Education: Concepts for the Modern Learning Environment; IGI Global: Hershey, PA, USA, 2011. [Google Scholar]
  60. Salih, S.A.; Ismail, S.; Mseer, A. Pocket parks for promoting social interaction among residents of Baghdad City. Archnet-IJAR 2020, 14, 393–408. [Google Scholar] [CrossRef]
Disclaimer/Publisher’s Note: The statements, opinions and data contained in all publications are solely those of the individual author(s) and contributor(s) and not of MDPI and/or the editor(s). MDPI and/or the editor(s) disclaim responsibility for any injury to people or property resulting from any ideas, methods, instructions or products referred to in the content.

Article Metrics

Citations

Article Access Statistics

Multiple requests from the same IP address are counted as one view.