Abstract
The pivotal role of digital infrastructure as hardware support for fostering economic efficiency in the digital economy is widely acknowledged. However, it begs the question, can the development of digital infrastructure also advance social equity, particularly concerning horizontal equity, as exemplified by the quality of non-farm employment among rural laborers, which serves as a barometer for the fairness and inclusivity of the social opportunity landscape? This article delves into the ramifications of digital infrastructure development on the quality of non-farm employment for rural laborers. Initially, it conducts a theoretical exploration of the impact and mechanisms of digital infrastructure construction on non-farm employment quality within rural labor sectors, drawing upon the Todaro model framework and existing scholarly discourse. Subsequently, by integrating data on digital infrastructure construction at the prefecture-level city level with four periods of the China Family Panel Studies (CFPS) data spanning 2014 to 2020, employing various endogenous treatment methods including two-way fixed effects, sensitivity analysis, and instrumental variable techniques, it empirically tests and analyzes the internal mechanisms. The findings reveal that digital infrastructure construction plays a beneficial role in enhancing the quality of non-farm employment for rural laborers, encompassing both subjective perceptions and objective circumstances of non-farm work. Notably, it is observed that digital infrastructure construction significantly fosters improvements in the quality of informal employment among rural laborers, with notable disparities across gender and skill levels. This discovery exerts a positive influence on advancing the sustainable development of the labor market. Specifically, female rural laborers necessitate higher skill proficiency and educational attainment to attain commensurate benefits as their male counterparts. Moreover, caution is warranted regarding the potential for digital infrastructure construction to exacerbate existing power differentials and widen socioeconomic disparities through the perpetuation of the digital divide.
1. Introduction
Efficiency and equity stand as central concerns within society. Following the advent of reform and opening up, China has witnessed a rapid enhancement in economic efficiency, yet the issue of equity has gained heightened prominence. As highlighted in the “2023 Migrant Workers Monitoring Report” issued by the National Bureau of Statistics, the total count of migrant workers in China reached approximately 297 million in 2023, marking a year-on-year increase of 1.91 million. Within this demographic, several challenges persist concerning the quality of employment and labor oversight among the rural labor force. The prevailing challenges facing China’s rural labor force are multifaceted. Firstly, there exists a stark disparity in income levels and wage satisfaction, with the average monthly income of rural migrant workers in 2021 standing at merely half the level of their urban counterparts during the same period. Secondly, employment stability remains a pressing concern, as evidenced by the alarming proportion of migrant workers engaged in precarious employment, which stands at a staggering 61%. Thirdly, the normalization of overtime work poses a significant issue, with approximately 85% of migrant workers reporting overtime obligations, nearly half of which engage in illegal overtime practices [1]. Lastly, inadequate social security provisions render the protection of employment rights and interests a formidable challenge [2]. These shortcomings collectively contribute to a more dire employment landscape confronting China’s rural labor force [3].
The attainment of high-quality employment for the rural labor force is intricately linked to the enhancement of livelihoods and stands as a pivotal factor in achieving common prosperity. Common prosperity necessitates not only equitable distribution of development benefits among all strata of society but also ensures a fairer distribution of these benefits, particularly among socially vulnerable groups, notably the rural labor force [4]. In this vein, the 20th National Congress of the Communist Party of China underscored the imperative of prioritizing high-quality full employment, emphasizing the eradication of unjustifiable employment restrictions and discrimination [5]. Thus, directing attention towards enhancing the quality of non-farm employment for China’s rural labor force not only contributes to employment stability but also holds significance in reshaping the initial distribution pattern, fostering social equity and justice, and advancing common prosperity. While the existing literature has explored various factors influencing non-farm employment among rural laborers, such as social capital, human capital, and digital capital [6,7,8], scant attention has been devoted to examining the impact of China’s new development stage characteristics on the enhancement of non-farm employment quality for the rural labor force.
In the endeavor to elucidate the determinants of non-farm employment and its quality enhancement among the rural labor force, a pivotal and undeniable reality emerges: the significant strides made in China’s digital infrastructure construction, which have progressively assumed a paramount role in fostering economic and social advancement [9]. With the steadfast advancement of China’s digital infrastructure, the digital economy has demonstrated robust vitality. By 2022, the digital economy’s magnitude in China will encompass 41.50% of GDP, with its penetration into non-farm sectors registering the highest rate at 68.70%, marking a 2.80 percentage point increase from the previous year, while its penetration into the agricultural sector stands at 10.50% [10]. The 20th National Congress of the Communist Party of China emphasized the imperative to “optimize infrastructure layout, establish a modern infrastructure system, and facilitate the deep integration of the digital economy and the real economy”. Furthermore, the 2024 government work report underscored the importance of “moderately advancing digital infrastructure construction” to actively bolster the stable employment of migrant workers and enhance their sense of fulfillment, well-being, and security. Over a span of time, digital infrastructure has played a pivotal role in diversifying employment avenues and refining the allocation of labor resources, thereby furnishing the rural labor force with a plethora of non-farm employment prospects and augmenting labor market flexibility to some extent. Specifically, the evolution of digital infrastructure has expanded the geographical scope of non-farm employment opportunities for the rural labor force, extending beyond distant large- and medium-sized cities to encompass employment possibilities at the county and township levels [11,12,13]. Numerous studies have underscored the positive impact of enhancing digital infrastructure construction, elucidating its role in fostering the proliferation of digital platforms, expediting information dissemination, and substantially mitigating issues pertaining to information asymmetry and search and transaction costs, thereby optimizing employment outcomes [14]. However, it is imperative to acknowledge that while digital infrastructure advancements engender employment opportunities, they also precipitate pressing challenges necessitating urgent resolution. For instance, the prevalence of monotonous tasks and limited avenues for skill enhancement impedes the accumulation of human capital among the rural labor force. Concurrently, various deficiencies plague non-farm employment for rural laborers, including ambiguous delineations of labor relations, inadequate safeguards for labor rights and interests, protracted working hours, and deficient employment services, which collectively undermine the long-term stability and quality enhancement of rural labor force employment. Moreover, with the widespread adoption of digital information technologies such as artificial intelligence [15], industries reliant on low-skilled, labor-intensive tasks and routine, repetitive jobs are witnessing accelerated automation and displacement. Consequently, the demand for informal employment is dwindling, posing a grave risk of obsolescence for rural laborers with lower skill proficiencies.
As a significant driver of digital economic development, improving digital infrastructure can potentially provide more non-agricultural employment opportunities and increase income levels for rural surplus labor. This improvement can enhance job quality and security for this demographic. While numerous studies have examined the economic growth effects of digital infrastructure, few have focused on its impact on ‘fairness’. Existing research primarily addresses consumer equity [16], educational parity [17], and intergenerational justice [18]. However, there is limited attention to the equity of digital infrastructure development concerning urban–rural employment, particularly in terms of horizontal equity. Horizontal equity is exemplified by the quality of non-agricultural employment opportunities available to rural labor [19], and it more accurately reflects the fairness and inclusivity of the societal opportunity framework.
This article aims to investigate the impact of digital infrastructure construction on the quality of non-agricultural employment for rural labor, elucidating its underlying mechanisms through theoretical and empirical lenses, with a specific focus on rural regions. First, we establish the mathematical rationale for how digital infrastructure influences non-agricultural employment in rural areas based on the Todaro model. We then conduct a theoretical analysis to explore the ramifications of digital infrastructure on the quality of non-agricultural employment for rural labor. Next, we integrate indicators of digital infrastructure supply and demand at the prefecture-level city level as characterization variables. These variables are combined with data from the China Family Panel Studies (CFPS) spanning the years 2014, 2016, 2018, and 2020. We employ various endogenous treatment methods, including two-way fixed effects, sensitivity analysis, and instrumental variable techniques, to empirically assess the impact and mechanisms of digital infrastructure construction on the non-agricultural employment of rural labor.
In comparison to existing research, this article makes several significant contributions. Firstly, it adopts a unique research perspective by examining the impact and mechanism of digital infrastructure on the quality of non-farm employment for rural labor. This investigation is prompted by the increasingly prominent fairness issues in China, the nation’s goal of achieving common prosperity, and the backdrop of a burgeoning digital economy [20]. By contextualizing within China’s new developmental stage, this article supplements the analysis of factors influencing the quality of non-farm employment for rural labor, thereby expanding our understanding of the fairness implications of digital infrastructure. Such endeavors hold both theoretical and practical significance. In terms of research content, this article delves into the internal mechanism through which digital infrastructure construction affects the quality of non-farm employment for rural labor. Diverging from existing research, which primarily focuses on the optimization of employment structures [21], enhancement of production efficiency, changes in labor relations, and social division of labor [22], this article hones in on the nuanced distinctions between formal and informal employment. It elucidates the distinct mechanism through which digital infrastructure construction impacts employment quality for rural labor, considering both substitution and enhancement effects. This analysis provides valuable insights into leveraging digital infrastructure construction to promote high-quality employment opportunities for rural labor. Furthermore, at the policy level, this article furnishes robust theoretical and empirical support for governmental and decision-making bodies to bolster digital infrastructure construction. It advocates for initiatives aimed at enhancing digital literacy among rural laborers, fostering high-quality macro-development opportunities for non-farm employment, and ultimately advancing societal welfare.
2. Framework and Policy Background and Status Data
2.1. Theoretical Framework
2.1.1. Digital Infrastructure Construction and Non-Farm Employment
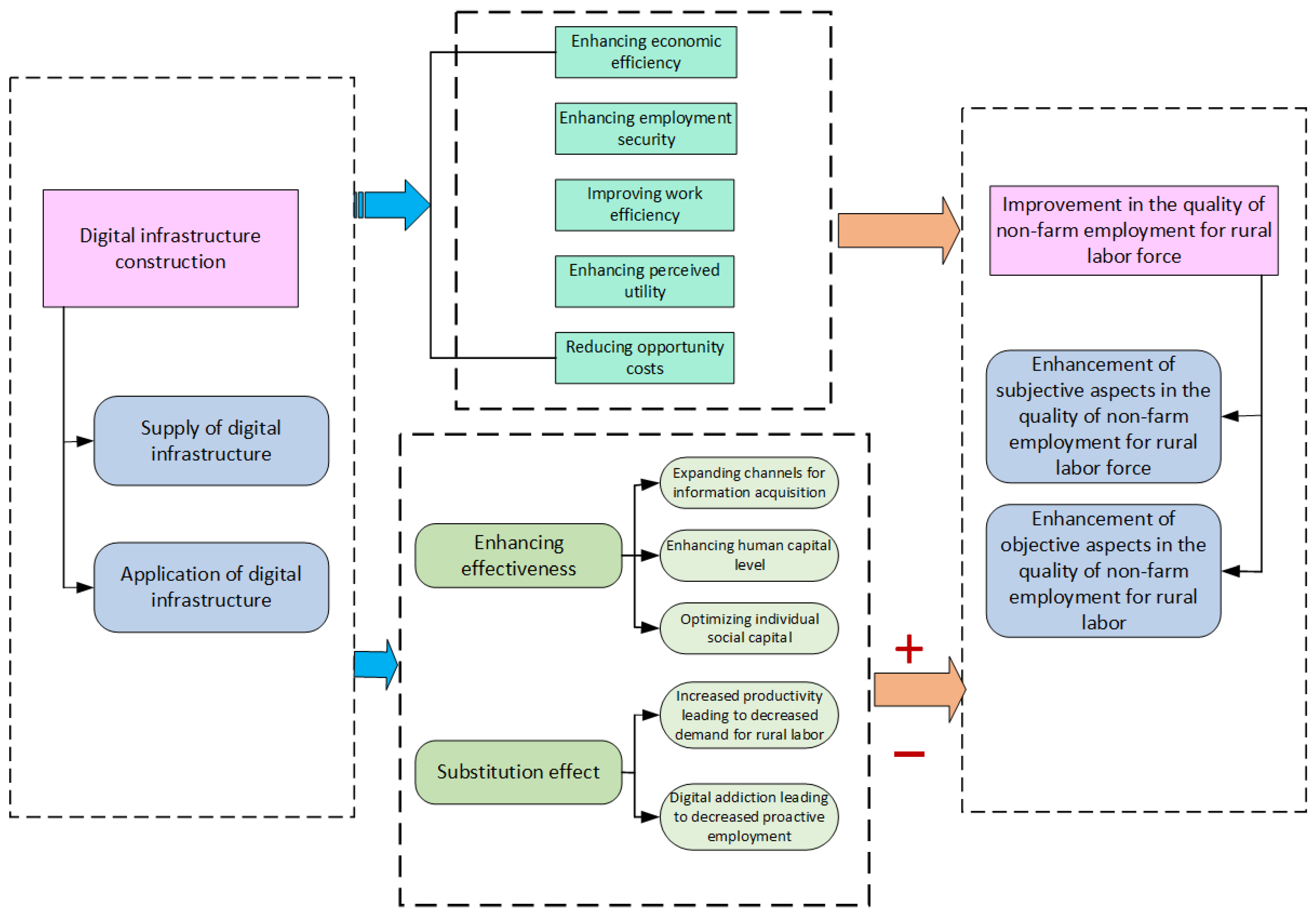
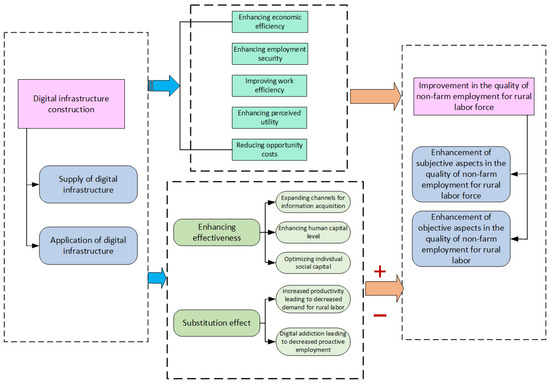
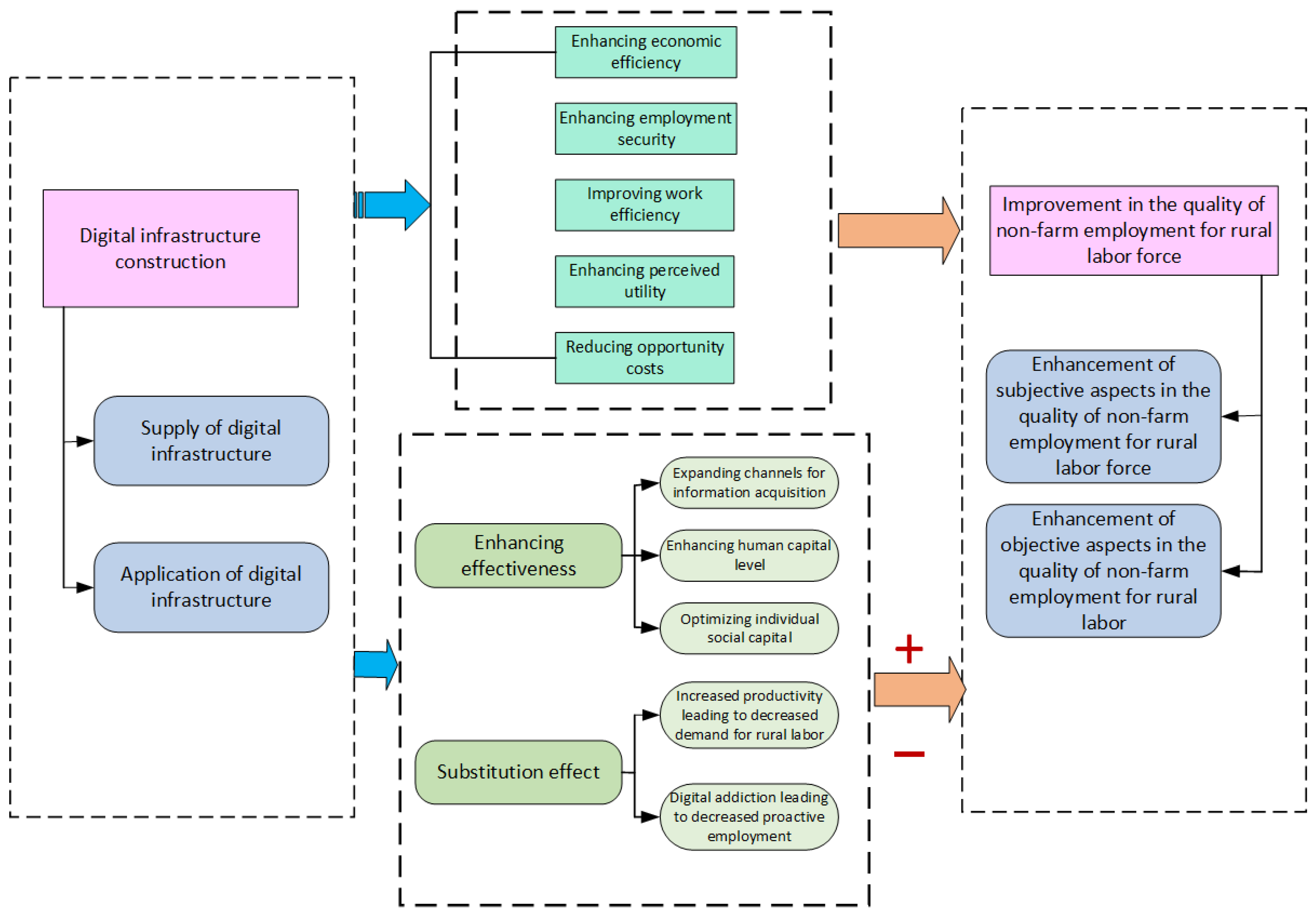
Labor migration decisions depend on the expected income gap between the urban sector and the rural sector, the degree of comfort difference between the two sectors, migration costs, and other factors [23,24,25]. Based on the Todaro model, this article constructs a decision-making model of non-farm employment migration of the rural labor force determined by digital infrastructure. In the migration decision-making model, the impact of digital infrastructure on rural labor migration decision-making is embodied in the following two aspects. First, the main reason why digital infrastructure affects the non-farm employment of rural laborers is that digital infrastructure can effectively broaden their access to work information and enhance their ability to adapt to non-farm employment. Before the improvement of the digital infrastructure, the rural labor force‘s access to work information was relatively limited, relying more on informal channels such as relatives and friends and fellow social networks, and the access to work information was relatively limited. Second, digital infrastructure can create a variety of new employment forms through digital industrialization employment, industrial digital employment, and digital ecological employment and can play a role in linking supply and demand and urban and rural areas and cities, increasing employment opportunities and jobs, and thus attracting rural labor force non-farm employment. Thirdly, when the rural labor force considers migration or not, the degree of comfort and convenience between the two places is an important factor. The improvement of digital infrastructure has established a closer connection between rural and urban areas, which helps to alleviate the homesickness of the rural labor force in the process of non-farm employment and reduces the degree of comfort difference.
In order to facilitate the analysis, the urban formal and informal sectors in the Todaro model are collectively referred to as the urban sector, which corresponds to the rural sector and constitutes the analysis object of this article. It is worth noting that, for analytical simplicity, this study collectively refers to the urban formal and informal sectors as the urban sector. However, in reality, there are significant differences in human capital accumulation between urban and rural labor forces, particularly in terms of education, skills, and experience. According to the Todaro model, the migration process of rural surplus labor occurs in two stages. In the first stage, most low-skilled rural laborers migrate to urban areas and initially work in the informal sector. In the second stage, these workers transition from the urban informal sector to the urban formal sector. This article uses subscript represent the rural labor force; the subscript indicates the place of emigration, that is, the rural sector; the subscript c indicates the potential destination, that is, the urban sector. It is assumed that the transfer decision of the rural labor force from the rural sector to the urban sector depends on the total utility of its migration, and the total utility consists of monetary utility and non-monetary utility , expressed as follows:
First of all, the monetary utility mainly depends on the expected net income gap between the urban sector and the rural sector, that is, the monetary income gap between the two sectors considering the migration cost; and correspond to the expected net income of the urban sector and the rural sector, respectively. Assume that the expected net income gap between the rural sector and the urban sector of the rural labor force is a linear function of employment probability, per capita wage level, and living cost, expressed as follows:
Among them, and represent the digital infrastructure status of the urban sector and the rural sector, respectively. Generally speaking, the digital infrastructure of the urban sector is superior to the digital infrastructure of the rural sector, that is, ; represents the employment probability, which is a monotonically increasing function of ; and respectively, represent the per capita wage level of the two sectors; represents other factors affecting the probability of employment. and represent the cost of living in the urban and rural sectors, respectively. Then, the monetary utility function can be expressed as follows:
It should be pointed out that the improvement of digital infrastructure can provide a wide and convenient employment information channel for the rural labor force. Digital services such as digital payment brought by digital infrastructure can also greatly facilitate the life and work of the rural labor force and can improve their comfort and convenience. In fact, non-monetary utility mainly depends on the difference in comfort and convenience between the two sectors. It is assumed that the non-monetary utility of the rural labor force’s non-farm employment transfer is a linear function of comfort and convenience; and correspond to the comfort and convenience of the urban sector and the rural sector, respectively. Then, the non-monetary utility can be expressed as follows:
Non-monetary utility is a monotonically increasing function of , that is, the more perfect the digital infrastructure is, the smaller the difference in comfort and convenience between the two departments is, and the higher the non-monetary utility will be. represents the probability of employment; and respectively, represent the comfort and convenience of the two departments; represents other factors that affect comfort and convenience. Therefore, can be expressed as follows:
It is obtained by taking partial derivatives with respect to :
In view of this, with the improvement of digital infrastructure, the rural labor force is more inclined to migrate under the incentive of monetary utility and non-monetary utility.
2.1.2. Digital Infrastructure and Non-Farm Employment Quality Improvement
Digital infrastructure is not only the core and key of new infrastructure, but also the cornerstone of promoting the vigorous development of the digital economy. With the rapid rise and prosperity of the digital economy, the labor market has also ushered in profound changes, creating richer employment opportunities for many workers. It is worth mentioning that the positive effect of digital infrastructure on improving the quality of employment will continue to increase, injecting strong impetus into the sustainable development of the labor market.
On the one hand, the improvement of digital infrastructure can effectively improve the quality of non-farm employment of the rural labor force at an objective level. In terms of economic benefits, in the context of the rapid development of digital infrastructure, enterprises actively use new technologies to effectively improve labor productivity, which not only helps to expand the scale of enterprises, but also enables enterprises to obtain excess profits. With the expansion of enterprise production scale and the significant improvement in economic benefits, the welfare and wage level of the rural labor force have also risen and achieved common growth. In terms of employment security, the development of digital infrastructure is conducive to the dissemination of legal knowledge, which has changed the employment concept of the rural labor force that only pays attention to salary in the past and has stimulated the demand for formal contract awareness and social security benefits for the rural labor force [26]. In terms of work efficiency, the wide application of digital technology has significantly improved work efficiency and shortened the working hours of the rural labor force, thus helping them to better balance work and family. At the same time, the improvement of work efficiency also means that the labor force can complete more work tasks in a shorter period of time, achieve higher labor output, and thus promote the improvement of the income level of the rural labor force [22].
On the other hand, the improvement of digital infrastructure has significantly improved the recognition and satisfaction of the rural labor force with respect to the quality of non-farm employment at the subjective level. In terms of utility perception, with the continuous improvement of digital infrastructure, the wide application of the Internet in work has significantly improved the efficiency of workers, shortened working hours, and reduced labor intensity, thus greatly improving the job satisfaction of rural laborers and improving their employment quality [27]. In terms of opportunity cost, digital infrastructure offers several benefits. First, it can facilitate the precise matching of rural labor to job positions that align with their abilities and developmental needs, significantly reducing opportunity costs arising from incorrect choices and promoting future career development [28]. Second, digital infrastructure contributes to the development of digital platforms, enabling enterprises to use specialized digital platforms to recruit suitable rural labor, thereby reducing search and transaction costs in the recruitment process [29]. Third, the extensive application of digital infrastructure provides rural labor with more opportunities for remote work [30], thus reducing migration costs such as transportation and living expenses incurred from working away from home [31].
Therefore, as the key pillar of the development of the digital economy and the core of new infrastructure, digital infrastructure is promoting the rapid upgrading of traditional industries and the vigorous development of new formats by virtue of its strong network effect and enabling effect. This process not only greatly broadens the employment channels and income sources of the rural labor force, but also jointly promotes the significant improvement of the quality of non-farm employment of the rural labor force at the subjective and objective levels.
2.1.3. Influencing Mechanism Analysis
Digital infrastructure mainly drives the improvement of the quality of non-farm employment of rural labor through the following two ways.
- (1)
- Research on the substitution effect of digital infrastructure on the quality of non-farm employment of the rural labor force
The first issue is the decline in employment initiative due to digital addiction. With the widespread adoption of digital technology, rural laborers have begun to extensively use the internet and mobile devices for entertainment and social activities. Compared to urban laborers, rural laborers may be more prone to digital entertainment due to the inertia of their traditional labor patterns and relatively sparse mental stimulation. However, excessive digital entertainment consumes a significant amount of time and energy, leading to decreased work efficiency and motivation, which directly impacts the quality of their employment [32]. Additionally, equity theory posits that it is not absolute income that substantially impacts job satisfaction, but the perceived gap after income comparison [22]. With the vigorous development of digital infrastructure, the rural labor force has increased its use of public network platforms such as Weibo, TikTok, and Kuaishou. These platforms often emphasize and exaggerate material life, which can lead individuals to feel unfairly treated and dissatisfied with their actual income levels [33]. This perceived inequity can result in a subjective decline in the quality of non-farm employment among rural laborers.
Second, under the background of the continuous development of digital infrastructure, new technologies such as artificial intelligence and robotics are in full swing. On the one hand, the use of new technologies has broken the original repetitive employment mode and will replace some labor resources, especially in the labor market. The rural labor force group with relatively low skill level and low human capital leads to a gradual reduction in their labor remuneration and even faces the risk of unemployment, thus reducing the quality of work. On the other hand, industrial upgrading brought about by technological innovation often requires higher-quality labor, and the rural labor force may be difficult to adapt to new employment requirements due to skill mismatch, thus reducing their non-farm employment quality [34];
- (2)
- Research on the enhancement effect of digital infrastructure on the quality of non-farm employment of the rural labor force
One method is to broaden the channels of information acquisition. The rural labor force often faces the dilemma of information asymmetry due to limited information channels in their employment choices, which restricts the improvement of their employment quality to a certain extent. However, with the development of digital infrastructure, the use of the Internet by rural laborers has increased, which in turn strengthens the search ability of rural laborers for information, enabling people to read more recruitment information and apply for more jobs. In addition, the big data service model brought about by the development of digital infrastructure not only reduces the restrictions on farmers’ access to employment information, but also accurately depicts the ‘digital portrait’ of the rural labor force, which makes the information on the supply and demand sides of the employment market highly matched, effectively alleviates the ‘structural employment difficulty’ caused by farmers’ information asymmetry in the employment market, and helps farmers obtain high-quality jobs.
The second method is via improvement in the level of human capital. The person–post matching theory holds that when the job needs to match the human capital of the workers themselves, the workers will have higher job satisfaction and employment quality [35]. Therefore, improving the person–post matching degree is an important way to improve the quality of employment. The continuous improvement of digital infrastructure enables the rural labor force to obtain rich education and training resources at a lower cost. The rural labor force can carry out relevant learning and training according to job requirements and can improve their human capital level while improving their personal ability and job matching [36]. At the same time, the development of digital infrastructure has promoted the deep integration of information technology and education and teaching resources. The rural labor force can use new learning methods such as online platforms to enhance their human capital. Higher human capital helps the rural labor force to get rid of high-intensity, low-income, and high-risk work, stimulates the labor market [37], expands the scope of employment choices, and enhances bargaining power, so as to obtain more labor remuneration and labor rights protection and improve the quality of employment [38].
Figure 1.
Technology roadmap.
Figure 1.
Technology roadmap.

2.2. Policy Background and Status Data
Digital infrastructure serves as the fundamental hardware supporting the advancement of the digital economy and plays a pivotal role in stabilizing employment, fostering development, and enhancing livelihoods [33]. In 2018, the Central Economic Work Conference first proposed the concept of “new infrastructure construction” to guide high-quality development. In April 2020, the National Development and Reform Commission (NDRC) clarified the scope of “new infrastructure”, encompassing three major areas: information infrastructure, integrated infrastructure, and innovation infrastructure [39]. In 2021, General Secretary Xi Jinping emphasized the need to accelerate the construction of new infrastructure and establish the information “arteries” to promote economic and social development during the 34th collective study session of the Central Political Bureau. In 2022, the State Council issued the “14th Five-Year Plan for the Development of the Digital Economy”, explicitly proposing the optimization and upgrading of digital infrastructure and systematically promoting the intelligent upgrading of infrastructure [40]. The “Government Work Report for 2024” issued by the State Council advocates for “moderately advancing the deployment of new infrastructure construction and expanding investment in high-tech industries and strategic emerging industries” [41], marking “new infrastructure” as a key component of the national strategy.
In May 2023, the “Digital China Development Report (2022)” released by the China CITIC Office showed that after the continuous efforts of the three stages of “comprehensive construction”, “promotion and popularization” and “increasing revenue”, China’s digital infrastructure construction has achieved leapfrog development, the scale of information infrastructure construction is far ahead, the application of digital infrastructure has accelerated its penetration into various fields of economy and society, and the benefits of application have increased significantly. The main changes are reflected in the following three aspects. First, the scale of digital infrastructure construction is world-leading. The Chinese government attaches great importance to the development of digital infrastructure, and vigorously invests in the construction of high-speed optical fiber networks, 5G communication base stations, mobile communication networks and other infrastructure. Since the implementation of the “Broadband China” strategy in 2013, the number of broadband access households in Chinese households and the number of broadband access households per unit have shown a significant upward trend (see Figure 1). By the end of 2022, China’s Internet broadband access port has exceeded 1 billion, fully realizing the expected goal of “basically covering most administrative villages”. The construction speed and scale of 5G base stations rank first in the world, with 561 million 5G users. In addition, the number of mobile IoT terminal users increased from 27,000 at the end of 2017 to 1.845 billion, becoming the world‘s first major economy to achieve ‘superman’.
In May 2023, the ‘Digital China Development Report (2022)’ released by the China CITIC Office highlighted significant advancements in China’s digital infrastructure construction following continuous efforts across three stages: ‘comprehensive construction’, ‘promotion and popularization’, and ‘revenue enhancement’. This comprehensive endeavor has propelled China’s digital infrastructure into a phase of rapid development, marked by its substantial scale of information infrastructure construction and accelerated integration into various sectors of the economy and society, yielding considerable benefits. The notable changes are evidenced in three key aspects.
Firstly, China leads globally in the scale of digital infrastructure construction. The Chinese government has prioritized the development of digital infrastructure, channeling substantial investments into high-speed optical fiber networks, 5G communication base stations, mobile communication networks, and other critical infrastructure. Since the inception of the ‘Broadband China’ strategy in 2013, there has been a remarkable increase in the number of households with broadband access and broadband access per capita (refer to Figure 2). By the close of 2022, China had exceeded 1 billion internet broadband access points, achieving the goal of ‘broadly covering most administrative villages’. The rapid expansion and deployment of 5G base stations have placed China at the forefront globally, with 561 million 5G users. Furthermore, the number of mobile Internet of Things (IoT) terminal users surged from 27,000 at the end of 2017 to 1.845 billion, making China the world’s foremost major economy to achieve such remarkable growth.
Figure 2.
Development of broadband network in China.
The second notable development is the rapid proliferation of digital infrastructure applications. With China’s digital infrastructure construction progressing swiftly, the adoption of digital infrastructure is gaining momentum. Next-generation technologies such as 5G, artificial intelligence, and the Internet of Things are increasingly permeating various sectors, including education and healthcare. In the realm of employment services, digital platforms for employment have witnessed significant expansion and deepening integration. For instance, the ‘Employment Online’ platform saw a substantial increase in the provision of job information, rising from 3.73 million in 2020 to 40 million in 2022. This expansion has facilitated comprehensive coverage of national public employment service institutions and the operational human resources service framework. Similarly, digitization is accelerating its penetration across all facets of medical and healthcare services. The number of Internet hospitals surged from just over 1000 in 2020 to over 2700 in 2022. Furthermore, the cumulative usage of Internet diagnosis and treatment services has surpassed 25.9 million, with city-level and county-level telemedicine collaboration networks achieving full coverage.
Thirdly, there has been a significant increase in the revenue generated from the application of digital infrastructure. The Chinese government’s proactive promotion of digital infrastructure across various sectors has yielded remarkable economic gains. The revenue of the software industry surged from 8.16 trillion yuan in 2020 to 10.81 trillion yuan in 2022, achieving a noteworthy milestone of surpassing the 10-trillion mark. Similarly, the revenue of the electronic information industry witnessed substantial growth, rising from 12.10 trillion yuan in 2020 to 15.40 trillion yuan in 2022, marking a notable growth rate of 27.3%. Moreover, as China’s digital infrastructure finds wider application, new models and formats of the Internet continue to emerge, contributing to the increasingly significant role of new energy sources in industrial development. The scale of the digital economy expanded from 27.2 trillion yuan at the end of 2017 to 50.2 trillion yuan by the end of 2022, accounting for nearly half of the total national GDP.
3. Methods and Data
3.1. Data Collection
The data in article are from the China Family Panel Studies (CFPS) database from 2014, 2016, 2018, and 2020. The database consists of adult questionnaires, family questionnaires, and children‘s questionnaires, covering information on employment, income, health, social networking, family property, and debt of individuals and their families. In order to investigate the impact of digital infrastructure on the quality of non-farm employment of the rural labor force, this article selects rural labor force samples aged 16–65 years old, with rural household registration and engagement in non-farm work is as the research object. In addition, in order to improve the accuracy of the data, samples with weekly working hours greater than 100 h, monthly working hours greater than 31 days, and annual working hours greater than 12 months were excluded. And the important control variables such as work income, work freedom, education level, and household expenditure were reduced by 2% at both ends. After eliminating the missing samples, the unbalanced panel data are further transformed into balanced panel data, and a total of 12,960 rural labor samples engaged in non-farm work are obtained. The measurement indicators of digital infrastructure, the control variables at the regional level, and the key control variables are derived from the data at the city and provincial levels. The data are mainly from the China Statistical Yearbook, China City Statistical Yearbook, China Regional Statistical Yearbook, and the relevant statistical yearbooks of the provinces. In addition, the Digital Financial Inclusion Index and night-time light data are derived from the Digital Financial Inclusion Research Center of Peking University and the China long time-series artificial night-time light data set.
3.2. Variables
3.2.1. Explained Variable
In this article, the dependent variables are the employment decisions of rural labor, specifically whether they choose non-agricultural employment, and the quality of non-agricultural employment for rural labor. The details are as follows:
(1) Whether it is non-agricultural employment. In terms of employment decision-making, measurement is based on the following questionnaire item: “Is your current job in agriculture or non-agriculture?” A value of 1 is assigned if the rural laborer is engaged in non-agricultural work. Conversely, a value of 0 is assigned if the laborer is engaged in agricultural activities such as farming, forestry, animal husbandry, sideline occupations, or fishing.
(2) The quality of non-farm employment of the rural labor force. In terms of the quality of employment, the concept of “decent work” proposed by the International Labor Organization (ILO) is used for reference, that is, workers obtain work opportunities under conditions of freedom, equality, security, and dignity, their rights are protected, sufficient remuneration is received, and social security are provided [42]. Under the advocacy of this concept, the measurement of employment quality in existing studies is mainly based on the concept of “decent work”, focusing on the dimensions of working hours, job stability, labor rights protection, occupational level, salary, and welfare [42,43]. On this basis, this article constructs the employment quality index system from subjective and objective dimensions and standardizes the indicators of different dimensions. The objective dimension of employment quality mainly includes four dimensions: working hours, working income, social security, and job stability. Among them, ① Working hours are measured by the “weekly working hours (hours)” in the questionnaire to reflect the characteristics of the working hours of the rural labor force in non-farm employment. ② Work income is measured by the hourly wage of the rural labor force. The advantage is that the wage level is the core indicator of employment quality; many studies use the annual income or monthly income of migrant workers as an explanatory variable, but considering that rural labor force tends to work long hours and high loads in exchange for more income, and the hourly wage indicator eliminates the impact of the working hours on the wage and better reflects the income and efficiency of the rural labor force. ③ Job security is measured according to whether the rural labor force participates in basic medical insurance, work injury insurance, maternity insurance, unemployment insurance, and pension insurance. Each affirmatory response is scored one point, and each cumulative score is the job security situation. ④ Job stability is measured by whether there is a signed labor contract as indicated in the questionnaire. If a labor contract is signed, it is recorded as 1, and if a labor contract is not signed, it is recorded as 0. The subjective dimensions of employment quality mainly include three dimensions: job satisfaction, job expectations, and job freedom. Among them, ① Job satisfaction is measured according to the self-evaluation of respondents’ overall job satisfaction. The “very dissatisfied” response is recorded as 1, “not very satisfied” is recorded as 2, “average” is recorded as 3, “quite satisfied” is recorded as 4, and “very satisfied” is recorded as 5. ② Job expectations are measured based on respondents’ confidence in the future prospects of their jobs. ③ Job freedom is quantified by respondents‘ self-determination of workload, work schedule, and work time arrangement. It should be noted that this article constructs the following comprehensive index of non-farm employment quality of the rural labor force based on the entropy weight method. The equal weight assignment method is used to test the robustness of the comprehensive index of non-farm employment quality of the rural labor force. See Table 1.
Table 1.
Non-farm employment quality index system of rural labor force.
Table 2 reports the descriptive statistical results of the quality of non-farm employment of the rural labor force and its standardized indicators for each dimension. From the perspective of each subdivision dimension, the average score of working hours is 0.164, the average score of working income is 0.291, the average score of job security is 0.155, the average score of job stability is 0.376, the average score of job satisfaction is 0.610, the average score of job expectation is 0.537, and the average score of job free-riding is 0.575, which indicates that the rural laborers’ non-farm employment work time is longer, job stability is poorer, job income is lower, and job security is insufficient. From the perspective of the rural labor force non-farm employment quality index, the average value of the sample rural labor force non-farm employment quality index is 0.183, the minimum value is 0, the maximum value is 0.758, and the median is 0.138, indicating that the quality of the sample rural labor force non-farm employment is located at the lower level.
Table 2.
Descriptive statistical results of non-farm employment quality of rural labor force and indicators of each dimension.
3.2.2. Core Explanatory Variable
Digital infrastructure. Digital infrastructure is an integrated hardware and software infrastructure constructed with data, software, chips, communications, and molecular coatings and other “digital materials” as the main body, which involves various types of digital platform carriers, such as network communications, data centers, cloud computing, and the industrial Internet [44]. Most of the existing studies on the measurement of digital infrastructure use single indicators such as the length of long-distance optical cable line in provincial areas and the capacity of mobile phone switches. In fact, digital infrastructure is a multi-faceted project construction, and a single indicator cannot accurately and objectively measure its development level. In view of this, this article measures the supply and application of digital infrastructure. It is mainly due to the following two considerations: First, the supply of digital infrastructure is a key indicator to measure the digital technology support capability of a country or region. It reveals the construction and operation of providing and supporting digital infrastructure [45] and can more accurately identify the impact of exogenous changes in a region’s digital infrastructure supply on the non-farm employment of rural labor. In this paper, the density of long-distance optical cable lines, the capacity of mobile telephone switches per 100 people, and the number of Internet broadband access ports per 100 people are selected for measurement. Second, the application of digital infrastructure is directly related to the level of regional digital infrastructure construction [46]. It is the output of digital infrastructure to reflect the social, economic, and technical benefits of digital technology in the development process. Similarly, the application of digital infrastructure is also largely counteracted by the access to information resources, technological innovation, and the narrowing of the digital divide. In this paper, the number of international Internet users per 100 people, i.e., the number of broadband access users per 100 people, the number of mobile phone subscribers per 100 people, and the digital financial inclusion indicators are selected for measurement. Based on the above analysis, the composition of the digital infrastructure construction level and the measurement of the indicators are shown in Table 1. It should be noted that, due to data availability, i.e., the length of long-distance fiber-optic cable lines, the capacity of mobile phone switches, and the number of Internet broadband access ports are only reported at the provincial level, this article draws on the idea of the Bartik method and refers to the practices of the existing studies [47,48,49]; taking 2012 as the base period, we calculate the weight index at the prefecture-level and city two-code industry level as exogenous weights, and then decompose the level of digital infrastructure construction at the provincial level to the prefecture-level city level as follows:
Among them, is the proportion of the total amount of telecommunications services in each prefecture-level city in the province, the proportion of the number of mobile phone use in the province, and the proportion of the number of computer users in the province, and is the length of long-distance optical cable lines in each province, the capacity of mobile phone switches, and the number of Internet broadband access ports in each province, respectively. In the robustness test, referring to the indicator measurement method of the existing literature, the core explained variables are replaced with other indicators, and the empirical results are also consistent, further indicating the reliability of the conclusions of this article (Table 3).
Table 3.
Digital infrastructure construction level index system.
3.2.3. Mechanism Variables
This article examines the substitution effect of digital entertainment and technological innovation on the quality of non-agricultural employment for the rural labor force. Digital entertainment is evaluated using the survey question: “Do you frequently use devices such as mobile phones for entertainment activities?” A score of 1 is assigned if the respondent uses such devices for entertainment and 0 otherwise. Technological innovation is assessed by the number of patents granted in each prefecture-level city; higher scores denote greater technological innovation. Additionally, this study assesses the enhancing impact of digital infrastructure across four dimensions: information access, digital applications, human capital, and social capital.
3.2.4. Other Control Variables
This article controls for individual-level, household-level, and regional-level control variables that affect the non-farm employment occupations of the rural labor force. The individual level includes gender, age, education level, health status, and marital status; the family level includes family size, land transfer, and expenditure on human gifts; the regional level includes financial self-sufficiency rate, industrial structure, and economic development; and the key control variables consist of the number of highway kilometers, the volume of highway passenger traffic, and the number of high-speed railway stations. It should be noted that the key control variables do not involve indicators related to railroads, because the number of railroad passengers and railroad mileage are missing for 2015–2020 as the relevant statistics are only reported up to 2014, and although the rural labor force chooses to migrate by railroads when they take up non-farm employment, roads are still needed to link them to their place of origin and place of destination. See Table 4.
Table 4.
Descriptive statistics of main variables.
3.2.5. Econometric Models
In order to empirically test the impact of digital infrastructure construction on the quality of rural labor force employment, article constructs the benchmark regression model as follows:
In Equation (8), represents the total employment quality index of rural labor force i in the year of j for the prefecture-level city, represents the level of digital infrastructure construction in j province lagging behind one period, represents the control variable, represents the area where rural labor force works, represents the year, and is a random error term. is the coefficient to be estimated for the core explanatory variable, and L is the coefficient that this article mainly focuses on.
4. Results and Analysis
4.1. Benchmark Regression Results
(1) whether non-farm employment. According to the setting of the benchmark model (1), Table 5 reports the corresponding estimation results. From Table 5, (1) and (2), the coefficient estimates of digital infrastructure are positive and significant. This shows that the construction of digital infrastructure is indeed conducive to promoting the non-farm employment of the rural labor force, thus boosting the structural transformation of China’s economy. This conclusion shows that China’s long-term digital infrastructure has greatly promoted China’s urbanization and economic structural transformation and upgrading.
Table 5.
Digital infrastructure construction and non-farm employment of rural labor force: Benchmark regression.
(2) The quality of non-farm employment of the rural labor force. On the basis that digital infrastructure construction can significantly promote the non-farm employment of the rural labor force, this article further explores what impact digital infrastructure has on the quality of non-farm employment of the rural labor force. As can be seen from Table 6 and Table 7, digital infrastructure construction has a significant role in promoting the quality of non-farm employment of the rural labor force. Specifically, from the sub-dimension of non-farm employment quality, digital infrastructure construction can significantly reduce the working hours of non-farm employment for the rural labor force, and can significantly promote the working income, job security, job stability, various freedoms, job satisfaction, and job expectations of non-farm employment for the rural labor force. From the perspective of the comprehensive index of non-farm employment quality, digital infrastructure construction can significantly improve the subjective and objective dimensions and the comprehensive index of the quality of non-farm employment for rural labor force.
Table 6.
Benchmark regression results 1.
Table 7.
Benchmark regression results 2.
4.2. Endogeneity Treatment
In order to better avoid the endogeneity problem in measurement identification, drawing on [50], construction of a “Bartik instrument” index (the product of the first-order lagged digital infrastructure composite index and the first-order difference in time of the digital infrastructure composite index). The “Bartik instrument” index can effectively deal with the endogeneity problem in the measurement identification. The reasons are as follows: first, the national digital infrastructure composite index comes from more than 100 prefecture-level cities, and the digital infrastructure composite index will not be significantly affected by the digital infrastructure of a prefecture-level city, so the change of the national digital infrastructure composite index will have no significant impact on the digital infrastructure of a particular prefecture or city. The infrastructure composite index is relatively exogenous to a prefecture-level city. Second, demand shocks other than digital infrastructure at the prefecture-level city may also cause estimation bias, but a particular prefecture will not be so important that its demand shock is significantly correlated with the national digital infrastructure composite index.
As seen in the Table 8 regression results based on the instrumental variable approach, the estimated coefficients of the instrumental variables in the first stage are significantly different from 0, and the results of the weak instrumental variable test also show that there are no weak instrumental variables. The estimation results show that, after considering the endogeneity problem, the development of digital infrastructure still significantly promotes the improvement of the quality of non-farm employment of the rural labor force, indicating that the above regression conclusions are basically robust and basically reliable.
Table 8.
Digital infrastructure and non-farm employment quality of the rural labor force: Instrumental variable regression.
4.3. Heterogeneity Analysis
4.3.1. Quantile Regression
The above regression analysis only demonstrates from the perspective of average meaning to conclude that digital infrastructure construction has a significant promotional effect on the improvement of non-farm employment quality of the rural labor force, but the internal differences of rural labor force groups have not been considered. In order to deepen the impact of digital infrastructure construction on the quality of non-farm employment of different rural labor forces, this article further uses the quantile regression method to explore. This is because, compared with the traditional conditional mean regression, quantile regression can not only describe the mean of the explained variable, but also is able to analyze the overall situation of the conditional distribution of the explained variables in an all-round way. In addition, its estimation effect will be more robust to outliers and can capture the tail characteristics of the distribution.
As can be seen from Table 9, overall, at the level of 1%, digital infrastructure construction can promote the quality of non-farm employment of the rural labor force, which is no different from the above regression results. However, digital infrastructure construction has significant heterogeneity on the quality of non-farm employment of the rural labor force. Specifically, from Q15 to Q85, the regression coefficient increases from 0.093 to 0.613. This result shows that with the increase of quantiles, the effect of digital infrastructure on the quality of non-farm employment of the rural labor force is stronger.
Table 9.
Quantile regression results.
4.3.2. The Skill Heterogeneity of Digital Infrastructure in Promoting the Improvement of Non-Farm Employment Quality
First, this article studies the skill heterogeneity of digital infrastructure to promote the quality of non-farm employment for the rural labor force. It is worth noting that the traditional definition of a highly skilled labor force is one with 16 or more years of education, i.e., at least completed undergraduate education. In fact, there is a relatively low number of years of education in the rural labor force and the sparse sample size of the labor force with 16 and more years of education. Therefore, in this article, we define the rural labor force with 15 or more years of education as the high-skilled labor force, and we define the labor force with education levels of high school and above and below junior college as the middle-skilled labor force, and the labor force with education levels below high school as the low-skilled labor force. Table 10 reports the results of skill heterogeneity of digital infrastructure to promote the improvement of non-farm employment quality of the rural labor force. It is clear that the digital infrastructure promotes the improvement of non-farm employment quality of rural labor force, which is mainly reflected in the middle-skilled labor force group.
Table 10.
The skill heterogeneity of digital infrastructure in promoting the quality of non-farm employment.
4.3.3. The Heterogeneity of Employment Types That Digital Infrastructure Promotes the Improvement of Non-Farm Employment Quality
Further, this article explores the heterogeneity of employment types that digital infrastructure promotes the improvement of non-farm employment quality for the rural labor force. In general, the rural labor force engaged in formal employment is more conducive to higher economic returns, job security, and job acquisition, and thus promoting the effective improvement of employment quality. For this reason, with reference to [13], this study considers the heterogeneity of digital infrastructure affecting the transfer of rural labor to informal and formal employment. Columns (1)–(2) of Table 11 report the estimation results.
It is worth noting that the estimation results are contrary to our expectation, that is, digital infrastructure mainly promotes the improvement of the quality of informal employment for the rural labor force, which may be related to the fact that digital infrastructure itself mainly promotes the inclusive development of the economy. Digital infrastructure has driven the development of industries that do not require very strong skills for employment, such as delivery workers and decorators. In addition, we will conduct a sub-sample regression based on the skill heterogeneity of the rural labor force on the basis of Table 11. From Table 12, it can be found that digital infrastructure mainly promotes the improvement of the quality of informal employment of rural high-skilled labor and medium-skilled labor. Not to be overlooked, this is likely to indicate that the construction of digital infrastructure in China has brought about a “power shift” and the widening gap between the rich and the poor due to the digital divide.
Table 11.
Employment type heterogeneity in digital infrastructure for non-farm employment quality improvement.
Table 11.
Employment type heterogeneity in digital infrastructure for non-farm employment quality improvement.
| Explained Variable: | (1) | (2) |
|---|---|---|
| Non-Farm Employment Quality | Informal Employment | Regular Employment |
| Digital infrastructure composite index | 0.336 *** | −0.077 |
| (0.123) | (0.433) | |
| Constant term | 0.173 ** | 0.093 |
| (0.077) | (0.230) | |
| Individual-level control variables | Yes | Yes |
| Household-level control variables | Yes | Yes |
| Area-level control variables | Yes | Yes |
| Number of observations | 3168 | 596 |
** p < 0.05, *** p < 0.01.
Table 12.
The heterogeneity of skills and employment types of digital infrastructure to promote the improvement of non-farm employment quality.
Table 12.
The heterogeneity of skills and employment types of digital infrastructure to promote the improvement of non-farm employment quality.
| Explained Variable: | (1) | (2) | (3) |
|---|---|---|---|
| Non-Farm Employment Quality | Informal and Highly Skilled | Informal and Medium Skills | Informal and Low-Skilled |
| Digital infrastructure composite index | 0.751 * | 0.635 *** | 0.179 |
| (0.384) | (0.228) | (0.156) | |
| Constant term | 0.110 | 0.348 *** | 0.194 *** |
| (0.387) | (0.130) | (0.074) | |
| Individual-level control variables | Yes | Yes | Yes |
| Household-level control variables | Yes | Yes | Yes |
| Area-level control variables | Yes | Yes | Yes |
| Number of observations | 461 | 1237 | 4054 |
* p < 0.1, *** p < 0.01.
4.4. Internal Mechanism of Digital Infrastructure to Promote the Quality of Informal Employment
Next, this paper analyzes the internal mechanism of digital infrastructure to promote the quality of informal employment of the rural labor force from the aspects of the substitution effect and enhancement effect.
4.4.1. Substitution Effect
First, the popularity of digital entertainment provides a wealth of leisure and entertainment for the rural labor force, including online games, online videos, social media, and so on. These forms of entertainment are often highly attractive and interactive, and it is easy to get addicted to them. For some rural laborers, they may be more inclined to choose digital entertainment as a way of relaxation and entertainment in their spare time due to high work pressure and a monotonous life. However, over-indulgence in digital entertainment may cause the rural labor force to become lazy and unmotivated. This laziness and negative attitude may further affect their employment willingness and mobility, resulting in their reluctance to look for jobs or participate in employment training, thus reducing the quality of their non-farm employment. In order to verify this mechanism, this paper uses information on whether rural laborers use tools such as mobile phones for recreational activities as a measure. The results are shown in column (1) of Table 13 Column (1) uses the prefecture-level city’s digital infrastructure status and digital entertainment to construct an interaction term. The results show that the coefficient of the interaction term is significantly negative at the level of 10%, indicating that the more digital entertainment activities are carried out with mobile phones and other devices, the digital infrastructure will reduce the quality of informal employment of the rural labor force.
Second, the increase in the number of patents granted usually means the acceleration of technological innovation and industrial upgrading. However, this kind of technological innovation and industrial upgrading may also lead to changes in the employment structure, which has a negative impact on the employment of part of the rural labor force. On the one hand, technological innovation may cause some traditional industries and jobs to gradually disappear or be replaced, leading to unemployment or a decline in the quality of employment for the relevant labor force. On the other hand, industrial upgrading often requires higher-quality labor, while the rural labor force may find it difficult to adapt to the new employment demand due to skill mismatch, thus reducing the quality of their non-farm employment. In order to verify this mechanism, this paper uses the number of patents granted in prefecture-level cities. The results are shown in column 13(2) of the table. Column (2) uses the status of digital infrastructure in prefecture-level cities and the number of patents granted to construct the interaction term, and it is found that the coefficient of the interaction term is significantly negative at the level of 1%, indicating that the more the number of patents granted in prefecture-level cities, the digital infrastructure reduces the quality of informal employment of rural labor force.
Table 13.
Mechanism test: Substitution effect.
Table 13.
Mechanism test: Substitution effect.
| Explained Variable: | (1) | (2) |
|---|---|---|
| Non-Farm Employment Quality: | Digital Entertainment | Number of Patents Granted |
| Digital infrastructure composite index | 0.036 *** | 0.075 *** |
| (0.012) | (0.018) | |
| Digital entertainment | 0.001 | |
| (0.002) | ||
| Digital Infrastructure Composite Index #Digital Entertainment | −0.005 * | |
| (0.003) | ||
| Number of patents granted | −0.014 | |
| (0.017) | ||
| Digital Infrastructure Composite Index #Observations Authorized Patents | −0.013 *** | |
| (0.005) | ||
| Constant term | 0.137 ** | 0.140 ** |
| (0.059) | (0.059) | |
| Individual-level control variables | Yes | Yes |
| Household-level control variables | Yes | Yes |
| Area-level control variables | Yes | Yes |
| Number of observations | 5728 | 5728 |
Note: Cluster-robust standard errors at the level of the individual’s prefecture in parentheses, * p < 0.1, ** p < 0.05, *** p < 0.01.
4.4.2. Enhancement Effects
First, digital infrastructure provides more learning and training opportunities for the rural labor force by enhancing human capital. Through online education, distance training, and other ways, the rural labor force can access advanced knowledge and skills and improve their professionalism and competitiveness. This improvement of human capital makes the rural labor force have more advantages in the non-farm employment market and enables them to obtain better job opportunities and remuneration, so as to improve the quality of employment. In order to verify this mechanism, this paper uses whether the rural labor force engages in online learning. The results are shown in Table 14. Column (1) uses the prefecture-level city’s digital infrastructure status and human capital to construct an interaction term. The results show that the coefficient of the interaction term is significantly positive, indicating that the more learning the rural labor force learns through the network, the more the digital infrastructure can improve the informal employment quality of the rural labor force.
Second, digital infrastructure has improved access to information, enabling rural laborers to obtain employment information more quickly and accurately. Through recruitment websites, social media, and other platforms, the rural labor force can quickly understand the recruitment needs, salary, and other information of enterprises, and reduce the employment obstacles caused by information asymmetry. This convenience of this information acquisition will help the rural labor force to make more sensible employment choices and improve employment matching and satisfaction. In order to verify this mechanism, this paper uses whether the rural labor force obtains employment information by means of mobile phones and other devices to measure. The results are shown in column (2) of Table 14. Column (2) uses prefecture-level city digital infrastructure status and information acquisition to construct interaction items. The results show that the interaction term coefficient is significantly positive at the level of 10%, indicating that the more times the rural labor force obtains employment information through mobile phones and other devices, the more digital infrastructure can improve the quality of informal employment of rural labor force.
Table 14.
Mechanism test: Enhancement effect.
Table 14.
Mechanism test: Enhancement effect.
| Variable Being Explained: | (1) | (2) |
|---|---|---|
| Non-Farm Employment Quality: | Human Capital | Access to Information |
| Digital infrastructure composite index | 0.049 ** | 0.035 *** |
| (0.024) | (0.012) | |
| Human capital | 0.001 | |
| (0.004) | ||
| Digital Infrastructure Composite Index # Human Capital | 0.005 | |
| (0.003) | ||
| Access to information | 0.002 | |
| (0.002) | ||
| Digital Infrastructure Composite Index # Access to information | 0.003 * | |
| (0.002) | ||
| Constant term | 0.108 | 0.135 ** |
| (0.090) | (0.061) | |
| Individual-level control variables | Yes | Yes |
| Household-level control variables | Yes | Yes |
| Area-level control variables | Yes | Yes |
| Number of observations | 3522 | 5649 |
Note: Cluster-robust standard errors at the level of the individual’s prefecture in parentheses, * p < 0.1, ** p < 0.05, *** p < 0.01.
5. Conclusions and Discussion
Based on the data of China Family Panel Studies (CFPS) in 2014, 2016, 2018, and 2020, this paper systematically examines the impact of digital infrastructure construction on the employment quality of the rural labor force in China from the micro level. The conclusions are as follows: First, the construction of digital infrastructure can significantly improve the subjective and objective dimensions and comprehensive index for the quality of non-farm employment of rural labor force; second, with the increase of quantiles, the effect of digital infrastructure on the quality of non-farm employment of rural labor is stronger. Thirdly, the construction of digital infrastructure has improved the quality of non-farm employment of the rural labor force, which is mainly reflected in the middle-skilled labor force group; fourthly, in particular, we find that digital infrastructure has significantly promoted the improvement of the quality of informal employment of rural high-skilled labor and middle-skilled labor, showing inclusive economic development.
Based on the above research conclusions, this paper puts forward the following policy recommendations:
First, improve the layout of digital infrastructure and build a solid foundation for improving the quality of non-farm employment of rural labor. The regression results show that digital infrastructure construction can significantly improve the quality of non-farm employment of rural labor force. Therefore, government departments can lay a solid foundation for improving the quality of non-farm employment of the rural labor force by improving the layout of digital infrastructure construction. On the one hand, improve the layout of information infrastructure, actively promote the construction of 5G networks and gigabit networks and provide more convenient and efficient information and communication services for the rural labor force, so as to obtain more diversified employment information and learning resources. On the other hand, deepen the construction of innovation infrastructure and strengthen the collaborative innovation between industry, university, and research. Government departments should encourage and support universities, scientific research institutions, and enterprises to cooperate deeply, jointly carry out research and innovation of key technologies of digital infrastructure, and promote the deep integration of industry, university, and research. The improvement of the R & D level of digital new infrastructure can not only improve the performance and efficiency of digital infrastructure, but also provide a broader employment space for the rural labor force, reduce the employment threshold, and help improve their skill level.
Second, bridge the digital divide and optimize the labor skill structure. Heterogeneity analysis proves that digital infrastructure mainly promotes the improvement of the employment quality of rural high-skilled labor and middle-skilled labor in the field of informal employment. First of all, the government should increase investment in digital infrastructure construction in rural and underdeveloped areas to ensure that they can enjoy digital services comparable to those in developed areas and narrow the digital divide. Secondly, the government should pay attention to the differentiated needs of different skill levels of labor in the digital process. For high-skilled and medium-skilled labor, the government should provide more professional and cutting-edge digital skills training to further enhance their employment competitiveness. At the same time, for low-skilled labor, the government should pay attention to the improvement of their digital literacy and help them adapt to the development trend of the digital age by popularizing the basic knowledge of digitization. Finally, government departments should also strengthen the supervision and governance of digital infrastructure to prevent the ‘power transfer‘ and the gap between the rich and the poor caused by the digital divide. Through the establishment of a sound legal and regulatory system of digital infrastructure, the development and application of digital technology can be standardized to protect the legitimate rights and interests of the labor force and prevent digital technology from becoming a tool to aggravate social inequality.
The third is to optimize the development of digital infrastructure and effectively deal with the substitution and enhancement effects of digital infrastructure. The analysis of internal mechanisms shows that digital infrastructure can have a profound impact on the quality of informal employment of the rural labor force through the substitution effect and enhancement effect. First of all, in view of the problem that the substitution effect may reduce the quality of informal employment of the rural labor force, the government should strengthen the digital literacy education of the rural labor force and develop more high-quality digital content that is beneficial to improve the vocational skills and employability of the rural labor force. In addition, the government can increase support for rural innovation and entrepreneurship and mobilize and encourage the rural labor force to enhance employment competitiveness through technological innovation and patent conversion. Secondly, in terms of enhancing the effect, the government should increase investment in rural education, improve the quality and penetration of education, and provide more learning and development opportunities for the rural labor force. At the same time, enterprises and social organizations can also carry out vocational skills training for rural labor force based on their own advantages. Not only that, the government can also establish a rural labor employment service platform to provide employment guidance, recruitment information, and other one-stop services to help them better integrate into the job market.
Author Contributions
Conceptualization, W.D.; methodology, W.D.; software, W.D.; validation, W.D.; formal analysis, W.D; investigation, W.D.; resources, W.D.; data curation, W.D; writing—original draft preparation, W.D.; writing—review and editing, W.D. and Q.W.; visualization, W.D; supervision, Q.W.; project administration, X.X.; funding acquisition, X.X. All authors have read and agreed to the published version of the manuscript.
Funding
This research was funded by “the National Natural Science Foundation of China, grant number 72073084” and “the National College Students’ Innovation and Entrepreneurship Training Program, grant number 202310434315”.
Institutional Review Board Statement
Not applicable.
Informed Consent Statement
Not applicable.
Data Availability Statement
Data are available upon request from the authors.
Conflicts of Interest
The authors declare no conflicts of interest.
References
- Communist Party of China News Network. Proposal on Strengthening Labor Supervision and Improving the Quality of Employment of Migrant Workers. 2022. Available online: https://cpc.people.com.cn/n1/2022/0228/c442043-32361388.html (accessed on 20 March 2024).
- Pan, H.; Huang, Q. Analysis of the Influence Mechanism of Digital Economy on the Employment Quality of Migrant Workers. World Surv. Res. 2024, 2, 42–51. [Google Scholar]
- Wang, J.; Xin, L.; Wang, Y. How farmers’ non-agricultural employment affects rural land circulation in China? J. Geogr. Sci. 2020, 30, 378–400. [Google Scholar] [CrossRef]
- Baker, D.; Mead, N.; Campbell, S. Inequalities in morbidity and consulting behaviour for socially vulnerable groups. Br. J. Gen. Pract. 2002, 52, 124–130. [Google Scholar]
- Jonasson, E.; Helfand, S.M. How important are locational characteristics for rural non-agricultural employment? Lessons from Brazil. World Dev. 2010, 38, 727–741. [Google Scholar] [CrossRef]
- Wang, W.; Zhang, L. The Evolution of China’s Rural Labor Market from the Perspective of Off–Farm Employment Adequacy. J. Agrotech. Econ. 2020, 5, 70–81. [Google Scholar]
- Luo, M.; Shen, X. A Study on the Impact of Gift Expenditure on Non-farm Employment of Rural Labor: Empirical Analysis Based on CFPS Microdata. Northwest Popul. J. 2021, 42, 47–60. [Google Scholar]
- Wang, X.; Yi, F. The Influence of Digital Economy on the Quality of Non-farm Employment of Rural Labor: Evidence from the Development of Ecommerce. Econ. Surv. 2023, 40, 55–65. [Google Scholar]
- Jiang, H.; Murmann, J.P. The rise of China’s digital economy: An overview. Manag. Organ. 2022, 18, 790–802. [Google Scholar] [CrossRef]
- China Academy of Information and Communications Technology. Research Report on the Development of China’s Digital Economy. 2022. Available online: http://www.caict.ac.cn/kxyj/qwfb/bps/202304/t20230427_419051.htm (accessed on 20 March 2024).
- Basu, S. E-government and developing countries: An overview. Int. Rev. Law Comput. Technol. 2004, 18, 109–132. [Google Scholar] [CrossRef]
- Ceglia, F.; Marrasso, E.; Pallotta, G.; Roselli, C.; Sasso, M. The State of the Art of Smart Energy Communities: A Systematic Review of Strengths and Limits. Energies 2022, 15, 3462. [Google Scholar] [CrossRef]
- Ceglia, F.; Marrasso, E.; Martone, C.; Pallotta, G.; Roselli, C.; Sasso, M. Towards the Decarbonization of Industrial Districts through Renewable Energy Communities: Techno-Economic Feasibility of an Italian Case Study. Energies 2023, 16, 2722. [Google Scholar] [CrossRef]
- Qi, Y.; Liu, C.; Ding, S. Digital Economic Development, Employment Structure Optimization and Employment Quality Upgarding. Econ. Perspect. 2020, 11, 17–35. [Google Scholar]
- Holzinger, A.; Langs, G.; Denk, H.; Zatloukal, K.; Mueller, H. Causability and explainability of artificial intelligence in medicine. Wiley Interdiscip. Rev.-Data Min. Knowl. Discov. 2019, 9, e1312. [Google Scholar] [CrossRef] [PubMed]
- Zhang, B.; Wei, Z. Consumption Growth and Fair Effect of Digital Infrastructure Construction-Based on the Perspective of Supply and Demand Matching. Inq. Into Econ. Issues 2023, 12, 1–20. [Google Scholar]
- Xu, H.; Huang, C.; Wang, Y.; Wang, Y.; Liang, S. Research on Digital Development for Educational Equity: Theoretical Mechanism and Operation Path. China Educ. Technol. 2023, 10, 57–65. [Google Scholar]
- Fan, F.; Tian, G.; Zhang, X. Digital Infrastructure and the Intergenerational Income upward Mobility: The Quasi-natural Experiment Based on “Broadband China”. Econ. Res. J. 2023, 58, 79–97. [Google Scholar]
- National Development and Reform Commission, National Data Bureau, Implementation Plan for Digital Economy to Promote Common Prosperity. 2023. Available online: https://www.gov.cn/zhengce/zhengceku/202401/content_6924631.htm (accessed on 20 March 2024).
- Moulton, B.R. GDP and the digital economy: Keeping up with the changes. In Proceedings of the Conference on Understanding the Digital Economy, Washington, DC, USA, 25–26 May 2000. [Google Scholar]
- Gao, Z.; Iqbal, A.; Hassan, T.; Zhang, L.; Wu, H.; Koo, C.M. Texture Regulation of Metal-Organic Frameworks, Microwave Absorption Mechanism-Oriented Structural Optimization and Design Perspectives. Adv. Sci. 2022, 9, 2204151. [Google Scholar] [CrossRef] [PubMed]
- Tian, G.; Zhang, X. Digital Economy, Non-agricultural Employment, and Division of Labor. J. Manag. World 2022, 38, 72–84. [Google Scholar]
- Geng, P.; Tan, Z.; Luo, B. “Squeezing out” or ”Absorption”: How Agricultural Machinery Services Affect the Transfer of Agricultural Labor. J. Huazhong Agric. Univ. 2022, 04, 24–37. [Google Scholar]
- Li, F.; Guo, X.; Wang, B. An Analysis of Effects of the System of Household Registry on the Tendency of Rural Labour Mobility in Terms of the Todaro Model. J. Shaanxi Norm. Univ. 2013, 42, 152–159. [Google Scholar]
- Zhong, Y.; Li, C. A Theory of Rural—Urban Migration: Revising the Todaro Model. Popul. Res. 2015, 39, 13–21. [Google Scholar]
- Mao, Y.; Zeng, X.; Zhu, H. INTERNET USE, EMPLOYMENT DECISION AND EMPLOYMENT QUALITY—Empirical Evidence from CGSS Data. Econ. Theory Bus. Manag. 2019, 1, 72–85. [Google Scholar]
- Hanushek, E.A.; Kimko, D. Schooling, labor-force quality, and the growth of nations. Am. Econ. Rev. 2000, 90, 1184–1208. [Google Scholar] [CrossRef]
- Yan, R.; Qian, X. Strategic Analysis on the Digital Transformation of Chinese Telecom Operators in the Era of Digital Economy. China Soft Sci. 2018, 4, 172–182. [Google Scholar]
- Zhu, L. How Information Infrastructure Affects Urban-rural Income Gap: Influence Mechanisms and Empirical Study. Nankai Econ. Stud. 2023, 11, 210–229. [Google Scholar]
- Zhang, G.; Wang, R. How Can the Development of Digital Economy Enable High-quality Employment of MigrantWorkers? Chin. Rural Econ. 2023, 1, 58–76. [Google Scholar]
- Zhou, R.; Wang, X.; Lei, Y. The Impact of Digital Finance on Farmer Income Growth: Based on Threshold Effect and Spatial Convergence Analysis. Rural Financ. Res. 2024, 1, 15–26. [Google Scholar]
- Currie, J.; Moretti, E. National Bureau of Economic Research: Cambridge, MA, USA. 2002. Available online: http://www.nber.org (accessed on 24 May 2024).
- Kuang, Y.; Jiang, Z. Towards Digital Inclusion: Derivative Risks and Governance of Rural Old People’s Integration into Digital Society. J. Huazhong Univ. Sci. Technol. 2023, 37, 100–108. [Google Scholar]
- Hu, Y.; Guan, L. Research on Employment Creation Effect and Employment Substitution Effect of Digital Economy. Reform 2022, 4, 42–54. [Google Scholar]
- Qi, L.; Tao, J. Industrial Intelligence and Employment Quality of Migrant Workers Under the Development of Digital Technology: Impact Mechanism and Improvement Path. J. Huazhong Agric. Univ. 2023, 1, 34–46. [Google Scholar]
- Teijeiro, M.; Rungo, P.; Freire, M. Graduate competencies and employability: The impact of matching firms’ needs and personal attainments. Econ. Educ. Rev. 2013, 34, 286–295. [Google Scholar] [CrossRef]
- Winters, J.; Economics, U. Human capital, higher education institutions, and quality of life. Reg. Sci. Urban Econ. 2011, 41, 446–454. [Google Scholar] [CrossRef]
- Zhang, H. A Study on the Impact of Human Capital on the Quality of Economic Growth—A Dual Perspective of Educational Health Capital. Master’s Thesis, Inner Mongolia University of Finance and Economics, Inner Mongolia, China, 2022. [Google Scholar]
- Tay, L.Y.; Tai, H.T.; Tan, G.S. Digital financial inclusion: A gateway to sustainable development. Heliyon 2022, 8, e09766. [Google Scholar] [CrossRef]
- National Development and Reform Commission. 2020. Available online: https://ep.cannews.com.cn/publish/zghkb7/html/2043/node_079288.html (accessed on 20 March 2024).
- State Council, The 14th Five-Year Plan for the Development of the Digital Economy. 2020. Available online: https://www.gov.cn/xinwen/2022-01/12/content_5667840.htm (accessed on 20 March 2024).
- State Council, 2024 Government Work Report of the State Council. 2024. Available online: https://www.gov.cn/yaowen/liebiao/202403/content_6939153.htm (accessed on 20 March 2024).
- Liang, H. Research on the Chinese Floating Population Employment Quality and Influencing Factor—Based on the Year of 2016 National Floating Population Dynamic Monitoring Survey. Popul. Dev. 2019, 25, 44–52. [Google Scholar]
- Wei, H.; Liu, C. The Outline, Experiences and Prospect of China’s Rural Reform. Chin. Rural Econ. 2019, 2, 2–18. [Google Scholar]
- Xu, H.; Yu, W.; Griffith, D.; Golmie, N. A survey on industrial Internet of Things: A cyber-physical systems perspective. IEEE Access 2018, 6, 78238–78259. [Google Scholar] [CrossRef] [PubMed]
- Jayne, T.; Chamberlin, J.; Headey, D. Land pressures, the evolution of farming systems, and development strategies in Africa: A synthesis. Food Policy 2014, 48, 1–17. [Google Scholar] [CrossRef]
- Liu, J.; Yang, Y.; Zhang, S. Research on the Measurement and Driving Factors of China’s Digital Economy. Shanghai J. Econ. 2020, 6, 81–96. [Google Scholar]
- Wang, Q.; Li, J.; Liu, Y. Influence of Rural Industry Integration on Common Affluence of Counties. Stat. Decis. 2023, 39, 28–33. [Google Scholar]
- Shen, G.; Yuan, Z. Internetization, Innovation Protection and the Promotion of Chinese Enterprises’ Export Quality. J. World Econ. 2020, 43, 127–151. [Google Scholar]
- Bartik, T. How do the effects of local growth on employment rates vary with initial labor market conditions? Upjohn Inst. Publ. 2006, 2, 1–100. [Google Scholar]
Disclaimer/Publisher’s Note: The statements, opinions and data contained in all publications are solely those of the individual author(s) and contributor(s) and not of MDPI and/or the editor(s). MDPI and/or the editor(s) disclaim responsibility for any injury to people or property resulting from any ideas, methods, instructions or products referred to in the content. |
© 2024 by the authors. Licensee MDPI, Basel, Switzerland. This article is an open access article distributed under the terms and conditions of the Creative Commons Attribution (CC BY) license (https://creativecommons.org/licenses/by/4.0/).
