Abstract
Green buildings are an important initiative to address energy and environmental issues in the construction field. The high-quality development of green buildings is affected by many factors, and it is necessary to identify the critical factors affecting the high-quality development of green buildings and analyze them systematically. The adopted literature analysis method and expert consultation method, the DIM (DEMATEL-ISM-MICMAC) model was established to explore critical factors influencing green buildings’ high-quality development and their internal hierarchical structure, interrelationships, and mechanisms. Then, targeted suggestions were put forward to promote green buildings’ high-quality development. The results showed that: (1) The critical factors influencing green buildings’ high-quality development could be divided into five levels, three groups, and four areas. The economic development level, living standard of residents, education level, incentive policies, and compulsory laws and regulations were in the deep factor group, fundamentally affecting green buildings’ high-quality development. (2) In terms of drive and centrality, the economic development level, living standard of residents, education level, and incentive policies were at the forefront, playing a vital role in the high-quality development of green buildings.
1. Introduction
The development of the construction industry has consumed many resources and created a series of environmental problems, causing widespread concern among governments and societies worldwide [1]. According to the China Building Energy Consumption Research Report (2021), the total carbon emissions of buildings in 2019 were 4.997 billion tons, accounting for 50.6% of the total national carbon emissions. The entire energy consumption process of buildings accounted for 45.8% of the total national consumption. The energy consumption and carbon emissions of the construction industry were higher than those of other industries. In light of the increasingly severe resource and environmental problems, China has proposed carbon peaking and carbon neutrality goals, striving to achieve a carbon peak by 2030 and carbon neutrality by 2060. The degree of carbon reduction and carbon-neutral development in the construction industry significantly impacts the ability to achieve these carbon peaking and carbon neutrality goals in China. Green buildings can reduce carbon emissions and the negative impact on the environment during the construction and use of buildings from the root, which is essential to achieve these carbon peaking and carbon neutrality goals; therefore, China should vigorously promote the high-quality development of green buildings. Green buildings are high-quality buildings that conserve resources, protect the environment, reduce pollution during their lifespan, provide people with healthy, suitable, and efficient space for use, and maximize harmonious coexistence between humans and nature [2]. The high-quality development of green buildings not only becomes essential support for green low-carbon lifestyles and green living environments throughout the entire society under carbon peaking and carbon neutrality goals, but is also the main force for achieving these goals [3,4,5]. At the same time, given these carbon peaking and carbon neutrality goals, a booster for the high-quality development of green buildings can promote material energy-saving design and insulation design, improve public awareness of green consumption and drive green buildings’ high-quality growth. Currently, China has issued a series of technical standards and guidelines to promote the development of green buildings [6,7]. However, the quality of green buildings still faces significant challenges due to the influence of many factors. This paper intends to accurately identify the critical factors influencing the high-quality development of green buildings, and analyze the relationships between these factors in depth, to provide a reference for high-quality green buildings to help the construction industry achieve these carbon peaking and carbon neutrality goals.
At present, in the field of green building influencing factors, most scholars have studied the hierarchical structure and driver-dependency by interpretation structure model (ISM) from the demand side, supply side, government orientation, and industry maturity [8]. On the demand side, Feng conducted an in-depth study on consumers’ willingness to adopt green housing using grounded theory, established a theoretical model of factors influencing green housing, and concluded that price fluctuations and policy preferences are critical factors [9]. Kamonthip et al. interviewed Thai consumers with a high school education or higher, used a structural equation model exploring factors influencing consumers’ willingness to purchase green products, and concluded that consumer attitudes, subjective norms, and perceived behavioral control have significant positive effects on consumers’ willingness [10]. Some scholars found that consumers lean toward green buildings when they fundamentally recognize their environmental and economic benefits [11]. On the supply side, Zeng [12] analyzed factors influencing real estate enterprises’ willingness to develop green buildings from subjects’ behavioral attitudes, subjective norms, and perceived behavioral control using theory of planned behavior. Through various investigations from China real estate enterprises, it was evident that willingness to develop green buildings for developers is affected by revenue expectations, perceived risks, corporate philosophy and strategy, social culture environment, government regulation, market demand pressure, corporate self-efficacy, and government incentive policies. Yang et al. used a questionnaire and structural equation modeling to analyze developers’ desire to create green buildings based on the theory of planned behavior. The results showed that subjective norms and perceived behavioral control factors significantly affect developers’ willingness [13]. However, willingness is not the same as action, and the transformation of willingness into action is constrained by the social environment in which the company operates and the company’s ability and conditions. Most enterprises have started turning green values and concepts into their new development goals, linking corporate development with social responsibility to seek sustainable development. Regarding government orientation, China’s green buildings started late, a perfect law system for green buildings has not yet been developed. In recent years, local municipal governments have formulated green building development policies and adopted various incentive measures to further promote green building development. The government’s adequate supervision and management mechanism can ensure the accurate implementation of green building standards and specifications [14]. In terms of industry maturity, it is influenced by several factors and is accelerated to industry maturity with production elements clustering and research efficiency enhancement throughout the entire green building process. Chan A P C et al. aimed to investigate the influencing factors that hinder the widespread adoption of green building technology by surveying 104 experts [15]. The study’s results indicated that stakeholder resistance to change and increased costs are critical factors that hinder the spread of green building technologies.
Now, most scholars have focused on the theoretical level in their research on the analysis methods of green building impact factors. Scholars used the technique of grounded theory to describe, analyze, and summarize more carefully the path of action of the willing influencing factors of green building development by investigating experts engaged in the construction industry as well as scholars in related fields. Wang et al. [16] used a radial basis function neural network to improve the weighted influence nonlinear normative system model to objectively analyze the weights of factors influencing green building development. Hu et al. [17] identified technical devotion as a core influencing factor and policy incentives as the main influencing factor for green building development by constructing the BP-WINGS model. Other researchers have used the explanatory structural model (ISM) to analyze the hierarchical structure of factors influencing green building development [18]. Many scholars have studied green building development and its influencing factors. However, the qualitative with quantitative analysis method has rarely been adopted. Since the relationship between factors influencing the high-quality development of green buildings is intricate and complex, there should be a model that combines qualitative and quantitative analysis to analyze the mechanism of the influencing factors.
This paper intends to identify critical factors influencing green building high-quality development through literature analysis and expert consultation, integrate the advantages of DEMATEL (Decision Making Trial and Evaluation Laboratory), ISM (Interpretative Structural Modeling), and MICMAC (Matriced Impacts Corises-multiplication Appliance Classement), combine qualitative analysis with quantitative analysis to build the DIM model, deeply analyze the hierarchical structure, interrelationship, and mechanism of critical factors and propose effective measures to promote its development. The main research questions of this paper are as follows:
(1) Identify the key factors affecting the high-quality development of green buildings.
(2) Analyze the hierarchy, interrelationship and mechanism of key factors influencing the development of green buildings.
(3) To propose measures to promote the high-quality development of green buildings.
In this paper, the DIM model is used for data analysis, which enriches the quantitative analysis tools. This model can not only analyze the role of factors from the perspective of influence and relationship complexity, but also obtain a hierarchical system structure model, which provides a scientific guidance tool for the study of factors affecting the high-quality development of green buildings. This paper is organized as follows: Section 2 discusses the factors influencing the high-quality development of green buildings and the construction DIM model; Section 3 uses the DIM model to analyze the key factors influencing the high-quality development of green buildings and the hierarchical structure, interrelationship, and mechanism of each factor; Section 4 discusses the factors that are most critical to promoting the high-quality development of green buildings and proposes measures; Section 5 concludes and discusses the results obtained from this study and presents the future research outlook.
2. Materials and Methods
2.1. Identification of Critical Factors Influencing the High-Quality Development of Green Buildings
The factors affecting the high-quality development of green buildings are multifaceted and complex. Through analysis of relevant literature on the development of green buildings at home and abroad and relevant policy documents about China’s carbon peaking and carbon neutrality goals, 21 factors were initially compiled and summarized. By expert consultation method, the factors with weak influence were eliminated, and 13 critical factors were identified and grouped into 4 levels according to their nature: economy, policy, technology, and social environment, as shown in Table 1.
Table 1.
Critical factors influencing the high-quality development of green buildings.
2.1.1. Economy Factors
Economic factors include indicators such as the level of economic development, the living standard of residents, the level of education, and the level of real estate development. The economic development level is an essential factor affecting the high-quality development of green buildings. A robust economy can promote real estate development, motivate developers’ willingness to construct green buildings, and drive green buildings to a high standard. When residents have a higher standard of living, consumers’ desire to purchase green buildings increases accordingly, thus expanding the demand for green buildings. People with higher education are usually more aware of environmental protection, have active low-carbon lifestyles, and prefer green consumption.
2.1.2. Policy Factors
Policy factors include compulsory laws and regulations, incentive policies, and the implementation of carbon peaking and carbon neutrality policy goals, significantly impacting the high-quality development of green buildings. Actively improving laws and regulations, effectively enhancing the enforcement of rules and regulations, and establishing a sound green buildings evaluation system are conducive to promoting the high-quality development of green buildings.
2.1.3. Technology Factors
Technology factors include green building technology inputs, green building technology R&D efficiency, and green building technology costs. New green, low-carbon, zero-carbon innovative technologies are greatly needed to rapidly reduce carbon emissions. The innovation and promotion of green building technology are related to whether the carbon peaking and carbon neutrality goals can be achieved. Compared with traditional buildings, green buildings will face challenges of technical innovation, applicability, maturity, and cost, and only when green building technology is well developed and widely used can the cost of green building technology be reduced, thus promoting the high-quality development of green buildings.
2.1.4. Social Environment Factors
The social environment factors include green buildings public recognition, social promotion efforts, and geographical environment. Due to different natural conditions in different areas such as complicated terrain and climate, the demand for design requirements, materials, and technologies for green buildings will be different, so geographical environment will have an impact on high-quality development of green buildings. In the context of China’s efforts to promote carbon peaking and carbon neutrality goals, the concept of green, low-carbon, and environmental protection has been widely understood. At the same time, more publicity of green buildings will earn public recognition and speed up green building consumption transformation.
2.2. DIM Model Framework Establishment
DEMATEL analyses factors with uncertain relationships in a system based on making full use of the knowledge and experience of experts and scholars. It mainly calculates the causality and centrality of each influencing factor to derive the relative importance of each influencing factor in the system and their interaction. Still, it can not determine the association and hierarchy between elements, and it is not easy to manage and control each factor effectively. Based on the DEMATEL-integrated impact matrix with the introduction of queue values, the ISM model is constructed to study the inner hierarchical structure and mechanism of action of the influencing factors of green building quality development, grasp the key points, and find out the deep factor group, intermediate factor group, and surface factor group. MICMAC analysis, based on the ISM model, can not only directly calculate the driver and dependency but also better decide the intrinsic dynamics of the influencing factors. In this paper, with an organic combination of the advantages of DEMATEL, ISM, and MICMAC, the DIM model framework was established [31,32], as shown in Figure 1.
Figure 1.
Schematic diagram of the DIM model framework.
2.3. DIM Model Analysis Steps
2.3.1. Analysis of Causality and Importance of Factors Using the DEMATEL Method
This paper intends to use the DEMATEL method to calculate influence degree, influenced degree, centrality degree, and cause degree of critical factors influencing the high-quality development of green buildings, and obtain the importance ranking and causality relationship of these factors.
(1) Construct direct impact matrix A. Based on Table 1, a survey questionnaire was set up. Experts engaged in the construction industry, as well as scholars in related fields at universities, were invited to judge the mutual interaction of critical factors, and the rules for scoring are expressed in Equation (1). After scoring by experts, the direct impact matrix A could be obtained [33,34].
During expert scoring, a reasonable expert panel is crucial to ensure valid data. The expert members should be professionals in the green building industry with rich practical work experience and solid theoretical knowledge. The specific information of experts is shown in Figure 2.
Figure 2.
Distribution of specific information of experts.
(2) Construct normative impact matrix B. Using row sum maximum method for normalization [33,34], each row in matrix A is summed to get the maximum value, and the normative impact matrix B is obtained by dividing each factor in A with the maximum value, namely:
(3) Construct integrated impact matrix C. The integrated impact matrix C means the combined effect of direct and indirect effects among the factors [33,34], namely:
where I is the unit matrix.
(4) Calculate influence degree Mi, influenced degree Ni, central degree Pi, and cause degree Ri. The influence degree is the sum of the values in each row in integrated impact matrix C, indicating integrated influence degree of each factor to other factors. The influenced degree is the sum of the values in each column in integrated influence matrix C, indicating integrated degree influenced by other factors. The central degree is the sum of influence degree and influenced degree of factor i, which indicates the importance of the factor. The larger the value of the central degree, the more important the factor in the system. The cause degree is the difference between influence degree and influenced degree of factor i. If cause degree is greater than 0, it is called causal factor, and the larger the value, the greater influence of the factor on other factors. If the cause degree is less than 0, it is called the result factor, and the larger the absolute value, the greater influence from other factors [33,34].
2.3.2. Analysis of Hierarchical Structure of Factors Using the ISM Method
This paper intends to use the ISM method to obtain the hierarchical structure of critical factors influencing high-quality development of green buildings, through a reachable matrix analyzing the set division of critical influencing factors.
(1) Construct adjacency matrix H and overall impact matrix Z. Based on integrated impact matrix C, determining threshold [35], the adjacency matrix H is determined according to Equation (8).
where , is the average of integrated impact matrix C, is the standard deviation of integrated impact matrix C. Z = H + I, where I is the unit matrix.
(2) Determine reachable matrix K. With MATLAB software, a power operation is performed on overall impact matrix Z. If the overall impact matrix satisfies Equation (9), the reachable matrix K of adjacency matrix H is obtained [35].
(3) Divide hierarchical structure. The reachable set R(Si), the antecedent set A(Si), and the intersection set C(Si) are obtained from reachable matrix K. The reachable set R(Si) is the set of factors corresponding to the column direction with row factor value one in reachable matrix, indicating that the factor Si influences other factors in the set. The antecedent set A(Si) is the set of factors corresponding to the row direction with each column numbered one in reachable matrix, indicating that the factors in the set will affect Si. The intersection set C(Si) is the result generated by intersection of the reachable set R(Si) and the antecedent set A(Si). After set division, the hierarchical structure of critical factors influencing green buildings can be determined.
2.3.3. Analyzing Driver–Dependency Relationship of Factors Using MICMAC Method
In this paper, the driver(Xi) and dependency (Yj) of factors are computed with MICMAC method, by which, different areas are divided [36].
3. Results
3.1. Causal Relationship and Importance Analysis of Critical Factors Influencing the High-Quality Development of Green Buildings
SPSS.20 software was used to test the reliability and validity of the questionnaire. The results showed Cronbach = 0.861 > 0.8, KMO = 0.724 > 0.6, p < 0.05. The questionnaire had high reliability and validity and could be used for subsequent analysis. To eliminate individual differences in experts’ scoring, the results obtained from the questionnaire were rounded to the integer of the average of each factor from questionnaire to establish the direct impact matrix of critical factors influencing the high-quality development of green buildings, as shown in Table S1 (Supplementary Materials).
Using the row and maximum value method to normalize the matrix in Table S1, the calculated row and maximum value was 30. The normative impact matrix can be obtained according to Equation (2). The integrated impact matrix C can be obtained by calculating the normative impact matrix according to Equation (3), as shown in Table S2 (Supplementary Materials).
According to Equations (4)–(7), the influence degree, influenced degree, centrality degree, and cause degree of each critical factor influencing the high-quality development of green buildings were calculated, and the results are shown in Table S3 (Supplementary Materials). Setting central degree Pi as horizontal axis and cause degree Ri as vertical axis, the causality diagram of factors influencing green buildings’ high-quality development was drawn (see Figure 3).
Figure 3.
Causality relationship of critical factors influencing the high-quality development of green buildings.
Causal Relationship and Importance Analysis:
(1) Influence degree and Influenced degree: The influence degree S1, S2, and S3 are ranked in the top three, indicating that these three factors have a more significant influence on other factors, and all three are economy factors. S8, S9, and S10 are ranked in the top three in influenced aspect, indicating that they are easily influenced by others, and all three have belonged to technology factors.
(2) Centrality degree and Cause degree: The centrality degree indicates the importance of the influencing factors. When considering critical factors influencing high-quality development of green buildings, the factors in quadrant I and IV and their neighbors should be much concerned, namely S1, S2, S3, S4, S6, S7, S8 and S9. S1, S2, S3, S5, S6, and S13 with cause degree above zero are causal factors, and the rest are result factors.
3.2. Hierarchical Structure Analysis of Critical Factors Influencing High-Quality Development of Green Buildings
The reachable matrix K is determined by Equations (8) and (9), as shown in Table S4 (Supplementary Materials).
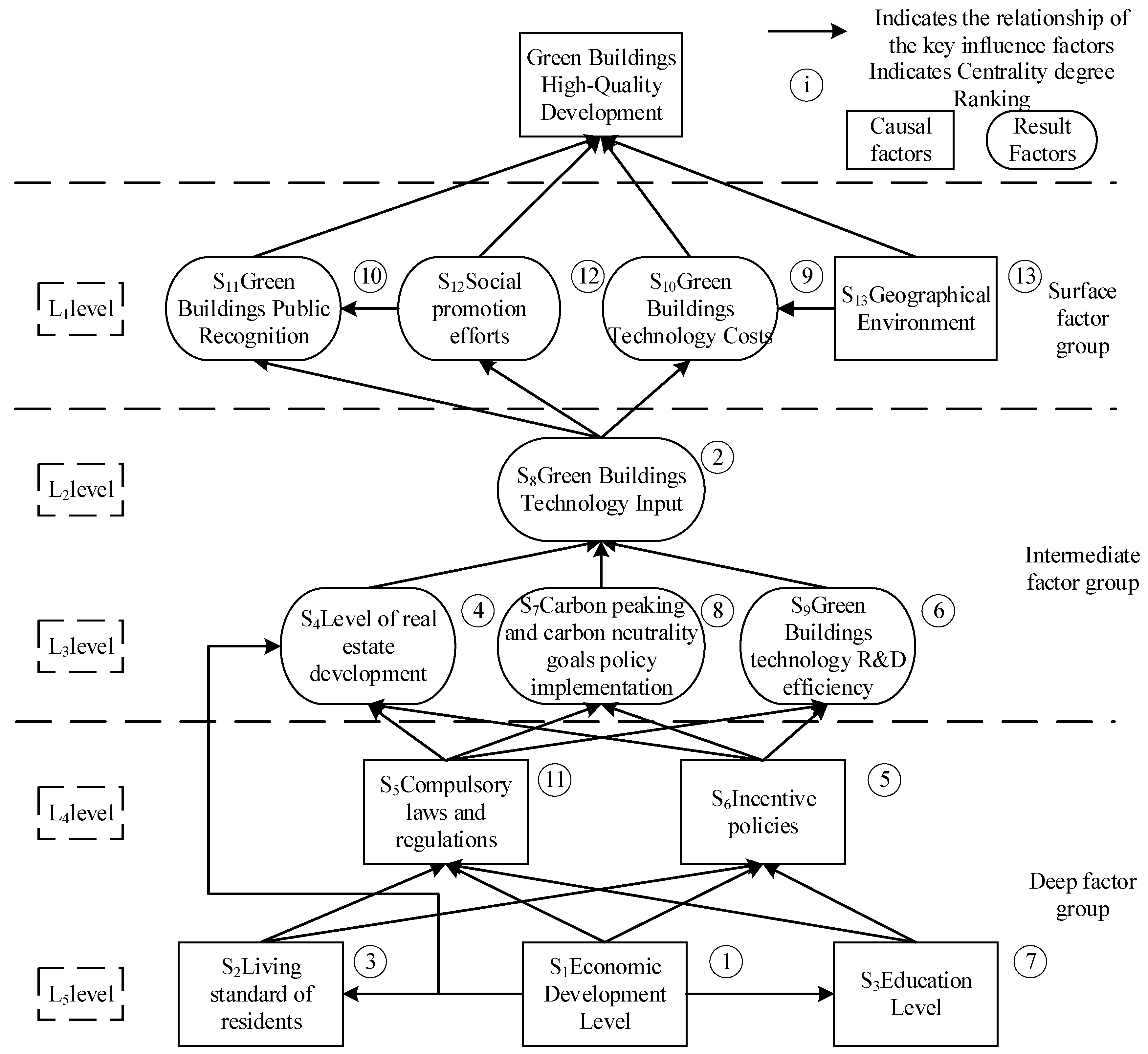
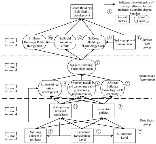
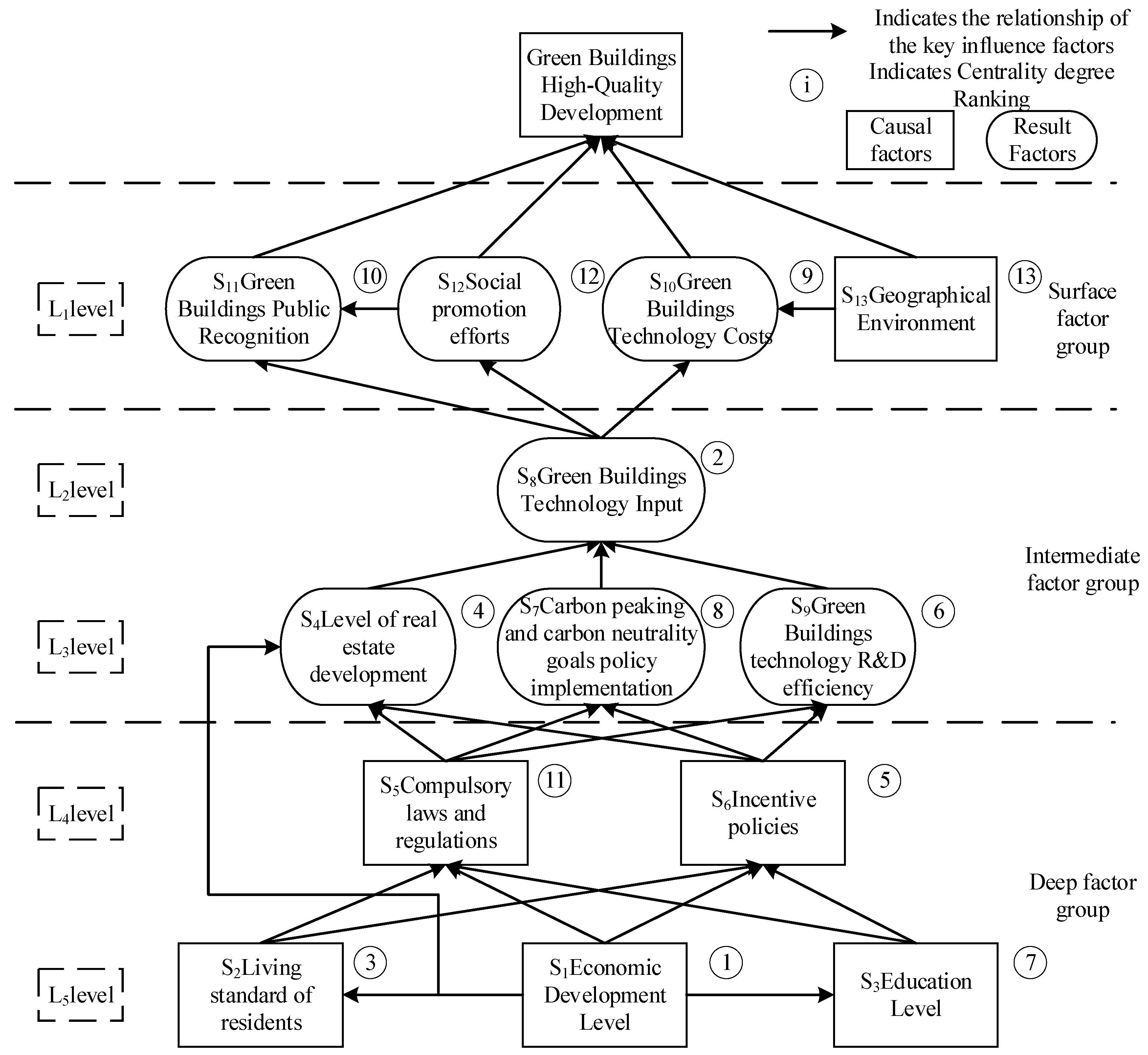
The reachable set R(Si), the antecedent set A(Si), and the intersection set C(Si) are derived based on the reachable matrix K, see Table S5 (Supplementary Materials). The hierarchy is divided when R(Si) = C(Si). Additionally, it is verified to satisfy when i = 10, 11, 12, 13, then S10, S11, S12, and S13 are L1-level influencing factors. By removing these factors from the reachable set and repeating the above steps, S8 is verified as an L2-level influencing factor; S4, S7, and S9 as L3-level influencing factors; S5 and S6 as L4–level influencing factors; and S1, S2, and S3 as L5–evel influencing factors.
According to Table S5, the critical factors influencing the high-quality development of green buildings can be divided into five levels, and there is some logical relationship among the factors at each level from the vertical perspective and some correlation and progression from the horizontal view. The 13 critical influencing factors were divided into three groups according to different levels: deep factor group, intermediate factor group, and surface factor group. Based on ISM analysis, the hierarchical structure of critical factors influencing the high-quality development of green buildings is shown in Figure 4.
Figure 4.
Hierarchical structure of critical factors influencing green buildings’ high-quality development.
Hierarchical Structure Analysis:
(1) The L4 level and L5 level are in the deep factor group with interrelated and progressive relationships among factors. The deep factor group, at the bottom of the structure, has direct impact on other factors and has the status of moving the entire body by one hair. If the deep factor group is ignored, the high-quality development of green buildings is not easy to effectively put forward.
(2) The L2 level and L3 level are in the intermediate factor group, belonging to indirect factors influencing the high-quality development of green buildings. The intermediate factor group will be influenced by other factors and affect other factors. They are complex, and once changes occur, they are easily transmitted, thus indirectly affecting the high-quality development of green buildings.
(3) The L1 level is in the surface factor group, which is vulnerable to direct or indirect influence from the deep and intermediate factor groups, thus directly affecting the high-quality development of green buildings.
3.3. Analysis of Driver–Dependency Relationship of Critical Factors Influencing the High-Quality Development of Green Buildings
Based on Equations (10) and (11), the driver and dependency of critical influencing factors were calculated, and the results are shown in Table 2. According to the magnitude of critical influencing factor driver and dependency, it could be divided into the four areas of linkage, dependency, autonomy, and independence, corresponding to the four quadrants on the coordinate axis, as shown in Figure 5.
Table 2.
Driver and dependency of each factor.
Figure 5.
MICMAC analysis of critical factors influencing the high-quality development of green buildings.
Driver–Dependency Relationship Analysis:
(1) The factors in the linkage factor area are highly driven and dependent, and any change in them will affect other factors, which are extremely unstable. The identified 13 critical factors influencing the high-quality development of green buildings are not in this area, indicating that they are stable.
(2) S7, S8, and S10 are in the dependence factor area. They are highly dependent but less driven. They are easily influenced by other factors and have difficulty influencing other factors; thus, to promote the development of these factors, other factors need to be developed first.
(3) S4, S5, S6, S9, S11, S12, and S13 are in the autonomy factor area. They are less dependent and driven, but they strongly influence the high-quality development of green buildings.
(4) S1, S2, and S3 are in the independence factor area. They are strongly driven but weakly dependent and easily influence other factors, and development of other factors needs to be promoted to develop such factors first.
3.4. Integrated Effect Analysis of Critical Factors Influencing the High-Quality Development of Green Buildings
According to the DIM model analysis, the critical factors influencing the high-quality development of green buildings can be divided into five levels, three groups, and four areas, and the integrated effect analysis of critical factors is as follows:
(1) The deep factor group contains five causal factors (see Figure 4), among which, S1, S2, and S3 are located in the independence factor area, S5 and S6 in the autonomy factor area (see Figure 5). S1, S2, and S3, at the starting point of the ISM model, are fundamental in affecting the high-quality development of green buildings. If effective measures are taken, they will gradually affect others actively and promote the high-quality development of green buildings later. The centrality degree ranking and located area indicate that S1, S2, S3, and S6 are in such important positions in the system that priority development must be given to promote the high-quality development of green buildings. An increase in the economy development level not only promotes the living standard and education level of residents but also promotes the development and implementation of policies promoting carbon peaking and carbon neutrality goals. The living standard of residents can influence their demands for life quality. Residents with good economic status have a high demand for green buildings and more recognition. People with higher education have a better understanding of green concepts and sustainable development, and tend to choose green consumption. To achieve carbon peaking and carbon neutrality goals and promote the high-quality development of green buildings, we can rely on the government to intervene in the green buildings market, formulate a series of mandatory laws and regulations related to green buildings, and introduce related incentives policies to stimulate developers’ investment enthusiasm. Therefore, the country should focus on economic and educational development and actively set policies related to green building development.
(2) The intermediate factor group contains four result factors (see Figure 4), among which, S4 and S9 are located in the autonomy factor area and S7 and S8 in the dependence factor area (see Figure 5). The four have higher centrality but are less driven, indicating that such factors have significant influence on the system but are simultaneously vulnerable to other factors. To promote the development of such factors, other factors should be promoted first. The advance of real estate development can activate the market environment to maturity, raise economic expectations related to green building investment by real estate developers, and effectively motivate their willingness to develop green buildings. The government needs to continuously complete compulsory laws and regulations and incentive policies, but more importantly, government must devise and enforce policies related to carbon peaking and carbon neutrality goals. Since green building is a new construction industry, none of the green building technologies are very mature yet. Under the implementation of carbon peaking and carbon neutrality goals, local governments are actively strengthening green technical investment, improving efficiency of technical research and development, integrating new technologies and concepts into the green building industry, and focusing on technology innovation for the high-quality development of green buildings.
(3) The surface factor group consists of three result factors and a causal factor (see Figure 4), among which, S11, S12, and S13 are in the autonomy factor area and S10 is in the independence factor area (see Figure 5). These factors are less central and less driven, and are vulnerable to other factors. Green buildings can reduce carbon emissions to help achieve carbon neutrality sooner. However, the cost is slightly higher than traditional buildings, obstructing consumer acceptance of green buildings. To slow down this phenomenon, there is a need to enlarge social publicity, reduce the public misunderstanding of green buildings, enhance consumer recognition of green buildings, and accelerate the high-quality development of green buildings. Different geographical environments impact the materials, equipment, and technology used in green buildings. Thus, the geographical environment can directly influence the high-quality development of green buildings and indirectly influence the high-quality development of green buildings by affecting the cost of green building technology.
(4) S1, S2, S3, and S6 are higher driven and have higher centrality, all causal factors at the lower level of the multi-layer progressive structure model, and the most critical factors in determining the high-quality development of green buildings. Measures should be taken around these four factors to promote the high-quality development of green buildings.
4. Discussion
Green buildings have become a major trend in the development of China’s construction industry. This study identifies the most critical factors determining the outcome of high-quality green buildings in China. Next, the results obtained in Section 4 are discussed.
(1) According to the study results, the economic development level is one of the primary influences in determining demand and supply of green buildings. A higher economic development level can provide suitable conditions for the construction industry, promotes the development of green buildings, and thus, increases the supply of green buildings. Areas with higher economic growth have strong consumption capacity and recognition of green buildings, thus increasing the demand for green buildings and bringing more market opportunities. Given the carbon peaking and carbon neutrality goals, green building has become an inevitable trend in the development of the construction industry. More attention will be paid to improving the level of green building technology, green building technology investment, technology research, and the need of an economic base to support development efficiency.
(2) In the context of the carbon peaking and carbon neutrality goals, local governments are actively carrying out carbon peaking action, strengthening policy guidance, raising residents’ awareness of green and low-carbon alternatives, and advocating a green, low-carbon, simple, and moderate lifestyle to influence their views on green building consumption. As primary consumers of green buildings, with the improvement of living standards, residents’ purchasing power and use requirements will be enhanced. They will no longer be satisfied with the buildings’ primary living conditions and essential use functions. Therefore, they will put forward green, energy-saving, and comfortable building requirements and expand the demand for green buildings, thus promoting the high-quality development of green buildings.
(3) Education level can influence the public’s awareness of energy conservation, environmental protection, and low carbon alternatives. A better-educated public has a correct understanding of the relationship between humans and the environment and has more propensity for green buildings. Green buildings meet their requirements better than traditional buildings; thus, the demand for green buildings is expanded to some extent and the development of green buildings is promoted.
(4) Incentive policies are one of the primary factors influencing the high-quality development of green buildings. Zhang et al. [37] demonstrated that government plays a crucial role in facilitating green buildings with policy incentives. Incentive policies can be mainly divided into supply and demand incentives. The supply incentive policy is mainly to implement a series of incentive policies for developers to reduce the incremental cost of green building, to a certain extent, and actively motivate developers to promote the supply of green buildings. The demand incentive policy is mainly to give certain subsidies or preferences to consumers to improve consumers’ willingness to pay for green buildings and to effectively promote the high-quality development of green buildings.
Based on analysis results, measures to promote the high-quality development of green buildings are proposed: First, promote the coordinated development of the regional economy. Adhering to integrated development with reform and opening, constructing domestic and international double-cycle development, and enhancing the contribution of the private economy are measures that can be taken to stimulate internal impetus for economic development. At the same time, when formulating economic development plans, the state, as well as provinces and municipalities, should strengthen policy support for the green building industry in economically backward regions and give subsidies for the construction of local green buildings to realize the coordination between the high-quality development of green buildings and the level of local economic development [38]. Second, improve the living standard of residents and enhance their incentive to buy. Accelerate urban and rural economic development, maintain steady economic growth, and improve the quality of employment and income levels of residents. At the same time, we will increase investment in education, focus on the cultivation of talents, improve the cultural life of residents, strengthen the construction of public facilities in urban and rural areas, establish a sound social security system, and further improve the living standards of residents [39]. Third, improve the level of education and establish a green and low-carbon education system. Starting with the youth, the ideals of green, low-carbon, energy-saving, and environmental protection are rooted in the heart and actions. Strengthen the socialization education regarding green buildings, organize universities to actively carry out green building education lectures, social practices, and training activities serving the public, influence the behavior of the public implicitly, and form a society with low-carbon consumption awareness. Fourth, promote incentive policies to implementation to improve the enthusiasm for the high-quality development of green buildings. Formulate relevant policies and actively implement them according to the actual situations of different areas. For developers, the incentive to invest in green buildings can be increased by tax incentives and material rewards [40]. For consumers, the purchase of green buildings and related energy-saving equipment can be encouraged through a series of subsidies, tax breaks, and loans. China’s urbanization continues to advance, and the high-quality development of green buildings will unleash huge energy-saving and carbon-reducing potential, helping to achieve carbon peaking and carbon neutrality goals on schedule.
5. Conclusions
Given the carbon peaking and carbon neutrality goals, the critical factors influencing the high-quality development of green buildings were identified by literature analysis and expert consultation, the DIM model was established to analyze these critical factors and their hierarchical structure, interrelationship, and mechanism. The conclusions were as follows: (1) There were 13 critical factors influencing the high-quality development of green buildings, grouped into four levels: economy, policy, technology, and social environment. S1, S2, S3, S5, S6, and S13 were causal factors, and S4, S7, S8, S9, S10, S11 and S12 were result factors. (2) According to the DIM model, S1, S2, S3, and S6 were the most critical factors in determining the high-quality development of green buildings, mainly because they were at the forefront in terms of centrality and drive, having great influence on other factors. (3) According to the relationship and path between factors, the critical factors influencing the high-quality development of green buildings were divided into five levels and three groups, from bottom to top, the deep factor group L4 and L5, the intermediate factor group L2 and L3, and the surface factor group L1,, and different groups had their characteristics and status in the system. The deep factors S1, S2, S3, and S5 had a fundamental influence on the high-quality development of green buildings; the middle factors S4, S7, S8, and S9 had a bearing on the high-quality development of green buildings; and the surface factors S10, S11, and S12 directly influenced the high-quality development of green buildings.
There are certain limitations of this study, which suggest a direction for further research in the future: during expert consultation, the weights of different experts were not considered, and this limitation may affect the accuracy of the study. Therefore, the knowledge and contribution of experts should be considered in future studies.
Supplementary Materials
The following supporting information can be downloaded at: https://www.mdpi.com/article/10.3390/su15065035/s1, Table S1. Direct impact matrix A. Table S2. Integrated impact matrix C. Table S3. Influence degree, influenced degree, centrality degree, and cause degree. Table S4. Reachable matrix K. Table S5. Division of the set of critical influencing factors.
Author Contributions
W.Z.: Conceptualization, Methodology, Writing–original draft. J.Z. (Jing Zhang): Software, Writing—original draft. D.W.: Conceptualization, Data curation. C.M.: Visualization, Writing—Reviewing and Editing. J.Z. (Jinfan Zhang): Data curation, Methodology. P.C.: Writing—Reviewing and Editing. All authors have read and agreed to the published version of the manuscript.
Funding
This research was funded by Changsha Natural Science Foundation Project (No. kq2208237), Open Fund of the Key Laboratory of Highway Engineering (Changsha University of Science & Technology), Ministry of Education (No. kfj130107) and Transportation Technology Project of Hunan Province (No. 201840).
Institutional Review Board Statement
Not applicable.
Informed Consent Statement
Not applicable.
Data Availability Statement
All data supporting reported results can be found in the text.
Conflicts of Interest
The authors declare no conflict of interest.
References
- Guo, K.; Yuan, Y.B. Geographic Distribution and Influencing Factor Analysis of Green Residential Buildings in China. Sustainability 2021, 13, 12060. [Google Scholar] [CrossRef]
- Gao, Y.; Liu, X.J. Evolutionary path and influencing factors of green building from the perspective of evolutionary game. J. Northwest Univ. 2017, 47, 137–140. [Google Scholar] [CrossRef]
- Xu, G.L.; Hu, G.B.; Zhang, Z.Y. Analysis of high quality green building developmentmeasures in China under the background of dual carbon target. Ceram 2022, 9, 152–153+196. [Google Scholar] [CrossRef]
- Zhang, K.; Lu, Y.M.; Lu, H.S. Countermeasures for High Quality Development of Green Buildings in China under the Background of “Double Carbon” Goal. Constr. Econ. 2022, 43, 14–20. [Google Scholar] [CrossRef]
- Ling, Y.; Cheng, Z.; Wang, Q.; Lin, H.; Lin, C.; Liu, B. Developments of Green Building Standards in China. Renew. Energy 2015, 73, 115–122. [Google Scholar] [CrossRef]
- Li, H.J. On the development status and direction of a green building under the concept of low carbon. China Constr. Met. Struct. 2022, 5, 96–98. [Google Scholar] [CrossRef]
- Luo, Y. The development direction and technical application of green building under the goal of “double carbon”. China Eng. Consult. 2022, 5, 74–79. [Google Scholar] [CrossRef]
- Li, L.H.; Bai, F.Y.; Mao, B.B.; Lei, Y.X. Research on the High-quality Developmentof Green Building Based on ISM-MICMAC: A Case Study of Shenyang. Constr. Econ. 2022, 43, 98–104. [Google Scholar] [CrossRef]
- Feng, Z.Y. Research on the Purchase Intention and Incentive Model of Green Residential Housing. Mater’s Thesis, Xi’an University of Architecture and Technology, Xi’an, China, 2018. [Google Scholar] [CrossRef]
- Maichum, K.; Parichatnon, S.; Peng, K.C. Application of the Extended Theory of Planned Behavior Model to Investigate Purchase Intention of Green Products among Thai Consumers. Sustainability 2016, 8, 1077. [Google Scholar] [CrossRef]
- Huang, M.-Y. Analyzing the effects of green building on housing prices: Case study of Kaohsiung, Taiwan. Environ. Dev. Sustain. 2022, 25, 1205–1235. [Google Scholar] [CrossRef]
- Zeng, H.H. Research on Influential Factors of Developing Green Buildings in Real Estate Enterprises. Mater’s Thesis, Zhejiang University, Hangzhou, China, 2013. [Google Scholar] [CrossRef]
- Yang, S.; Su, Y.; Wang, W. Research on Developers’ Green Procurement Behavior Based on the Theory of Planned Behavior. Sustainability 2019, 11, 2949. [Google Scholar] [CrossRef]
- Feng, Q.; Chen, H.; Shi, X. Stakeholder games in the evolution and development of green buildings in China: Government-led perspective. J. Clean. Prod. 2020, 275, 122895. [Google Scholar] [CrossRef]
- Chan, A.P.C.; Darko, A.; Ameyaw, E.E.; Owusu-Manu, D.-G. Barriers Affecting the Adoption of Green Building Technologies. J. Manag. Eng. 2017, 33, 04016057. [Google Scholar] [CrossRef]
- Wang, W.; Tian, Z.; Xi, W.; Tan, Y.R.; Deng, Y. The influencing factors of China’s green building development: An analysis using RBF-WINGS method. Build. Environ. 2020, 188, 107425. [Google Scholar] [CrossRef]
- Hu, W.F.; Kong, D.L.; He, X.H. Analysis on Influencing Factors of Green Building Development Based on BP-WINGS. Soft Sci. 2020, 34, 75–81. [Google Scholar]
- Yin, Z.; Shi, H.L. Research on Hierarchical Relationship of Influencing Factors of Green Building Development Based on ISM. J. Anhui Jianzhu Univ. 2022, 30, 83–89. [Google Scholar] [CrossRef]
- Zou, Y.H.; Zhao, W.X.; Zhong, R.J. The spatial distribution of green buildings in China: Regional imbalance, economic fundamentals, and policy incentives. Appl. Geogr. 2017, 88, 38–47. [Google Scholar] [CrossRef]
- Cidell, J.; Cope, M.A. Factors explaining the adoption and impact of LEED-based green building policies at the municipal level. J. Environ. Plan. Manag. 2014, 57, 1763–1781. [Google Scholar] [CrossRef]
- Zhang, Y.; Kang, J.; Jin, H. Identification of Independent Variables to Assess Green-Building Development in China Based on Grounded Theory. Energies 2021, 14, 3354. [Google Scholar] [CrossRef]
- Braun, T.; Cajias, M.; Hohenstatt, R. Societal Influence on Diffusion of Green Buildings: A Count Regression Approach. J. Real Estate Res. 2017, 39, 1–38. [Google Scholar] [CrossRef]
- Kok, N.; McGraw, M.; Quigley, J.M. The Diffusion of Energy Efficiency in Building. Am. Econ. Rev. 2011, 101, 77–82. [Google Scholar] [CrossRef]
- Kontokosta, C. Greening the Regulatory Landscape: The Spatial and Temporal Diffusion of Green Building Policies in U.S. Cities. J. Sustain. Real Estate 2011, 3, 68–90. [Google Scholar] [CrossRef]
- Zhang, S.S.; Liu, C.X.; Zhou, H. The Influence Factors Analysis of Green Building Development Based on Fuzzy Clustering: Taking Shenyang as an Example. J. Shenyang Jianzhu Univ. 2016, 18, 162–168. [Google Scholar] [CrossRef]
- Zhou, Q.; Wang, H.P.; Xue, H.Y. A Study of the Driving Mechanism for Green Building Development in China. J. Xi’an Univ. Archit. Technol. 2019, 38, 28–38. [Google Scholar] [CrossRef]
- Boo, S.; Park, E. An examination of green intention: The effect of environmental knowledge and educational experiences on meeting planners’ implementation of green meeting practices. J. Sustain. Tour. 2013, 21, 1129–1147. [Google Scholar] [CrossRef]
- Yan, H.; Fan, Z.; Zhang, Y.; Zhang, L.; Hao, Z. A city-level analysis of the spatial distribution differences of green buildings and the economic forces—A case study in China. J. Clean. Prod. 2022, 371, 133433. [Google Scholar] [CrossRef]
- Song, Y.; Li, C.; Zhou, L.; Huang, X.R.; Chen, Y.; Zhang, H.X. Factors affecting green building development at the municipal level: A cross-sectional study in China. Energy Build. 2020, 231, 110560. [Google Scholar] [CrossRef]
- Chen, L.W.; Zhao, S.H.; Zhang, Z.J. Research on Related Drivers for Green Building Development—A Literature Review. Resour. Dev. Mark. 2018, 34, 1229–1236. [Google Scholar] [CrossRef]
- Cui, H.R.; Li, X.L.; Hao, S.S. The DEMATEL-ISM Analysis on Influence Factors of Economic Operation of Wind Power Projects. Int. J. Sci. Technol. 2016, 9, 35–42. [Google Scholar] [CrossRef]
- Luo, F.; Zhang, P.K. Influencing factors of runway incursion risk and their interaction mechanism based on DEMATEL-ISM. Teh. Vjesn. 2017, 24, 1853–1861. [Google Scholar] [CrossRef]
- Ahmadi, O.; Mortazavi, S.B.; Mahabadi, H.A.; Hosseinpouri, M. Development of a dynamic quantitative risk assessment methodology using fuzzy DEMATEL-BN and leading indicators. Process. Saf. Environ. Prot. 2020, 142, 15–44. [Google Scholar] [CrossRef]
- Mishra, R. An analysis of factors influencing omnichannel retailing adoption using ISM-DEMATEL approach: An Indian perspective. Int. J. Retail. Distrib. Manag. 2021, 49, 550–576. [Google Scholar] [CrossRef]
- Rajput, S.; Singh, S.P. Identifying Industry 4.0 IoT enablers by integrated PCA-ISM-DEMATEL approach. Manag. Decis. 2018, 57, 1784–1817. [Google Scholar] [CrossRef]
- Kumar, A.; Dixit, G. An analysis of barriers affecting the implementation of e-waste management practices in India: A novel ISM-DEMATEL approach. Sustain. Prod. Consum. 2018, 14, 36–52. [Google Scholar] [CrossRef]
- Zhang, L.; Wu, J.; Liu, H.Y. Policies to enhance the drivers of green housing development in China. Energy Policy 2018, 121, 225–235. [Google Scholar] [CrossRef]
- Wang, Y.; Zhao, N.; Lei, X.; Long, R. Green Finance Innovation and Regional Green Development. Sustainability 2021, 13, 8230. [Google Scholar] [CrossRef]
- Liu, S.Y.; Chen, R.H.; Chiu, Y.R.; Lai, C.M. Building Energy and Children: Theme-oriented and Experience-based Course Development and Educational Effects. J. Asian Arch. Build. Eng. 2012, 11, 185–192. [Google Scholar] [CrossRef]
- Kim, H.; Choi, H.; Hong, T.; Ji, C.; Lee, J. Evolutionary Game Analysis of Green Loans Program to Achieve the National Carbon Emissions Reduction Target in South Korea. J. Manag. Eng. 2022, 38, 04022018. [Google Scholar] [CrossRef]
Disclaimer/Publisher’s Note: The statements, opinions and data contained in all publications are solely those of the individual author(s) and contributor(s) and not of MDPI and/or the editor(s). MDPI and/or the editor(s) disclaim responsibility for any injury to people or property resulting from any ideas, methods, instructions or products referred to in the content. |
© 2023 by the authors. Licensee MDPI, Basel, Switzerland. This article is an open access article distributed under the terms and conditions of the Creative Commons Attribution (CC BY) license (https://creativecommons.org/licenses/by/4.0/).




