Abstract
Thermochemical conversion technology for sewage sludge (SS) management has obvious advantages compared to traditional technologies, such as considerable volume reduction, effective pathogen elimination, and potential fuel production. However, few researchers conducted comparative research on the greenhouse gas (GHG) emission performances of these technologies. This paper evaluates the lifecycle carbon footprints of three SS thermochemical conversion technologies, including hydrothermal liquefaction (HTL) (Case 1), pyrolysis (Case 2), and incineration (Case 3) with software OpenLCA and Ecoinvent database. The results show that Case 1 has the smallest carbon footprint (172.50 kg CO2eq/t SS), which indicates the HTL process has the best GHG emission reduction potential compared to other SS disposal routes. The biggest contributor to the carbon footprint of SS thermochemical conversion technologies is indirect emissions related to energy consumption. So the energy consumption ratio (ECR) of the three cases is calculated to assess the energy consumption performances. From the perspective of energy conversion, Case 1 shows the best performance with an ECR of 0.34. In addition, element balance analysis is carried out to deeply evaluate the carbon reduction performance of the three cases. This study fills the knowledge gap regarding the carbon footprints for SS thermochemical conversion technologies and provides a reference for future technology selection and policymaking against climate change in the SS management sector.
1. Introduction
To deal with global climate change and limit temperature increase, as agreed upon in the Paris Agreement [1,2], China is taking action to fulfill its goal of carbon neutrality by 2060. With rapid urbanization and population growth, the continuous increase in sewage sludge (SS) production from wastewater treatment plants (WWTPs) has become a big challenge to meeting greenhouse gas (GHG) reduction goals. SS is considered the vital byproduct of WWTPs, mainly containing primary sludge and waste-activated sludge when the activated sludge process is used. It was estimated that each person produced 0.1–30.8 kg SS per year on average [3,4,5]. In China, the SS yield related to WWTPs had increased to up to 105 t/day [6]. Considering the consistent economic growth and increase in population and urbanization, a continued rising trend for SS production is expected in the future.
In general, SS is a mixture of microorganisms and zoogloea granules. The moisture content of SS usually exceeds 90 wt% after treated by clarifier and thickener [7]. Due to the characteristic of SS, it takes a massive amount of energy to remove the water and make it favorable for further processing. For a WWTP, the operation associated with SS treatment and disposal may make up more than 50% of its operating expenses and contribute to 40% of its GHG emissions [8]. To meet the target of carbon neutrality for the globe and for China, understanding the GHG emission performances of sludge management technologies is crucial to decision making within the wastewater treatment sector.
Anaerobic digestion, aerobic composting, and landfill were methods that were once applied widely for SS treatment and disposal. However, harmful pollutants such as pathogenic agents, heavy metals, and pharmaceuticals in SS can not be destroyed and removed completely with the above disposal routes, which causes problems for human health and the environment. Complete elimination of pathogens is especially important in the context of the global COVID-19 epidemic. These methods also take a long time and a large area of land space to decompose the organic matter in SS [9,10,11,12,13,14,15,16,17,18]. Another drawback of these methods is the waste of carbon. It is widely known that during microorganism degradation in landfill and agricultural application processes, the carbon in SS is converted to carbonaceous gas that dissipates in the atmosphere, and causes odor and GHG emission. Even in the anaerobic digestion process, only 20–30 wt% of the carbon in SS is recycled as CH4 to substitute energy consumption; the remaining 70–75 wt% is converted to CO2 and is emitted into the environment [7].
The thermochemical conversion technology for SS management has obvious advantages compared to the above-mentioned traditional technologies. Through the conversion of carbon in SS to fuel gas, bio-oil, and biochar, this method achieves not only considerable volume reduction but also effective pathogen elimination, potential fuel production, and unstructured GHG emission mitigation [19,20]. With the increasing number of wastewater treatment infrastructures around the world, thermochemical conversion of SS has been deemed one of the most promising technologies to handle a growing volume of SS [19,21,22,23,24].
A growing number of investigations on thermochemical conversion of SS have been reported. SS incineration technology is quite mature and widely used around the world. Chen et al. [18] carried out the environmental, energy, and economic assessment of the co-incineration of municipal solid waste and SS in China. In addition, hydrothermal liquefaction (HTL), gasification, and pyrolysis of SS are still in the lab or pilot scale, and the configuration and running parameters need to be further optimized [7,25,26]. Meanwhile, the energy efficiency, economic efficiency, and environmental impacts of SS thermochemical conversion technologies received more attention. Life cycle assessment(LCA) has been applied extensively as an useful tool for economic and environmental benefits evaluation [27,28,29]. However, most of the research focused on energy recovery efficiency or costs, while little comparative research was conducted on the GHG emission performances of different SS thermochemical conversion routes.
To fill this knowledge gap, three SS thermochemical conversion technologies, including HTL, pyrolysis, and incineration were compared based on their carbon footprints, energy consumption, and element balances using the methodology of life cycle assessment(LCA), energy consumption ratio (ECR),and material flow analysis (MFA) in this study. The results provide a scientific basis for technology selection and policy planning of SS management to reduce climate change.
2. Materials and Methods
2.1. Case Study Descriptions
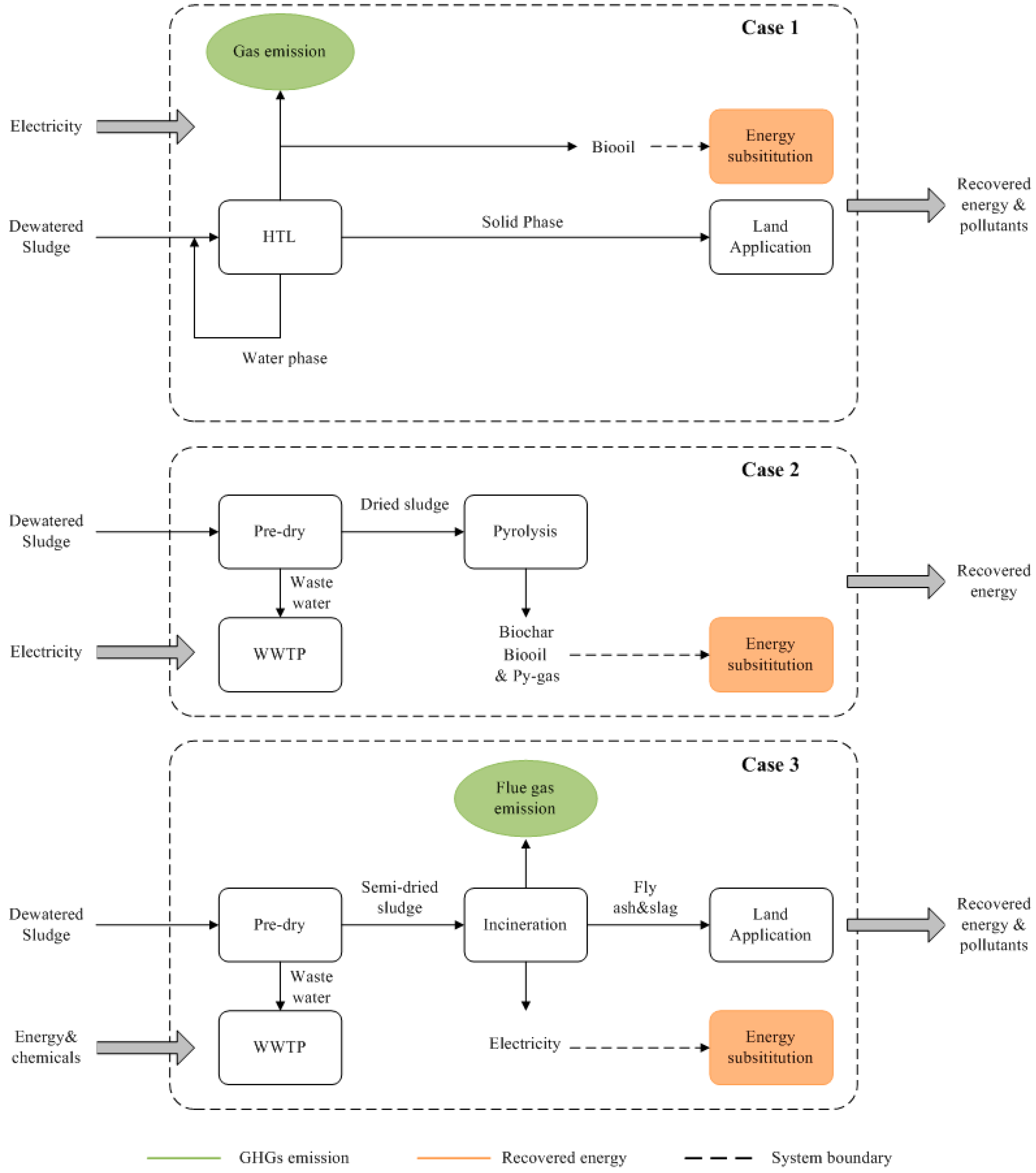
Thermochemical conversion technologies can be sorted into two groups based on their requirements for feedstock moisture content. Usually, a feedstock with a moisture content below 10wt% can be treated through incineration and pyrolysis processes. However, the pre-drying step for reducing the moisture content in wet feedstock requires a large quantity of energy, which greatly affects the GHG emissions related to energy consumption. In contrast, the hydrothermal method can deal with wet feedstock without the energy-consuming step of drying and produce similar products [30]. Therefore, three cases were selected: Case 1 (HTL), which represents non-pre-drying technologies, Case 2 (pyrolysis), and Case 3 (incineration). Cases 2 and 3 represent pre-drying technologies in different degrees.
In WWTPs of China, the mixture of primary sludge and waste-activated sludge is commonly thickened and dewatered to a moisture content of 80wt% or so, and then the dewatered sludge is transported to a specialized plant for subsequent processing and final disposal. Hence, dewatered sludge with a moisture of 80 wt% was used as the uniform feedstock in all three cases.
Case 1. Sludge slurry was processed via HTL at 340 °C for 20 min. Then the reactor was cooled to room temperature and the products of fuel gas, water, bio-oil, and solid phase were collected and separated for weighing. The gas product was discharged into the atmosphere without extra treatment. The bio-oil was recovered as an alternative energy source, and the solid was landfilled. The aqueous phase was sent back to the reactor for cyclic utilization.
Case 2. SS was pre-dried to a moisture content of 7 wt%, while the rest of the wastewater was collected and sent back to the WWTP for treatment. Then, the dried sludge was sent to a fluidized bubbling bed reactor for pyrolysis. The reactor was heated to 500 °C with nitrogen as the fluidization gas. After the reactor cooled to room temperature, the bio-oil and biochar yields were determined by weighing, and the gas yield was calculated from the difference. All the products were collected for substituting fossil energy.
Case 3. As is known to all, SS with a moisture content of 40 wt% shows almost the same combustion characteristics as those with a moisture content of 10 wt%, but requires less energy, and economic and environmental cost [18,31,32]. In case 3, the moisture content in SS was removed through a heating process, while the rest of the wastewater was collected in a sewage tank and sent back to the WWTP. Semi-dried sludge with a moisture content of 40 wt% was sent to the circulating fluidized bed incinerator for power generation. Diesel was added in the ignition stage to make the SS burn. To help the SS burn steadily in the incinerator, coal was added as auxiliary fuel to offset the low heating value of SS. The incinerating process converted the moisture and combustible composition in SS to flue gas, which followed the system and entered the flue gas purification system (with CaO) with a bag filter to remove the acid gases and dust, etc. In the end, the non-combustible compositions in SS were delivered to landfill.
2.2. Methodology for Carbon Footprint Accounting
The LCA provides a scientific and useful tool for quantitatively evaluating resource consumption and environmental emission of different products and technologies during a period or for their whole lifetime [33]. The carbon footprint accounting of the SS thermochemical conversion technologies followed the theory and procedure of the LCA. The definition of carbon footprint in this study was the summation of direct GHG emissions in the sludge treatment unit and the indirect GHG emissions caused by energy and chemical consumptions within the system boundary. The GHGs calculated in the study included CO2, CH4, and N2O. For comparison, the latter two kinds of gases were converted by global warming potentials (GWPs) of 28 and 265 respectively into carbon dioxide equivalents (CO2eq).
This part of the study aimed to estimate and compare the carbon footprint of the three chosen SS thermochemical conversion cases. A further goal was to identify the most important contributor to GHG emissions.
OpenLCA, created by GreenDelta, is an open-source LCA software used for creating the model for each case in the research. Ecoinvent, an European reference Life Cycle Database of the Joint Research Center, was used as the background database and is widely applied in previous studies. IPCC 2013 (GWP100) was selected as the impact assessment method in OpenLCA. The next sections detail the setting of the functional unit and system boundary as well as the interpretation of inventorydata and results.
2.2.1. Functional Unit
Different from the LCA of a product, the functional unit in a waste disposal LCA is usually defined as the input for the system. In this study, the functional unit was the disposal of 1 t dewatered SS with a moisture content of 80 wt%. In the life cycle inventory, all the consumption, production, and emission data were adapted per functional unit (t SS).
2.2.2. System Boundary
Figure 1 indicates the system boundaries of the three cases. The system boundary started from SS drying (if necessary) and ended at the output of useful products from the thermochemical conversion process. Previous research results showed that the environmental impacts of the construction and demolition phases were much less than those of the operation period [34,35,36], and were not accounted for in this study. The GHG emissions related to the energy consumption of SS dewatering from moisture of 95 wt% to 80 wt% and transportation from the WWTP to the sludge disposal plant were attributed to the WWTP, which was not included in this assessment. The GHG emission in the wastewater plant was not considered since it was assumed to be the same for all the cases.
Figure 1.
System boundaries of the three cases.
Within the defined system boundary of the three cases, SS, energy (electricity, coal, and diesel) and chemicals (e.g., CaO, H2O, etc.) were considered as input; energy products (fuel gas, bio-oil, biochar, and electricity), GHGs and other contaminants were output. Direct GHG emissions from sludge treatment (e.g., CH4 emission from HTL), indirect emissions from the production and transportation of chemicals, electricity, and auxiliary fuel consumption during operations were included in the carbon footprint calculation and evaluation. For convenient comparison, the substitution effects of the energy products are evaluated by converting them to an equivalent amount of heat or electricity. At the end of the process for Cases 1 and 3, the solid residuals, such as biochar, were delivered to a sanitary landfill, but the energy consumption and related GHG emissions were not taken into account in this paper [37,38].
It is worth noting that due to its biogenic origin, GHG inventory by Intergovernmental Panel on Climate Change (IPCC) does not contain the direct CO2 emissions from the SS treatment and disposal process. However, many researchers found that carbon derived from fossils can take up to approximately 20 wt% of total carbon in wastewater. Part of this fossil carbon is transformed into sludge. Neglect of direct CO2 emissions causes an under estimation of the carbon footprint for SS treatment and disposal [39,40,41]. Therefore, direct CO2 emissions were still not accounted for in the carbon footprint but listed in the inventory.
2.2.3. Uncertainty Analysis
The data used in this analysis were from existing lab studies and projects. For comparison, some assumptions were made. Uncertainties always exist due to the variability and availability of these data. In general, the original research did not evaluate the uncertainties of the data and results. To further test the accuracy of this study, the data was assumed to follow a normal distribution, and the accounting results were modeled for 100 iterations using a Monte Carlo simulation [42].
2.3. Energy Consumption
Thermochemical conversion processes are usually energy-intensive processes because they need to heat raw materials to a high temperature. In order to describe the relationship between energy products (fuel gas, bio-oil, biochar and et al.) and energy consumption, an indicator called the energyconsumption ratio (ECR) was brought in [43,44,45]. The definition of ECR is as follows:
where EI is the energy input of thermochemical conversion processes (MJ/t) and EP is the energy production during the processes (MJ/t).
ECR = EI/EP,
EP is estimated by the higher heating value (HHV) of energy products and their yields (Y). Taking into account the rate of energy loss and heat recovery, the energy required for the thermochemical conversion processes is:
where m is the mass of the SS (t), Cp is the specific heat capacity of the SS (kJ/t K), dT is the temperature increase before and after conversion (K, assuming the initial temperature is 298 K), Rh is the heat recovery rate (assuming to be 0.5), and Rc is the combustion efficiency (assumed to be 0.7).
EP = CP × m × dT × (1 − Rh )/Rc,
According to [31,46] and by applying Kopp’srule, ECR was calculated using the following equations.
For the HTL conversion process:
where Wi (%) is the moisture content of SS before the HTL process, Y(t) and HHV (kJ/t) are the energy products’ yield and higher heating value, respectively, Cpw is the specific heat capacity of water (4.18 kJ/kg/K), and Cps is the specific heat capacity of sludge, which can be calculated by:
where α, β, γ, δ, εrepresent the mass fractions of C, H, N, S, and Oof the SS respectively, and 0.709, 14.304, 1.04, 0.71, 0.918 are the heat capacities of those elements at 298 K (kJ/kgK).
ECRHTL = [Wi Cpw + ( 1 − Wi ) Cps]× dT × m × ( 1 − Rh ) / Y × HHV × Rc,
Cps = 0.709 α + 14.304/2 β + 1.04/2 γ + 0.71 δ + 0.918/2 ε,
For the pyrolysis conversion process:
where Lvap is the latent heat of volatilization for water in SS (2260 kJ/kg) and Wv (%) is the moisture content that isneeded to evaporate prior to conversion.
ECRpyro = [Wv × Cpw × 75 + Wv Lvap+ ( 1 − Wv ) Cps × dT] × m ( 1 − Rh)/Y × HHV × Rc,
For incineration conversion in this study:
where mi is the mass of auxiliary fuels (kg) and Qi is the heat value of auxiliary fuels (kJ/kg).
ECRInci = ∑mi Qi / Y × HHV,
ECR < 1 indicates that more energy is recovered by-products than energy input in the process; otherwise, more energy is required than is recovered.
2.4. Element Balance Analysis
The carbon and nitrogen element balance analysis was carried out based on the elemental composition of sludge and products. C, H, N, S, and O in SS, bio-oil, and biochar samples were analyzed using an elemental analyzer. Fuel gas composition was determined using gas chromatography. Water phase samples were analyzed for total organic carbon and total nitrogen content based on standard methods [7,18,28].
3. Results
3.1. Carbon Footprint
3.1.1. Life Cycle Inventory
The technical parameters of energy consumption, material consumption, products yield, and pollutant emissions were obtained from the literature. For ease of calculation and comparison, some assumptions were made in the life cycle inventory analysis. All the input and output data are displayed in Table 1. Please note that although the direct CO2 emissions of Cases 1 and 3 are listed, the carbon footprint in the next section does not include them. This is because this research followed IPCC guidelines, which consider direct CO2 emission from SS disposal as biogenic and not counted towards GHG emissions.
Table 1.
Life cycle inventories of SS disposal processes.
3.1.2. Carbon Footprint
As Figure 2 displays, the HTL, pyrolysis, and incineration processesfor SS have a total carbon footprint of 172.50, 322.23, and 242.02 kg CO2eq/t SS, respectively. Compared with regular sludge disposal technologies (sanitary landfill of 317.518 kg CO2eq/t SS, building materials application of 247.922 kg CO2eq/t SS, anaerobic digestion with land application of 190.038 kg CO2eq/t SS, and aerobic composting with land application of 146.276 kg CO2eq/t SS), thermochemical conversion processes emit similar or smaller amounts of GHG [50]. It is worth noting that these results for traditional SS disposal routes were calculated on a dry sludge basis; the GHG emission associated with SS/biosolid dewatering and drying was not included. As we all know, the drying process takes a huge amount of energy, about 1.808 GJ/t SS (80 wt% of moisture content), equivalent to a GHG emission of 164.17–473.04 kg CO2eq [51,52]. If counted as part of emissions, the thermochemical conversion technologies for SS show great potential for carbon reduction.
Figure 2.
Carbon footprints of the three cases.
As the reason described in Section 3.1.1., the SS incineration process actually emitted 242.02 plus 54.5 kg CO2eq/t SS, which was very close to the carbon footprint of the SS pyrolysis process. This is consistent with the fact that auxiliary fuel was converted into CO2 through the incineration process. As for the reason why pyrolysis and incineration have similar carbon footprints and larger footprints than the HTL process, it is due to the fact that SS drying takes a huge amount of energy and HTL is more energetically favorable for handling feedstock with a high moisture content [30].
Direct emission reflects the carbon emission effect in situ. Direct emission of the three cases amounted to 4.54, 0, and 0 kg CO2eq when 1 t dewatered sludge was disposed of. Case 2 showed the best carbon reduction potential compared to cases 1 and 3 with no GHG emission directly into the environment. This is because the carbon in SS had been recovered in the form of energy or fixed in biochar through pyrolysis conversion, instead of in the form of fugitive emissions or partly fugitive emissions into the atmosphere in case 2 and case 3.
However, for the three cases, more of the carbon footprints were derived from indirect emissions as Figure 2 demonstrates. Indirect emissions amounted to 286.46, 447.67, and 302.30 kg CO2eq, respectively, which were related to energy and chemical consumption during the conversion process. It is easy to understand that thermochemical conversion processes are energy-intensive processes and need much energy to break sludge particles into small molecules. Case 2 demanded more energy than case 1 because the conversion process needed to pre-dry the feedstock to remove water content and heat sludge to a higher temperature to purchase valuable products. Indeed, the three cases recovered energy during the thermochemical conversion processes when sludge was disposed of, which could offset the total emissions of 118.51, 125.44, and 60.29 kg CO2eq, respectively. However, the recovered energy was not enough to offset the energy input and the related GHG emissions. For the local place, the carbon footprint of sludge disposal could be cut down through the pyrolysis process. From a fulllife cycle and global perspective, the carbon footprint had not been reduced; it was just moving from sludge disposal plants to power stations, chemical plants and et al. It does not mean that the thermochemical conversion process is of no benefit at all. Concentrated discharge of GHG in one place is easier to manage and treat than disorganized discharge in many places. Some measures can be taken to minimize the GHG emission of power stations, chemical plants and et al., such as energy efficiency improvements and carbon capture. Accordingly, the GHG emission of the downstream process can be reduced.
Meanwhile, a sensitivity analysis was carried out by modifying the relevant input and output from 90% to 110% to check its impact on the carbon footprint. Input energy, direct emission, and recovered energy were chosen as the variables. Figure 3 presents the sensitivity analysis result of the three cases.The higher the slope of the line, the higher the sensitivity.

Figure 3.
Sensitivity assessment for Case 1 (a), Case 2 (b), and Case 3 (c).
From Figure 3, it can be seen that for the three cases, the carbon footprint was most sensitive to input energy, and the recovered energy took second place. The carbon footprint was least sensitive to direct emissions. This result was consistent with the previous discussion.
3.1.3. Carbon Footprint under Green Electricity
As illustrated above, GHG emissions derived from energy consumption are the major contributor to the total carbon footprint for SS thermochemical conversion processes. Most energy consumption during the thermochemical conversion process is in the form of electricity. In order to figure out how the energy source affects its GHG emission characteristic, some scenarios were assumed and the carbon footprints were analyzed. Four scenarios of the electricity sector carbon reduction rate, i.e., 20%, 50%, 70%, and 100%, were examined. The results are demonstrated in Figure 4.
Figure 4.
Carbon footprint of the three cases with different electricity carbon reduction rates.
A decreasing trend of indirect emissions, as well as net emissions with carbon reduction by the electricity sector, was observed in Cases 1 and 2. When the electricity sector cut down carbon emissions by 70%, Cases 1 and 2 almost reached carbon neutrality. Case 3 had a constant indirect emission and carbon footprint due to the auxiliaryfossil energy utilization in the incineration process, such as coal and diesel. This part of the GHG emissions could not be offset by carbon reduction in the electricity sector. Therefore, the carbon emission characteristics of sludge thermochemical conversion may be strongly affected by its energy resources. With the rapid development of clean energy, thermochemical conversion technology will release great potential in carbon reduction for SS management.
3.1.4. Uncertainty Analysis
Uncertainty analysis was conducted by modifying the relevant inputs or outputs of the analyzed cases. For illustration, Figure 5 presents the uncertainty analysis result of the carbon footprint based on changes in energy inputs, direct emissions, and energy outputs. The uncertainties of the carbon footprints are exhibited as standard deviation bars.
Figure 5.
Uncertainty analysis of Case 1 (a), Case 2 (b), and Case 3 (c) (by Monte Carlo simulation).
It can be seen that the uncertainty of input energy in Case 3 was the largest. Thismay be due to the three kinds of input energy. Their impacts on the results may be added and amplified, while the other two cases had only one kind of input energy. Uncertainties of the other cases were below 30%, which indicates that the results are highly credible.
3.2. Energy Consumption
Based on the definition and calculation method, an ECR ratio > 1 indicates that the whole process is a net energy consumer, while an ECR ratio < 1 means that the process produces more energy than it consumes. In previous research, ECR was applied in order to study the efficiency of the thermochemical process for wet biomass, such as algal feedstock. The HTL and pyrolysis processes resulted in 0.44–4 and 0.92–1.24 of ECR based on the different kinds of algae and the experimental conditions. It can be seenfrom the results in Table 2 that Case 1 and Case 2 had positive energy consumption ratios when this calculation method was used, which indicated that the systems were net energy producers. The HTL and pyrolysis processes showed more favorable energy conversion efficiency when SS was used as feedstock. From the view of energy conversion, HTL and pyrolysis process have feasibility for SS disposal. Case 1 had a relatively higher efficiency because it did not need to pre-dry the feedstock, which reduced the energy needed to evaporate the extra water content. The heating temperature was also relatively low compared with the pyrolysis process.
Table 2.
ECR ratio of the three cases.
Since feedstock moisture is crucial to the efficiency of the thermochemical process, the impacts of moisture on ECR were studied. According to previous research, the ECR ratio increased with moisture content in the HTL reactor. This is because water has a high specific heat capacity and the energy demand grows sharply when moisture content increases. However, the product yield is not impacted by a feedstock loading increase with the same proportion of water [53]. Therefore, ECR decreases if the feedstock loading increases, due to an increase in energy products obtained. The impact of moisture on ECR is shown in Figure 6, which indicates that an increase in moisture results in an increase in ECR and hence a decrease in energy conversion efficiency.
Figure 6.
ECR for HTL and pyrolysis of SS with varying initial moisture contents.
The ECR ratio of Case 3 indicates that the system consumed more energy than it produced. This is probably attributed to the high water concentration and low heating value of SS, which makes it need a large quantity of auxiliary fuel to be combusted.
3.3. Element Balance Analysis
The transport of carbon and nitrogen and their distribution in output streams is important, as this influences not only the quality of the products but also the GHG emission performance. For instance, it is desirable for a process to concentrate most of the carbon and nitrogen in the products that can be reused instead of wasting them during processing.
Figure 7 presents the carbon and nitrogen conversion ratio during the HTL, pyrolysis, and incineration processes of SS. For case 1, bio-oil recovered around 60 wt% of carbon and 36 wt% of nitrogen in the SS. 10 wt% of carbon and 8.5 wt% of nitrogen migrated to the solid phase. The great majority of nitrogen content in the initial feedstock (around 58 wt%) was found in the water phase, while its carbon content was lower (about 20 wt%). The rest of the carbon, about 10wt%, was converted into CO2 and CH4 in the gas stream, while no nitrogen was found in the gas phase.
Figure 7.
Distribution of carbon and nitrogen in the output streams for Case 1 (a),Case 2 (b), and Case 3 (c).
Case 2 was shown to recover 54 wt% of carbon through bio-oil, 33.78 wt% by fuel gas, and 12.22 wt% through biochar. For nitrogen, the majority was transferred into bio-oil at 77.65 wt%, followed by bio-char at 22.35 wt%. Once again, no nitrogen was found in the gas phase.
For case 3, most of the carbon and all of the nitrogen migrated to flue gas. Only a very small part of the carbon is found in the fly ash and slag [54]. Through the sludge incineration process, the carbon in the sludge was converted to CO, CO2, PCDD (polychlorinated dibenzopdioxin), and PAHs (Polycyclic Aromatic Hydrocarbons) et al., while the nitrogen was converted to NOx and N2O. This means that SS incineration may cause secondary pollution and that the flue gas needs to be processed carefully.
In the sludge anaerobic digestion process, only 50 wt% of volatile solid can be converted to biogas, and biogas contains 65 wt% CH4 and 35 wt% CO2. The carbon recovery rate is no more than 25 wt% [55,56,57]. Compared with anaerobic digestion, 60 wt% carbon efficiency to bio-oil in the HTL process and 100 wt% carbon to valuable products in the pyrolysis process is very appealing.
The wastewater of the HTL process needed to be further processed since there was still a large quantity of carbon and nitrogen to be recovered. Integration of anaerobic digestion and HTL is a promising and economic approach. It was reported that around 60 wt% of organics in HTL waters from algae and modeled food waste was removed through anaerobic digestion [58,59]. The molecular composition of HTL wastewater from SS and its transformation during anaerobic digestion were studied and will contribute to the development of efficient methods for HTL wastewater treatment in the future [60].
Meanwhile, the integration of HTL and microalgae could be a promising avenue. There is some research that explores carbon and nutrient capture by microalgae to valorize wastewater of biomass HTL process [61]. However, little research on the valorization of refractory wastewater from the SS HTL process was reported, maybe due to its complex components and inhibiting effect on biomass growth. Additionally, the gas phase of HTL is mainly composed of CO2, which should be collected and recycled when in large-scale application. Therefore, valorizing the wastewater and gas of SS HTL to recover carbon and other nutrients is an important step, not only clearly beneficial for carbon reduction, but also good for energy recovery.
It should be noted that this analysis is based on dry sludge, and does not account for carbon and nitrogen loss with leachate from the sludge drying process, which may influence the results.
4. Conclusions
This paper analyzed the carbon footprints, energy consumption, and element balances of SS thermochemical conversion technologies. HTL, pyrolysis, and incineration processes of SS result in carbon footprints of 172.50, 322.23, and 242.02 kg CO2eq/t SS, respectively. The input energy is identified as a major GHG contributor, and significant differences were observed in the energy consumption (906.742, 1416.834, and 11190.150 MJ/t SS, respectively). HTL and pyrolysis technology of SS are environmentally friendly and a strategic alternative to mitigate GHG emissions, especially in the scenario of green electricity as an input energy. HTL shows the best carbon reduction potential with the least carbon footprint compared to traditional SS disposal routes and the other two thermochemical conversion technologies. HTL also has the most favorable ECR ratio, which means that it is feasible from the view of energy conversion efficiency. For future research, the need for an effective approach to recover carbon in the water and gas phase of the HTL process is urgent.
This research demonstrates clearly the potential for thermochemical conversion technologies to fight against global warming. It provides a useful reference for technology options and policy-making in the SS management sector through quantitative information. It could serve as a material and methodological reference for other studies dealing with SS management and carbon footprint analysis.
Author Contributions
Conceptualization, L.L. and B.Y.; methodology, G.D.; software, L.L.; validation, L.L.; formal analysis, L.L.; investigation, Y.D.; resources, H.L. and J.S.; data curation, Y.W.; writing—original draft preparation, L.L.; writing—review and editing, Y.S. and T.H.P.; visualization, W.L.; supervision, G.C.; project administration, Y.Z.; funding acquisition, Y.Z. All authors have read and agreed to the published version of the manuscript.
Funding
This research was funded by National Key R & D Program, China (No. 2018YFE0106400).
Institutional Review Board Statement
Not applicable.
Informed Consent Statement
Not applicable.
Data Availability Statement
Not applicable.
Conflicts of Interest
The authors declare no conflict of interest.
References
- Tavoni, M.; Kriegler, E.; Riahi, K.; van Vuuren, D.P.; Aboumahboub, T.; Bowen, A.; Calvin, K.; Campiglio, E.; Kober, T.; Jewell, J.; et al. Post-2020 climate agreements in the major economies assessed in the light of global models. Nat. Clim. Chang. 2015, 5, 119–126. [Google Scholar] [CrossRef]
- Rogelj, J.; den Elzen, M.; Hohne, N.; Fransen, T.; Fekete, H.; Winkler, H.; Chaeffer, R.S.; Ha, F.; Riahi, K.; Meinshausen, M. Paris Agreement climate proposals need a boost to keep warming well below 2 degrees C. Nature 2016, 534, 631–639. [Google Scholar] [CrossRef]
- Kelessidis, A.; Stasinakis, A.S. Comparative study of the methods used for treatment and final disposal of sewage sludge in European countries. Waste Manag. 2012, 32, 1186–1195. [Google Scholar] [CrossRef] [PubMed]
- Peccia, J.; Westerhoff, P. We Should Expect More out of Our Sewage Sludge. Environ. Sci. Technol. 2015, 49, 8271–8276. [Google Scholar] [CrossRef] [PubMed]
- Yang, G.; Zhang, G.; Wang, H. Current state of sludge production, management, treatment and disposal in China. Water Res. 2015, 78, 60–73. [Google Scholar] [CrossRef]
- Liu, H.T. Novel approach on reduction in GHG emissions from sludge lime stabilization as an emergent and regional treatment in China. Sci. Rep. 2018, 8, 16564. [Google Scholar] [CrossRef]
- Biller, P.; Johannsen, I.; dos Passos, J.S.; Ottosen, L.D.M. Primary sewage sludge filtration using biomass filter aids and subsequent hydrothermal co-liquefaction. Water Res. 2018, 130, 58–68. [Google Scholar] [CrossRef]
- Callegari, A.; Capodaglio, A.G. Properties and Beneficial Uses of (Bio) Chars, with Special Attention to Products from Sewage Sludge Pyrolysis. Resources 2018, 7, 20. [Google Scholar] [CrossRef]
- Lewis, D.L.; Gattie, D.K. Pathogen risks from applying sewage sludge to land. Environ. Sci. Technol. 2002, 36, 286A–293A. [Google Scholar] [CrossRef]
- Dumontet, S.; Scopa, A.; Kerje, S.; Krovacek, K. The importance of pathogenic organisms in sewage and sewage sludge. J. Air Waste Manag. Assoc. 2001, 51, 848–860. [Google Scholar] [CrossRef]
- Kouloumbis, P.; Rigas, F.; Mavridou, A. Environmental problems from the disposal of sewage sludge in Greece. Int. J. Environ. Health Res. 2000, 10, 77–83. [Google Scholar] [CrossRef]
- Moore, P.G. Sewage sludge: ‘All at sea’ no more, just up the proverbial without a comparative risk assessment. Aquat.Conserv. 2003, 13, 1–4. [Google Scholar] [CrossRef]
- Bondarczuk, K.; Markowicz, A.; Piotrowska-Seget, Z. The urgent need for risk assessment on the antibiotic resistance spread via sewage sludge land application. Environ. Int. 2016, 87, 49–55. [Google Scholar] [CrossRef]
- Wlodarczyk-Makula, M. Persistence of two-, three- and four-ring of PAHs in sewage sludge deposited in different light conditions. Desalin. Water Treat. 2016, 57, 1184–1199. [Google Scholar] [CrossRef]
- Racz, L.; Goel, R.K. Fate and removal of estrogens in municipal wastewater. J. Environ. Monit. 2010, 12, 58–70. [Google Scholar] [CrossRef]
- Verlicchi, P.; Zambello, E. Pharmaceuticals and personal care products in untreated and treated sewage sludge: Occurrence and environmental risk in the case of application on soil—A critical review. Sci. Total Environ. 2015, 538, 750–767. [Google Scholar] [CrossRef] [PubMed]
- Nieto, A.; Borrull, F.; Pocurull, E.; Marce, R.M. Occurrence of pharmaceuticals and hormones in sewage sludge. Environ. Toxicol. Chem. 2010, 29, 1484–1489. [Google Scholar] [CrossRef]
- Chen, G.; Wang, X.; Li, J.; Yan, B.; Wang, Y.; Wu, X.; Velichkova, R.; Cheng, Z.; Ma, W. Environmental, energy, and economic analysis of integrated treatment of municipal solid waste and sewage sludge: A case study in China. Sci. Total Environ. 2019, 647, 1433–1443. [Google Scholar] [CrossRef] [PubMed]
- Samolada, M.C.; Zabaniotou, A.A. Comparative assessment of municipal sewage sludge incineration, gasification and pyrolysis for a sustainable sludge-to-energy management in Greece. Waste Manag. 2014, 34, 411–420. [Google Scholar] [CrossRef]
- Jiang, L.-B.; Yuan, X.-Z.; Li, H.; Chen, X.-H.; Xiao, Z.-H.; Liang, J.; Leng, L.-J.; Guo, Z.; Zeng, G.-M. Co-pelletization of sewage sludge and biomass: Thermogravimetric analysis and ash deposits. Fuel Process. Technol. 2016, 145, 109–115. [Google Scholar] [CrossRef]
- Chen, P.; Xie, Q.; Addy, M.; Zhou, W.; Liu, Y.; Wang, Y.; Cheng, Y.; Li, K.; Ruan, R. Utilization of municipal solid and liquid wastes for bioenergy and bioproducts production. Bioresour. Technol. 2016, 215, 163–172. [Google Scholar] [CrossRef]
- Rulkens, W. Sewage sludge as a biomass resource for the production of energy: Overview and assessment of the various options. Energy Fuel. 2008, 22, 9–15. [Google Scholar] [CrossRef]
- Ferrasse, J.H.; Seyssiecq, I.; Roche, N. Thermal gasification: A feasible solution for sewage sludge valorisation? Chem. Eng. Technol. 2003, 26, 941–945. [Google Scholar] [CrossRef]
- Cao, Y.; Pawlowski, A. Life cycle assessment of two emerging sewage sludge-to-energy systems: Evaluating energy and greenhouse gas emissions implications. Bioresour. Technol. 2013, 127, 81–91. [Google Scholar] [CrossRef]
- Ayol, A.; Yurdakos, O.T.; Gurgen, A. Investigation of municipal sludge gasification potential: Gasification characteristics of dried sludge in a pilot-scale downdraft fixed bed gasifier. Int. J. Hydrogen Energy 2019, 44, 17397–17410. [Google Scholar] [CrossRef]
- Karaca, C.; Sozen, S.; Orhon, D.; Okutan, H. High temperature pyrolysis of sewage sludge as a sustainable process for energy recovery. Waste Manag. 2018, 78, 217–226. [Google Scholar] [CrossRef] [PubMed]
- Li, H.; Feng, K. Life cycle assessment of the environmental impacts and energy efficiency of an integration of sludge anaerobic digestion and pyrolysis. J. Cleaner Prod. 2018, 195, 476–485. [Google Scholar] [CrossRef]
- Barry, D.; Barbiero, C.; Briens, C.; Berruti, F. Pyrolysis as an economical and ecological treatment option for municipal sewage sludge. Biomass Bioenergy 2019, 122, 472–480. [Google Scholar] [CrossRef]
- Lozano, E.M.; Løkke, S.; Rosendahl, L.A.; Pedersen, T.H. Production of marine biofuels from hydrothermal liquefaction of sewage sludge. Preliminary techno-economic analysis and life-cycle GHG emissions assessment of Dutch case study. Energy Convers. Man-X 2022, 14, 100178. [Google Scholar] [CrossRef]
- Vardon, D.R.; Sharma, B.K.; Blazina, G.V.; Rajagopalan, K.; Strathmann, T.J. Thermochemical conversion of raw and defatted algal biomass via hydrothermal liquefaction and slow pyrolysis. Bioresour. Technol. 2012, 109, 178–187. [Google Scholar] [CrossRef]
- Han, X.; Niu, M.; Jiang, X.; Liu, J. Combustion characteristics of sewage sludgein a fluidized bed. Ind. Eng. Chem. Res. 2012, 51, 10565–10570. [Google Scholar] [CrossRef]
- Syed-Hassan, S.S.A.; Wang, Y.; Hu, S.; Su, S.; Xiang, J. Thermochemical processing of sewage sludge to energy and fuel: Fundamentals, challenges and considerations. Renew. Sustain. Energy Rev. 2017, 80, 888–913. [Google Scholar] [CrossRef]
- Lin, Y.-P.; Wang, W.-H.; Pan, S.-Y.; Ho, C.-C.; Hou, C.-J.; Chiang, P.-C. Environmental impacts and benefits of organic Rankine cycle power generation technology and wood pellet fuel exemplified by electric arc furnace steel industry. Appl. Energy 2016, 183, 369–379. [Google Scholar] [CrossRef]
- Chai, C.; Zhang, D.; Yu, Y.; Feng, Y.; Wong, M.S. Carbon Footprint Analyses of Mainstream Wastewater Treatment Technologies under Different Sludge Treatment Scenarios in China. Water 2015, 7, 918–938. [Google Scholar] [CrossRef]
- ThiKieu Loan, N.; Huu Hao, N.; Guo, W.; Chang, S.W.; Dinh Duc, N.; Long Duc, N.; Liu, Y.; Ni, B.; Hai, F.I. Insight into greenhouse gases emissions from the two popular treatment technologies in municipal wastewater treatment processes. Sci. Total Environ. 2019, 671, 1302–1313. [Google Scholar]
- Carballa, M.; Duran, C.; Hospido, A. Should We Pretreat Solid Waste Prior to Anaerobic Digestion? An Assessment of Its Environmental Cost. Environ. Sci. Technol. 2011, 45, 10306–10314. [Google Scholar] [CrossRef] [PubMed]
- Li, H.; Jin, C.; Mundree, S. Hybrid environmental and economic assessment of four approaches recovering energy from sludge with variant organic contents. J. Clean. Prod. 2017, 153, 131–138. [Google Scholar] [CrossRef]
- Li, H.; Jin, C.; Zhang, Z.; O’Hara, I.; Mundree, S. Environmental and economic life cycle assessment of energy recovery from sewage sludge through different anaerobic digestion pathways. Energy 2017, 126, 649–657. [Google Scholar] [CrossRef]
- Griffith, D.R.; Barnes, R.T.; Raymond, P.A. Inputs of Fossil Carbon from Wastewater Treatment Plants to US Rivers and Oceans. Environ. Sci. Technol. 2009, 43, 5647–5651. [Google Scholar] [CrossRef]
- Law, Y.; Jacobsen, G.E.; Smith, A.M.; Yuan, Z.; Lant, P. Fossil organic carbon in wastewater and its fate in treatment plants. Water Res. 2013, 47, 5270–5281. [Google Scholar] [CrossRef]
- Rodriguez-Garcia, G.; Hospido, A.; Bagley, D.M.; Moreira, M.T.; Feijoo, G. A methodology to estimate greenhouse gases emissions in Life Cycle Inventories of wastewater treatment plants. Environ. Impact Assess. Rev. 2012, 37, 37–46. [Google Scholar] [CrossRef]
- You, S.; Wang, W.; Dai, Y.; Tong, Y.W.; Wang, C.-H. Comparison of the co-gasification of sewage sludge and food wastes and cost-benefit analysis of gasification- and incineration-based waste treatment schemes. Bioresour. Technol. 2016, 218, 595–605. [Google Scholar] [CrossRef]
- Minowa, T.; Kondo, T.; Sudirjo, S.T. Thermochemical liquefaction of Indonesian biomass residues. Biomass Bioenergy 1998, 14, 517–524. [Google Scholar] [CrossRef]
- Biller, P.; Ross, A.B. Potential yields and properties of oil from the hydrothermal liquefaction of microalgae with different biochemical content. Bioresour. Technol. 2011, 102, 215–225. [Google Scholar] [CrossRef] [PubMed]
- Miao, X.L.; Wu, Q.Y. High yield bio-oil production from fast pyrolysis by metabolic controlling of Chlorella protothecoides. J. Biotechnol. 2004, 110, 85–93. [Google Scholar] [CrossRef] [PubMed]
- Anastasakis, K.; Ross, A.B. Hydrothermal liquefaction of four brown macro-algae commonly found on the UK coasts: An energetic analysis of the process and comparison with bio-chemical conversion methods. Fuel 2015, 139, 546–553. [Google Scholar] [CrossRef]
- Shen Ruixia, Z.L.; Feng, J.; Jing, Y.; Yu, J. Research progress on characteristics and utilization of products from hydrothermal liquefaction of biomass. Trans. CSAE 2020, 36, 266–274, (In Chinese with English abstract). [Google Scholar]
- Chen, H.; Rao, Y.; Cao, L.; Shi, Y.; Hao, S.; Luo, G.; Zhang, S. Hydrothermal conversion of sewage sludge: Focusing on the characterization of liquid products and their methane yields. Chem. Eng. J. 2019, 357, 367–375. [Google Scholar] [CrossRef]
- Chai, C. Study on the Characteristics of Greenhous Gas Emissions and Heat Island Effect of Municipal Wastewater Treament Plants; Harbin Institute of Technology: Harbin, China, 2017. [Google Scholar]
- Wei, L.L.; Zhu, F.Y.; Li, Q.Y.; Xue, C.H.; Xia, X.H.; Yu, H.; Zhao, Q.L.; Jiang, J.Q.; Bai, S.W. Development, current state and future trends of sludge management in China: Based on exploratory data and CO2-equivaient emissions analysis. Environ. Int. 2020, 144, 106093. [Google Scholar] [CrossRef]
- Climate Change Division of National Development and Reform Commission of the People’s Republic of China. Second National Communication on Climate Change of the People’s Republic of China; China Economic Press: Beijing, China, 2013.
- Ministry of Ecology and Environment of the People’Republic of China. 2019 Emission Factor of China Regional Power Grid Base Line. Available online: https://www.mee.gov.cn/ywgz/ydqhbh/wsqtkz/202012/t20201229_815386.shtml (accessed on 30 December 2022).
- Anastasakis, K.; Ross, A.B. Hydrothermal liquefaction of the brown macro-alga Laminaria Saccharina: Effect of reaction conditions on product distribution and composition. Bioresour. Technol. 2011, 102, 4876–4883. [Google Scholar] [CrossRef]
- Zhou, F. Study on Pollutants Emission from Sludge Combustion and Pysico-Chemical Proper Ties of Ash and Slag; Zhejiang University: Hangzhou, China, 2012. [Google Scholar]
- McCarty, P.L.; Bae, J.; Kim, J. Domestic Wastewater Treatment as a Net Energy Producer-Can This be Achieved? Environ. Sci. Technol. 2011, 45, 7100–7106. [Google Scholar] [CrossRef] [PubMed]
- Cao, Y.; Pawlowski, A. Sewage sludge-to-energy approaches based on anaerobic digestion and pyrolysis: Brief overview and energy efficiency assessment. Renew. Sustain. Energy Rev. 2012, 16, 1657–1665. [Google Scholar] [CrossRef]
- Chow, W.L.; Chong, S.; Lim, J.W.; Chan, Y.J.; Chong, M.F.; Tiong, T.J.; Chin, J.K.; Pan, G.-T. Anaerobic Co-Digestion of Wastewater Sludge: A Review of Potential Co-Substrates and Operating Factors for Improved Methane Yield. Processes 2020, 8, 39. [Google Scholar] [CrossRef]
- Posmanik, R.; Labatut, R.A.; Kim, A.H.; Usack, J.G.; Tester, J.W.; Angenent, L.T. Coupling hydrothermal liquefaction and anaerobic digestion for energy valorization from model biomass feedstocks. Bioresour. Technol. 2017, 233, 134–143. [Google Scholar] [CrossRef]
- Tommaso, G.; Chen, W.-T.; Li, P.; Schideman, L.; Zhang, Y. Chemical characterization and anaerobic biodegradability of hydrothermal liquefaction aqueous products from mixed-culture wastewater algae. Bioresour. Technol. 2015, 178, 139–146. [Google Scholar] [CrossRef] [PubMed]
- Hao, S.; Ren, S.; Zhou, N.; Chen, H.; Usman, M.; He, C.; Shi, Q.; Luo, G.; Zhang, S. Molecular composition of hydrothermal liquefaction wastewater from sewage sludge and its transformation during anaerobic digestion. J. Hazard. Mater. 2020, 383, 121163. [Google Scholar] [CrossRef]
- Gu, Y.; Zhang, X.; Deal, B.; Han, L. Biological systems for treatment and valorization of wastewater generated from hydrothermal liquefaction of biomass and systems thinking: A review. Bioresour. Technol. 2019, 278, 329–345. [Google Scholar] [CrossRef]
Disclaimer/Publisher’s Note: The statements, opinions and data contained in all publications are solely those of the individual author(s) and contributor(s) and not of MDPI and/or the editor(s). MDPI and/or the editor(s) disclaim responsibility for any injury to people or property resulting from any ideas, methods, instructions or products referred to in the content. |
© 2023 by the authors. Licensee MDPI, Basel, Switzerland. This article is an open access article distributed under the terms and conditions of the Creative Commons Attribution (CC BY) license (https://creativecommons.org/licenses/by/4.0/).







