Enhancing Sustainability through Analysis and Prevention: A Study of Fatal Accidents on Trap Boats within the Commercial Fishing Industry
Abstract
:1. Introduction
2. Materials and Methods
2.1. Target Country and Type of Fishery
2.1.1. Target Country (South Korea)
2.1.2. Trap Fishery
2.2. Data on Maritime Accidents (Data on Approved Payment of Accident Compensation Insurance)
2.3. Survey Data
2.4. Formal Safety Assessment
2.5. Bayesian Network Technique
3. Quantitative Classification of the Status of Maritime Accidents in Trap Fishery
3.1. Status of Maritime Accidents by Type of Fishing
3.2. Status of Maritime Accidents in Trap Fishery
3.3. Status of Approved Payments of Accident Compensation for Death
3.4. Status of Maritime Accidents by Area of Fishing
3.5. Status of Maritime Accidents According to Fishery Process
3.6. Status of Maritime Accidents According to Direct Causes
3.7. Status of Maritime Accidents According to Direct Causes Based on Fishery Process
4. Analysis of Survey Data
4.1. Questionnaire Survey and Interview
4.1.1. Questionnaire Survey
4.1.2. Interview
4.2. Analysis of Questionnaire Survey
4.3. Analysis of Interviews
4.3.1. Trip/Slip
- Accident case
- Trip on the deck due to the loss of balance during fishing caused by poor weather conditions or waves from neighboring vessels;
- Slip caused by a fishing product such as mucus;
- Trip during preparation for sail caused by the collision of the vessel with the dock;
- Slip in the engine room caused by substances such as oil due to wearing slippery shoes.
- Indirect causes
- Slippery deck with sea water, mucus from fish, etc.;
- Various uneven structures on the deck floor and narrow passages;
- Sudden movement of the vessel due to wind, vessel traffic, etc.;
- No protective equipment (safety helmet or shoes);
- Personal carelessness.
4.3.2. Bump/Hit
- Accident case
- Bump into a structure due to sudden vessel movements caused by poor weather conditions or waves from neighboring vessels;
- Hit by a rope detached by fishing gear during fishing due to excessive tension or vessel movements;
- Hit by a cut rope due to high tension;
- Hit by fishing gear that is stuck in the middle of release or misconnected;
- Bump into heavy cargo during maintenance work in the engine room due to the movement of cargo.
- Indirect causes
- Sudden vessel movement and slippery deck;
- Narrow passage and engine room;
- Continuous fluctuation of tension in fishing gear during retrieval due to the movement of the vessel;
- Speedy operation and narrow workspace during the release of fishing gear;
- Unskillful rope operation and inappropriate site of operation;
- Cutting a worn-out rope on fishing gear;
- Becoming insensitive to environment changes due to long hours of repetitive work;
- Device error or misjudgment on a boat with one or two seafarers, who simultaneously perform(s) ship steering, catch manipulation, and the separation of fishing gear;
- No protective equipment (safety helmet or shoes);
- Personal carelessness.
4.3.3. Stuck
- Accident case
- Body part (e.g., hand) stuck due to unskillful or careless handling of catch equipment;
- Body part stuck in the hauler as a glove or part of the work suit is pulled into the machine;
- Body part (e.g., foot) stuck during anchoring;
- Body part (e.g., hand) stuck in the engine room during vessel maintenance.
- Indirect causes
- Long hours of repetitive work;
- Ignorance of safety during work;
- Unskillful handling of catch equipment and poor work performance;
- Inadequate management by the field supervisor;
- No protective equipment (safety helmet or shoes);
- Personal carelessness.
5. Bayesian Network Analysis of Fatal Accidents in Trap Fishery
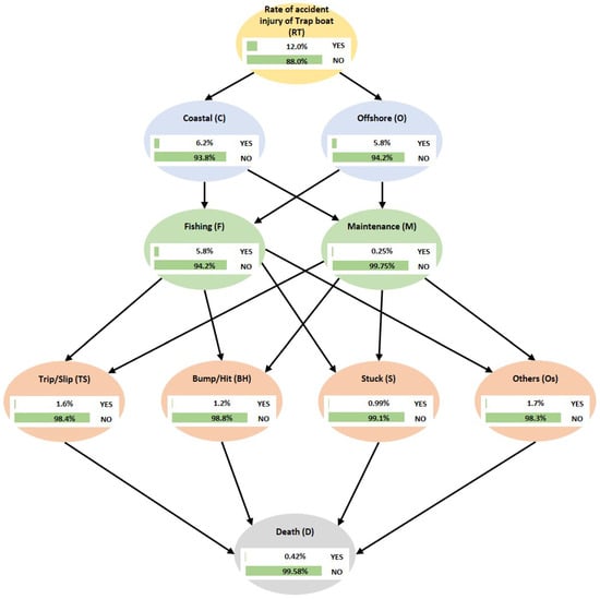
5.1. Construction of a Bayesian Network of Fatal Accidents
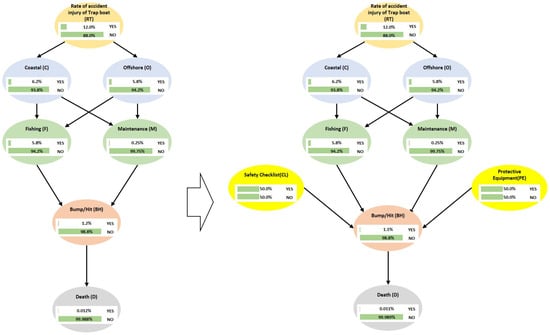
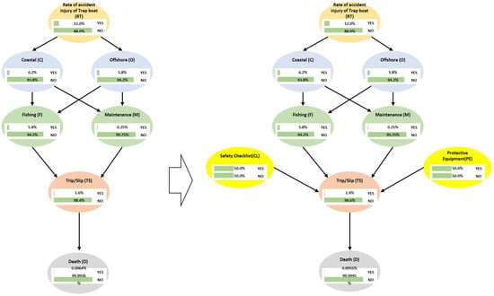
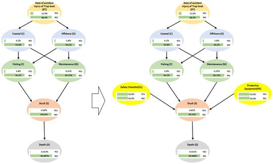
5.2. Deduction of Rate of Fatal Accidents According to Direct Causes
5.2.1. Deduction of Rate of Death Due to Trip/Slip
5.2.2. Deduction of Rate of Death Due to Bump/Hit
5.2.3. Deduction of Rate of Death Due to Stuck
5.3. Validation the Bayesian Network
6. Preventive Guidelines
6.1. Preventive Measures for Each Direct Cause
6.1.1. Trip/Slip
- Safety shoes with hard soles and high friction should be used despite discomfort instead of light and comfortable shoes;
- Risk factors on the deck should be removed by cleaning away neglected and unnecessary fishing gear;
- Sudden ship movements should be anticipated and risky movements should be avoided;
- While moving heavy cargo, the frequency of movement rather than the distance moved should be increased;
- Risk awareness should be increased and risk factors should be removed through the implementation of safety regulations and checklists.
6.1.2. Bump/Hit
- The presence of a rotating or heated device in the vicinity should be checked during movement;
- The change in rope tension should be carefully monitored during the retrieval of fishing gear to prevent hits;
- The safety distance from fishing gear during release should be adequately wide;
- The state of abrasion of the rope attached to fishing gear should be carefully monitored, and maintenance should be performed periodically;
- A cushion to reduce shock should be installed with a warning sign in areas of frequent bumping;
- The unstable operation of catch equipment should be prevented using components with set specifications;
- A facility to fix fishing gear in place should be installed to prevent crumble during ship movement;
- Risk awareness should be increased and risk factors should be removed through the implementation of safety regulations and checklists.
6.1.3. Stuck
- An emergency stop button should be installed with a warning sign to minimize the intensity of the accident;
- A safety bar should be installed around a device in operation to improve the work environment;
- Right-sized work suits should be worn to prevent them from being pulled into a machine;
- Fishing should not be performed during poor weather conditions;
- The location of work during fishing should be rotated to refresh the fisher’s attention;
- Risk awareness should be increased and risk factors should be removed through the implementation of safety regulations and checklists.
6.2. Safety Regulations and Safety Checklists
6.2.1. General Safety Regulations
- A designated work suit and protective gear should be worn during work;
- The work suit should always be tidy without any flappy parts;
- Protective gear such as gloves, safety shoes, and safety helmets should be worn appropriately according to their respective purposes of use;
- A life vest should be worn during poor weather conditions and during work that requires the body to be exposed to an area outside the ship;
- A safety belt should be worn with an attached safety rope during work at height;
- The fishing facility and work tools should be inspected prior to use;
- The vicinity of the workplace and the passage should be kept clean and tidy at all times;
- Care should be taken during walking:
- (a)
- The guard rail should be used while climbing up and down the stairs;
- (b)
- A ladder should be used for work at height;
- (c)
- Jumping from a height should be avoided;
- (d)
- Slipping can occur on the deck at any time; hence, running should be avoided and carefulness should be practiced;
- (e)
- Stepping or crossing over places where fishing nets or buoy lines are stationed should be avoided;
- (f)
- Passage through the space under heavy operating equipment in the workplace, such as cranes used for lifting fishing products, should be avoided.
- Chats and pranks should be avoided;
- One should not be overconfident about skills and be careless;
- Machines should be handled only by authorized persons;
- The catch facility should not be operated or controlled after consuming alcohol;
- The areas marked as hazardous should increase alertness and should be accessed only by authorized persons;
- Safety regulations and warning signs should be placed around hazardous substances;
- Work should be stopped upon detecting instability while performing a high-risk task;
- The captain should provide adequate education on safety regulations to seafarers prior to engaging them in operations.
6.2.2. Safety Regulations for Catch Equipment
- Prior to work, the supervisor should provide education on work methods, risk factors, and signaling to all seafarers;
- The hauler should be controlled by a designated fisher, who should check the lever position and operational status prior to use;
- The safety of connections of all ropes, loops, and hooks should be checked;
- The hauler should be operated according to the instructions of the coordinator;
- The fisher close to the hauler should keep a safe distance from rotating parts and rope and avoid approaching the interior of a device with protective railing;
- The hauler should be stopped immediately with ropes untied when normal operation cannot proceed due to the entanglement of fishing gear;
- Stepping over fishing gear that is released or retrieved should be avoided;
- If the person controlling the hauler has to leave the control station, they should notify another fisher and switch off the power;
- The hauler should never be accelerated or stopped suddenly (except in an emergency);
- Periodic maintenance such as checking hydraulic oil should be strictly implemented.
6.2.3. Pre-Sailing Checklist
| Ship Name: | Date: | Person in Charge: | Signature: | |
| 1. Wearing a suitable work suit | ㅁ | |||
| 2. Wearing a safety helmet and safety shoes with high friction | ㅁ | |||
| 3. Wearing a life vest during deck work | ㅁ | |||
| 4. Use of designated mooring such as a safe ladder while entering and exiting the ship | ㅁ | |||
| 5. Tidying up materials (hose, mooring rope, fishing gear, etc.) on the passage and deck | ㅁ | |||
| 6. Use of paint to mark danger in a caved-in area or a bump to cause a fall on the deck | ㅁ | |||
| 7. Immediate elimination or alleviation of wet or slippery passage or deck | ㅁ | |||
6.2.4. Pre-Fishing Checklist
| Ship Name: | Date: | Person in Charge: | Signature: | |
| 1. Suitable health status check of those participating in fishing | ㅁ | |||
| 2. Education on the catch facility and training on methods of use | ㅁ | |||
| 3. Tidy work suit without flappy sleeves | ㅁ | |||
| 4. Safety helmet and safety shoes with high friction | ㅁ | |||
| 5. Checking objects that can come between the operational lever and the workplace on the deck | ㅁ | |||
| 6. Checking hand signals with the deck supervisor | ㅁ | |||
| 7. Checking the operational direction of the lever | ㅁ | |||
| 8. Checking the position and methods of use of the emergency stop button on catch equipment | ㅁ | |||
| 9. Checking ropes and fishing gear connected to catch equipment | ㅁ | |||
| 10. Inspection of viscosity and volume of hydraulic oil | ㅁ | |||
| 11. Adequate rest to allow a high level of concentration during fishing | ㅁ | |||
7. Conclusions
Author Contributions
Funding
Institutional Review Board Statement
Informed Consent Statement
Data Availability Statement
Acknowledgments
Conflicts of Interest
References
- Jin, D.; Thunberg, E. An Analysis of Fishing Vessel Accidents in Fishing Areas off the Northeastern United States. Saf. Sci. 2005, 43, 523–540. [Google Scholar] [CrossRef]
- FAO, Food and Agriculture Organization of the United Nations. Fisheries Department. The State of World Fisheries and Aquaculture. 2000, Volume 3. Available online: https://www.fao.org/3/X8002E/X8002E00.htm (accessed on 17 September 2023).
- Uğurlu, F.; Yıldız, S.; Boran, M.; Uğurlu, Ö.; Wang, J. Analysis of Fishing Vessel Accidents with Bayesian Network and Chi-square Methods. Ocean. Eng. 2020, 198, 106956. [Google Scholar] [CrossRef]
- KOSIS Korea Statistical Information Service. Statistic Database for Fisheries Production. 2023. Available online: https://kosis.kr/statHtml/statHtml.do?orgId=101&tblId=DT_1EW0003&vw_cd=MT_ZTITLE&list_id=K2_7&scrId=&seqNo=&lang_mode=ko&obj_var_id=&itm_id=&conn_path=MT_ZTITLE&path=%252FstatisticsList%252FstatisticsListIndex.do (accessed on 20 April 2023).
- Davis, B.; Colbourne, B.; Molyneux, D. Analysis of fishing vessel capsizing causes and links to operator stability training. Saf. Sci. 2019, 118, 355–363. [Google Scholar] [CrossRef]
- Pitman, S.J.; Wright, M.; Hocken, R. An analysis of lifejacket wear, environmental factors, and casualty activity on marine accident fatality rates. Saf. Sci. 2019, 111, 234–242. [Google Scholar] [CrossRef]
- Wang, J.; Pillay, A.; Kwon, Y.S.; Wall, A.D.; Loughran, C.G. An analysis of fishing vessel accidents. Accid. Anal. Prev. 2005, 37, 1019–1024. [Google Scholar] [CrossRef]
- Piniella, F.; Fernández-Engo, M.A. Towards a system for the management of safety on board artisanal fishing vessels: Proposal for check-lists and their application. Saf. Sci. 2009, 47, 265–276. [Google Scholar] [CrossRef]
- Blanc, M. Tools for Improved Fishing Vessel Safety: The Torremolinos Protocol and the STCW-F Convention. Fish. Newsl. S. Pac. Comm. 2006, 116, 30. Available online: http://www.spc.int/DigitalLibrary/Doc/FAME/InfoBull/FishNews/116/FishNews116_30_Blanc.pdf (accessed on 17 September 2023).
- IMO. Guidelines for Formal Safety Assessment (FSA) for Use in the IMO Rule-Making Process. MSC/Circ.1023-MEPC/Circ.392. 2002, pp. 1–54. Available online: https://wwwcdn.imo.org/localresources/en/OurWork/HumanElement/Documents/1023-MEPC392.pdf (accessed on 17 September 2023).
- KMST Korea Maritime Safety Tribunal. Statistics of Marine Accident. 2023. Available online: https://www.kmst.go.kr/web/stcAnnualReport.do?menuIdx=126 (accessed on 17 September 2023).
- Huang, D.-Z.; Hu, H.; Li, Y.-Z. Spatial analysis of maritime accidents using the geographic information system. Transp. Res. Rec. 2013, 2326, 39–44. [Google Scholar] [CrossRef]
- Accident Compensation Insurance Act for Fishing Vessel Members and Fishing Vessels. Enforcement on 16 December 2021, Law No. 18290, Partially Revised on 15 June 2021. Available online: https://www.law.go.kr/%EB%B2%95%EB%A0%B9/%EC%96%B4%EC%84%A0%EC%9B%90%EB%B0%8F%EC%96%B4%EC%84%A0%EC%9E%AC%ED%95%B4%EB%B3%B4%EC%83%81%EB%B3%B4%ED%97%98%EB%B2%95 (accessed on 17 September 2023).
- NFFC. National Federation of Fisheries Cooperatives. 2023. Available online: http://www.suhyup.co.kr (accessed on 17 September 2023).
- NIFS National Institute of Fisheries Science. Safety Accident Prevention Guideline. 2023. Available online: https://www.nifs.go.kr/board/actionBoard0047View.do?MENU_ID=M0000179&BBS_ID=20230328145209150NOC (accessed on 17 September 2023).
- Huang, D.; Liang, T.; Hu, S.; Loughney, S.; Wang, J. Characteristics analysis of intercontinental sea accidents using weighted association rule mining: Evidence from the Mediterranean Sea and Black Sea. Ocean. Eng. 2023, 287, 115839. [Google Scholar] [CrossRef]
- Cao, Y.; Wang, X.; Yang, Z.; Wang, J.; Wang, H.; Liu, Z. Research in marine accidents: A bibliometric analysis, systematic review and future directions. Ocean. Eng. 2023, 284, 115048. [Google Scholar] [CrossRef]
- Lois, P.; Wang, J.; Wall, A.; Ruxton, T. Formal safety assessment of cruise ships. Tour. Manag. 2004, 25, 93–109. [Google Scholar] [CrossRef]
- Wang, J.; Foinikis, P. Formal safety assessment of containerships. Mar. Policy 2001, 25, 143–157. [Google Scholar] [CrossRef]
- Vidmar, P.; Perkovič, M. Safety assessment of crude oil tankers. Saf. Sci. 2018, 105, 178–191. [Google Scholar] [CrossRef]
- Yang, Z.; Bonsall, S.; Wang, J. Fuzzy Rule-Based Bayesian Reasoning Approach for Prioritization of Failures in FMEA. IEEE Trans. Reliab. 2008, 57, 517–528. [Google Scholar] [CrossRef]
- Trucco, P.; Cagno, E.; Ruggeri, F.; Grande, O. A Bayesian belief network modelling of organisational factors in risk analysis: A case study in maritime transportation. Reliab. Eng. Syst. Saf. 2008, 93, 845–856. [Google Scholar] [CrossRef]
- Khan, B.; Khan, F.; Veitch, B. A Dynamic Bayesian Network model for ship-ice collision risk in the Arctic waters. Saf. Sci. 2020, 130, 104858. [Google Scholar] [CrossRef]
- Aydin, M.; Akyuz, E.; Turan, O.; Arslan, O. Validation of risk analysis for ship collision in narrow waters by using fuzzy Bayesian networks approach. Ocean. Eng. 2021, 231, 108973. [Google Scholar] [CrossRef]
- Wen, Y.; Zhang, Y.; Huang, L.; Zhou, C.; Xiao, C.; Zhang, F.; Peng, X.; Zhan, W.; Sui, Z. Semantic modelling of ship behavior in harbor based on ontology and dynamic bayesian network. ISPRS Int. J. Geo-Inf. 2019, 8, 107. [Google Scholar] [CrossRef]
- Özaydin, E.; Fışkın, R.; Uğurlu, Ö.; Wang, J. A hybrid model for marine accident analysis based on Bayesian Network (BN) and Association Rule Mining (ARM). Ocean. Eng. 2022, 247, 110705. [Google Scholar] [CrossRef]
- Little, L.R.; Kuikka, S.; Punt, A.E.; Pantus, F.; Davies, C.R.; Mapstone, B.D. Information flow among fishing vessels modelled using a Bayesian network. Environ. Model. Softw. 2004, 19, 27–34. [Google Scholar] [CrossRef]
- Kitson, N.K.; Constantinou, A.C.; Guo, Z.; Liu, Y.; Chobtham, K. A survey of Bayesian network structure learning. Artif. Intell. Rev. 2023, 56, 8721–8814. [Google Scholar] [CrossRef]
- Pearl, J.; Mackenzie, D. The Book of Why: The New Science of Cause and Effect; Basic Books: New York, NY, USA, 2018; pp. 1–30. [Google Scholar]
- Korean Occupational Safety Health Agency (KOSHA). Guide of Records and Classification for Industrial Accident. 2016, pp. 1–64. Available online: https://www.kosha.or.kr/kosha/data/guidanceW.do (accessed on 17 September 2023).
- Article 37 (2) of the Industrial Accident Compensation Insurance Act. 2023. Available online: https://www.law.go.kr/LSW/lsSideInfoP.do?joBrNo=00&docCls=jo&lsiSeq=243043&urlMode=lsScJoRltInfoR&joNo=0037 (accessed on 17 September 2023).
- SpiceLogic™ Inc. Bayesian Network Software 2.3.4 (Released on 18 February 2023). 2023. Available online: https://www.spicelogic.com/Products/Bayesian-network-software-20 (accessed on 17 September 2023).













| Type of Ship | Accident Victims | Deaths | Rate of Fatal Accidents |
|---|---|---|---|
| Gill-netter | 3753 | 159 | (4.02) |
| Purse-seiner | 1864 | 43 | (2.31) |
| Trap boat | 1790 | 87 | (4.86) |
| Composite Fishing boat | 1502 | 39 | (2.60) |
| Stow-netter | 1419 | 58 | (4.09) |
| Others | 4345 | 202 | (4.65) |
| Total | 14,873 | 588 | (3.95) |
| Year | 2016 | 2017 | 2018 | 2019 | 2020 | Total |
|---|---|---|---|---|---|---|
| Outcome | ||||||
| Injury | 313 | 338 | 324 | 341 | 262 | 1578 (88.2) |
| Disease | 14 | 21 | 27 | 33 | 30 | 125 (7.0) |
| Death | 18 | 25 | 22 | 14 | 8 | 87 (4.9) |
| Total | 345 | 384 | 373 | 388 | 300 | 1790 (100.0) |
| Year | 2016 | 2017 | 2018 | 2019 | 2020 | 5-Year Average |
|---|---|---|---|---|---|---|
| Outcome | ||||||
| Injury | 13,480.8 | 15,898.8 | 17,885.8 | 20,808.4 | 14,562.7 | 16,527.3 |
| Disease | 4660.4 | 43,267.2 | 26,020.8 | 33,187.5 | 23,136.5 | 26,054.5 |
| Death | 96,272.0 | 139,101.3 | 135,117.4 | 134,147.8 | 131,221.4 | 127,172.0 |
| Coastal/Offshore | ||||||
|---|---|---|---|---|---|---|
| Year | 2016 | 2017 | 2018 | 2019 | 2020 | Total |
| Outcome | ||||||
| Injury | 137/176 | 173/165 | 178/146 | 180/161 | 162/100 | 830 (90.3)/748 (85.9) |
| Disease | 8/6 | 8/13 | 12/15 | 14/19 | 14/16 | 56 (6.1)/69 (7.9) |
| Death | 5/13 | 4/21 | 11/11 | 10/4 | 3/5 | 33 (3.6)/54 (6.2) |
| Total | 150/195 | 185/199 | 201/172 | 204/184 | 179/121 | 919 (100.0)/871 (100.0) |
| Year | 2016 | 2017 | 2018 | 2019 | 2020 | Total |
|---|---|---|---|---|---|---|
| Fishery Process | ||||||
| Fishing | 333 | 367 | 351 | 377 | 289 | 1717 (95.9) |
| Boat maintenance | 12 | 17 | 22 | 11 | 11 | 73 (4.1) |
| Total | 345 | 384 | 373 | 388 | 300 | 1790 (100.0) |
| Fishery Process | Fishing | Boat Maintenance | Total |
|---|---|---|---|
| Outcome | |||
| Injury | 1507 (87.0) | 71 (97.3) | 1578 (87.4) |
| Disease | 123 (7.9) | 2 (2.7) | 125 (7.7) |
| Death | 87 (5.1) | 0 (0.0) | 87 (4.9) |
| Total | 1717 (100.0) | 73 (100.0) | 1790 (100.0) |
| Year | 2016 | 2017 | 2018 | 2019 | 2020 | Total |
|---|---|---|---|---|---|---|
| Direct Causes | ||||||
| Trip/Slip | 100 | 106 | 112 | 105 | 88 | 511 (28.5) |
| Stuck | 64 | 61 | 75 | 62 | 57 | 319 (17.8) |
| Bump/Hit | 82 | 83 | 69 | 91 | 65 | 390 (21.8) |
| Falling from height | 19 | 27 | 21 | 18 | 12 | 97 (5.4) |
| Crumble/ Crushed | 2 | 3 | 1 | 2 | 1 | 9 (0.5) |
| Unnatural posture | 17 | 22 | 18 | 29 | 23 | 109 (6.1) |
| Exposure to extreme temperatures | 0 | 8 | 2 | 2 | 4 | 16 (0.9) |
| Exposure to chemicals | 10 | 7 | 17 | 13 | 9 | 56 (3.1) |
| Disease | 16 | 20 | 24 | 28 | 18 | 106 (5.9) |
| Others | 35 | 47 | 34 | 38 | 23 | 177 (9.9) |
| Total | 345 | 384 | 373 | 388 | 300 | 1790 (100.0) |
| Fishery Process | Fishing | Boat Maintenance | Total |
|---|---|---|---|
| Direct Causes | |||
| Trip/Slip | 494 (28.7) | 17 (23.3) | 511 (28.4) |
| Stuck | 305 (17.7) | 14 (19.2) | 319 (17.8) |
| Bump/Hit | 382 (22.2) | 8 (11.0) | 390 (21.7) |
| Falling from height | 92 (5.3) | 5 (6.8) | 97 (5.4) |
| Crumble/Crushed | 9 (0.6) | 0 (0.0) | 9 (0.6) |
| Unnatural posture | 105 (5.7) | 4 (5.5) | 109 (5.7) |
| Exposure to extreme Temperatures | 9 (0.5) | 7 (9.6) | 16 (0.9) |
| Exposure to chemicals | 46 (2.6) | 10 (13.7) | 56 (3.1) |
| Disease | 106 (6.2) | 0 (0.0) | 106 (5.9) |
| Others | 169 (10.5) | 8 (11.0) | 177 (10.6) |
| Total | 1717 (100.0) | 73 (100.0) | 1790 (100.0) |
| YES | YES | YES | NO | |
|---|---|---|---|---|
| Probability of occurrence of a direct cause | 0.8 | 0.9 | 0.75 | 0.99 |
| Probability of occurrence of an indirect cause | 0.2 | 0.1 | 0.25 | 0.01 |
| Adherence to Preventive Guideline | |||
|---|---|---|---|
| 0.0 | 0.0064 | 0.0064 | 0.0064 |
| 20.0 | 0.0062 | 0.0061 | 0.0060 |
| 50.0 | 0.0061 | 0.0057 | 0.0055 |
| 70.0 | 0.0059 | 0.0055 | 0.0052 |
| 100.0 | 0.0057 | 0.0051 | 0.0048 |
| Adherence to Preventive Guidelines | |||
|---|---|---|---|
| 0.0 | 0.012 | 0.012 | 0.012 |
| 20.0 | 0.012 | 0.012 | 0.012 |
| 50.0 | 0.012 | 0.011 | 0.011 |
| 70.0 | 0.011 | 0.011 | 0.010 |
| 100.0 | 0.011 | 0.0098 | 0.0092 |
| Adherence to Preventive Guidelines | |||
|---|---|---|---|
| 0.0 | 0.013 | 0.013 | 0.013 |
| 20.0 | 0.013 | 0.012 | 0.012 |
| 50.0 | 0.012 | 0.012 | 0.011 |
| 70.0 | 0.012 | 0.011 | 0.010 |
| 100.0 | 0.012 | 0.010 | 0.0096 |
| Causes | Probability of Accidents Resulting in Death | Death Rates | |
|---|---|---|---|
| Trip/Slip | Actual data | 0.40 | 0.0064 |
| 75% | 0.30 | 0.0048 | |
| 125% | 0.50 | 0.0080 | |
| Bump/Hit | Actual data | 1.00 | 0.0120 |
| 75% | 0.75 | 0.0092 | |
| 125% | 1.25 | 0.0150 | |
| Stuck | Actual data | 1.30 | 0.0130 |
| 75% | 0.98 | 0.0096 | |
| 125% | 1.63 | 0.0160 | |
Disclaimer/Publisher’s Note: The statements, opinions and data contained in all publications are solely those of the individual author(s) and contributor(s) and not of MDPI and/or the editor(s). MDPI and/or the editor(s) disclaim responsibility for any injury to people or property resulting from any ideas, methods, instructions or products referred to in the content. |
© 2023 by the authors. Licensee MDPI, Basel, Switzerland. This article is an open access article distributed under the terms and conditions of the Creative Commons Attribution (CC BY) license (https://creativecommons.org/licenses/by/4.0/).
Share and Cite
Kim, S.-H.; Ryu, K.-J.; Lee, S.-H.; Lee, K.-H.; Kim, S.-H.; Lee, Y.-W. Enhancing Sustainability through Analysis and Prevention: A Study of Fatal Accidents on Trap Boats within the Commercial Fishing Industry. Sustainability 2023, 15, 15382. https://doi.org/10.3390/su152115382
Kim S-H, Ryu K-J, Lee S-H, Lee K-H, Kim S-H, Lee Y-W. Enhancing Sustainability through Analysis and Prevention: A Study of Fatal Accidents on Trap Boats within the Commercial Fishing Industry. Sustainability. 2023; 15(21):15382. https://doi.org/10.3390/su152115382
Chicago/Turabian StyleKim, Su-Hyung, Kyung-Jin Ryu, Seung-Hyun Lee, Kyoung-Hoon Lee, Seong-Hun Kim, and Yoo-Won Lee. 2023. "Enhancing Sustainability through Analysis and Prevention: A Study of Fatal Accidents on Trap Boats within the Commercial Fishing Industry" Sustainability 15, no. 21: 15382. https://doi.org/10.3390/su152115382
APA StyleKim, S.-H., Ryu, K.-J., Lee, S.-H., Lee, K.-H., Kim, S.-H., & Lee, Y.-W. (2023). Enhancing Sustainability through Analysis and Prevention: A Study of Fatal Accidents on Trap Boats within the Commercial Fishing Industry. Sustainability, 15(21), 15382. https://doi.org/10.3390/su152115382

