Next Article in Journal
Receding Galerkin Optimal Control with High-Order Sliding Mode Disturbance Observer for a Boiler-Turbine Unit
Previous Article in Journal
Examining Mashrabiya’s Impact on Energy Efficiency and Cultural Aspects in Saudi Arabia
 
 
Font Type:
Arial Georgia Verdana
Font Size:
Aa Aa Aa
Line Spacing:
Column Width:
Background:
Article

Reduction of Power Losses and Voltage Profile Improvement in a Smart Grid Incorporated with Electric Vehicles

Department of Electrical Power Engineering, Faculty of Engineering and the Built Environment, Durban University of Technology, Durban 4000, South Africa
*
Author to whom correspondence should be addressed.
Sustainability 2023, 15(13), 10132; https://doi.org/10.3390/su151310132
Submission received: 26 May 2023 / Revised: 15 June 2023 / Accepted: 24 June 2023 / Published: 26 June 2023

Abstract

Governments worldwide have adopted energy-saving policies out of concern for the planet. System efficiency and renewable energy are needed to reduce greenhouse gas emissions, which cause climate change. Electricity generation is the biggest polluter, followed by transportation. Electric vehicles would strain electricity infrastructure without technical solutions. This study uses a hybrid genetic algorithm particle sworn optimization (HGAPSO) to find the optimal switching and feeder reconfiguration approach. Meet transmission constraints while reducing real power losses and improving system bus voltage. In the context of power system change, what are the benefits of employing the HGAPSO approach as opposed to the GA method and the PSO method, respectively. HGAPSO increases network power losses and voltage dispersion. Improved algorithms can help solve this crucial issue. It uses many heuristic optimization techniques to reconfigure transmission network connectivity and determine the best configuration. Limit bus voltage changes while maintaining the system’s radial structure and lowering power usage. MATLAB’s IEEE 33-bus communication network evaluated procedure reliability and performance. The results show that the proposed method reduces power waste during standalone runs and speeds up processing.

1. Introduction

The release of Green House Effect Gases (GHG), which contributes to the acceleration of global warming and atmospheric pollution, which is to blame for the degradation of air quality in a great many urban places, are two of the most important environmental challenges in the world today. These concerns, along with others about energy usage and the long-term viability of current energy sources, are inextricably connected [1]. The climate and energy policy of the European Union (EU) strives to reach particular targets relating to the issue of climate change in order for it to be effective. These targets include an increase in energy efficiency by 20%, a reduction in emissions of greenhouse gases by 20% and an increase in the share of renewable energy sources in overall EU consumption by 20%. In its policy framework for climate and energy for 2030, which was presented by the European Commission at the beginning of 2014 [2,3], more ambitious goals were proposed by the European Commission to reduce greenhouse gas emissions, to facilitate the integration of renewable energy sources, and, in a nutshell, to make the economy and energy system of the European Union more competitive, secure and sustainable.
Transmission network reconfiguration (TNR) optimizes and automates electrical transmission networks. The transmission dispatcher evaluates the operational state while deciding whether a switch should be ON or OFF during regular operations. It smooths loads, reduces overloads, improves voltage quality, lowers network losses, and promotes efficiency [4]. Power outages can be mitigated by isolating the most likely area and restoring services as soon as possible. TNR is the most important transmission system efficiency and security method. TNR boosts transmission efficiency and security. Switches make up the transmission network [5]. Transmission network optimization methods and techniques are being researched extensively. Optimized transmission networks reduce power loss. This study alters electrical transmission networks using the bioinspired intelligent-based optimization tool HGAPSO. This study restructures the power system using GA and PSO to reduce power losses. HGAPSO inherits the GA and PSO algorithms’ benefits while avoiding their drawbacks. Optimizing transmission networks lowered power loss and the voltage profile. This research study optimizes the electrical transmission network using HGAPSO, which selectively opens and closes switches. This research must establish which switches should be closed and opened to regulate reactive power and minimize power loss.

1.1. Context, Background and Motivation

In addition, today’s electrical power systems need to be modified to accommodate EVs. EV charging can generate technical concerns, usually at the distribution level, such as voltage violations or line congestion, which present new challenges to system operators. Due to EV adoption, additional obstacles will arise. For this reason, it is interesting to design tools and techniques to handle or predict them. In addition, future enterprises that must meet EV mobility needs will navigate current legal and business environments. GA is a random search global optimization technique. Transmission network optimization says that this program helped. This is a linear random search. It outperforms numerous other algorithms in global searches, but its local search performance is highly susceptible to disparity [6].
Local searches in simulated annealing are sluggish yet successful in global searches. Simulated annealing’s randomization and leaping help the GA find the optimum answer. Newcomers to Georgia often neglect to ask their parents for important information when they reach home. GA’s flexibility, memory efficiency, and convergence speed are inferior to PSO [7]. Global convergence is where GA excels over PSO. HGAPSO can solve multi-objective transmission network optimization, according to this study. GA and PSO strengths are blended in HGAPSO. A dependable and effective transmission network testing system, double-checked with four different transmission network testing techniques. Section and intercom-section switches are used in power transmission. To reduce network loss, the TNR determines whether switches are on or off [8].

1.2. Research Aims and Objectives

This research project seeks to improve optimization strategies for electrical power network reconfiguration. This method minimizes real power loss, limits reactive power, and maintains a stable voltage amplitude during its iterative phase. The algorithm must consider these restrictions. In addition to these major goals, this study has several secondary goals. In this research, an upgraded optimization technique is proposed for use in various electrical power network transformation situations. The algorithm’s iterative procedure accounts for constraints, such as minimization of real power loss, reactive power limit, and stable voltage amplitude. The study has other objectives:
  • The development of the HGAPSO algorithm, which is a hybrid of the GA and PSO algorithms, is intended to be the end result of this research. This algorithm is intended to be used for the improvement of electrical transmission networks.
  • Certain changes will be made to the system in order to lessen the amount of power that is lost and to improve the voltage profiles for the incorporation of electric vehicles.

1.3. Contributions to the Study

The proposed technique uses optimization issues to increase everyone’s benefit. Flattening the demand curve via load shifting can lower energy expenditures and power system dependability. Distributing generator-supplied electricity simplifies electric car integration with renewable sources. This study will instantly benefit transmission companies for the following reasons:
  • The research conducted here will allow independent power producers (IPPs) to integrate low-scale renewable energy sources into their networks more easily and reliably. This is crucial since the power generation industry is switching to green energy; and
  • The findings of this research will also have a substantial impact on a number of other individuals. Customers will benefit from this, since they will be able to use their gadgets with confidence thanks to stable voltage profiles.

2. Literature Review

2.1. Electric Vehicles

EVs are another way to store electricity, but they can move around the grid. When considering how EVs integrate into the network, keep in mind that they can be at different grid nodes for different durations of time. The research community is considering the idea of an electric vehicle manager, also known as an electric vehicle aggregator, even though EVs can be part of agents with diverse assets, according to the framework [9,10]. This technology also affects how electric vehicles interact with the power grid. On the other hand, uncontrolled charging, sometimes known as “dumb charging”, is when EVs function freely without central oversight. Thus, the owners of electric vehicles can charge their cars whenever they choose.
Despite the fact that several charging patterns are viable, many European and US studies show common electric vehicle charging tendencies. As a result, electric cars (EVs) can only be charged at the end of the day, when it’s convenient, or when the battery is almost dead [11]. EVs can be charged at home, in public businesses or at work, depending on the timeframe. However, EVs are managed by an external company or aggregator charge in a controlled manner. The EV aggregator is investigating new business lines that will benefit it and EV owners [12,13]. EV aggregators can use vehicle to grid (V2G) capabilities or find cheaper charging times. EV services require a few supplementary services [14].

2.2. Radial Transmission Network

The power transmission system was designed so that consumer loads could be supplied with a low-voltage electric current. This was accomplished through the development of an electrical power transmission system. Radial and ring transmission networks are the two categories that can be used to classify transmission networks [15,16]. As can be seen in the diagram, the feeders for this system are organized in a ring configuration. Figure 1 depicts the radial transmission system, which includes separate feeders that all come from a single substation. This configuration can be found in the system. This network modification is done at the radial transmission network [17,18,19] in order to fulfill one of the requirements.

2.3. Genetic Algorithm

Jalilzadeh, Galvani, Hos-einian, and Razavi found transmission network fixed and switched capacitor values using their method. RCGA—a real coded genetic algorithm—inspired this strategy. Published [20]. Several commercial capacitors were utilized to represent loads at various load levels. This study identified the best capacitor rate using RCGA. Boyerahmadi and Poor used evolutionary algorithms to study transmission network voltage characteristics [21,22,23]. Reactive power injection improved voltage profiles in end buses farthest from slack buses. The evolutionary algorithm determined the best reactive power injection parameters. This method lowered the loss and voltage profiles.
Auglt, Hooshmand and Ataei found that genetic algorithms determined DG unit size and position (GA) [24]. Cost function techniques provide the best answer, but they are computationally expensive and converge slowly. They found a cost solution, although cost function computations may confuse DG unit sizes at suitable locations. Rah-Mat-Allah Hooshmand used the Real-Coded Genetic Algorithm (RCGA) to organize capacitor banks in unbalanced distributed systems with mesh/radial designs [24,25,26]. Transmission systems maximize fixed and switching capacitors to minimize losses and control voltage [27].
  • Rather than being parameterized in GA, parameters are typically coded;
  • This technique searches over a population of points as opposed to a single point, and it does so by relying solely on objective functions rather than other information, such as derivatives; and
  • By eliminating the use of derivatives, only objective functions are used instead.
GA offers several advantages, namely:
  • The gradient of the response surface is not understood;
  • They may be applied to a wide range of optimization issues since they are not subject to local optimum trapping;
  • A vast set of solutions are scanned quickly;
  • The end solution is not affected by bad proposals since they are simply discarded; and
  • Since it chooses its own behavior based on internal principles, the algorithm does not need to be familiar with the rules controlling the problem.

2.4. Algorithm for Particle Swarm Optimization

2.4.1. Parameter Choices of PSO

Particle Velocity
This limit places constraints on the speed that is currently being achieved. This parameter defines which regions between the current position and the target position will be explored in order to determine the resolution, also known as fitness, that may be obtained [28,29]. As a direct consequence of this, particles travel in more substantial steps and, if the concentration is particularly high, may fail to take advantage of advantageous opportunities. When the concentration is too low, on the other hand, particles travel great distances before arriving at the required solutions. There is a possibility that their investigation is insufficient, and as a result, they become ensnared in the local minimal solution [30,31].
Weighting Coefficients
At large values in the stochastic acceleration formula, the target region either crossed over it or came very close to it before disappearing. In the meantime, low values allow particles to stray further away from the target zone before they are brought back. It is feasible to adopt parameters inside the range as the number of iterations increases; however, in many applications, there are often constants. This project aims to control the rate at which other particles are influenced by their memories and to determine the typical values of their memories [32].
Inertia Weight
By choosing an inertia weight that is appropriate for each exploration, a balance is achieved between global and local explorations. Exploration and exploitation are balanced by the choice of inertia weight. Typically, the optimization process starts with a large inertia weight and gradually reduces it throughout [33].
Termination Criterion
In the following iterations of the initial phase, there are several updates and evaluations until a stopping condition is reached. There are generally two types of stopping conditions: a predefined maximum number of iterations or a maximum level of precision [34].

3. Proposed Methodology

3.1. Test System Description

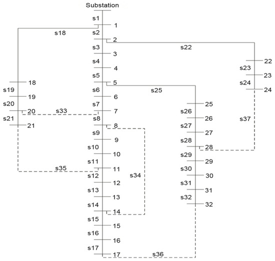
The Figure 2 description of the IEEE-33 bus radial system was the focus of this investigation. There are 33 nodes, 37 lines, 32 loads, 32 PQ buses, 1 feeder and 1 slack bus in this network. Commonly, a set-up with 32 closed switches and 5 open switches is used. Substation Bus 1, operating at 12.66 kilovolts (kV), is the network’s principal power supply. This is the source of the line and load data for the 33-bus test system. A continuous load is considered, with active power at 3715 kW and reactive power at 2300 kVAr. The injection of a load into the bus, the reactive power limit, and the line in the IEEE-30 bus test system are all described in detail in Table 1 [28].

3.2. Problem Formulation

3.2.1. Function for Multi-Objective Optimization

In an optimization problem involving multiple objectives, it is generally more advantageous to convert the multi-objective into a single-objective and then solve and optimize the single-objective function. Utility function approach, compromised utility function approach, compromised utility function approach, compromised utility function approach. The method used in this study is the weighted-sum technique and the lexicographic ordering approach. Since the overloads of the main transformer and feeder line play different roles with respect to the load balancing weight, the objective function is the load balancing weight. The objective function was constructed as follows, using the fundamental model as a starting point. A multi-objective function is a multi-objective function that combines all objective functions using a weighted-sum algorithm [35].

3.2.2. System Power Flow Sensitivity Factors

System flow sensitivity is the factor that determines the change in the amount of power flowing in a transmission or transmission line between two buses when a predetermined amount of power is injected into any one of the system’s buses, for example bus I and bus j. This is because the system flow sensitivity is proportional to the amount of power injected into the system. The transfer of complicated power from a source to a system bus, say a power system bus ith. In order to obtain an approximation of the change, the Taylor series approximation was utilized, and higher-order terms were ignored [36]:
Δ P L ( i j ) = P L ( i j ) δ i Δ δ i + P L ( i j ) δ j Δ δ j + P L ( i j ) v i Δ V i + P L ( i j ) v j Δ V i
The following are the coefficients that are produced by using the partial derivatives of the real power flow with respect to V. The equation presented earlier may be rewritten as follows:
P L ( i j ) δ i = 2 g i j 2 V i V i sin δ i j
P L ( i j ) δ i = 2 g i j 2 V i V i sin δ i j
P L ( i j ) δ i = g i j 2 V i 2 V j cos δ i j
P L ( i j ) δ i = g i j 2 V j 2 V i cos δ i j
where:
nL stands for the number of lines in the network;
gig is the conductance of lines g and I;
Vi is the nodal voltage of bus I;
Vj is the nodal voltage of bus j; and
δij is the difference in phase angle between buses I and j.
Change in Reactive Power Flow Analysis
If second and higher order terms are ignored, and Taylor series approximation is used, the change in real line flow is expressed as:
Δ Q L ( i j ) = Q L ( i j ) δ i Δ δ i + Q L ( i j ) δ j Δ δ j + Q L ( i j ) v i Δ V i + Q L ( i j ) v j Δ V i
The following are the coefficients that are produced by using the partial derivatives of the real power flow with respect to V. The equation presented earlier may be rewritten as follows:
Q L ( i j ) δ i = 2 g i j 2 V i V i sin δ i j
Q L ( i j ) δ i = 2 g i j 2 V i V i sin δ i j
Q L i j δ i = 2 b i j s h V i b i j 2 V i 2 V j cos δ i j
Q L i j δ j = 2 b i j s h V j b i j 2 V j 2 V i cos δ i j
where:
bij = nodal voltage of bus I;
Vi is the nodal voltage of bus j;
b i j s h is the conductance of line g and I;
δij is the difference between buses I and j in the phase angle;
nL stands for the number of lines in the network.

3.3. Load Balancing Model

In this approach, the goal is to meet the required limitations of load balancing in the transmission system after reconfiguration. To represent load levels on transformers and feeder lines, we use the ratio of mean loads. When the switch turns ON, the bus bar voltage swings within the permitted range, while the current via the main transformer and feeder line fluctuates within the rated range [28].
V i   m i n | V i | V i   m a x
where Vmin is the bus bar voltage’s minimum limit, Vmax is the bus bar voltage’s maximum limit, and Imax is the load capacity of the main transformer and feeder line. The transmission network’s power flow limitation.

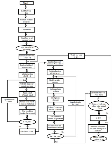
3.4. HGAPSO Algorithm

The population of the HGAPSO algorithm is comprised of n distinct particles, each of which stands in for a unique potential answer to the issue at hand. Each unique particle is represented by a real value vector that has m dimensions, and the letter m stands for the number of parameters that can be optimized for that specific particle. These parameters are used as representations of the various dimensions contained inside the issue space. The HGAPSO process can be simplified by dividing it into a number of its component steps. In addition, the IPSO method needs to have modifications made to it in order for it to be able to solve several distinct kinds of optimization problems that can arise [29].
GA and PSO have complementary abilities. When offspring arrive in GA, much essential information from their parents is overlooked. Compared to GA, PSO offers the advantages of ease, flexibility and memorability. However, it falls short of GA in terms of global convergence. The research provides a hybrid algorithm, as shown in the flowchart in Figure 3, that combines each benefit. During the hybrid algorithm search, some people use the PSO search strategy, while others use the GA search strategy to obtain the best solution [30].

4. Results and Discussion

This hybrid method demonstrates convergence properties, as can be seen in Figure 4 and Figure 5, for both the best and worst situations of the 200 independent runs to which it was subjected, as well as for the average of these two different scenarios. As a result of applying the PSO update, the beginning value of the power loss was reduced to 0.202 MW, and after 25 iterations, it was reduced to 0.114 MW. At the 44th iteration, GA reached its global optimum of 0.139 MW by further minimizing the amount of energy lost. Using the way that was suggested and doing 200 simulations using a variety of methods. Lines starting at s1 and going all the way to s32, the data needed for the system can be easily found. When the updated PSO algorithm was used, five of the thirty-three switches were given the appearance of being closed when, in reality, each switch was given the appearance of being closed in the testing system.
Therefore, out of the thirty-seven switches total, only five are deemed opened for the configuration with the least amount of loss; each particle must deal with five choice variables. The challenge of this is a chromosome that is sixty-four bits in length, with each variable (switch) in the modified GA algorithm being represented by six bits. The proposed method included performing PSO for a set number of iterations, after which the technique’s best solutions found up to that point were encoded into chromosomes and supplied as an initial population to GA. After that, for the remaining iterations, GA will be programmed to execute. As can be seen in Table 2, the GA and PSO techniques both result in a loss reduction; however, the average decrease in losses that may be obtained by utilizing the recommended technique is significantly higher.
The voltage profile can vary significantly depending on which algorithm is used, as shown in Figure 6 and Figure 7, which show the range of possible outcomes. In spite of the fact that it was predicted that increasing the number of iterations would result in a better solution, the cost of the computational resources required to accomplish this goal was thoroughly considered. In order to achieve the best possible results from the optimization process, it is necessary to execute precise adjustments to the parameters of the method, including the number of particles and population size, the number of iterations, and the inertia weight.

5. Conclusions

This study optimized transmission network reconfiguration with a hybrid GAPSO approach. Multiple ways preserve population diversity. “Mending” fulfills the radial criteria for each PSO particle or GA chromosome, saving solution space. The approach finds the global optimal solution rapidly without premature convergence. The hybrid method minimizes average loss, standard deviation, and processing time when finding optimal solutions for numerous independent runs. PSO quickly and accurately finds isolators. Local minima and early convergence make this standard PSO inappropriate for real-world power system optimization. HGAPSO avoids local minima and diversifies variable values with the mutation operator to optimize a wider search space. HGAPSO optimizes actual and reactive power losses, thereby improving the voltage profile.
By changing the line switches and controlling the variables, line congestion can be resolved. This can relieve line pressure. However, feeders that have certain lines overloaded and no generators will not be able to use this technique to solve the problem soon. This approach merges both issues. Load shedding is the only way to fix the problem. However, a technical congestion algorithm was created. This program takes advantage of the fact that an electric vehicle (EV) can change its original expected charging pattern by utilizing that information. Using V2G, electric cars (EVs) can contribute to the system by charging more, slowing down, stopping charging, or even supplying energy. Several methods are available. This approach uses V2G to implement any of these options. Electric vehicles ease line congestion regardless of feeder generators. Electric vehicles utilize no gasoline or diesel. Generators don’t change this.

Future Recommendation

The code for this project was written in Matlab, and high iteration times were observed. Adding additional features of the power system, such as stability, improves the multi-objective function. Thus, more effort is required to minimize these holdups. Future research can be done on more complex systems than the IEEE-33 bus system.

Author Contributions

Writing & editing—original draft, M.N.; Review & editing, M.K. All authors have read and agreed to the published version of the manuscript.

Funding

The APC was funded by Durban University of Technology.

Institutional Review Board Statement

Not applicable.

Informed Consent Statement

Not applicable.

Data Availability Statement

The data is available upon request from the authors.

Conflicts of Interest

The authors declare no conflict of interest.

Abbreviations

HGPSOHybrid Genetic Algorithm Particle Swarm Optimization
PSOParticle Swarm Optimization
CSFCombined Sensitivity Factors
LLRILine Loss Reduction Index
GAGenetic Algorithm
T&DTransmission and Transmission
RDNRadial Transmission Network
NBPSONovel Binary Particle Swarm Optimization
V2GVehicle-to-Grid

References

  1. Rom’an, T.G.S.; Momber, I.; Abbad, M.R.; Miralles, A.S. Regulatory framework and business models for charging plug-in electric vehicles: Infrastructure, agents, and commercial relationships. Energy Policy 2011, 39, 6360–6375. [Google Scholar] [CrossRef]
  2. Bessa, R.J.; Matos, M.A. Economic and technical management of an aggregation agent for electric vehicles: A literature survey. Eur. Trans. Electr. Power 2012, 22, 334–350. [Google Scholar] [CrossRef]
  3. Garcia-Valle, R.; Pe, J. Electric Vehicle Integration into Modern Power Networks, 1st ed.; Springer: Berlin/Heidelberg, Germany, 2012. [Google Scholar]
  4. Ataei, M.; Hooshmand, R.A. Optimal capacitor placement in actual configuration and operational conditions of Transmission systems using RCGA. J. Electr. Eng. 2019, 58, 189–199. [Google Scholar]
  5. Yustra; Ashari, M.; Soeprijanto, A. Optimal Distributed Generation (DG) Allocation for Losses Reduction Using Improved Particle Swarm Optimization (IPSO) Method. J. Basic Appl. Sci. Res. 2012, 2, 7016–7023. [Google Scholar]
  6. Vatankhah, M.; Hosseini, S.M. PSO based voltage profile improvement by optimizing the size and location of DGs. Int. J. Tech. Phys. Probl. Eng. 2012, 4, 135–139. [Google Scholar]
  7. MAman, M.; Jasmon, G.B.; Solangi, K.H.; Bakar, A.H.A.; Mokhlis, H. Optimum Simultaneous DG and Capacitor Placement on the Basis of Minimization of Power Losses. Int. J. Comput. Electr. Eng. 2013, 5, 516. [Google Scholar]
  8. Khan, N.A.; Ghosh, S.; Ghoshal, S.P. Optimal siting and sizing of shunt capacitors in radial Transmission systems using Novel BPSO algorithm. Int. J. Emerg. Technol. Adv. Eng. 2013, 3, 15–35. [Google Scholar]
  9. Afraz, A.; Malekinezhad, F.; Shenava, S.J.S.; Jlili, A. Optimal Sizing and Sitting in Radial Standard System using PSO. Am. J. Sci. Res. 2012, 67, 50–58. [Google Scholar]
  10. Heydari, M.; Hosseini, S.M.; Gholamian, S.A. Optimal Placement and Sizing of Capacitor and Distributed Generation with Harmonic and Resonance Considerations Using Discrete Particle Swarm Optimization. Int. J. Intell. Syst. Appl. 2013, 5, 42–49. [Google Scholar] [CrossRef]
  11. Padma, M.; Sinarami, N.; Veera, V.C. Optimal Dg Placement for Maximum Loss Reduction in Radial Transmission System Using ABC Algorithm. Int. J. Rev. Comput. 2012, 10, 2076–3328. [Google Scholar]
  12. Taghikhani, M.A. DG Allocation and Sizing in Transmission Network using Modified Fuzzy Logic Algorithm. Int. J. Autom. Power Eng. 2019, 1, 10–19. [Google Scholar]
  13. Hooshmand, R.; Ataei, M. Real-Coded Genetic Algorithm Applied to Optimal Placement of Capacitor Banks for Unbalanced Transmission Systems with Meshed/Radial Configurations. Int. Energy J. 2014, 8, 51–62. [Google Scholar]
  14. Sierzchula, W.; Bakker, S.; Maat, K.; van Wee, B. The competitive environment of electric vehicles: An analysis of prototype and production models. Environ. Innov. Soc. Transit. 2012, 2, 49–65. [Google Scholar] [CrossRef]
  15. Sulzberger, C. An early road warrior: Electric vehicles in the early years of the automobile. IEEE Power Energy Mag. 2004, 2, 66–71. [Google Scholar] [CrossRef]
  16. Sulzberger, C. Early road warrior, part 2—Competing electric and gasoline vehicles. IEEE Power Energy Mag. 2004, 2, 83–88. [Google Scholar] [CrossRef]
  17. Catenacci, M.; Verdolini, E.; Bosetti, V.; Fiorese, G. Going electric: Expert survey on the future of battery technologies for electric vehicles. Energy Policy 2013, 61, 403–413. [Google Scholar] [CrossRef]
  18. Chan, C. The state of the art of electric, hybrid, and fuel cell vehicles. Proc. IEEE 2007, 95, 704–718. [Google Scholar] [CrossRef]
  19. Offer, G.; Howey, D.; Contestabile, M.; Clague, R.; Brandon, N. Comparative analysis of battery electric, hydrogen fuel cell and hybrid vehicles in a future sustainable road transport system. Energy Policy 2010, 38, 24–29. [Google Scholar] [CrossRef]
  20. Volkanovski, A.; Cepin, M.; Borut, M. Optimization of reactive power compensation in Transmission network. Elektroteh. Vestn. 2009, 76, 57–62. [Google Scholar]
  21. Jalilzadeh, S.; Galvani, S.; Hosseinian, H.; Razavi, F. Voltage Profile Reconfiguration using Genetic Algorithm in Transmission Systems. In Proceedings of the World Congress on Engineering and Computer Science WCECS, San Francisco, CA, USA, 22–24 October 2019; Volume 20, pp. 24–26. [Google Scholar]
  22. Boyerahmadi, S.; Poor, M.M. Evaluation of Power Loss Reduction with the place of Shunt Capacitors and Distributed Generation Power Plant in the Radial Transmission Systems using Genetic Algorithms. Am. J. Adv. Sci. Res. 2013, 1, 278–283. [Google Scholar]
  23. Carpinelli, G.; Celli, G.; Pilo, F.; Russo, A. Distributed generation siting and sizing under uncertainty. In Proceedings of the 2001 IEEE Porto Power Tech Proceedings, Porto, Portugal, 10–13 September 2001; Volume 2, pp. 456–564. [Google Scholar]
  24. Hajizadeh, A.; Hajizadeh, E. PSO-Based Planning of Transmission Systems with Distributed Generations. Int. J. Electr. Electron. Eng. 2011, 2, 33–38. [Google Scholar]
  25. Karimi, M.; Shayeghi, H.; Banki, T.; Farhadi, P.; Ghadimi, N. Solving Optimal Capacitor Allocation Problem using DE Algorithm in Practical Transmission Networks. Przegląd Elektrotech. 2012, 88, 90–93. [Google Scholar]
  26. Sohi, M.F.; Shirdel, M. Applying BCO Algorithm to Solve the Optimal DG Placement and Sizing Problem. Electr. Electron. Eng. 2012, 2, 31–37. [Google Scholar] [CrossRef]
  27. Zou, K.; Agalgaonkar, A.P.; Muttaqi, K.M.; Perera, S. Voltage Support by Distributed Generation Units and Shunt Capacitors in Transmission Systems. IEEE 2016, 6, 3781–4241. [Google Scholar]
  28. Varesi, K. Optimal Allocation of DG Units for Power Loss Reduction and Voltage Profile Improvement of Transmission Networks using PSO Algorithm. Int. J. Comput. Syst. Eng. 2011, 60, 14–35. [Google Scholar]
  29. Mohammad, M.; Nasab, M.A. PSO Based Multiobjective Approach for Optimal Sizing and Placement of Distributed Generation. Res. J. Appl. Sci. Eng. Technol. 2011, 2, 832–837. [Google Scholar]
  30. Mancer, N.; Mahdad, B.; Srairi, K. Multi Objective Optimal Reactive Power Flow Based STATCOM Using Three Variant of PSO. Int. J. Energy Eng. 2012, 2, 1–7. [Google Scholar] [CrossRef]
  31. Nafar, M. PSO-Based optimal placement of DGs in Transmission systems considering Voltage Stability and Short Circuit Level Improvement. J. Basic Appl. Sci. Res. 2012, 2, 703–709. [Google Scholar]
  32. Hajforoosh, S.; Nabavi, S.M.H.; Masoum, M.A.S. Optimal Particle Swarm Based Placement and Sizing of Static Synchronous Series Compensator to Maximize Social Welfare. J. Electr. Eng. Technol. 2012, 7, 501–512. [Google Scholar] [CrossRef]
  33. Khorram-Nia, R.; Baziar, A.; Kavousi-Fard, A. A Novel Stochastic Framework for the Optimal Placement and Sizing of Transmission Static Compensator. J. Intell. Learn. Syst. Appl. 2013, 5, 90–98. [Google Scholar]
  34. Valipour, K.; Dehghan, E.; Shariatkhah, M.H. Optimal placement of Capacitor Banks and Distributed Generation for Losses Reduction and Voltage THD Improvement in Transmission Networks Based on BBO Algorithm. Int. Res. J. Appl. Basic Sci. 2015, 4, 1663–1670. [Google Scholar]
  35. Platt, G. A New Method for Improving Reliability and Line Loss in Transmission Networks. Proc. AUPEC 2019, 10, 5–8. [Google Scholar]
  36. Arabi, M.; Sedighizadeh, M.; Rezazadeh, A. Distributed Generation Allocation to Improve Steady State Voltage Stability of Transmission Networks Using Particle. Electr. Electron. Eng. 2018, 4, 213–245. [Google Scholar]
Figure 1. Radial load flow transmission network.
Figure 1. Radial load flow transmission network.
Sustainability 15 10132 g001
Figure 2. A 33-bus test system.
Figure 2. A 33-bus test system.
Sustainability 15 10132 g002
Figure 3. Flowchart showing the detailed steps of the HGAPSO algorithm.
Figure 3. Flowchart showing the detailed steps of the HGAPSO algorithm.
Sustainability 15 10132 g003
Figure 4. Convergence characteristics of the proposed method.
Figure 4. Convergence characteristics of the proposed method.
Sustainability 15 10132 g004
Figure 5. The comparative for power loss reduction.
Figure 5. The comparative for power loss reduction.
Sustainability 15 10132 g005
Figure 6. Magnitude of voltage after reconfiguration of each bus.
Figure 6. Magnitude of voltage after reconfiguration of each bus.
Sustainability 15 10132 g006
Figure 7. The comparison for the voltage profile.
Figure 7. The comparison for the voltage profile.
Sustainability 15 10132 g007
Table 1. Standard Bus Load Injection Bus for IEEE 30-bus test system.
Table 1. Standard Bus Load Injection Bus for IEEE 30-bus test system.
BusLoad (MW)BusLoad (MW)
10.0163.5
221.7179.0
32.4183.2
467.6199.5
534.2202.2
60.02117.5
722.8220.0
830.0233.2
90.0248.7
105.8250.0
110.0263.5
1211.2270.0
130.0280.0
146.2292.4
158.23010.6
Table 2. Loss reduction and tie switch configuration.
Table 2. Loss reduction and tie switch configuration.
Configuration
Algorithm
Power Loss (MW)
Best, Worst, Average
STD
Loss
Reduction (%)
Min Voltage (p.u)
(Best Value)
CPU Time (s)
Initial0.20-0.91-
GA0.14 0.92
0.20 19.1
0.16
0.01
PSO0.1318.650.9313.8
0.19
0.16
0.01
(HGAPSO)0.1330.630.935.7
0.14
0.14
0.01
Disclaimer/Publisher’s Note: The statements, opinions and data contained in all publications are solely those of the individual author(s) and contributor(s) and not of MDPI and/or the editor(s). MDPI and/or the editor(s) disclaim responsibility for any injury to people or property resulting from any ideas, methods, instructions or products referred to in the content.

Share and Cite

MDPI and ACS Style

Ntombela, M.; Kabeya, M. Reduction of Power Losses and Voltage Profile Improvement in a Smart Grid Incorporated with Electric Vehicles. Sustainability 2023, 15, 10132. https://doi.org/10.3390/su151310132

AMA Style

Ntombela M, Kabeya M. Reduction of Power Losses and Voltage Profile Improvement in a Smart Grid Incorporated with Electric Vehicles. Sustainability. 2023; 15(13):10132. https://doi.org/10.3390/su151310132

Chicago/Turabian Style

Ntombela, Mlungisi, and Musasa Kabeya. 2023. "Reduction of Power Losses and Voltage Profile Improvement in a Smart Grid Incorporated with Electric Vehicles" Sustainability 15, no. 13: 10132. https://doi.org/10.3390/su151310132

APA Style

Ntombela, M., & Kabeya, M. (2023). Reduction of Power Losses and Voltage Profile Improvement in a Smart Grid Incorporated with Electric Vehicles. Sustainability, 15(13), 10132. https://doi.org/10.3390/su151310132

Note that from the first issue of 2016, this journal uses article numbers instead of page numbers. See further details here.

Article Metrics

Back to TopTop