Optimal Location and Sizing of Distributed Generators in Power System Network with Power Quality Enhancement Using Fuzzy Logic Controlled D-STATCOM
Abstract
:1. Introduction
- (a)
- DG1: It supports only real power; no component of reactive power at unity power factor. For example: solar PV array.
- (b)
- DG2: It supports both real power and reactive power at 0.8–0.85 power factor leading. For example: wind, tidal geothermal.
- (c)
- DG3: It supports only reactive power; no component of real power at 0 power factor. For example: synchronous condenser, capacitor bank.
- (d)
2. Optimal Location and Sizing of DG
2.1. Heuristic Probability Distribution Method (PDF)
- C1 is the accuracy measured in terms of real power measurement. Its range lies between 0.02 and 0.04. The mathematical representation of C1 is given as (ΔPi/Pi).
- C2 is the accuracy measured in terms of reactive power measurement. Its range lies between 0.03 and 0.05. The mathematical representation of C2 is given as (ΔQi/Qi).
2.2. Performance Evaluation for Standard IEEE Tested 33 Bus Systems Using Heuristic PDF
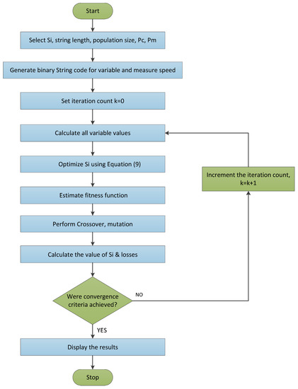
2.3. Genetic Algorithm
2.4. Optimal Sizing of DG
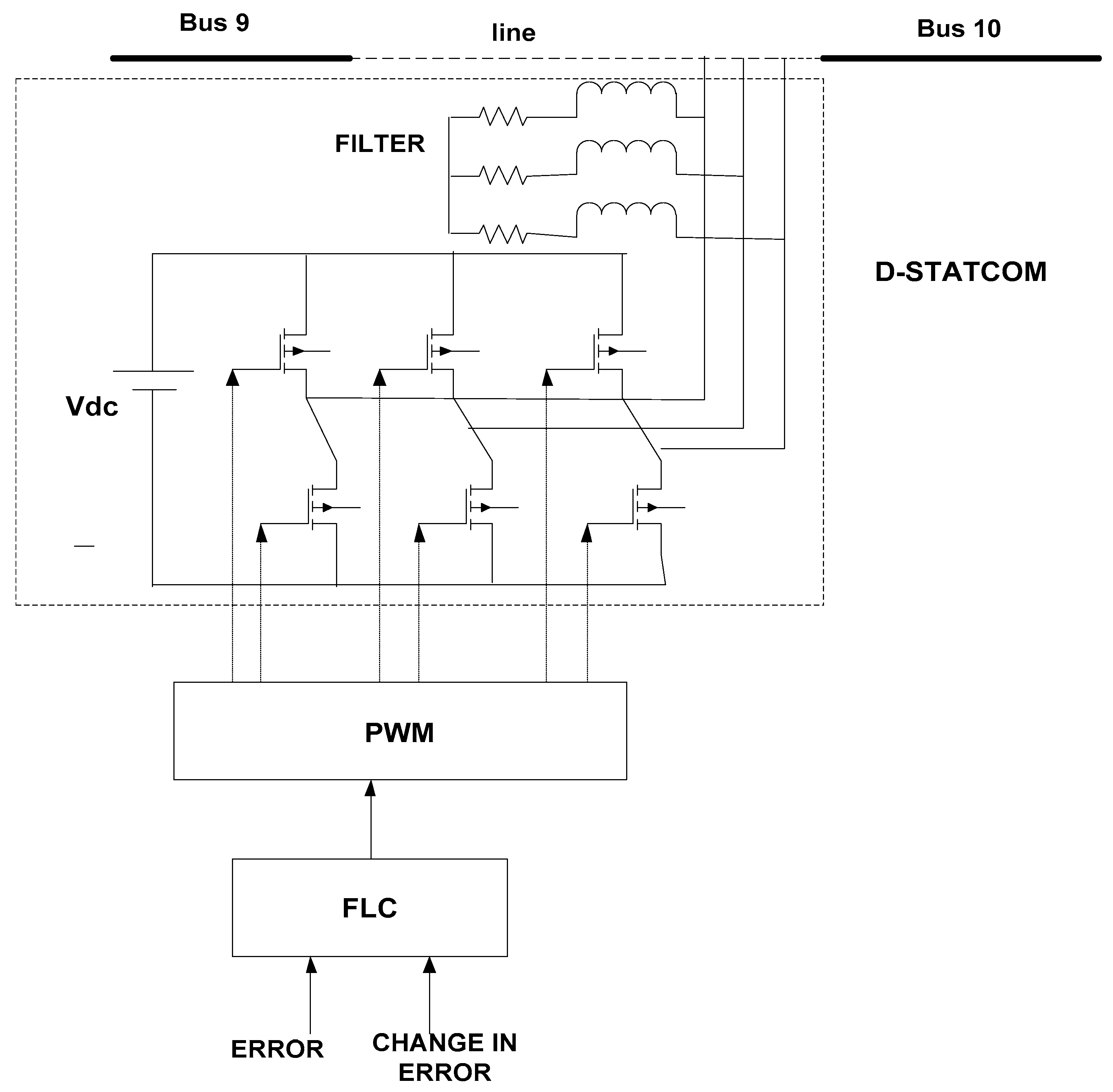
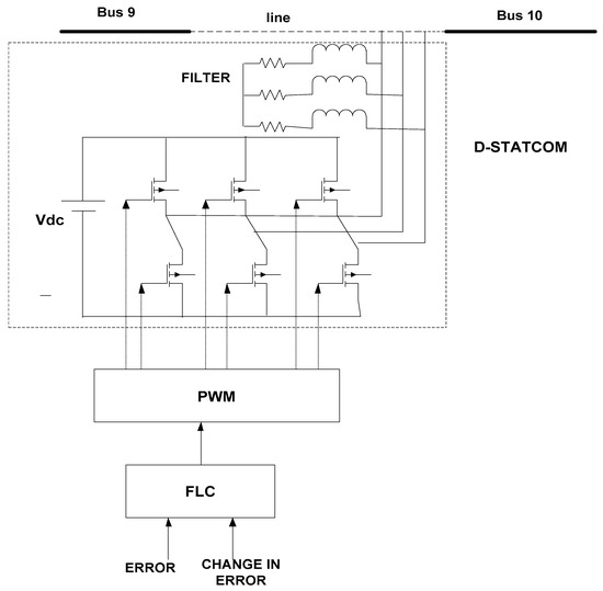
3. Positioning and Impact of D-STATCOM
4. Result Summary
5. Conclusions
Author Contributions
Funding
Data Availability Statement
Acknowledgments
Conflicts of Interest
Abbreviations
| DG | Distributed generator | δi | Load angle |
| CPLF | Constant power load flow | θi | Impedance angle at ‘i’ bus |
| CILF | Constant impedance load flow | θj | Impedance angle at ‘j’ bus |
| FLC | Fuzzy logic controller | Ɛ | Tolerance limit |
| GA | Genetic Algorithm | yr | Initial code of string |
| D-STATCOM | Distribution static compensator | λ | Difference between measured and reference power |
| THD | Total harmonic distortion | σ | Standard deviation |
| Probability distribution method | E | Error | |
| PWM | Pulse width modulation | NB | Negative big |
| Sij | Complex power between 2 buses i & j | NM | Negative medium |
| Pij | Real power between 2 buses i & j | NS | Negative small |
| Qij | Reactive power between 2 buses i & j | PB | Positive big |
| Sloss | Complex power loss | PM | Positive medium |
| Gij | Conductance between i & j bus | PS | Positive small |
| Bij | Susceptance between ‘i’ & ‘j’ bus | ZS | Zero |
References
- Bernardon, D.P.; Mello, A.P.C.; Pfitscher, L.L.; Canha, L.N.; Abaide, A.R.; Ferreira, A.A. Real-time reconfiguration of distribution network with distributed generation. Electr. Power Syst. Res. 2014, 107, 59–67. [Google Scholar] [CrossRef]
- Chicco, G.; Mazza, A. An overview of the probability-based methods for optimal electrical distribution system reconfiguration. In Proceedings of the Fourth International Symposium on Electrical and Electronics Engineering (ISEEE), Galați, Romania, 11–13 October 2013; pp. 1–10. [Google Scholar]
- Chan, C.-M.; Liou, H.-R.; Lu, C.-N. Operation of distribution feeders with electric vehicle charging loads. In Proceedings of the 2012 IEEE 15th International Conference on Harmonics and Quality of Power (ICHQP), Hong Kong, China, 17–20 June 2012; pp. 695–700. [Google Scholar]
- Ganguly, S.; Samajpati, D. Distributed generation allocation on radial distribution networks under uncertainties of load and generation using genetic algorithm. IEEE Trans. Sustain. Energy 2015, 6, 688–697. [Google Scholar] [CrossRef]
- Martins, V.F.; Borges, C.L.T. Active distribution network integrated planning incorporating distributed generation and load response uncertainties. IEEE Trans. Power Syst. 2011, 26, 2164–2172. [Google Scholar] [CrossRef]
- Salman, N. Practical mitigation of voltage sag in distribution networks by combining network reconfiguration and DSTATCOM. In Proceedings of the IEEE International Conference on Power and Energy (PECON2010), Kualalumpur, Malaysia, 29 November–1 December 2010. [Google Scholar]
- Li, G.; Shi, D.; Duan, X.; Li, H.; Yao, M. Multiobjective optimal network reconfiguration considering the charging load of PHEV. In Proceedings of the Power and Energy Society General Meeting, San Diego, CA, USA, 22–26 July 2012; IEEE: New York, NY, USA, 2012; pp. 1–8. [Google Scholar]
- Pandi, V.R.; Zeineldin, H.H.; Xiao, W. Determining optimal location and size of distributed generation resources considering harmonic and protection coordination limits. IEEE Trans. Power Syst. 2013, 28, 1245–1254. [Google Scholar] [CrossRef]
- Swarnkar, A.; Gupta, N.; Niazi, K.R. Optimal placement of fixed and switched shunt capacitors for large-scale distribution systems using genetic algorithms. In Proceedings of the Innovative Smart Grid Technologies Conf. Europe (ISGT Europe), Gothenburg, Sweden, 11–13 October 2010; IEEE: New York, NY, USA, 2010; pp. 1–8. [Google Scholar]
- Farahani, V.; Vahidi, B.; Abyaneh, H.A. Reconfiguration and capacitor placement simultaneously for energy loss reduction based on an improved reconfiguration method. IEEE Trans. Power Syst. 2012, 27, 587–595. [Google Scholar] [CrossRef]
- Tuladhar, S.R.; Singh, J.G.; Ongsakul, W. Multi-objective approach for distribution network reconfiguration with optimal DG power factor using NSPSO. IET Gener. Transm. Distrib. 2016, 10, 2842–2851. [Google Scholar] [CrossRef]
- Jasthi, K.; Das, D. Simultaneous distribution system reconfiguration and DG sizing algorithm without load flow solution. IET Gener. Transm. Distrib. 2017, 12, 1303–1313. [Google Scholar] [CrossRef]
- Kalambe, S.; Agnihotri, G. Loss minimization techniques used in distribution network: Bibliographical survey. Renew. Sust. Energy Rev. 2014, 29, 184–200. [Google Scholar] [CrossRef]
- Muhammad, M.A.; Mokhlis, H.; Naidu, K.; Franco, J.F.; Illias, H.A.; Wang, L. Integrated data base approach in multi-objective network reconfiguration for distribution system using discrete optimisation techniques. IET Gener. Transm. Distrib. 2018, 12, 976–986. [Google Scholar] [CrossRef] [Green Version]
- Lalitha, M.P.; Reddy, V.V.; Usha, V. Optimal Dg placement for minimum real power loss in radial distribution system using PSO. J. Theor. Appl. Inf. Technol. 2010, 13, 107–116. [Google Scholar]
- Gözel, T.; Hocaoglu, M.H. An analytical method for the sizing and siting of distributed generators in radial systems. Electr. Power Syst. Res. 2009, 79, 912–918. [Google Scholar] [CrossRef]
- Zhang, S.; Cheng, H.; Li, K.; Bazargan, M.; Yao, L. Optimal siting and sizing of intermittent distributed generators in distribution system. IEEJ Trans. Electr. Electron. Eng. 2015, 10, 628–635. [Google Scholar] [CrossRef]
- Kumar, K.S.; Jayabarathi, T. Power system reconfiguration and loss minimization for a distribution systems using bacterial foraging optimization algorithm. Int. J. Electr. Power Energy Syst. 2012, 36, 13–17. [Google Scholar] [CrossRef]
- Kaur, M.; Ghosh, S. Network reconfiguration of unbalanced distribution networks using fuzzy-firefly algorithm. Appl. Soft Comput. 2016, 49, 868–886. [Google Scholar] [CrossRef]
- Hung, D.Q.; Mithulananthan, N. Multiple distributed generator placement in primary distribution networks for loss reduction. IEEE Trans. Ind. Electron. 2013, 60, 1700–1708. [Google Scholar] [CrossRef]
- Angelim, J.H.; Affonso, C.M. Impact of distributed generation technologyand location on power system voltage stability. IEEE Latin Am. Trans. 2016, 14, 1758–1765. [Google Scholar] [CrossRef]
- Wu, Y.-K.; Lee, C.-Y.; Liu, L.-C.; Tsai, S.H. Study of reconfiguration for the distribution system with distributed generators. IEEE Trans. Power Deliv. 2010, 25, 1678–1685. [Google Scholar] [CrossRef]
- Liu, K.-Y.; Sheng, W.; Liu, Y.; Meng, X. A network reconfiguration method considering data uncertainties in smart distribution networks. Energies 2017, 10, 618. [Google Scholar] [CrossRef] [Green Version]
- Rao, R.; Ravindra, K.; Satish, K.; Narasimham, S.V.L. Power loss minimization in distribution system using network reconfiguration in the presence of distributed generation. IEEE Trans. Power Syst. 2013, 28, 317–325. [Google Scholar] [CrossRef]
- Prabha, D.R.; Jayabarathi, T.; Umamageswari, R.; Saranya, S. Optimal location and sizing of distributed generation unit using intelligent water drop algorithm. Sustain. Energy Technol. Assess. 2015, 11, 106–113. [Google Scholar] [CrossRef]
- Rezk, H.; Abdelkareem, M.A.; Ghenai, C. Performance evaluation and optimal design of stand-alone solar PV-battery system for irrigation in isolated regions: A case study in Al Minya (Egypt). Sustain. Energy Technol. Assess. 2019, 36, 100556. [Google Scholar] [CrossRef]
- El-Zonkoly, A.M. Optimal placement of multi-distributed generation units including different load models using particle swarm optimization. Swarm Evol. Comput. 2011, 1, 50–59. [Google Scholar] [CrossRef]
- Naik, S.G.; Khatod, D.K.; Sharma, M.P. Optimal allocation of combined DG and capacitor for real power loss minimization in distribution networks. Int. J. Electr. Power Energy Syst. 2013, 53, 967–973. [Google Scholar] [CrossRef]
- Sandeep, K.; Ganesh, K.; Jaydev, S. A MINLP technique for optimal placement of multiple DG units in distribution systems. Electr. Power Energy Syst. 2014, 63, 609–617. [Google Scholar]
- Othman, M.M.; Walid, E.; Yasser, G.H.; Almoataz, Y.A. Optimal placement and sizing of distributed generators in unbalanced distribution systems using supervised big bang-big crunch method. IEEE Trans. Power Syst. 2015, 30, 911–919. [Google Scholar] [CrossRef]
- Naresh, A.; Mahat, P.; Mithulananthan, N. An analytical approach for DG allocation in primary distribution network. Int. J. Electr. Power Energy Syst. 2006, 28, 669–678. [Google Scholar]
- Mithulananthan, N.; Oo, T.; Phu, L.V. Distributed generator placement in power distribution system using genetic algorithm to reduce losses. TIJSAT 2004, 9, 55–62. [Google Scholar]
- Hamed, S.H. Intelligent water drops algorithm: A new optimization method for solving the multiple knapsack problem. Int. J. Intell. Comput. Cybern. 2008, 1, 193–212. [Google Scholar]
- Muqbel, A.; Elsayed, A.H.; Abido, M.A.; Mantawy, A.A.; Al-Awami, A.T.; El-Hawary, M. Optimal Sizing and Location of Solar Capacity in an Electrical Network Using Lightning Search Algorithm. Electr. Power Compon. Syst. 2020, 47, 1247–1260. [Google Scholar] [CrossRef]
- Siahbalaee, J.; Rezanejad, N.; Gharehpetian, G.B. Reconfiguration and DG Sizing and Placement Using Improved Shuffled Frog Leaping Algorithm. Electr. Power Compon. Syst. 2020, 47, 1475–1488. [Google Scholar] [CrossRef]
- Baran, M.E.; Wu, F.F. Network reconfiguration in distribution systems for loss reduction and load balancing. IEEE Trans. Power Deliv. 1989, 4, 1401–1407. [Google Scholar] [CrossRef]
- Bagherinezhad, A.; Palomino, A.D.; Li, B.; Parvania, M. Spatio-Temporal Electric Bus Charging Optimization with Transit Network Constraints. IEEE Trans. Ind. Appl. 2020, 56, 5741–5749. [Google Scholar] [CrossRef]
- Elmetwaly, A.H.; Eldesouky, A.A.; Sallam, A.A. An Adaptive D-FACTS for Power Quality Enhancement in an Isolated Microgrid. IEEE Access 2020, 8, 57923–57942. [Google Scholar] [CrossRef]
- Castiblanco-Pérez, C.M.; Toro-Rodríguez, D.E.; Montoya, O.D.; Giral-Ramírez, D.D. Optimal Placement and Sizing of D-STATCOM in Radial and Meshed Distribution Networks Using a Discrete-Continuous Version of the Genetic Algorithm. Electronics 2021, 10, 1452. [Google Scholar] [CrossRef]
- Yuvaraj, T.; Devabalaji, K.; Ravi, K. Optimal Placement and Sizing of DSTATCOM Using Harmony Search Algorithm. Energy Procedia 2015, 79, 759–765. [Google Scholar] [CrossRef] [Green Version]
- Rukmani, D.K.; Thangaraj, Y.; Subramaniam, U.; Ramachandran, S.; Madurai Elavarasan, R.; Das, N.; Baringo, L.; Imran Abdul Rasheed, M. A New Approach to Optimal Location and Sizing of DSTATCOM in Radial Distribution Networks Using Bio-Inspired Cuckoo Search Algorithm. Energies 2020, 13, 4615. [Google Scholar] [CrossRef]
- Moayedi, H.; Mosavi, A. Synthesizing Multi-Layer Perceptron Network with Ant lion Biogeography-Based Dragonfly Algorithm Evolutionary Strategy Invasive Weed and League Champion Optimization Hybrid Algorithms in Predicting Heating Load in Residential Buildings. Sustainability 2021, 13, 3198. [Google Scholar] [CrossRef]
- Kamel, S.; Amin, A.; Selim, A. Application of coyote optimizer for Optimal DG Placement in Radial Distribution Systems. In Proceedings of the 2019 International Conference on Computer, Control, Electrical, and Electronics Engineering ICCCEEE, Khartoum, Sudan, 21–23 September 2019. [Google Scholar]
- Qu, C.; Zeng, Z.; Dai, J.; Yi, Z.; He, W. A Modified Sine-Cosine Algorithm Based on Neighborhood Search and Greedy Levy Mutation. Comput. Intell. Neurosci. 2018, 2018, 4231647. [Google Scholar] [CrossRef]
- Al-Masri, H.M.K.; Al-Sharqi, A.A.; Magableh, S.K.; Al-Shetwi, A.Q.; Abdolrasol, M.G.M.; Ustun, T.S. Optimal Allocation of a Hybrid Photovoltaic Biogas Energy System Using Multi-Objective Feasibility Enhanced Particle Swarm Algorithm. Sustainability 2022, 14, 685. [Google Scholar] [CrossRef]




















| Load Type | x | y |
|---|---|---|
| CPLF | 0 | 0 |
| CILF | 1.8 | 1.8 |
| Bus No. | CPLF | CILF | ||||
|---|---|---|---|---|---|---|
| Real Power Losses (pu) | Accuracy (pu) | Sensitivity (pu) | Real Power Losses (pu) | Accuracy (pu) | Sensitivity (pu) | |
| 1 | 0.31 | 0.031 | 0.056 | 0.32 | 0.071 | 0.066 |
| 2 | 0.29 | 0.029 | 0.047 | 0.31 | 0.087 | 0.065 |
| 3 | 0.27 | 0.021 | 0.057 | 0.29 | 0.078 | 0.061 |
| 4 | 0.21 | 0.019 | 0.056 | 0.30 | 0.079 | 0.055 |
| 5 | 0.29 | 0.025 | 0.049 | 0.31 | 0.080 | 0.061 |
| 6 | 0.28 | 0.031 | 0.054 | 0.27 | 0.079 | 0.059 |
| 7 | 0.27 | 0.049 | 0.055 | 0.26 | 0.080 | 0.057 |
| 8 | 0.31 | 0.050 | 0.061 | 0.25 | 0.090 | 0.056 |
| 9 | 0.32 | 0.071 | 0.054 | 0.30 | 0.069 | 0.055 |
| 10 | 0.31 | 0.072 | 0.049 | 0.31 | 0.091 | 0.053 |
| 11 | 0.29 | 0.098 | 0.095 | 0.41 | 0.098 | 0.052 |
| 12 | 0.31 | 0.098 | 0.075 | 0.29 | 0.084 | 0.049 |
| 13 | 0.27 | 0.084 | 0.085 | 0.28 | 0.072 | 0.045 |
| 14 | 0.29 | 0.087 | 0.084 | 0.31 | 0.073 | 0.044 |
| 15 | 0.31 | 0.088 | 0.045 | 0.33 | 0.074 | 0.042 |
| 16 | 0.27 | 0.086 | 0.039 | 0.32 | 0.078 | 0.043 |
| 17 | 0.25 | 0.075 | 0.039 | 0.27 | 0.069 | 0.041 |
| 18 | 0.27 | 0.069 | 0.042 | 0.29 | 0.081 | 0.048 |
| 19 | 0.31 | 0.058 | 0.025 | 0.39 | 0.079 | 0.047 |
| 20 | 0.30 | 0.047 | 0.024 | 0.40 | 0.081 | 0.046 |
| 21 | 0.27 | 0.059 | 0.034 | 0.28 | 0.083 | 0.057 |
| 22 | 0.29 | 0.098 | 0.036 | 0.31 | 0.087 | 0.051 |
| 23 | 0.31 | 0.094 | 0.054 | 0.32 | 0.081 | 0.050 |
| 24 | 0.27 | 0.095 | 0.045 | 0.33 | 0.079 | 0.065 |
| 25 | 0.29 | 0.089 | 0.078 | 0.27 | 0.074 | 0.079 |
| 26 | 0.27 | 0.075 | 0.084 | 0.31 | 0.072 | 0.065 |
| 27 | 0.31 | 0.061 | 0.084 | 0.30 | 0.077 | 0.054 |
| 28 | 0.33 | 0.072 | 0.094 | 0.32 | 0.076 | 0.051 |
| 29 | 0.34 | 0.065 | 0.018 | 0.33 | 0.075 | 0.053 |
| 30 | 0.35 | 0.050 | 0.045 | 0.31 | 0.091 | 0.064 |
| 31 | 0.42 | 0.064 | 0.061 | 0.41 | 0.094 | 0.091 |
| 32 | 0.41 | 0.042 | 0.082 | 0.43 | 0.080 | 0.085 |
| 33 | 0.39 | 0.084 | 0.083 | 0.39 | 0.078 | 0.084 |
| Bus No. | CPLF | CILF | ||||
|---|---|---|---|---|---|---|
| Real Power Losses (pu) | Accuracy (pu) | Sensitivity (pu) | Real Power Losses (pu) | Accuracy (pu) | Sensitivity (pu) | |
| 1 | 0.29 | 0.029 | 0.052 | 0.30 | 0.069 | 0.061 |
| 2 | 0.27 | 0.027 | 0.044 | 0.29 | 0.082 | 0.059 |
| 3 | 0.24 | 0.019 | 0.050 | 0.27 | 0.076 | 0.060 |
| 4 | 0.23 | 0.017 | 0.051 | 0.27 | 0.078 | 0.052 |
| 5 | 0.25 | 0.016 | 0.042 | 0.30 | 0.077 | 0.058 |
| 6 | 0.22 | 0.024 | 0.051 | 0.25 | 0.078 | 0.055 |
| 7 | 0.24 | 0.040 | 0.050 | 0.25 | 0.072 | 0.049 |
| 8 | 0.29 | 0.045 | 0.052 | 0.25 | 0.084 | 0.051 |
| 9 | 0.28 | 0.055 | 0.050 | 0.26 | 0.061 | 0.049 |
| 10 | 0.27 | 0.056 | 0.048 | 0.30 | 0.089 | 0.050 |
| 11 | 0.28 | 0.081 | 0.047 | 0.38 | 0.094 | 0.050 |
| 12 | 0.29 | 0.089 | 0.069 | 0.29 | 0.082 | 0.045 |
| 13 | 0.25 | 0.079 | 0.079 | 0.27 | 0.070 | 0.044 |
| 14 | 0.25 | 0.079 | 0.078 | 0.28 | 0.071 | 0.043 |
| 15 | 0.25 | 0.079 | 0.031 | 0.32 | 0.072 | 0.041 |
| 16 | 0.26 | 0.076 | 0.037 | 0.31 | 0.075 | 0.041 |
| 17 | 0.21 | 0.070 | 0.034 | 0.23 | 0.061 | 0.039 |
| 18 | 0.23 | 0.065 | 0.032 | 0.28 | 0.070 | 0.041 |
| 19 | 0.28 | 0.051 | 0.021 | 0.34 | 0.071 | 0.045 |
| 20 | 0.29 | 0.045 | 0.022 | 0.39 | 0.072 | 0.041 |
| 21 | 0.26 | 0.052 | 0.031 | 0.23 | 0.077 | 0.051 |
| 22 | 0.29 | 0.091 | 0.035 | 0.30 | 0.081 | 0.047 |
| 23 | 0.30 | 0.090 | 0.051 | 0.30 | 0.079 | 0.047 |
| 24 | 0.22 | 0.091 | 0.044 | 0.29 | 0.071 | 0.047 |
| 25 | 0.26 | 0.081 | 0.071 | 0.21 | 0.069 | 0.074 |
| 26 | 0.25 | 0.070 | 0.081 | 0.30 | 0.069 | 0.064 |
| 27 | 0.23 | 0.089 | 0.080 | 0.29 | 0.071 | 0.051 |
| 28 | 0.31 | 0.090 | 0.079 | 0.31 | 0.072 | 0.049 |
| 29 | 0.30 | 0.091 | 0.015 | 0.32 | 0.071 | 0.047 |
| 30 | 0.31 | 0.081 | 0.035 | 0.24 | 0.085 | 0.059 |
| 31 | 0.40 | 0.089 | 0.051 | 0.39 | 0.084 | 0.082 |
| 32 | 0.34 | 0.081 | 0.073 | 0.41 | 0.077 | 0.071 |
| 33 | 0.32 | 0.082 | 0.075 | 0.34 | 0.071 | 0.077 |
| Bus No. | CPLF | CILF | ||||
|---|---|---|---|---|---|---|
| Real Power Losses (pu) | Accuracy (pu) | Sensitivity (pu) | Real Power Losses (pu) | Accuracy (pu) | Sensitivity (pu) | |
| 1 | 0.4 | 0.042 | 0.064 | 0.37 | 0.081 | 0.075 |
| 2 | 0.38 | 0.04 | 0.055 | 0.36 | 0.097 | 0.074 |
| 3 | 0.36 | 0.032 | 0.065 | 0.34 | 0.088 | 0.07 |
| 4 | 0.3 | 0.03 | 0.064 | 0.35 | 0.089 | 0.064 |
| 5 | 0.38 | 0.036 | 0.057 | 0.36 | 0.09 | 0.07 |
| 6 | 0.37 | 0.042 | 0.062 | 0.32 | 0.089 | 0.068 |
| 7 | 0.36 | 0.06 | 0.063 | 0.31 | 0.09 | 0.066 |
| 8 | 0.4 | 0.061 | 0.069 | 0.3 | 0.1 | 0.065 |
| 9 | 0.41 | 0.082 | 0.062 | 0.35 | 0.079 | 0.064 |
| 10 | 0.4 | 0.083 | 0.057 | 0.36 | 0.101 | 0.062 |
| 11 | 0.38 | 0.109 | 0.103 | 0.46 | 0.108 | 0.061 |
| 12 | 0.4 | 0.109 | 0.083 | 0.34 | 0.094 | 0.058 |
| 13 | 0.36 | 0.095 | 0.093 | 0.33 | 0.082 | 0.054 |
| 14 | 0.38 | 0.098 | 0.092 | 0.36 | 0.083 | 0.053 |
| 15 | 0.4 | 0.099 | 0.053 | 0.38 | 0.084 | 0.051 |
| 16 | 0.36 | 0.097 | 0.047 | 0.37 | 0.088 | 0.052 |
| 17 | 0.34 | 0.086 | 0.047 | 0.32 | 0.079 | 0.05 |
| 18 | 0.36 | 0.08 | 0.05 | 0.34 | 0.091 | 0.057 |
| 19 | 0.4 | 0.069 | 0.033 | 0.44 | 0.089 | 0.056 |
| 20 | 0.39 | 0.058 | 0.032 | 0.45 | 0.091 | 0.055 |
| 21 | 0.36 | 0.07 | 0.042 | 0.33 | 0.093 | 0.066 |
| 22 | 0.38 | 0.109 | 0.044 | 0.36 | 0.097 | 0.06 |
| 23 | 0.4 | 0.105 | 0.062 | 0.37 | 0.091 | 0.059 |
| 24 | 0.36 | 0.106 | 0.053 | 0.38 | 0.089 | 0.074 |
| 25 | 0.38 | 0.1 | 0.086 | 0.32 | 0.084 | 0.088 |
| 26 | 0.36 | 0.086 | 0.092 | 0.36 | 0.082 | 0.074 |
| 27 | 0.4 | 0.072 | 0.092 | 0.35 | 0.087 | 0.063 |
| 28 | 0.42 | 0.083 | 0.102 | 0.37 | 0.086 | 0.06 |
| 29 | 0.43 | 0.076 | 0.026 | 0.38 | 0.085 | 0.062 |
| 30 | 0.44 | 0.061 | 0.053 | 0.36 | 0.101 | 0.073 |
| 31 | 0.51 | 0.075 | 0.069 | 0.46 | 0.104 | 0.1 |
| 32 | 0.5 | 0.053 | 0.09 | 0.48 | 0.09 | 0.094 |
| 33 | 0.48 | 0.095 | 0.091 | 0.44 | 0.088 | 0.093 |
| Bus No. | CPLF | CILF | ||||
|---|---|---|---|---|---|---|
| Real Power Losses (pu) | Accuracy (pu) | Sensitivity (pu) | Real Power Losses (pu) | Accuracy (pu) | Sensitivity (pu) | |
| 1 | 0.44 | 0.051 | 0.068 | 0.42 | 0.088 | 0.082 |
| 2 | 0.42 | 0.049 | 0.059 | 0.41 | 0.104 | 0.081 |
| 3 | 0.4 | 0.041 | 0.069 | 0.39 | 0.095 | 0.077 |
| 4 | 0.34 | 0.039 | 0.068 | 0.4 | 0.096 | 0.071 |
| 5 | 0.42 | 0.045 | 0.061 | 0.41 | 0.097 | 0.077 |
| 6 | 0.41 | 0.051 | 0.066 | 0.37 | 0.096 | 0.075 |
| 7 | 0.4 | 0.069 | 0.067 | 0.36 | 0.097 | 0.073 |
| 8 | 0.44 | 0.07 | 0.073 | 0.35 | 0.107 | 0.072 |
| 9 | 0.45 | 0.091 | 0.066 | 0.4 | 0.086 | 0.071 |
| 10 | 0.44 | 0.092 | 0.061 | 0.41 | 0.108 | 0.069 |
| 11 | 0.42 | 0.118 | 0.107 | 0.51 | 0.115 | 0.068 |
| 12 | 0.44 | 0.118 | 0.087 | 0.39 | 0.101 | 0.065 |
| 13 | 0.4 | 0.104 | 0.097 | 0.38 | 0.089 | 0.061 |
| 14 | 0.42 | 0.107 | 0.096 | 0.41 | 0.09 | 0.06 |
| 15 | 0.44 | 0.108 | 0.057 | 0.43 | 0.091 | 0.058 |
| 16 | 0.4 | 0.106 | 0.051 | 0.42 | 0.095 | 0.059 |
| 17 | 0.38 | 0.095 | 0.051 | 0.37 | 0.086 | 0.057 |
| 18 | 0.4 | 0.089 | 0.054 | 0.39 | 0.098 | 0.064 |
| 19 | 0.44 | 0.078 | 0.037 | 0.49 | 0.096 | 0.063 |
| 20 | 0.43 | 0.067 | 0.036 | 0.5 | 0.098 | 0.062 |
| 21 | 0.4 | 0.079 | 0.046 | 0.38 | 0.1 | 0.073 |
| 22 | 0.42 | 0.118 | 0.048 | 0.41 | 0.104 | 0.067 |
| 23 | 0.44 | 0.114 | 0.066 | 0.42 | 0.098 | 0.066 |
| 24 | 0.4 | 0.115 | 0.057 | 0.43 | 0.096 | 0.081 |
| 25 | 0.42 | 0.109 | 0.09 | 0.37 | 0.091 | 0.095 |
| 26 | 0.4 | 0.095 | 0.096 | 0.41 | 0.089 | 0.081 |
| 27 | 0.44 | 0.081 | 0.096 | 0.4 | 0.094 | 0.07 |
| 28 | 0.46 | 0.092 | 0.106 | 0.42 | 0.093 | 0.067 |
| 29 | 0.47 | 0.085 | 0.03 | 0.43 | 0.092 | 0.069 |
| 30 | 0.48 | 0.07 | 0.057 | 0.41 | 0.108 | 0.08 |
| 31 | 0.55 | 0.084 | 0.073 | 0.51 | 0.111 | 0.107 |
| 32 | 0.54 | 0.062 | 0.094 | 0.53 | 0.097 | 0.101 |
| 33 | 0.52 | 0.104 | 0.095 | 0.49 | 0.095 | 0.1 |
| Bus No. | CPLF | CILF | ||||
|---|---|---|---|---|---|---|
| Real Power Losses (pu) | Accuracy (pu) | Sensitivity (pu) | Real Power Losses (pu) | Accuracy (pu) | Sensitivity (pu) | |
| 1 | 0.48 | 0.059 | 0.075 | 0.49 | 0.096 | 0.089 |
| 2 | 0.46 | 0.057 | 0.066 | 0.48 | 0.112 | 0.088 |
| 3 | 0.44 | 0.049 | 0.076 | 0.46 | 0.103 | 0.084 |
| 4 | 0.38 | 0.047 | 0.075 | 0.47 | 0.104 | 0.078 |
| 5 | 0.46 | 0.053 | 0.068 | 0.48 | 0.105 | 0.084 |
| 6 | 0.45 | 0.059 | 0.073 | 0.44 | 0.104 | 0.082 |
| 7 | 0.44 | 0.077 | 0.074 | 0.43 | 0.105 | 0.08 |
| 8 | 0.48 | 0.078 | 0.08 | 0.42 | 0.115 | 0.079 |
| 9 | 0.49 | 0.099 | 0.073 | 0.47 | 0.094 | 0.078 |
| 10 | 0.48 | 0.1 | 0.068 | 0.48 | 0.116 | 0.076 |
| 11 | 0.46 | 0.126 | 0.114 | 0.58 | 0.123 | 0.075 |
| 12 | 0.48 | 0.126 | 0.094 | 0.46 | 0.109 | 0.072 |
| 13 | 0.44 | 0.112 | 0.104 | 0.45 | 0.097 | 0.068 |
| 14 | 0.46 | 0.115 | 0.103 | 0.48 | 0.098 | 0.067 |
| 15 | 0.48 | 0.116 | 0.064 | 0.5 | 0.099 | 0.065 |
| 16 | 0.44 | 0.114 | 0.058 | 0.49 | 0.103 | 0.066 |
| 17 | 0.42 | 0.103 | 0.058 | 0.44 | 0.094 | 0.064 |
| 18 | 0.44 | 0.097 | 0.061 | 0.46 | 0.106 | 0.071 |
| 19 | 0.48 | 0.086 | 0.044 | 0.56 | 0.104 | 0.07 |
| 20 | 0.47 | 0.075 | 0.043 | 0.57 | 0.106 | 0.069 |
| 21 | 0.44 | 0.087 | 0.053 | 0.45 | 0.108 | 0.08 |
| 22 | 0.46 | 0.126 | 0.055 | 0.48 | 0.112 | 0.074 |
| 23 | 0.48 | 0.122 | 0.073 | 0.49 | 0.106 | 0.073 |
| 24 | 0.44 | 0.123 | 0.064 | 0.5 | 0.104 | 0.088 |
| 25 | 0.46 | 0.117 | 0.097 | 0.44 | 0.099 | 0.102 |
| 26 | 0.44 | 0.103 | 0.103 | 0.48 | 0.097 | 0.088 |
| 27 | 0.48 | 0.089 | 0.103 | 0.47 | 0.102 | 0.077 |
| 28 | 0.50 | 0.100 | 0.113 | 0.49 | 0.101 | 0.074 |
| 29 | 0.51 | 0.093 | 0.037 | 0.50 | 0.1 | 0.076 |
| 30 | 0.52 | 0.078 | 0.064 | 0.48 | 0.116 | 0.087 |
| 31 | 0.59 | 0.092 | 0.08 | 0.58 | 0.119 | 0.114 |
| 32 | 0.58 | 0.07 | 0.101 | 0.6 | 0.105 | 0.108 |
| 33 | 0.56 | 0.112 | 0.102 | 0.56 | 0.103 | 0.107 |
| Bus No. | CPLF | CILF | ||||
|---|---|---|---|---|---|---|
| Real Power Losses (pu) | Accuracy (pu) | Sensitivity (pu) | Real Power Losses (pu) | Accuracy (pu) | Sensitivity (pu) | |
| 1 | 0.53 | 0.062 | 0.077 | 0.52 | 0.099 | 0.094 |
| 2 | 0.51 | 0.06 | 0.068 | 0.51 | 0.115 | 0.093 |
| 3 | 0.49 | 0.052 | 0.078 | 0.49 | 0.106 | 0.089 |
| 4 | 0.43 | 0.05 | 0.077 | 0.50 | 0.107 | 0.083 |
| 5 | 0.51 | 0.056 | 0.07 | 0.51 | 0.108 | 0.089 |
| 6 | 0.50 | 0.062 | 0.075 | 0.47 | 0.107 | 0.087 |
| 7 | 0.49 | 0.08 | 0.076 | 0.46 | 0.108 | 0.085 |
| 8 | 0.53 | 0.081 | 0.082 | 0.45 | 0.118 | 0.084 |
| 9 | 0.54 | 0.102 | 0.075 | 0.50 | 0.097 | 0.083 |
| 10 | 0.53 | 0.103 | 0.07 | 0.51 | 0.119 | 0.081 |
| 11 | 0.51 | 0.129 | 0.116 | 0.61 | 0.126 | 0.08 |
| 12 | 0.53 | 0.129 | 0.096 | 0.49 | 0.112 | 0.077 |
| 13 | 0.49 | 0.115 | 0.106 | 0.48 | 0.1 | 0.073 |
| 14 | 0.51 | 0.118 | 0.105 | 0.51 | 0.101 | 0.072 |
| 15 | 0.53 | 0.119 | 0.066 | 0.53 | 0.102 | 0.07 |
| 16 | 0.49 | 0.117 | 0.06 | 0.52 | 0.106 | 0.071 |
| 17 | 0.47 | 0.106 | 0.06 | 0.47 | 0.097 | 0.069 |
| 18 | 0.49 | 0.1 | 0.063 | 0.49 | 0.109 | 0.076 |
| 19 | 0.53 | 0.089 | 0.046 | 0.59 | 0.107 | 0.075 |
| 20 | 0.52 | 0.078 | 0.045 | 0.6 | 0.109 | 0.074 |
| 21 | 0.49 | 0.09 | 0.055 | 0.48 | 0.111 | 0.085 |
| 22 | 0.51 | 0.129 | 0.057 | 0.51 | 0.115 | 0.079 |
| 23 | 0.53 | 0.125 | 0.075 | 0.52 | 0.109 | 0.078 |
| 24 | 0.49 | 0.126 | 0.066 | 0.53 | 0.107 | 0.093 |
| 25 | 0.51 | 0.12 | 0.099 | 0.47 | 0.102 | 0.107 |
| 26 | 0.49 | 0.106 | 0.105 | 0.51 | 0.1 | 0.093 |
| 27 | 0.53 | 0.092 | 0.105 | 0.5 | 0.105 | 0.082 |
| 28 | 0.55 | 0.103 | 0.115 | 0.52 | 0.104 | 0.079 |
| 29 | 0.56 | 0.096 | 0.039 | 0.53 | 0.103 | 0.081 |
| 30 | 0.57 | 0.081 | 0.066 | 0.51 | 0.119 | 0.092 |
| 31 | 0.64 | 0.095 | 0.082 | 0.61 | 0.122 | 0.119 |
| 32 | 0.63 | 0.073 | 0.103 | 0.63 | 0.108 | 0.113 |
| 33 | 0.61 | 0.115 | 0.104 | 0.59 | 0.106 | 0.112 |
| Technique | Bus No. | CPLF | CILF | ||||
|---|---|---|---|---|---|---|---|
| Real Power Loss (pu) | Accuracy (pu) | Sensitivity (pu) | Real Power Loss (pu) | Accuracy (pu) | Sensitivity (pu) | ||
| Heuristic method | 17 | 0.25 | 0.075 | 0.039 | 0.27 | 0.069 | 0.041 |
| 3 | 0.27 | 0.021 | 0.057 | 0.29 | 0.078 | 0.061 | |
| 4 | 0.21 | 0.019 | 0.056 | 0.30 | 0.079 | 0.055 | |
| Genetic Algorithm | 17 | 0.21 | 0.070 | 0.034 | 0.23 | 0.061 | 0.039 |
| 3 | 0.24 | 0.019 | 0.050 | 0.27 | 0.076 | 0.060 | |
| 4 | 0.23 | 0.017 | 0.051 | 0.27 | 0.078 | 0.052 | |
| Ant-lion optimization algorithm [42] | 17 | 0.34 | 0.086 | 0.047 | 0.32 | 0.079 | 0.05 |
| 3 | 0.36 | 0.032 | 0.065 | 0.34 | 0.088 | 0.07 | |
| 4 | 0.3 | 0.03 | 0.064 | 0.35 | 0.089 | 0.064 | |
| Coyote optimizer [43] | 17 | 0.38 | 0.095 | 0.051 | 0.37 | 0.086 | 0.057 |
| 3 | 0.4 | 0.041 | 0.069 | 0.39 | 0.095 | 0.077 | |
| 4 | 0.34 | 0.039 | 0.068 | 0.4 | 0.096 | 0.071 | |
| Modified sine-cosine algorithm [44] | 17 | 0.42 | 0.103 | 0.058 | 0.44 | 0.094 | 0.064 |
| 3 | 0.44 | 0.049 | 0.076 | 0.46 | 0.103 | 0.084 | |
| 4 | 0.38 | 0.047 | 0.075 | 0.47 | 0.104 | 0.078 | |
| Particle Swarm optimization [45] | 17 | 0.47 | 0.106 | 0.06 | 0.47 | 0.097 | 0.069 |
| 3 | 0.49 | 0.052 | 0.078 | 0.49 | 0.106 | 0.089 | |
| 4 | 0.43 | 0.05 | 0.077 | 0.50 | 0.107 | 0.083 | |
| Bus No. | CPLF | CILF | ||||||
|---|---|---|---|---|---|---|---|---|
| Heuristic PDF | GA | Heuristic PDF | GA | |||||
| P (pu) | Q (pu) | P (pu) | Q (pu) | P (pu) | Q (pu) | P (pu) | Q (pu) | |
| 1 | 1.01 | 0.98 | 1.02 | 0.99 | 1.09 | 1.02 | 0.99 | 1.02 |
| 2 | 1.02 | 0.94 | 1.10 | 0.96 | 1.03 | 0.99 | 1.01 | 0.99 |
| 3 | 1.05 | 0.85 | 0.85 | 0.78 | 1.10 | 1.01 | 0.90 | 0.89 |
| 4 | 1.23 | 0.99 | 0.91 | 0.81 | 1.09 | 0.95 | 0.81 | 0.91 |
| 5 | 1.12 | 1.01 | 1.31 | 0.75 | 1.11 | 0.99 | 1.29 | 0.76 |
| 6 | 1.03 | 0.94 | 1.05 | 0.73 | 1.05 | 1.02 | 1.01 | 0.85 |
| 7 | 1.04 | 0.96 | 1.06 | 0.74 | 1.07 | 0.95 | 1.10 | 0.72 |
| 8 | 0.91 | 0.95 | 0.95 | 0.91 | 1.02 | 0.97 | 0.99 | 0.84 |
| 9 | 0.89 | 0.81 | 0.97 | 0.82 | 0.95 | 0.95 | 0.94 | 0.92 |
| 10 | 1.02 | 0.95 | 1.03 | 0.76 | 0.98 | 0.92 | 1.01 | 0.96 |
| 11 | 0.99 | 1.00 | 0.99 | 1.02 | 1.02 | 1.05 | 0.98 | 1.01 |
| 12 | 0.98 | 1.01 | 0.99 | 1.03 | 0.99 | 1.03 | 0.92 | 1.01 |
| 13 | 1.89 | 1.03 | 1.95 | 1.04 | 1.71 | 1.02 | 1.84 | 1.00 |
| 14 | 0.85 | 1.05 | 0.85 | 1.05 | 0.97 | 1.05 | 1.12 | 1.01 |
| 15 | 0.94 | 1.09 | 0.94 | 1.10 | 1.00 | 0.99 | 0.99 | 1.10 |
| 16 | 0.94 | 1.11 | 0.98 | 1.01 | 0.99 | 1.02 | 0.94 | 1.08 |
| 17 | 0.89 | 0.90 | 0.78 | 0.71 | 0.84 | 0.98 | 0.76 | 0.70 |
| 18 | 0.95 | 1.13 | 0.96 | 1.04 | 1.05 | 1.10 | 0.99 | 1.01 |
| 19 | 0.94 | 1.84 | 0.99 | 1.88 | 0.92 | 1.21 | 0.94 | 1.08 |
| 20 | 1.00 | 1.24 | 1.07 | 1.44 | 1.10 | 1.12 | 1.02 | 1.40 |
| 21 | 1.00 | 1.11 | 1.08 | 1.21 | 1.09 | 1.01 | 1.02 | 1.01 |
| 22 | 0.95 | 1.24 | 1.98 | 1.34 | 1.01 | 1.10 | 1.91 | 1.21 |
| 23 | 0.80 | 1.00 | 1.89 | 1.44 | 1.02 | 1.08 | 1.21 | 1.01 |
| 24 | 0.81 | 0.99 | 1.85 | 1.00 | 0.95 | 1.01 | 1.01 | 1.09 |
| 25 | 0.79 | 1.20 | 1.84 | 1.22 | 0.89 | 1.12 | 1.00 | 1.12 |
| 26 | 0.84 | 1.21 | 1.85 | 1.23 | 0.94 | 1.12 | 1.02 | 1.11 |
| 27 | 0.99 | 0.99 | 2.00 | 1.02 | 0.96 | 0.96 | 1.01 | 1.10 |
| 28 | 0.98 | 0.84 | 1.75 | 0.86 | 1.03 | 1.01 | 1.05 | 0.95 |
| 29 | 0.99 | 0.95 | 1.82 | 0.98 | 1.21 | 0.99 | 1.51 | 0.97 |
| 30 | 1.33 | 0.99 | 1.72 | 0.99 | 1.23 | 0.92 | 1.10 | 0.94 |
| 31 | 0.99 | 1.00 | 1.81 | 1.01 | 1.42 | 1.01 | 1.02 | 1.08 |
| 32 | 1.20 | 1.01 | 1.51 | 1.05 | 1.47 | 1.11 | 1.01 | 1.06 |
| 33 | 1.05 | 1.12 | 1.31 | 1.15 | 1.25 | 1.10 | 1.01 | 1.01 |
| Bus No. | CPLF | CILF | ||||||
|---|---|---|---|---|---|---|---|---|
| Ant-Lion Optimization Algorithm [42] | Coyote Optimizer [43] | Ant-Lion Optimization Algorithm [42] | Coyote Optimizer [43] | |||||
| P (pu) | Q (pu) | P (pu) | Q (pu) | P (pu) | Q (pu) | P (pu) | Q (pu) | |
| 1 | 1.1 | 1.04 | 1.08 | 1.07 | 1.18 | 1.11 | 1.07 | 1.09 |
| 2 | 1.11 | 1 | 1.16 | 1.04 | 1.12 | 1.08 | 1.09 | 1.06 |
| 3 | 1.14 | 0.91 | 0.91 | 0.86 | 1.19 | 1.1 | 0.98 | 0.96 |
| 4 | 1.32 | 1.05 | 0.97 | 0.89 | 1.18 | 1.04 | 0.89 | 0.98 |
| 5 | 1.21 | 1.07 | 1.37 | 0.83 | 1.2 | 1.08 | 1.37 | 0.83 |
| 6 | 1.12 | 1 | 1.11 | 0.81 | 1.14 | 1.11 | 1.09 | 0.92 |
| 7 | 1.13 | 1.02 | 1.12 | 0.82 | 1.16 | 1.04 | 1.18 | 0.79 |
| 8 | 1 | 1.01 | 1.01 | 0.99 | 1.11 | 1.06 | 1.07 | 0.91 |
| 9 | 0.98 | 0.87 | 1.03 | 0.9 | 1.04 | 1.04 | 1.02 | 0.99 |
| 10 | 1.11 | 1.01 | 1.09 | 0.84 | 1.07 | 1.01 | 1.09 | 1.03 |
| 11 | 1.08 | 1.06 | 1.05 | 1.1 | 1.11 | 1.14 | 1.06 | 1.08 |
| 12 | 1.07 | 1.07 | 1.05 | 1.11 | 1.08 | 1.12 | 1 | 1.08 |
| 13 | 1.98 | 1.09 | 2.01 | 1.12 | 1.8 | 1.11 | 1.92 | 1.07 |
| 14 | 0.94 | 1.11 | 0.91 | 1.13 | 1.06 | 1.14 | 1.2 | 1.08 |
| 15 | 1.03 | 1.15 | 1 | 1.18 | 1.09 | 1.08 | 1.07 | 1.17 |
| 16 | 1.03 | 1.17 | 1.04 | 1.09 | 1.08 | 1.11 | 1.02 | 1.15 |
| 17 | 0.98 | 0.96 | 0.84 | 0.79 | 0.93 | 1.07 | 0.84 | 0.77 |
| 18 | 1.04 | 1.19 | 1.02 | 1.12 | 1.14 | 1.19 | 1.07 | 1.08 |
| 19 | 1.03 | 1.9 | 1.05 | 1.96 | 1.01 | 1.3 | 1.02 | 1.15 |
| 20 | 1.09 | 1.3 | 1.13 | 1.52 | 1.19 | 1.21 | 1.1 | 1.47 |
| 21 | 1.09 | 1.17 | 1.14 | 1.29 | 1.18 | 1.1 | 1.1 | 1.08 |
| 22 | 1.04 | 1.3 | 2.04 | 1.42 | 1.1 | 1.19 | 1.99 | 1.28 |
| 23 | 0.89 | 1.06 | 1.95 | 1.52 | 1.11 | 1.17 | 1.29 | 1.08 |
| 24 | 0.9 | 1.05 | 1.91 | 1.08 | 1.04 | 1.1 | 1.09 | 1.16 |
| 25 | 0.88 | 1.26 | 1.9 | 1.3 | 0.98 | 1.21 | 1.08 | 1.19 |
| 26 | 0.93 | 1.27 | 1.91 | 1.31 | 1.03 | 1.21 | 1.1 | 1.18 |
| 27 | 1.08 | 1.05 | 2.06 | 1.1 | 1.05 | 1.05 | 1.09 | 1.17 |
| 28 | 1.07 | 0.9 | 1.81 | 0.94 | 1.12 | 1.1 | 1.13 | 1.02 |
| 29 | 1.08 | 1.01 | 1.88 | 1.06 | 1.3 | 1.08 | 1.59 | 1.04 |
| 30 | 1.42 | 1.05 | 1.78 | 1.07 | 1.32 | 1.01 | 1.18 | 1.01 |
| 31 | 1.08 | 1.06 | 1.87 | 1.09 | 1.51 | 1.1 | 1.1 | 1.15 |
| 32 | 1.29 | 1.07 | 1.57 | 1.13 | 1.56 | 1.2 | 1.09 | 1.13 |
| 33 | 1.14 | 1.18 | 1.37 | 1.23 | 1.34 | 1.19 | 1.09 | 1.08 |
| Bus No. | CPLF | CILF | ||||||
|---|---|---|---|---|---|---|---|---|
| Modified Sine-Cosine Algorithm [44] | Particle Swarm Optimization [45] | Modified Sine-Cosine Algorithm [44] | Particle Swarm Optimization [45] | |||||
| P (pu) | Q (pu) | P (pu) | Q (pu) | P (pu) | Q (pu) | P (pu) | Q (pu) | |
| 1 | 1.19 | 1.1 | 1.14 | 1.15 | 1.27 | 1.2 | 1.15 | 1.16 |
| 2 | 1.2 | 1.06 | 1.22 | 1.12 | 1.21 | 1.17 | 1.17 | 1.13 |
| 3 | 1.23 | 0.97 | 0.97 | 0.94 | 1.28 | 1.19 | 1.06 | 1.03 |
| 4 | 1.41 | 1.11 | 1.03 | 0.97 | 1.27 | 1.13 | 0.97 | 1.05 |
| 5 | 1.3 | 1.13 | 1.43 | 0.91 | 1.29 | 1.17 | 1.45 | 0.9 |
| 6 | 1.21 | 1.06 | 1.17 | 0.89 | 1.23 | 1.2 | 1.17 | 0.99 |
| 7 | 1.22 | 1.08 | 1.18 | 0.9 | 1.25 | 1.13 | 1.26 | 0.86 |
| 8 | 1.09 | 1.07 | 1.07 | 1.07 | 1.2 | 1.15 | 1.15 | 0.98 |
| 9 | 1.07 | 0.93 | 1.09 | 0.98 | 1.13 | 1.13 | 1.1 | 1.06 |
| 10 | 1.2 | 1.07 | 1.15 | 0.92 | 1.16 | 1.1 | 1.17 | 1.1 |
| 11 | 1.17 | 1.12 | 1.11 | 1.18 | 1.2 | 1.23 | 1.14 | 1.15 |
| 12 | 1.16 | 1.13 | 1.11 | 1.19 | 1.17 | 1.21 | 1.08 | 1.15 |
| 13 | 2.07 | 1.15 | 2.07 | 1.2 | 1.89 | 1.2 | 2 | 1.14 |
| 14 | 1.03 | 1.17 | 0.97 | 1.21 | 1.15 | 1.23 | 1.28 | 1.15 |
| 15 | 1.12 | 1.21 | 1.06 | 1.26 | 1.18 | 1.17 | 1.15 | 1.24 |
| 16 | 1.12 | 1.23 | 1.1 | 1.17 | 1.17 | 1.2 | 1.1 | 1.22 |
| 17 | 1.07 | 1.02 | 0.9 | 0.87 | 1.02 | 1.16 | 0.92 | 0.84 |
| 18 | 1.13 | 1.25 | 1.08 | 1.2 | 1.23 | 1.28 | 1.15 | 1.15 |
| 19 | 1.12 | 1.96 | 1.11 | 2.04 | 1.1 | 1.39 | 1.1 | 1.22 |
| 20 | 1.18 | 1.36 | 1.19 | 1.6 | 1.28 | 1.3 | 1.18 | 1.54 |
| 21 | 1.18 | 1.23 | 1.2 | 1.37 | 1.27 | 1.19 | 1.18 | 1.15 |
| 22 | 1.13 | 1.36 | 2.1 | 1.5 | 1.19 | 1.28 | 2.07 | 1.35 |
| 23 | 0.98 | 1.12 | 2.01 | 1.6 | 1.2 | 1.26 | 1.37 | 1.15 |
| 24 | 0.99 | 1.11 | 1.97 | 1.16 | 1.13 | 1.19 | 1.17 | 1.23 |
| 25 | 0.97 | 1.32 | 1.96 | 1.38 | 1.07 | 1.3 | 1.16 | 1.26 |
| 26 | 1.02 | 1.33 | 1.97 | 1.39 | 1.12 | 1.3 | 1.18 | 1.25 |
| 27 | 1.17 | 1.11 | 2.12 | 1.18 | 1.14 | 1.14 | 1.17 | 1.24 |
| 28 | 1.16 | 0.96 | 1.87 | 1.02 | 1.21 | 1.19 | 1.21 | 1.09 |
| 29 | 1.17 | 1.07 | 1.94 | 1.14 | 1.39 | 1.17 | 1.67 | 1.11 |
| 30 | 1.51 | 1.11 | 1.84 | 1.15 | 1.41 | 1.1 | 1.26 | 1.08 |
| 31 | 1.17 | 1.12 | 1.93 | 1.17 | 1.6 | 1.19 | 1.18 | 1.22 |
| 32 | 1.38 | 1.13 | 1.63 | 1.21 | 1.65 | 1.29 | 1.17 | 1.2 |
| 33 | 1.23 | 1.24 | 1.43 | 1.31 | 1.43 | 1.28 | 1.17 | 1.15 |
| Load Type | Bus No. | Heuristic Method | Genetic Algorithm | Ant-Lion Optimization Algorithm [42] | Coyote Optimizer [43] | Modified Sine-Cosine Algorithm [44] | Particle Swarm Optimization [45] | ||||||
|---|---|---|---|---|---|---|---|---|---|---|---|---|---|
| P (pu) | Q (pu) | P (pu) | Q (pu) | P (pu) | Q (pu) | P (pu) | Q (pu) | P (pu) | Q (pu) | P (pu) | Q (pu) | ||
| CPLF | 17 | 0.89 | 0.9 | 0.78 | 0.71 | 0.98 | 0.96 | 0.84 | 0.79 | 0.98 | 0.96 | 0.84 | 0.79 |
| CILF | 0.84 | 0.98 | 0.76 | 0.7 | 0.93 | 1.07 | 0.84 | 0.77 | 0.93 | 1.07 | 0.84 | 0.77 | |
| CPLF | 3 | 1.05 | 0.85 | 0.85 | 0.78 | 1.14 | 0.91 | 0.91 | 0.86 | 1.14 | 0.91 | 0.91 | 0.86 |
| CILF | 1.1 | 1.01 | 0.9 | 0.89 | 1.19 | 1.1 | 0.98 | 0.96 | 1.19 | 1.1 | 0.98 | 0.96 | |
| CPLF | 4 | 1.23 | 0.99 | 0.91 | 0.81 | 1.32 | 1.05 | 0.97 | 0.89 | 1.32 | 1.05 | 0.97 | 0.89 |
| CILF | 1.09 | 0.95 | 0.81 | 0.91 | 1.18 | 1.04 | 0.89 | 0.98 | 1.18 | 1.04 | 0.89 | 0.98 | |
| E/ΔE | NB | NM | NS | ZS | PS | PM | PB | |
|---|---|---|---|---|---|---|---|---|
| 0.15 | 0.40 | 0.65 | 0.9 | 0.65 | 0.40 | 0.15 | ||
| NB | 0.25 | 0.25 | 0.40 | 0.65 | 0.9 | 0.65 | 0.40 | 0.25 |
| NM | 0.50 | 0.50 | 0.50 | 0.65 | 0.9 | 0.65 | 0.50 | 0.50 |
| NS | 0.75 | 0.75 | 0.75 | 0.75 | 0.9 | 0.75 | 0.75 | 0.75 |
| ZS | 1 | 1 | 1 | 1 | 1 | 1 | 1 | 1 |
| PS | 0.75 | 0.75 | 0.75 | 0.75 | 0.9 | 0.75 | 0.75 | 0.75 |
| PM | 0.50 | 0.50 | 0.50 | 0.65 | 0.9 | 0.65 | 0.50 | 0.50 |
| PB | 0.25 | 0.25 | 0.40 | 0.65 | 0.9 | 0.65 | 0.40 | 0.25 |
| E/ΔE | NB | NM | NS | ZS | PS | PM | PB |
|---|---|---|---|---|---|---|---|
| NB | NM | NS | ZS | PS | PM | PB | PM |
| NB | NB | NM | NS | ZS | PS | PM | PB |
| NM | NM | NM | NS | ZS | PS | NM | NM |
| NS | NS | NS | NS | ZS | NS | NS | NS |
| ZS | ZS | ZS | ZS | ZS | ZS | ZS | ZS |
| PS | PS | PS | PS | ZS | PS | PS | PS |
| PM | PM | PM | NS | ZS | PS | PM | PM |
| Bus No. | Load Type | D-STATCOM-Based FLC | Harmony Search Algorithm [4] | Ant Colony Algorithm [9] | Big-Bang–Crunch Method [30] |
|---|---|---|---|---|---|
| 1 | CPLF | 0.86 | 0.81 | 0.78 | 0.74 |
| CILF | 0.87 | 0.82 | 0.79 | 0.75 | |
| 2 | CPLF | 0.86 | 0.81 | 0.78 | 0.74 |
| CILF | 0.85 | 0.8 | 0.79 | 0.75 | |
| 3 | CPLF | 0.87 | 0.82 | 0.81 | 0.77 |
| CILF | 0.86 | 0.81 | 0.8 | 0.76 | |
| 4 | CPLF | 0.85 | 0.8 | 0.78 | 0.74 |
| CILF | 0.87 | 0.82 | 0.8 | 0.76 | |
| 5 | CPLF | 0.86 | 0.81 | 0.77 | 0.73 |
| CILF | 0.85 | 0.8 | 0.79 | 0.75 | |
| 6 | CPLF | 0.85 | 0.8 | 0.79 | 0.75 |
| CILF | 0.9 | 0.85 | 0.83 | 0.79 | |
| 7 | CPLF | 0.9 | 0.85 | 0.83 | 0.79 |
| CILF | 0.91 | 0.86 | 0.84 | 0.8 | |
| 8 | CPLF | 0.91 | 0.86 | 0.83 | 0.79 |
| CILF | 0.91 | 0.86 | 0.82 | 0.78 | |
| 9 | CPLF | 0.91 | 0.86 | 0.84 | 0.8 |
| CILF | 0.91 | 0.86 | 0.84 | 0.8 | |
| 10 | CPLF | 1 | 0.98 | 0.97 | 0.93 |
| CILF | 1.01 | 0.99 | 0.97 | 0.93 | |
| 11 | CPLF | 0.9 | 0.85 | 0.82 | 0.78 |
| CILF | 0.92 | 0.87 | 0.85 | 0.81 | |
| 12 | CPLF | 0.76 | 0.71 | 0.87 | 0.83 |
| CILF | 0.79 | 0.74 | 0.72 | 0.68 | |
| 13 | CPLF | 0.8 | 0.75 | 0.73 | 0.69 |
| CILF | 0.81 | 0.76 | 0.74 | 0.7 | |
| 14 | CPLF | 0.79 | 0.74 | 0.72 | 0.68 |
| CILF | 0.8 | 0.75 | 0.74 | 0.7 | |
| 15 | CPLF | 0.8 | 0.75 | 0.73 | 0.69 |
| CILF | 0.74 | 0.69 | 0.65 | 0.61 | |
| 16 | CPLF | 0.89 | 0.84 | 0.81 | 0.77 |
| CILF | 0.9 | 0.85 | 0.83 | 0.79 | |
| 17 | CPLF | 0.99 | 0.97 | 0.94 | 0.9 |
| CILF | 0.98 | 0.95 | 0.9 | 0.86 | |
| 18 | CPLF | 0.95 | 0.9 | 0.89 | 0.85 |
| CILF | 0.93 | 0.88 | 0.86 | 0.81 | |
| 19 | CPLF | 0.97 | 0.92 | 0.91 | 0.87 |
| CILF | 0.95 | 0.9 | 0.87 | 0.83 | |
| 20 | CPLF | 0.96 | 0.91 | 0.89 | 0.85 |
| CILF | 0.9 | 0.85 | 0.83 | 0.79 | |
| 21 | CPLF | 0.91 | 0.86 | 0.84 | 0.8 |
| CILF | 0.93 | 0.88 | 0.81 | 0.77 | |
| 22 | CPLF | 0.94 | 0.89 | 0.84 | 0.8 |
| CILF | 0.76 | 0.71 | 0.7 | 0.66 | |
| 23 | CPLF | 0.75 | 0.7 | 0.69 | 0.65 |
| CILF | 0.74 | 0.69 | 0.68 | 0.64 | |
| 24 | CPLF | 0.73 | 0.68 | 0.67 | 0.63 |
| CILF | 0.72 | 0.67 | 0.66 | 0.62 | |
| 25 | CPLF | 0.71 | 0.66 | 0.64 | 0.6 |
| CILF | 0.7 | 0.65 | 0.64 | 0.6 | |
| 26 | CPLF | 0.71 | 0.66 | 0.64 | 0.6 |
| CILF | 0.69 | 0.64 | 0.63 | 0.59 | |
| 27 | CPLF | 0.7 | 0.65 | 0.62 | 0.58 |
| CILF | 0.71 | 0.66 | 0.64 | 0.6 | |
| 28 | CPLF | 0.72 | 0.67 | 0.65 | 0.61 |
| CILF | 0.72 | 0.67 | 0.64 | 0.6 | |
| 29 | CPLF | 0.72 | 0.67 | 0.65 | 0.61 |
| CILF | 0.75 | 0.7 | 0.69 | 0.65 | |
| 30 | CPLF | 0.76 | 0.71 | 0.7 | 0.66 |
| CILF | 0.76 | 0.71 | 0.7 | 0.66 | |
| 31 | CPLF | 0.81 | 0.76 | 0.74 | 0.7 |
| CILF | 0.77 | 0.72 | 0.71 | 0.67 | |
| 32 | CPLF | 0.78 | 0.73 | 0.72 | 0.68 |
| CILF | 0.79 | 0.74 | 0.73 | 0.69 | |
| 33 | CPLF | 0.8 | 0.75 | 0.74 | 0.7 |
| CILF | 0.78 | 0.73 | 0.72 | 0.68 |
| Bus No. | Load Type | D-STATCOM-Based FLC | Harmony Search Algorithm [4] | Ant Colony Algorithm [9] | Big-Bang–Crunch Method [30] |
|---|---|---|---|---|---|
| 1 | CPLF | 6.81 | 7.81 | 8.21 | 8.82 |
| CILF | 6.82 | 7.82 | 7.91 | 8.52 | |
| 2 | CPLF | 7.81 | 8.81 | 9.12 | 9.73 |
| CILF | 6.8 | 7.8 | 7.91 | 8.52 | |
| 3 | CPLF | 7.71 | 8.71 | 9.11 | 9.72 |
| CILF | 6.81 | 7.81 | 8.81 | 9.42 | |
| 4 | CPLF | 6.8 | 7.8 | 9.11 | 9.72 |
| CILF | 6.82 | 7.82 | 8.11 | 8.72 | |
| 5 | CPLF | 6.81 | 7.81 | 8.1 | 8.71 |
| CILF | 8.9 | 9.9 | 9.21 | 9.82 | |
| 6 | CPLF | 6.8 | 7.8 | 9.17 | 9.78 |
| CILF | 8.5 | 8.5 | 9.12 | 9.73 | |
| 7 | CPLF | 8.4 | 8.4 | 9.14 | 9.75 |
| CILF | 6.86 | 7.86 | 8.98 | 9.59 | |
| 8 | CPLF | 6.86 | 7.86 | 9.12 | 9.73 |
| CILF | 6.86 | 7.86 | 8.65 | 9.26 | |
| 9 | CPLF | 7.5 | 8.5 | 8.88 | 9.49 |
| CILF | 7.4 | 8.4 | 8.78 | 9.39 | |
| 10 | CPLF | 5.2 | 9.12 | 9.89 | 10.5 |
| CILF | 6.3 | 9.65 | 9.65 | 10.26 | |
| 11 | CPLF | 7.6 | 8.6 | 8.89 | 9.5 |
| CILF | 7.5 | 8.5 | 8.92 | 9.53 | |
| 12 | CPLF | 6.71 | 7.71 | 7.87 | 8.48 |
| CILF | 7.1 | 8.1 | 8.55 | 9.16 | |
| 13 | CPLF | 7.6 | 8.6 | 8.77 | 9.38 |
| CILF | 7.7 | 8.7 | 8.88 | 9.49 | |
| 14 | CPLF | 7.1 | 8.1 | 8.9 | 9.51 |
| CILF | 7.5 | 8.5 | 8.87 | 9.48 | |
| 15 | CPLF | 6.75 | 7.75 | 7.87 | 8.48 |
| CILF | 6.69 | 7.69 | 7.99 | 8.6 | |
| 16 | CPLF | 6.84 | 7.84 | 7.98 | 8.59 |
| CILF | 6.85 | 7.85 | 8.02 | 8.63 | |
| 17 | CPLF | 6.2 | 7.25 | 9.02 | 9.63 |
| CILF | 7.3 | 7.95 | 8.22 | 8.83 | |
| 18 | CPLF | 6.9 | 7.9 | 7.99 | 8.6 |
| CILF | 6.91 | 7.91 | 7.95 | 8.56 | |
| 19 | CPLF | 6.92 | 7.92 | 8.25 | 8.86 |
| CILF | 6.9 | 7.9 | 8.65 | 9.26 | |
| 20 | CPLF | 6.91 | 7.91 | 8.14 | 8.75 |
| CILF | 6.85 | 7.85 | 9.02 | 9.63 | |
| 21 | CPLF | 6.86 | 7.86 | 9.22 | 9.83 |
| CILF | 6.88 | 7.88 | 8.99 | 9.6 | |
| 22 | CPLF | 6.89 | 7.89 | 8.55 | 9.16 |
| CILF | 6.71 | 7.71 | 8.42 | 9.03 | |
| 23 | CPLF | 6.7 | 7.7 | 8.11 | 8.72 |
| CILF | 6.69 | 7.69 | 7.87 | 8.48 | |
| 24 | CPLF | 6.68 | 7.68 | 7.98 | 8.59 |
| CILF | 6.67 | 7.67 | 7.84 | 8.45 | |
| 25 | CPLF | 6.66 | 7.66 | 7.92 | 8.53 |
| CILF | 6.65 | 7.65 | 7.83 | 8.44 | |
| 26 | CPLF | 6.66 | 7.66 | 7.8 | 8.41 |
| CILF | 6.64 | 7.64 | 7.75 | 8.36 | |
| 27 | CPLF | 6.65 | 7.65 | 7.79 | 8.4 |
| CILF | 6.66 | 7.66 | 7.85 | 8.46 | |
| 28 | CPLF | 6.67 | 7.67 | 7.87 | 8.48 |
| CILF | 6.67 | 7.67 | 7.9 | 8.51 | |
| 29 | CPLF | 6.67 | 7.67 | 7.75 | 8.36 |
| CILF | 6.7 | 7.7 | 7.98 | 8.59 | |
| 30 | CPLF | 6.69 | 7.69 | 7.87 | 8.48 |
| CILF | 6.61 | 7.61 | 7.9 | 8.51 | |
| 31 | CPLF | 6.66 | 7.66 | 7.96 | 8.57 |
| CILF | 6.72 | 7.72 | 7.92 | 8.53 | |
| 32 | CPLF | 6.73 | 7.73 | 7.93 | 8.54 |
| CILF | 6.65 | 7.65 | 7.95 | 8.56 | |
| 33 | CPLF | 6.5 | 7.5 | 7.84 | 8.45 |
| CILF | 6.73 | 7.73 | 7.83 | 8.44 |
Publisher’s Note: MDPI stays neutral with regard to jurisdictional claims in published maps and institutional affiliations. |
© 2022 by the authors. Licensee MDPI, Basel, Switzerland. This article is an open access article distributed under the terms and conditions of the Creative Commons Attribution (CC BY) license (https://creativecommons.org/licenses/by/4.0/).
Share and Cite
Prashant; Siddiqui, A.S.; Sarwar, M.; Althobaiti, A.; Ghoneim, S.S.M. Optimal Location and Sizing of Distributed Generators in Power System Network with Power Quality Enhancement Using Fuzzy Logic Controlled D-STATCOM. Sustainability 2022, 14, 3305. https://doi.org/10.3390/su14063305
Prashant, Siddiqui AS, Sarwar M, Althobaiti A, Ghoneim SSM. Optimal Location and Sizing of Distributed Generators in Power System Network with Power Quality Enhancement Using Fuzzy Logic Controlled D-STATCOM. Sustainability. 2022; 14(6):3305. https://doi.org/10.3390/su14063305
Chicago/Turabian StylePrashant, Anwar Shahzad Siddiqui, Md Sarwar, Ahmed Althobaiti, and Sherif S. M. Ghoneim. 2022. "Optimal Location and Sizing of Distributed Generators in Power System Network with Power Quality Enhancement Using Fuzzy Logic Controlled D-STATCOM" Sustainability 14, no. 6: 3305. https://doi.org/10.3390/su14063305
APA StylePrashant, Siddiqui, A. S., Sarwar, M., Althobaiti, A., & Ghoneim, S. S. M. (2022). Optimal Location and Sizing of Distributed Generators in Power System Network with Power Quality Enhancement Using Fuzzy Logic Controlled D-STATCOM. Sustainability, 14(6), 3305. https://doi.org/10.3390/su14063305

