Carbon Footprint Assessment of a Novel Bio-Based Composite for Building Insulation
Abstract
:1. Introduction
2. Materials and Methods
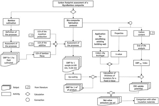
2.1. Methodological Framework
2.2. Bamboo Cultivation
2.3. Bio-Composite Fabrication Protocol
2.4. Application for Retrofitting Existing Building Wall
2.5. Life Cycle Assesment
2.5.1. System Boundaries and Functional Unit
2.5.2. Data Quality
2.5.3. Allocation Method
2.5.4. LCI Inventory Assessment
2.5.5. Assessment Method for Carbon Footprint and Biogenic Carbon Accounting
3. Results
3.1. Carbon Footprint of One Sample of MycoBamboo
3.2. Carbon Footprint of 1 m2 of Renovated Wall
3.3. Processes Incidence and Alternative Energy Scenarios
4. Discussion
5. Conclusions
- Despite the negative GWP values of biogenic CO2—respectively, 54 and 49 gCO2-eq/sample for the two reference scenarios—the final Net-GWP is positive for both replacement scenarios—respectively 30 and 36 gCO2-eq/sample—for storage for 60 and 30 years;
- the technical replacement scenarios have an influence on the final Net-GWP values, and a longer storage period should be preferred to more frequent insulation substitutions to maximize carbon sequestration in building facades;
- even if laboratory-scale processes are not optimized to reduce electricity overloads, contrarily to an up-scaled industrial production, this work provides useful insight into the carbon emissions of the different production stages, and determines the sphere of influence for future carbon saving;
- to achieve the targeted U-value for renovated walls in southern dry regions, the thicknesses required for MycoBamboo are higher (9 cm) with respect to alternative bio-based and non-bio-based solution, which range from 5 to 6 cm;
- to compete with alternative insulation solutions and for a sustainable industrial up-scaling of the novel MycoBamboo material, the energy source and the deactivation strategy play important roles in lowering the Net-GWP values;
- future studies should be focused on creating a specific EoL for these bio-composites, finding alternative drying solutions and addressing the fire safety requirements.
Author Contributions
Funding
Institutional Review Board Statement
Informed Consent Statement
Acknowledgments
Conflicts of Interest
Appendix A
| Process | Material and Fuels | Energy Consumption | Natural Resources | Amount | Unit |
|---|---|---|---|---|---|
| Bamboo Cultivation for ha and 100 Years | |||||
| Ploughing | 1 | ha | |||
| Tractor | 1.55 | kg | |||
| Agricultural machinery | 2.16 | kg | |||
| Shed | 0.00801 | kg | |||
| Diesel | 73.13 | kg | |||
| Harrowing | 1 | ha | |||
| Tractor | 0.617 | kg | |||
| Agricultural machinery | 3.29 | kg | |||
| Shed | 0.0053 | kg | |||
| Diesel | 43.79 | kg | |||
| Fertilizing | 1 | ha | |||
| Tractor | 0.687 | kg | |||
| Agricultural machinery | 0.241 | kg | |||
| Shed | 0.00171 | kg | |||
| Diesel | 136.32 | kg | |||
| Ammonium nitrate | 1120 | kg | |||
| Potassium chloride | 560 | kg | |||
| Phosphor | 80 | kg | |||
| Cow dung manure | 1500 | kg | |||
| Planting | 1 | ha | |||
| Maize seed production | 50 | kg | |||
| Polyethlene, HDPE | 140 | kg | |||
| Extrusion, pipe | 140 | kg | |||
| Irrigating | 1 | ha | |||
| Polyethlene, HDPE | 23.1 | kg | |||
| Extrusion, plastic film | 24.2 | kg | |||
| Excavation, hydraulic digger | 4 | m3 | |||
| Cast iron | 4.27 | kg | |||
| Polyvinylchloride | 1.12 | kg | |||
| Electricity Medium voltage | 6042 | kWh | |||
| Water, river | 10.500 | m3 | |||
| Occupation | 6.67 | m2a | |||
| Thinning | 1 | ha | |||
| Petrol, two-stroke blend | 30 | kg | |||
| Wood chipping | 7.5 | h | |||
| Harvesting | 1 | ha | |||
| Wood chipping | 189 | h | |||
| Petrol, two-stroke blend | 4183 | kg | |||
| Grain Spawn Production | |||||
| Rye preparation | 1 | p (package) | |||
| Rye | 1.9 | kg | |||
| Chalk | 0.247 | kg | |||
| Calcium carbonate | 0.0632 | kg | |||
| Diesel | 0.192 | l | |||
| Bags | 1.29 | units | |||
| Electricity Low voltage | 0.311 | kWh | |||
| Water | 0.00597 | m3 | |||
| Creation of the inoculum | 1 | p (package) | |||
| Disinfectant | 0.000447 | l | |||
| Malt extract | 1 | culture medium | |||
| Agar | 1 | culture medium | |||
| Glucose | 0.00124 | g | |||
| Mycological peptone | 0.0000621 | g | |||
| Petri dishes | 0.00124 | dishes | |||
| Plastic containers | 0.000179 | units | |||
| Electricity Low voltage | 0.0375 | kWh | |||
| Water | 0.000213 | m3 | |||
| Preparing the mycelium | 1 | p (package) | |||
| Disinfectant | 0.000447 | l | |||
| Cardboard boxes | 0.0351 | units | |||
| Plastic warp | 0.0486 | units | |||
| Pallets | 0.000204 | units | |||
| Film stretch | 0.000149 | units | |||
| Transparent tape | 0.000983 | units | |||
| Electricity Low voltage | 0.407 | kWh | |||
| Water | 0.00213 | m3 | |||
| Bio-Composite | |||||
| Preparation of the substrate | 1 | p (sample) | |||
| Fiber of bamboo | 27.03 | g | |||
| Water | 41.35 | g | |||
| Flour | 6.76 | g | |||
| Hemp shives | 21.28 | g | |||
| Water | 32.55 | g | |||
| Flour | 5.32 | g | |||
| Homogenization | 1 | p (sample) | |||
| Electricity Low voltage | 0.000756757 | kWh | |||
| Sterilization | 1 | p (sample) | |||
| Plastic bag | 2.16 | g | |||
| Electricity Low voltage | 0.018 | kWh | |||
| Plastic bag | 1.70 | g | |||
| Electricity Low voltage | 0.015 | kWh | |||
| Inoculation/incubation | 1 | p (sample) | |||
| Mycelium–bamboo | 11.35 | g | |||
| Mycelium–hemp | 8.94 | g | |||
| Packing in the mold | 1 | p (sample) | |||
| PVC | 0.26 | g | |||
| Extrusion plastic pipe | 0.26 | g | |||
| Drying | 1 | p (sample) | |||
| Electricity Low voltage | 0.06913679 | kWh | |||
| Material | Location | Distance |
|---|---|---|
| (km) | ||
| Laboratory (arrival) | Milan (IT) | / |
| Bamboo particles | Tavullia (IT) | 350 |
| Grain spawn | Treviso (IT) | 300 |
| S = 60; CH4 Captured | S = 30; CH4 Captured | |
|---|---|---|
| Year | Relative | Relative |
| impact | impact | |
| kg CO2−eq | kg CO2−eq | |
| 0 | 0 | 0 |
| 1 | −1 | −1 |
| 2 | −1 | −1 |
| 3 | −1 | −1 |
| 4 | −1 | −1 |
| 5 | −1 | −1 |
| 6 | −1 | −1 |
| 7 | −1 | −1 |
| 8 | −1 | −1 |
| 9 | −1 | −1 |
| 10 | −1 | −1 |
| 11 | −1 | −1 |
| 12 | −1 | −1 |
| 13 | −1 | −1 |
| 14 | −1 | −1 |
| 15 | −1 | −1 |
| 16 | −1 | −1 |
| 17 | −1 | −1 |
| 18 | −1 | −1 |
| 19 | −1 | −1 |
| 20 | −1 | −1 |
| 21 | −1 | −1 |
| 22 | −1 | −1 |
| 23 | −1 | −1 |
| 24 | −1 | −1 |
| 25 | −1 | −1 |
| 26 | −1 | −1 |
| 27 | −1 | −1 |
| 28 | −1 | −1 |
| 29 | −1 | −1 |
| 30 | −1 | −0.984135429 |
| 31 | −1 | −0.970064173 |
| 32 | −1 | −0.957470336 |
| 33 | −1 | −0.946105234 |
| 34 | −1 | −0.935771881 |
| 35 | −1 | −0.926313222 |
| 36 | −1 | −0.917603177 |
| 37 | −1 | −0.909539802 |
| 38 | −1 | −0.902040038 |
| 39 | −1 | −0.89503569 |
| 40 | −1 | −0.888470305 |
| 41 | −1 | −0.882296767 |
| 42 | −1 | −0.876475425 |
| 43 | −1 | −0.870972627 |
| 44 | −1 | −0.865759583 |
| 45 | −1 | −0.860811455 |
| 46 | −1 | −0.856106656 |
| 47 | −1 | −0.851626277 |
| 48 | −1 | −0.847353643 |
| 49 | −1 | −0.84327395 |
| 50 | −1 | −0.839373972 |
| 51 | −1 | −0.83564183 |
| 52 | −1 | −0.832066796 |
| 53 | −1 | −0.828639137 |
| 54 | −1 | −0.825349984 |
| 55 | −1 | −0.822191223 |
| 56 | −1 | −0.819155408 |
| 57 | −1 | −0.816235679 |
| 58 | −1 | −0.813425704 |
| 59 | −1 | −0.810719616 |
| 60 | −0.990958362 | −0.808111974 |
| 61 | −0.982699712 | −0.805597713 |
| 62 | −0.975093938 | −0.803172118 |
| 63 | −0.968037611 | −0.800830783 |
| 64 | −0.961448205 | −0.798569592 |
| 65 | −0.955259588 | −0.796384689 |
| 66 | −0.949418508 | −0.794272459 |
| 67 | −0.943881847 | −0.792229507 |
| 68 | −0.938614477 | −0.790252645 |
| 69 | −0.933587589 | −0.788338869 |
| 70 | −0.928777373 | −0.786485353 |
| 71 | −0.924163996 | −0.784689431 |
| 72 | −0.919730797 | −0.782948587 |
| 73 | −0.91546365 | −0.781260445 |
| 74 | −0.911350467 | −0.77962276 |
| 75 | −0.907380808 | −0.778033407 |
| 76 | −0.90354557 | −0.776490374 |
| 77 | −0.899836742 | −0.774991756 |
| 78 | −0.896247212 | −0.773535747 |
| 79 | −0.892770612 | −0.772120632 |
| 80 | −0.889401195 | −0.770744786 |
| 81 | −0.886133735 | −0.769406662 |
| 82 | −0.882963452 | −0.768104793 |
| 83 | −0.879885944 | −0.766837781 |
| 84 | −0.876897138 | −0.765604299 |
| 85 | −0.873993246 | −0.76440308 |
| 86 | −0.871170731 | −0.763232921 |
| 87 | −0.86842628 | −0.762092672 |
| 88 | −0.865756777 | −0.76098124 |
| 89 | −0.863159285 | −0.75989758 |
| 90 | −0.860631031 | −0.758840694 |
| 91 | −0.858169388 | −0.757809633 |
| 92 | −0.855771865 | −0.756803485 |
| 93 | −0.853436094 | −0.755821384 |
| 94 | −0.851159826 | −0.754862497 |
| 95 | −0.848940916 | −0.753926031 |
| 96 | −0.846777321 | −0.753011226 |
| 97 | −0.844667091 | −0.752117353 |
| 98 | −0.842608363 | −0.751243716 |
| 99 | −0.840599357 | −0.750389648 |
| 100 | −0.838638373 | −0.749554508 |
| 101 | −0.83672378 | −0.748737684 |
| 102 | −0.83485402 | −0.747938586 |
| 103 | −0.833027598 | −0.747156651 |
| 104 | −0.831243084 | −0.746391337 |
| 105 | −0.829499105 | −0.745642124 |
| 106 | −0.827794343 | −0.744908513 |
| 107 | −0.826127535 | −0.744190023 |
| 108 | −0.82449747 | −0.743486194 |
| 109 | −0.822902981 | −0.742796582 |
| 110 | −0.82134295 | −0.742120762 |
| 111 | −0.819816303 | −0.741458322 |
| 112 | −0.818322005 | −0.74080887 |
| 113 | −0.816859063 | −0.740172024 |
| 114 | −0.815426522 | −0.73954742 |
| 115 | −0.814023462 | −0.738934705 |
| 116 | −0.812648998 | −0.73833354 |
| 117 | −0.811302278 | −0.737743599 |
| 118 | −0.809982483 | −0.737164566 |
| 119 | −0.808688821 | −0.736596138 |
| 120 | −0.807420533 | −0.736038022 |
| 121 | −0.806176884 | −0.735489935 |
| 122 | −0.804957169 | −0.734951605 |
| 123 | −0.803760705 | −0.734422769 |
| 124 | −0.802586835 | −0.733903172 |
| 125 | −0.801434925 | −0.73339257 |
| 126 | −0.800304364 | −0.732890726 |
| 127 | −0.799194561 | −0.732397411 |
| 128 | −0.798104947 | −0.731912403 |
| 129 | −0.797034972 | −0.73143549 |
| 130 | −0.795984104 | −0.730966465 |
| 131 | −0.794951831 | −0.730505127 |
| 132 | −0.793937656 | −0.730051284 |
| 133 | −0.792941101 | −0.729604749 |
| 134 | −0.791961703 | −0.729165341 |
| 135 | −0.790999015 | −0.728732884 |
| 136 | −0.790052603 | −0.72830721 |
| 137 | −0.78912205 | −0.727888154 |
| 138 | −0.78820695 | −0.727475558 |
| 139 | −0.787306912 | −0.727069268 |
| 140 | −0.786421557 | −0.726669134 |
| 141 | −0.785550518 | −0.726275012 |
| 142 | −0.784693441 | −0.725886762 |
| 143 | −0.78384998 | −0.725504249 |
| 144 | −0.783019804 | −0.725127339 |
| 145 | −0.78220259 | −0.724755907 |
| 146 | −0.781398026 | −0.724389828 |
| 147 | −0.780605808 | −0.724028982 |
| 148 | −0.779825644 | −0.723673253 |
| 149 | −0.779057249 | −0.723322526 |
| 150 | −0.778300347 | −0.722976693 |
| 151 | −0.777554671 | −0.722635647 |
| 152 | −0.776819962 | −0.722299283 |
| 153 | −0.776095968 | −0.721967503 |
| 154 | −0.775382445 | −0.721640207 |
| 155 | −0.774679157 | −0.721317301 |
| 156 | −0.773985874 | −0.720998693 |
| 157 | −0.773302372 | −0.720684293 |
| 158 | −0.772628436 | −0.720374014 |
| 159 | −0.771963854 | −0.72006777 |
| 160 | −0.771308424 | −0.719765481 |
| 161 | −0.770661945 | −0.719467064 |
| 162 | −0.770024227 | −0.719172444 |
| 163 | −0.769395081 | −0.718881542 |
| 164 | −0.768774326 | −0.718594287 |
| 165 | −0.768161785 | −0.718310605 |
| 166 | −0.767557285 | −0.718030427 |
| 167 | −0.766960661 | −0.717753685 |
| 168 | −0.766371749 | −0.717480313 |
| 169 | −0.765790391 | −0.717210245 |
| 170 | −0.765216434 | −0.716943419 |
| 171 | −0.764649728 | −0.716679774 |
| 172 | −0.764090127 | −0.71641925 |
| 173 | −0.763537491 | −0.716161789 |
| 174 | −0.76299168 | −0.715907333 |
| 175 | −0.762452562 | −0.715655829 |
| 176 | −0.761920004 | −0.715407221 |
| 177 | −0.761393881 | −0.715161457 |
| 178 | −0.760874068 | −0.714918486 |
| 179 | −0.760360444 | −0.714678259 |
| 180 | −0.759852893 | −0.714440725 |
| 181 | −0.759351299 | −0.714205838 |
| 182 | −0.758855551 | −0.713973551 |
| 183 | −0.75836554 | −0.713743819 |
| 184 | −0.75788116 | −0.713516598 |
| 185 | −0.757402308 | −0.713291844 |
| 186 | −0.756928883 | −0.713069515 |
| 187 | −0.756460787 | −0.71284957 |
| 188 | −0.755997923 | −0.712631969 |
| 189 | −0.755540199 | −0.712416673 |
| 190 | −0.755087524 | −0.712203643 |
| 191 | −0.754639807 | −0.711992841 |
| 192 | −0.754196963 | −0.711784231 |
| 193 | −0.753758907 | −0.711577778 |
| 194 | −0.753325555 | −0.711373446 |
| 195 | −0.752896828 | −0.711171201 |
| 196 | −0.752472647 | −0.710971009 |
| 197 | −0.752052934 | −0.710772839 |
| 198 | −0.751637614 | −0.710576657 |
| 199 | −0.751226613 | −0.710382433 |
| 200 | −0.750819861 | −0.710190135 |

References
- Anderson, J.E.; Wulfhorst, G.; Lang, W. Energy analysis of the built environment—A review and outlook. Renew. Sustain. Energy Rev. 2015, 44, 149–158. [Google Scholar] [CrossRef]
- Junnila, S.I. Empirical comparison of process and economic input-output life cycle assessment in service industries. Environ. Sci. Technol. 2006, 40, 7070–7076. [Google Scholar] [CrossRef] [PubMed]
- Schandl, H.; Fischer-Kowalski, M.; West, J.; Giljum, S.; Dittrich, M.; Eisenmenger, N.; Geschke, A.; Lieber, M.; Wieland, H.; Schaffartzik, A.; et al. Global material flows and resource productivity forty years of evidence. J. Ind. Ecol. 2018, 22, 827–838. [Google Scholar] [CrossRef]
- Röck, M.; Saade, M.R.M.; Balouktsi, M.; Rasmussen, F.N.; Birgisdottir, H.; Frischknecht, R.; Habert, G.; Lützkendorf, T.; Passer, A. Embodied GHG emissions of buildings—The hidden challenge for effective climate change mitigation. Appl. Energy 2020, 258, 114107. [Google Scholar] [CrossRef]
- Amiri, A.; Emami, N.; Ottelin, J.; Sorvari, J.; Marteinsson, B.; Heinonen, J.; Junnila, S. Embodied emissions of buildings—A forgotten factor in green building certificates. Energy Build. 2021, 241, 110962. [Google Scholar] [CrossRef]
- Churkina, G.; Organschi, A.; Reyer, C.P.O.; Ruff, A.; Vinke, K.; Liu, Z.; Reck, B.K.; Graedel, T.E.; Schellnhuber, H.J. Buildings as a global carbon sink. Nat. Sustain. 2020, 3, 269–276. [Google Scholar] [CrossRef]
- Pittau, F.; Krause, F.; Lumia, G.; Habert, G. Fast-growing bio-based materials as an opportunity for storing carbon in exterior walls. Build. Environ. 2018, 129, 117–129. [Google Scholar] [CrossRef]
- Göswein, V.; Reichmann, J.; Habert, G.; Pittau, F. Land availability in Europe for a radical shift toward bio-based construction. Sustain. Cities Soc. 2021, 70, 102929. [Google Scholar] [CrossRef]
- Pongon, R.S.; Aranico, E.C.; Dagoc, F.L.S.; Amparado, R.F., Jr. Carbon Stock Assessment of Bamboo Plantations in Northern Mindanao, Philippines. J. Biodivers. Environ. Sci. 2016, 9, 97–112. [Google Scholar]
- Liese, W. Bamboo as carbon sink-fact or fiction? J. Bamboo Ratt. 2009, 8, 103–114. [Google Scholar]
- Vogtländer, J.G.; van der Lugt, P. The Environmental Impact of Industrial Bamboo Products: Life Cycle Assessment and Carbon Sequestration. 2015. Available online: https://www.inbar.int/resources/inbar_publications/the-environmental-impact-of-industrial-bamboo-products-life-cycle-assessment-and-carbon-sequestration/ (accessed on 10 March 2021).
- Scurlock, J.M.O.; Dayton, D.C.; Hames, B. Bamboo: An overlooked biomass resource? Biomass Bioenergy 2000, 19, 229–244. [Google Scholar] [CrossRef] [Green Version]
- Depuydt, D.E.C.; Billington, L.; Fuentes, C.; Sweygers, N.; Dupont, C.; Appels, L.; Ivens, J.; van Vuure, A.W. European bamboo fibres for composites applications, study on the seasonal influence. Ind. Crops Prod. 2019, 133, 304–316. [Google Scholar] [CrossRef]
- Van Wassenhove, R.; De Laet, L.; Vassilopoulos, A.P. A 3D printed bio-composite removable connection system for bamboo spatial structures. Compos. Struct. 2021, 269, 114047. [Google Scholar] [CrossRef]
- Caldas, L.; Pittau, F.; Andreola, V.; Habert, G.; Saraiva, A.; Filho, R.T. Dynamic life cyle carbon assessment of three bamboo bio-concretes in Brazil. Acad. J. Civ. Eng. 2019, 37, 593–599. [Google Scholar]
- Liu, L.; Li, H.; Lazzaretto, A.; Manente, G.; Tong, C.; Liu, Q.; Li, N. The development history and prospects of biomass-based insulation materials for buildings. Renew. Sustain. Energy Rev. 2017, 69, 912–932. [Google Scholar] [CrossRef]
- Sandak, A.; Sandak, J.; Brzezicki, M.; Kutnar, A. Bio-Based Building Skin; Environmental Footprints and Eco-Design of Products and Processes; Springer: Singapore, 2019. [Google Scholar]
- Haneef, M.; Ceseracciu, L.; Canale, C.; Bayer, I.S.; Heredia-Guerrero, J.A.; Athanassiou, A. Advanced Materials from Fungal Mycelium: Fabrication and Tuning of Physical Properties. Sci. Rep. 2017, 7, 41292. [Google Scholar] [CrossRef]
- Attias, N.; Danai, O.; Abitbol, T.; Tarazi, E.; Ezov, N.; Pereman, I.; Grobman, Y.J. Mycelium bio-composites in industrial design and architecture: Comparative review and experimental analysis. J. Clean. Prod. 2020, 246, 119037. [Google Scholar] [CrossRef]
- Lelivelt, R. The Mechanical Possibilities of Mycelium Materials—Eindhoven University of Technology Research Portal. 2015. Available online: https://pure.tue.nl/ws/portalfiles/portal/47018924/793800-1.pdf (accessed on 24 August 2021).
- Jones, M.; Bhat, T.; Kandare, E.; Thomas, A.; Joseph, P.; Dekiwadia, C.; Yuen, R.; John, S.; Ma, J.; Wang, C.H. Thermal Degradation and Fire Properties of Fungal Mycelium and Mycelium-Biomass Composite Materials. Sci. Rep. 2018, 8, 17583. [Google Scholar] [CrossRef]
- Breton, C.; Blanchet, P.; Amor, B.; Beauregard, R.; Chang, W.S. Assessing the climate change impacts of biogenic carbon in buildings: A critical review of two main dynamic approaches. Sustainability 2018, 10, 20. [Google Scholar] [CrossRef] [Green Version]
- Hoxha, E.; Passer, A.; Saade, M.R.M.; Trigaux, D.; Shuttleworth, A.; Pittau, F.; Allacker, K.; Habert, G. Biogenic carbon in buildings: A critical overview of LCA methods. Build. Cities 2020, 1, 504–524. [Google Scholar] [CrossRef]
- Levasseur, A.; Lesage, P.; Margni, M.; Samson, R. Biogenic Carbon and Temporary Storage Addressed with Dynamic Life Cycle Assessment. J. Ind. Ecol. 2013, 17, 117–128. [Google Scholar] [CrossRef]
- Brandão, M.; Levasseur, A.; Kirschbaum, M.U.F.; Weidema, B.P.; Cowie, A.L.; Jørgensen, S.V.; Hauschild, M.Z.; Pennington, D.W.; Chomkhamsri, K. Key issues and options in accounting for carbon sequestration and temporary storage in life cycle assessment and carbon footprinting. Int. J. Life Cycle Assess. 2013, 18, 230–240. [Google Scholar] [CrossRef]
- Correia, M.; Dipasquale, L.; Mecca, S. Heritage for Tomorrow; Firenze University Press: Firenze, Italy, 2014. [Google Scholar]
- Camere, S.; Karana, E. Fabricating materials from living organisms: An emerging design practice. J. Clean. Prod. 2018, 186, 570–584. [Google Scholar] [CrossRef]
- Çimen, Ö. Construction and built environment in circular economy: A comprehensive literature review. J. Clean. Prod. 2021, 305, 127180. [Google Scholar] [CrossRef]
- Elsacker, E.; Vandelook, S.; Brancart, J.; Peeters, E.; De Laet, L. Mechanical, physical and chemical characterisation of mycelium-based composites with different types of lignocellulosic substrates. PLoS ONE 2019, 14, e0213954. [Google Scholar] [CrossRef] [Green Version]
- Jones, M.; Mautner, A.; Luenco, S.; Bismarck, A.; John, S. Engineered mycelium composite construction materials from fungal biorefineries: A critical review. Mater. Des. 2020, 187, 108397. [Google Scholar] [CrossRef]
- Design Ecovative. Ecovative Design Mushroom Packaging Life Cycle Assessment. 2016. Available online: https://www.rit.edu/affiliate/nysp2i/sites/rit.edu.affiliate.nysp2i/files/docs/resources/Ecovative_Design_Compares_Environmental_Impact_of_Packaging_Materials.pdf (accessed on 11 September 2021).
- Girometta, C.; Picco, A.M.; Baiguera, R.M.; Dondi, D.; Babbini, S.; Cartabia, M.; Pellegrini, M.; Savino, E. Physico-mechanical and thermodynamic properties of mycelium-based biocomposites: A review. Sustainability 2019, 11, 281. [Google Scholar] [CrossRef] [Green Version]
- Hilton, B. Using LCA to Prioritize Process Changes: A Mushroom Packaging LCA Case Study. Available online: https://studylib.net/doc/18078297/remanufacturing-lca (accessed on 1 September 2021).
- Jones, M.; Gandia, A.; John, S.; Bismarck, A. Leather-like material biofabrication using fungi. Nat. Sustain. 2021, 4, 9–16. [Google Scholar] [CrossRef]
- Vivai OnlyMoso di Fabrizio Pecci, 2021. Onlymoso [WWW Document]. Available online: https://onlymoso.it/ (accessed on 26 November 2021).
- PRé, 2021. SimaPro 9.2. Available online: https://simapro.com/wp-content/uploads/2021/07/SimaPro920WhatIsNew.pdf (accessed on 1 July 2021).
- Moreno Ruiz, E.; Valsasina, L.; Fitzgerald, D.; Brunner, F.; Vadenbo, C.; Bauer, C.; Bourgault, G.; Symeonidis, A.; Wernet, G. Documentation of Changes Implemented in the Ecoinvent Database v3. 4. Ecoinvent. Zürich 2017, Switzerland 8. Available online: https://ecoinvent.org/wp-content/uploads/2021/09/Change-Report-v3.8.pdf (accessed on 27 July 2021).
- Lin, X.C.; Chow, T.Y.; Chen, H.H.; Liu, C.C.; Chou, S.J.; Huang, B.L.; Kuo, C.I.; Wen, C.K.; Huang, L.C.; Fang, W. Understanding bamboo flowering based on large-scale analysis of expressed sequence tags. Genet. Mol. Res. 2010, 9, 1085–1093. [Google Scholar] [CrossRef]
- Appels, F.V.W.; Camere, S.; Montalti, M.; Karana, E.; Jansen, K.M.B.; Dijksterhuis, J.; Krijgsheld, P.; Wösten, H.A.B. Fabrication factors influencing mechanical, moisture- and water-related properties of mycelium-based composites. Mater. Des. 2019, 161, 64–71. [Google Scholar] [CrossRef]
- Elsacker, E.; Vandelook, S.; Van Wylick, A.; Ruytinx, J.; De Laet, L.; Peeters, E. A comprehensive framework for the production of mycelium-based lignocellulosic composites. Sci. Total Environ. 2020, 725, 138431. [Google Scholar] [CrossRef] [PubMed]
- ISO 22007-2; Plastics—Determination of Thermal Conductivity and Thermal Diffusivity—Part 2: Transient Plane Heat Source (Hot Disc) Method. ISO: Genève, Switzerland, 2015.
- Atanasiu, B.; Maio, J.; Staniaszek, D.; Kouloumpi, I.; Kenkmann, T. Overview of the EU-27 Building Policies and Programs. Factsheets on the Nine Entranze Target Countries. 2014. Available online: https://www.entranze.eu/files/downloads/D5_1_3/ENTRANZE_Integration_of_report_D5.1_D5.2_D5.3_final.pdf (accessed on 10 October 2021).
- Di Milano, P. MaBa.SAPERlab [WWW Document]. 2020. Available online: https://www.dabc.polimi.it/en/abclab/le-unita/mabasaperlab/ (accessed on 26 November 2021).
- ISO 14040; Environmental Management—Life Cycle Assessment—Principles and Framework. ISO: Genève, Switzerland, 2006.
- Guest, G.; Cherubini, F.; Strømman, A.H. Global Warming Potential of Carbon Dioxide Emissions from Biomass Stored in the Anthroposphere and Used for Bioenergy at End of Life. J. Ind. Ecol. 2013, 17, 20–30. [Google Scholar] [CrossRef]
- European Commission, Official Journal of EU, L 312, 19.11.2008. Directive 2008/98/EC of the European Parliament and of the Council of 19 November 2008 on Waste and Repealing Certain Directives. Available online: http://eur-lex.europa.eu/LexUriServ/LexUriServ.do?uri¼OJ:L:2008:312:0003:0030:en:PDF (accessed on 5 August 2021).
- Stoeva, K.; Alriksson, S. Influence of recycling programmes on waste separation behaviour. Waste Manag. 2017, 68, 732–741. [Google Scholar] [CrossRef] [PubMed]
- Vaverková, M.D. Landfill impacts on the environment—Review. Geosciences 2019, 9, 431. [Google Scholar] [CrossRef] [Green Version]
- Dai, X.; Hua, Y.; Liu, R.; Chen, S.; Li, H.; Dai, L.; Cai, C. Biomethane production by typical straw anaerobic digestion: Deep insights of material compositions and surface properties. Bioresour. Technol. 2020, 313, 123643. [Google Scholar] [CrossRef]
- Levasseur, A. 2010. New Generation Carbon Footprinting, CIRAIG [WWW Document]. Available online: https://ciraig.org/pdf/DYNCO2_InstructionManual.pdf (accessed on 4 July 2021).
- Sébastien, L.; Goulouti, K.; Favre, D.; Giorgi, M.; Padey, P.; Volland, B.; Farsi, M.; Habert, G.; Galimshina, A. Analysis of Lifetimes of Building Elements in the Literature and in Renovation Practices and Sensitivity Analyses on Building LCA & LCC. Erneuern! Sanierungsstrategien Für den Gebäudepark. 2020. Available online: https://www.researchgate.net/publication/349139276_Analysis_of_lifetimes_of_building_elements_in_the_literature_and_in_renovation_practices_and_sensitivity_analyses_on_building_LCA_LCC#fullTextFileContent (accessed on 2 November 2021).
- Göswein, V.; Silvestre, J.D.; Sousa Monteiro, C.; Habert, G.; Freire, F.; Pittau, F. Influence of material choice, renovation rate, and electricity grid to achieve a Paris Agreement-compatible building stock: A Portuguese case study. Build. Environ. 2021, 195, 107773. [Google Scholar] [CrossRef]
- Yadav, M.; Agarwal, M. Bio-based building materials for sustainable future: An overview. Mater. Today Proc. 2021, 43, 2895–2902. [Google Scholar] [CrossRef]










| Process Unit | Fuel | Tractor Use | Tractor Consumption |
|---|---|---|---|
| (kg/h) | (h/ha) | (kg) | |
| Ploughing | 14.63 | 5 | |
| Harrowing-1 | 14.63 | 2.5 | 36.56 |
| Fertilization-1 | 8.78 | 1 | 8.78 |
| Harrowing-2 | 14.63 | 2 | 29.26 |
| Thinning | 1.00 | 10 | 10 |
| Harvesting | 1.05 | 36/42 | 37.80/44.10 |
| Input | Quantity |
|---|---|
| (kg) | |
| Ammonium nitrate phosphate | 160 |
| Potassium chloride | 80 |
| Phosphor | 60 |
| Seeds | 50 |
| Process Unit | Quantity | Duration | Energy Consumption |
|---|---|---|---|
| (h) | (kWh) | ||
| Homogenization | 0.2 bags | 0.0056 | 0.0056 |
| Sterilization | 3 bags | 0.6670 | 0.205 |
| Drying | 15 samples | 7 | 1.037 |
| n. | Cod. | Stratigraphy | Thickness | Density | Thermal Conductivity (λ) |
|---|---|---|---|---|---|
| (m) | (kg/m3) | (W/m K) | |||
| 1 | GYP | Gypsum–lime plaster | 0.025 | 925 | 0.70 |
| 2 | BRI | Brick | 0.200 | 900 | 0.36 |
| 3 | CEM | Cement plaster | 0.025 | 1550 | 0.80 |
| Bio-based alternatives | |||||
| 4 | MYC | Mycelium–bamboo composite | 0.092 | 229 | 0.08 |
| 4 | STR | Straw | 0.063 | 95 | 0.05 |
| 4 | COT | Cotton stalk | 0.048 | 427.5 | 0.04 |
| 4 | COR | Cork | 0.048 | 114 | 0.04 |
| 4 | KEN | Kenaf | 0.046 | 171 | 0.04 |
| 5 | LIM | Lime plaster | 0.008 | 1359 | 0.67 |
| Fossil-based alternative | |||||
| 4 | EPS | EPS | 0.048 | 30 | 0.04 |
| 5 | CEM | Cement Plaster | 0.006 | 1550 | 0.80 |
![]() | |||||
Publisher’s Note: MDPI stays neutral with regard to jurisdictional claims in published maps and institutional affiliations. |
© 2022 by the authors. Licensee MDPI, Basel, Switzerland. This article is an open access article distributed under the terms and conditions of the Creative Commons Attribution (CC BY) license (https://creativecommons.org/licenses/by/4.0/).
Share and Cite
Carcassi, O.B.; Minotti, P.; Habert, G.; Paoletti, I.; Claude, S.; Pittau, F. Carbon Footprint Assessment of a Novel Bio-Based Composite for Building Insulation. Sustainability 2022, 14, 1384. https://doi.org/10.3390/su14031384
Carcassi OB, Minotti P, Habert G, Paoletti I, Claude S, Pittau F. Carbon Footprint Assessment of a Novel Bio-Based Composite for Building Insulation. Sustainability. 2022; 14(3):1384. https://doi.org/10.3390/su14031384
Chicago/Turabian StyleCarcassi, Olga Beatrice, Pietro Minotti, Guillaume Habert, Ingrid Paoletti, Sophie Claude, and Francesco Pittau. 2022. "Carbon Footprint Assessment of a Novel Bio-Based Composite for Building Insulation" Sustainability 14, no. 3: 1384. https://doi.org/10.3390/su14031384
APA StyleCarcassi, O. B., Minotti, P., Habert, G., Paoletti, I., Claude, S., & Pittau, F. (2022). Carbon Footprint Assessment of a Novel Bio-Based Composite for Building Insulation. Sustainability, 14(3), 1384. https://doi.org/10.3390/su14031384


