Trends and Challenges Regarding Cyber Risk Mitigation by CISOs—A Systematic Literature and Experts’ Opinion Review Based on Text Analytics
Abstract
:1. Introduction
1.1. The CISO’s Role: Protecting against Information and Cyber Security Risks
- (1)
- Legacy software: systems that run on such software lack the authentication, verification, integrity, and patches for recently found vulnerabilities required to secure uncontrolled access to them.
- (2)
- Default configuration: a situation in which out-of-the-box systems or applications holding the default password or baseline configuration can be easily hacked by cyber attackers.
- (3)
- Lack of encryption and authentication in SCADA commands and industrial control protocols (OT) as well as in IT systems (enabling, for instance, man-in-the-middle attacks).
- (4)
- Remote access policies: unaudited remote access servers which are used by hackers as backdoors to penetrate OT networks and take over LAN (local area network) compartments.
- (5)
- Policies and procedures that are not enforced or set as mandatory guidelines.
- (6)
- Lack of network segmentation, which may derive from a network misconfiguration or a failure in the firewall rule-set design and exposes the company to malicious activities.
- (7)
- DDoS attacks used by cyber attackers to sabotage systems, especially if they run vulnerable unpatched applications.
- (8)
- Web application attacks that derive from the poor design of human-computer interfaces (HMI) and their programmable logic processes. An example of these is the structured query language (SQL) injection attack, which is considered to be the most common web hacking technique; it uses an SQL injection code to destroy the victims’ database by bypassing the authentication process of the targeted web page.
- (9)
- Malware: systems and applications that are exposed to malware should run and incorporate host and endpoint-based anti-malware protection tools; this also includes patch-management polices to reduce the level of risk exposure.
- (10)
- Command injection, which involves the insertion of unverified instructions in the company’s servers and may cause an execution of undesired commands by OT systems.
- (11)
- Phishing Attacks: a type of social engineering attack which is often used to steal data such as login credentials. Recipients are tricked into opening a malicious link that may lead to the installation of malware or expose sensitive information to the hacker.
1.2. Research Aim and Research Questions
- In what manner do existing and new cyber threats influence the CISO’s role and ability to mitigate them successfully as a function of their knowledge and skills, according to the scientific literature?
- Have corporate attitudes toward investing in CISOs’ training and knowledge changed with the emergence of new cyber security threats in recent years?
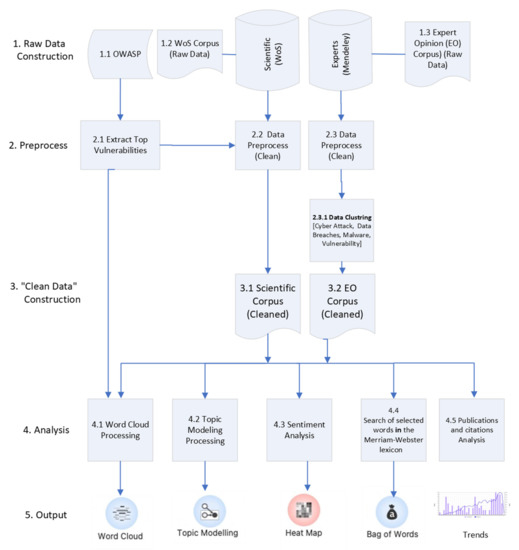
2. Materials and Methods
2.1. General
- Objective I: Analysis of the relevant scientific and expert opinion literature for the period between 2012 and 2022.
- Derived Question 1: What trends regarding cyber threats and related vulnerabilities are portrayed in the literature?
- Derived Question 2: What can be learned from the analysis of the extant literature about CISOs’ cyber security skills and their success in implementing cyber security policies and frameworks?
- Objective II: Analysis of corporate attitudes toward investing in CISOs’ cyber security training and knowledge.
- Derived Question 3: To what extent have these attitudes changed throughout the years (assuming that there have been changes in cyber threats)?
- Derived Question 4: Are these attitudes in line with the current scientific literature and the cyber security experts’ views as reflected in published expert opinion columns?
2.2. Data Collection
2.3. Data Analysis
2.3.1. Scientific Paper Extraction According to Topic and Affiliated Keywords
- Science Citation Index Expanded (SCI-EXPANDED):1993–present
- Social Sciences Citation Index (SSCI): 1993–present
- Arts & Humanities Citation Index (AHCI): 1993–present
- Conference Proceedings Citation Index—Science (CPCI-S): 1990–present
- Conference Proceedings Citation Index—Social Science & Humanities (CPCI-SSH): 1990–present
- Emerging Sources Citations Index (ESCI): 2015–present.
2.3.2. Extraction and Analysis of Vulnerabilities List and Cyber Experts’ Opinion Articles
Topic Modeling and Sentiment Analysis
Topic Modeling Using the LDA Method and Sentiment Analysis
3. Results
3.1. Science Mapping and Scientometric Data Analysis
3.1.1. Distribution of Documents Related to Cyber Security and CISO Appearing in the Scientific Literature in 1991–2022
3.1.2. Topic Modeling and Sentiment Analysis
- (1)
- “We conclude that as the CISO role continues to develop CISOs need to reflect on effective ways of achieving credibility in their organizations and, in particular, to work on communicating with employees and engaging them in security initiatives” [27] (p. 396).
- (2)
- “While it may seem obvious that their role is to define and deliver organizational security goals, there has been little discussion on what makes a CISO able to deliver this effectively” [27] (p. 396).
- (3)
- “CISOs and CIOs need to know better than anyone the security pulse of their organizations. On the other hand, they cannot be flooded with every changing detail” [28].
- (4)
- “Moreover, CIOs and CISOs are heavily dependent on their team for knowledge and often lack the immediate interaction with the events in real-time” [29].
4. Discussion
5. Conclusions
6. Limitations and Further Research
Funding
Institutional Review Board Statement
Informed Consent Statement
Data Availability Statement
Acknowledgments
Conflicts of Interest
References
- Hasan, M.; Islam, M.M.; Zarif, M.I.I.; Hashem, M.M.A. Attack and anomaly detection in IoT sensors in IoT sites using machine learning approaches. Internet Things 2019, 7, 100059. [Google Scholar] [CrossRef]
- Mantha, B.R.; de Soto, B.G. Cyber security challenges and vulnerability assessment in the construction industry. In Proceeding of the Creative Construction Conference 2019, Budapest, Hungary, 29 June–2 July 2019; pp. 29–37. [Google Scholar]
- Carr, M. Public–private partnerships in national cyber-security strategies. Int. Aff. 2016, 92, 43–62. [Google Scholar] [CrossRef]
- Pienta, D.; Thatcher, J.B.; Johnston, A.C. A taxonomy of phishing: Attack types spanning economic, temporal, breadth, and target boundaries. In Proceedings of the 13th Pre-ICIS Workshop on Information Security and Privacy, San Francisco, CA, USA, 13 December 2018; Volume 1, pp. 2216–2224. [Google Scholar]
- Anghel, M.; Racautanu, A. A note on different types of ransomware attacks. Cryptol. Eprint Arch. 2019, 605. [Google Scholar]
- Kwon, K.H.; Shakarian, J. Black-hat hackers’ crisis information processing in the darknet: A case study of cyber underground market shutdowns. In Networks, Hacking, and Media–Citams@30: Now and Then and Tomorrow; Studies in Media and Communications, Volume 17; Wellman, B., Robinson, L., Brienza, C., Chen, W., Cotton, S., Eds.; Emerald Publishing Limited: Bingley, UK, 2018; pp. 113–135. [Google Scholar]
- Black Hat, White Hat, and Gray Hat Hackers—Definition and Explanation. Available online: https://www.kaspersky.com/resource-center/definitions/hacker-hat-type (accessed on 1 January 2022).
- Shetty, S.; McShane, M.; Zhang, L.; Kesan, J.P.; Kamhoua, C.A.; Kwiat, K.; Njilla, L.L. Reducing informational disadvantages to improve cyber risk management. Geneva Pap. Risk Insur. Issues Pract. 2018, 43, 224–238. [Google Scholar] [CrossRef]
- Naumov, S.; Kabanov, I. Dynamic framework for assessing cyber security risks in a changing environment. In Proceedings of the 2016 International Conference on Information Science and Communications Technologies (ICISCT), Tashkent, Uzbekistan, 2–4 November 2016; pp. 1–4. [Google Scholar]
- Amin, Z. A practical road map for assessing cyber risk. J. Risk Res. 2019, 22, 32–43. [Google Scholar] [CrossRef]
- Mailloux, L.O.; McEvilley, M.A.; Khou, S.; Pecarina, J.M. Putting the “Systems” in Security Engineering: An Examination of NIST Special Publication 800–160. IEEE Secur. Priv. 2016, 14, 76–80. [Google Scholar] [CrossRef]
- Masduki, B.W.; Ramli, K.; Salman, M. Leverage intrusion detection system framework for cyber situational awareness system. In Proceedings of the 2017 International Conference on Smart Cities, Automation & Intelligent Computing Systems (ICON-SONICS), Yogyakarta, Indonesia, 8–10 November 2017; pp. 64–69. [Google Scholar]
- Shcherbakov, M.V.; Glotov, A.V.; Cheremisinov, S.V. Proactive and predictive maintenance of cyber-physical systems. In Cyber-Physical Systems: Advances in Design & Modelling, 1st ed.; Kravets, A.G., Bolshakov, A.A., Shcherbakov, M.V., Eds.; Springer: Cham, Switzerland, 2020; Volume 259, pp. 263–278. [Google Scholar]
- Easttom, C.; Butler, W. A modified McCumber cube as a basis for a taxonomy of cyber attacks. In Proceedings of the 2019 IEEE 9th Annual Computing and Communication Workshop and Conference (CCWC), Las Vegas, NV, USA, 7–9 January 2019; pp. 943–949. [Google Scholar]
- Jamilov, R.; Rey, H.; Tahoun, A. The anatomy of cyber risk. NBER Working Paper 28906, National Bureau of Economic Research. 2021. Available online: https://www.nber.org/papers/w28906 (accessed on 1 January 2022).
- Karanja, E.; Rosso, M.A. The chief information security officer: An exploratory study. J. Int. Technol. Inf. Manag. 2017, 26, 23–47. [Google Scholar]
- Sardi, L.; Idri, A.; Fernández-Alemán, J.L. A systematic review of gamification in e-Health. J. Biomed. Inform. 2017, 71, 31–48. [Google Scholar] [CrossRef] [PubMed]
- Northern, B.; Burks, T.; Hatcher, M.; Rogers, M.; Ulybyshev, D. VERCASM-CPS: Vulnerability Analysis and Cyber Risk Assessment for Cyber-Physical Systems. Information 2021, 12, 408. [Google Scholar] [CrossRef]
- Ahmed, F.; Anwar, T.; Tanvir, S.; Saha, R.; Shoumo, S.Z.H.; Hossain, S.; Rasel, A.A. Cybersecurity News Article Dataset; Mendeley Data, V1; Elsevier: Amsterdam, The Netherlands, 2021. [Google Scholar]
- Gheyas, I.A.; Abdallah, A.E. Detection and Prediction of Insider Threats to Cyber Security: A Systematic Literature Review and Meta-Analysis. Big Data Anal. 2016, 1, 6. [Google Scholar] [CrossRef] [Green Version]
- Mounika, V.; Yuan, X.; Bandaru, K. Analyzing CVE Database Using Unsupervised Topic Modelling. In Proceedings of the 2019 International Conference on Computational Science and Computational Intelligence (CSCI), Las Vegas, NV, USA, 5–7 December 2019; pp. 72–77. [Google Scholar]
- Hornik, K.; Grün, B. Topicmodels: An R package for fitting topic models. J. Stat. Soft. 2011, 40, 1–30. [Google Scholar] [CrossRef] [Green Version]
- Korenčić, D.; Ristov, S.; Repar, J.; Šnajder, J. A Topic Coverage Approach to Evaluation of Topic Models. IEEE Access 2021, 9, 123280–123312. [Google Scholar] [CrossRef]
- Steyvers, M.; Griffiths, T. Probabilistic topic models. In Handbook of Latent Semantic Analysis, 1st ed.; Landauer, T.K., McNamara, D.S., Dennis, S., Kintsch, W., Eds.; Psychology Press: New York, NY, USA, 2007; pp. 427–448. [Google Scholar]
- Boyd-Graber, J.; Blei, D. Multilingual Topic Models for Unaligned Text. arXiv 2012, arXiv:1205.2657. [Google Scholar]
- Steves, M.; Greene, K.; Theofanos, M. Categorizing Human Phishing difficulty: A Phish Scale. J. Cybersecur. 2020, 6, tyaa009. [Google Scholar] [CrossRef]
- Ashenden, D.; Sasse, A. CISOs and organisational culture: Their own worst enemy? Comput. Secur. 2013, 39, 396–405. [Google Scholar] [CrossRef] [Green Version]
- Khandelwal, S. Popular Period Tracking Apps Share Your Sexual Health Data With Facebook. The Hacker News, 12 September 2019. Available online: https://thehackernews.com/2019/09/facebook-period-tracker-privacy.html (accessed on 1 January 2022).
- CISO Kit—Breach Protection in the Palm of Your Hand. The Hacker News, 11 September 2019.










| Keywords: CISO + | Year | Author(s) | Title | # of Citations |
|---|---|---|---|---|
| Risk Management | 2018 | Islam, MS; Farah, N; Stafford, TF | Factors associated with security/cybersecurity audit by internal audit function | 107 |
| 2021 | Smith, T; Tadesse, AF; Vincent, NE | The impact of CIO characteristics on data breaches | 100 | |
| 2018 | Moon, YJ; Choi, M; Armstrong, DJ | The impact of relational leadership and social alignment on information security system effectiveness in Korean governmental organizations | 95 | |
| 2021 | Haislip, J; Lim, JH; Pinsker, R | The Impact of Executives’ IT Expertise on Reported Data Security Breaches | 95 | |
| 2017 | Karanja, E | The role of the chief information security officer in the management of IT security | 90 | |
| Risk Assessment | 2018 | Islam, MS; Farah, N; Stafford, TF | Factors associated with security/cybersecurity audit by internal audit function | 107 |
| 2017 | Karanja, E | The role of the chief information security officer in the management of IT security | 90 | |
| 2018 | Maynard, SB; Onibere, M; Ahmad, A | Defining the Strategic Role of the Chief Information Security Officer | 79 | |
| 2018 | Steinbart, PJ; Raschke, RL; Gal, G; Dilla, WN | The influence of a good relationship between the internal audit and information security functions on information security outcomes | 76 | |
| 2016 | Dor, D; Elovici, Y | A model of the information security investment decision-making process | 57 | |
| Awareness | 2018 | Islam, MS; Farah, N; Stafford, TF | Factors associated with security/cybersecurity audit by internal audit function | 107 |
| 2017 | Karanja, E | The role of the chief information security officer in the management of IT security | 90 | |
| 2018 | Maynard, SB; Onibere, M; Ahmad, A | Defining the Strategic Role of the Chief Information Security Officer | 79 | |
| 2019 | Musarurwa, A; Flowerday, S; Cilliers, L | The bring-your-own-device unintended administrator: A perspective from Zimbabwe | 67 | |
| 2016 | Dor, D; Elovici, Y | A model of the information security investment decision-making process | 57 | |
| Training | 2017 | Karanja, E | The role of the chief information security officer in the management of IT security | 90 |
| 2018 | Maynard, SB; Onibere, M; Ahmad, A | Defining the Strategic Role of the Chief Information Security Officer | 79 | |
| 2018 | Steinbart, PJ; Raschke, RL; Gal, G; Dilla, WN | The influence of a good relationship between the internal audit and information security functions on information security outcomes | 76 | |
| 2009 | Kaplan, SE; Samuels, JA; Thorne, L | Ethical norms of CFO insider trading | 62 | |
| 2020 | Morrone, C; Ruggiero, A; Attias, L | Suggestions to Bridge the Digital Skills Gap and Overcome the Italian ‘Digital Emergency’ | 58 | |
| Guidelines | 2017 | Karanja, E | The role of the chief information security officer in the management of IT security | 90 |
| 2018 | Maynard, SB; Onibere, M; Ahmad, A | Defining the Strategic Role of the Chief Information Security Officer | 79 | |
| 2018 | Steinbart, PJ; Raschke, RL; Gal, G; Dilla, WN | The influence of a good relationship between the internal audit and information security functions on information security outcomes | 76 | |
| 2016 | Dor, D; Elovici, Y | A model of the information security investment decision-making process | 57 | |
| 2021 | Bradley, JR; Forgione, DA; Michalek, JE | Are federal single audit reports of internal control weaknesses a useful tool for evaluating management? The case of charter schools | 39 |
| # | Publish Date | CVE ID | Vulnerability Type(s) | Score |
|---|---|---|---|---|
| 1 | 6 December 2021 | CVE-2021-43033 | Exec Code | 10 |
| 2 | 1 December 2021 | CVE-2021-44480 | 9.3 | |
| 3 | 1 December 2021 | CVE-2021-43360 | Exec Code | 9 |
| 4 | 1 December 2021 | CVE-2021-43359 | Exec Code | 9 |
| 5 | 30 November 2021 | CVE-2021-43283 | Exec Code | 9 |
| 6 | 23 November 2021 | CVE-2021-42784 | 10 | |
| 7 | 23 November 2021 | CVE-2021-42783 | 10 | |
| 8 | 23 November 2021 | CVE-2021-43019 | Exec Code | 9.3 |
| 9 | 22 November 2021 | CVE-2021-43015 | Exec Code Mem. Corr. | 9.3 |
| 10 | 22 November 2021 | CVE-2021-42738 | Exec Code Mem. Corr. | 9.3 |
| 11 | 19 November 2021 | CVE-2021-43408 | Exec Code Sql | 9 |
| 12 | 19 November 2021 | CVE-2021-42338 | Exec Code Bypass | 10 |
| 13 | 19 November 2021 | CVE-2021-41435 | Bypass | 10 |
| 14 | 18 November 2021 | CVE-2021-42524 | Exec Code | 9.3 |
| 15 | 18 November 2021 | CVE-2021-42272 | Exec Code | 9.3 |
| 16 | 18 November 2021 | CVE-2021-42271 | Exec Code | 9.3 |
| 17 | 18 November 2021 | CVE-2021-42270 | Exec Code | 9.3 |
| 18 | 18 November 2021 | CVE-2021-42269 | Exec Code | 9.3 |
| 19 | 18 November 2021 | CVE-2021-42267 | Exec Code Overflow Mem. Corr. | 9.3 |
| 20 | 18 November 2021 | CVE-2021-42266 | Exec Code Mem. Corr. | 9.3 |
| 21 | 16 November 2021 | CVE-2021-43046 | 9.3 | |
| 22 | 16 November 2021 | CVE-2021-43048 | 10 | |
| 23 | 16 November 2021 | CVE-2021-43013 | Exec Code Mem. Corr. | 9.3 |
| 24 | 16 November 2021 | CVE-2021-43012 | Exec Code Mem. Corr. | 9.3 |
| 25 | 16 November 2021 | CVE-2021-43011 | Exec Code Mem. Corr. | 9.3 |
| 26 | 16 November 2021 | CVE-2021-42731 | Exec Code Overflow | 9.3 |
| 27 | 16 November 2021 | CVE-2021-42726 | Exec Code Mem. Corr. | 9.3 |
| 28 | 16 November 2021 | CVE-2021-42723 | Exec Code Mem. Corr. | 9.3 |
| 29 | 16 November 2021 | CVE-2021-42721 | Exec Code Overflow | 9.3 |
| 30 | 15 November 2021 | CVE-2021-42839 | Exec Code | 9 |
| 31 | 13 November 2021 | CVE-2021-41653 | Exec Code | 10 |
| 32 | 11 November 2021 | CVE-2021-43397 | 9 | |
| 33 | 10 November 2021 | CVE-2021-42298 | Exec Code | 9.3 |
| 34 | 8 November 2021 | CVE-2021-42372 | Exec Code | 9 |
| 35 | 8 November 2021 | CVE-2021-42077 | Sql Bypass | 10 |
| 36 | 7 November 2021 | CVE-2021-43413 | 9 | |
| 37 | 5 November 2021 | CVE-2021-42237 | Exec Code | 10 |
| 38 | 5 November 2021 | CVE-2021-42669 | Exec Code | 10 |
| 39 | 4 November 2021 | CVE-2021-42057 | Exec Code | 9.3 |
| 40 | 3 November 2021 | CVE-2021-43130 | Sql | 10 |
| 41 | 27 October 2021 | CVE-2021-41619 | Exec Code | 9 |
| 42 | 22 October 2021 | CVE-2021-42840 | Exec Code | 9 |
| 43 | 8 October 2021 | CVE-2021-42109 | 10 | |
| 44 | 7 October 2021 | CVE-2021-42071 | Exec Code | 10 |
| 45 | 30 September 2021 | CVE-2021-41301 | Bypass | 10 |
| 46 | 30 September 2021 | CVE-2021-41299 | 10 | |
| 47 | 30 September 2021 | CVE-2021-41290 | Exec Code | 10 |
| 48 | 24 September 2021 | CVE-2021-41583 | 9 | |
| 49 | 17 September 2021 | CVE-2021-41315 | Exec Code | 9 |
| 50 | 17 September 2021 | CVE-2021-41383 | Exec Code | 9 |
| 51 | 31 December 2020 | CVE-2020-35895 | 10 | |
| 52 | 15 July 2019 | CVE-2019-1010298 | Exec Code Overflow | 10 |
| 53 | 15 July 2019 | CVE-2019-1010297 | Exec Code Overflow | 10 |
| 54 | 15 July 2019 | CVE-2019-1010296 | Exec Code Overflow | 10 |
| Date | Link | Title | Label |
|---|---|---|---|
| 27 August 2021 | https://thehackernews.com/2021/08/critical-cosmos-database-flaw-affected.html (accessed on 19 December 2021) | Critical Cosmos Database Flaw Affected Thousands of Microsoft Azure Customers | Data Breaches |
| 13 August 2021 | https://thehackernews.com/2021/08/researchers-detail-modus-operandi-of.html (accessed on 19 December 2021) | Researchers Detail Modus Operandi of ShinyHunters Cyber Crime Group | Data Breaches |
| 13 June 2021 | https://thehackernews.com/2021/06/chinese-hackers-believed-to-be-behind.html (accessed on 23 December 2021) | Chinese Hackers Believed to be Behind Second Cyberattack on Air India | Data Breaches |
| 10 June 2021 | https://thehackernews.com/2021/06/using-breached-password-detection.html (accessed on 23 December 2021) | Using Breached Password Detection Services to Prevent Cyberattack | Using Breached Password Detection Services to Prevent Cyberattack |
| 13 May 2021 | https://thehackernews.com/2021/05/can-data-protection-systems-prevent.html (accessed on 23 December 2021) | Can Data Protection Systems Prevent Data At Rest Leakage? | Data Breaches |
| Web of Science Categories: CISO + Risk Management | Record Count | % of 32 |
| Computer Science Information Systems | 16 | 50 |
| Web of Science Categories: CISO + Risk Assessment | Record Count | % of 17 |
| Computer Science Information Systems | 12 | 70.588 |
| Web of Science Categories: CISO + Awareness | Record Count | % of 18 |
| Computer Science Information Systems | 11 | 61.111 |
| Web of Science Categories: CISO + Training | Record Count | % of 21 |
| Computer Science Information Systems | 11 | 52.381 |
| Web of Science Categories: CISO + Guidelines | Record Count | % of 22 |
| Computer Science Information Systems | 12 | 54.545 |
| Web of Science Categories: CISO + Risk Management | Record Count | % of 32 |
| Computer Science Information Systems | 16 | 50 |
| Management | 7 | 21.875 |
| Business Finance | 6 | 18.75 |
| Computer Science Theory Methods | 6 | 18.75 |
| Information Science Library Science | 6 | 18.75 |
| Business | 4 | 12.5 |
| Computer Science Software Engineering | 4 | 12.5 |
| Computer Science Artificial Intelligence | 1 | 3.125 |
| Imaging Science Photographic Technology | 1 | 3.125 |
| Web of Science Categories: CISO + Risk Assessment | Record Count | % of 17 |
| Computer Science Information Systems | 12 | 70.588 |
| Computer Science Theory Methods | 4 | 23.529 |
| Business | 2 | 11.765 |
| Business Finance | 2 | 11.765 |
| Computer Science Software Engineering | 2 | 11.765 |
| Information Science Library Science | 2 | 11.765 |
| Management | 2 | 11.765 |
| Computer Science Artificial Intelligence | 1 | 5.882 |
| Engineering Electrical Electronic | 1 | 5.882 |
| Imaging Science Photographic Technology | 1 | 5.882 |
| Operations Research Management Science | 1 | 5.882 |
| Telecommunications | 1 | 5.882 |
| Web of Science Categories: CISO + Awareness | Record Count | % of 18 |
| Computer Science Information Systems | 11 | 61.111 |
| Business | 3 | 16.667 |
| Computer Science Software Engineering | 3 | 16.667 |
| Computer Science Theory Methods | 3 | 16.667 |
| Information Science Library Science | 2 | 11.111 |
| Social Sciences Interdisciplinary | 2 | 11.111 |
| Management | 1 | 5.556 |
| Web of Science Categories: CISO + Training | Record Count | % of 21 |
| Computer Science Information Systems | 11 | 52.381 |
| Business | 4 | 19.048 |
| Computer Science Theory Methods | 4 | 19.048 |
| Computer Science Software Engineering | 3 | 14.286 |
| Information Science Library Science | 3 | 14.286 |
| Business Finance | 2 | 9.524 |
| Computer Science Cybernetics | 2 | 9.524 |
| Computer Science Interdisciplinary Applications | 2 | 9.524 |
| Management | 2 | 9.524 |
| Engineering Electrical Electronic | 1 | 4.762 |
| Nuclear Science Technology | 1 | 4.762 |
| Operations Research Management Science | 1 | 4.762 |
| Public Administration | 1 | 4.762 |
| Web of Science Categories: CISO + Guidelines | Record Count | % of 22 |
| Computer Science Information Systems | 12 | 54.545 |
| Computer Science Theory Methods | 4 | 18.182 |
| Computer Science Software Engineering | 3 | 13.636 |
| Business | 2 | 9.091 |
| Business Finance | 2 | 9.091 |
| Computer Science Interdisciplinary Applications | 2 | 9.091 |
| Education Educational Research | 2 | 9.091 |
| Engineering Electrical Electronic | 2 | 9.091 |
| Information Science Library Science | 2 | 9.091 |
| Computer Science Cybernetics | 1 | 4.545 |
| Education Scientific Disciplines | 1 | 4.545 |
| Health Care Sciences Services | 1 | 4.545 |
| Management | 1 | 4.545 |
| Nuclear Science Technology | 1 | 4.545 |
| Public Administration | 1 | 4.545 |
| Public Environmental Occupational Health | 1 | 4.545 |
| Risk Assessment | Cyber Guidelines | ||||
|---|---|---|---|---|---|
| Word | Frequency | Topic Specificity | Word | Frequency | Topic Specificity |
| Audit | 17 | 1 | Cyber | 18 | 1 |
| Internal | 14 | 1 | Organization | 13 | 0.83 |
| Cyber | 14 | 1 | Information | 42 | 0.79 |
| Officer | 11 | 1 | Internal | 16 | 0.79 |
| Chief | 12 | 0.86 | Data | 13 | 0.79 |
| Information | 21 | 0.79 | CISO | 28 | 0.72 |
| CISO | 20 | 0.78 | Chief | 14 | 0.6 |
| Business | 14 | 0.76 | Security | 72 | 0.58 |
| Security | 58 | 0.64 | Business | 11 | 0.57 |
| Risk | 12 | 0.59 | |||
| Cyber Risk Management | |||||
| Word | Frequency | Topic Specificity | |||
| Role | 23 | 0.2 | |||
| CISO | 28 | 0.19 | |||
| Internal | 23 | 0.19 | |||
| CIO | 23 | 0.18 | |||
| System | 22 | 0.18 | |||
| Cybersecurity | 27 | 0.16 | |||
| Study | 25 | 0.15 | |||
| Management | 47 | 0.11 | |||
| Chief | 37 | 0.089 | |||
| Risk | 76 | 0.082 | |||
| Cybersecurity | 38 | 0.078 | |||
| Security | 127 | 0.033 | |||
| Information | 103 | 0.032 | |||
| Category: CISO + RISK Management | ||||
|---|---|---|---|---|
| Ranking | Publication Year | Authors | Article Title | Cited Reference Count |
| 1 | 2018 | Islam, MS; Farah, N; Stafford, TF | Factors associated with security/cybersecurity audit by internal audit function | 107 |
| 2 | 2021 | Smith, T; Tadesse, AF; Vincent, NE | The impact of CIO characteristics on data breaches | 100 |
| 3 | 2018 | Moon, YJ; Choi, M; Armstrong, DJ | The impact of relational leadership and social alignment on information security system effectiveness in Korean governmental organizations | 95 |
| 4 | 2021 | Haislip, J; Lim, JH; Pinsker, R | The Impact of Executives’ IT Expertise on Reported Data Security Breaches | 95 |
| 5 | 2017 | Karanja, E | The role of the chief information security officer in the management of IT security | 90 |
| 6 | 2018 | Maynard, SB; Onibere, M; Ahmad, A | Defining the Strategic Role of the Chief Information Security Officer | 79 |
| 7 | 2018 | Steinbart, PJ; Raschke, RL; Gal, G; Dilla, WN | The influence of a good relationship between the internal audit and information security functions on information security outcomes | 76 |
| 8 | 2019 | Feng, C; Wang, TW | Does CIO risk appetite matter? Evidence from information security breach incidents | 75 |
| 9 | 2019 | Malatji, M; Von Solms, S; Marnewick, A | Socio-technical systems cybersecurity framework | 74 |
| 10 | 2017 | Johansson, B; Muhic, M | Relativism in the Cloud: Cloud Sourcing in virtue of IS Development Outsourcing—A literature review | 60 |
| 11 | 2016 | Dor, D; Elovici, Y | A model of the information security investment decision-making process | 57 |
| 12 | 2017 | Vincent, NE; Higgs, JL; Pinsker, RE | IT Governance and the Maturity of IT Risk Management Practices | 53 |
| 13 | 2017 | Amoozegar, A; Pukthuanthong, K; Walker, TJ | On the role of the chief risk officer and the risk committee in insuring financial institutions against litigation | 42 |
| 14 | 2012 | Carcary, M | Developing a Framework for Maturing IT Risk Management Capabilities | 39 |
| 15 | 2020 | Shibambu, A; Ngoepe, M | When rain clouds gather: Digital curation of South African public records in the cloud | 30 |
| 16 | 2017 | Roldan-Molina, G; Almache-Cueva, M; Silva-Rabadao, C; Yevseyeva, I; Basto-Fernandes, V | A Decision Support System for Corporations Cybersecurity Management | 29 |
| 17 | 2018 | Keskin, O; Tatar, U; Poyraz, O; Pinto, A; Gheorghe, A | Economics-Based Risk Management of Distributed Denial of Service Attacks: A Distance Learning Case Study | 29 |
| 18 | 2013 | Ashenden, D; Sasse, A | CISOs and organisational culture: Their own worst enemy? | 25 |
| 19 | 2020 | Garcia-Granados, F; Bahsi, H | Cybersecurity Knowledge Requirements for Strategic Level Decision Makers | 22 |
| 20 | 2009 | Stepanova, D; Parkin, SE; van Moorsel, A | A KNOWLEDGE BASE FOR JUSTIFIED INFORMATION SECURITY DECISION-MAKING | 19 |
| 21 | 2016 | Xie, JQ; Theocharidou, M; Barbarin, Y | Knowledge-Driven Scenario Development for Critical Infrastructure Protection | 18 |
| 22 | 2010 | van Cleeff, A | A Risk Management Process for Consumers: The Next Step in Information Security | 17 |
| 23 | 2018 | Kobezak, P; Marchany, R; Raymond, D; Tront, J | Host Inventory Controls and Systems Survey: Evaluating the CIS Critical Security Control One in Higher Education Networks | 17 |
| 24 | 2020 | Todorovic, Z; Todorovic, B; Tomas, D | THE ROLE OF INTERNAL AUDIT IN THE FIGHT AGAINST CYBER CRIME | 16 |
| 25 | 2008 | Whitten, D | The Chief Information Security Officer: An analysis of the skills required for success | 15 |
| 26 | 2009 | Johnson, ME; Goetz, E; Pfleeger, SL | Security through Information Risk Management | 13 |
| 27 | 2011 | Johnson, ME; Pfleeger, SL | Addressing Information Risk in Turbulent Times | 11 |
| 28 | 2019 | Kappelman, L; Johnson, V; Torres, R; Maurer, C; McLean, E | A study of information systems issues, practices, and leadership in Europe | 11 |
| 29 | 2016 | Hooper, V; McKissack, J | The emerging role of the CISO | 10 |
| 30 | 2005 | Orlandi, E | Risk assessment and risk evaluation of CIO’s position | 9 |
| 31 | 2020 | Potter, DO; Hurley, JS | The New Role of the ‘Next Generation’ CFO | 4 |
| 32 | 2004 | Lemaire, P; Delvaux, JL | ROI plus methodology to justify security investment | 0 |
| Category: CISO + Risk Assessment | ||||
| Ranking | Publication Year | Authors | Article Title | Cited Reference Count |
| 1 | 2018 | Islam, MS; Farah, N; Stafford, TF | Factors associated with security/cybersecurity audit by internal audit function | 107 |
| 2 | 2017 | Karanja, E | The role of the chief information security officer in the management of IT security | 90 |
| 3 | 2018 | Maynard, SB; Onibere, M; Ahmad, A | Defining the Strategic Role of the Chief Information Security Officer | 79 |
| 4 | 2018 | Steinbart, PJ; Raschke, RL; Gal, G; Dilla, WN | The influence of a good relationship between the internal audit and information security functions on information security outcomes | 76 |
| 5 | 2016 | Dor, D; Elovici, Y | A model of the information security investment decision-making process | 57 |
| 6 | 2019 | Mukherjee, P; Mazumdar, C | Security Concern as a Metric for Enterprise Business Processes | 48 |
| 7 | 2018 | Keskin, O; Tatar, U; Poyraz, O; Pinto, A; Gheorghe, A | Economics-Based Risk Management of Distributed Denial of Service Attacks: A Distance Learning Case Study | 29 |
| 8 | 2013 | Ashenden, D; Sasse, A | CISOs and organisational culture: Their own worst enemy? | 25 |
| 9 | 2020 | Garcia-Granados, F; Bahsi, H | Cybersecurity Knowledge Requirements for Strategic Level Decision Makers | 22 |
| 10 | 2016 | Xie, JQ; Theocharidou, M; Barbarin, Y | Knowledge-Driven Scenario Development for Critical Infrastructure Protection | 18 |
| 11 | 2020 | Todorovic, Z; Todorovic, B; Tomas, D | THE ROLE OF INTERNAL AUDIT IN THE FIGHT AGAINST CYBER CRIME | 16 |
| 12 | 2008 | Whitten, D | The Chief Information Security Officer: An analysis of the skills required for success | 15 |
| 13 | 2011 | Johnson, ME; Pfleeger, SL | Addressing Information Risk in Turbulent Times | 11 |
| 14 | 2019 | Kappelman, L; Johnson, V; Torres, R; Maurer, C; McLean, E | A study of information systems issues, practices, and leadership in Europe | 11 |
| 15 | 2016 | Hooper, V; McKissack, J | The emerging role of the CISO | 10 |
| 16 | 2005 | Orlandi, E | Risk assessment and risk evaluation of CIO’s position | 9 |
| 17 | 2004 | Lemaire, P; Delvaux, JL | ROI plus methodology to justify security investment | 0 |
| Category: CISO + Awareness | ||||
| Ranking | Publication Year | Authors | Article Title | Cited Reference Count |
| 1 | 2017 | Karanja, E | The role of the chief information security officer in the management of IT security | 90 |
| 2 | 2016 | Oh, H; Bae, J; Currim, IS; Lim, J; Zhang, Y | Marketing spending, firm visibility, and asymmetric stock returns of corporate social responsibility strengths and concerns | 87 |
| 3 | 2018 | Maynard, SB; Onibere, M; Ahmad, A | Defining the Strategic Role of the Chief Information Security Officer | 79 |
| 4 | 2019 | Musarurwa, A; Flowerday, S; Cilliers, L | The bring-your-own-device unintended administrator: A perspective from Zimbabwe | 67 |
| 5 | 2016 | Dor, D; Elovici, Y | A model of the information security investment decision-making process | 57 |
| 6 | 2020 | Steves, M; Greene, K; Theofanos, M | Categorizing human phishing difficulty: a Phish Scale | 41 |
| 7 | 2018 | Keskin, O; Tatar, U; Poyraz, O; Pinto, A; Gheorghe, A | Economics-Based Risk Management of Distributed Denial of Service Attacks: A Distance Learning Case Study | 29 |
| 8 | 2013 | Ashenden, D; Sasse, A | CISOs and organisational culture: Their own worst enemy? | 25 |
| 9 | 2020 | Garcia-Granados, F; Bahsi, H | Cybersecurity Knowledge Requirements for Strategic Level Decision Makers | 22 |
| 10 | 2009 | Stepanova, D; Parkin, SE; van Moorsel, A | A KNOWLEDGE BASE FOR JUSTIFIED INFORMATION SECURITY DECISION-MAKING | 19 |
| 11 | 2016 | Xie, JQ; Theocharidou, M; Barbarin, Y | Knowledge-Driven Scenario Development for Critical Infrastructure Protection | 18 |
| 12 | 2010 | van Cleeff, A | A Risk Management Process for Consumers: The Next Step in Information Security | 17 |
| 13 | 2020 | Todorovic, Z; Todorovic, B; Tomas, D | THE ROLE OF INTERNAL AUDIT IN THE FIGHT AGAINST CYBER CRIME | 16 |
| 14 | 2008 | Whitten, D | The Chief Information Security Officer: An analysis of the skills required for success | 15 |
| 15 | 2011 | Johnson, ME; Pfleeger, SL | Addressing Information Risk in Turbulent Times | 11 |
| 16 | 2019 | Kappelman, L; Johnson, V; Torres, R; Maurer, C; McLean, E | A study of information systems issues, practices, and leadership in Europe | 11 |
| 17 | 2016 | Hooper, V; McKissack, J | The emerging role of the CISO | 10 |
| 18 | 2004 | Lemaire, P; Delvaux, JL | ROI plus methodology to justify security investment | 0 |
| Category: CISO + Training | ||||
| Ranking | Publication Year | Authors | Article Title | Cited Reference Count |
| 1 | 2017 | Karanja, E | The role of the chief information security officer in the management of IT security | 90 |
| 2 | 2018 | Maynard, SB; Onibere, M; Ahmad, A | Defining the Strategic Role of the Chief Information Security Officer | 79 |
| 3 | 2018 | Steinbart, PJ; Raschke, RL; Gal, G; Dilla, WN | The influence of a good relationship between the internal audit and information security functions on information security outcomes | 76 |
| 4 | 2009 | Kaplan, SE; Samuels, JA; Thorne, L | Ethical norms of CFO insider trading | 62 |
| 5 | 2020 | Morrone, C; Ruggiero, A; Attias, L | Suggestions to Bridge the Digital Skills Gap and Overcome the Italian ‘Digital Emergency’ | 58 |
| 6 | 2016 | Dor, D; Elovici, Y | A model of the information security investment decision-making process | 57 |
| 7 | 2018 | Burrell, DN; Aridi, AS; Nobles, C | The Critical Need for Formal Leadership Development Programs for Cybersecurity and Information Technology Professionals | 55 |
| 8 | 2018 | Musarurwa, A; Flowerday, S | The BYOD Information Security Challenge for CIOs | 44 |
| 9 | 2016 | Manworren, N; Letwat, J; Daily, O | Why you should care about the Target data breach | 38 |
| 10 | 2018 | Keskin, O; Tatar, U; Poyraz, O; Pinto, A; Gheorghe, A | Economics-Based Risk Management of Distributed Denial of Service Attacks: A Distance Learning Case Study | 29 |
| 11 | 2013 | Ashenden, D; Sasse, A | CISOs and organisational culture: Their own worst enemy? | 25 |
| 12 | 2020 | Garcia-Granados, F; Bahsi, H | Cybersecurity Knowledge Requirements for Strategic Level Decision Makers | 22 |
| 13 | 2009 | Stepanova, D; Parkin, SE; van Moorsel, A | A KNOWLEDGE BASE FOR JUSTIFIED INFORMATION SECURITY DECISION-MAKING | 19 |
| 14 | 2016 | Xie, JQ; Theocharidou, M; Barbarin, Y | Knowledge-Driven Scenario Development for Critical Infrastructure Protection | 18 |
| 15 | 2020 | Todorovic, Z; Todorovic, B; Tomas, D | THE ROLE OF INTERNAL AUDIT IN THE FIGHT AGAINST CYBER CRIME | 16 |
| 16 | 2008 | Whitten, D | The Chief Information Security Officer: An analysis of the skills required for success | 15 |
| 17 | 2011 | Johnson, ME; Pfleeger, SL | Addressing Information Risk in Turbulent Times | 11 |
| 18 | 2019 | Kappelman, L; Johnson, V; Torres, R; Maurer, C; McLean, E | A study of information systems issues, practices, and leadership in Europe | 11 |
| 19 | 2016 | Hooper, V; McKissack, J | The emerging role of the CISO | 10 |
| 20 | 1999 | Ponthieu, L; Caremoli, C; Marc, R; Pernet, JF; Riu, D | CISO: Charter of integration for simulator openness | 0 |
| 21 | 2004 | Lemaire, P; Delvaux, JL | ROI plus methodology to justify security investment | 0 |
| Category: CISO + Guidelines | ||||
| Ranking | Publication Year | Authors | Article Title | Cited Reference Count |
| 1 | 2017 | Karanja, E | The role of the chief information security officer in the management of IT security | 90 |
| 2 | 2018 | Maynard, SB; Onibere, M; Ahmad, A | Defining the Strategic Role of the Chief Information Security Officer | 79 |
| 3 | 2018 | Steinbart, PJ; Raschke, RL; Gal, G; Dilla, WN | The influence of a good relationship between the internal audit and information security functions on information security outcomes | 76 |
| 4 | 2016 | Dor, D; Elovici, Y | A model of the information security investment decision-making process | 57 |
| 5 | Bradley, JR; Forgione, DA; Michalek, JE | Are federal single audit reports of internal control weaknesses a useful tool for evaluating management? The case of charter schools | 39 | |
| 6 | 2018 | Pichan, A; Lazarescu, M; Soh, ST | Towards a practical cloud forensics logging framework | 36 |
| 7 | 2018 | Keskin, O; Tatar, U; Poyraz, O; Pinto, A; Gheorghe, A | Economics-Based Risk Management of Distributed Denial of Service Attacks: A Distance Learning Case Study | 29 |
| 8 | 2013 | Ashenden, D; Sasse, A | CISOs and organisational culture: Their own worst enemy? | 25 |
| 9 | 2020 | Garcia-Granados, F; Bahsi, H | Cybersecurity Knowledge Requirements for Strategic Level Decision Makers | 22 |
| 10 | 2009 | Stepanova, D; Parkin, SE; van Moorsel, A | A KNOWLEDGE BASE FOR JUSTIFIED INFORMATION SECURITY DECISION-MAKING | 19 |
| 11 | 2016 | Xie, JQ; Theocharidou, M; Barbarin, Y | Knowledge-Driven Scenario Development for Critical Infrastructure Protection | 18 |
| 12 | 2020 | Todorovic, Z; Todorovic, B; Tomas, D | THE ROLE OF INTERNAL AUDIT IN THE FIGHT AGAINST CYBER CRIME | 16 |
| 13 | 2008 | Whitten, D | The Chief Information Security Officer: An analysis of the skills required for success | 15 |
| 14 | 2012 | Andriotis, P; Oikonomou, G; Tryfonas, T | Forensic Analysis of Wireless Networking Evidence of Android Smartphones | 12 |
| 15 | 2011 | Johnson, ME; Pfleeger, SL | Addressing Information Risk in Turbulent Times | 11 |
| 16 | 2019 | Kappelman, L; Johnson, V; Torres, R; Maurer, C; McLean, E | A study of information systems issues, practices, and leadership in Europe | 11 |
| 17 | 2016 | Hooper, V; McKissack, J | The emerging role of the CISO | 10 |
| 18 | 2011 | Owen, P; Thomas, P | An analysis of digital forensic examinations: Mobile devices versus hard disk drives utilising ACPO & NIST guidelines | 8 |
| 19 | 2019 | Udroiu, AM | A NEW APPROACH FOR IMPLEMENTATION THE EU NIS DIRECTIVE IN ROMANIAN INSTITUTIONS—INFORMATION SECURITY MANAGER TRAINING PROGRAM | 1 |
| 20 | 1997 | [Anonymous] | Protecting the privacy of student education records | 0 |
| 21 | 1999 | Ponthieu, L; Caremoli, C; Marc, R; Pernet, JF; Riu, D | CISO: Charter of integration for simulator openness | 0 |
| 22 | 2004 | Lemaire, P; Delvaux, JL | ROI plus methodology to justify security investment | 0 |
Publisher’s Note: MDPI stays neutral with regard to jurisdictional claims in published maps and institutional affiliations. |
© 2022 by the author. Licensee MDPI, Basel, Switzerland. This article is an open access article distributed under the terms and conditions of the Creative Commons Attribution (CC BY) license (https://creativecommons.org/licenses/by/4.0/).
Share and Cite
Zwilling, M. Trends and Challenges Regarding Cyber Risk Mitigation by CISOs—A Systematic Literature and Experts’ Opinion Review Based on Text Analytics. Sustainability 2022, 14, 1311. https://doi.org/10.3390/su14031311
Zwilling M. Trends and Challenges Regarding Cyber Risk Mitigation by CISOs—A Systematic Literature and Experts’ Opinion Review Based on Text Analytics. Sustainability. 2022; 14(3):1311. https://doi.org/10.3390/su14031311
Chicago/Turabian StyleZwilling, Moti. 2022. "Trends and Challenges Regarding Cyber Risk Mitigation by CISOs—A Systematic Literature and Experts’ Opinion Review Based on Text Analytics" Sustainability 14, no. 3: 1311. https://doi.org/10.3390/su14031311
APA StyleZwilling, M. (2022). Trends and Challenges Regarding Cyber Risk Mitigation by CISOs—A Systematic Literature and Experts’ Opinion Review Based on Text Analytics. Sustainability, 14(3), 1311. https://doi.org/10.3390/su14031311

