Abstract
This research makes an attempt to understand various factors that influence the adoption of mobile applications. Within the context of the “Unified theory of acceptance and use of technology” (UTAUT) modified model, considering the upcoming demand and increase in demand for mobile-banking applications, the researcher tried to explore the theoretical concept between random people of various states in India. The primary data was collected by preparing a questionnaire and circulating it using Google Forms. The collected data was further coded into Smart PLS 4 to understand the model and structural equation with reference to mobile-banking technological adoption and factors that had a significant impact. The conclusions derived from the study is that social influence, “effort expectancy”, and “trust” factors had a very strong influence on the “purchase intention”, whereas “effort” and “risk” factors had a negligible impact on purchase intent. It was also found that the UTAUT model is appropriate for evaluating the technological adoption of mobile-banking applications. With the advent of many players in the market and their unique banking management applications on mobile platforms, consumers are moving towards different third-party app than their origin bank in which they hold account. This has forced banking institutions to up the pace in the competition, introducing a lot of new features. It is also important to understand that, as a customer, there are a lot of attributes that he would be looking into for adoption. This paper is an attempt to understand the advancements in various variables that consumers would look at in the area of mobile-banking applications.
1. Introduction
Ref. [1] Based on a study conducted with 268 respondents in Kerala, it was found that the usage of mobile banking has been increasing very rapidly and the pandemic has also forced people towards online transactions. Ref. [2] Service benefits derived from mobile banking can be seen from the point of view of customers as well as service providers. It must be noted that real benefits can be seen only when technologies are adopted widely. Ref. [3] Even though usage has been increasing, it has not reached its fullest extent in the country due to several challenges, such as privacy and safety issues. This study reveals that it is necessary that financial institutions must understand needs to improve services. It must be noted that governments have also been actively encouraging digital transactions. Thus, mobile banking is a very important part of the digital campaign and enables financial inclusion. Ref. [4] “Mobile Banking in India: A Review” highlights that India’s banking system is evolving towards digitalization, and the country’s banking industry has seen a number of changes. Even though lot of studies are conducted in a similar area [5], adoption rates are still an increasing phenomenon in many parts, especially rural parts, of India. There are several factors that influence the acceptability of mobile-banking application, some are positive and some are negative. The paper reveals that many people have adopted banking applications as they are very accurate and cost-effective and also points out that, yet, there are many factors such as illiteracy, social ethics, security and the non-availability of networks acting as great barriers to the same. Ref. [6] It must be noted that the advent of banking applications has also created scope for many challenges such as an increase in complaints. On the other hand, customers frequently express their frustration with issues or poor service-related apps. As for service providers, they must be aware of issues relating to the same. Ref. [7] UTAUT, when compared to many tools such as TAM (technology acceptance model), has better prediction abilities for adoption. Ref. [8] In many industrialized nations, online banking has captured the interest of the general public, while mobile apps have not grown to their maximum potential. Ref. [9] Mobile banking and payment technology are spreading all over the world but it must also be noted that it is not growing equally everywhere. It has been a huge concern to all policy makers in developing countries, as it can reap significant benefits such as enabling financial inclusion.
Ref. [10] Based on the literature, it was revealed that several studies conducted on predictors of mobile-banking adoption using the unified theory of acceptance and use of technology (UTAUT)showed differing results in various UTAUT relationships. Even though a lot of studies are found on the traditional UTAUT model, this work, adopting an extended model, will help to understand the problems from new angles and it will help to explore more areas, compared to the traditional model, in an Indian context. As a growing economy, it is very important to identify various factors that form the basis of the adoption of mobile banking in India.
2. Research Problems
High potentiality in the Indian market has forced many financial and banking companies to introduce many banking services. This fast-growing and dynamic market has made the best services obligatory. With reference to the same, the study established these research objectives:
- Explore the various factors that influence a consumer’s decision and also try to understand how these influence the adoption of technology with reference to mobile-banking services.
- Does this modified UTAUT model hold good for predicting the intentions for mobile banking?
3. Research Model and Hypotheses
In this paper, the authors developed models mainly from past studies. Ref. [9] For clarity, the following terms are defined by the researchers. “Performance expectancy” is the perceived benefit of the mobile-banking app being used, whereas “effort expectancy” refers to the effort required to achieve the best results. The effect of social circles and peer groups on the decision that motivates a consumer to use a service is referred to as “social influence.” The concept of “risk” refers to the risk of using the service and “trust” is availability and consistency.
Ref. [11] Even though the original UTAUT model used various moderators such as age, gender and voluntariness, in the proposed model, these have been avoided to reduce complexity and to keep the model simple. Refs. [7,12,13,14] Based on the past research, two separate constructs have been considered, and they are trust and risk. This model has also shown good authenticity in various past studies. Authors have kept the model simple, considering various factors such as time and scope and using a few corporate-governance factors as predictors.
4. Literature Review
Various scholars have investigated various factors that influence technology acceptance. The author attempted to understand the theoretical background for the UTAUT model by reading various previous works in similar areas, and the results have assisted the author in gaining more concrete knowledge in the subject [15]. There are four attributes that decide behavioural intentions towards technological acceptance. Various studies have used various moderations such as “age”, “gender” and “experience” to establish models, but the core determinants that influence behavioural intention are “performance expectancy”, “effort expectancy”, “social influence” and “facilitating conditions”. Ref. [16]. To know more about the acceptance or adoption of any new technology, various models are used, among which UTAUT is considered a prominent or very commonly accepted model.
There have been several models developed over a period of time. TAM (technological acceptance model) is one such model which was widely used earlier, but was noted to have various disadvantages over a period of time. Ref. [17] The researcher notes several drawbacks of the TAM model in this paper, including the fact that the model does not provide satisfactory information about individuals with regard to novel systems. It is also noted that TAM also neglects various indicators when investigating external factors directly.
4.1. Mobile Banking
Ref. [18] Technological progress in mobile banking has resulted in great advancements and modifications in banking applications and has made tremendous contributions in the financial sector. Ref. [19] This advanced technology has resulted in reducing expenses such as operating fees when compared to traditional banking systems. The study has also shown that mobile banking has helped to gain better control over finance. Ref. [20] Modern banking has seen quite a changes from traditional paper-based to new advanced mobile-banking applications. The usage of such applications on mobile phones when compared to computers has gained more attention in recent years with increasing numbers on the market; it must be noted that, as there is improvement in such technologies, there has been a rise in barriers to acceptance. Ref. [21] Through the unfolding of Wi-Fi connectivity, mobile applications have scope for increasing industrial businesses in a straightforward manner and features make available an extensive variety of business options. With little effort, these improvements make it simpler to operate commercial enterprises, trade, and purchase merchandise and offerings. It may also help a country improve its financial offerings. The improvement in mobile banking, however, relies upon customer knowledge of the capabilities of mobile-banking offerings and the way banks can set up excellent relationships with customers through mobile banking.
4.2. UTAUT Model
Ref. [7] The UTAUT model serves as the theoretical cornerstone for our investigation. Its wide application and capacity to describe technological adoption and acceptance were key factors in its selection. This model has been extensively developed in past studies. Ref. [11] TAM (technological acceptance model) was developed in the 1990s, and it was later developed in 2003 with four main constructs keeping social relevance of acceptance and usage in mind. It had four constraints for moderation variables. The model would assess these variables to understand the impact on behavioural intentions. Ref. [22] The UTAUT model was created and has served as the standard model ever since. It helps to explore numerous technologies in various settings. Although powerful, it is argued that the “UTAUT” is essentially a general model of the adoption of technology. Ref. [23] Various studies used the “UTAUT” model to analyze various determinants that may have various types of effects on behavior related to technology acceptance. Ref. [24] The model, which concentrates on a single technology class, is more effective and descriptive than a generic construct model that tries to cover numerous technologies. The paper supported the significant influence of the user’s intention to accept internet banking. With this, it has been seen that many academicians continue to improve or broaden the UTAUT by incorporating new constructs to shed light on various variables.
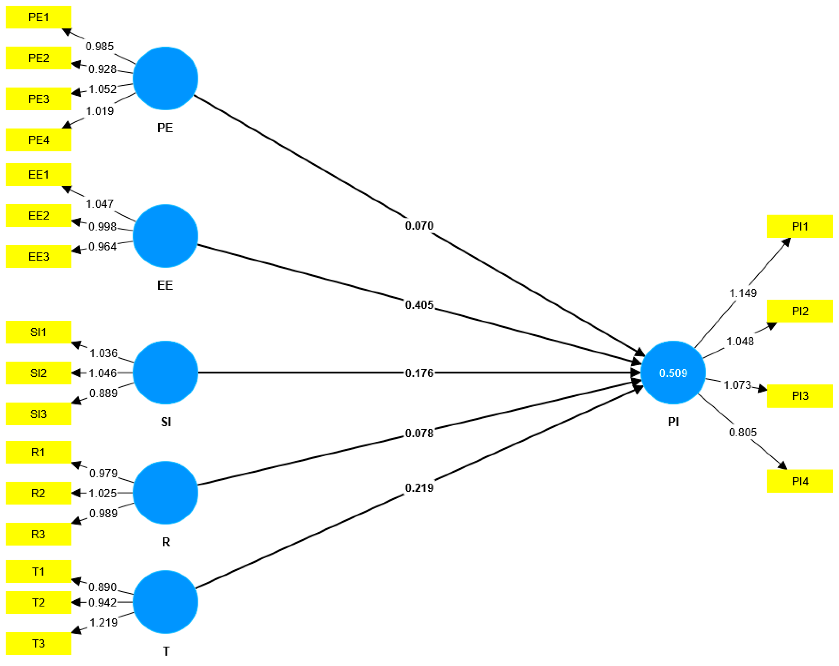
Based on the results of various past studies, the four primary UTAUT factors were kept in this study, since it is believed that they have a considerable impact on adoption behaviours as cited under Figure 1.
Figure 1.
Modified UTAUT model.
4.3. “Performance Expectancy” (PE)
The expectation of users concerning the performance of technology has a significant impact on their willingness to adopt the technology Ref. [11]. There is a lot of historical research evidence that reveals the impact of “perceived performance” on “behavioural intentions”. Ref. [25] The researcher revealed, in his literature review, that PE could be taken as the most important predictor in the future; however, it requires additional research to confirm relational tendencies. PE refers to the argument that if someone thinks about adopting a certain technology, their performance at work would considerably increase. Ref. [26] This construct was used in many studies, even in the TAM model, as a perceived utility component. PE is regarded as the element directly influencing behavioural intention in many studies. Refs. [18,27] The positive significance of performance expectancy has been seen in many countries such as Saudi Arabia and in Jordan. This study tries to understand how much PE would also impact in the Indian context.
Hypothesis 1 (H1).
Performance expectancy has a significant influence over purchase intentions of mobile-banking applications.
4.4. Effort Expectancy
Ref. [11] Similar to “performance expectancy”, “effort expectancy” is recognized as having a significant influence on technology usage intentions. Ref. [28] The term “effort expectation,” in the context of mobile-banking applications, is the extent to which consumers think that using mobile-banking applications is simple and also requires little effort. The author argues that, since using mobile-banking applications requires some knowledge and ability, users’ expectations of effort might be a key indicator of whether they would accept and utilize these apps. Ref. [29] One of the UTAUT model’s original variables is effort effectiveness. It is described as a person’s subjective perception of the challenges involved in utilizing new technology. Ref. [30] Research conducted on mobile-banking adoption in Ghana showed no effects on intentions Ref. [12], whereas research in Indian rural areas showed great significance. Thus, there is more scope to learn about the same.
Hypothesis 2 (H2).
Effort expectancy has a significant influence over purchase intentions of mobile-banking applications.
4.5. Social Influence
Ref. [11] “Social influence” is described as the extent to which an individual feels significant individuals, such as family and friends, believe that he/she should utilise a certain technology. Ref. [31] Research conducted in Maldives using the UTAUT2 model found that social influence had a significant influence on behavioural intentions. Ref. [32] A study was conducted to learn more about the key variables that affect E-Wallet usage intention and to determine whether there are any variations in the relationships between the moderators. Social influence showed the greatest association with the desire to use among the factors examined. Ref. [33] The UTAUT model has shown informative findings when used for mobile-application-based shopping. These outcomes also demonstrated the importance of social influence. This shows people frequently respond to peer pressure. Results show that users are impacted by the judgments, advice and recommendations of key people. Ref. [13] A study was conducted on the variables influencing Indian customers’ use of payments banks. The findings show that every element, such as credibility and social influence, directly influences behavioural intention.
Hypothesis 3 (H3).
Social influence has significant influence over purchase intentions of mobile-banking applications.
4.6. Trust Factor
Ref. [34] In the proposed paper, trust is included as one of the factors in UTAUT to understand the effect of trust on the fundamental components. Ref. [35] Based on a study undertaken to understand the causes of behavioural intention to use (BIU) mobile payments in Indonesia, several conclusions were drawn. The results supported the significant impact of trust on behavioural intention to use the technology. Ref. [36] Based on a study on adoption in Thailand too, various results were confirmed. The study showed that trust had a big impact on BI. The researcher in this paper concluded that only when risk factor is controlled is consumer’s behaviours for accepting the technology possible. Ref. [13] A study conducted in Delhi with 660 respondents found that trust and security are major reasons for not completely adopting mobile banking. Traditional research was conducted on shopkeepers and drivers and from many unbanked participants. This extends the scope to also understanding the impact of trust on general targets.
Hypothesis 4 (H4).
Trust has a significant influence over purchase intentions of mobile-banking applications.
4.7. Risk Factor
Ref. [37] A study conducted in rural India reveals a strong presence of a risk factor that cannot be unseen in the mobile-baking sector. Ref. [38] A study on mobile payments with a total of 25 compiled studies and 377 studies that were collected via questionnaire found that the most important determinants of M-payment adoption were perceived risk and perceived trust. Ref. [39] A study conducted on ShopeePay mobile payments was constructed using the UTAUT method. The factors that affect Shopeepay’s adoption of mobile payments include “perceived risk”, “perceived trust”, “perceived cost”, “self-efficacy”, “effort expectation”, “performance expectation”, and “social influence”. Ref. [34] Based on the conducted research, the researcher tried to study how trust and perceived risk affect “citizen adoption” of e-government services. The study revealed a number of interesting results, one of which is that perceived risk (PR) is negatively correlated with people’s e-government adoption. With dynamic growth in the current market, there is scope to learn about the impact of risk on intention.
Hypothesis 5 (H5).
Risk has a significant influence on purchase intentions of mobile-banking applications.
5. Research Methodology
This study was conducted in India and majority of respondents were from Karnataka. With this, mobile-banking adoption can also be seen as having more potential opportunities. Ref. [40] The research paper reveals the types of samples to be collected in SEM models. The researcher argues that the threshold of the three categories, which are small, medium and large, be 100, 200 and above 200, respectively.
The adopted questionnaire was initiated via pilot testing with a small group of 11 members consisting of academicians, industry expert and PG students. Further, using a convenience sampling method, 273 respondents were chosen as sample for the study, which was spread over 5 months, February 2022 to June 2022. The questionnaire was framed and disseminated through Google Forms, and data was gathered. The questionnaire used for the same can be cited under Appendix A. To reach active users of mobile banking, the survey link was disseminated using emails and social-media platforms such as WhatsApp also. As data was collected electronically, the authors were able to overcome the limitation of missing, unengaged and outlier responses.
The literature was used to develop all of the measuring items. Construct and questionnaire for “performance expectancy” measurement and construction of “effort expectancy” were derived from Ref. [11]. The items measuring “social influence”, “risk”, and “trust” in the questionnaire [2] were adopted from Javed (2018), To make the questionnaire’s contents easier for the respondents to grasp, the items were translated into the local language, Kannada, and English. To make sure that each statement still had the same meaning as the original, they were retranslated. Likert scale was used to evaluate every item, with five being strongly disagreed to strongly agreed.
Ref. [41] Since PLS helps to calculate complex models with multiple constructs, indicator variables, and structured pathways, neglecting distributional assumptions on the data, the PLS-SEM approach is of significant interest to many scholars. PLS-SEM tool is predictive cause view of SEM which places an emphasis on prediction while calculating various statistical models, whose structure is intended to give causal justification. Based on the NED Kock’s recommendation, we also tested common method variance through full collinearity method [42], we checked VIF for every latent variable and also rest of the variables to ensure the values are below suggested threshold of 3.3. Based on the results, it was confirmed that data were free from common methods variance as all generated values never showed values greater than 3.3.
6. Ethics
Research ethics is one of the most important components of any research because it forms the basis of every stage of research. One of the major requirements was obtaining consent acknowledgement from the people who answered the questionnaire and keeping all the information relating to them safely, which was performed with the utmost ethical consideration. Apart from primary data, a lot of information was studied and adopted from many research journals, articles, and web sources, which are given the appropriate credit and are cited for their work.
7. Demographical Information
Based on the data collected, it was found that males and females constituted about 52 and 48 percent of respondents, respectively.
Based on the age distribution, the majority of the respondents, that is 71 percent, were aged between 18–25, 11 percent belong to 46–55 and the rest were distributed in the remaining categories.
Based on the occupational information, 44 percent were not employed, 21 percent of the respondents were self-employed, 26 percent were salaried (Private Organization) and the rest fell under government sector, which was 9 percent. The same has been shown in Table 1 below (Demographical information).
Table 1.
Demographical information.
8. Statistical Results
- (a)
- Outer Model Evaluation
Ref. [41] In order to have evidence of reliability and validity, the calculation of the outer model is necessary. Calculating the measurement of the inner model may also be necessary. It is clear that an outer-model evaluation is required to perform an inner-model evaluation. The researcher also feels the same. The researcher also stated that when standardized indicator loadings are ≥0.70, the reliability indicators are acceptable.
- (b)
- Indicator Reliability
As shown in Table 2, all the indicators are more than 0.70, thus proving the great reliability of the model. With the values generated, the reliability measurement falls in the acceptance region.
Table 2.
Reliability results.
- (c)
- Construct Reliability and Validity
Ref. [41] Hair suggested that internal consistency, reliability, not be measured using “Cronbach’s alpha”. The internal consistency and reliability should be measured by composite reliability. Composite reliability must be ≥0.70, and the same in this study is acceptable. Based on the above table, we can observe that all the composite reliability values fall into the acceptable region, making the model more reliable. Ref. [43] The average variance extracted (AVE) value requirement for each construct should exceed 0.5. The AVE values generated in the above table are also above 0.5, thus making the model convergent valid, or it is concluded that the convergent validity with reference to all variables is acceptable. The same has been shown below in Table 3.
Table 3.
Cronbach’s Alpha, Composite Reliability and AVE.
- (d)
- Discriminant Validity (DV)
Ref. [43] The Fornell–Larcker criteria is an analysis that contrasts the AVE square root value with the construct correlation value that has the greatest value in any column or row relative to the highest correlation value of any other construct. This technique is predicted on the idea that latent variables should account for the item variation more accurately than they should for other latent variables. The table below shows the higher AVE squared values compared to the correlation values for each other construct below the parent construct.
- (e)
- Findings of Fornell–Larcker Criteria Analysis
Based on the Table 4, we can state that the model has good discriminant validity. The table shows overall roots in each construct have a greater value than its correlating latent values; this is because the square root of AVE in every construct produced a higher value that its correlating value. Refs. [43,44] The same is supported in various research.
Table 4.
Discriminant validly value.
- (f)
- Heterotrait–Monotrait Ratio (HTMT)
The value of the heterotrait–monotrait ratio is higher in number when compared to the previous table. Ref. [40] Based on the study, the threshold for gauging discriminant validity is suggested to be a value under 0.9. This study also employs the HTMT test and all the values fall within this acceptability region. The same has been shown in the Table 5.
Table 5.
Values showing HTMT ratio.
9. Structural Model Assessment
Ref. [43] The first step is to measure the model, which is followed by measuring the co-efficient of determination R2 to determine the path coefficients using 5000 resamples with the bootstrapping technique. It must be noted that in the table given below, the structural model gives the value with reference to the value for hypothesis testing.
- (a)
- Path Coefficients Values
We performed boot strapping with 5000 numbers to see how much our results support the hypotheses. Based on the below in the Table 6. the first hypothesis is significant because the “T-value” is 6.219 > 1.96 and p-value is 0.000 < 0.05; however, the second hypothesis is insignificant because the “T-value” 0.974 < 1.96 and p-value is 0.330 > 0.05; the third hypothesis is also insignificant because the “T-value” 1.393 < 1.96 and “p-value” is 0.164 > 0.05; the fourth hypothesis is significant because the “T-value” is 2.707 > 1.96 and “p-value” is 0.007 < 0.05; and the last fifth hypothesis is also significant because the “T-value” is 3.097 > 1.96 and “p-value” is 0.002 < 0.05.
Table 6.
Information showing significance.
- (b)
- Test for Goodness of Fit
It is very important to understand the goodness of fit of the model for validation. This was studied by employing previous literature as a reference. As per [43], the standardized threshold limit for “standard root mean square residual” (SRMR) is 0.14; the current model falls into the acceptable region with a score of 0.077, which is below the threshold. The same can seen in the Table 7.
Table 7.
Information showing SRMR Value with reference to Model fitness.
- (c)
- R-Square
Based on the results of calculations using SmartPLS, the values of R Square in each construct are as follows (Table 8):
Table 8.
Information relating to model fitness with reference to R value.
R-square is measured to understand the consistence of the model or to understand how well the model fits. There are many studies to support the same and also provide thresholds to measure the fitness of the model. Ref. [45] Based on the research conducted, the researcher suggested that every construct, to prove its internal validity, should follow the rule of thumb with reference to r-square. Researchers mention three targets for assessment; that is, R2 values of 0.25 is weak, 0.50 would be moderate, and 0.75 would be strong, respectively. As per the data generated, the R-square value is 0.524, making the construct a moderate fit.
10. Discussion
The UTAUT model helps us to learn more about “performance expectancy”, “effort expectancy”, “social influence”, “risk” and “trust” and their influence on “purchase intention” in the adoption of mobile-banking applications. The discussion related to the same are further noted below.
10.1. “Performance Expectancy” Has a Significant Influence on “Purchase Intention”
Based on the study conducted, we were not able to obtain more evidence on the impact of “performance expectancy” on “purchase intention”, so there may be many other factors that really influence “purchase intention.” Ref. [46] is a study on mobile banking which draws comparison between bankers and non-bankers. It also reveals that non-bankers have very low awareness of the benefits that they could enjoy by adopting services with reference to mobile-banking applications. However, this contradicts some preliminary research [47]. Research conducted in Oman with 436 respondents also showed the great significance on behavioural intention. Refs. [14,46,47] are some of many past studies that discuss this significant impact. However, based on the data we collected, we were not able to establish any significant relation.
10.2. The Significance of “Effort Expectancy” on “Purchase Intention”
Based on the study conducted, we found that “effort expectancy” has a significant influence on “purchase intention”. This can be supported by previous research as well. Refs. [48,49], based on the research conducted in other geographical location such as Vietnam and Pakistan, also supports the same conclusion. Based on the data collected, we can understand that effort expectation would be a very important point that service providers cannot neglect and concentrating on this same may result in positive behaviour.
10.3. “Social Influence” Has a Significant Impact on “Purchase Intention”
Ref [50] social influence has impact on PI however some time it shows indirect impact Ref. [51], based on the research conducted on 125 participants, “social Influence” has little impact on the acceptance of mobile-banking applications. Ref. [49] The literature conducted recently reveals a significant and positive observation. The paper also supports the point that social influence is a very important factor and cannot be neglected when conducting research on the adoption of mobile banking. Data collected for the proposed study also supports the same, showing a significant impact on purchase intention.
10.4. Significance Influence of “Risk” over “Purchase Intention”
Ref. [52] Research conducted on millennials for e-banking services in India revealed a negative intention to use the services. Based on the data and analysis, we were not able to find a good amount of evidence proving that the “risk” factor has a great deal of influence on the “purchase intention”. However, this contradicts with a few previous studies [53] conducted in India which revealed that perceived “risk” had a major influence over “purchase intention” but authors also suggested the influence of demonetization on the same. Refs. [7,22,54] It must be noted that research conducted in other geographical regions showed some significant impact.
10.5. Significance Influence of “Trust” over “Purchase Intention”
Ref. [55] extended the literature performed from an Indian perspective and found that trust was the strongest factor for adopting mobile payments. Ref. [56], based on the research conducted in India with 465 respondents, found that trust had a very significant impact on the adoption of mobile baking. Ref. [57], based on the research conducted on the attitude of consumers on mobile banking in India, showed that trust is highly influential. Ref. [58] However, research conducted on 720 mobile-banking users did not show significance in other geographical area such as Morocco. Based on the data collected, we discovered that trust has a significant impact on purchase intent. This can be acknowledged with past studies also. Ref. [59] It must be noted there is no assurance that vendors will act opportunistically toward internet customers. Following adoption of wireless banking, consumers must rely on trust in order to navigate various circumstances, thus making it very evident that organizations cannot neglect the trust factor in the area of mobile banking. Table 9 shows results of testing of hypothesis.
Table 9.
Results of the testing of hypothesis.
Data’s are boot strapped to see the strength of the hypothesis. The generated figure can be referred below (Figure 2).
Figure 2.
PLS algorithm results.
11. Practical Implications
Based on the proposed model, we can expect a few practical implications. Firstly, this study will contribute directly to future researchers and academicians who would and who perceive their interest to be in a similar vein. This study will support all banking and financial institutions in building new strategies to retain and increase their customer base. These institutions can use these studies to differentiate between a few significant and non-significant factors that would influence Indian consumers with reference to purchasing intention.
It must be noted that every feature newly added to the existing banking technology may be or may not be appreciated by consumers but, based on the proposed study, chances of adoption are higher when they work on areas such as efforts that consumer may have to put in, which showed very significant influence in the study. The adoption rate may also increase when industries adopt a socialistic approach, where people are forced to be part of technology which is being used in and around them. Based on a few past studies and the proposed study, it is suggested that ‘trust’ is one of the important factors that should not be neglected by these financial mobile application developers.
Thus, the above study will definitely serve the purpose of increasing adoption for applications and, in return, countries may benefit from an increase in financial inclusion.
12. Conclusions and Future Directions
The overall objective of the research was to find various factors influencing a consumer’s decision to use mobile-banking services and also to know if the UTAUT model holds good for predicting intentions for mobile banking. This study is an implementation of the UTAUT model originally proposed by Venkatesh (2002) and modified further [7].
Based on the results, it was found that various variables used in the model (UTAUT) have a great influence on the acceptance of mobile-banking applications in India. It must be noted that “effort expectancy” had the most significant impact on the purchase or usage of the mobile-banking applications. We can see that customers are very comfortable with the similar app, and they like to self-study and feel that they are able to operate it without any formal training. This study also reveals that “social Influence” has a great impact on “purchase intention”. According to the study, customers are influenced by their peer group or people around them to use mobile-banking applications. The paper also provided evidence that the “trust” factor had a significant impact on adoption. Based on the questionnaire given to customers, it was found that they gain trust when they see some other people use an application. They also trust availability and reliability. The study found no evidence of a significant impact of performance and risk on purchase intent.
The researchers conducted various reliability and construct validity tests to understand whether the UTAUT is fit to study technology adoptions. Data collected and analysis proved that the UTAUT model is the right model to understand technological adoption or acceptance.
13. Limitations
The research did not take into account potential variation brought about by respondent socioeconomic class, gender, or age. It has previously been mentioned that the research concentrates on individuals from a certain geographic area. Output cannot be generalized for people from another place or another country. This limitation is due to limited time and the respondent’s hesitation to answer a few demographical questions. A limitation could also be that it was not possible to see that every respondent was very honest and focused while answering the questionnaire.
14. Scope for Future Studies
Technology development and infrastructural improvements are creating opportunities to assist and streamline daily financial transactions and corporate operations. Ref. [60] Research performed for the clients in Malaysia also reported financial inclusion as one the factors for mobile banking. However, we did not find any direct discussion on the same, which could be a good area to explore in upcoming research [61]. Many authors have also suggested that finance could also be taken as an independent variable. This gives scope to extend the model in the future.
The adoption of mobile banking gives customers greater freedom to be active as well as the ability to pay and purchase on the go. With the right assistance, this portable transaction method may be incredibly user-friendly, allowing consumers to take part without experiencing much difficulty. However, as there will be more advancement in technologies, there will be more scope for studies, meaning the same model can be applied to many other domains of technology segments. The researcher has used few variables to identify significant effects; in the future, there is lot of scope to use many other variables to see how they are responsible for intention or adoption. There is also scope to check the results by adding various components via mediation and moderation effects. The outcomes could have better business implications for the better implementation of technologies in the market.
Author Contributions
All authors contributed equally to this research work. All authors discussed the results and contributed to the final manuscript. All authors have read and agreed to the published version of the manuscript.
Funding
This research received no external funding.
Institutional Review Board Statement
Not applicable.
Informed Consent Statement
Informed consent was obtained from all subjects involved in the study.
Data Availability Statement
Not applicable.
Conflicts of Interest
The authors declare no conflict of interest.
Appendix A. Data Imputation
After conducting confirmatory factor analysis, the data imputation technique was applied to calculate the factors from the associated items.
Performance expectancy was derived from the following questionnaire items:
In conducting banking affairs, [5]
- (PE1) I would perform better using mobile banking
- (PE2) I would save time using mobile banking
- (PE3) I would use mobile banking everywhere
- (PE4) I would find mobile banking beneficial
The user’s effort expectancy to use mobile banking was calculated from the following questionnaire items: [2,5]
- (EE1) I have no trouble learning how to utilise mobile banking
- (EE2) I have no trouble learning how to use mobile banking
- (EE3) I have no trouble using mobile banking.
The social influence exerted by the peer group and surroundings was captured by the following questions: [2,5]
- (SI1) People who matter to me believe I should use mobile banking
- (SI2) People have the power to affect my behaviour
- (SI3) Most of the people in my close surroundings use mobile banking
User’s perception of risks associated with mobile banking was captured by the following questionnaire items: [2,5]
When using mobile banking,
- (R1) My belief is that my information is kept private
- (R2) My belief is that my transactions are safe
- (R3) My belief is that my privacy would not be compromised
The influence of trust factor was illustrated using the following three questionnaire items: [2]
I could use mobile banking.
- (T1) if I had the built-in help guidance for assistance
- (T2) I trust the system’s reliability and availability
- (T3) if I had seen someone else using it
Participant’s intention to use the mobile banking service was demonstrated by the following questions: [2]
When dealing with banking affairs
- (PI1) I like using mobile banking
- (PI2) I plan to use it
- (PI3) I would use it
- (PI4) I would rely on using mobile banking for a lot of transactions
References
- Nair, A.B.; Prabhu, K.S.; Aditya, B.R.; Durgalashmi, C.V.; Prabhu, A.S. Study on the usage of mobile banking application during COVID-19 pandemic. Webology 2021, 18, 190–207. [Google Scholar] [CrossRef]
- Rahmiati, R.; Susanto, P.; Hasan, A.; Pujani, V. Understanding Use Behavior in Mobile Banking: An Extended of UTAUT Perspective. AFEBI Manag. Bus. Rev. 2022, 7, 39–46. [Google Scholar] [CrossRef]
- Verma, K. A study on acceptance of mobile banking and internet banking. Lexipedia 2019, 34. Available online: https://www.researchgate.net/profile/Vineeta-Agrawal/publication/360995765_Embracing_Digital_Technology_in_Banking_A_study_on_Trends_Challenges/links/62970b0355273755ebc790d4/Embracing-Digital-Technology-in-Banking-A-study-on-Trends-Challenges.pdf#page=34 (accessed on 13 September 2022).
- Malusare, L. Mobile Banking in India: A Review. Int. J. Sci. Res. Eng. Dev. 2021, 2. Available online: https://www.academia.edu/41918235/Mobile_Banking_in_India_A_Review (accessed on 13 September 2022).
- Basri, S. Determinants of adoption of mobile banking: Evidence from rural Karnataka in India. Int. J. Trade Glob. Mark. 2018, 11, 77–86. [Google Scholar] [CrossRef]
- Sampaio, C.H.; Ladeira, W.J.; Santini, F.D.O. Apps for mobile banking and customer satisfaction: A cross-cultural study. Int. J. Bank Mark. 2017, 35, 1133–1153. [Google Scholar] [CrossRef]
- Javed, D. Unified theory of acceptance and Use of Technology (UTAUT) model-mobile banking. J. Internet Bank. Commer. 2018, 22, 1–20. [Google Scholar]
- Laukkanen, T. How Uncertainty Avoidance Affects Innovation Resistance in Mobile Banking: The Moderating Role of Age and Gender. In Proceedings of the 2015 48th Hawaii International Conference on System Sciences, Kauai, HI, USA, 5–8 January 2015; pp. 3601–3610. [Google Scholar] [CrossRef]
- Pal, A.; Herath, T.; De, R.; Rao, H.R. Why do people use mobile payment technologies and why would they continue? An examination and implications from India. Res. Policy 2021, 50, 104228. [Google Scholar] [CrossRef]
- Jadil, Y.; Rana, N.P.; Dwivedi, Y.K. A meta-analysis of the UTAUT model in the mobile banking literature: The moderating role of sample size and culture. J. Bus. Res. 2021, 132, 354–372. [Google Scholar] [CrossRef]
- Venkatesh, V.; Morris, M.G.; Davis, G.B.; Davis, F.D. User Acceptance of Information Technology: Toward a Unified View. MIS Q. 2003, 27, 425–478. [Google Scholar] [CrossRef]
- Mohapatra, M.R.; Moirangthem, N.S.; Vishwakarma, P. Mobile banking adoption among rural consumers: Evidence from India. Am. Bus. Rev. 2020, 23, 6. [Google Scholar] [CrossRef]
- Gupta, K.P.; Manrai, R.; Goel, U. Factors influencing adoption of payments banks by Indian customers: Extending UTAUT with perceived credibility. J. Asia Bus. Stud. 2019, 13, 173–195. [Google Scholar] [CrossRef]
- Alkhowaiter, W.A. Use and behavioural intention of m-payment in GCC countries: Extending meta-UTAUT with trust and Islamic religiosity. J. Innov. Knowl. 2022, 7, 100240. [Google Scholar] [CrossRef]
- Omer, M.; Klomsri, T.; Tedre, M.; Popova, I.; Klingberg-Allvin, M.; Osman, F. E-learning Opens Door to the Global Community: Novice Users’ Experiences of E-learning in a Somali University. MERLOT J. Online Learn. Teach. 2015, 11. Available online: https://www.researchgate.net/publication/283503814 (accessed on 13 September 2022).
- Al-Saedi, K.; Al-Emran, M.; Abusham, E.; El Rahman, S.A. Mobile Payment Adoption: A Systematic Review of the UTAUT Model. In Proceedings of the 2019 International Conference on Fourth Industrial Revolution (ICFIR), Manama, Bahrain, 19–21 February 2019; pp. 1–5. [Google Scholar] [CrossRef]
- Tsai, Y.-Y.; Chao, C.-M.; Lin, H.-M.; Cheng, B.-W. Nursing staff intentions to continuously use a blended e-learning system from an integrative perspective. Qual. Quant. 2018, 52, 2495–2513. [Google Scholar] [CrossRef]
- Baabdullah, A.M.; Alalwan, A.A.; Rana, N.P.; Kizgin, H.; Patil, P. Consumer use of mobile banking (M-Banking) in Saudi Arabia: Towards an integrated model. Int. J. Inf. Manag. 2019, 44, 38–52. [Google Scholar] [CrossRef]
- BBC. Mobile Banking Is Saving Us ‘Billions’ in Charges. 2017. Available online: http://www.bbc.co.uk/news/business-39290041 (accessed on 8 October 2017).
- Bharti, M. Impact of Dimensions of Mobile Banking on User Satisfaction. J. Internet Bank. Commer. 2016, 21, 152. [Google Scholar] [CrossRef]
- Kahandawa, K.; Wijayanayake, J. Impact of Mobile Banking Services on Customer Satisfaction: A Study on Sri Lankan State Commercial Bank. Int. J. Comput. Inf. Technol. 2014, 3, 546–552. [Google Scholar]
- Obienu, A.C.; Amadin, F.I. User acceptance of learning innovation: A structural equation modelling based on the GUAM framework. Educ. Inf. Technol. 2021, 26, 2091–2123. [Google Scholar] [CrossRef]
- Alasmari, T.; Zhang, K. Mobile learning technology acceptance in Saudi Arabian higher education: An extended framework and A mixed-method study. Educ. Inf. Technol. 2019, 24, 2127–2144. [Google Scholar] [CrossRef]
- Rahi, S.; Othman Mansour, M.M.; Alghizzawi, M.; Alnaser, F.M. Integration of UTAUT model in internet banking adoption context: The mediating role of performance expectancy and effort expectancy. J. Res. Interact. Mark. 2019, 13, 411–435. [Google Scholar] [CrossRef]
- Baptista, G.; Oliveira, T. A weight and a meta-analysis on mobile banking acceptance research. Comput. Hum. Behav. 2016, 63, 480–489. [Google Scholar] [CrossRef]
- Chen, M.; Wang, X.; Wang, J.; Zuo, C.; Tian, J.; Cui, Y. Factors Affecting College Students’ Continuous Intention to Use Online Course Platform. SN Comput. Sci. 2021, 2, 114. [Google Scholar] [CrossRef] [PubMed]
- Alalwan, A.A.; Dwivedi, Y.K.; Rana, N.P. Factors influencing adoption of mobile banking by Jordanian bank customers: Extending UTAUT2 with trust. Int. J. Inf. Manag. 2017, 37, 99–110. [Google Scholar] [CrossRef]
- Thusi, P.; Maduku, D.K. South African millennials’ acceptance and use of retail mobile banking apps: An integrated perspective. Comput. Hum. Behav. 2020, 111, 106405. [Google Scholar] [CrossRef]
- Oh, J.-C.; Yoon, S.-J. Predicting the use of online information services based on a modified UTAUT model. Behav. Inf. Technol. 2014, 33, 716–729. [Google Scholar] [CrossRef]
- Ntsiful, A.; Kwarteng, M.A.; Jibril, A.B.; Popesko, B.; Pilik, M. Factors Driving the Adoption of Mobile Banking App: An Empirical Assessment in the Less Digitalized Economy. In International Working Conference on Transfer and Diffusion of IT; Springer: Cham, Switzerland, 2020; pp. 114–125. [Google Scholar]
- Parayil Iqbal, U.; Jose, S.M.; Tahir, M. Integrating trust with extended UTAUT model: A study on Islamic banking customers’ m-banking adoption in the Maldives. J. Islam. Mark. 2022. [Google Scholar] [CrossRef]
- Bommer, W.H.; Rana, S.; Milevoj, E. A meta-analysis of eWallet adoption using the UTAUT model. Int. J. Bank Mark. 2022, 40, 791–819. [Google Scholar] [CrossRef]
- Tak, P.; Panwar, S. Using UTAUT 2 model to predict mobile app based shopping: Evidences from India. J. Indian Bus. Res. 2017, 9, 248–264. [Google Scholar] [CrossRef]
- Li, W. The Role of Trust and Risk in Citizens’ E-Government Services Adoption: A Perspective of the Extended UTAUT Model. Sustainability 2021, 13, 7671. [Google Scholar] [CrossRef]
- Widyanto, H.A.; Kusumawardani, K.A.; Yohanes, H. Safety first: Extending UTAUT to better predict mobile payment adoption by incorporating perceived security, perceived risk and trust. J. Sci. Technol. Policy Manag. 2021. [Google Scholar] [CrossRef]
- Namahoot, K.S.; Jantasri, V. Integration of UTAUT model in Thailand cashless payment system adoption: The mediating role of perceived risk and trust. J. Sci. Technol. Policy Manag. 2022. ahead-of-print. [Google Scholar] [CrossRef]
- Behl, A.; Pal, A. Analysing the Barriers towards Sustainable Financial Inclusion using Mobile Banking in Rural India. Indian J. Sci. Technol. 2016, 9, 1–7. [Google Scholar]
- Al-Saedi, K.; Al-Emran, M. A Systematic Review of Mobile Payment Studies from the Lens of the UTAUT Model Recent Advances in Technology Acceptance Models and Theories; Springer: Berlin/Heidelberg, Germany, 2021; p. 335. ISBN 978-3-030-64986-9. [Google Scholar]
- Kurnianingsih, W. Shopeepay mobile payment adoption analysis using the utaut model approach (case study at amikom university yogyakarta). Indones. J. Bus. Intell. IJUBI 2022, 5, 61–69. [Google Scholar] [CrossRef]
- In’Nami, Y.; Koizumi, R. Review of Sample Size for Structural Equation Models in Second Language Testing and Learning Research: A Monte Carlo Approach. Int. J. Test. 2013, 13, 329–353. [Google Scholar] [CrossRef]
- Hair, J.F.; Risher, J.J.; Sarstedt, M.; Ringle, C.M. When to use and how to report the results of PLS-SEM. Eur. Bus. Rev. 2019, 31, 2–24. [Google Scholar] [CrossRef]
- Kock, N. Common method bias in PLS-SEM: A full collinearity assessment approach. Int. J. e-Collab. 2015, 11, 1–10. [Google Scholar] [CrossRef]
- Henseler, J.; Sarstedt, M. Goodness-of-Fit Indices for Partial Least Squares Path Modeling. Comput. Stat. 2013, 28, 565–580. [Google Scholar] [CrossRef]
- Shah, S.I.U.; Abd Rahim, N. Effect of ethical climate on corporate financial performance in Pakistan: An application of confirmatory tetrad analysis (CTA-PLS)approach. J. Stud. Soc. Sci. Humanit. 2019, 5, 53–67. [Google Scholar]
- Hair, J.F.; Ringle, C.M.; Sarstedt, M. PLS-SEM: Indeed a silver bullet. J. Mark. Theory Pract. 2011, 19, 139–152. [Google Scholar] [CrossRef]
- Sundararaj, J. Opportunities and Challenges on the Adoption of Mobile Banking Services. J. Posit. Sch. Psychol. 2022, 6, 1951–1958. [Google Scholar]
- Al-Saedi, K.; Al-Emran, M.; Ramayah, T.; Abusham, E. Developing a general extended UTAUT model for M-payment adoption. Technol. Soc. 2020, 62, 101293. [Google Scholar] [CrossRef]
- Raza, S.A.; Shah, N.; Ali, M. Acceptance of mobile banking in Islamic banks: Evidence from modified UTAUT model. J. Islam. Mark. 2019, 10, 357–376. [Google Scholar] [CrossRef]
- Ly, H.T.N.; Khuong, N.V.; Son, T.H. Determinants Affect Mobile Wallet Continuous Usage in Covid 19 Pandemic: Evidence from Vietnam. Cogent Bus. Manag. 2022, 9, 2041792. [Google Scholar] [CrossRef]
- Chaouali, W.; Yahia, I.B.; Souiden, N. The interplay of counter-conformity motivation, social influence, and trust in customers’ intention to adopt Internet banking services: The case of an emerging country. J. Retail. Consum. Serv. 2016, 28, 209–218. [Google Scholar] [CrossRef]
- Rosnidah, I.; Muna, A.; Musyaffi, A.M.; Siregar, N.F. Critical Factor of Mobile Payment Acceptance in Millenial Generation: Study on the UTAUT model. In International Symposium on Social Sciences, Education, and Humanities (ISSEH 2018); Atlantis Press: Paris, France, 2019. [Google Scholar] [CrossRef]
- Mer, A.; Virdi, A.S. Modeling Millennials’ Adoption Intentions of E-banking: Extending UTAUT with Perceived Risk and Trust. FIIB Bus. Rev. 2021, 23197145211052614. [Google Scholar] [CrossRef]
- Sobti, N. Impact of demonetization on diffusion of mobile payment service in India: Antecedents of behavioral intention and adoption using extended UTAUT model. J. Adv. Manag. Res. 2019, 16, 472–497. [Google Scholar] [CrossRef]
- Abu-Taieh, E.M.; AlHadid, I.; Abu-Tayeh, S.; Masa’Deh, R.; Alkhawaldeh, R.S.; Khwaldeh, S.; Alrowwad, A. Continued Intention to Use of M-Banking in Jordan by Integrating UTAUT, TPB, TAM and Service Quality with ML. J. Open Innov. Technol. Mark. Complex. 2022, 8, 120. [Google Scholar] [CrossRef]
- Patil, P.; Tamilmani, K.; Rana, N.P.; Raghavan, V. Understanding consumer adoption of mobile payment in India: Extending Meta-UTAUT model with personal innovativeness, anxiety, trust, and grievance redressal. Int. J. Inf. Manag. 2020, 54, 102144. [Google Scholar] [CrossRef]
- Sankaran, R.; Chakraborty, S. Factors Impacting Mobile Banking in India: Empirical Approach Extending UTAUT2 with Perceived Value and Trust. IIM Kozhikode Soc. Manag. Rev. 2022, 11, 7–24. [Google Scholar] [CrossRef]
- Chawla, D.; Joshi, H. Consumer attitude and intention to adopt mobile wallet in India—An empirical study. Int. J. Bank Mark. 2019, 37, 1590–1618. [Google Scholar] [CrossRef]
- Lafraxo, Y.; Hadri, F.; Amhal, H.; Rossafi, A. The Effect of Trust, Perceived Risk and Security on the Adoption of Mobile Banking in Morocco. In Proceedings of the ICEIS 2018—20th International Conference on Enterprise Information Systems, Madeira, Portugal, 21–24 March 2018; Volume 2, pp. 497–502. [Google Scholar]
- Luo, X.; Li, H.; Zhang, J.; Shim, J. Examining multi-dimensional trust and multi-faceted risk in initial acceptance of emerging technologies: An empirical study of mobile banking services. Decis. Support Syst. 2010, 49, 222–234. [Google Scholar] [CrossRef]
- Mohamad, S.A.; Kassim, S. Examining the relationship between UTAUT construct, technology awareness, financial cost and E-payment adoption among microfinance clients in Malaysia. In Proceedings of the 1st Aceh Global Conference (AGC 2018), Banda Aceh, Indonesia, 17–18 October 2018; Atlantis Press: Paris, France, 2019; pp. 351–357. [Google Scholar]
- Shankar, A.; Kumari, P. Factors affecting mobile banking adoption behavior in India. J. Internet Bank. Commer. 2016, 21, 472–497. [Google Scholar]
Publisher’s Note: MDPI stays neutral with regard to jurisdictional claims in published maps and institutional affiliations. |
© 2022 by the authors. Licensee MDPI, Basel, Switzerland. This article is an open access article distributed under the terms and conditions of the Creative Commons Attribution (CC BY) license (https://creativecommons.org/licenses/by/4.0/).

