Abstract
This study aims to examine the role of social media use in reducing household cyclone-induced disaster loss by obtaining warning and preparedness information. Data were collected following the aftermath of cyclone Amphan in affected households of the Koyra sub-district, Khulna district of Bangladesh using random sampling. Data from 150 households using only traditional media and 150 from those using both social and traditional media were collected through semi-structured questionnaires. Using propensity score matching, it was found that households using both social media and traditional media were able to reduce loss by more than 47,494.31 Bangladeshi Taka compared to households using traditional media. Moreover, households using both media received more important timely information than households using only traditional media. This helped them to work more efficiently and timely, such as cutting ripe crops from fields and keeping them in a safe place, taking domestic animals and poultry to the nearest safe places, putting higher fences using necessary material around ponds to prevent fish being washed away, and so on, to reduce cyclone-induce disaster loss. For obtaining information, problems coastal people faced included less internet bandwidth, the absence of a unified Facebook page and a common YouTube channel, and rumors. Possible solutions for these problems, stated by the respondents, were government-managed free internet before cyclones, a single Facebook page and a single YouTube channel for this purpose. Thus, this research shows social media as a good tool for reducing cyclone-induced disaster loss in Bangladesh coastal areas.
1. Introduction
Coastal areas of Bangladesh are extremely vulnerable because of less adaptive capacity and exposure to various natural disasters [1]. A total of 19 districts and 147 upazilas (sub-district) lie in coastal areas of Bangladesh representing about 20% of the total land and 30% of the cultivable land [2]. Major natural disasters in coastal Bangladesh are cyclones, tidal waves, storms, heavy rainfall, flood, and riverbank erosion. Among these, cyclones are the most damaging, resulting in over one million causalities from 1884 to 2020 in Bangladesh [3]. Cyclone Amphan hit Bangladesh on 20 May 2020 was a category 1 (damaging winds with a speed of 88–125 km per hour, which can damage houses, crops, and trees [4]) cyclone that affected over one million people in nine districts, and caused 26 casualties [5]. It caused damages worth about 375 million USD, and destroyed 55,667 houses completely and 162,000 houses partially [6].
To reduce cyclone-induced disaster loss, timely preparation is critical which necessities timely warning and preparedness information. Initiatives taken by individuals and organizations to train people how to prepare for specific disaster [7], is termed preparedness information. Cyclone warning is the live situational update of cyclones with a cautionary signal number based on their severity. People usually obtain warning and preparedness information from disaster managers face-to-face and through traditional media (e.g., radio, television), and social media (e.g., Facebook, YouTube). The COVID-19 lockdown stopped face-to-face preparedness information from disaster managers. So traditional and social media became the vital source for cyclone Amphan information. Social media is one of the online platforms that accommodate content production, circulation, and sharing via online communities [8,9] and through which information flow continuously [10,11]. Its capacity allows disaster managers to give enhanced disaster warnings [7,12] and preparedness information. Disaster-prone people use social media to receive those information [13,14] in the pre-event phase of a disaster. It offers the advantages of wide dissemination of disaster information over conventional media such as radio and television [15]. In some situations, social media can disseminate news updates more quicker than traditional media [12,16]. Social media which is accessible via smartphones and tablets can work during a power cut [15] and is very helpful in the time of disaster to keep in touch with each other [17] even if disaster come without pre-warning [7]. It also provides a required two-way communication facility between disaster managers and cyclone-prone people which is not possible through traditional media. It facilitates improved disaster communication [18] which can save lives and mitigate disaster-induced losses [15].
Disaster communication that is effective may reduce disaster impact and ineffective disaster communication can result in more disaster losses [19]. But except for social media, other media face difficulties in providing effective disaster communication. For example, before a cyclone as electricity is cut off to avoid accidents thus television becomes inaccessible. Besides, though Bangladesh has countrywide AM (Amplitude Modulation) transmission coverage [20] due to the lack of AM-based radio receivers in the market, and lack of FM full coverage many coastal people cannot depend on radio for cyclone-related information. Moreover, when mobile operators send SMS national wide on the cyclone, before that most of the cell phone users received cyclone information from social media, as mobile operators send too many promotional SMS, so many users even did not see their SMS inbox [21]. Natural disasters such as tsunami, flood, and cyclone can damage all form of traditional communication, but social media remains unhindered and most of the time serve as the only source of communication [22]. Besides, in recent years internet subscribers and social media users in Bangladesh have increased manifold, in August 2021 there were 125 million internet subscribers [23], and over 50 million social media users at the end of 2020 along with 25.5% of the total population were using Facebook at that time [24].
Though in Bangladesh there are so many social media users and both disaster managers and cyclone-prone people used those media before cyclones. In addition, in recent years social media have been showing potential in creating awareness on environment, cyclones, and other natural disasters, and in reducing losses caused by those natural disasters. But there are not many studies on the actual assessment of the use of social media in cyclone-induced disaster loss reduction. For example, Lachlan et al. [25], Saroj and Pal [22], Yin et al. [26], Velev and Zlateva [27], and Lindsay [14] explored the potentiality of using social media in disaster situations. Pennington-Gray et al. [28], Neil Dufty [29], White [30], Wu and Cui [31], Meier [32], and Alexander [33] reported on social media use in various phases of natural disasters in general. Yates and Paquette [34] reported on social media use in taking decisions during the 2010 Haitian earthquake, and Hjorth and Kim [35] depicted experiences of their respondents’ social media use during the Japanese earthquake and tsunami of 11 March 2011. Kaigo [36] identified the role of social media during the mid-level disruption of the Great East earthquakes of 2011 March. Bruns and Burgess [37] explored the pattern of tweeting activity after Feb 2011 Christchurch earthquakes. Subba and Bui [38] reported different types of communication via social media between disaster managers and affected people after the 2015 Nepal earthquake. Bruns and Burgess [39], Bird et al. [40], and Denis et al. [41] portrayed sharing of flood-related information via social media during various floods. Allaire [15] explored that social media was able to reduce losses caused by the 2011 Bangkok flood. Hamid et al. [42] explored that the ubiquity of social media can be used for creating environmental awareness among students and staff of higher educational institutes.
Some descriptive studies were conducted on the use of social media during hurricanes, typhoons, and tornados [43,44,45,46]. Shelton et al. [47] reported Twitter activity at the time of Hurricane Sandy and its digital depiction. Kitazawa and Hale [12] explored the people’s responses on Twitter in the early warning system in the wake of the 2015 Typhoon. Finau et al. [21] presented an analysis of how social media was used in three phases of Tropical Cyclone Winston which hit Fiji in 2016. Most of the previous studies stated how social media was used in phases of cyclones and other natural disasters and explored the potential of using social media in phases of those disasters. But an actual assessment of cyclone-induced disaster loss reduction by obtaining cyclone warning and preparedness information (PI) from social media and how this cyclone-induced disaster loss reduction is possible was not addressed by previous studies; it necessitated this study to fulfill the research gap. It was also very important for disaster managers and cyclone-prone people to know ways to minimize cyclone-induced disaster loss with the help of social media. This study thus varies from previous studies.
To fulfill this research gap, this study investigated whether social media helped households in reducing cyclone-induced disaster loss caused by cyclone Amphan in 2020 and how cyclone-vulnerable people used social media information to reduce cyclone-induced disaster loss. For that, this research focused on cyclone warning and preparedness information in the pre-disaster phase of the cyclone to avoid endogeneity concerns [15]. Thus, this study fulfilled the research gap on cyclone-induced disaster loss reduction by using social media and providing in-depth scenarios for policymakers with possible solutions to existing cyclone-induced disaster loss reduction problems.
2. Materials and Methods
2.1. Description of Study Area and Participants
Khulna district is one of the five most cyclone-affected districts in Bangladesh [48] and it was one of the districts that were severely affected by cyclone Amphan [5]. The Koyra sub-district of Khulna district was selected for this study (Figure 1). The total area of this subdistrict is 1775.41 square kilometers; plain land is only 263.12 square kilometers, and the rest of the area falls in Sundarbans (the world’s largest mangrove forest). Sundarbans is in the east and south of this subdistrict. The Bay of Bengal is in the south of this subdistrict. Respondents were fishermen, farmers, housewives, day laborers, carpenters, employees, and students. Households were divided according to the types of media they used for obtaining cyclone warning and preparedness information before cyclone Amphan. Households that used -only traditional media (radio, television) were termed traditional media -using households. Those households that used social media along with traditional media were termed as social media with traditional media -using households or both types of media -using households.
Figure 1.
Study area, Koyra sub-district under Khulna district of Bangladesh, Source: Authors.
2.2. Conceptual Framework
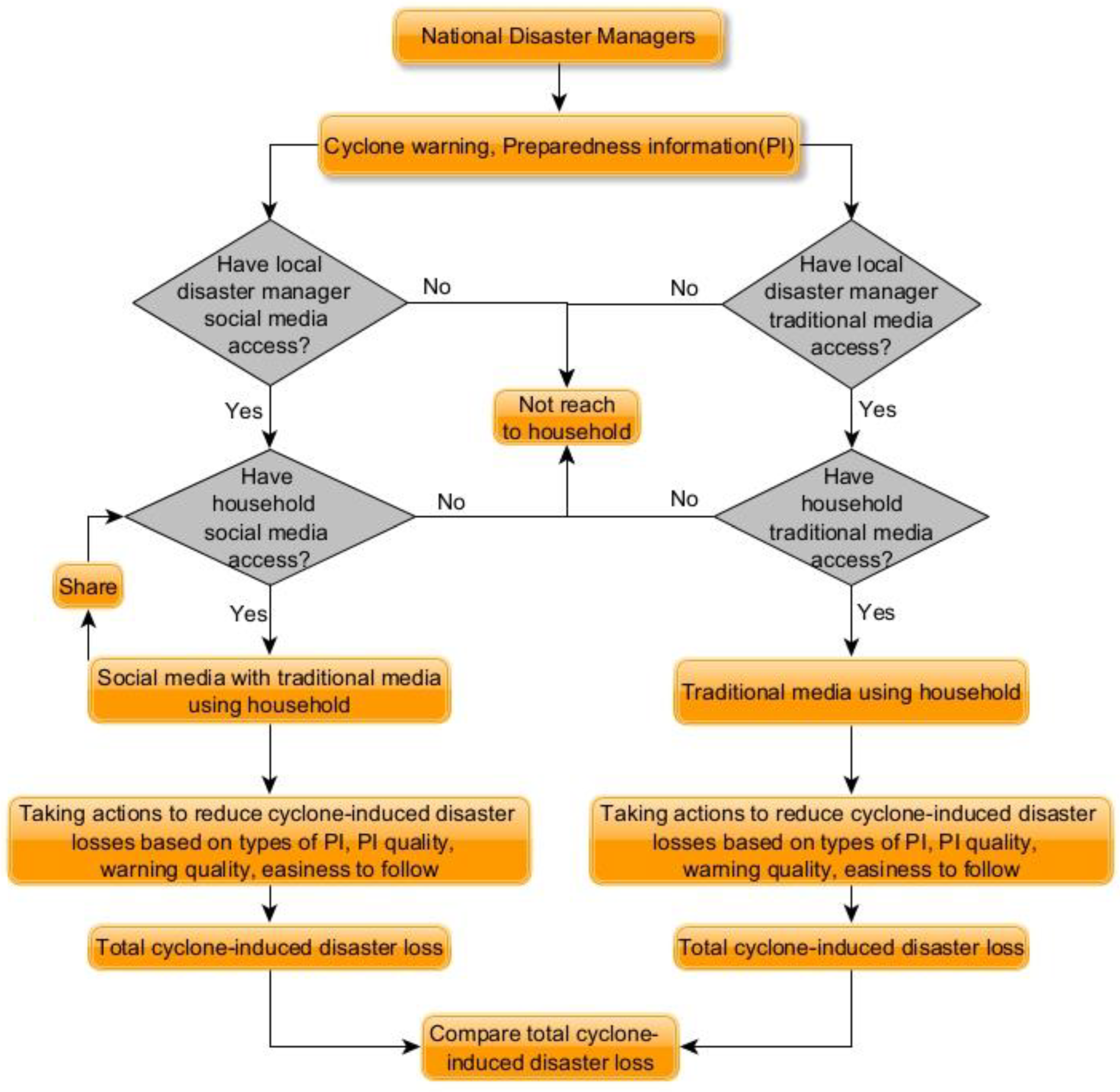
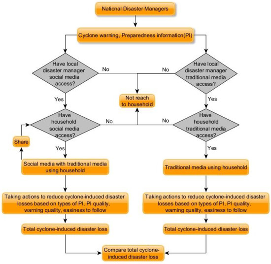
The conceptual framework (Figure 2) portrays how households reduce cyclone-induced disaster loss by taking actions after obtaining cyclone warning and preparedness information from disaster managers using media. National disaster managers send cyclone information. Then if one disaster manager of the next level or local disaster manager has access to social media or traditional media and one household also has access to that media, then the household can obtain warning and preparedness information from that disaster manager. Households took action for cyclone-induced disaster loss reduction based on received preparedness information types, quality of warning and preparedness information (PI), and their easiness to follow. Based on actual total cyclone-induced disaster loss two groups of matched households were compared and we decided which type of media -using household was able to reduce more cyclone-induced disaster loss.
Figure 2.
The conceptual framework for households’ cyclone-induced disaster loss reduction by obtaining cyclone warning and preparedness information, source: Authors.
2.3. Sampling Procedure
The target population was members of households of the Koyra sub-district which is one of the most cyclone-prone subdistricts in the Khulna district and it is severely affected by almost every cyclone that took place in this region. A list of 1802 households was collected from local NGOs. 480 households were randomly selected from those households. After the survey, it was found that 153 social media along with traditional media -using households and 161 traditional media -using households’ participants took part in the survey. But a total of 150 traditional media -using households and 150 both types of media -using households’ data were found usable after cleaning the data.
2.4. Survey Implementation
The survey was conducted from 20 August to 29 August 2021, by using a semi-structured questionnaire. Both open-ended and close-ended questions were in the questionnaire. Before conducting the survey, the questionnaire was approved by the research ethics committee of the Graduate School of Humanities and Social Sciences of Hiroshima University, Japan. The Ethical committee confirmed that the questionnaire obliges ethical issues such as human rights along with protecting the personal information of respondents and the safety of data. Household total cyclone-induced disaster loss, socio-economic condition, characteristics of warning, and preparedness information were collected (Table 1). Before conducting the survey, the questionnaire was presented before respondents and explained explicitly to them. The member of a household who played the most significant role before cyclone Amphon were interviewed. In-depth interviews with 16 persons were conducted. Among 16 in-depth interview respondents, 2 were NGO workers, 2 were volunteers, and 12 respondents with 6 being per group of households.
Table 1.
List of important variables used in the questionnaire.
2.5. Method of Data Analysis
Propensity Score Matching was used to find a causal relationship between households’ use of social media for obtaining cyclone warning and preparedness information before cyclone strikes and their cyclone-induced disaster loss reduction. PSM is used as an effective alternative for such experimental research design, especially for setting a situation after a disaster where experiments were not feasible or unethical to implement [15]. For this research, for balancing score, covariance selection was based on the literature review. It was found that past research especially in USA social media use is closely related to age, education as well as living in town [49,50]. Education level and household size can be related to social media use [15]. Marital status can be a factor in using social media for example married individuals are less likely to use social media [51]. Bigger size household households are more likely to have internet access in the USA [52], which is required for accessing social media. Based on the literature review age, sex, level of education, household size, household monthly income, and marital status were used as matching covariates for this research. People whether living in an urban or rural place is also an indicator of using social media but for this research, every household is located in a rural area. That is why the village is not included in the covariance list for generating balancing scores. After the estimation of the propensity score, matching methods were employed to obtain suitable comparison households. The average treatment effect on the treated (ATT) is obtained by running regression after PSM in the matched sample of the outcome on the covariates. The average treatment effect on the treated (ATT) of households using social media for warning and preparedness information before the cyclone on total cyclone-induced loss was calculated as the equation below which is adapted from Rana and Maharjan [53].
where, X are covariates. Y1 is the total cyclone-induced disaster loss for the treated group and Y0 is the total cyclone-induced disaster loss for the control group.
ATT (X) =E {(Y1|P = 1, P(X)) – (Y0|P = 0, P(X))}
Though PSM provides benefits, due to its misspecification sometimes ATT can face biases [53]. By using inverse probability weighted regression adjustment (IPWRA) this problem can be solved [54]. To solve the misspecification robustness of PSM estimated results were checked by IPWRA for this research.
3. Results and Discussion
3.1. Use of Traditional and Social Media before Cyclone Amphan
Households used media percentages for cyclone warning and preparedness information and percentages of device used for accessing social media is shown in Table 2. Households mostly used Facebook among social media and television among traditional media. Smartphones were mostly used by social media with traditional media -using households for accessing social media.
Table 2.
Descriptive statistics of media use by households.
3.2. Socioeconomic, Preparedness Information, Warning Characteristics, and Cyclone-Induced Loss
Descriptive statistics of households’ total cyclone-induced disaster loss, household’s socioeconomic characteristics, quality of warning and preparedness information (PI), received preparedness information types, and taking actions following warning are presented in Table 3. Mean differences were calculated using the two-sample t-test. From the table, it is observed that amount of Disaster Loss in Bangladeshi Taka (BDT) differs significantly between the two types of households. Among socioeconomic variables, there is a significant difference between age, gender, marital status, and education of respondents of two types of households. However, there is no significant difference between respondent income, household income, and the number of household members.
Table 3.
Descriptive statistics of selected variables.
It is observed that there is a significant difference in the number of types of preparedness information households received among 14 different categories between the two types of media -using households. Social media with traditional media -using households received more types of preparedness information than only traditional media -using households. Warning quality and preparedness information quality also differ significantly between the two types of households. Social media with traditional media -using households obtained better quality warning and preparedness information compared to only traditional media -using households. Households’ overall actions following warning before cyclone Amphan also differ significantly between traditional media -using households and both types of media -using households. Both media -using households were able to take better actions compared to traditional media -using households. Social media with traditional media -using households perceived warning and preparedness information as easier to follow compared to traditional media -using households. These findings indicate that disaster managers can provide cyclone warning and preparedness information (PI) of better quality by using social media. Presentation of those warnings and PI can be made more user-friendly by using social media so that it becomes easier to follow for cyclone-prone people.
3.3. Factors Influenced Households in Choosing Social Media
Factors that influenced households in choosing social media are respondents’ age, gender, and education (Table 4). It was calculated using Probit regression.
Table 4.
Factors influencing households in choosing social media.
The age of respondents was negatively correlated to social media use in their households. From the value of the coefficient, it can be interpreted that if the age of the respondents was increased by one year, then the possibility of his or her household using social media along with traditional media was reduced by 7%. This finding is also in line with Quan-Hasse and A. L. [55], Zickuhr [49], and Duggan and Brenner [50]. In their research, they found that younger people used social media more than an older person. The gender of respondents was also an important factor in choosing social media. Male respondents used more social media than female respondents in the study area. Alnjadat et al. [56] also found similar findings in their research. The education of respondents was found positively correlated to households’ use of social media before cyclone Amphan. From the coefficient, it was found that if respondents’ education is increased by one level (for example from primary to secondary), then respondents’ households’ possibility of using social media was increased by 36%. This finding coincides with the findings of Allaire [15] and Duggan and Brenner [50].
3.4. Cyclone-Induced Disaster Loss Reduction with the Help of Social Media
The casual effect of using social media on cyclone-induced disaster loss reduction was calculated using Propensity Score Matching (Table 5). By using propensity score matching (PSM) it was estimated that the average treatment effect on treated (ATT) differences in households’ disaster loss (treated vs. control) was found to be −47,494.31 BDT. The difference in cyclone-induced disaster loss was significant at a 1% level. Similar was the result in the case of the caliper (0.05) and the nearest neighbor matching (Table A1 of Appendix A). So, social media with traditional media -using households were able to reduce cyclone-induced disaster loss compared to only traditional media -using households. This accepted the hypothesis of this study.
Table 5.
ATT Calculation using Propensity Score Matching.
Inverse-probability-weighted-regression Adjustment (IPWRA) (Table 6) also reconfirms that social media with traditional media -using households were able to reduce cyclone-induced disaster loss compared to only traditional media -using households. It was significant at the 1% level.
Table 6.
Robustness Check using Inverse-probability-weighted-regression Adjustment (IPWRA).
This finding indicates that social media can be a very good tool for reducing cyclone-induced disaster loss by proving cyclone warning and preparedness information using social media.
3.5. How Cyclone-Induced Disaster Loss Was Reduced for Treated Group Households in Agriculture Sector
In coastal areas of Bangladesh fisheries, agriculture and mangroves are the major sources of livelihood [57]. To reduce their disaster loss, it was required that households should take the required actions following waning before cyclone Amphan strikes. To understand the process of cyclone-induced disaster loss reduction we first checked correlations of preparedness information types, warning and preparedness information quality, and their easiness to follow with total disaster loss with matched samples. Table 7 shows these correlations.
Table 7.
Correlations of preparedness information types, warning, and preparedness information quality, Easiness to follow with total disaster loss with matched samples.
From Table 7 it is evident that these variables are strongly correlated with total cyclone-induced disaster loss. More types of preparedness information helped households to reduce cyclone-induced disaster loss. If households obtained better quality warning and preparedness information, it helped to reduce cyclone-induced disaster loss. In addition, if warning and preparedness information were easier to follow then it helped them to reduce cyclone-induced disaster loss. From Table 3 we found that social media along with traditional media -using households obtained more types of preparedness information, better quality warning and preparedness information, and warning and preparedness information which is easier to follow compared to other groups of households. This helps them to reduce more cyclone-induced disaster loss.
Table 8 shows comparative actions taken by two groups of households. The mean value is calculated after matching using matched households’ data (using the two-sample t-test). From the table, it is observed that both media -using households were able to take better actions in protecting houses, protecting granary, protecting wealth, protecting livestock and poultry, protecting fish and ponds, and taking actions for preserving good health; compared to only traditional media -using households.
Table 8.
Mean difference calculations of taking actions to reduce disaster losses after matching.
Throughout the year before the cyclone, social media with traditional media -using households learned techniques to build cyclone-tolerant houses and granaries according to their economic capacity and what actions they should take to save homes and granaries further before the cyclone strikes. They viewed those contents on social media as many times as required by them to master those techniques. They were also able to discuss those techniques among social media users in their community and took proper action. They were able to build more sustainable cyclone-tolerant houses and crop repositories and before the cyclone, they took better actions to protect their existing households and granaries compared to another group of households. For example, low-income both types of media -using households took better actions (such as tying nicely the roof of their houses with bamboo and rope and tying it to the ground, households with muddy walls were protected nicely by shedding it with large polythene sheets, planted required trees in their yards, made their houses higher and facing certain direction) compared to traditional media -using households. For building cyclone-tolerant granaries households learned about the height from the ground for setting up granaries, setting up locations, and ways to secure them. They were also able to protect their crop repositories by taking necessary protection procedures such as covering granaries with several layers of polythene sheets or covering them with tin sheets and locking them properly before cyclone strikes and able to reduce stored crop loss compared to another group of households. Before cyclone Amphan ripe Boro paddy was in the field. Some ripe wheat and maize were also in the field. Social media with traditional media -using households were able to communicate among themselves following preparedness information techniques via social media and were able to cut these crops timely and bring them to the nearest safe place and reduced their crop damage loss compared to other groups of households. They were able to share responsibilities by communicating through social media; some people arranged local tricycles, some people arranged motorized vehicles, some people cut ripe crops, some people tied them, and some people searched for the safest place and took crops to that place in that time. Thus, by communicating among themselves through social media, household members using social media with traditional media-using households were also able to protect their assets such as fishing boats, nets, and small portable shops in time compared to households using traditional media -using households. Social media with traditional media -using households were able to know the safest place for their livestock and poultry in time through social media and were able to move faster than only traditional media -using households. For shifting poultry, they shifted their small poultry homes that were moveable. Those who had non-movable poultry home used small cage, and those households that had no cage received support from their social media group volunteers; these social media group volunteers arranged cages and local tricycles and helped to move poultry to a safe place before the cyclone struck. To move livestock to a safe place social media with traditional media -using households obtain updated information for the nearest safe place for livestock and were able to move in time. On the other hand, only traditional media -using households were not so accurate in timely talking their livestock and poultry to the nearest safe places because of not obtaining timely updated information regarding nearest safest place for livestock and poultry and lack of social media network at that time. Through social media, social media with traditional media -using households were able to know throughout the year and before the cyclone Amphan, about ways and techniques to save their fishponds and fish from the cyclone. They were able to timely collect equipment such as nets, bamboo and bamboo-made fences, tin sheets, and so on by communicating among themselves through social media and knowing about places and shops where they obtained that equipment within a limited time. Most of them were able to build fences around their ponds with bamboo-made fences along with nets, bamboo, large-size tin sheets, ropes, and other required materials in time. Thus, social media with traditional media-dependent households were able to reduce their fish losses and reduce damage to their ponds in time before cyclone Amphan, compared to traditional media -using households. To suggest cyclone-prone people ways to maintain sound health, some local disaster managers took advice from local renowned doctors and shared it with other disaster managers, then they shared it in their respective local social media user households’ groups. They also obtained reminders through their social media groups that what types of medicines they must keep with themselves before the cyclone, the nearest location from where they will obtain those medicines, even many of them voluntarily provided medicines. Through social media, they also learned how they will keep themselves mentally strong during the cyclone. On the other hand, only traditional media -using households obtained some suggestions regarding maintaining sound health during a cyclone, many days before the cyclone. They did not receive a reminder about health issues and a list of medicines they should keep with them before the cyclone struck.
Traditional media -using households were not able to reduce more cyclone-induced disaster loss compared to both media -using households as they were not able to view preparedness information contents from traditional media as many times as needed, and they were not able to communicate among themselves by using traditional media. Traditional media -using households did not obtain timely and accurate information based on their area, occupation, assets, and vulnerability because traditional media have very limited time to focus on specific small areas’ needs because of broadcasting time limitations. They were not able to take more necessary actions in time because of not obtaining timely information and techniques most of the time. They were also not able to share responsibilities in proper time when required through traditional media.
People who are informed as well as prepared can be more resilient to disasters [58,59]. Thus, households using social media with traditional media became more resilient and this translated into sustainability to their livelihood even at times of cyclone, and they were able to reduce more cyclone-induced disaster loss.
3.6. Problems Faced by Household Members in Using Social Media and Their Suggested Solutions
From the survey and in-depth interviews of disaster managers and cyclone-affected people some problems were identified, and respondents also suggested some solutions to solve those problems. As there were many Facebook and YouTube channels, it was laborious for disaster managers to send live warning and preparedness information to all local groups of social media -using households. Disaster managers suggested that before a cyclone a common Facebook page or YouTube channel with access to most of the disaster managers can solve this problem. It was also felt by social media household members that if all or a maximum number of cyclone warning and preparedness information are available on one Facebook page or one YouTube channel, they will obtain the maximum types of the necessary information from most of the disaster managers from that common Facebook page or YouTube channel with minimum effort before the cyclone. This was also mentioned by 86.66% of the treated households. They think that it will also help to reduce rumors if someone tries to spread them because all other users and disaster managers can correct false and fake information. Before the cyclone, some social media-dependent households found that their Internet package was finished, but they were able to take internet loans from cellular companies for that time. A total of 89.33% suggested that if the government can provide a free internet package as suggested by both media -using household respondents, then it will ensure social media access to all internet users of cyclone affected area, and they will be able to follow warnings and preparedness information to reduce cyclone-induced disaster loss. About 82% of social media -using households faced lower bandwidth than promised bandwidth from Internet service providers, they expect government supervision in this regard.
3.7. Quality Analysis of Matching
Figure 3a depicts the control vs. treated group overlap. Among 150 treated households, 143 were in a support region and 7 were found in an off-support region based on their propensity score. Those households found in off-support regions were excluded from the matching process. If a minimum number of observations is excluded from the matching process it will have little effect on the validity of propensity score matching [60]. From Figure 3b we found there is a good overlap in propensity score between the treated and control groups. After matching (Figure 3c) we found a very good matching between the two groups of households.
Figure 3.
(a): treated (off and on) vs. control group overlap. (b): propensity score graph before matching. (c): propensity score graph after matching.
Command pstest was used for observing the quality of propensity score matching. All the covariates that were used for generating propensity scores (age, gender, marital status, household size, household income, and education) were used for this purpose. Before matching there was a significant difference between variables (age, gender, marital status, and education) of treated and untreated groups. But after matching, there was no significant difference between these variables of the two groups (Table 9). The primary purpose of propensity score matching is also balancing covariates that are used for propensity scores between two groups [61]. After bias reduction, we found a good balance between covariates (that were used for propensity scores) between two groups of households.
Table 9.
Bias reduction for matching variables.
From Table 10 we found that Pseudo R-squared is much lower after matching (0.004) than before matching (0.286). This huge Pseudo R-squared reduction proves a high-quality matching. From this same table, it was also found that the mean bias before matching was 53.4% but after matching it is significantly reduced to 3.9%. In addition, joint significance was not able to reject before matching (p = 0.000) but after matching joint significance can be rejected (p = 0.965). These two values (p-value and mean bias) before and after matching portrays effective balancing of covariates distribution between two groups of households.
Table 10.
PSM quality test.
4. Conclusions and Policy Recommendations, Limitations
4.1. Conclusions and Policy Recommendations
Warning and required preparedness information play a vital role in reducing cyclone-induced disaster loss. Households that used social media with traditional media received a greater variety of necessary good-quality preparedness information according to household needs based on their location, assets, economic and manpower capacity, and vulnerability along with good-quality warnings in time, compared to only traditional media -using households. They also received preparedness information with techniques that were easier to follow compared to only traditional media -using households. Through social media, both media -using households were able to communicate themselves and shared responsibility if required to save their life and wealth. By using timely required preparedness information with techniques, they were able to take action in time such as protecting households, granaries, ripe crops, livestock and poultry, fish, and ponds, and kept sound health. This study also found that male, younger, and educated persons preferred to use social media before cyclones struck. Problems faced by coastal people of Bangladesh regarding using social media before the cyclone struck included less internet bandwidth, the absence of a single Facebook page and unified YouTube channel for warning and preparedness information, and rumors. Possible solutions proposed by respondents for these problems were a free Internet package from the government before a cyclone strikes that will ensure accessibility to social media to all internet users of the cyclone-affected area. They also proposed a unified Facebook page and a common YouTube channel for providing warning and preparedness information by most disaster managers, which will ensure maximum cyclone-related information for cyclone-affected people on a common social media page. There has not been this kind of research so far and these findings are novel. This research found that the addition of social media with traditional media for receiving cyclone warning and preparedness information helped households in reducing cyclone-induced disaster loss along with how people used warning and preparedness information from social media to reduce cyclone-induced disaster loss. This research also found that receiving more types of preparedness information (PI), better quality warning and PI, and warning and PI that are easier to follow helped to reduce household cyclone-induced disaster loss. Previous studies on social media use in phases of cyclones were limited to only how people used social media in different phases of previously occurred cyclones and narrated social media’s potential for cyclone-related disaster communication. So, this study fulfilled a major research gap in cyclone-induced disaster loss reduction by receiving information from a social media perspective. These novel findings can contribute to academics, policy practitioners, and disaster-prone area people at large.
Some social and family obligations such as having a Facebook account for girls or women can be defamed by bad social media friends hindering women in the study area from using social media for a necessary purpose. Government should be more vigilant and active to stop those defamatory activities and encourage women to take an active part in disaster-related activities to reduce cyclone-induced disaster loss. Social media helps households in reducing cyclone-induced disaster loss, and cyclone-prone people’s internet package can expire at that time, or many can fail to buy internet package at that time because of the shutdown of shops that sells internet packages. The government can create a policy to ensure the availability of the internet to every internet user in the coastal area, so that they can receive warning and preparedness information in time by using social media. As preparedness information is required by households according to their vulnerability, occupation, types of assets, economic capacity, household manpower, and, so on, the government can take initiative to develop more necessary preparedness information and techniques according to households’ needs.
4.2. Study Limitations
Cyclone-induced disaster loss reduction may also depend on some other factors other than cyclone warning and preparedness information that were not possible to take into consideration for this research. For example, people with more political and social power receive more support from others for disaster loss reduction. It also depends on people’s cultural and religious beliefs on the cyclone, and the social relations among neighbors to help each other. Some households may obtain more support from other people and NGOs based on their wealth and political power. Some households can also obtain more support for risk reduction preparation by being members of some local community-based groups. Moreover, some other factors of obtaining cyclone-related information smoothly through social media such as the hardware and software capacity of household used devices were not known. Information collection on those issues was not possible for this research. In addition, the number of infants, sick, disabled, and old aged persons in a household can hinder households’ timely preparation for cyclone-induced disaster loss reduction. Future studies can take into consideration those issues along with cyclone warning and preparedness information and conduct research based on those data.
Author Contributions
Conceptualization, S.M.N.S. and K.L.M.; methodology, S.M.N.S. and K.L.M.; software, S.M.N.S.; validation, S.M.N.S. and K.L.M.; formal analysis, S.M.N.S. and K.L.M.; investigation, resource; data curation, S.M.N.S.; writing—original draft preparation, S.M.N.S.; writing—review and editing, S.M.N.S. and K.L.M.; visualization, S.M.N.S. and K.L.M.; supervision, K.L.M. All authors have read and agreed to the published version of the manuscript.
Funding
This research received no external funding.
Institutional Review Board Statement
The study was conducted in accordance with the guideline and approved by the Ethics Committee of Graduate School for International Development and Cooperation (IDEC), Hiroshima University, Japan, on 31 August 2021.
Informed Consent Statement
Informed consent was obtained from all the respondents of the study area who provided data for the study.
Data Availability Statement
The data presented in this research are available on request from corresponding authors.
Acknowledgments
The APC of this paper is partially funded by the Association for Regional Agricultural and Forestry Economics, Japan (ARAFE). This paper is based on a draft previously presented at the 6th International ARAFE Workshop, which was held virtually on 26 June 2022. The paper was then revised by incorporating feedback from the conference. The authors would like to thank ARAFE for this. The authors would like to thank Project for Human Resource Development Scholarship (JDS) organized by the Japan International Cooperation Agency (JICA) for financial support throughout the study period of S.M.N.S. at Hiroshima University, Japan.
Conflicts of Interest
The authors declare no conflict of interest.
Appendix A. ATT Calculation Using Caliper (0.05) and Nearest Neighbor Method
Table A1.
ATT using caliper (0.05) and nearest neighbor method.
Table A1.
ATT using caliper (0.05) and nearest neighbor method.
| Variable | Caliper (0.05) | Nearest Neighbor | ||
|---|---|---|---|---|
| Difference | T-Stat | Difference | T-Stat | |
| Disaster Loss | −61,612.83 | −3.10 (***) | −48,112.29 | −2.97 (***) |
Note: *** = significance at 1 percent, Source: Own calculation of Authors.
By using the caliper (0.05) and nearest neighbor method of propensity score matching (PSM) the average treatment effect on treated (ATT) of using social media on cyclone-induced disaster loss was also estimated. Differences in households’ disaster loss (treated vs. control) were found at −61,612.83 BDT using the caliper (0.05) and −48,112.29 BDT using the nearest neighbor method (Table A1 of Appendix A). The difference in cyclone-induced disaster loss reduction was significant at a 1% level in these two methods. This finding is also in line with the finding presented in Section 3.4 of this paper and supports the hypothesis of this study.
References
- Uddin, M.N.; Islam, A.S.; Bala, S.K.; Islam, G.T.; Adhikary, S.; Saha, D.; Haque, S.; Fahad, G.R.; Akter, R. Mapping of climate vulnerability of the coastal region of Bangladesh using principal component analysis. Appl. Geogr. 2019, 102, 47–57. [Google Scholar] [CrossRef]
- Minar, M.H.; Hossain, M.B.; Shamsuddin, M. Climate change and coastal zone of Bangladesh: Vulnerability, resilience and adaptability. Middle-East J. Sci. Res. 2013, 13, 114–120. [Google Scholar]
- Hadi, T.; Islam, S.; Richter, D.; Fakhruddin, B. Seeking Shelter: The factors that influence refuge since Cyclone Gorky in the Coastal Area of Bangladesh. Prog. Disaster Sci. 2021, 11, 100179. [Google Scholar] [CrossRef]
- Bureau of Meteorology. G.o.A. What Is a Tropical Cyclone? 2022. Available online: http://www.bom.gov.au/cyclone/tropical-cyclone-knowledge-centre/understanding/tc-info/ (accessed on 20 July 2022).
- Rafa, N.; Jubayer, A.; Uddin, S.M.N. Impact of cyclone Amphan on the water, sanitation, hygiene, and health (WASH2) facilities of coastal Bangladesh. J. Water Sanit. Hyg. Dev. 2021, 11, 304–313. [Google Scholar] [CrossRef]
- Iqbal, J. Cyclone AMPHAN Joint Needs Assessment (JNA); Needs Assessment Working Group (NAWG): Dhaka, Bangladesh, 2020. [Google Scholar]
- Houston, J.B.; Hawthorne, J.; Perreault, M.; Park, E.H.; Hode, M.G.; Halliwell, M.R.; McGowen, S.E.T.; Davis, R.; Vaid, S.; McElderry, J.A.; et al. Social media and disasters: A functional framework for social media use in disaster planning, response, and research. Disasters 2015, 39, 1–22. [Google Scholar] [CrossRef]
- Huang, C.-M.; Chan, E.; Hyder, A.A. Web 2.0 and Internet social networking: A new tool for disaster management?—Lessons from Taiwan. BMC Med. Inform. Decis. Mak. 2010, 10, 1–5. [Google Scholar] [CrossRef] [PubMed]
- Obar, J.A.; Wildman, S. Social media definition and the governance challenge: An introduction to the special issue. Telecommun. Policy 2015, 39, 745–750. [Google Scholar] [CrossRef]
- Plotnick, L.; Hiltz, S.R.; Kushma, J.A.; Tapia, A.H. Red Tape: Attitudes and Issues Related to Use of Social Media by US County-Level Emergency Managers. In ISCRAM; ISCRAM Digital Library: Kristiansand, Norway, 2015. [Google Scholar]
- Vieweg, S.; Hughes, A.L.; Starbird, K.; Palen, L. Microblogging during two natural hazards events: What twitter may contribute to situational awareness. In Proceedings of the SIGCHI Conference on Human Factors in Computing Systems, Atlanta, GA, USA, 10–15 April 2010; ACM: New York, NY, USA, 2010. [Google Scholar]
- Kitazawa, K.; Hale, S.A. Social media and early warning systems for natural disasters: A case study of Typhoon Etau in Japan. Int. J. Disaster Risk Reduct. 2021, 52, 101926. [Google Scholar] [CrossRef]
- Rive, G.; Hare, J.; Thomas, J.; Nankivell, K. Social Media in an Emergency: A Best Practice Guide, (version 1.0); Wellington Civil Defense Emergency Management Group: Wellington, New Zealand, 2012. [Google Scholar]
- Lindsay, B.R. Social Media and Disasters: Current Uses, Future Options, and Policy Considerations; Congressional Research Service: Washington, DC, USA, 2011. [Google Scholar]
- Allaire, M.C. Disaster loss and social media: Can online information increase flood resilience? Water Resour. Res. 2016, 52, 7408–7423. [Google Scholar] [CrossRef]
- Guan, X.; Chen, C. Using social media data to understand and assess disasters. Nat. Hazards 2014, 74, 837–850. [Google Scholar] [CrossRef]
- Dufty, N. Twitter turns ten: Its use to date in disaster management. Aust. J. Emerg. Manag. 2016, 31, 50–54. [Google Scholar]
- Jaeger, P.T.; Shneiderman, B.; Fleischmann, K.R.; Preece, J.; Qu, Y.; Wu, P.F. Community response grids: E-government, social networks, and effective emergency management. Telecommun. Policy 2007, 31, 592–604. [Google Scholar] [CrossRef]
- Rodriguez, H.; Dıaz, W.; Santos, J.M.; Aguirre, B.E. Communicating Risk and Uncertainty: Science, Technology, and Disasters at the Crossroads. In Handbook of Disaster Research; Rodriguez, H., Quarantelli, E.L., Dynes, R.R., Eds.; Springer: New York, NY, USA, 2007; pp. 476–488. [Google Scholar]
- Betar, B. AM Coverage. 2015. Available online: http://betar.portal.gov.bd/site/files/a0270894-c374-4c67-918a-d872c8efdfc1/%E0%A6%8F%E0%A6%8F%E0%A6%AE-%E0%A6%95%E0%A6%AD%E0%A6%BE%E0%A6%B0%E0%A7%87%E0%A6%9C (accessed on 26 July 2022).
- Finau, G.; Cox, J.; Tarai, J.; Kant, R.; Varea, R.; Titifanue, J. Social media and disaster communication: A case study of Cyclone Winston. Pac. J. Rev. 2018, 24, 123–137. [Google Scholar] [CrossRef]
- Saroj, A.; Pal, S. Use of social media in crisis management: A survey. Int. J. Disaster Risk Reduct. 2020, 48, 19. [Google Scholar] [CrossRef]
- Commission, B.T.R. Internet Subscriber. 2021. Available online: http://www.btrc.gov.bd/site/page/347df7fe-409f-451e-a415-65b109a207f5/-. (accessed on 7 February 2022).
- napoleoncat.com. Social Media Users in Bangladesh At the End of 2020. Available online: https://napoleoncat.com/stats/social-media-users-in-bangladesh/2020/ (accessed on 7 July 2022).
- Lachlan, K.A.; Spence, P.R.; Lin, X.; Najarian, K.; Del Greco, M. Social media and crisis management: CERC, search strategies, and Twitter content. Comput. Hum. Behav. 2016, 54, 647–652. [Google Scholar] [CrossRef]
- Yin, J.; Lampert, A.; Cameron, M.; Robinson, B.; Power, R. Using Social Media to Enhance Emergency Situation Awareness. IEEE Intell. Syst. 2012, 27, 52–59. [Google Scholar] [CrossRef]
- Velev, D.; Zlateva, P. Use of social media in natural disaster management. Int. Proc. Econ. Dev. Res. 2012, 39, 41–45. [Google Scholar]
- Pennington-Gray, L.; Kaplanidou, K.; Schroeder, A. Drivers of social media use among African Americans in the event of a crisis. Nat. Hazards 2013, 66, 77–95. [Google Scholar] [CrossRef]
- Dufty, N. The use of social media in countrywide disaster risk reduction public awareness strategies. Aust. J. Emerg. Manag. 2015, 30, 12–16. [Google Scholar]
- White, C.M. Social Media, Crisis Communication, and Emergency Management: Leveraging Web 2.0 Technologies; CRC Press: Boca Raton, FL, USA, 2011. [Google Scholar]
- Wu, D.S.; Cui, Y.W. Disaster early warning and damage assessment analysis using social media data and geo-location information. Decis. Support Syst. 2018, 111, 48–59. [Google Scholar] [CrossRef]
- Meier, P. New information technologies and their impact on the humanitarian sector. Int. Rev. Red Cross 2011, 93, 1239–1263. [Google Scholar] [CrossRef]
- Alexander, D.E. Social Media in Disaster Risk Reduction and Crisis Management. Sci. Eng. Ethics 2014, 20, 717–733. [Google Scholar] [CrossRef] [PubMed]
- Yates, D.; Paquette, S. Emergency knowledge management and social media technologies: A case study of the 2010 Haitian earthquake. Int. J. Inf. Manag. 2011, 31, 6–13. [Google Scholar] [CrossRef]
- Hjorth, L.; Kim, K.H.Y. Good grief: The role of social mobile media in the 3.11 earthquake disaster in Japan. Digit. Creat. 2011, 22, 187–199. [Google Scholar] [CrossRef]
- Kaigo, M. Social media usage during disasters and social capital: Twitter and the Great East Japan earthquake. Keio Commun. Rev. 2012, 34, 19–35. [Google Scholar]
- Bruns, A.; Burgess, J. Local and global responses to disaster:# eqnz and the Christchurch earthquake. In Proceedings of the 2012 Australian and New Zealand Disaster and Emergency Management Conference, Brisbane, Australia, 16–18 April 2012; AST Management Pty Ltd.: Brisbane, Australia, 2012. [Google Scholar]
- Subba, R.; Bui, T. Online convergence behavior, social media communications and crisis response: An empirical study of the 2015 nepal earthquake police twitter project. In Proceedings of the 50th Hawaii International Conference on System Sciences, Hilton Waikoloa Village, HI, USA, 4–7 January 2017; ScholarSpace: Honolulu, HI, USA, 2017. [Google Scholar]
- Bruns, A.; Burgess, J.; Crawford, K.; Shaw, F. Crisis Communication on Twitter in the 2011 South East Queensland Floods; APO Publishing: Hawthorn, Australia, 2012. [Google Scholar]
- Bird, D.; Ling, M.; Haynes, K. Flooding Facebook-the use of social media during the Queensland and Victorian floods. Aust. J. Emerg. Manag. 2012, 27, 27–33. [Google Scholar]
- Denis, L.A.S.; Palen, L.; Anderson, K.M. Mastering social media: An analysis of Jefferson County’s communications during the 2013 Colorado floods. In Proceedings of the 11th International ISCRAM Conference, University Park, PA, USA, 18–21 May 2014; ISCRM Digital Library: Brussels, Belgium, 2014. [Google Scholar]
- Hamid, S.; Ijab, M.T.; Sulaiman, H.; Anwar, R.; Norman, A.A. Social media for environmental sustainability awareness in higher education. Int. J. Sustain. High. Educ. 2017, 18, 474–491. [Google Scholar] [CrossRef]
- Macias, W.; Hilyard, K.; Freimuth, V. Blog Functions as Risk and Crisis Communication During Hurricane Katrina. J. Comput. Mediat. Commun. 2009, 15, 1–31. [Google Scholar] [CrossRef]
- Hughes, A.L.; Palen, L. Twitter adoption and use in mass convergence and emergency events. Int. J. Emerg. Manag. 2009, 6, 248–260. [Google Scholar] [CrossRef]
- Ukkusuri, S.V.; Zhan, X.; Sadri, A.M.; Ye, Q. Use of Social Media Data to Explore Crisis Informatics Study of 2013 Oklahoma Tornado. Transp. Res. Rec. 2014, 2459, 110–118. [Google Scholar] [CrossRef]
- Chan, R.; Schofer, J.L. Role of Social Media in Communicating Transit Disruptions. Transp. Res. Rec. 2014, 2415, 145–151. [Google Scholar] [CrossRef]
- Shelton, T.; Poorthuis, A.; Graham, M.; Zook, M. Mapping the data shadows of Hurricane Sandy: Uncovering the sociospatial dimensions of ‘big data’. Geoforum 2014, 52, 167–179. [Google Scholar] [CrossRef]
- Akther, S.; Kayum, S.; Jahan, K.N.; Rokanuzzaman, S. Cyclone Wind Hazard Assessment in Coastal Regions of Bangladesh; University of Moratuwa: Moratuwa, Sri Lanka, 2012. [Google Scholar]
- Zickuhr, K. Who’s Not Online and Why; Pew Research Center’s Internet & American Life Project: Washington, DC, USA, 2013. [Google Scholar]
- Duggan, M.; Brenner, J. The Demographics of Social Media Users, 2012; Pew Research Center’s Internet & American Life Project: Washington, DC, USA, 2013; Volume 14. [Google Scholar]
- Bolton, R.N.; Parasuraman, A.; Hoefnagels, A.; Migchels, N.; Kabadayi, S.; Gruber, T.; Loureiro, Y.K.; Solnet, D. Understanding Generation Y and their use of social media: A review and research agenda. J. Serv. Manag. 2013, 24, 245–267. [Google Scholar] [CrossRef]
- Savage, S.J.; Waldman, D. Broadband Internet access, awareness, and use: Analysis of United States household data. Telecommun. Policy 2005, 29, 615–633. [Google Scholar] [CrossRef]
- Rana, M.; Maharjan, K.L. Participation of Brinjal Farmers in Large and Small Wholesale Markets: Factors Influencing Farmers’ Decisions and Impact on Producers’ Prices. Sustainability 2022, 14, 2357. [Google Scholar] [CrossRef]
- Moahid, M.; Khan, G.D.; Yoshida, Y.; Joshi, N.P.; Maharjan, K.L. Agricultural Credit and Extension Services: Does Their Synergy Augment Farmers’ Economic Outcomes? Sustainability 2021, 13, 23. [Google Scholar] [CrossRef]
- Quan-Haase, A.; Young, A.L. Uses and Gratifications of Social Media: A Comparison of Facebook and Instant Messaging. Bull. Sci. Technol. Soc. 2010, 30, 350–361. [Google Scholar] [CrossRef]
- Alnjadat, R.; Hmaidi, M.M.; Samha, T.E.; Kilani, M.M.; Hasswan, A.M. Gender variations in social media usage and academic performance among the students of University of Sharjah. J. Taibah Univ. Med. Sci. 2019, 14, 390–394. [Google Scholar] [CrossRef]
- Ahammad, R.; Nandy, P.; Husnain, P. Unlocking ecosystem based adaptation opportunities in coastal Bangladesh. J. Coast. Conserv. 2013, 17, 833–840. [Google Scholar] [CrossRef]
- Houston, J.B. Public disaster mental/behavioral health communication: Intervention across disaster phases. J. Emerg. Manag. 2012, 10, 283–292. [Google Scholar] [CrossRef]
- Norris, F.H.; Stevens, S.P.; Pfefferbaum, B.; Wyche, K.F.; Pfefferbaum, R.L. Community resilience as a metaphor, theory, set of capacities, and strategy for disaster readiness. Am. J. Community Psychol. 2008, 41, 127–150. [Google Scholar] [CrossRef] [PubMed]
- Aku, A.; Mshenga, P.; Afari-Sefa, V.; Ochieng, J. Effect of market access provided by farmer organizations on smallholder vegetable farmer’s income in Tanzania. Cogent Food Agric. 2018, 4, 13. [Google Scholar] [CrossRef]
- Caliendo, M.; Kopeinig, S. Some Practical Guidance for the Implementation of Propensity Score Matching. J. Econ. Surv. 2008, 22, 31–72. [Google Scholar] [CrossRef]
Publisher’s Note: MDPI stays neutral with regard to jurisdictional claims in published maps and institutional affiliations. |
© 2022 by the authors. Licensee MDPI, Basel, Switzerland. This article is an open access article distributed under the terms and conditions of the Creative Commons Attribution (CC BY) license (https://creativecommons.org/licenses/by/4.0/).


