Skip Content
You are currently on the new version of our website. Access the old version .
SustainabilitySustainability
  • Article
  • Open Access

23 June 2022

Comparing Sensory Experience Creation Process of Visitors with Hearing Impairment and General Visitors in Hong Kong Wetland Park

,
and
1
Centre for Environmental Policy and Resource Management, Department of Geography and Resource Management, The Chinese University of Hong Kong, Hong Kong, China
2
Department of Geography and Resource Management, The Chinese University of Hong Kong, Hong Kong, China
3
Research Centre for Tourism, Sustainability and Well-Being, Universidade do Algarve, 8005-139 Faro, Portugal
*
Author to whom correspondence should be addressed.
This article belongs to the Special Issue The Effect of Leisure and Recreation on Sustainable Tourism

Abstract

Universal accessibility and barrier-free experience of public spaces such as parks are at the frontier of social sustainability and disability research. Such accessible and quality public spaces are characterized by enjoyable sensory stimuli and facilitating factors determining the process of sensory experience creation. Among visitors with sensory impairment such as different ranges of hearing loss, an understanding and a comparison of this process with that of general visitors is largely absent. This paper presents a comparative investigation of the sensory experience creation process between visitors with hearing impairment (HI) and that of general visitors in the Hong Kong Wetland Park. This study incorporates a series of field visits to the Wetland Park with a sample of 104 HI participants and their self-reported, questionnaire-based survey, in parallel with 279 general visitor surveys. Through an inter-group statistical comparison between HI sub-groups of severe hearing loss and mild hearing loss and general visitors who reported no hearing difficulty, the findings suggest three variables with significant difference, namely, experienced tactile sense, interactions with other visitors, and feelings of attachment to the Wetland Park. HI experience-based recommendations are categorized into park features and environment and programming and experience enhancement.

1. Introduction

According to the United Nations Convention on the Rights of Persons with Disabilities, persons with disabilities should have equal access to participation in cultural life, recreation, leisure, and sport (Article 30) [1]. Enjoyable visitor experiences should be regarded as an important component of universal leisure accessibility, although the complexity of the needs of disability and the characteristics of destination environments is still not thoroughly researched, especially for people with sensory impairment [2,3]. People with hearing impairment (HI) account for about 2% of the global population with different types and varying degrees of disability [4]. Research has shown that several constraints limit this minority group from participating in physical activities and participation [5]. Similar conclusions have been drawn in other studies describing barriers this group faces in domestic and outbound travel experiences [6,7].
Senses are largely relevant to how urban green spaces such as public parks may provide cultural ecosystem services to local populations [8,9]. Some studies have examined the barriers and constraints of HI groups in rural and natural landscapes (e.g., [2,10,11]) and urban environments (e.g., [12,13]). Issues of accessibility are also factors determining the effectiveness of public management and governance [11]. However, there is a dearth of knowledge regarding differences in sensory experience between HI visitors and general visitors, especially in outdoor environments such as natural landscapes and public parks. The process of sensory experience creation of those with HI is not well understood [14]. This is true even in cities with well-developed, publicly accessible park systems and facilities that attempt to provide universal design and services for all [5]. As a public park aiming to serve all visitors with a barrier-free environment, the Hong Kong Wetland Park (“the Wetland Park”) makes a good case study for the current research.
In Hong Kong, there are 47,900 persons with a reported degree of hearing loss, which constitutes around 0.6% of the entire citizen population [15]. However, this number only accounts for those using a hearing aid and does not represent the complete population of people living with varying degrees of hearing loss or difficulty. Except for pre-registered group visitations, many public facilities such as parks do not record HI admission due to the difficulty in distinguishing this group of visitors from general visitors. Apart from outbound travel experience [16], their local experience in local attractions is also under-researched. In particular, there is a lack of empirical comparison between the experience of this group and general visitors in shared public environments such as parks, since existing research about visitor experience of people with disabilities has mainly focused on those with physical mobility issues [17,18,19].
To bridge the abovementioned knowledge gaps in HI accessibility and sensory experience, this study aims to understand the varied factors and conditions determining how the people with HI perceive, react to, and interpret their surrounding landscape and environment through a comparative analysis between HI and general visitors, using the case of Hong Kong Wetland Park. This paper aims to answer two key research questions: (1) How do HI and general visitors report their respective processes of sensory experience creation based on sensory stimuli and internal and external factors of the Wetland Park? (2) Are there any differences in the sensory experience creation process factors between HI and general visitors? The expected key findings of these two questions allow more understanding of the HI visitors in different kinds of public spaces, although this study undertakes a park with wetland landscape and features as the case.
In this study, the theoretical framework established by Agapito et al., (2013) [14] was adapted to discern the external and internal factors affecting the sensory experience creation process. These factors incorporate sensory stimuli, external and environmental features, and human and service-related attributes that collectively function in the specific settings of Wetland Park.

2. Literature Review

Whereas the aim of addressing various types of visitors with disability and impairment is to create accessible places with universal design [20], the needs of people with sensory impairment have not been well researched [17], except in a few studies on outdoor environments and nature-based destinations (e.g., [21,22,23,24]). Specifically, people with HI are likely ignored due to their less “visible” disability [19,25]. However, they might face different perceived barriers, such as information barriers, communication barriers, attitudinal barriers, and context-specific barriers. First, HI visitors encounter information barriers that are related to the difficulty of access to certain channels such as websites with audio messages as well as inaccurate and reliable information about destinations [10,11,26].
Second, communication obstacles have also been noted as crucial barriers faced by HI visitors. Most studies in Table 1 highlighted communication barriers as a primary constraint due to the lack of training received by staff at the destination or attraction [2,13,26]. Specifically, staff in different destinations and environments lacked the knowledge, empathy, and skills (e.g., sign language) needed to cater to those with hearing disabilities [26]. Third, attitudinal barriers are less frequently addressed despite some studies showing this type of barrier to be commonly related to staff behavior and attitude towards groups with disabilities [27]. HI visitors complained that staff did not treat them as general visitors [2], which impeded and worsened their travel experience [27].
Table 1. Critical review of studies about barriers faced by visitors with hearing impairment in different destinations and places.
Furthermore, structural barriers, which are related to destination environments and physical design, constrained the experiences of both visitors with varied disabilities [28,29]. Some HI-related obstacles identified include lack of signage and information about flight and train arrival [3,12] and sound-reliant facilities [11]. Consequently, without an accompanying person or assistive device such as a hearing loop, those with HI may face significant, multi-dimensional challenges in travel. These structural barriers are also closely related to sensory barriers, which would affect those with HI [30,31]. Therefore, a thorough understanding of how HI visitors react to the sensory stimuli of an outdoor environment such as a recreation facility or a public park is valuable in bridging this knowledge gap.
Among previous studies examining visitor experience of people with physical or sensory disabilities, HI visitors have only received minimal attention. This group often constituted a small portion of the overall sample in these studies; for example, eight HI respondents out of 49 participants [26], twenty out of 210 participants [2], and two out of 32 participants [13]. Considering there is only a slight difference in frequency of travel between general and HI visitors [32], this minority group is underrepresented in travel and tourism research. In this regard, it is questionable whether existing research involving HI participants can adequately address the complexity of barriers faced by this group. Doing so would require the use of HI visitors as a distinctive sample and distinguishing their sensory experience from that of general visitors.

3. Methodology

3.1. Theoretical Framework and Instrument

This study modifies the theoretical framework of Agapito et al. [14], which depicts the external and internal factors characterizing a destination’s sensory resources and determining the perception of the overall visitor experience. This framework has been adapted to the contextual and sensory-based conditions in Wetland Park. This framework explains how an individual visitor perceives the stimuli in a specific environment. In the case of Wetland Park, it incorporates the relationship between the park’s external environmental attributes and sensory features and the internal reactions of a visitor to the sensory environment. The research framework in Figure 1 encompasses both variables of the external environment—design factors; tangible features and intangible services, staff performance, information and services, and social interactions with others; and internal factors—place attachment, onsite satisfaction, behavioral intention to revisit and recommend to others, long-term memorization, long-term satisfaction, and loyalty. These constructs were measured with a 5-point Likert scale statement for rating. Socio-demographic, physical, and psychological characteristics, self-reported degree of impairment of the five senses, and situational variables were also assessed. One important adjustment in the questionnaire was the use of single-item to assess constructs, as pilot communications indicated some respondents had difficulty understanding complex textual questions (Table 2).
Figure 1. Research framework (Modified from Agapito et al. [14] (p. 66)).
Table 2. Structure of questions to HI participants.
The sensory experience was measured by the Sensory Experience Elicitation Protocol (SEEP), an instrument that extracts self-reported sensory information [8,33,34]. SEEP is composed of a series of structured questions facilitating narrative descriptions of sensory qualities [17,35]. In this study, the SEEP framework was transformed into a set of pre-defined, 7-point Likert scale items of sensory stimulus—sight, hearing, smell, taste, and touch—identified in the Wetland Park. Lastly, an open-ended question was included to solicit recommendations from HI participants on possible Park improvements in terms of barrier removal and accessibility.

3.2. Research Design, Data Collection, and Data Analysis

Onsite investigation and self-reported primary data collection were adopted in this research, as the traditional approach of landscape assessment through indoor or remote experimental set-up was not considered adequate to simulate the park environment [38,39]. Voluntary sampling was deemed appropriate due to the unavailability of a random sampling frame and the difficulty of sampling the local HI population [36,40,41]. Participants of this study are registered HI members of The Hong Kong Society for the Deaf (HKSOD) recruited through the organization. These participants were offered free admission, transport expenses, and cash allowance on their field visit to the Wetland Park [36,40,41]. All field visits took place between May and November 2021 with 11 to 31 adult participants in each visit, making up a total of 104 participants. All HI participants were given clear guidance and information in the data collection process to ensure accurate responses and communication. During each visit, one research coordinator acted as the visiting moderator with the help of a team of trained assistants and a sign language interpreter, who assisted neutrally in communication with HI participants. A parallel survey with an identical questionnaire was distributed on each field visit to randomly sampled general visitors in the park. There was a total of 282 general visitor surveys collected, of which 279 were treated as valid, i.e., with a response rate of 98.9%.
Quantitative statistical analysis was performed to handle and compare the two sources of data from both HI and general respondents. The data were computed and processed using IBM SPSS Statistics (SPSS) and modeling by IBM SPSS Amos. Statistical applications, including descriptive analysis, inter-group ANOVA comparison, Confirmatory Factor Analysis (CFA), and Structural Equation Modelling (SEM) were used to establish a model of the internal-external relationship of factors in the sensation process [42]. A thematic content analysis was conducted to extract aspects of HI participants’ recommendations for park improvement.

4. Results

The socio-demographic and visitation profile of this study shows a total sample size of 383, including 27.2% HI responses and 72.8% general visitor responses. The HI respondents have either severe (62.5%, both ears > 71 dB HL) or mild (37.5%, at least one ear < 70 dB HL) levels of hearing loss. The majority of respondents had visited the park before (81.9%).

4.1. External Factors

Comparing sensory stimuli, park features and attributes, and human aspects between different groups, visual sense (scene and color) is the most prominent sense (m = 5.08–5.55) in the park for both HI and general visitors. In contrast, the sense of taste (m = 3.30–3.87) is the least attributed to the park (Table 3). The sensory stimuli show a ranking from visual, hearing, tactile, and smell to taste attributes, respectively. Except for the sense of taste, the severe HI group tends to possess the strongest experienced sensory stimuli in visual, smell, and tactile attributes. Having aid devices, HI respondents surprisingly have a similar hearing sense to general people. Since most HI respondents use a hearing aid, they have similar levels of hearing as general visitors. This circumstance also reflects the real situation and classification of the HI population in society [15].
Table 3. Comparison between sensory stimuli of visitor groups.
The inter-group comparative result of one-way ANOVA in Table 4 shows a significant difference in the tactile sense (F(2,313) = 8.195; p < 0.01). Tukey’s HSD test reveals that only the mean of tactile sense is significantly different between general visitors and severe-HI visitors (p = 0.032, 95% C.I. = [0.05, 0.144]), and not in visual, acoustic, olfactory, and gustatory stimuli. The results of multiple regression analysis, controlling demographic and visitation variables, further confirm that the higher the level of hearing impairment, the greater the importance is for the tactile sense (B = 0.354, p < 0.05) without multicollinearity detected. This shows that the overall hearing level of HI visitors is a significant predictor of the experienced tactile stimulus.
Table 4. ANOVA results of sensory stimuli (SEEP 1–5) comparison.
Park environmental factors indicate the extent of positive experience in park features and intangible attributes that affect the visitor experience. Park design, physical environment, and facilities and park services are the most positive factors for HI visitors. One-way ANOVA result in Table 5 shows a significant difference in the item interactions with other visitors (F(2,285) = 4.852 p < 0.01), but not other features of the park environment. Then, controlling for demographic and visitation variables, multiple regression further confirms the positive relationship between the level of hearing impairment and “interactions with other visitors” (B = 0.389, p < 0.05) without multicollinearity detected.
Table 5. ANOVA results of non-sensory environmental (E1–E4) comparison.

4.2. Internal Factors

Regarding internal factors, intention to revisit, onsite satisfaction, and intention to recommend to others are the most positive attributes for HI visitors. The inter-group comparative result of one-way ANOVA in Table 6 shows a significant difference in the feeling of attachment (F(2,367) = 5.429; p < 0.01). The results of multiple regression analysis, controlling for demographic and visitation variables, further confirm that the higher the level of hearing impairment, the stronger the feeling of attachment to the park (B = 0.419, p < 0.05) without multicollinearity detected.
Table 6. ANOVA results of internal factor (R1-R6) comparison.

4.3. Comparison between Sensory Experiences of HI and General Visitors

Before proceeding to CFA, the reliability of the constructs was computed in SPSS to examine the internal consistency of items in each dimension. The composite reliability values of each construct range from 0.838 to 0.926. As they all have a value higher than 0.70, it can be said that each construct was statistically reliable [43,44]. The modified measurement model featured five constructs measuring 14 observed variables with a factor loading ranging from 0.644 to 0.932, exceeding the minimum threshold of 0.60 where constructs have extracted sufficient variance from the items [45]. For data convergent and discriminant validity, the values of average variance extracted (AVE) range from 0.692 to 0.819, all exceeding a minimum acceptable value of 0.50 for the latent variables with MSV scores less than AVE [44]. Five outliers were removed based on the assessment of the Mahalanobis distance, thus, a total of 99 valid cases were included in this analysis.
In examining the relationship among the constructs of sensory, external, and internal factors, a two-step approach by Anderson and Gerbing (1988) [46] was used. Firstly, CFA using the Maximum-likelihood (ML) estimation was performed on the measurement model. Items factor loading greater than 0.6 were retained for analysis. A series of indices of fit were evaluated including absolute fit measures (CMIN = 195.149, CMIN/DF = 2.913, RMSEA = 0.074 and GFI = 0.928), incremental fit measures (CFI = 0.964, RFI = 0.927, IFI = 0.964 and NFI = 0.946), and parsimony fit measures (PNFI = 0.707; PCFI = 0.726). These results were generally considered to be a good fit [47] (Table 7). Due to relatively small sample sizes affecting the effectiveness of the model [48], the CFA and resultant SEM outcome combine the analysis of HI and general visitors to verify group difference in regression path coefficients, rather than separately revealing the models of each group.
Table 7. Model fit summary of CFA.
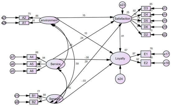
Following the model fit of CFA, non-visual sensory stimuli are excluded from the construct, leaving behind two visual sensory elements—scene and color. After conducting CFA to confirm the suitability of the measurement model (Table 8), SEM was then proceeded to test the proposed relationship among the constructs. The independent constructs include non-sensory environmental factors (environment), human and service factors (service), and visual sense (sensory), while dependent constructs include satisfactory experience and memories (satisfaction) and behavioral intention (loyalty). The resultant values of the coefficients are summarized in Figure 2.
Table 8. CFA result.
Figure 2. SEM results of the internal-external constructs of sensory-based conditions in the Wetland Park.
Regression paths coefficients of the SEM of each group are presented in Table 9. The results demonstrate relationships between pairs of constructs at a significant level of 0.05 for both HI and general groups, including (1) human and service factors, and satisfactory experience and memories, (2) visual sensory experience, and satisfactory experience and memories, and (3) satisfactory experience and memories, and behavioral intention. The relationship between park features and environment and behavioral intention is also significant for general visitors.
Table 9. Direct effects of constructs and Chi-square group difference test in the SEM of HI and general visitors.
Consequently, satisfactory experience and memories is positively affected by (1) human and service factors (standardized coefficient: 0.220/0.388; t-value: 3.461/2.632), and (2) (visual) sensory experience (standardized coefficient: 0.230/0.391; t-value: 2.814/2.673). Satisfactory experience and memories positively affect behavioral intention (standardized coefficient: 0.760/0.908; t-value: 11.714/9.845). For general visitors only, park features and environment positively affect behavioral intention (standardized coefficient: 0.213; t-value: 3.109).
Lastly, multigroup moderation was performed in Amos by verifying the Chi-square difference between HI and general visitors [49]. The results only reveal one effective regression path coefficient (X2 = 5.968, p ≤ 0.015), indicating a significant difference between HI and general visitors. This relationship shows that satisfactory experience and memories (satisfaction) positively influence behavioral intention (loyalty) to Wetland Park, which is stronger among HI participants than general visitors surveyed in the park. Nonetheless, the other constructs do not show inter-group difference, although separately, each sampled group has certain significant relationships among some constructs.

5. Discussion

5.1. Differences in Sensory Experience Creation Process between HI and General Visitors

Across all variables under the constructs of sensory stimuli, non-sensory environmental factors, and internal factors, only three variables show a significant difference between HI (sub-groups of severe hearing loss and mild hearing difficulty) and general visitors (without reported hearing difficulty). First, tactile sense is found to be prominent and stronger among HI visitors with severe and mild hearing difficulty than general visitors. Such observation concurs with some earlier studies, for example, where general visitors received the least attention from tactile images online across the five basic senses (e.g., [50]), and that non-visual senses did determine the richness of the overall visitor experience and impression of the destination (e.g., [51,52]). Although the current study suggests that a combination of sensory stimuli with visual and acoustic senses is the most pertinent to the overall sensory experience (Table 3), only tactile stimuli in Wetland Park show an inter-group difference.
Second, both HI sub-groups with mild and severe hearing difficulty possess significantly stronger interactions with other visitors than general visitors. In many attractions and public spaces, it was observed that HI visitors tended to be reliant on social interactions for the enhancement of their experience [36,53].
Third, both HI sub-groups with mild and severe hearing difficulty possess significantly stronger feelings of attachment to the Wetland Park after their visit. Similar to some studies on general visitors [54,55], HI visitors tend to express their satisfaction with the site of visit and develop some positive behavioral intention to revisit or recommend the place to others.

5.2. Barriers to Park Experiences

Experiential enhancement is related to physical and environmental features and services. From the perspective of barriers to travel and experience, these attributes are regarded as interpersonal and structural barriers for visitors with disabilities [56]. These two forms of barriers also affect the functional capacity of access to the site of the visit [16,21,57,58], which include internal and external physical access at site level [59], sensory access with the provision of assistive devices for users with disabilities [57], and communication access for information and interactions with different people [7,11,60]. These barriers were found in the travel experience of people with visual impairment [61] but seemed to be less relevant for HI visitors in the current study.
HI participants still apparently rely on visual stimuli to enhance their park experience in the current study. However, the finding that HI visitors have a stronger tactile sense than general visitors diverges from previous research findings (e.g., [62,63,64]). Furthermore, non-visual senses are not incorporated in the HI-reported model of the sensation formation process, even tactile sense is significantly stronger among this group of visitors.

6. Conclusions

This paper presents comparative research on the sensory experience creation process between HI visitors and general visitors in Hong Kong Wetland Park. The findings suggest three variables with significant differences: the experienced tactile sense, interactions with other visitors, and the feeling of attachment to the park.

6.1. Theoretical Contributions

Disability is no longer a purely medical consideration but a changing paradigm of a socially constructed and communicative concept [16,36,65,66,67]. This study reveals that HI visitors demonstrate similar sensations as general visitors with no reported disabilities. This phenomenon may be motivated by behavioral intention to merge themselves into society or due to the usage of a hearing aid. Although HI participants reported mild to severe hearing difficulty, they still show the possibility of expressing a sense of hearing and making acoustic stimuli a positive component in their sensory experience in Wetland Park (Table 3). In fact, their sense of hearing is not statistically significantly different from that of general visitors (Table 4). Interestingly, tactile sense and its associated features in the park largely contribute to the sensory experience of HI visitors, serving as clear evidence of sensory compensation or substitution [34] or a tactic use of non-visual stimuli in enhancing sensory experience in outdoor environments [51]. Concisely, these research findings may alter visitor outcomes in experiencing landscape quality and rectify the knowledge gap in this area of study in Hong Kong and beyond.

6.2. Managerial Implications

HI populations are not a homogeneous group but diverse segments of visitors with a range of language and communication requirements [29,31,37] and diverse cultural factors affecting visitor perception and behavior [68]. Nevertheless, little academic contribution exists to understand the needs of HI visitors from the perspective of destination design and accessible tourism [60,69].
The current position of the Hong Kong Wetland Park is to “enable all visitors, including those with special needs to visit the Park at ease … and provide a barrier-free environment to visitors” [70]. Special devices and aid such as induction loop systems are provided to visitors with visual and hearing impairment. In the current study, it is important to enhance the sensory experience as well as human interactions and service received by HI visitors. Similar observations were found in previous studies, such as Goss et al. [53], which highlighted the design factor in fostering social interactions among visitors with a range of hearing abilities and difficulties. It is important to have ambassadors and guides who may provide more interactive and stimulating guiding service and friendly communications with the HI visitors so that they are more likely to develop a stronger sense of place and in-depth experience of the positive attributes of the park. These attributes are connected to resultant satisfaction with the park, and, ultimately, long-term behavioral intention and loyalty to the park.

6.3. Limitation and Future Direction of Research

Inter-group statistical comparison in this study carries a sampling bias due to a difference in sample size between HI participants and general visitors. The resultant models may not be generalizable across populations of visitors with disabilities. The use of single-aspect items to detect the HI internal experience also limited the explanation of the framework. Nevertheless, the results recognize a need to better understand an under-researched minority group—HI visitors– in the domains of accessible tourism, barrier removal, and sensory experience. Another constraint is caused by the inability to provide an in-depth investigation into the underlying spatial-temporal pattern of HI sensory experience. Therefore, future studies may examine the spatial pattern of sensory stimuli experienced by visitor groups with different types of impairment [71].

Author Contributions

Conceptualization, C.S.C. and D.A.; methodology, C.S.C. and D.A.; validation, C.S.C.; formal analysis, C.S.C. and K.F.S.; investigation, C.S.C. and K.F.S.; resources, C.S.C.; data curation, C.S.C.; writing—original draft preparation, C.S.C.; writing—review and editing, C.S.C. and D.A.; visualization, K.F.S.; supervision, C.S.C.; project administration, C.S.C.; funding acquisition, C.S.C. All authors have read and agreed to the published version of the manuscript.

Funding

This research project (Project Number: 14607919) is funded by the General Research Fund (GRF) administered by the Research Grants Council (RGC) of the Government of the Hong Kong Special Administrative Region. The researcher Dora Agapito is partially financed by Portuguese Funds provided by FCT—Foundation for Science and Technology (Portugal) through project UIDB/04020/2020.

Institutional Review Board Statement

The study was approved by the the Survey and Behavioural Research Ethics Committee (SBREC) of the The Chinese University of Hong Kong (CUHK) (SBRE-18-064, 24 October 2018).

Acknowledgments

The collaboration and arrangements by the Hong Kong Society for the Deaf (HKSOD) and the Hong Kong Wetland Park branch of Agriculture, Fisheries and Conservation Department (AFCD), The Government of Hong Kong SAR are acknowledged.

Conflicts of Interest

The authors declare no conflict of interest.

References

  1. UNDESA. Article 30—Participation in Cultural Life, Recreation, Leisure and Sport; UNDESA: New York, NY, USA, 2018; Available online: https://www.un.org/development/desa/disabilities/convention-on-the-rights-of-persons-with-disabilities/article-30-participation-in-cultural-life-recreation-leisure-and-sport.html (accessed on 15 February 2022).
  2. Chikuta, O.; du Plessis, E.; Saayman, M. Accessibility expectations of tourists with disabilities in National Parks. Tour. Plan. Dev. 2019, 16, 75–92. [Google Scholar] [CrossRef]
  3. McKercher, B.; Darcy, S. Re-conceptualizing barriers to travel by people with disabilities. Tour. Manag. Perspect. 2018, 26, 59–66. [Google Scholar] [CrossRef] [Green Version]
  4. World Health Organization (WHO). World Report on Disability; World Health Organization: Geneva, Switzerland, 2011; Available online: http://www.who.int/disabilities/world_report/2011/en/ (accessed on 1 September 2021).
  5. Woodcock, K.; Pole, J.D. Health profile of deaf Canadians: Analysis of the Canada Community Health Survey. Can. Fam. Physician Méd. Fam. Can. 2007, 53, 2140–2141. [Google Scholar]
  6. Ho, C.-H.; Peng, H.-H. Travel motivation for Taiwanese hearing-impaired backpackers. Asia Pac. J. Tour. Res. 2017, 22, 449–464. [Google Scholar] [CrossRef]
  7. Lauría, A. “The Florence Experience”: A multimedia and multisensory guidebook for cultural towns inspired by Universal Design approach. Work 2016, 53, 709–727. [Google Scholar] [CrossRef] [Green Version]
  8. Dickinson, D.C.; Hobbs, R.J. Cultural ecosystem services: Characteristics, challenges and lessons for urban green space research. Ecosyst. Serv. 2017, 25, 208–217. [Google Scholar] [CrossRef]
  9. Seeland, K.; Nicolè, S. Public green space and disabled users. Urban For. Urban Green. 2006, 5, 29–34. [Google Scholar] [CrossRef]
  10. Lwoga, N.B.; Mapunda, B.B. Challenges facing accessible tourism in cultural heritage sites: The case of village museum in Tanzania. J. Tour. 2017, 24, 45–54. [Google Scholar]
  11. Sanmargaraja, S.; Seow, T.W. Challenges faced by the disabled people while travelling in the Malaysian National Parks. Int. J. Concept. Manag. Soc. Sci. 2015, 3, 46–51. Available online: https://wairco.org/IJCMSS/October2015Paper75.pdf (accessed on 15 February 2022).
  12. Bashiti, A.; Rahim, A.A. Physical barriers faced by people with disabilities (PwDs) in shopping malls. Procedia-Soc. Behav. Sci. 2016, 222, 414–422. [Google Scholar] [CrossRef] [Green Version]
  13. Chiscano, M.C.; Jimenez-Zarco, A. Towards an inclusive museum management strategy: An exploratory study of consumption experience in visitors with disabilities-The case of the CosmoCaixa Science Museum. Sustainability 2021, 13, 660. [Google Scholar] [CrossRef]
  14. Agapito, D.; Mendes, J.; Pinto, P.; de Almeida, H. The sensory dimension of consumer experiences in rural tourist destinations. Tour. Int. Multidiscip. J. Tour. 2013, 11, 43–63. [Google Scholar]
  15. Census and Statistics Department (CSD). Social Data Collected via the General Household Survey: Special Topics Report-Report No.63–Persons with Disabilities and Chronic Diseases; Census and Statistics Department: Battaramulla, Sri Lanka, 2021. Available online: https://www.censtatd.gov.hk/en/EIndexbySubject.html?pcode=C0000055&scode=380 (accessed on 10 March 2022).
  16. Packer, T.L.; McKercher, B.; Yau, M.K. Understanding the complex interplay between tourism, disability and environmental context. Disabil. Rehabil. 2007, 29, 281–292. [Google Scholar] [CrossRef]
  17. O’Connell, K.A. Designing a City for the Deaf. Available online: http://www.citylab.com/design/2012/03/designing-city-deaf/1600/ (accessed on 15 February 2022).
  18. Ray, N.M.; Ryder, M.E. “Ebilities” tourism: An exploratory discussion of the travel needs and motivations of the mobility-disabled. Tour. Manag. 2003, 24, 57–72. [Google Scholar] [CrossRef]
  19. Zajadacz, A. Sources of tourist information used by Deaf people. Case study: The Polish Deaf community. Curr. Issues Tour. 2014, 17, 434–454. [Google Scholar] [CrossRef]
  20. Darcy, S.; Dickson, T.J. A whole-of-life approach to tourism: The case for accessible tourism experiences. J. Hosp. Tour. Manag. 2009, 16, 32–44. [Google Scholar] [CrossRef] [Green Version]
  21. Buhalis, D.; Darcy, S. (Eds.) Accessible Tourism: Concepts and Issues; Channel View: Bristol, UK, 2011. [Google Scholar]
  22. Dann, E.; Dann, G.M.S. Sightseeing for the sightless and soundless: Tourism experiences of the dual sensory-impaired. Stud. Rep. Série Cent. Int. Rech. D’Etudes Tour. 2011, 16, 1–36. [Google Scholar]
  23. Lee, A.C.K.; Maheswaran, R. The health benefits of urban green spaces: A review of the evidence. J. Public Health 2010, 33, 212–222. [Google Scholar] [CrossRef]
  24. Marique, A.-F.; Teller, J. Towards sustainable neighbourhoods: A new handbook and its application. Sustain. City XI 2014, 1, 177–188. [Google Scholar]
  25. Hersh, M.A. Improving deafblind travelers’ experiences: An international survey. J. Travel Res. 2016, 55, 380–394. [Google Scholar] [CrossRef]
  26. Freeman, I.; Selmi, N. French versus Canadian Tourism: Response to the Disabled. J. Travel Res. 2009, 49, 471–485. [Google Scholar] [CrossRef]
  27. Lim, J.-E. Understanding the discrimination experienced by customers with disabilities in the tourism and hospitality industry: The case of Seoul in South Korea. Sustainability 2020, 12, 7328. [Google Scholar] [CrossRef]
  28. Kaganek, K.; Ambroży, T.; Mucha, D.; Jurczak, A.; Bornikowska, A.; Ostrowski, A.; Janiszewska, R.; Mucha, T. Barriers to participation in tourism in the disabled. Pol. J. Sport Tour. 2017, 24, 121–129. [Google Scholar] [CrossRef] [Green Version]
  29. Figueiredo, E.; Eusébio, C.; Kastenholz, E. How diverse are tourists with disabilities? A pilot study on accessible leisure tourism experiences in Portugal. Int. J. Tour. Res. 2012, 14, 531–550. [Google Scholar] [CrossRef]
  30. Dundee City Council. Sensory Impairment Awareness. Available online: https://elearning.dundeecity.gov.uk/sensory_impairment/sensory_impairment_sr.htm (accessed on 15 February 2022).
  31. Visagie, S.; Eide, A.H.; Dyrstad, K.; Mannan, H.; Swartz, L.; Schneider, M.; Mji, G.; Munthali, A.; Khogali, M.; van Rooy, G.; et al. Factors related to environmental barriers experienced by persons with and without disabilities in diverse. African settings. PLoS ONE 2017, 12, e0186342. [Google Scholar] [CrossRef] [Green Version]
  32. Zaltman, G. How Customers Think-Essential Insights into the Mind of the Market; Harvard Business School Press: Boston, MA, USA, 2003. [Google Scholar]
  33. Chen, B.; Adimo, O.A.; Bao, Z. Assessment of aesthetic quality and multiple functions of urban green space from the users’ perspective: The case of Hangzhou Flower Garden, China. Landsc. Urban Plan. 2009, 93, 76–82. [Google Scholar] [CrossRef]
  34. Gretzel, U.; Fesenmaier, D. Capturing sensory experiences through semi-structured elicitation questions. In The Tourism and Leisure Experience: Consumer and Managerial Perspectives; Morgan, M., Lugosi, P., Ritchie, B., Eds.; Channel View Publications: Bristol, UK, 2010; pp. 137–162. [Google Scholar]
  35. Green, M.C.; Brock, T.C. In the mind’s eye: Transportation-imagery model of narrative persuasion. In Narrative Impact: Social and Cognitive Foundations; Green, M.C., Strange, J.J., Brock, T.C., Eds.; Lawrence Erlbaum: Mahwah, NJ, USA, 2002; pp. 315–341. [Google Scholar]
  36. Daruwalla, P.; Darcy, S. Personal and societal attitude of disability. Ann. Tour. Res. 2005, 32, 549–570. [Google Scholar] [CrossRef] [Green Version]
  37. Goss, J.; Kollmann, E.K.; Reich, C.; Iacovelli, S. Understanding the multilingualism and communication of museum visitors who are d/Deaf or hard of hearing. Mus. Soc. Issues 2015, 10, 52–65. [Google Scholar] [CrossRef]
  38. Akbar, K.F.; Hale, W.H.G.; Headley, A.D. Assessment of scenic beauty of the roadside vegetation in Northern England. Landsc. Urban Plan. 2003, 63, 139–144. [Google Scholar] [CrossRef]
  39. Daniel, T.C. Whither scenic beauty? Visual landscape quality assessment in the 21st century. Landsc. Urban Plan. 2001, 54, 267–281. [Google Scholar] [CrossRef]
  40. Siu, K.W.M. Accessible park environments and facilities for the visually impaired. Facilities 2013, 31, 590–609. [Google Scholar] [CrossRef]
  41. Stigsdotter, U.K.; Grahn, P. Experiencing a garden: A healing garden for people suffering from burnout diseases. J. Ther. Hortic. 2003, 14, 38–48. [Google Scholar]
  42. Trang, N.T.; Lee, G. Senses in leisure tourism. Int. J. Tour. Hosp. Res. 2018, 32, 21–29. [Google Scholar]
  43. Creswell, J.W. Educational Research: Planning, Conducting, and Evaluating Quantitative and Qualitative Research, 4th ed.; Pearson: Boston, MA, USA, 2012. [Google Scholar]
  44. Hair, J.; Black, W.; Babin, B.; Anderson, R. Multivariate Data Analysis; Prentice Hall: London, UK, 2009. [Google Scholar]
  45. Comrey, A.L.; Lee, H.B. A First Course in Factor Analysis, 2nd ed.; Psychology Press: London, UK, 1992. [Google Scholar] [CrossRef]
  46. Anderson, J.C.; Gerbing, D.W. Structural equation modeling in practice: A review and recommended two-step approach. Psychol. Bull. 1988, 103, 411–423. [Google Scholar] [CrossRef]
  47. Watson, R.; Yanhua, C.; Ip, M.Y.; Smith, G.D.; Wong, T.K.; Deary, I.J. The structure of stress: Confirmatory factor analysis of a Chinese version of the stressors in Nursing Students Scale (SINS). Nurse Educ. Today 2013, 33, 160–165. [Google Scholar] [CrossRef] [PubMed]
  48. Lance, V.; Lance, C.E.; Robert, V.J. Statistical and Methodological Myths and Urban Legends: Doctrine, Verity and Fable in the Organizational and Social Sciences; Routledge: London, UK, 2009. [Google Scholar]
  49. Byrne, B.M. Testing for multigroup invariance using AMOS graphics: A road less travelled. Struct. Equ. Modeling 2004, 11, 272–300. [Google Scholar] [CrossRef]
  50. Xiong, J.; Hashim, N.H.; Murphy, J. Multisensory image as a component of destination image. Tour. Manag. Perspect. 2015, 14, 34–41. [Google Scholar] [CrossRef]
  51. Pan, S.; Ryan, C. Tourism sense-making: The role of the senses and travel journalism. J. Travel Tour. Mark. 2009, 26, 625–639. [Google Scholar] [CrossRef]
  52. Viollon, S.; Lavandier, C.; Drake, C. Influence of visual setting on sound ratings in an urban environment. Appl. Acoust. 2002, 63, 493–511. [Google Scholar] [CrossRef]
  53. Goss, J.; Iacovelli, S.; Kollmann, E.K.; Reich, C. Including Visitors Who Are d/Deaf or Hard of Hearing: Implications for the Museum of Science; Research Summary Report (Report #2014–6); Science Park: Boston, MA, USA, 2015; Available online: https://www.informalscience.org/sites/default/files/2015-04-17_2015_Including_Visitors_who_are_Deaf_or_Hard_of_Hearing.pdf (accessed on 1 February 2022).
  54. Kastenholz, E.; Marques, C.P.; Carneiro, M.J. Place attachment through sensory-rich, emotion-generating place experiences in rural tourism. J. Destin. Mark. Manag. 2020, 17, 100455. [Google Scholar] [CrossRef]
  55. Lv, X.; Wu, A. The role of extraordinary sensory experiences in shaping destination brand love: An empirical study. J. Travel Tour. Mark. 2021, 38, 179–193. [Google Scholar] [CrossRef]
  56. Daniels, M.J.; Rodgers, E.B.D.; Wiggins, B.P. “Travel Tales”: An interpretive analysis of constraints and negotiations to pleasure travel as experienced by persons with physical disabilities. Tour. Manag. 2005, 26, 919–930. [Google Scholar] [CrossRef]
  57. Mesquita, S.; Carneiro, M.J. Accessibility of European museums to visitors with visual impairments. Disabil. Soc. 2016, 31, 373–388. [Google Scholar] [CrossRef]
  58. Michopoulou, E.; Darcy, S.; Ambrose, I.; Buhalis, D. Accessible tourism futures: The world we dream to live in and the opportunities we hope to have. J. Tour. Futures 2015, 1, 179–188. [Google Scholar] [CrossRef] [Green Version]
  59. Iwarsson, S.; Ståhl, A. Accessibility, usability and universal design: Positioning and definition of concepts describing person-environment relationships. Disabil. Rehabil. 2003, 25, 57–66. [Google Scholar] [CrossRef]
  60. Small, J.; Darcy, S.; Packer, T. The embodied tourist experiences of people with vision impairment: Management implications beyond the visual gaze. Tour. Manag. 2012, 33, 941–950. [Google Scholar] [CrossRef]
  61. Lam, K.L.; Chan, C.S.; Peters, M. Understanding technological contributions to accessible tourism from the perspective of destination design for visually impaired visitors in Hong Kong. J. Destin. Mark. Manag. 2020, 17, 100434. [Google Scholar] [CrossRef]
  62. Agapito, D.; Valle, P.; Mendes, J. The sensory dimension of tourist experience: Capturing meaningful sensory-informed themes in South Portugal. Tour. Manag. 2014, 42, 224–237. [Google Scholar]
  63. Dițoiu, M.C.; Căruntu, A.L. Sensory experiences regarding five-dimensional brand destination. Procedia-Soc. Behav. Sci. 2014, 109, 301–306. [Google Scholar] [CrossRef] [Green Version]
  64. Slatten, T.; Krogh, C.; Connolley, S. Make it memorable: Customer experiences in winter amusement parks. Int. J. Cult. Tour. Hosp. Res. 2011, 5, 80–91. [Google Scholar]
  65. Barnes, C.; Mercer, G.; Shakespeare, T. Exploring Disability: A Sociological Introductionz; Polity Press: Malden, MA, USA, 2010. [Google Scholar]
  66. Darcy, S. Disabling Journeys: The Social Relations of Tourism for People with Impairments in Australia. Ph.D. Thesis, University of Technology, Sydney, Australia, 2003. [Google Scholar]
  67. Gleeson, B. Geographies of Disability; Routledge: London, UK, 1999. [Google Scholar]
  68. Padden, C.; Humphries, T. Inside Deaf Culture; Harvard University Press: Cambridge, MA, USA, 2006. [Google Scholar]
  69. Loi, K.I.; Kong, W.H. Tourism for all: Challenges and issues faced by people with vision impairment. Tour. Plan. Dev. 2017, 14, 181–197. [Google Scholar] [CrossRef]
  70. Hong Kong Wetland Park. Barrier-Free Facilities. Available online: https://www.wetlandpark.gov.hk/en/exhibition/facilities-barrier-free (accessed on 15 February 2022).
  71. Middleton, M. Exploring space, the senses and sensitivities: Spatial knowing. In Tourist Experience: Contemporary Perspectives; Sharpley, R., Stone, P., Eds.; Routledge: Oxford, UK, 2011; pp. 215–226. [Google Scholar]
Publisher’s Note: MDPI stays neutral with regard to jurisdictional claims in published maps and institutional affiliations.

Article Metrics

Citations

Article Access Statistics

Multiple requests from the same IP address are counted as one view.