Heterogeneous Study of Multiple Disturbance Factors Outside Residential Electricity Consumption: A Case Study of Beijing
Abstract
1. Introduction
2. Literature Review
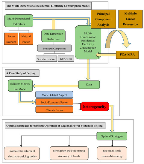
3. Methodology
3.1. Method
3.1.1. Principal Component Analysis
3.1.2. Multiple Regression Analysis: PCA-MCA
3.2. Data Sources
4. The Multi-Dimensional Residential Electricity Consumption Model: A Case study Based on Beijing
4.1. Introduction of Residential Electricity Consumption in Beijing
4.2. Multi-Factor Extraction Based on Spearman Correlation Analysis
4.3. Principal Component Analysis under Multiple Indicators: Data Dimensionality Reduction Processing
4.3.1. Raw Data Preprocessing: Standardization and KMO Test
4.3.2. Data Dimension Reduction: Principal Component Extraction
4.4. PCA-MCA—Beijing
4.5. Results Analysis
4.5.1. Analysis of Factors Affecting Multiple External Disturbances in Residential Electricity Consumption
4.5.2. Analysis of the Influence Mechanism of Socio-Economic Factors
4.5.3. Analysis of the Influence Mechanism of Climate Factors
5. Conclusions and Optimal Strategies Based on the Case Study
5.1. Conclusions
5.2. Optimal Strategies
5.2.1. Actively Promote the Reform of a New Type of Electricity Pricing Policy and Guide Residents to Cut Peak Load from the Demand Side
5.2.2. Strengthen the Forecasting Accuracy of Diversified Loads and Ensure the Stability Load Running within the Plan
5.2.3. Use Small-Scale Renewable Energy-Generating Units to Respond to the Sudden Load Caused by Climate Change
Author Contributions
Funding
Informed Consent Statement
Data Availability Statement
Conflicts of Interest
References
- Holtedahl, P.; Joutz, F.L. Residential electricity demand in Taiwan. Energy Econ. 2004, 26, 201–224. [Google Scholar] [CrossRef]
- Jennen, M.; Verwijmeren, P. Agglomeration Effects and Financial Performance. Urban. Stud. 2007, 47, 2683–2703. [Google Scholar] [CrossRef]
- Zhu, X.; Li, L.; Zhou, K.; Zhang, X.; Yang, S. A meta-analysis on the price elasticity and income elasticity of residential electricity demand. J. Clean. Prod. 2018, 201, 169–177. [Google Scholar] [CrossRef]
- Liang, L.; Wu, W.; Rattan, L.; Guo, Y.B. Structural change and carbon emission of rural household energy consumption in Huantai, northern China. Renew. Sustain. Energy Rev. 2013, 28, 767–776. [Google Scholar] [CrossRef]
- Dalir, F.; Shafie-Pour-Motlagh, M.; Ashrafi, K. Sensitivity analysis of parameters affecting carbon footprint of fossil fuel power plants based on life cycle assessment scenarios. Glob. J. Environ. Sci. Manag. 2016, 3, 75–88. [Google Scholar]
- Koppe, A. Regulate, Reuse, Recycle: Repurposing the Clean Air Act to Limit Power Plants’ Carbon Emissions. Ecol. Law Q. 2014, 41, 349–376. [Google Scholar]
- Lin, W.; Chen, B.; Luo, S.; Liang, L. Factor Analysis of Residential Energy Consumption at the Provincial Level in China. Sustainability 2014, 6, 7710–7724. [Google Scholar] [CrossRef]
- Felimban, A.; Prieto, A.; Knaack, U.; Klein, T.; Qaffas, Y. Assessment of Current Energy Consumption in Residential Buildings in Jeddah, Saudi Arabia. Buildings 2019, 9, 163. [Google Scholar] [CrossRef]
- Zhou, X.Q. Development history, planning and implementation of “West-to-East Power Transmission” in my country. Power Syst. Technol. 2003, 27, 1–5. [Google Scholar]
- Fu, H.H.; Cai, G.T.; Zhao, D.Q. The Temporal-Spatial Evolution of the Southern Corridor of West-to-East Power Transmission Project in China. Appl. Mech. Mater. 2014, 521, 485–489. [Google Scholar] [CrossRef]
- McLoughlin, F.; Duffy, A.; Conlon, M. Characterising domestic electricity consumption patterns by dwelling and occupant socio-economic variables: An Irish case study. Energy Build. 2011, 43, 240–248. [Google Scholar] [CrossRef]
- Zhou, S.; Teng, F. Estimation of urban residential electricity demand in China using household survey data. Energy Policy 2013, 61, 394–402. [Google Scholar] [CrossRef]
- Nawaz, S.; Iqbal, N.; Anwar, S. Modelling electricity demand using the STAR (Smooth Transition Auto-Regressive) model in Pakistan. Energy 2014, 78, 535–542. [Google Scholar]
- Al Irsyad, M.; Nepal, R.; Halog, A. Exploring drivers of sectoral electricity demand in Indonesia. Energy Sources Part B Econ. Plan. Policy 2018, 13, 9–10. [Google Scholar] [CrossRef]
- Amusa, H.; Amusa, K.; Mabugu, R. Aggregate demand for electricity in South Africa: An analysis using the bounds testing approach to cointegration. Energy Policy 2009, 37, 4167–4175. [Google Scholar] [CrossRef]
- Shibano, K.; Mogi, G. Electricity consumption forecast model using household income: Case study in Tanzania. Energies 2020, 13, 2497. [Google Scholar] [CrossRef]
- Aydin, E.; Brounen, D. The impact of policy on residential energy consumption. Energy 2019, 169, 115–129. [Google Scholar] [CrossRef]
- Jo, H.H.; Jang, M.; Kim, J. How Population Age Distribution Affects Future Electricity Demand in Korea: Applying Population Polynomial Function. Energies 2020, 13, 5360. [Google Scholar] [CrossRef]
- Anna, A.; Giuseppe, P.; Chang, S.; Jacopo, T. Hot weather and residential hourly electricity demand in Italy. Energy 2019, 177, 44–56. [Google Scholar]
- Allen, M.R.; Fernandez, S.J.; Fu, J.S.; Olama, M.M. Impacts of climate change on sub-regional electricity demand and distribution in the southern United States. Nat. Energy 2016, 1, 16103. [Google Scholar] [CrossRef]
- Auffhammer, M.; Baylis, P.; Hausman, C.H. Climate change is projected to have severe impacts on the frequency and intensity of peak electricity demand across the United States. Proc. Natl. Acad. Sci. USA 2017, 114, 1886–1891. [Google Scholar] [CrossRef] [PubMed]
- Shourav, M.S.A.; Shahid, S.; Singh, B.; Mohsenipour, M.; Chung, E.S.; Wang, X.J. Potential Impact of Climate Change on Residential Energy Consumption in Dhaka City. Environ. Model. Assess. 2018, 23, 131–140. [Google Scholar] [CrossRef]
- Franco, G.; Sanstad, A.H. Climate change and electricity demand in California. Clim. Chang. 2008, 87, 139–151. [Google Scholar] [CrossRef]
- Jo, S.W.; Park, R.J.; Kim, K.H.; Kwon, B.S.; Park, H.S. Sensitivity analysis of temperature on special day electricity demand in Jeju Island. Trans. Korean Inst. Electr. Eng. 2018, 67, 1019–1023. [Google Scholar]
- Mukhopadhyay, S.; Nateghi, R. Climate sensitivity of end-use electricity consumption in the built environment: An application to the state of Florida, United States. Energy 2017, 128, 688–700. [Google Scholar]
- Fumo, N.; Biswas, M.R. Regression analysis for prediction of residential energy consumption. Renew. Sustain. Energy Rev. 2015, 47, 332–343. [Google Scholar] [CrossRef]
- Wang, H.W.; Huang, Y.S.; Jiang, Y.Q.; Liu, S.J. Medium—And long-term probabilistic prediction of household electricity consumption based on Lasso algorithm and Gaussian process regression. J. North. China Electr. Power Univ. (Nat. Sci. Ed.) 2019, 46, 27–35. [Google Scholar]
- Yang, Z.M.; Li, W.R.; Yan, Z.M. Relationship between temperature change and power demand—Empirical evidence based on Panel data of Chinese cities from 2000 to 2014. J. Beijing Inst. Technol. (Soc. Sci.) 2019, 21, 44–55. [Google Scholar]
- Blazquez, L.; Filippini, M.; Boogen, N. Residential electricity demand in Spain: New empirical evidence using aggregate data. Energy Econ. 2013, 36, 648–665. [Google Scholar] [CrossRef]
- Shahzad, A.; Zafar, M.; Naeem, N.S.M. Dilemma of direct rebound effect and climate change on residential electricity consumption in Pakistan. Energy Rep. 2018, 4, 323–327. [Google Scholar]
- Zheng, S.; Huang, G.; Zhou, X.; Zhu, X. Climate-change impacts on electricity demands at a metropolitan scale: A case study of Guangzhou, China. Appl. Energy 2020, 261, 114295. [Google Scholar] [CrossRef]
- Liu, C.; Sun, B.; Zhang, C.; Li, F. A hybrid prediction model for residential electricity consumption using holt-winters and extreme learning machine. Appl. Energy 2020, 275, 115383. [Google Scholar] [CrossRef]
- Hussain, A.; Maha, A. Residential electricity consumption in the state of Kuwait. Environ. Pollut. Clim. Chang. 2018, 2, 153. [Google Scholar]
- Elkamel, M.; Schleider, L.; Pasiliao, E.L.; Diabat, A.; Zheng, Q.P. Long-term electricity demand prediction via socioeconomic factors a machine learning approach with Florida as a case study. Energies 2020, 13, 3996. [Google Scholar] [CrossRef]
- Khan, Z.; Ullah, A.; Ullah, W. Electrical Energy Prediction in Residential Buildings for Short-Term Horizons Using Hybrid Deep Learning Strategy. Appl. Sci. 2020, 10, 8634. [Google Scholar] [CrossRef]
- Ngabesong, R.; Mclauchlan, L. Implementing “R” Programming for Time Series Analysis and Forecasting of Electricity Demand for Texas. In Proceedings of the 2019 IEEE Green Technologies Conference (GreenTech), Lafayette, LA, USA, 3–5 April 2019. [Google Scholar]
- Saravanan, S.; Kannan, S.; Amosedinakaran, S.; Thangaraj, C. India’s electricity demand estimation using Genetic Algorithm. In Proceedings of the 2014 International Conference on Circuits, Power and Computing Technologies [ICCPCT-2014], San Francisco, CA, USA, 22–24 October 2014. [Google Scholar]
- Ningpramuda, A.D.; Sarno, R.; Suryani, E.; Fauzan, A.C. Dynamic simulation of electricity supply and demand for industry sector in East Java. In Proceedings of the 2017 3rd International Conference on Science in Information Technology (ICSITech), Bandung, Indonesia, 25–26 October 2017. [Google Scholar]
- Sowiński, J. Forecasting of electricity demand in the region. In Proceedings of the 14th International Scientific Conference “Forecasting in Electric Power Engineering” (PE 2018), Singapore, 22–23 August 2019. [Google Scholar]
- Kartikasari, M.D.; Prayogi, A.R. Demand forecasting of electricity in Indonesia with limited historical data. J. Phys. Conf. Ser. 2018, 1, 974. [Google Scholar] [CrossRef]
- Guefano, S.; Tamba, J.G.; Azong, T.E.; Monkam, L. Forecast of electricity consumption in the Cameroonian residential sector by Grey and vector autoregressive models. Energy 2021, 214, 118791. [Google Scholar] [CrossRef]
- Guo, C.Q.; Chen, X.Z. SPSS implementation of principal Component Regression. Stat. Decis. Mak. 2011, 5, 157–159. [Google Scholar]
- Liao, H.; Liu, Y.N.; Gao, Y.X.; Hao, Y.; Ma, X.; Wang, K. Forecasting residential electricity demand in provincial China. Environ. Sci. Pollut. Res. 2017, 24, 6414–6642. [Google Scholar] [CrossRef] [PubMed]
- Lin, Y.; Wang, J.W.; Zhou, H.Q.; Yi, Y.D.; Jun, P.Y. Frame Construction and Task Analysis of Smart Energy in the Construction of Smart City. Energy Power Eng. 2020, 12, 4. [Google Scholar]
- Leonie, W.; Anders, L.; Maximilian, A. North–south polarization of European electricity consumption under future warming. Proc. Natl. Acad. Sci. USA 2017, 114, 201704339. [Google Scholar]
- Cheng, L.Y.; Feng, Y.H.; Wang, N.; Xu, N.; Luo, W. Load characteristics analysis and peak shaving margin calculation of Beijing-Tianjin and North Hebei power grids. North China Electr. Power Technol. 2015, 11, 56. [Google Scholar]
- Zhang, B.; Shi, P.R.; Jiang, C. Analysis of influence of meteorological factors on summer load characteristics of Beijing-Tianjin-Tangshan power grid. Electr. Power Autom. Equip. 2013, 33, 140–144. [Google Scholar]
- Li, Y.; Pizer, W.A.; Wu, L. Climate change and residential electricity consumption in the Yangtze River Delta, China. Proc. Natl. Acad. Sci. USA 2019, 116, 472–477. [Google Scholar] [CrossRef] [PubMed]
- Maia-Silva, D.; Kumar, R.; Nateghi, R. The critical role of humidity in modeling summer electricity demand across the United States. Nat. Commun. 2020, 11, 1–8. [Google Scholar] [CrossRef] [PubMed]
- Li, C.; Guo, W.L.; Wu, J.; Jin, C.X. BP neural network based on prediction method of daily maximum power load in summer in Beijing. Clim. Environ. Res. 2019, 24, 135–142. [Google Scholar]
- Wei, F.Y.; Cao, H.X.; Wang, L.P. Statistical Facts of China’s climate warming process in the 1980s and 1990s. J. Appl. Meteorol. 2003, 1, 79–86. [Google Scholar]
- Lu, A.G. Impact of global warming on regional relative humidity change in China. Ecol. Environ. 2013, 22, 1378–1380. [Google Scholar]
- Li, J.X.; Zhang, W.C.; Gao, Y. Research on real-time pricing of smart grid based on user electrical appliance classification. China Manag. Sci. 2019, 27, 210–216. [Google Scholar]










| Factors | Indicators | Correlation |
|---|---|---|
| Socio-economic factors | Permanent population | 0.995 |
| Gross domestic product | 0.999 | |
| Per capita disposable income | 0.999 | |
| Per capita gross domestic product | 0.996 | |
| Residential consumption level | 0.990 | |
| Social labor productivity | 0.994 | |
| Climate factors | Average high-temperature days | 0.721 |
| High-temperature days | 0.563 | |
| Average relative humidity | −0.419 | |
| Precipitation | −0.184 | |
| Wind speed | −0.390 | |
| Sultry index | 0.653 |
| Y (Million Kilowatt-Hour) | x1 (Day) | x2 (%) | x3 | x4 (Ten Thousand People) | x5 (100-Million Yuan) | x6 (Yuan) |
|---|---|---|---|---|---|---|
| Residential electricity consumption | Average high-temperature days | Average relative humidity | Sultry index | Permanent population | Gross domestic product | Per capita disposable income |
| The Kaiser-Meyer-Olkin Test and the Bartlett’s Test | ||
|---|---|---|
| The number of KMO sampling appropriateness | 0.731 | |
| The Bartlett’s test | Approximate Chi-Square () | 324.783 |
| Degrees of freedom | 15 | |
| Significance | 0 | |
| Component | Initial Eigenvalues | Extract the Sum of Squares of Loads | ||||
|---|---|---|---|---|---|---|
| Gross | Variance Proportion | Accumulation% | Gross | Variance Proportion | Accumulation% | |
| 1 | 4.098 | 68.299 | 68.299 | 4.098 | 68.299 | 68.299 |
| 2 | 0.803 | 13.378 | 81.677 | 0.803 | 13.378 | 81.677 |
| 3 | 0.624 | 10.399 | 92.076 | 0.624 | 10.399 | 92.076 |
| 4 | 0.426 | 7.099 | 99.175 | 0.426 | 7.099 | 99.175 |
| 5 | 0.049 | 0.814 | 99.988 | |||
| 6 | 0.001 | 0.012 | 100.000 | |||
| Component Matrix | ||||||
|---|---|---|---|---|---|---|
| 1 | 2 | 3 | 4 | 5 | 6 | |
| Average high-temperature days | 0.766 | 0.029 | 0.388 | −0.512 | −0.002 | 0.000 |
| Average relative humidity | −0.568 | 0.708 | 0.397 | 0.138 | 0.003 | 0.000 |
| Sultry index | 0.690 | −0.383 | 0.501 | 0.356 | −0.010 | 0.001 |
| Permanent population | 0.951 | 0.197 | −0.124 | 0.083 | 0.184 | 0.000 |
| Gross domestic product | 0.947 | 0.246 | −0.174 | 0.072 | −0.088 | 0.018 |
| Per capita disposable income | 0.954 | 0.235 | −0.141 | 0.082 | −0.085 | −0.019 |
| Model | R | R Square | F Variation | Degree of freedom (DOF) 1 | DOF 2 | Significance |
|---|---|---|---|---|---|---|
| 1 | 0.993 | 0.985 | 536.706 | 3 | 31 | 0 |
| Unstandardized Coefficients | Standardized Coefficients | T | Significance | ||
|---|---|---|---|---|---|
| B | Stderr (Sample Standard Error) | Beta | |||
| Constant | 0.022 | 0.000 | 1.000 | ||
| 0.477 | 0.011 | 0.965 | 43.645 | 0 | |
| 0.206 | 0.025 | 0.185 | 8.347 | 0 | |
| −0.155 | 0.028 | −0.123 | −5.557 | 0 | |
| 0.102 | 0.034 | 0.066 | 3.003 | 0.005 | |
Publisher’s Note: MDPI stays neutral with regard to jurisdictional claims in published maps and institutional affiliations. |
© 2021 by the authors. Licensee MDPI, Basel, Switzerland. This article is an open access article distributed under the terms and conditions of the Creative Commons Attribution (CC BY) license (http://creativecommons.org/licenses/by/4.0/).
Share and Cite
Sheng, Y.; Liu, J.; Wei, D.; Song, X. Heterogeneous Study of Multiple Disturbance Factors Outside Residential Electricity Consumption: A Case Study of Beijing. Sustainability 2021, 13, 3335. https://doi.org/10.3390/su13063335
Sheng Y, Liu J, Wei D, Song X. Heterogeneous Study of Multiple Disturbance Factors Outside Residential Electricity Consumption: A Case Study of Beijing. Sustainability. 2021; 13(6):3335. https://doi.org/10.3390/su13063335
Chicago/Turabian StyleSheng, Yaqing, Jinpeng Liu, Delin Wei, and Xiaohua Song. 2021. "Heterogeneous Study of Multiple Disturbance Factors Outside Residential Electricity Consumption: A Case Study of Beijing" Sustainability 13, no. 6: 3335. https://doi.org/10.3390/su13063335
APA StyleSheng, Y., Liu, J., Wei, D., & Song, X. (2021). Heterogeneous Study of Multiple Disturbance Factors Outside Residential Electricity Consumption: A Case Study of Beijing. Sustainability, 13(6), 3335. https://doi.org/10.3390/su13063335
