Next Article in Journal
A Study on the Influence of Number/Distribution of Sensing Points of the Smart Insoles on the Center of Pressure Estimation for the Internet of Things Applications
Next Article in Special Issue
Knowledge Management and the Political–Pedagogical Project in Brazilian Schools
Previous Article in Journal
Growing Biodiverse Urban Futures: Renaturalization and Rewilding as Strategies to Strengthen Urban Resilience
Previous Article in Special Issue
E-Learning Services to Achieve Sustainable Learning and Academic Performance: An Empirical Study
 
 
Font Type:
Arial Georgia Verdana
Font Size:
Aa Aa Aa
Line Spacing:
Column Width:
Background:
Article

Emotional Intelligence, Knowledge Management Processes and Creative Performance: Modelling the Mediating Role of Self-Directed Learning in Higher Education

1
School of Management, Northwestern Polytechnical University, 127 West Youyi Road, Beilin District, Xi’an 710072, China
2
DHET-NRF SARChI Entrepreneurship Education, Department of Business Management, University of Johannesburg, Auckland Park 2006, South Africa
3
Management Department, WSB University, Cieplaka 1c, 41-300 Dąbrowa Górnicza, Poland
*
Author to whom correspondence should be addressed.
Sustainability 2021, 13(5), 2933; https://doi.org/10.3390/su13052933
Submission received: 27 January 2021 / Revised: 24 February 2021 / Accepted: 1 March 2021 / Published: 8 March 2021
(This article belongs to the Special Issue Information Systems, E-learning and Knowledge Management)

Abstract

Grounded on the Knowledge Based View (KBV), this study examines the effects of a knowledge management enabler (Emotional Intelligence) on knowledge management processes (KMPs) in research universities. It investigates the direct effect of KMPs on creative performance. This study further examines the mediating role of Self-directed Learning in a relationship between KMPs and creative performance. This study used a sample frame of 248 academic and administrative personnel from Higher Education Institutions (HEIs) in Pakistan. The relationships were tested through a partial least squares structural equation modelling method. The results reveal that Emotional Intelligence (EI) as an enabler has a positive and significant impact on KMPs. However, a direct relation between self-directed learning and creative performance is insignificant. Also, established associations were found to be positive and significant. This study’s findings validate the academic experience of EI and suggest how academics and administrators of HEIs can value KMPs and the self-directed learning that strengthens creative performance. With the increased importance of EI and KMPs in HEIs, there is a lack of studies investigating the relationship between EI, KMPs and creative performance. This study empirically examines the interface of EI, KMPs and creative performance in HEI’s and enriches the existing literature by exploring the mediating role of self-directed learning.

1. Introduction

HEIs are challenged to serve beyond the traditional academic compulsions, including but not limited to existing professionals’ interactions and their diverse experiences of institutional life [1]. There is imprecision in HEIs when differentiating between the personnel’s goals relating to cognition, affectivity and practicality. Therefore, HEIs maintain their survival via knowledge creation and thus transferring it to the masses [2] while inducing HEIs professionals to reshape the challenging future with their emotional composure, self-directed learning and creative performance [3]. This study is further based on the following literary logic.
Firstly, EI’s recent surge convinced the researchers across the fields of life to investigate this concept [4], including a probe into the educational professionals i.e., academics and administrative personnel in Pakistan [5]. EI is an ability that enables individuals to be aware of their emotional power and to control it as a connecting strength [6]. Therefore, the educational sector still needs researchers to study EI substantially [7] in order to convince educational professionals to comprehend how EI can assist in the handling of challenging situations [8], especially in Pakistan [9]. Similarly, EI helps educational professionals to both accurately analyse situational demands and utilize emotional strategies correctly [10], thus, facilitating quality education while raising the standards of success in societies through EI [3]. Veer Ramjeawon and Rowley [11] have investigated KMPs’ enablers and delineated leadership as an educational enabler in HEIs. Leadership is principally an EI process whereby leaders manage their own and followers’ emotions [12]. Recent research has defined and scrutinized the KM ability of HEIs in the context of KMPs and KM enablers [2]. KMPs are usually defined as actions associated with knowledge creation, acquisition, storage, sharing and utilization as a means of improving organizational competitiveness [13]. KM enablers relate to all those aspects that ultimately influence radical growth in KMPs [14], such as EI [6]. Since leadership and EI’s singularity is proven [15], EI is considered an enabler to KMPs in this specific study.
Secondly, despite significant indication of the value of KMPs in the existing literature, preliminary research has verified KM enablers’ association with KMPs in HEIs [2]. KMPs are at the core of HEIs’ decisive factors for survival and competitive advantage [2]. Regardless, however, of the enhanced build-up of KMPs in HEIs, their implementation is uncommon [11], especially in Pakistan [2]. Moreover, KMPs are investigated vis-à-vis some salient facets of the knowledge process concerning personal aspects [16], which includes a commitment for discipline [17], targeting KMPs’ essentials precisely as a means of knowledge sharing between academics [18] and discovering commercial prospects [19]. However, these research activities were carried out in countries such as the United Kingdom, India and Malaysia, with highly developed educational systems which are rare in countries with developing higher education sectors related to its knowledge gap [11]. Karkoulian, Harake [20] investigated EI as a potent factor for KMPs, and Goh and Lim [21] confirmed this. Furthermore, these researchers, Karkoulian, Harake [20], Goh and Lim [21], investigated the commercial sector while the present study was conducted with Pakistan HEIs. Although knowledge workers seek strong EI professionals to develop and improve KMPs [22], as yet EI and KMPs have not been studied directly. In this specific study, EI is investigated with some aspects of KMPs, such as knowledge sharing and knowledge transfer, while suggesting the need for future research that probes KMPs in knowledge entities [6].
Thirdly, HEIs substantially grow their adaptation, survival, performance and competition abilities only after allowing their knowledge and creativity to prosper [2]. Therefore, creative performance is a social process involving interpersonal interactions between individuals and their relationship partners, including their immediate environment [23]. Creative self-efficacy and leadership/supervisor support are two vital components of creative performance [24,25], therefore, in this study, creative self-efficacy is required from the research academics while leadership/supervisor support encourages the administrative professionals to excel in their field. Hence, knowledge and creativity enable HEIs to extend their learning capacity and knowledge base and, thus, expand their personnel’s eagerness to share their knowledge to ensure the generation and implementation of innovative ideas [26], thereby establishing a norm of competitive advantage in HEIs through the reciprocal relations of KMPs and creative performance [27]. Numerous studies reveal the impact of KMPs on the individuals’ creative performance in the sectors split across academic fields [28,29]. Moreover, Yeh and Lin [30] challenged future researchers to utilize KMP based frameworks to assess professionals’ creative performance within the education sector.
Fourthly, self-directed learners order, scrutinize and weigh learning better than other students because self-directed learning advocates the autonomy, responsibility and growth of individuals which are the core components of higher education [3]. Knowles [31] defined self-directed learning as “a process in which individuals take the initiative, with or without the help of others, in diagnosing their learning needs, formulating learning goals, identifying human and material resources for learning, choosing and implementing appropriate learning strategies and evaluating learning outcomes.” Therefore, the education sector encourages KMPs and self-directed learning to facilitate its professional obligations through the effective implementation of KMPs and the rigorous evaluation of ascribed processes, with extended cooperation among educational institutes [32]. HEIs personnel go through numerous activities, from taking lectures to realizing administrative assignments, in order to meet the demand for HEIs to scrutinize a well-crafted KMP with self-directed learning projects for better performance [30]. Furthermore, self-directed learning seeks well-balanced KMPs in HEIs that take account of the following: identification and rectification of the issues on a prioritized basis for desired results, planned formulation for practical endurance in line with ascribed objectives, implementation of these formulated plans and utilization of the whole process, should the same issue arises again [33]. Furthermore, Veer Ramjeawon and Rowley [11] charged future researchers to investigate the KMPs in developing countries in relation to personnel’s learning capabilities in HEIs.
Fifthly, creative performance concentrates on interactive dealings amongst partners inside a community to ensure their persuasiveness compared to competitors [23]. HEIs, therefore, are stimulating their professionals to ensure their effective survival within the ever more challenging future [34]. Shalley, Gilson [35] maintained that vigorous professional obligations argue for creative problem-solving, hence, compelling personnel to align with self-directed learning in order to remain innovative [36]. Learner characteristics act as a mediator between the situational factors and incumbents’ behavioural engagements [37]. Hence, creative performance depends on self-directed learning [30]. Furthermore, Greene, Freed [34] ask future researchers to probe creative performance through self-directed learning in HEIs. Moreover, creative self-efficacy and leadership/supervisor support are meant to be the originators of creative performance [24,25]. Hence, both are taken as the precursors of creative performance on the recommendations of Thundiyil, Chiaburu [38] and Mathisen [39], respectively.
Lastly, Pakistan’s Islamic Republic is eager to transmute itself into a regional knowledge centre for higher education to ensure its economic survival [40]. According to the Ministry of Education 2017–18, the educational system in Pakistan is comprised of 3.8 thousand institutes and 1.726 million teachers who educate 48.062 million students [41]. Moreover, according to the 2018 survey of HEIs, the total number of schools in Pakistan reached 0.194 thousand, teachers’ strength reached 56.9 thousand and the gross student enrolment rate totalled 1.576 million compared to 1.463 million in the year 2017 [42]. Moreover, Pakistan HEIs’ personnel are challenged to improve their professional performance in order to achieve better educational transformation [43]. However, despite the supposed professional deficiency, possibly due to the challenging work scenarios of these academics, Pakistan’s educational professionals are credited with being emotionally intelligent [9].
KM culture in Pakistan HEIs is still in the infancy stage compared to other sectors, i.e., business, information technology (IT) and non-governmental organizations (NGOs) in developed countries such as the USA, Europe and Finland [44]. Developed countries, i.e., the USA and Europe, rigorously implement and support KM in HEIs [45]. However, as a developing nation, Pakistan is still in the early stages of adopting and developing KM culture in HEIs [3]. Likewise, China is backing KM culture in HEIs [46]. Other developing countries in regions such as Iran are now adopting the KM culture in the service industry after realizing its importance [47]. Developed nations, are steered towards economic and social development by creatively navigating innovative research within HEIs [11]. Pakistan urgently needs to adopt a similar approach [2]. Naoreen and Adeeb [48] endorsed the Pakistan Higher Education Commission’s proposal to instigate practical measures for stimulating a research culture in HEIs. However, unfortunately, HEIs in Pakistan are still lagging behind in this field; and EI and KMPs need more attention to counter the challenges emerging from the current knowledge-centred economy [5]. Therefore, it is now imperative to describe the research questions below, which have been extracted from the research deficiencies delineated above:
RQ1. Does EI act as an enabler for KMPs (knowledge creation, acquisition, storage, sharing and utilization) of the academic and administrative professionals in Pakistan’s HEIs?
RQ2. Do KMPs have a direct impact on the creative performance (creative self-efficacy and leadership/supervisor support) of the academics and administrative professionals in Pakistan’s HEIs?
RQ3. Does self-directed learning (individuals’ autonomy, responsibility and growth) mediate the relationship between KMPs and the creative performance of academics and administrative professionals in Pakistan’s HEIs?

2. Hypotheses Development and Conceptual Framework

2.1. Theoretical Inference

The theoretical inference for this study is grounded on the knowledge-based view (KBV) of Grant [49] and the KM capability model of Gold et al. [50] that is divided into knowledge infrastructure capability and knowledge process capability. Knowledge infrastructure capability connotes knowledge-oriented leadership that stimulates professionals to be autonomous, responsible and creative, while knowledge process capability represents knowledge creation, acquisition, storage, sharing and utilization. Knowledge infrastructure capability motivates the organizational environment via knowledge-oriented leadership to facilitate KMPs, hence stimulating creativity at the individual and organizational level. Moreover, the KM capability model has been validated adequately in the literature [2,44,51]. The KBV represents a resource-based view of firms explaining the knowledge assets that are important, scarce and distinctive. Furthermore, KBV encourages the accumulation and innovative use of knowledge in firms that are obliged to gain a sustainable competitive advantage as their major strategic asset [49]. Consequently, KBV helps individuals and organizations to apply their knowledge to perform better and creatively [2]. Therefore, this study strives to explore the cohesive framework of KM enablers, KMPs, self-directed learning and creative performance.

2.2. Emotional Intelligence and Knowledge Management Processes

HEIs are drivers of knowledge based theory and are devoting their efforts and resources for the effective implementation of KMPs [2]. Dogan and Vecchio [52] narrated a four-phase interactional prototype of EI and KMP as comprising: knowing the incumbent, strategy formulation, combative analysis and response. Therefore, top level professionals need to be aware of their own emotions and negotiate with those of others—this top-bottom effective emotional channelling will ensure the successful implementation of KMPs [53]. Tamta and Rao [54] established that EI endorses collegial-helping behaviour and, subsequently, maintained that personnel EI significantly inspires KMP. Moreover, organizations initiate KMPs with three pivotal motives; organizational knowledge control, new knowledge creation and creativity, and cooperation expansion while polishing personnel’s skill levels [55]. Furthermore, these motives are pertinent especially to academic institutions [2]. Hence, the previously explained investigation favours the following hypothesis:
Hypothesis 1 (H1).
A KM enabler (Emotional Intelligence) has a significant and positive effect on KMPs.

2.3. Knowledge Management Processes and Creative Performance

Nowadays, the ‘wild card’ used to harness the organization’s reputation among competitors is the uniqueness of its knowledge base, regularly utilizing and developing its knowledge capabilities [56]. Hence, this phenomenon makes the KMPs more feasible [49]. KMPs entail the processes carried out within an organization with the sole aim of nurturing the rational and logical potential through effective and efficient management of available organizational resources [2]. Furthermore, KMPs can affect the operational tiers directly across the organization [13], through knowledge activation processes and capability creation within the organization [2], by validating and consolidating the personnel’s emotional commitments [57] and/or affirming the organization’s firm provision for KMPs [11].
Creative performance within an organization encircles the ongoing operations with vital assistance from KMPs [13]. KMPs guide and monitor different aspects such as creative competence [58], managerial and practical creativity [59], product or service creativity [60] and technical knowledge and process creativity [61]. Moreover, incentives convince personnel to utilize the KMPs for varied creative performance outcomes [62]. It should be noted that Finnish firms follow knowledge-based compensation practices regarding personnel’s creative performance with regard to the processes of product and service production, management, marketing and business designs [63]. Similarly, Liao [64] argues that adding a personalized KMP tactic to a trickle-down obligatory control mechanism through which personnel are held responsible for their performances, resulted in greater organizational success and creative performance. Hence, the explained investigation favours the following hypothesis;
Hypothesis 2 (H2).
KMPs have a significantly direct and positive effect on creative performance.

2.4. KMPs, Self-Directed Learning and Creative Performance

Self-directed learning is double-loop learning, that expunges impediments such as restricted intelligence, system complication and information interruptions [65]. Moreover, as personnel learn and perform better, when encouraged to do so, they will continue to follow their learning aspirations. Additionally, personnel become more motivated for advanced KMPs, learning and performance whenever they are allowed to design their assignments according to their learning preferences [66]. Similarly, personnel and organizations share and utilize diverse facets of KMPs and learning in their upgraded practices [49]. Hence, KMPs and learning trigger continuous growth and sustainable competitive advantage to its optimal level [67].
Zhoc, Chung [3] have conducted an expanded investigation of self-directed learning in the education sector. They maintain that learning environments can prompt creative performance and suggest that conducive educational settings can brand the creative processing as a norm [68]. Furthermore, learning settings should cater for creative thinking and practical personnel instead of merely openly endorsing creativity [69]. Self-directed learning motivates the incumbent to think and practice beyond the benchmark practices and paves the way for creative performance [70]. Therefore, the self-directed learner must rise above the traditional ways of knowledge acquisition and sharing and initiate their own brand of creative performance [71] because self-directed learning stimulates the learner to be daringly innovative [72]. Hence, Guglielmino and Roberts [73] conclude that creative performers are personnel with exceedingly self-directed learning goals.
Song, Yun [74] investigated self-directed learning as a mediator with positive results. Zhoc, Chung [3] asked future researchers to probe self-directed learning as a mediator in HEIs. Furthermore, researchers argue that self-directed learners experience the different phases either painfully or pleasantly, hence, motivating the researchers to explore some facilitative factors for self-directed learning [3]. Figure 1, moreover describes the hypothesized relationship that is the baseline of this paper. This study, therefore deduces the following hypotheses based on the arguments presented above:
Hypothesis 3 (H3).
KMPs have a significantly positive effect on self-directed learning.
Hypothesis 4 (H4).
Self-directed learning has a significantly positive effect on creative performance.
Hypothesis 5 (H5).
Self-directed learning has a mediating effect on the relationship between KMPs and creative performance.

3. Methodology

3.1. Population, Sample and Data Collection

The considered study’s target population comprised academics and administrative personnel of Islamabad and Peshawar HEIs in Pakistan. The explained hypothesized relationships were deemed suitable and a survey questionnaire was compiled. A total of 383 questionnaires were distributed through convenience sampling (a time-and-cost effective means of data collection often used for social and business research). From this, 267 questionnaires were returned (a 69 percent response rate). After rejecting 19 invalid questionnaires, 248 were sent for statistical analysis. Despite the complexity of the proposed research model, this sample size was considered adequate and the Structural Equation Model (SEM) was utilized to analyse the complex path model [2]. The survey statistics with demographics and percentages appear in Table 1 below.

3.2. Measures

Items of measurement were modified from extant research scales, and small changes made to the wording of various categories to reconcile them to the HEI context. The questionnaire employed a 5—point Likert scale which ranged from “1”—strongly disagree” to “5—strongly agree” (See Table A1). Table 2 below shows the source of the measuring instruments, further the questionnaire utilized for data collection is attached at the bottom of the paper.

4. Data Analysis

4.1. Data Analysis Procedure

This research study utilized a quantitative technique with a cross-sectional research design. The partial least squares structural equation modelling (PLS-SEM) technique was employed to analyse the data through the SmartPLS 3.2.7 (Bönningstedt, Germany) software package [82]. PLS-SEM is popular in business, management and social sciences research for data analysis. Furthermore, it is seen as a reliable data analysis tool for analysing small sample size and non-normal data. PLS-SEM primarily aims to test existing theories involving complex model structures [83]. PLS-SEM undergoes two phases of analysis: measurement model specification and structural model evaluation [2]. Measurement model specifications can only ensure the effective utilization of the structural model after a precise analysis of the constructs, and then carries forward those constructs which display a sound indicator loading, composite reliability as well as convergent and discriminant validity. Structural model evaluation is used primarily for gauging path coefficients and using the bootstrapping technique to assess their significance. The mediation analysis adopted the Preacher and Hayes [84] approach because it complements the PLS-SEM technique and is the most demanding approach for assessing mediating effects [85].

4.2. Measurement Model Assessment

The measurement model was prepared in terms of Hair [86] submissions to ensure the reliability and validity of the constructs and their dimensions. The model initially comprised 69 indicators. During the analyses all aspects of the factor loading results were similar to the required value of 0.60. Likewise, all the constructs’ average variance extracted i.e., AVE (it shows the extracted variance experienced by a construct due to random measurement error/by indicators due to common factor) and composite reliability i.e., CR (it is understood as an indicator of the shared variance among the observed variables used as an indicator of a latent construct) readings respectively equalled or exceeded the required figures of 0.50 and 0.70. Convergent validity, reliability and discriminant validity were achieved according to the recommended criterion [87]. The overall results of the confirmatory factor analysis proved the measurement model’s suitability for structural evaluation.
We have used Smart PLS for analysis, thus the Item loadings and convergent validities have been added in Table 3. Based on convergent validities, the discriminant validities (Table 4) have been calculated according to the set criteria [87]. In addition, an established criteria was used to calculate discriminant validity when the square root of AVE is higher than the correlation among the constructs [87], a fact that is evident from the data presented in Table 4. Two approaches have been used in the SEM method: covariance-based (CB-SEM) and PLS-SEM [88]. The authors chose PLS-SEM over CB-SEM because it is suitable for detecting complex relationships between the latent constructs and exploring theoretical levels [88,89]. This approach has been used extensively in theory validation and testing and is appropriate for investigations in which multifaceted associations exist [87].

4.3. Structural Model Assessment

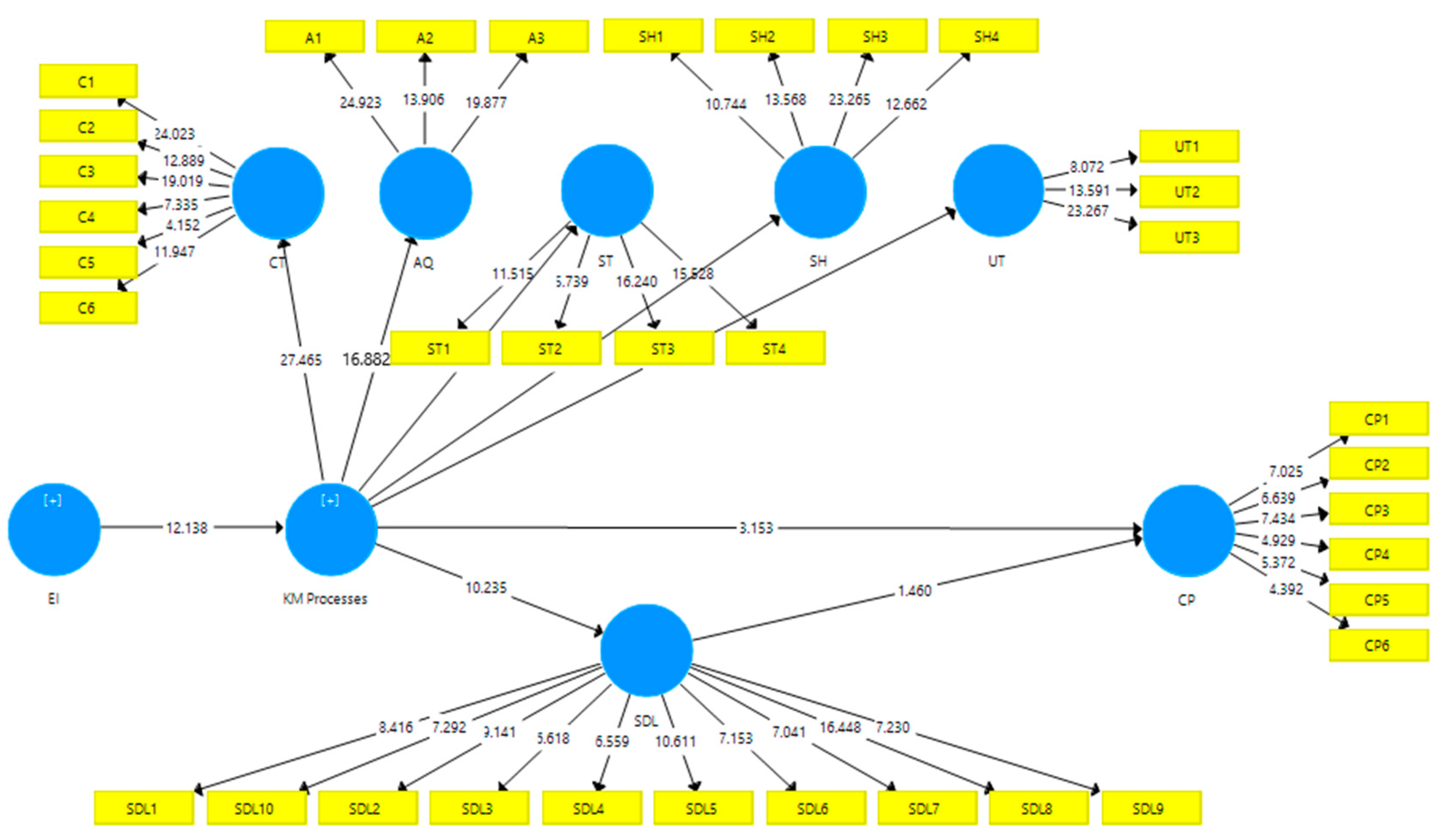
After completing the obligatory assessment of the measurement model, the second phase of the investigation involved structural model analysis. The following steps were employed during hypotheses testing. The initial stage involved an examination of the direct effects of the EI enabler on the KMPs. Secondly, the result of applying KMP on both self-directed learning and creative performance was measured. Next the consequence that self-directed learning has on creative performance were investigated. Finally, in order to determine the significance of direct paths and estimate standard errors, 5000 resamples were subjected to the bootstrap resampling method. The test results of hypotheses proposed for direct relationships are listed in Table 5 below. Further, Figure 2 (inserted below) explains the interrelation of EI, KMPs, self-directed learning and creative performance.
Table 5 revealed significant relation among EI and KMPs (β = 0.80, p < 0.001), hence H1 is accepted. Further, the direct effects of KMPs on creative performance (β = 0.49, p < 0.001) proved to be significant, thus H2 is accepted. Similarly, the direct effects of KMPs on self-directed learning (β = 0.81, p < 0.001) are revealed to be significantly positive, therefore, H3 is also deemed acceptable. However, the direct effects of self-directed learning on creative performance (β = 0.17, p < 0.001) are found as insignificant, hence H4 is rejected.

4.4. Mediation Analysis

To examine the mediation of self-directed learning, the Preacher and Hayes [84] method was applied, and the p-value for indirect effect was obtained through bootstrapping with 500 resamples. The results indicate a significant indirect effect of KMPs on creative performance through the mediation of self-directed learning (β= 0.17, p < 0.001). The results substantiated that the effect of KMPs on creative performance partially passes through self-directed learning. Results of the mediation analysis are presented in Table 6 below.

5. Discussion, Conclusion and Implications

The intention of this research was to investigate the influence of a knowledge management enabler (Emotional Intelligence) on KMPs, the direct influence of KMPs (knowledge creation, acquisition, storage, sharing and utilization) on creative performance (creative self-efficacy and leadership/supervisor support), together with the mediating effect of self-directed learning (individuals’ autonomy, responsibility and growth) between KMPs and creative performance of the academics and administrative professionals in Pakistan HEIs.
The findings of this study add to the existing relevant literature in multiple ways. Firstly, this study intended to increase the KMPs through the KM enablers, i.e., emotional intelligence. While keeping the theoretical and practical importance of study in mind, research indicates that EI enables HEIs professionals to become knowledge-oriented, autonomous, responsible and creative in their routine assignments [3]. Therefore, it is essential to weigh the factors necessary for the KMPs’ implementation in HEIs. EI clarifies a direction for personnel to assess, evaluate and respond to organizational endeavours. Hence, knowledge-intensive organizations delegate the responsibility for creating, storing, sharing and utilizing knowledge management settings through knowledge management initiatives to the available professionals [90]. HEIs are meant to manage the emotional statures, knowledge creation, acquisition, storage, sharing and utilization to align and uphold novel services for sustainable competitive advantage [91]. This study is unique in that it attempts to fill the stated research gaps by corroborating both KBV and Drucker’s theory while explaining the KM enabler as a means of providing KMP assistance to the HEIs professionals.
Moreover, this study endorses the certainty of EI as an enabler to facilitate knowledge-related activities in HEIs. The study demonstrates that EI significantly and positively affects the processes of knowledge creation, acquisition, storage, sharing and utilization. Furthermore, these results reiterates those of previous studies [20,21] which were conducted with a focus on the commercial sector while the presented study examined the HEIs. On a practical note, many companies are eager to hire personnel with a fair degree of EI due to their ability to cope with knowledge-based chaos and to develop mechanisms for successfully implementing KMPs [22]. Therefore, this study’s findings will divert the attention of HEIs ‘think-tanks’ in Pakistan to consider, plan, hire and train the HEI personnel according to the current volatile educational demands.
Secondly, this study established that effective implementation of KMPs is significantly helpful in raising the level of HEIs personnel’s creative performance. This finding reveals that KMPs in Pakistan HEIs can lead to academics’ increased research output, academic and operational efficacy, curriculum development and timely and effective response to modern challenges. These results also affirm the rationality of the knowledge-based view in HEIs context that effective management of knowledge resources can facilitate overall employees and organizational creativity. Furthermore, this study lends support for KM initiatives in HEIs in developing nations such Pakistan, which will, consequently, play a prominent role in enhancing HEIs incumbents’ autonomy and responsibility, growth and creative performance.
Thirdly, these research findings provided an essential understanding of the indirect influence of KMPs on creative performance through the mediation of self-directed learning. The inferred results demonstrated the significant and positive effect of KMPs on self-directed learning that ultimately strengthens the creative performance of academics and administrative personnel of Pakistan HEIs. The indirect influence of self-directed learning is consistent with the findings of Zhoc, Chung [3]. Furthermore, this is one of few studies that incorporated knowledge creation, acquisition, storage, sharing and utilization simultaneously to foster the creative performance of HEIs professionals through self-directed learning. However, a prior study [2] established that KMPs (sharing, acquisition and utilization) foster organizational performance and sustainable competitive advantage in HEIs. Similarly, this research maintains the importance of KMPs in Pakistan HEIs, as primarily highlighted by Iqbal, Latif [2]. There is adequate literature exploring the association between KMPs and organizational performance in HEIs [2,92], but self-directed learning as a mediator in the ascribed conjecture was never fully investigated previously.
Fourthly, this study’s findings disclosed that KMPs implementation in HEIs leads to increased knowledge perseverance, creativity, social and emotional skills and self-directed learning. Similarly, this research maintains the importance of self-directed learning in HEIs, as highlighted by Zhoc, Chung [3]. It endorses the findings of Sittiwong and Manyum [33], who conducted a study in the HEIs context and determined a positive relationship between KMPs and self-directed learning. Additionally, this study supports the argument of Spruce and Bol [32] that the efforts of an organization that revolve around personnel learning and effective implementation of KMPs, can be a vital source of competitive advantage. Furthermore, employees’ creative performance is a unique integration in this association. Additionally, this study supports Mittal and Dhar [93] argument that KMPs implementation can be a vital source of the creative personnel’s performance and, ultimately, sustainable competitive advantage.
Finally, the study results demonstrate that the relationship between self—directed learning and creative performance is insignificant. Interestingly, these results oppose Greene, Freed [34] findings. The emergence of an insignificant relationship might be due to the fact that when learners are presented with puzzling, vague and ill-structured complications, they are likely to fail any performance test that requires them to be creative [94], despite the amount of autonomy they are granted [95]. Furthermore, learners tend to fail when they are asked to deal with the problems beyond their abilities [96]. Moreover, a temporary failure while attempting to solve a problem or to be creative is often necessary otherwise the learners are not assumed to be creative performers [97]. Indeed, the process of becoming a self-directed learner is difficult because one has to experience negativity and frustration within the learning experience [34]. Learners sometimes ‘skip’ certain phases of the self-directed learning process, often to their detriment, thus undermining their creative performance [98]. There are various phases of self-directed learning, i.e., beforehand, during, or after the learning period, that can be planned, monitored, controlled, and evaluated [34]. These stages include strategies [99] such as executing the exact performance standards and providing an appropriate alternative in case of failure [100], motivation and support/assistance seeking [3], and locating a productive/creative situation for learning [101]. Moreover, re—evaluation for self—directed learning is mandatory so that personnel can assess whether they succeeded or failed in comprehending a standardized performance [102]. Therefore, personnel engaged with self—directed learning in HEIs may be stifled with negativity, inhibitions and/or apprehension, hence, choosing to exit the educational process with zero output [3].

5.1. Conclusions

To conclude, this study supports the existing KM literature by showcasing EI as an enabler to KMPs to facilitate creative performance via self-directed learning. This study established that EI acts as a pivotal force for the successful implementation of KMPs. Policymakers and administrations of HEIs need to develop a comprehensive plan to train and practice EI for the successful facilitation and continuous endurance of KMPs amongst their personnel. Furthermore, top tier professionals should be aware of and have a clear vision about EI and KMPs in their institute and channel these ideas for the overall creativity of both individuals and the HEI as a whole. Similarly, HEIs need a well thought out systematic plan, an enthusiastic team and adequate financial resources to support the KMPs.
Additionally, knowledge growth can be intensified through recognition, openness, trust and communication [103]. Hence, it encourages self-directed learning indirectly and ultimately stimulates the personnel for creative performance. Furthermore, the relationship between EI and KMPs not been holistically studied, although EI has been studied with different elements of KMPs such as knowledge sharing and knowledge transfer [21,104]. This study fills these stated research gaps. Moreover, it elaborates on the knowledge-based view and establishes the instrumental contribution of KMPs for HEIs personnel’s creative performance through the mediation of self-directed learning. Finally, the research findings exhibit that EI and knowledge creation, acquisition, storage, sharing and utilization in HEIs can promote self-directed learning, thus leading towards the creative performance of its immediate personnel.

5.2. Limitations/Future Research Directions

This study has some limitations that could be considered for future research. Firstly, this study employed a minimal convenience sample from a limited number of HEIs, and hence, could result in sample bias, preventing the generalizability of the results to other spheres. The utilization of a larger sample size in future research could be achieved by adopting random sampling across sectors in order to expedite the generalizability of the results and better answer the research questions this study investigated. Similarly, through a multi-group analysis of public and private sector universities it would be interesting to compare EI effectiveness in public and private contexts and address more substantial practical implications. Second, this study targeted the developing country of Pakistani HEIs; thus, this study’s findings are not generalizable to other countries where HEIs might have different cultures and structures. It is encouraged to replicate the current study in other countries, especially in emerging countries like China, to validate the findings established in this research. Thirdly, self-directed learning was analysed as a mediator in this study. Researchers may consider other variables as mediators and even moderators between learning outcomes and creative performance in HEIs. Lastly, this study investigated KMPs and the creative performance of academic and administrative personnel. Future research may opt for internal marketing as an EI enabler, EI with a sustainable competitive advantage and EI with transformational and ethical leadership aiming at learning outcomes in HEIs.

Author Contributions

Conceptualization, Z.S. and Z.Y.; methodology, Z.S.; software, Z.S.; validation, N.M.; formal analysis, Z.S.; data curation, Z.S., and N.M.; writing—original draft preparation, Z.S.; writing—review and editing, N.M., Z.S., and W.S.; supervision, Z.Y. and N.M. All authors have read and agreed to the published version of the manuscript.

Funding

The APC was funded by DHET-NRF SARChI Entrepreneurship Education and within the auspices of the programme of the Ministry of Science and Higher Education entitled ‘Regional Initiative of Excellence’ in 2019–2022, project number 018/RID/2018/19, the amount of total funding was PLN 10,788,423.16.

Data Availability Statement

The data presented in this study are available on request from the corresponding author.

Acknowledgments

We acknowledge the sincere moral and technical support provided by Asif Khan, University of Kotli, Azad Jammu and Kashmir.

Conflicts of Interest

The authors declare no conflict of interest.

Appendix A

Table A1. Questionnaire used for data collection.
Table A1. Questionnaire used for data collection.
Emotional Intelligence
I know when to speak about my personal problems to others
When I am faced with obstacles, I remember times I faced similar obstacles and overcame them
I expect that I will do well on most things I try
Other people find it easy to confide in me
I find it hard to understand the non-verbal messages of other people
Some of the major events of my life have led me to re-evaluate what is important and not important
When my mood changes, I see new possibilities
Emotions are one of the things that make my life worth living
I am aware of my emotions as I experience them
I expect good things to happen
I like to share my emotions with others
When I experience a positive emotion, I know how to make it last
I arrange events others enjoy
I seek out activities that make me happy
I am aware of the non-verbal messages I send to others
I present myself in a way that makes a good impression on others
When I am in a positive mood, solving problems is easy for me
By looking at their facial expressions, I recognize the emotions people are experiencing
I know why my emotions change
When I am in a positive mood, I am able to come up with new ideas
I have control over my emotions
I easily recognize my emotions as I experience them
I motivate myself by imagining a good outcome to tasks I take on
I compliment others when they have done something well
I am aware of the non-verbal messages other people send
When another person tells me about an important event in his or her life, I almost feel as though I have experienced this event myself
When I feel a change in emotions, I tend to come up with new ideas
When I am faced with a challenge, I give up because I believe I will fail
I know what other people are feeling just by looking at them
I help other people feel better when they are down
I use good moods to help myself keep trying in the face of obstacles
I can tell how people are feeling by listening to the tone of their voice
It is difficult for me to understand why people feel the way they do
Knowledge Management Processes
Knowledge Creation
My university workers constantly generate new ideas
My university workers adapt their work to meet customer requirements
Members of my team actively talk with each other and share knowledge
My department transforms individual knowledge to shared knowledge
Members of my department regularly share knowledge with other teams
My department regularly creates innovative processes
Knowledge Acquisition
Knowledge is obtained from students
Knowledge is obtained from employee
Knowledge is obtained from partners/other stakeholders (Media, Education, Communication, Agencies)
Knowledge Storage
The department I work for uses the databases, repositories and information technology applications to store the knowledge for easy access by all lecturers
The department I work for uses various written devices such as newsletter, manuals to store the knowledge which capture from the lecturers
The department I work for has several publications to display the capture knowledge
The department I work for has several mechanisms to store the knowledge for patent and copyright
Knowledge Sharing
My university makes constantly updated information available to me
My university has systems in place that efficiently capture workers’ knowledge
My university is highly committed to research and development
My university does all it can to launch new products and services
Knowledge Utilization
There exist incentive and benefit policies for new idea suggestions in utilizing existing knowledge
There exists a culture encouraging knowledge sharing
Work flow diagrams are required and used in performing tasks
Self-directed Learning
I learn things on my own regularly
I am very good at finding out solutions on my own
If there is something I don’t understand, I always find a way to learn it on my own
I am good at finding the right resources to help me to do well
I view self-directed learning based on my own initiative as very important for success in life
I set my own goals for what I will learn
I like to be in charge of what I learn and when I learn it
If there is something I need to learn, I find a way to do so right away
I am better at learning things on my own than most others
I am very motivated to learn on my own without having to rely on others
Creative Performance
This institution carries out routine tasks in resourceful ways
This institution comes up with novel ideas to satisfy customer needs
This institution is known for generating and evaluating multiple alternatives for customer problems
This institution have new perspectives on old difficulties
This institution provides methods for solving problems when existing answers are not a parent
This institution generates creative ideas for service delivery

References

  1. Shafait, Z.; Yuming, Z.; Sahibzada, U.F. Emotional intelligence and conflict management: An execution of organisational learning, psychological empowerment and innovative work behaviour in Chinese higher education. Middle East J. Manag. 2021, 8, 1–22. [Google Scholar] [CrossRef]
  2. Iqbal, A.; Latif, F.; Marimon, F.; Sahibzada, U.F.; Hussain, S. From Knowledge Management to Organizational Performance: Modelling the Mediating Role of Innovation and Intellectual Capital in Higher Education. J. Enterp. Inf. Manag. 2019, 32, 36–59. [Google Scholar] [CrossRef]
  3. Zhoc, K.C.H.; Chung, T.S.H.; King, R.B. Emotional intelligence (EI) and self-directed learning: Examining their relation and contribution to better student learning outcomes in higher education. Br. Educ. Res. J. 2018, 44, 982–1004. [Google Scholar] [CrossRef]
  4. Kong, F.; Gong, X.; Sajjad, S.; Yang, K.; Zhao, J. How Is Emotional Intelligence Linked to Life Satisfaction? The Mediating Role of Social Support, Positive Affect and Negative Affect. J. Happiness Stud. 2019, 20, 2733–2745. [Google Scholar] [CrossRef]
  5. Asrar-Ul-Haq, M.; Anwar, S.; Hassan, M. Impact of emotional intelligence on teacher’s performance in higher education institutions of Pakistan. Future Bus. J. 2017, 3, 87–97. [Google Scholar] [CrossRef]
  6. Priyadarshi, P.; Premchandran, R. Millennials and political savvy–the mediating role of political skill linking core self-evaluation, emotional intelligence and knowledge sharing behaviour. J. Inf. Knowl. Manag. Syst. 2019, 49, 95–114. [Google Scholar] [CrossRef]
  7. King, R.B.; Chen, J. Emotions in Education: Asian Insights on the Role of Emotions in Learning and Teaching. Asia-Pac. Educ. Res. 2019, 28, 279–281. [Google Scholar] [CrossRef]
  8. Yin, H. The effect of teachers’ emotional labour on teaching satisfaction: Moderation of emotional intelligence. Teach. Teach. 2015, 21, 789–810. [Google Scholar] [CrossRef]
  9. Pervaiz, S.; Ali, A.; Asif, M. Emotional intelligence, emotional labor strategies and satisfaction of secondary teachers in Pakistan. Int. J. Educ. Manag. 2019, 33, 721–733. [Google Scholar] [CrossRef]
  10. Yin, H.-B.; Lee, J.C.K.; Zhang, Z.-H.; Jin, Y.-L. Exploring the relationship among teachers’ emotional intelligence, emotional labor strategies and teaching satisfaction. Teach. Teach. Educ. 2013, 35, 137–145. [Google Scholar] [CrossRef]
  11. Ramjeawon, P.V.; Rowley, J. Knowledge management in higher education institutions: Enablers and barriers in Mauritius. Learn. Organ. 2017, 24, 366–377. [Google Scholar] [CrossRef]
  12. Yukl, G.A. Leadership in Organizations, 5th ed.; Pearson Education Services: Bengaluru, India, 2002. [Google Scholar]
  13. Inkinen, H. Review of empirical research on knowledge management practices and firm performance. J. Knowl. Manag. 2016, 20, 230–257. [Google Scholar] [CrossRef]
  14. Thani, F.N.; Mirkamali, S.M. Factors that enable knowledge creation in higher education: A structural model. Data Technol. Appl. 2018, 52, 424–444. [Google Scholar] [CrossRef]
  15. Li, Z.; Gupta, B.; Loon, M.; Casimir, G. Combinative aspects of leadership style and emotional intelligence. Leadersh. Organ. Dev. J. 2016, 37, 107–125. [Google Scholar] [CrossRef]
  16. Tippins, M.J. Implementing knowledge management in academia: Teaching the teachers. Int. J. Educ. Manag. 2003, 17, 339–345. [Google Scholar] [CrossRef]
  17. Cronin, B. Knowledge management, organizational culture and Anglo-American higher education. J. Inf. Sci. 2001, 27, 129–137. [Google Scholar] [CrossRef]
  18. Fullwood, R.; Rowley, J.; Delbridge, R. Knowledge sharing amongst academics in UK universities. J. Knowl. Manag. 2013, 17, 123–136. [Google Scholar] [CrossRef]
  19. Eftekharzade, S.F.; Mohammadi, B. The Presentation of a Suitable Model for Creating Knowledge Management in Educational Institutes (Higher Education). Procedia-Soc. Behav. Sci. 2011, 29, 1001–1011. [Google Scholar] [CrossRef][Green Version]
  20. Karkoulian, S.; Harake, N.A.; Messarra, L.C. Correlates of Organizational Commitment and Knowledge Sharing via Emotional Intelligence: An Empirical Investigation. Bus. Rev. 2010, 15, 89–96. [Google Scholar]
  21. Goh, S.-K.; Lim, K.-Y. Perceived Creativity: The Role of Emotional Intelligence and Knowledge Sharing Behaviour. J. Inf. Knowl. Manag. 2014, 13, 1450037. [Google Scholar] [CrossRef]
  22. Ansari, A.H.; Malik, S. Ability-based emotional intelligence and knowledge sharing: The moderating role of trust in co-workers. J. Inf. Knowl. Manag. Syst. 2017, 47, 211–227. [Google Scholar] [CrossRef]
  23. Hargadon, A.B.; Bechky, B.A. When Collections of Creatives Become Creative Collectives: A Field Study of Problem Solving at Work. Organ. Sci. 2006, 17, 484–500. [Google Scholar] [CrossRef]
  24. Shalley, C.E.; Gilson, L.L. What leaders need to know: A review of social and contextual factors that can foster or hinder creativity. Leadersh. Q. 2004, 15, 33–53. [Google Scholar] [CrossRef]
  25. Walumbwa, F.O.; Christensen-Salem, A.; Hsu, I.-C.; Misati, E. Creative self-efficacy and creative performance: Understanding the underlying mechanisms. In Academy of Management Proceedings; Academy of Management: Briarcliff Manor, NY, USA, 2018; p. 10510. [Google Scholar]
  26. Al-Husseini, S.; Elbeltagi, I. Evaluating the effect of transformational leadership on knowledge sharing using structural equation modelling: The case of Iraqi higher education. Int. J. Leadersh. Educ. 2018, 21, 506–517. [Google Scholar] [CrossRef]
  27. Comunian, R.; Gilmore, A.; Jacobi, S. Higher Education and the Creative Economy: Creative Graduates, Knowledge Transfer and Regional Impact Debates. Geogr. Compass 2015, 9, 371–383. [Google Scholar] [CrossRef]
  28. Sigala, M.; Chalkiti, K. Knowledge management, social media and employee creativity. Int. J. Hosp. Manag. 2015, 45, 44–58. [Google Scholar] [CrossRef]
  29. Dong, Y.; Bartol, K.M.; Zhang, Z.-X.; Li, C. Enhancing employee creativity via individual skill development and team knowledge sharing: Influences of dual-focused transformational leadership. J. Organ. Behav. 2017, 38, 439–458. [Google Scholar] [CrossRef]
  30. Yeh, Y.-C.; Lin, C.F. Aptitude-treatment interactions during creativity training in e-learning: How meaning-making, self-regulation, and knowledge management influence creativity. J. Educ. Technol. Soc. 2015, 18, 119–131. [Google Scholar]
  31. Knowles, M.S. Self-Directed Learning: A Guide for Learners and Teachers; Association Press: New York, NY, USA, 1975. [Google Scholar]
  32. Spruce, R.; Bol, L. Teacher beliefs, knowledge, and practice of self-regulated learning. Metacogn. Learn. 2015, 10, 245–277. [Google Scholar] [CrossRef]
  33. Sittiwong, T.; Manyum, W. The Study of Students’ Opinions on the Knowledge Management System to Support Online Instruction for Self-directed Learning. Procedia-Soc. Behav. Sci. 2015, 176, 750–756. [Google Scholar] [CrossRef][Green Version]
  34. Greene, J.A.; Freed, R.; Sawyer, R.K. Fostering creative performance in art and design education via self-regulated learning. Instr. Sci. 2019, 47, 127–149. [Google Scholar] [CrossRef]
  35. Shalley, C.E.; Gilson, L.L.; Blum, T.C. Interactive Effects of Growth Need Strength, Work Context, and Job Complexity on Self-Reported Creative Performance. Acad. Manag. J. 2009, 52, 489–505. [Google Scholar] [CrossRef]
  36. Nijhof, W.J. Lifelong Learning as a European Skill Formation Policy. Hum. Resour. Dev. Rev. 2005, 4, 401–417. [Google Scholar] [CrossRef]
  37. Sha, L.; Looi, C.-K.; Chen, W.; Seow, P.; Wong, L.-H. Recognizing and measuring self-regulated learning in a mobile learning environment. Comput. Hum. Behav. 2012, 28, 718–728. [Google Scholar] [CrossRef]
  38. Thundiyil, T.G.; Chiaburu, D.S.; Li, N.; Wagner, D.T. Joint effects of creative self-efficacy, positive and negative affect on creative performance. Chin. Manag. Stud. 2016, 10, 726–745. [Google Scholar] [CrossRef]
  39. Mathisen, G.E. Organizational Antecedents of Creative Self-Efficacy. Creat. Innov. Manag. 2011, 20, 185–195. [Google Scholar] [CrossRef]
  40. Zahid, G.; Hooley, T.; Neary, S. Careers work in higher education in Pakistan: Current practice and options for the future. Br. J. Guid. Couns. 2020, 48, 443–453. [Google Scholar] [CrossRef]
  41. Education, M.O. Pakistan Education Statistics: 2017–2018; Premier Printers: Islamabad, Pakistan, 2017–2018. [Google Scholar]
  42. Pakistan, F.D.G.G. Pakistan Economic Survey 2018–2019; Division, F., Ed.; Printing Corporation of Pakistan Press: Islamabad, Pakistan, 2018–2019; p. 185. [Google Scholar]
  43. Akhtar, C.S.; Aamir, A.; Khurshid, M.A.; Abro, M.M.Q.; Hussain, J. Total Rewards and Retention: Case Study of Higher Education Institutions in Pakistan. Procedia-Soc. Behav. Sci. 2015, 210, 251–259. [Google Scholar] [CrossRef]
  44. Shujahat, M.; Ali, B.; Nawaz, F.; Durst, S.; Kianto, A. Translating the impact of knowledge management into knowledge-based innovation: The neglected and mediating role of knowledge-worker satisfaction. Hum. Factors Ergon. Manuf. 2018, 28, 200–212. [Google Scholar] [CrossRef]
  45. Veer-Ramjeawon, P.; Rowley, J. Embedding knowledge management in higher education institutions (HEIs): A comparison between two countries. Stud. High. Educ. 2020, 45, 2324–2340. [Google Scholar] [CrossRef]
  46. Liu, Y.; Chan, C.; Zhao, C.; Liu, C. Unpacking knowledge management practices in China: Do institution, national and organizational culture matter? J. Knowl. Manag. 2019, 23, 619–643. [Google Scholar] [CrossRef]
  47. Karamat, J.; Shurong, T.; Ahmad, N.; Waheed, A.; Khan, S. Barriers to Knowledge Management in the Health Sector of Pakistan. Sustainability 2018, 10, 4155. [Google Scholar] [CrossRef]
  48. Naoreen, B.; Adeeb, M.A. Investigating Academic Research Culture in Public Sector Universities of Pakistan. Procedia Soc. Behav. Sci. 2014, 116, 3010–3015. [Google Scholar] [CrossRef]
  49. Nonaka, I.; Takeuchi, H. The Knowledge Creating Company: How Japanese Companies Create the Dynamics of Innovation; Oxford University Press: Oxford, UK, 1995. [Google Scholar]
  50. Lin, H.; Lee, G. Impact of organizational learning and knowledge management factors on e-business adoption. Manag. Decis. 2005, 43, 171–188. [Google Scholar] [CrossRef]
  51. Butt, M.A.; Nawaz, F.; Hussain, S.; Sousa, M.J.; Wang, M.; Sumbal, M.S.; Shujahat, M. Individual knowledge management engagement, knowledge-worker productivity, and innovation performance in knowledge-based organizations: The implications for knowledge processes and knowledge-based systems. Comput. Math. Organ. Theory 2018, 25, 336–356. [Google Scholar] [CrossRef]
  52. Dogan, K.; Vecchio, R.P. Managing Envy and Jealousy in the Workplace. Compens. Benefits Rev. 2001, 33, 57–64. [Google Scholar] [CrossRef]
  53. Hislop, D.; Bosua, R.; Helms, R. Knowledge Management in Organizations: A Critical Introduction; Oxford University Press: Oxford, UK, 2018. [Google Scholar]
  54. Tamta, V.; Rao, M.K. Linking Emotional Intelligence to Knowledge Sharing Behaviour: Organizational Justice and Work Engagement as Mediators. Glob. Bus. Rev. 2017, 18, 1580–1596. [Google Scholar] [CrossRef]
  55. Bose, R. Knowledge management metrics. Ind. Manag. Data Syst. 2004, 104, 457–468. [Google Scholar] [CrossRef]
  56. Grant, R.M. Toward a knowledge-based theory of the firm. Strat. Manag. J. 1996, 17, 109–122. [Google Scholar] [CrossRef]
  57. Camelo-Ordaz, C.; García-Cruz, J.; Sousa-Ginel, E.; Valle-Cabrera, R. The influence of human resource management on knowledge sharing and innovation in Spain: The mediating role of affective commitment. Int. J. Hum. Resour. Manag. 2011, 22, 1442–1463. [Google Scholar] [CrossRef]
  58. Kamhawi, E.M. Knowledge management fishbone: A standard framework of organizational enablers. J. Knowl. Manag. 2012, 16, 808–828. [Google Scholar] [CrossRef]
  59. Chen, C.-J.; Huang, J.-W.; Hsiao, Y.-C. Knowledge management and innovativeness: The role of organizational climate and structure. Int. J. Manpow. 2010, 31, 848–870. [Google Scholar] [CrossRef]
  60. Kuo, R.-Z.; Lee, G.-G. Knowledge management system adoption: Exploring the effects of empowering leadership, task-technology fit and compatibility. Behav. Inf. Technol. 2011, 30, 113–129. [Google Scholar] [CrossRef]
  61. Soto-Acosta, P.; Popa, S.; Palacios-Marqués, D. Social web knowledge sharing and innovation performance in knowledge-intensive manufacturing SMEs. J. Technol. Transf. 2017, 42, 425–440. [Google Scholar] [CrossRef]
  62. Chuang, S.-H.; Liao, C.; Lin, S. Determinants of knowledge management with information technology support impact on firm performance. Inf. Technol. Manag. 2013, 14, 217–230. [Google Scholar] [CrossRef]
  63. Inkinen, H.T.; Kianto, A.; Vanhala, M. Knowledge management practices and innovation performance in Finland. Balt. J. Manag. 2015, 10, 432–455. [Google Scholar] [CrossRef]
  64. Liao, Y.-S. The effect of human resource management control systems on the relationship between knowledge management strategy and firm performance. Int. J. Manpow. 2011, 32, 494–511. [Google Scholar] [CrossRef]
  65. Li, J.; Herd, A.M. Shifting Practices in Digital Workplace Learning: An Integrated Approach to Learning, Knowledge Management, and Knowledge Sharing. Hum. Resour. Dev. Int. 2017, 20, 185–193. [Google Scholar] [CrossRef]
  66. Leary, H.; Walker, A.; Lefler, M.; Kuo, Y.C. Self-Directed Learning in Problem-Based Learning: A Literature Review. In The Wiley Handbook of Problem-Based Learning; John Wiley & Sons, Inc.: Hoboken, NJ, USA, 2019; pp. 181–198. [Google Scholar]
  67. Usman, M.; Ahmad, M.I.; Burgoyne, J. Individual and organizational learning from inter-firm knowledge sharing: A framework integrating inter-firm and intra-firm knowledge sharing and learning. Can. J. Adm. Sci. 2019, 36, 484–497. [Google Scholar] [CrossRef]
  68. Amabile, T.M. Creativity in Context: Update to ‘the Social Psychology of Creativity’; Westview Press: Colorado, CO, USA, 1996. [Google Scholar]
  69. Sawyer, R.K. Educating for innovation. Think. Ski. Creat. 2006, 1, 41–48. [Google Scholar] [CrossRef]
  70. Mishra, P.; the Deep-Play Research Group; Fahnoe, C.; Henriksen, D. Creativity, Self-Directed Learning and the Architecture of Technology Rich Environments. TechTrends 2013, 57, 10–13. [Google Scholar] [CrossRef]
  71. Guglielmino, P.J.; Guglielmino, L.M.; Long, H.B. Self-directed learning readiness and performance in the workplace. High. Educ. 1987, 16, 303–317. [Google Scholar] [CrossRef]
  72. Torrance, E.P.; Mourad, S. Some creativity and style of learning and thinking correlates of Guglielmino’s Self-Directed Learning Readiness Scale. Psychol. Rep. 1978, 43, 1167–1171. [Google Scholar] [CrossRef]
  73. Guglielmino, P.J.; Roberts, D.G. A comparison of self-directed learning readiness in U.S. and Hong Kong samples and the implications for job performance. Hum. Resour. Dev. Q. 1992, 3, 261–271. [Google Scholar] [CrossRef]
  74. Song, Y.; Yun, S.Y.; Kim, S.-A.; Ahn, E.-K.; Jung, M.S. Role of Self-Directed Learning in Communication Competence and Self-Efficacy. J. Nurs. Educ. 2015, 54, 559–564. [Google Scholar] [CrossRef] [PubMed]
  75. Schutte, N.S.; Malouff, J.M.; Hall, L.E.; Haggerty, D.J.; Cooper, J.T.; Golden, C.J.; Dornheim, L. Development and validation of a measure of emotional intelligence. Pers. Individ. Differ. 1998, 25, 167–177. [Google Scholar] [CrossRef]
  76. Bontis, N.; Crossan, M.M.; Hulland, J. Managing an Organizational Learning System by Aligning Stocks and Flows. J. Manag. Stud. 2002, 39, 437–469. [Google Scholar] [CrossRef]
  77. Gold, A.H.; Malhotra, A.; Segars, A.H. Knowledge Management: An Organizational Capabilities Perspective. J. Manag. Inf. Syst. 2001, 18, 185–214. [Google Scholar] [CrossRef]
  78. De Vries, R.E.; van den Hooff, B.; de Ridder, J.A. Explaining knowledge sharing: The role of team communication styles, job satisfaction, and performance beliefs. Commun. Res. 2006, 33, 115–135. [Google Scholar] [CrossRef]
  79. Lee, K.C.; Lee, S.; Kang, I.W. KMPI: Measuring knowledge management performance. Inf. Manag. 2005, 42, 469–482. [Google Scholar] [CrossRef]
  80. Lounsbury, J.; Gibson, L. Personal Style Inventory: A Personality Measurement System for Work and School Settings; Resource Associates Inc.: Knoxville, TN, USA, 2006. [Google Scholar]
  81. Wang, G.; Netemeyer, R.G. Salesperson creative performance: Conceptualization, measurement, and nomological validity. J. Bus. Res. 2004, 57, 805–812. [Google Scholar] [CrossRef]
  82. Sahibzada, U.F.; JianFeng, C.; Latif, F.; Shafait, Z. Development and validation of a multidimensional instrument for measuring internal marketing in Chinese higher education. J. Enterp. Inf. Manag. 2019, 32, 413–435. [Google Scholar] [CrossRef]
  83. Ringle, C.M.; Sarstedt, M.; Mitchell, R.; Gudergan, S.P. Partial least squares structural equation modeling in HRM research. Int. J. Hum. Resour. Manag. 2020, 31, 1617–1643. [Google Scholar] [CrossRef]
  84. Preacher, K.J.; Hayes, A.F. Asymptotic and resampling strategies for assessing and comparing indirect effects in multiple mediator models. Behav. Res. Methods 2008, 40, 879–891. [Google Scholar] [CrossRef]
  85. Hayes, A.F. Beyond Baron and Kenny: Statistical Mediation Analysis in the New Millennium. Commun. Monogr. 2009, 76, 408–420. [Google Scholar] [CrossRef]
  86. Hair, J.F. Multivariate Data Analysis; Pearson Education Services: Bengaluru, India, 2006. [Google Scholar]
  87. Fornell, C.; Larcker, D.F. Evaluating structural equation models with unobservable variables and measurement error. J. Mark. Res. 1981, 18, 39–50. [Google Scholar] [CrossRef]
  88. Hair, J.F., Jr.; Sarstedt, M.; Hopkins, L.; Kuppelwieser, V.G. Partial least squares structural equation modeling (PLS-SEM) An emerging tool in business research. Eur. Bus. Rev. 2014, 26, 106–121. [Google Scholar] [CrossRef]
  89. Henseler, J.; Ringle, C.M.; Sinkovics, R.R. The use of partial least squares path modeling in international marketing. In New Challenges to International Marketing; Emerald Group Publishing Limited: Bingley, UK, 2009; Volume 20, pp. 277–319. [Google Scholar]
  90. Yahya, S.; Goh, W. Managing human resources toward achieving knowledge management. J. Knowl. Manag. 2002, 6, 457–468. [Google Scholar] [CrossRef]
  91. Decarolis, D.M.; Deeds, D.L. The impact of stocks and flows of organizational knowledge on firm performance: An empirical investigation of the biotechnology industry. Strat. Manag. J. 1999, 20, 953–968. [Google Scholar] [CrossRef]
  92. Ahmad, N.; Lodhi, M.S.; Zaman, K.; Naseem, I. Knowledge Management: A Gateway for Organizational Performance. J. Knowl. Econ. 2017, 8, 859–876. [Google Scholar] [CrossRef]
  93. Mittal, S.; Dhar, R.L. Transformational leadership and employee creativity: Mediating role of creative self-efficacy and moderating role of knowledge sharing. Manag. Decis. 2015, 53, 894–910. [Google Scholar] [CrossRef]
  94. Kapur, M. Productive Failure. Cogn. Instr. 2008, 26, 379–424. [Google Scholar] [CrossRef]
  95. Sawyer, R.K. Teaching and Learning How to Create in Schools of Art and Design. J. Learn. Sci. 2018, 27, 137–181. [Google Scholar] [CrossRef]
  96. Sawyer, R.K. The role of failure in learning how to create in art and design. Think. Skills Creat. 2019, 33, 100527. [Google Scholar] [CrossRef]
  97. Sawyer, R.K. Explaining Creativity: The Science of Human Innovation; Oxford University Press: Oxford, UK, 2011. [Google Scholar]
  98. Greene, J.A.; Hutchison, L.A.; Costa, L.-J.; Crompton, H. Investigating how college students’ task definitions and plans relate to self-regulated learning processing and understanding of a complex science topic. Contemp. Educ. Psychol. 2012, 37, 307–320. [Google Scholar] [CrossRef]
  99. Dinsmore, D.L. Strategic Processing in Education; Routledge: New York, NY, USA, 2017. [Google Scholar]
  100. Greene, J.A. Self-Regulation in Education; Routledge: New York, NY, USA, 2017. [Google Scholar]
  101. Winne, P.H. Self-regulated learning viewed from models of information processing. In Self-Regulated Learning Academic Achievement: Theoretical Perspectives; Lawrence Erlbaum Associates: Mahwah, NJ, USA, 2001; Volume 2, pp. 153–189. [Google Scholar]
  102. Rutherford, T.; Buschkuehl, M.; Jaeggi, S.M.; Farkas, G. Links between achievement, executive functions, and self-regulated learning. Appl. Cogn. Psychol. 2018, 32, 763–774. [Google Scholar] [CrossRef]
  103. Yasir, M.; Majid, A. Nexus of knowledge-management enablers, trust and knowledge-sharing in research universities. J. Appl. Res. High. Educ. 2017, 9, 424–438. [Google Scholar] [CrossRef]
  104. Decker, B.; E Landaeta, R.; Kotnour, T.G. Exploring the relationships between emotional intelligence and the use of knowledge transfer methods in the project environment. Knowl. Manag. Res. Pract. 2009, 7, 15–36. [Google Scholar] [CrossRef]
Figure 1. Conceptual Framework.
Figure 1. Conceptual Framework.
Sustainability 13 02933 g001
Figure 2. SEM illustration represents the relationship between EI, KMPs, self-directed learning and creative performance.
Figure 2. SEM illustration represents the relationship between EI, KMPs, self-directed learning and creative performance.
Sustainability 13 02933 g002
Table 1. Demographics.
Table 1. Demographics.
Survey Stats with DemographicsStats with Percentage
Questionnaires delivered383 (100%)
Questionnaire received 267 (69.7%)
Vaguely responded questionnaires19 (7.2%)
Clearly responded questionnaires248 (64.7%)
Male Respondents139 (56.1%)
Female Respondents109 (43.9%)
Academics130 (52.4%)
Administrators118 (47.6%)
Table 2. Source of measurement instruments.
Table 2. Source of measurement instruments.
VariableDimensionsNo. of ItemsSource
Emotional Intelligence 33[75]
Knowledge Management ProcessesCreation6[76]
Acquisition3[50,77]
Storage4[78]
Sharing4[76]
Utilization3[79]
Self-directed Learning 10[80]
Creative Performance 6[81]
Table 3. Item Loadings, Reliability and Convergent Validity.
Table 3. Item Loadings, Reliability and Convergent Validity.
ΛαCRAVE
Emotional Intelligence 0.9710.9730.521
EI10.658
EI20.703
EI30.716
EI40.760
EI50.694
EI60.632
EI70.760
EI80.787
EI90.716
EI100.787
EI110.684
EI120.728
EI130.754
EI140.555
EI150.810
EI160.798
EI170.739
EI180.688
EI190.725
EI200.827
EI210.728
EI220.744
EI230.694
EI240.558
EI250.686
EI260.672
EI270.762
EI280.793
EI290.662
EI300.737
EI310.733
EI320.808
EI330.634
Knowledge Management Processes
Knowledge Creation 0.8250.8740.538
CT10.747
CT20.680
CT30.658
CT40.542
CT50.656
CT60.702
Knowledge Acquisition 0.7720.8680.687
AQ10.683
AQ20.654
AQ30.740
Knowledge Storage 0.7890.8630.612
ST10.724
ST20.633
ST30.702
ST40.703
Knowledge Sharing 0.8160.8790.645
SH10.731
SH20.692
SH30.768
SH40.751
Knowledge Utilization 0.7240.8450.646
UT10.658
UT20.631
UT30.695
Self-directed Learning 0.8680.8940.458
SDL10.643
SDL20.702
SDL30.697
SDL40.642
SDL50.721
SDL60.680
SDL70.678
SDL80.767
SDL90.588
SDL100.635
Creative Performance 0.8880.9150.644
CP10.850
CP20.845
CP30.832
CP40.734
CP50.751
CP60.793
Table 4. Discriminant Validity (Fornell and Larcker Criterion).
Table 4. Discriminant Validity (Fornell and Larcker Criterion).
ACCPEISDLSHSTUT
A0.829
C0.7290.733
CP0.4880.5880.802
EI0.7010.7270.5670.722
SDL0.7200.7060.6410.7130.677
SH0.7070.7010.6330.6950.6230.803
ST0.6760.7360.7040.7050.6650.7740.782
UT0.6160.6640.6690.6980.6690.7450.6750.804
Notes: The data in the diagonal (in bold) is the square root of AVE of the construct.
Table 5. Results of Structural Model path coefficient (Direct relationships).
Table 5. Results of Structural Model path coefficient (Direct relationships).
HypothesesRelationshipBSDt-ValueDecision
H1EI → KMP0.8090.06812.138Supported
H2KMP → CP0.4980.1743.153Supported
H3KMP → SDL0.8120.08110.235Supported
H4SDL → CP0.1710.1251.460Rejected
Note: EI = Emotional Intelligence; KMP’s = Knowledge Management Processes; SDL = Self-directed Learning; CP = Creative Performance.
Table 6. Summary of Mediation Results.
Table 6. Summary of Mediation Results.
Indirect Path
HypothesisPathβPathΒMediation Effect βt-ValueDecision
H5KMP→ SDL0.81SDL→CP0.170.111.51 *Supported
Note: Bootstrapping (n = 500). * p < 0.001.
Publisher’s Note: MDPI stays neutral with regard to jurisdictional claims in published maps and institutional affiliations.

Share and Cite

MDPI and ACS Style

Shafait, Z.; Yuming, Z.; Meyer, N.; Sroka, W. Emotional Intelligence, Knowledge Management Processes and Creative Performance: Modelling the Mediating Role of Self-Directed Learning in Higher Education. Sustainability 2021, 13, 2933. https://doi.org/10.3390/su13052933

AMA Style

Shafait Z, Yuming Z, Meyer N, Sroka W. Emotional Intelligence, Knowledge Management Processes and Creative Performance: Modelling the Mediating Role of Self-Directed Learning in Higher Education. Sustainability. 2021; 13(5):2933. https://doi.org/10.3390/su13052933

Chicago/Turabian Style

Shafait, Zahid, Zhu Yuming, Natanya Meyer, and Włodzimierz Sroka. 2021. "Emotional Intelligence, Knowledge Management Processes and Creative Performance: Modelling the Mediating Role of Self-Directed Learning in Higher Education" Sustainability 13, no. 5: 2933. https://doi.org/10.3390/su13052933

APA Style

Shafait, Z., Yuming, Z., Meyer, N., & Sroka, W. (2021). Emotional Intelligence, Knowledge Management Processes and Creative Performance: Modelling the Mediating Role of Self-Directed Learning in Higher Education. Sustainability, 13(5), 2933. https://doi.org/10.3390/su13052933

Note that from the first issue of 2016, this journal uses article numbers instead of page numbers. See further details here.

Article Metrics

Back to TopTop