Next Article in Journal
Assessing the Impact of ESD: Methods, Challenges, Results
Next Article in Special Issue
Knowledge Management Practices for Sustainable Supply Chain Management: A Challenge for Business Education
Previous Article in Journal
Preserving the Integrity of Social Impact Investing: Towards a Distinctive Implementation Strategy
Previous Article in Special Issue
Effective Training Evaluation: The Role of Factors Influencing the Evaluation of Effectiveness of Employee Training and Development
 
 
Font Type:
Arial Georgia Verdana
Font Size:
Aa Aa Aa
Line Spacing:
Column Width:
Background:
Article

Agile-Based Education for Teaching an Agile Requirements Engineering Methodology for Knowledge Management

1
School of Industrial Engineering and Management, Shenkar College of Engineering, Design, Art, Ramat Gan 5252626, Israel
2
Department of Information Systems, University of Haifa, Haifa 3498838, Israel
3
Systems Engineering Research Initiative (TAU SERI), Tel Aviv University, Tel Aviv 6997801, Israel
*
Author to whom correspondence should be addressed.
Sustainability 2021, 13(5), 2853; https://doi.org/10.3390/su13052853
Submission received: 31 January 2021 / Revised: 23 February 2021 / Accepted: 2 March 2021 / Published: 6 March 2021
(This article belongs to the Collection Knowledge Management and Business Education)

Abstract

The importance of the role that knowledge management (KM) plays in the success of knowledge-intensive organizations has long been acknowledged. However, requirements engineering (RE) methods for KM solutions still lack maturity, as do the educational programs in this domain. In this paper, an agile-based educational method for teaching RE for KM solutions, specifically an agile KM RE methodology (AKM-REM), is proposed. The paper reports a teaching experience, in which 17 teams of graduate students learned and implemented AKM-REM, each in a different real-life case study. Data were collected via class observations and from the students’ submitted projects and underwent qualitative content analysis. The findings demonstrate the manner in which AKM-REM creates a culture of collaboration, trust, and reflection, fostering the dynamic and flexible organization that is required in today’s competitive business environment. The contribution of this paper is fourfold. First, it presents an extension of the research on agile-based RE for KM solutions as a specialized area. Second, it presents an extension of an existing method KM-REM along the agile principles. Third, it provides means for agile-based education for analyzing and addressing KM challenges effectively. Finally, it describes the importance of agile KM RE in the context of sustainability.

1. Introduction

In an organization that focuses on information-intensive business processes (KIBP) to achieve competitive advantages, the value of knowledge management (KM) has long been recognized [1,2]. We have witnessed an increased focus on KM as a major part of organizational strategy in knowledge-intensive organizations and as a significant driver for KIBP design, reengineering, and transformation [3,4,5,6,7]. Efficient KM strategies, designed to address particular KIBP needs in the sense of long-term organizational strategic goals and their functional execution, will facilitate the achievement of strategic objectives through enhanced implementation and performance of the KIBP. The need for creativity and agility has become increasingly important in today’s KM-driven environments, in which requirements, technology and complexity change rapidly, and is often described as the explanation for the disruptive gap between success and failure. [6]. KM solutions need to be practical and sufficiently original in general, and in the context of KIBP in particular, in order to have a competitive advantage and meet the increasingly challenging requirements of the business environment [8].
The constantly evolving demands, the increasing complexity of projects and the importance of KM require a quick and flexible response that may be achieved by applying the agile approach to KM projects. In the IT market, agile project management has been implemented to improve productivity, performance, and customer responsiveness [9]. The results of a survey involving around 4000 people show that 45% of the respondents use agile methods in the majority of their projects [10]. Notably, in our context current agile methods are focused on team management concepts, emphasizing scoping and simplicity, and in software engineering processes [11,12,13,14] and paying less attention to requirements engineering (RE) in general and to RE in the context of KM in particular.
Although consensus exists on the importance of implementing an agile methodology in the field of KM, it has not yet been widely adopted. In addition, the idea of agile RE is still ambiguous and unclear in general and especially in the sense of KM programs, and there is little agreement about its basic principles and components [15]. RE in agile development differs significantly from that of more conventional processes of development. However, there is no empirical evidence about the state of practice and current issues with regard to agile RE [16].
KM education has been addressed in many papers (e.g., [17,18,19,20]). It involves educating for individual life-long learning, which is required for defining a career development path and for organizational intellectual capital growth and strategical KM competencies [17]. It is recommended that KM education be project-based and linked to real-life settings and contexts [18,19,20].
In this research study, our objective was to link the KM facets to agile RE, offering a definition of RE procedures for designing KM solutions, which would enable us to propose an agile-based educational method for teaching RE for KM accordingly. Thus, this paper presents a conceptual proposal of an agile KM RE methodology (AKM-REM) for providing comprehensive support to the dynamic and complex nature of KIBP. AKM-REM promotes KIBP transformation processes, utilizing a holistic agile approach integrated with the previously proposed and validated KM RE methodology (KM-REM) [8].
The objective of our study was to answer the following research questions.
  • What agile practices are perceived as fostering KM RE and KM solutions and how?
  • What agile practices are perceived to contribute to education in general and in particular to the RE education for KM and how?
AKM-REM encompasses four contributions. First, it identifies primary RE dimensions, together with their constituent agile elements, forming a detailed agile-based structure. It cohesively organizes the agile-based RE modeling principles for KIBP transformation, that is, guidelines and instruments. Second, AKM-REM illustrates the manner in which the perspectives of agile-based management methods can be extended for performing RE in the domain of KM. Third, AKM-REM sets an agenda for future research of agile-based RE as a specialized area within the KM discipline. Fourth, viewing our findings through the lens of sustainability research, we believe that AKM-REM has the potential to enhance sustainability efforts in the global economic environment, first by realizing KM requirements, leading to effective knowledge sharing and continuous learning; and second, by iteratively suggesting changes in business processes for adhering with sustainability regulations, thus creating impact toward a more sustainable society.
In addition to the aforementioned contributions of AKM-REM, as they emerged in this study, this paper presents an agile-based education method, with AKM-REM serving as the content being taught.
The rest of this paper is organized as follows. Section 2 reviews relevant materials and methods related to the agile approach in the context of KM and to KM-REM. Section 3 describes the research method. Section 4 describes the proposed AKM-REM. Section 5 discusses the results and the study limitations, and finally, Section 6 concludes this paper and presents future research.

2. Materials and Methods

2.1. The Agile Principles and Their Relevance to This Research

The implementation of Agile Software Development has been steadily increasing since the release of the Agile Manifesto. Many different agile methodologies, such as Extreme Programming (XP), Scrum, and Crystal have been established based on the core values and concepts of the Agile Manifesto. Scrum has been the most used in use and the most practiced of all the agile methodologies [11,13,14,21].
Numerous approaches have been proposed in recent years for scaling agile practices to large organizations and large complex systems. The Scaled Agile Framework (SAFe) and the Large Scale Scrum (LeSS) are considered to be reasonably mature and are often cited [22].
Little empirical evidence exists for the implementation of the agile approach in the context of KM. Raith et al. [23] suggested that in collaborative group work and human interpretation, physical objects and experiences play a significant role. The basis for theories of cognitive processes such as thinking, remembering, and understanding are encounters with the physical environment. In an agile approach, KM methods promote activities that enable social interactions to share tacit knowledge as well. The KM perspective, in fact, considers agile practices to be important for the tacit sharing of knowledge among team members [23]. The team member’s relationships are positively impacted, leading to better coordination, openness, and confidence. Several practices in agile methodologies are assisted by inter-team knowledge sharing. Furthermore, activities that engage trust among individuals, such as the gathering of team members in the form of daily and informal meetings, have a positive impact on knowledge sharing [24]. Hazzan and Dubinsky [25] presented 10 agile guidelines to handling change beyond software development and in any life circumstance. These guidelines include: time management—time should be managed; stability—changes should be made in an orderly fashion and supported by a stable infrastructure; pace—complex changes should be made by iteratively inducing small changes; scope—local changes should transform gradually to more widespread changes; generative aspect—not many changes should be made simultaneously; reflection—summarizing and reflection are necessary between changes; corrective aspect—the teams should be willing to accept corrections or any feedback; trust—clarity and transparency should be maintained among the people who professionally manage the change; feedback—feedback from people who are influenced by the change should be allowed; confidence—uncertainty and unexpected results should be accepted.
In the context of software engineering, agile practices have shown their potential to promote KM and, in particular, tacit knowledge sharing, because of the social dimension of agile practices that include continuous communication, iterative development, knowledge repositories and engineering practices [14].
Inayat et al. [26] identified 17 RE practices that are adopted by agile practitioners:
  • Face-to-face communication between team members and client representatives, while minimum documentation is generated.
  • Customer involvement and interaction to ensure that requirements are appropriately defined, clarified, and prioritized.
  • User stories for creating specifications according to the customer requirements. User stories facilitate communication and a better overall understanding among stakeholders.
  • Frequent iterations of requirements among stakeholders. These make requirements clearer over time, strengthen relationships with the customer, and allow requirements to evolve with less investment of time.
  • Requirement prioritization as part of each iteration in agile methods.
  • Change management to handle dynamic changes in requirements that involve adding or dropping features.
  • Cross-functional teams. In agile methods, developers, testers, designers, and managers sit and work together. This concept helps reduce challenges, such as over-scoping requirements and communication gaps.
  • Prototyping to review requirements specifications with clients and to obtain timely feedback prior to moving to subsequent iterations.
  • Testing before coding. This means that tests are formulated prior to writing functional codes for requirements. It promotes feedback in the case of test failures.
  • Requirements modeling. A technique used in modeling agile requirements is goal-sketching, which is intended to provide intuitive and easy-to-read goal graphs for project managers, sponsors, and team members.
  • Requirements management. This is performed by maintaining product backlog/feature lists and index cards. In the Scrum method, the product backlog can be used to track requirement changes.
  • Review meetings and acceptance tests. The developed requirements and product backlogs are constantly reviewed in meetings; they are a form of checks and balances of user stories that have been completed or are still in hand.
  • Code refactoring. The purpose of this activity is to revisit and modify developed code structure to improve on the structure and accommodate changes.
  • Shared conceptualizations. The co-located agile teams constantly rearticulate their shared conceptualizations during development, which assists problem solving.
  • Pairing for requirements analysis. This encourages the stakeholders to perform multiple roles that lead to efficient task sharing due to a minimal communication delay.
  • Retrospectives, that is, the meetings held after the completion of an iteration. In these meetings, the work completed so far is frequently reviewed and future steps and necessary rework are determined.
  • Continuous planning. This entails planning and adaptations to the upcoming changes from customers as the project progresses. This flexibility facilitates the changing of requirements in later stages of projects.
Another study revealed that practitioners perceive as highly important the following agile RE practices: shared vision, customer collaboration, and continuous feedback and verification [27].
In the following sections, we present the manner in which these principles were manifested in the case studies in our research, both in the educational process and the KM project that the teams conducted while following KM-REM and the principles of the agile approach.

2.2. Knowledge Management Requirements Engineering Methodology KM-REM

KM-REM [8] integrates methods from various disciplines—RE, knowledge auditing, and system modeling—such that they complement each other in order to generate a comprehensive methodology for KM-oriented RE.
As an integrative, socio-technical methodology, KM-REM enables a comprehensive auditing of the organizational KIBP and an inspection of the knowledge sources of each process in terms of their creation, sharing, and usage from both the technical and social perspective. The social aspect of KM-REM concerns the identification of the human-related concerns that impact knowledge creation, transfer, sharing, and reuse, focusing on communications and organizational culture. The technical aspect of KM-REM includes methods and tools for storing, transferring, and facilitating access to knowledge. This comprehensive view goes beyond previous KM audit methods, which typically address knowledge separately from both the processes in which it is created and used and the technology in which it is captured. KM-REM provides not only descriptive definitions and principles but also concrete tools for eliciting and analyzing relevant data from both the technical and social perspective. In this sense, KM-REM addresses knowledge processes, technology, and culture and provides descriptive, procedural, and practical tools and guidance for a comprehensive socio-technical analysis of KM requirements in the organization.
The main practical contribution of KM-REM is that it provides KM analysts and RE professionals with comprehensive practical guidance and tools for conducting KM-oriented RE, while enhancing KIBP with embedded KM solutions. It facilitates traceability in the RE process by focusing on a set of systematic and manageable KM requirements.
KM-REM facilitates the identification of inefficiencies in knowledge processes and related IT and identifies knowledge gaps and barriers caused by KM-related cultural and social issues. It provides a “snapshot” of knowledge activities that foster the identification of those areas of the organization that already efficiently produce and share knowledge, as well as areas where KM mechanisms still need to be introduced. KM-REM identifies not only the knowledge resources and services that workers require in order to execute their tasks, but also the manner in which these resources and services are in fact used.
KM-REM provides practical tools for data collection and analysis during each RE stage [8]. These tools are used for the high-level description of each KIBP. They identify process flows, the characteristics of the environment, stakeholders involved, knowledge resources required, risks, and culture-related aspects. They define knowledge inventory gaps within KIBP, provide analysis maps of scattered and duplicated knowledge assets of KIBP, and estimate the quality of knowledge assets in terms of accuracy, recency, and ease of knowledge retrieval during task execution. Finally, a graphical representation of the identified bottlenecks of knowledge sources and outputs for each KIBP task can be obtained by using a knowledge inventory diagram technique.
The case study presented in Levy et al. [8] demonstrated that the consideration of KM-REM outcomes plays a key role in identifying the appropriate KM strategy for the organization. The application of this methodology in an iterative manner enables one to detect and realize opportunities, according to their prioritization, to improve KIBP continuously. As compared with other knowledge audit methodologies, KM-REM is a reactive methodology, which sets out to determine not only the knowledge resources and services knowledge workers need to do their jobs, but also the manner in which these resources and services are actually shared and used, taking into account the human-related and organizational culture-related barriers [28] that may hinder the success of the KIBP.
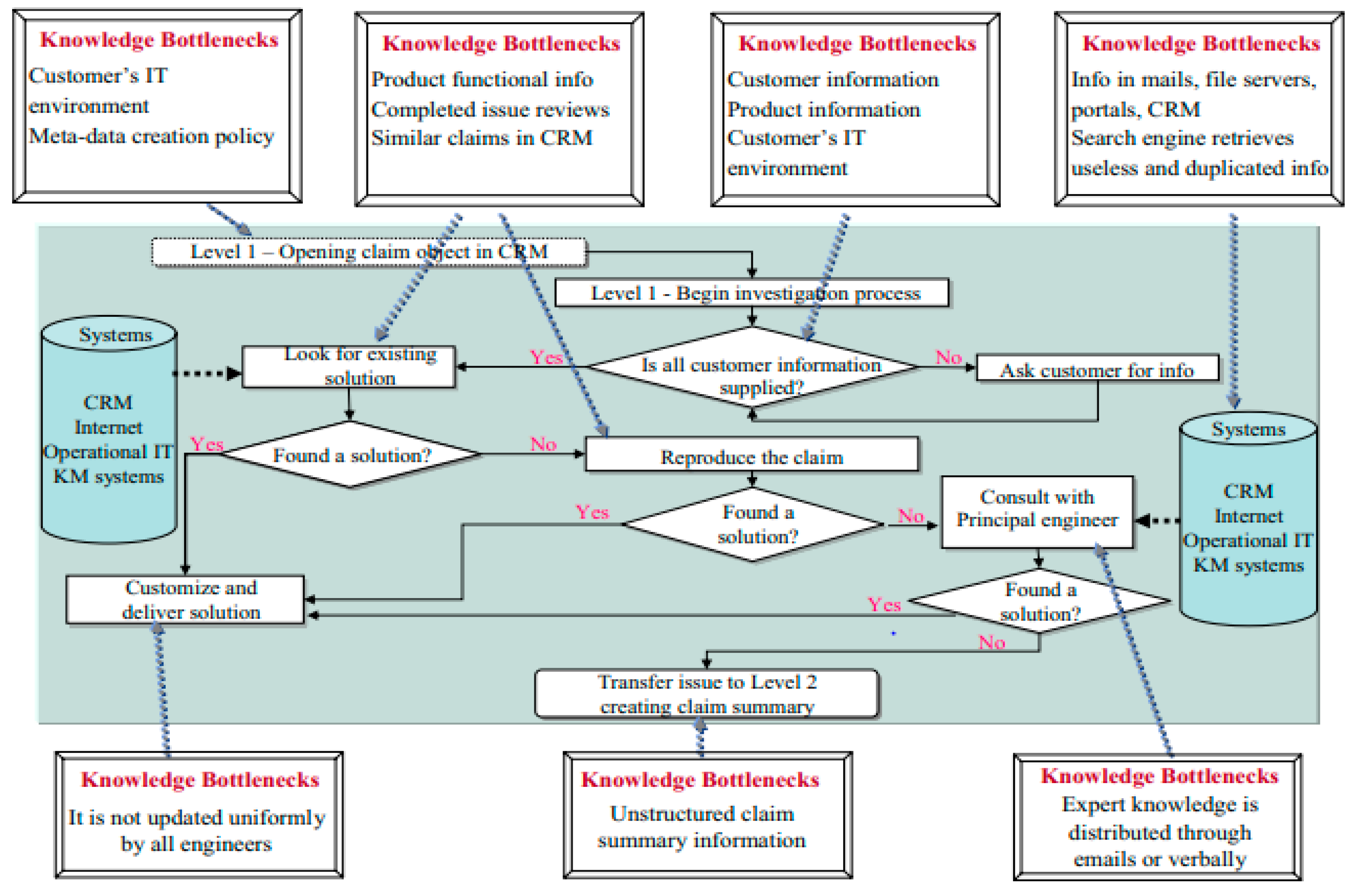
Figure 1 presents, as an example, one of the developed tools, REM-8, where the knowledge inventory and bottlenecks are shown. This figure was developed in the case study presented in [8], in the context of a customer support department. Further details on KM-REM tools are provided in [8].
Given the emergence of agility [22,24,29,30], and in particular in RE practices and KM RE [8] as key factors in business success for companies that strive to remain competitive and innovative, this research study explored the way in which agile principles can be manifested when using KM REM. The result is the proposed AKM-REM.

2.3. KM Education

KM education suffers from a lack of standards and the absence of commonly accepted KM academic syllabi. There is a consensus that KM is required in our knowledge-oriented economy, especially in knowledge-intensive organizations; however, educating for KM capabilities is challenging. Academic courses should foster lifelong learning, learning anywhere and at any time, and promote formal and informal learning opportunities [17]. Educational KM programs should include theory and practice and be aligned with the principles that organizations need to promote their goals and individuals need to promote their careers [17]. KM education is unique in the sense that it has emerged in the past 60 years, is interdisciplinary in its nature, and has been developed from the concept of managing codified explicit information in large information systems, through the viewing of knowledge and people’s intellectual capital in the context of operations and business value, to addressing the semantics of knowledge and knowledge architecture [13]. Currently, KM is also associated with change, agile organizations, and complex adaptive systems [12,17]. KM contributes to innovation processes in organizations and can provide means for developing new services [19].
Several pedagogical studies have addressed the challenge of teaching KM to higher education students. One such study examined ontological flip teaching, in which the two traditional learning tasks are exchanged: instead of the lesson being learned at school and the homework done at home, the lesson is learned at home and the homework is done at school. This pedagogical method was used for teaching students to acquire knowledge and share it with other class members, simulating the conversion of individual knowledge into organizational knowledge through the resources that are created by students during the ongoing course sessions [18]. An additional study promoted service development in order to base a KM course on social innovation [19]. Project-based learning, where learners are active participants who address real challenges, was used in educational initiatives related to KM and collaborative effort [20,31].
Although the agile principles and KM practices are integrated in organizations and contribute to their dynamic and flexible capabilities [12], we found no study that encourages KM education that involves integrated disciplines. Moreover, current KM RE methodologies do not integrate agile practices [32], which is the focus of our research.

2.4. The Agile-Based Course

The course, titled “KM Perspectives in Industry,” was given to master’s students in the School of Industrial Engineering and Management, Shenkar College of Engineering, Design, and Art in the years 2016–2019. The first author was the course developer and lecturer, who conducted a participatory action research (PAR). PAR entails participating in, activating, and studying the research field [33] and is a common practice in education and social science research [34]. The objective of the course was to teach the fundamentals of KM, including theories and practices, while guiding the students to initiate a real project in an organization where they can access diverse stakeholders and business data. During the mentioned period, 17 teams of students conducted KM projects in real-life settings, addressing KM challenges in their respective case study organizations. During the course, the students learned many subjects related to KM, in particular to the KM-REM methodology [8], for analyzing KM requirements for KIBP. KM-REM originally did not follow the agile manifesto. However, in the course, in addition to the class being run in an agile mode, the agile principles were manifested in both the way the students’ projects were developed and their final KM solution.
The students worked in teams consisting of three to five students. They received the following guidelines for the assignments, which were to be completed during the semester.
  • The team should choose a real organization, where one of the team’s members has access to managers/employees/information regarding a specific knowledge intensive business process (KIBP), which does not have a KM system or has KM requirements that have not yet been addressed.
  • The team should work in an agile mode, including iterative development of the requirements analysis document for the KM solution.
  • Each team member should be assigned a role.
  • Each team should decide on the indicators of its own project progress.
  • By the last lesson of the course, each team should have completed at least one iteration and have reported on it. (They continued their work after the end of the semester and submitted it two months after the end of the course.)
At the beginning of each class, a stand-up meeting took place, in which each team reported their advances and difficulties, if such existed.
The instructions for the project were as follows.
  • Identify the project’s target organization.
  • Identify the project’s stakeholders and the main customers who will be involved in the analysis process. Report on specific data gathered, including examples from interviews, observations, etc.
  • Explain the rationale behind choosing this specific process.
  • Analyze the organization and the process you chose based on the stages of the KM-REM methodology.
  • Describe the agile ingredients of the improved process.
  • Elaborate on the KM ingredients of the new process.
  • Explain the novelty of the new process.
  • Indicate the course material that was applicable to your solution.
  • Present the theoretical background on which you based your solution and explain which insights helped you in the process.
  • Reflect on the entire exercise.

3. Research Method

The study employed a qualitative research method, in which no hypotheses are predefined; rather, recurring themes emerge from the data [35,36]. The data collected in the study included the assignments performed by the team for the completion of their project, complemented by reflections and notes taken in the stand-up meetings that occurred during the course. At the end of the semester, the students handed their final project regarding the business process they had analyzed. The submitted project included descriptions of the agile work process as well as the final agile solution proposed by the students, including its rationale. Finally, students’ reflection on their journey while performing the tasks were also required as part of this submission.
We performed content analysis of the gathered data, which led to the emergent categories presented in the following section. The data were analyzed according to the principles of grounded theory [35] in conjunction with interpretive research principles [36]. Data analysis that follows the grounded theory principles is a method to learn from the data themselves [36] and provides systematic guidance for analyzing people’s perceptions and actions while considering the full complexity of the social context [35]. This was instrumental in helping us answer our research questions; that is, it helped us understand the manner in which agile practices can foster KM RE and KM solutions and contribute in the educational settings of teaching KM RE. We devoted special attention to revealing the manner in which the teams performed the assignments, as well as the perceptions and decision-making processes that played a role in these assignments and the way in which they did so.
The data analysis procedure included three coding stages: open, axial, and selective coding [35].
The unit of analysis for the open coding procedure was the team, which allowed us to follow the processes and progress within each case study. Accordingly, we performed a longitudinal data analysis for each team separately, throughout the process. Each team’s material, including relevant notes from the class stand-up meetings, assignment submissions, and reflections, were analyzed. The text was divided into segments, and then, each segment was included in the process of open coding, from which the initial categories emerged. For example, the segment “During the course, we became acquainted with the stand-up meeting that occurred every week. We gained new ideas that helped us to perform the project” was encoded as “Communication and report,” and the segment “The main challenge at the beginning was to select the project in an organization and to focus on specific goals” was encoded as “Identifying common challenges.” Next, in the axial coding phase, “Communication and report” and “Identifying common challenges” were coded under a new, high-level category: “Manifestations of agility in class.” Finally, the selective coding resulted in a comprehensive method for agile-based education of AKM-REM.

4. Results

4.1. Data Analysis

The data analysis yielded 3 main categories and 11 subcategories. The three main categories are related to manifestations of agility in: (1) class, (2) team performance, and (3) KM-REM implementation that led to the development of a KM solution. In the following sections, the main categories and their subcategories are explained and demonstrated by examples of the quotes from which they emerged.

4.1.1. Manifestation of Agility in Class

We applied several agile principles that are common in software development process, mainly iterative assignments and stand-up meetings. Each week, we decided on a specific task that was to be performed by the teams in the context of their final project. It was clarified that the final project was in fact a project that was ongoing throughout the semester, with weekly iterations and reports. The subcategories that emerged from the data analysis are listed and explained below. Example quotes for each subcategory and the agile guidelines indicated are presented in Table 1.
Communication and Report: At the beginning of each class a stand-up meeting took place at which the students reported on the assignment given a week before and their achievements. They received feedback on their report from the lecturer and the other class members and also on other projects. Initially, the students found standing up and reporting on their progress rather strange. Stand-up meetings are usually related to agile software development processes and here they were manifested in an educational context. Eventually, as indicated in their reflections, the students realized the benefit of this activity in that it ultimately fostered improved results.
Identifying common challenges: During the stand-up meetings, the students became aware that they experienced similar difficulties or uncertainties. The most prevalent problems were related to identifying a specific KIBP to address in their project and identifying the specific KM gaps that eventually gave rise to business challenges. They frequently spoke about a KM challenge in a specific department or in the entire organization, but it took them time to identify a specific KIBP. The early detection of this challenge allowed the students to understand better the importance of focusing on a KIBP and analyzing the KM gaps that exist in the process. Then, they could suggest possible KM solutions to be embedded in the KIBP, instead of suggesting solutions not embedded in the process, which would result in the disengagement of the KIBM employees. Only after several meetings were the students able to propose the required identification of a KIBP and its KM challenges that were appropriate for their final project.
Their attempts to address the selected KM challenges and suggest solutions led many of the teams to the common mistake of proposing ideas that were too abstract and vague to realize. For example, for a KM system that captures tacit knowledge of people prior to their retirement, a KM proposal included the sentence “The KM [solution] is based on an existing platform [SharePoint] but brings a new concept where the more an employee shares and updates knowledge, the more he/she gets respect, which leads to greater motivation to share. This is the way we can create a system that captures experience, insights, former mistakes’ analysis, and conclusions for better handling in the future.” In class, such proposals induced a discussion regarding the following questions. How will an employee in fact share knowledge while performing a certain task? Will knowledge sharing be mandatory or optional? How will the managers be able to engage employees to work with the KM solution system? Questions such as these invoked further discussion within the teams, guiding them to improve and advance their proposed ideas.
At the end of the course, the students’ reflections on the stand-up meetings indicated that they found these meetings, and the stand-up meeting practice, important for conceiving new ideas and improving existing ideas for their project.

4.1.2. Manifestation of Agility in Teamwork

Practicing agile teamwork made the students realize the contribution of agile principles for building trust and involving all the team members to achieve the goal punctually while acquiring new skills. The subcategories that emerged from the data analysis are listed and explained below. Example quotes for each subcategory and the agile guidelines indicated, are presented in Table 2.
Highly detailed time management: The students reported the manner in which they manage the interactions among themselves, as well as with the organizational stakeholders. A few even mentioned the precise duration of each meeting.
Acquisition of practical tools: The students reported that, through implementing agile practices in their final project development, they finally realized the importance of agile practices in areas beyond software development.
Obtaining authentic needs: Through implementing iterations in the process, the students decided to devote a special iteration as a start-jump meeting for hearing the various voices of members of the organization before they suggested solutions based on their specific experience.
Good teamwork: The students reported good teamwork and spirit, a good division of work that led to efficiency, and trust building, beyond the realization of the importance of KM to employees’ effectiveness and the company’s business results.
Transparency of the team’s performance indicators: Having decided a priori on the tasks that should be performed in each iteration and by whom and in what time frames they should be performed, the team members were able to divide the work among themselves and each of them could plan their own schedule for completing their tasks toward the final submission.
Soft skills acquired: The students reported the soft skills they had acquired during the course, such as choosing the important messages to report orally in a time-limited session, understanding organizational processes, managing collaborative documents, practicing flexibility, and more.

4.1.3. Manifestation of Agility in KM-REM Implementation

The concept of KM-REM with agile principles was shown to be of significant value in the various projects during the courses. We determined the importance of adding the agile layer to the KM-REM methodology. The subcategories that emerged from the data analysis are listed and explained below. Example quotes for each subcategory and the agile guidelines indicated are presented in Table 3.
Detailed definition of the KM-REM stages and their allocation to iterations: The students frequently created iterations and objectives for each iteration. They prepared a detailed timetable with specific start and end dates. The project implementation process was well defined from the beginning. The importance of the agile layer was to bring the agile management principles to the front and implement them in each stage of the methodology.
Various knowledge contributors: The students reported on the benefit of dividing the work into several iterations, in each of which various stakeholders were interviewed, contributing different concepts and knowledge to the process. Moreover, high-rank personnel were involved and could locate additional areas in the organization where similar needs existed or, on the contrary, areas that had succeeded in meeting similar KM challenges. These iterations helped the students obtain approval to continue the KM project agenda. Another group reported on an iteration of roundtables in the company, as well as close observations of the work process, for obtaining additional data.
One team reflected on the importance of the agile processes in terms of fostering a deep understanding of the KM requirements.
Creating agile culture: The implementation of agile processes in the KM project was the first such implementation in the company, which also influenced other projects.
Agile processes within the KM solution: Having realized the benefits of the agile principles, the students created KM processes with agile ingredients, for example, the creation of a version of the stand-up meeting to be held before each shift, transparency of problems and solutions, and deciding on and keeping track of performance indicators. In several projects, the implementation phase also included agile principles that can enable better control adjustments.

4.2. AKM-REM

The analysis of the 17 projects in our study revealed the required modifications to the original KM-REM structure [8], implementing agile iterations of the KM-REM stages. Although all the stages will be performed in a sequence, as in the original KM-REM, the results of the current research showed, as presented in Table 1, Table 2 and Table 3, the need to execute steps iteratively in an agile manner. The case study results, in the form of agile guidelines and RE practices, were added to KM-REM, leading to an agile version of KM-REM, namely, AKM-REM.
We enhanced the original KM-REM accordingly, refined its structure based on agile iterative cycles, and added the agile guidelines [25] that emerged from the study as part of the adapted AKM-REM. In addition, we enriched AKM-REM with agile RE procedures, as proposed by Inayat et al. [26], utilizing 12 of the 17 agile RE practices presented in their paper.
AKM-REM consists of two agile iteration cycles, where each cycle consists of five stages adopted from the original KM-REM. The first cycle provides an agile-based requirements elicitation process. The main goals of this process are the identification and prioritization of knowledge-oriented problems and opportunities for improvements, and accordingly, the selection of a particular KIBP on which the project will focus. The outcome of this stage is KIBP selection for further RE definition. Table 4 summarizes the stages of the first cycle of AKM-REM and the list of AKM-REM stages and agile guidelines and procedures. The relevant KM-REM tools can be found in [8].
Our research results support most of the RE agile practices (APs) proposed in [26]. Our data analysis revealed the major agile guidelines that were practiced in the students’ projects and their (perceived) impact on the KM RE processes and solutions, as presented in Table 1, Table 2 and Table 3. According to our participants, regular face-to-face (AP #1) interactions helped the team guide the project. Frequent meetings led to informal interactions between stakeholders, which helped the requirements evolve. To ensure that requirements are appropriately specified, explained, and prioritized, we found that customer engagement and interaction (AP #2) are necessary. Most agile approaches rely on regular cooperation with an on-site customer who is accessible and available; however, the current results advocate that engaging the same customer representative is efficient for the RE process. User stories (AP #3) are considered successful in terms of generating the elicitation and specification of the requirements. We found here that user stories promote communication and better overall customer understanding, emphasize customer priorities, clarify the daily experience of the customer, and focus the team on the important factors. Requirements prioritization (AP #5) is part of each iteration in Cycle 1, where customers, while considering the business value, constantly prioritize the KM issues and challenges in each cycle, while selecting the most critical area and specific KIBP for transformation. We further suggest the creation of cross-functional teams (AP #7) for involving participants with common priorities from different functional divisions. The collaboration of customers, product managers, chief knowledge officers (CKOs), engineers, developers, testers, and executives is instrumental for overcoming problems such as over-scoping requirements and delays in communication. In addition, participants can intermingle and share their experiences to gain a better understanding of the full picture of the requirements.
The second AKM-REM cycle provides an agile-based requirements analysis, specification, and validation. The KIBP selected in the previous cycle is analyzed by the established integrative agile team, which yields formal and informal knowledge inventories’ analyses, a KIBP flowchart diagram, and specified requirements leading to KIBP transformation. The final step of this cycle is a list of specified, prioritized, and validated requirements. The outcome of this stage is KIBP RE definitions per agile iteration. Table 5 summarizes the stages of Cycle 2 of AKM-REM and provides a list of AKM-REM stages and agile guidelines and procedures. The relevant KM-REM tools can be found in [8].
Some of the APs in Cycle 1 were also included in Cycle 2. In Cycle 2, the study participants reported on performing additional APs relevant to the requirements analysis, specification, and validation. Requirements modeling (AP #10) in agile RE consists of goal-sketching, which helps include intuitive and easy-to-read diagrams, thus utilizing the graph-based technique provided by the KM-REM tools (e.g., REM-8 shown in Figure 1) [8]. The additional review meetings (AP #12) facilitate a constant review of the defined requirements and backlogs of products.
When the requirements have been validated in Stage 10, three parallel processes occur: (1) Initiation of the KIBP transformation stage, (2) a continuous process of KIBP RE, thus triggering Stage 6, and 93) feedback provided to Stage 1 for further evaluation of knowledge-oriented problems and opportunities for improvements of the KIBP after its expected enhancement and consideration and the decision whether to continue with an additional RE definition cycle of the current KIBP or to prioritize other KIBP for further transformation. As organizations have limited resources and thus the transformation of all KIBP is usually infeasible, in each iteration of KIBP selection, the KIBP selected is that whose enhancement is expected to provide the highest business value.
The remaining APs listed in [26] are related to the actual development of the KM solution and the respective transformation of the KIBP following the specified requirements development cycle and are therefore outside the scope of the current paper.
Figure 2 presents the proposed AKM-REM cycles and procedures and the associations between the methodology components. The agile principles should be part of the requirements management process. In the former KM-REM study [8], the underlying assumption was that any management method would suffice. The iterative AKM-REM helps RE engineers continuously adapt, refine, and revisit the RE process to enhance their performance steadily. This approach provides opportunities in RE processes for continuous evaluation and enhancement.
AKM-REM is focused on generating value as quickly as possible, but gradually rather than all at once, as prescribed by the original KM-REM. AKM-REM is divided into different explicit iterations, each of which offers some useful modifications or additional functionality. Due to the lower number of requirements specified at each cycle, AKM-REM is expected to reduce process overheads. The involvement of the customer along frequent face-to-face interactions is expected to eliminate communication gaps, thus strengthening the comprehension of requirements of all parties.
AKM-REM is assumed to reduce the RE resources required for the project. As the proposed AKM-REM includes continuous KIBP assessment, we argue that it is more resilient to environmental changes and customer needs.

5. Discussion

5.1. Agile Education of Agile KM

Our study was aimed to reveal the potential contribution of agile principles to KM education, KM RE, and KM solutions. As agile guidelines are regarded as principles that foster organizational flexibility and dynamic handling in various contexts [23,24,29,37], we claim that KM education should foster agile principles in both the KM education procedure itself and the implementation of KM in organizations. Based on the KM-REM methodology [8], a KM course was developed where the students employed project-based learning [18] integrated with agile practices [25,26]. The project was focused on applying KM-REM [8] to a real-life case study of developing a KM solution. The results indicated that the agile practices followed in class, as well as in the course’s final assignment, fostered highly engaging learning processes, a clear and productive implementation of KM RE, which resulted in agile KM solutions. In particular, trust, reflection, time management, feedback, confidence, stability, pace, scope, and corrective guidelines [25] emerged from the data analysis (see Table 1, Table 2 and Table 3).
Although our study was focused on KM RE, the agile-based education of agile KM RE that we propose can be applied to any aspect of KM analysis and solution development. According to our proposal, any KM-related method can be restructured to become AKM. For example, when teaching the method of creating a tagging system, which addresses the need to build a common language in organizations, we can adapt the KM tagging method to the agile approach, where we start with a specific department and context, and then, in an iterative manner, continue developing the entire tagging system. Following the development of a full AKM methodology, the agile education of AKM can be constructed, providing learners with opportunities to practice agile processes within the class and beyond.
This proposed approach integrates the answers to our two research questions. The study demonstrates the manner in which agile practices can enhance both the learning processes and the KM development processes, following the suggestions of Hazzan and Dubinsky [25]. KM, in particular, can benefit from the application of agile practices, since its application requires that a culture of trust, confidence, reflection, and feedback be built, which is the expected result of following agile guidelines. Education that fosters active learning enables students to experience these added values of agile practices in both their learning experience and the actual content they learn and apply to their projects. We hope that this positive fruitful experience will further motivate them to implement AKM in their work setting.

5.2. KM, Agility and Sustainability

The important connection between KM and sustainability has already been acknowledged, however, this linkage is still under-explored and as such, it offers excellent research opportunities both in the academia as well as in enterprises [38]. In particular, one identified objective is developing systems and models that foster knowledge sharing [38]. One study, for example, examined 30 cases of environmental impact assessment in Ontario, Canada and found four main KM functions as essential for promoting sustainability: support the acquisition and use of sustainable knowledge; communicate sustainable practices and harness community input; facilitate coordinated analysis and integrated assessment; and, reengineer regulation enforcement to simplify the process [39]. Another study showed that learning is an important factor of environmental impact assessment (EIA) in particular, due to its potential to transform individual, social, and organizational values, standards and practices, in order to support a sustainable development [40]. While there is evidence that KM has a substantial impact on sustainability and on the manner in which it can influence organizations and society, there are still gaps in existing grounded theoretical models of the link between KM and sustainability [38,39,40].
The agile perspective is also relevant to sustainability challenges. For example, advanced economy multinational enterprises (AMNEs) cope with global supply chains that include suppliers spread widely across emerging markets, with diverse environmental sustainability-related governance regulations [41]. Research has highlighted the complex, unpredictable, and resource-constrained nature of emerging markets. These markets put at odd the imposed regulations of AMNEs [42] which, in turn, may lead to non-compliance of emerging market suppliers with sustainability regulations and limit AMNEs’ ability to bring about positive change in global supply chains [41]. To address these sustainability challenges in the complex global environment, researchers call for development of flexible, evolving, and adaptive alternatives in collaboration with the implementing actors, which are referred to as “agile sustainability governance” (ASG) mechanisms. Such mechanisms are more flexible, allow higher degrees of agency, are developed organically, and consider local institutional, cultural, social, and other market issues within the governance process [43].
From the above, the link between KM, agility, and sustainability becomes apparent. Our study provides an agile KM RE methodology that can be used in any sustainability requirements engineering effort, emphasizing and supporting the critical need for KM. AKM-REM encompasses social and technological concerns, provides opportunities to diverse stakeholders for presenting their perspectives and constraints, and in an iterative manner brings change and promotes sustainability acceptance and sustainable processes. Such effort, guided by AKM-REM, can eventually lead to a wider implementation of sustainability in organizations and in society at large.

5.3. Research Limitations

Several limitations related to the findings of this study and the soundness of its conclusions should be considered. Using a qualitative approach, we examine the four elements of trustworthiness, namely, credibility, transferability, dependability, and confirmability [44], and discuss the respective limitations stemming from the settings and method of this study.
Credibility is analogous to internal validity in positivist terms and addresses the “truth” of the research findings. Establishing the truth involves testing the credibility of the findings and their interpretations using several different sources.
The credibility of the findings, in our context, is inherently threatened by the use of students’ projects and class notes as data sources for realization of the agile practices’ contribution in both KM education and KM RE. We obtained data from 17 projects. However, the data were received from the lecturer and students’ reflections, and the students’ reflections could have been affected by their desire for good grades and are not necessarily their actual perceptions. However, the agile practices used in class provided opportunities to observe their real values and the way they help mitigate misunderstandings and facilitate collaboration among the students within and among teams.
To ensure the credibility of the data analysis and interpretations of the findings, we established structural coherence [44], that is, the testing of every datum and its interpretation against all other data, to be certain that no internal conflicts or contradictions exist. During our analysis, we defined each theme and described the statements included within it, defining a clear criterion for coding each statement and testing it with the different research team members.
Transferability is analogous to external validity in positivistic terms and addresses the applicability of the findings to other contexts or participants. The threat that the population is not adequately represented, which is inherent in the convenience sampling method [45], was mitigated to some extent by diverse project settings. However, as is usually the case in qualitative research, we cannot state that our projects constitute a representative sample of organizations and KIBPs. A point of strength is the theoretical saturation achieved when the analysis of the data collected from these 17 projects led to a stable structure of categories.
Dependability is analogous to reliability in positivistic terms and addresses the consistency or stability of the findings, indicating the potential replicability of the results. Dependability was addressed in the data analysis procedure according to the principles of stepwise replication and dependability audits [44] as follows. The coding procedure was executed by the first author and reviewed by the second author, leading to the modification of the naming of some of the codes; however, no modifications were made to the classification of text segments to codes, as both authors agreed on them. Following the completion of the data analysis, the analysis stages and results were reviewed by the third author to assure the method, the coding process, and the analysis.
Confirmability is analogous to objectivity in positivistic terms and addresses the neutrality of the findings. To reduce the potential effect of biases, we included the following activities during the study. Triangulation [44] was applied to the data collection by investigating a variety of perspectives and settings, as described above in the context of credibility. In addition, the research team was composed such that its perspective was balanced in terms of both the research approach and research areas: two of the authors are software engineering researchers in academia and highly experienced in qualitative interpretive research methods, whereas the third author is a software project manager in a large organization. Their diverse points of view were instrumental in mitigating the researchers’ biases stemming from a priori expectations due to familiarity with the research field when interpreting the research data. Moreover, the third researcher added the practical to the theoretical point of view, in particular in the development of the AKM-REM. The practice of reflexivity [44] was applied by identifying themes from the ground up, rather than starting from theory, and thus, the researchers remained flexible and open to new possibilities throughout the coding process, which led to the identification of a higher granularity of themes as compared to those listed in the literature. That said, their prior knowledge about agile practices and theory and use of it during the interpretation of the data analysis could have affected the researchers’ interpretation and accordingly threaten confirmability to some extent.

6. Conclusions

“The course showed us that there are issues in KM that are beyond keeping written information or files. KM is first of all correct personal management, then team management, and only then management of written stuff.” This student’s quote emphasizes both the management style and the culture that are required when identifying the KM gaps and suggesting KM solutions. The agile guidelines and processes described in our study show the potential to enhance KM RE and AKM RE education, demonstrating the manner in which AKM-REM creates a culture of collaboration, trust, and reflection that foster the dynamic and flexible organization that is required in today’s competitive business environment.
Future research can study the potential of AKM-REM beyond that of the original KM-REM [8] in various business processes and organizational settings, examining whether the agile layer enhances the acceptance and use of KM practices. Another direction for future research is the educational perspective, where the agile-based education method used for teaching AKM-REM, as suggested in this research, is used in other contexts. Finally, following the acknowledgement of the importance of analyzing requirements when coping with sustainability challenges [46], it would be interesting to study how AKM-REM can be used for promoting RE, agility, and KM in these projects, and what, if any, are the derived benefits from doing so.

Author Contributions

Conceptualization, M.L. and I.H.; methodology, M.L. and I.H.; validation, I.H., I.A.; formal analysis, M.L. and I.H.; investigation, M.L.; resources, M.L.; data curation, M.L.; writing—original draft preparation, M.L., I.H. and I.A.; writing—review and editing, M.L., I.H. and I.A; visualization, M.L., I.H. and I.A. All authors have read and agreed to the published version of the manuscript.

Funding

This research received no external funding.

Institutional Review Board Statement

The study was conducted according to the guidelines of the Declaration of Helsinki, and approved by the Institutional Review Board of Shenkar dated 31-01-21.

Data Availability Statement

Part of the data presented in this study can be made available upon request from the corresponding author. The data cannot be published due to promised confidentiality.

Conflicts of Interest

The authors declare no conflict of interest.

References

  1. Garvin, D.A. Building a learning organization. Harv. Bus. Rev. 1993, 71, 78–91. [Google Scholar]
  2. Lönnqvist, A.; Pirttimäki, V. The Measurement of Business Intelligence. Inf. Syst. Manag. 2006, 23, 32–40. [Google Scholar] [CrossRef]
  3. Brajer-Marczak, R. Elements of knowledge management in the improvement of business processes. Management 2016, 20, 242–260. [Google Scholar] [CrossRef]
  4. Sobolewska, O. Knowledge-oriented business process management as a catalyst to the existence of network organizations. J. Entrep. Manag. Innov. 2020, 16, 107–132. [Google Scholar] [CrossRef]
  5. Bitkowska, A. The relationship between Business Process Management and Knowledge Management—Selected aspects from a study of companies in Poland. J. Entrep. Manag. Innov. 2020, 16, 169–193. [Google Scholar] [CrossRef]
  6. Kerpedzhiev, G.D.; König, U.M.; Röglinger, M.; Rosemann, M. An Exploration into Future Business Process Management Capabilities in View of Digitalization: Results from a Delphi Study. Bus. Inf. Syst. Eng. 2020, 1–14. [Google Scholar] [CrossRef]
  7. Romero, A.M.; Uruburu, Á.; Jain, A.K.; Ruiz, M.A.; Muñoz, C.F.G. The Path Towards Evolutionary—Teal Organizations: A Relationship Trigger on Collaborative Platforms. Sustainability 2020, 12, 9817. [Google Scholar] [CrossRef]
  8. Levy, M.; Hadar, I.; Aviv, I. A requirements engineering methodology for knowledge management solutions: Integrating technical and social aspects. Requir. Eng. 2018, 24, 503–521. [Google Scholar] [CrossRef]
  9. Nicholls, G.M.; Lewis, N.A.; Eschenbach, T. Determining When Simplified Agile Project Management Is Right for Small Teams. Eng. Manag. J. 2015, 27, 3–10. [Google Scholar] [CrossRef]
  10. Murphy, B.; Bird, C.; Zimmermann, T.; Williams, L.; Nagappan, N.; Begel, A.; Murphy, B. Have Agile Techniques been the Silver Bullet for Software Development at Microsoft? In Proceedings of the 2013 ACM/IEEE International Symposium on Empirical Software Engineering and Measurement, Baltimore, MD, USA, 10–11 October 2013; pp. 75–84. [Google Scholar] [CrossRef]
  11. Theocharis, G.; Kuhrmann, M.; Münch, J.; Diebold, P. Is water-scrum-fall reality? On the use of agile and traditional development practices. In Product-Focused Software Process Improvement; Lecture Notes in Computer Science; Springer: Cham, Switzerland, 2015; pp. 149–166. [Google Scholar] [CrossRef]
  12. Oliva, F.L.; Couto, M.H.G.; Santos, R.F.; Bresciani, S. The integration between knowledge management and dynamic capabilities in agile organizations. Manag. Decis. 2019, 57, 1960–1979. [Google Scholar] [CrossRef]
  13. Ouriques, R.A.B.; Wnuk, K.; Gorschek, T.; Svensson, R.B. Knowledge Management Strategies and Processes in Agile Software Development: A Systematic Literature Review. Int. J. Softw. Eng. Knowl. Eng. 2019, 29, 345–380. [Google Scholar] [CrossRef]
  14. Khalil, C.; Khalil, S. Exploring knowledge management in agile software development organizations. Int. Entrep. Manag. J. 2019, 16, 555–569. [Google Scholar] [CrossRef]
  15. Hohl, P.; Klünder, J.; Van Bennekum, A.; Lockard, R.; Gifford, J.; Münch, J.; Stupperich, M.; Schneider, K. Back to the future: Origins and directions of the “Agile Manifesto”—Views of the originators. J. Softw. Eng. Res. Dev. 2018, 6, 15. [Google Scholar] [CrossRef]
  16. Wagner, C.S.; Whetsell, T.A.; Leydesdorff, L. Growth of international collaboration in science: Revisiting six specialties. Scientometrics 2017, 110, 1633–1652. [Google Scholar] [CrossRef]
  17. Bedford, D.A.; Georgieff, M.; Brown-Grant, J. Lifewide, lifelong comprehensive approach to knowledge management education—Emerging standards. VINE J. Inf. Knowl. Manag. Syst. 2017, 47, 467–489. [Google Scholar] [CrossRef]
  18. Fidalgo-Blanco, Á.; Sein-Echaluce, M.L.; García-Peñalvo, F.J. Ontological Flip Teaching: A Flip Teaching model based on knowledge management. Univers. Access Inf. Soc. 2017, 17, 475–489. [Google Scholar] [CrossRef]
  19. Halberstadt, J.; Timm, J.-M.; Kraus, S.; Gundolf, K. Skills and knowledge management in higher education: How service learning can contribute to social entrepreneurial competence development. J. Knowl. Manag. 2019, 23, 1925–1948. [Google Scholar] [CrossRef]
  20. Aerts, G.; Dooms, M.; Haezendonck, E. Knowledge transfers and project-based learning in large scale infrastructure development projects: An exploratory and comparative ex-post analysis. Int. J. Proj. Manag. 2017, 35, 224–240. [Google Scholar] [CrossRef]
  21. Jeffries, R. The Nature of Software Development: Keep It Simple, Make It Valuable, Build—Google Books, Pragmatic Bookshelf. 2017. Available online: https://books.google.co.il/books?hl=en&lr=&id=iA9QDwAAQBAJ&oi=fnd&pg=PT9&dq=%22The+Nature+of+Software+Development%22&ots=6umDIEgFnF&sig=Yy-62c-dN06rXtI7xILFLwp8T-w&redir_esc=y#v=onepage&q=%22The Nature of Software Development%22&f=false (accessed on 17 January 2021).
  22. Durisic, D.; Berenyi, A. Agile System Architecture in Large Organizations: An Experience Report from Volvo Cars. In Proceedings of the 2019 IEEE International Conference on Software Architecture Companion (ICSA-C), Hamburg, Germany, 25–26 March 2019; pp. 33–36. [Google Scholar] [CrossRef]
  23. Raith, F.; Richter, I.; Lindermeier, R. How project-management-tools are used in agile practice: Benefits, drawbacks and potentials. In Proceedings of the 21st International Database Engineering & Applications Symposium, Bristol, UK, 12–14 July 2017; pp. 30–39. [Google Scholar] [CrossRef]
  24. Santos, V.; Goldman, A.; De Souza, C.R.B. Fostering effective inter-team knowledge sharing in agile software development. Empir. Softw. Eng. 2015, 20, 1006–1051. [Google Scholar] [CrossRef]
  25. Hazzan, O.; Dubinsky, Y. Agile Anywhere; Springer International Publishing: Cham, Switzerland, 2014. [Google Scholar] [CrossRef]
  26. Inayat, I.; Salim, S.S.; Marczak, S.; Daneva, M.; Shamshirband, S. A systematic literature review on agile requirements engineering practices and challenges. Comput. Hum. Behav. 2015, 51, 915–929. [Google Scholar] [CrossRef]
  27. Ochodek, M.; Kopczyńska, S. Perceived importance of agile requirements engineering practices—A survey. J. Syst. Softw. 2018, 143, 29–43. [Google Scholar] [CrossRef]
  28. Levy, M.; Hadar, I.; Greenspan, S.; Hadar, E. Uncovering cultural perceptions and barriers during knowledge audit. J. Knowl. Manag. 2010, 14, 114–127. [Google Scholar] [CrossRef]
  29. Rashad, W.; Nedelko, Z. Global Sourcing Strategies: A Framework for Lean, Agile, and Leagile. Sustainability 2020, 12, 7199. [Google Scholar] [CrossRef]
  30. Žužek, T.; Gosar, Ž.; Kušar, J.; Berlec, T. Adopting Agile Project Management Practices in Non-Software SMEs: A Case Study of a Slovenian Medium-Sized Manufacturing Company. Sustainability 2020, 12, 9245. [Google Scholar] [CrossRef]
  31. Chatterjee, S.; Rana, N.P.; Dwivedi, Y.K. Social media as a tool of knowledge sharing in academia: An empirical study using valance, instrumentality and expectancy (VIE) approach. J. Knowl. Manag. 2020, 24, 2531–2552. [Google Scholar] [CrossRef]
  32. Giraldo, S.M.; Aguilar, L.J.; Giraldo, L.M.; Toro, I.D. Techniques for the identification of organizational knowledge management requirements. J. Knowl. Manag. 2019, 23, 1355–1402. [Google Scholar] [CrossRef]
  33. Chevalier, J.M.; Buckles, D.J. Participatory Action Research: Theory and Methods for Engaged Inquiry, 2nd ed.; Routledge: Abingdon, UK; New York, NY, USA, 2019; Available online: https://books.google.co.il/books?hl=en&lr=&id=5zuIDwAAQBAJ&oi=fnd&pg=PP1&dq=Understanding+participatory+action+research:+A+qualitative+research+methodology+option&ots=n5oWQ0eKsJ&sig=QIQ8lkHOOeyJG1NWHW9NjbGyP6M&redir_esc=y#v=onepage&q=Understanding partici (accessed on 19 January 2021).
  34. Anderson, G. Participatory action research (PAR) as democratic disruption: New public management and educational research in schools and universities. Int. J. Qual. Stud. Educ. 2017, 30, 432–449. [Google Scholar] [CrossRef]
  35. Strauss, A.; Corbin, J. Basics of Qualitative Research: Grounded Theory Procedures and Techniques; Sage, Cop.: Thousand Oaks, CA, USA, 2015; Available online: https://www.worldcat.org/title/grounded-theory-in-practice/oclc/1024004508 (accessed on 17 January 2021).
  36. Walsham, G. Doing interpretive research. Eur. J. Inf. Syst. 2006, 15, 320–330. [Google Scholar] [CrossRef]
  37. Andriyani, Y.; Hoda, R.; Amor, R. Understanding knowledge management in agile software development practice. In Knowledge Science, Engineering and Management; Lecture Notes in Computer Science; Springer: Cham, Switzerland, 2017; pp. 195–207. [Google Scholar] [CrossRef]
  38. Martins, V.; Rampasso, I.; Anholon, R.; Quelhas, O.; Filho, W.L. Knowledge management in the context of sustainability: Literature review and opportunities for future research. J. Clean. Prod. 2019, 229, 489–500. [Google Scholar] [CrossRef]
  39. Bucci, M.; El-Diraby, T.E. The functions of knowledge management processes in urban impact assessment: The case of Ontario. Impact Assess. Proj. Apprais. 2018, 36, 265–280. [Google Scholar] [CrossRef]
  40. Cruz, F.B.; Veronez, F.A.; Montaño, M. Evidence of learning processes in EIA systems. Impact Assess. Proj. Apprais. 2018, 36, 242–252. [Google Scholar] [CrossRef]
  41. Soundararajan, V.; Sahasranamam, S.; Khan, Z.; Jain, T. Multinational enterprises and the governance of sustainability practices in emerging market supply chains: An agile governance perspective. J. World Bus. 2021, 56, 101149. [Google Scholar] [CrossRef]
  42. McWilliam, S.E.; Kim, J.K.; Mudambi, R.; Nielsen, B.B. Global value chain governance: Intersections with international business. J. World Bus. 2020, 55, 101067. [Google Scholar] [CrossRef]
  43. Soundararajan, V.; Brown, J.A.; Wicks, A.C. Can Multi-Stakeholder Initiatives Improve Global Supply Chains? Improving Deliberative Capacity with a Stakeholder Orientation. Bus. Ethic Q. 2019, 29, 385–412. [Google Scholar] [CrossRef]
  44. Guba, E.G. Criteria for Assessing the Trustworthiness of Naturalistic Inquiries; Educ. Commun. Technol. 1981, 29, 75–92. [Google Scholar]
  45. Wohlin, C.; Runeson, P.; Höst, M.; Ohlsson, M.C.; Regnell, B.; Wesslén, A. Experimentation in Software Engineering; Springer: Heidelberg, Germany, 2012; Available online: https://books.google.co.il/books?hl=en&lr=&id=QPVsM1_U8nkC&oi=fnd&pg=PR5&dq=Experimentation+in+Software+Engineering&ots=GPu0vhiOBw&sig=GEu3BAlImy8fQvuyMoi1qSJM-V8&redir_esc=y#v=onepage&q=Experimentation in Software Engineering&f=false (accessed on 17 January 2021).
  46. Becker, C.; Betz, S.; Chitchyan, R.; Duboc, L.; Easterbrook, S.M.; Penzenstadler, B.; Seyff, N.; Venters, C.C. Requirements: The Key to Sustainability. IEEE Softw. 2016, 33, 56–65. [Google Scholar] [CrossRef]
Figure 1. Demonstration of the REM-8 Tool—Knowledge Inventory Diagram.
Figure 1. Demonstration of the REM-8 Tool—Knowledge Inventory Diagram.
Sustainability 13 02853 g001
Figure 2. Agile iterations in KM RE analysis of KIPB.
Figure 2. Agile iterations in KM RE analysis of KIPB.
Sustainability 13 02853 g002
Table 1. Manifestation of agility in class.
Table 1. Manifestation of agility in class.
SubcategoryExample QuotesAgile Guidelines (Hazzan and Dubinsky [25])
Communication and report“During the course, we became acquainted with the stand-up meeting that occurred every week. We got new ideas that helped us to gain new ideas that helped us to perform the project.”
“The use of stand-up meetings helped the meeting flow and connected all the people to the process. This connection helped us understand the main picture not only the world of our team.”
Trust, reflective
Identifying common challenges“The main challenge at the beginning was to select the project in an organization and to focus on specific goals.”
“At the beginning, an idea came up regarding a general work plan, based on academic and course material. After realizing that we need to develop an agile process, we focused on the research and development in the development center, where the processes needed KM enhancements.”
Reflective
Table 2. Manifestation of agility in teamwork.
Table 2. Manifestation of agility in teamwork.
SubcategoryExample QuotesAgile Guidelines (Hazzan and Dubinsky [25])
Highly detailed time management“Deciding on a fixed time for our meetings resulted in a feeling of collaboration, punctuality, and a sense that we must always pay attention to the project’s advance.”
“The division of assignments was translated into short focused assignments that included clear definitions of the outcomes and the timetable for each one. This work method created a basis to shortening processes and goal achievement.”
Time management
Acquiring practical tools“The subjects that were presented in the course are relevant to the competitive business world in which we live and it is possible to identify these issues in every organization in which we work.”Trust
Obtaining authentic needs“We may add another stage that will engage high level and professional staff, in order to find out whether a similar effort has already been done (since the organization is so big, often different groups tackle the same problem). We would also need to get approval to continue with our identified roadmap.”
“We felt we need to know the field better. We accompanied a technician who addressed customer calls for a couple of hours and learnt about his communication with the customer and the organization’s center.”
Feedback
Good teamwork“Another aspect we learnt at the course is dividing the work among several groups, allowing different knowledge providers to work on the same goal. This agile principle makes the work much more efficient and shortens the work duration.” Trust
Transparency of the team’s performance indicators“We conducted an hour-long phone call in order to decide on the division of labor among the team members and the iterations needed. In particular, we started with the last iteration that should have been scheduled for July and from that point we respectively decided on the former ones, for arriving to July on time”Trust
Soft skills acquired“Although we didn’t have any former experience in agile practices, the team succeeded to finish the project on time and in the required format.”
“During the work, we succeeded to combine innovation and new methods in different processes in the development center, while having full collaboration from both managers and employees.”
Trust
Table 3. Manifestation of agility in KM-REM Implementation.
Table 3. Manifestation of agility in KM-REM Implementation.
SubcategoryExample QuotesAgile Guidelines (Hazzan and Dubinsky [25])
Defining in detail the KM-REM stages and allocating them to iterations“We developed a starting model which was based on the requirements analysis; however, the capability to change the implementation is high, and therefore, we can add or remove functionalities without damaging the everyday system usage.”
“In order to keep and renew knowledge there will be stand-up meetings at the beginning of every week.”
Time management
Various knowledge contributors“After we got a green light from the service VP, we created roundtables with employees from different departments and potential usage in order to establish a basic knowledge store of questions and answers.”
“The main advantage was in brainstorming with people who think differently but are engaged in the same purpose. All were able to design a very detailed process with a high resolution of critical activities in it.”
Feedback
Creating agile culture“Creating an organizational culture that we impart in the company service in order to foster KM in the organization.”
“We can say that, from conversations with managers while doing the project, it seems that they like the agile idea and it is likely that they will adopt it in other processes in the organization.”
Confidence
Agile processes within the KM solution“The first stage of the project included the planning and design of a KM model for one department. The second stage will include a pilot period in which we will examine and validate the process’s effectiveness and quality, while analyzing the gathered data and arriving at conclusions. The final stage will be a duplication of the model (with professional and structural adjustments as needed) for other departments, where we will build working task forces that will take ownership of and responsibility for the process implementation and validation.”
“The visualization of the process usage will be displayed for every employee, for the creation of personal motivation.”
“We have decided on the project quality indicators: 30% reduction of technicians’ wasted time; satisfaction grade above 4 in a 1–5 scale; 95% of system survivability.”
“The implementers will get points for every status they upload, whether as answers to others or self-reported ones following their experience. When they get enough points, they will get nice awards, such as a breakfast voucher, movie ticket, and more.”
“The process will be handled in weekly sprints; there will be a division of responsibility domains; we will define indicators in all levels; there will be visualization dashboards for all the process stakeholders; at the end of the process, we will engage in the reflection phase in order to learn and improve.”
Stability, Pace, Generative, Scope, Corrective
Table 4. AKM-REM Cycle 1—KIBP Selection.
Table 4. AKM-REM Cycle 1—KIBP Selection.
AKM-REM Stages [8]AKM-REM Procedures [8]Agile Guidelines [25]Agile Practices [26]
1. Identify areasIdentify areas with knowledge-oriented problems and opportunitiesTrust, Reflection, Feedback1, 2, 3
2. Select areaPrioritize areas and select the top-priority areaTrust, Reflection, Feedback1, 2, 3
3. Identify KIBPIdentify the most critical KIBP in the selected areaTrust, Reflection, Feedback, Scope1, 2, 3, 5
4. Select KIBPPrioritize core business processes and select the most critical one(s)Trust, Reflection, Feedback. 1, 2, 3
5. Establish an integrative teamBuild a cross-functional team with stakeholders, designers, developers, and testersTrust, Reflection, Feedback, Time management7
Table 5. AKM-REM Cycle 2 stages—KIBP RE definition.
Table 5. AKM-REM Cycle 2 stages—KIBP RE definition.
AKM-REM Stages [8]AKM-REM Procedures [8] Agile Guidelines [25]Agile Execution Methods [26]
6. Define RE propertiesDefine project propertiesTrust, Reflection, Feedback1,2,3
7. Manage risksIdentify and manage risksTrust, Reflection, Feedback1,2,3
8. Requirements analysis3.1 Knowledge inventories’ analysis of KIBPTrust, Reflection, Feedback1, 2, 3
3.2 Define flowchart diagram of KIBPTrust, Reflection, Feedback1, 2, 3
3.3 Analyze formal knowledge inventories within KIBPTrust, Reflection, Feedback1, 2, 3
3.4 Analyze informal knowledge interactions during KIBPTrust, Reflection, Feedback1, 2, 3
9. Requirements specification4.1 Define requirementsStability, Pace, Generative, Scope, Corrective1, 5, 10
4.2 Create specification reportStability, Pace, Generative, Scope, Corrective
10. Requirements validation5.1 Receive comments Stability, Pace, Generative, Scope, Corrective1, 12, 15, 16
5.2 Validate requirementsStability, Pace, Generative, Scope, Corrective1, 12, 15, 16
5.3 Prioritize requirementsStability, Pace, Generative, Scope, Corrective1, 12, 15, 16, 17
5.4 Final recommendationStability, Pace, Generative, Scope, Corrective17
Publisher’s Note: MDPI stays neutral with regard to jurisdictional claims in published maps and institutional affiliations.

Share and Cite

MDPI and ACS Style

Levy, M.; Hadar, I.; Aviv, I. Agile-Based Education for Teaching an Agile Requirements Engineering Methodology for Knowledge Management. Sustainability 2021, 13, 2853. https://doi.org/10.3390/su13052853

AMA Style

Levy M, Hadar I, Aviv I. Agile-Based Education for Teaching an Agile Requirements Engineering Methodology for Knowledge Management. Sustainability. 2021; 13(5):2853. https://doi.org/10.3390/su13052853

Chicago/Turabian Style

Levy, Meira, Irit Hadar, and Itzhak Aviv. 2021. "Agile-Based Education for Teaching an Agile Requirements Engineering Methodology for Knowledge Management" Sustainability 13, no. 5: 2853. https://doi.org/10.3390/su13052853

APA Style

Levy, M., Hadar, I., & Aviv, I. (2021). Agile-Based Education for Teaching an Agile Requirements Engineering Methodology for Knowledge Management. Sustainability, 13(5), 2853. https://doi.org/10.3390/su13052853

Note that from the first issue of 2016, this journal uses article numbers instead of page numbers. See further details here.

Article Metrics

Back to TopTop