Abstract
The challenges posed to humanity by climate change require innovative approaches. Well-designed games are powerful tools with the potential to support solving climate related challenges. In this article, we present a mapping review study of games that address climate change issues (climate games). In a search and selection process, we identified 115 climate games that were classified by applying a newly developed game typology. This allowed gaining an overview of existing climate games and identifying potentials for future game development. The game classification revealed that the majority of climate games (75%) were designed for learning purposes and addressed heterogeneous target audiences such as students, professionals, or the “general public”. The identified games covered a wide range of characteristics, e.g., regarding the topic addressed, player interaction, game-play, level of abstraction, or the media used for play. Nevertheless, we identified areas where only few or no games were found. These “gaps” provide opportunities where future games could help solving climate challenges and include, amongst others, games designed for professionals to address specific needs and games that create a direct impact outside the game environment. Regarding game design, experimenting with the abstraction of games is currently underexplored and offers potential for future developments.
1. Introduction
Climate change poses tremendous challenges on humanity, which include dealing with the warming of the earth system and its effects on societal and natural systems [1]. To limit global warming and to reach international climate targets set, e.g., by the Paris agreement or the United Nations’ Sustainable Development Goals, immediate and drastic measures are called for [2], which imply a “great” societal transformation [3]. Different forms of knowledge play an important role in addressing issues related to climate change. Societies are urged to develop “transformative literacy” in a transdisciplinary manner to gain, understand, reflect and apply knowledge from different interrelated dimensions, such as the technological, economic, cultural and institutional dimensions [4]. In order to successfully implement a “great transformation”, we are required to deepen and extend our knowledge about the goals of the transformation (target knowledge), the system to be transformed (system knowledge), as well as the knowledge on how to “do” a transformation (transformation knowledge) with adequate tools [5].
Widespread but incorrect mental models about climate change and related dynamics pose a problem for effective climate action [6,7]. It has been shown that wrong mental models can lead to inappropriate decisions and that they do neither stem from a lack of training nor from an unfamiliarity with climate science [8]. As a consequence, they cannot be corrected by merely presenting people with more information about climate change. Therefore, alternative and interactive approaches are being called for [8] that are capable of conveying the complexity of system transformation to increase transformative literacy [4].
In the context of (climate) education, games have shown to be a viable means to facilitate experimental learning [9,10] and thereby increase the level of personal and emotional engagement of the game’s participants [11,12]. Educational games—such as serious games or simulation games—allow (i) focusing on essential system elements through purposeful abstraction, (ii) experiencing long-term developments in a short time, (iii) revealing intended and unintended interactions as well as side effects, and (iv) understanding a complex system as a whole, e.g., through “gestalt communication” [13,14]. Thereby, they make complex and interrelated problems tangible and are thus suitable to be applied in the context of environmental problems and sustainable development [15,16,17]. Furthermore, games offer the potential to translate scientific findings into a language that is understood by the general public (i.e., society at large) [18] and are able to influence behavior in regard to climate action [19].
However, the potential of games in the context of climate change is not limited to education. For example, by playing specifically designed games, players can generate a direct effect on reality, i.e., the world outside the defined game environment [20], and thereby create an “alternate reality”. Games can also be used to collect data, improve communication or stimulate creativity within various audiences [13]. In addition, games can contribute to develop skills, such as critical thinking, collaboration, communication, as well as problem solving [21], and offer a unique opportunity for immersion, which often creates long-lasting memories [20]. Thus, well-designed games have potentials far beyond from being just entertaining; they offer the potential to contribute to mastering climate challenges.
Given these potentials, game review studies have been reporting an increased appearance of “climate games” over the recent years, i.e., games that address issues related to climate change. For example, Ulrich found 5 relevant games in 1997 [16], Reckien and Eisenack reported 52 games in 2013 [18] and Gerber et al. pointed out 95 games in 2019 [22]. These review studies make important contributions for gaining an overview of the development of climate games, which is relevant for scientists but also for practitioners interested in applying or playing climate games. However, from a scientific perspective, the previous studies seem to suffer from a conceptual shortcoming: In the absence of a commonly agreed typology for the classification of climate games, they apply classification schemes that seem to have been developed mainly relying on an inductive process based on the games they identified. Although this is not wrong in itself, the process sometimes led to inconsistent and ambiguous categorizations. For example, the study of Reckien and Eisenack [18] characterizes games in the dimension “format” by categories such as “simulation”, “role-play/management game”, “video game”, “card game”, which are conceptually on different levels and partly overlapping. In addition, a mainly inductive approach carries the danger of overlooking potential categories of games because no example was found in a respective category. This is particularly problematic when the review provides recommendations for potential contributions in the future. Finally, the previous studies provide a rather limited overview of climate games, as the applied classification schemes only include few game properties (i.e., the classification schemes include three dimensions in [18] and four dimensions in [22], respectively).
Given the potential of games to contribute to climate change mitigation and adaptation and given the shortcomings of the recent publications, this mapping review article pursues the following three main objectives:
- Identifying climate games that have been released during recent years;
- Providing an overview of characteristics of the identified games by classifying them according to a newly developed typology;
- Identifying gaps and potential areas where future climate games could contribute to solve climate related challenges.
As a prerequisite for the mapping review, we developed a climate game typology.
This article extends the knowledge base on climate games mainly in three ways. First, the developed typology advances climate game classification compared to the previously used classification schemes such as in [18,22], as it introduces additional dimensions and characteristics of climate games and makes them conceptually more consistent. Second, the study provides an updated and more detailed overview of existing climate games compared to previous climate game reviews, see [18,22], as it uses an updated set of 115 climate games and analyses them in regard to more aspects. Finally, the review identifies potential areas where future climate games can contribute to the transition to a climate neutral society. Thus, the study should be relevant not only for researchers interested in climate games but also for practitioners who develop, apply or play such games.
This article focuses on reviewing games on climate change, where “serious games” and “simulation games” play important roles. Serious games are entertaining games applied for education and learning purposes (see, e.g., [23,24]) while simulation games are used to reproduce dynamic real world phenomena [25] and to communicate the “gestalt” of systems (see e.g., [26]). Applications with “gamification” elements, i.e., contributions using game design principles in non-gaming contexts [27], were only included if they met the inclusion criteria. In this article, the term “climate game” refers to games that include climate change as an explicit and major aspect. Furthermore, the two terms “participant” and “player” are used interchangeably as synonyms; they refer to people playing a game.
This mapping review article on climate games is structured as follows: After the introduction, we describe the development of the climate game typology, as well as the search, selection and classification processes of climate games in the “Material and Methods” section. The “Results” section presents the game typology and reports on the findings of the game classification. In the “Discussion” section, we discuss the typology, the findings and potential areas for future games, before we share concluding reflections in the “Conclusions” section.
2. Materials and Methods
To meet the objectives of the article, we conducted a mapping review of climate games, for which a new climate game typology was developed. In this section, we first describe how the typology was developed, before we describe how the mapping review study was performed. The climate game typology itself is presented in the “Results” section.
2.1. Typology Development
Game typologies are a viable means to provide an overview of existing games [28]. Our search and evaluation of (climate) game typologies revealed that a variety of game typologies exists. However, the applicability of such typologies is usually limited to a sub-category of games. For example, several science-based typologies are available to classify “serious games” (see e.g., [28,29]); refer to [29] for a recent overview. In addition, the video game industry classifies games along so-called “genres” based on the type of interaction such as “action”, “racing”, “shooter”, etc. Furthermore, Smedstad et al. 2013 [30] presented a typology for mobile games and Pe-Than et al. 2015 [31] describe a typology of human computation games, which–as the previous examples–are both applicable only to games played in a virtual environment. Other common classification schemes of the gaming industry are applicable to any game; however, they are limited to a few characteristics such as the number of players or average game duration.
In the absence of a commonly agreed typology for games in general and climate games in particular, we developed a typology with the aim of gaining an overview of existing climate games. For a meaningful overview, the typology required to (i) be applicable to a large set of games and (ii) be as conceptually consistent as possible. The typology was developed under consideration of the general literature on game typologies and in particular the literature available in the fields of “serious games” and “simulation games”. After screening the literature in the aforementioned areas, we included sources that had a wide scope [18,22,26,28,29] or were relevant to specific aspects [1,25,32,33]. The typology was structured along “dimensions” which included “characteristics” and in some cases “sub-characteristics”. Besides scholarly literature, we used the expert knowledge available among the authors to select, omit, adapt and add dimensions as well as characteristics to the elements suggested in the literature. For example, we omitted the dimension “hardware architecture” from [29] as it is only applicable to a subset of games (i.e., games that are played in a virtual environment), or we added characteristics to the “purpose” dimension of [28], as the three proposed characteristics focused mainly on serious games.
The requirement that the typology needs to be applicable to a large set of games implied that only dimensions and characteristics were included that can be assessed with a reasonable effort, i.e., based on game descriptions. This entailed that aspects such as “participants’ play and learning experience”, or “game design” were excluded from the typology, as they would have required resource intensive acquisition of information from sources such as game-play experience or interviews with game designers or players. The requirement of conceptual consistency implied that the characteristics within a dimension and the sub-characteristics within a characteristic should be on the same level and independent from each other, in contrast to, e.g., [18], where the dimension “format” included characteristics such “role-play/management game” and “video game”, which conceptually are not on the same level and at least partially overlap.
2.2. Mapping Review
Mapping reviews are suitable for providing an overview of a topical area and allow for identifying the quantity and type of contributions in the respective area [34]. As opposed to other review approaches such as “systematic reviews” using PRISMA principles [35], mapping reviews allow for a search process where completeness depends on the scope [36] (p. 94). This is crucial in the case of reviewing games, because publication outlets of games are not limited to scientific articles, which means that the search process cannot exclusively focus on scientific databases as search platforms [15,37]. Mapping reviews are typically performed through the following steps: defining the research objectives, searching contributions, screening contributions, classifying contributions and extracting and mapping data [38]. While we refer to the introduction for the objectives, the next sections describe the search, screening and selection processes that were applied to identify relevant climate games (Section 2.2.1 and Section 2.2.2). Then we describe the classification, as well as the data extraction and mapping processes applied in this study (Section 2.2.3 and Section 2.2.4). Figure 1 provides an overview of the steps performed in this review.
Figure 1.
Steps of the mapping review. SAGSAGA refers to the Swiss Austrian German Simulation and Gaming Association.
2.2.1. Searching for Climate Games
To identify a wide variety of digital and analogue games, we applied a sensitivity-oriented search strategy and used the following resources: relevant previous publications [18,22], Google’s search engine, Web of science, an application platform for mobile phones (Google play store), the newsletter of the Swiss Austrian German Simulation and Gaming Association (SAGSAGA) and personal communication in the author’s network. For the search-based resources such as Google’s search engine, Web of science and the mobile phone application store, the keywords “climate” and “game” in English and “Klima” and “Spiel” in German were applied. The key word search was expanded to German in order to make the results of this study easier to compare with previous studies and thereby update and expand on their findings [18,22].
2.2.2. Screening and Selecting Climate Games
The heterogeneous set of resources used in the search phase (i.e., search platforms with dynamically adjusting search algorithms and search results leading to further results) meant that it did not make sense to structure the screening and selection process using a flow chart, as it is the standard of reviews focusing exclusively on scientific literature [35]. Instead, we applied an ad hoc analysis during the search process and selected games by applying the inclusion/exclusion criteria displayed in Table 1. Games were considered for classification only if they met all three inclusion criteria. The authors involved in the search and screening process discussed critical cases to ensure consistency. If there were no clear arguments for the inclusion of a game in all points listed in Table 1, the game was excluded.
Table 1.
Criteria to include or exclude a game from the review. Games were considered for the review only if they met all of the three inclusion criteria.
The screening for games on search-based resources such as Google, Web of Science and application platforms for mobile phones was carried out until the search results did not reveal relevant contributions among 50 results displayed after the last relevant entry. If the screening did not reveal a game but revealed a resource leading to one (e.g., a platform about games, news articles etc.), we explored further and tried to find more information about that game to include it in the review. The search, screening and selection were conducted from February 2020 until May 2020.
2.2.3. Classifying the Identified Climate Games
The identified climate games, which met the inclusion criteria (Table 1), were classified by applying the climate game typology presented in the result section. The classification was conducted based on the information available about the games, without having played all of them. Ambiguous classification decisions were discussed amongst the authors involved in the classification process, in order to ensure uniformity in the application of the typology.
2.2.4. Extracting and Mapping Data
The data resulting from the classification process was summarized in the form of descriptive statistics and displayed in tables and figures. In order to gain additional information, the data was further processed. Specifically, for selected cases—where entries were not mutually exclusive—it was calculated how many games had entries in only one or several categories of a given dimension. Furthermore, in selected cases, mapping graphs (bubble plots) were created to map dimensions against each other and thereby report on the frequency of games of any combination of characteristics. This allowed, in an illustrative manner, to (i) identify gaps with potentials to be explored by future climate games and (ii) test the potential insights that can be gained through the typology application.
3. Results
In this section, we report on the results of the steps described in the previous section. First, we present the developed climate game typology; second, we provide an overview of the identified games; then, we describe the characteristics of the identified games, and finally, we present mapping graphs of selected dimensions.
3.1. Game Typology
The climate game typology with its dimensions and characteristics is presented in Figure 2, including the sources of its elements, as well as the information on whether the characteristics are mutually exclusive or not. Characteristics are considered as being mutually exclusive, if only one category can be selected per game, while they are considered as being not exclusive if multiple entries for one game are possible. Most of the dimensions are applicable to any game, with the exception of the “topic” and “system level”, where the applicability of the characteristics and the dimension respectively may be restricted to specific contexts, such as climate change. In the following, we introduce each dimension. The references to the sources are provided in Figure 2.

Figure 2.
Typology of climate games. Most dimensions are generic and can be applied to any game, with the exception of “topic” and “system level”, which may be limited to specific contexts. GVO: Government, NGO: Non-governmental organization, N/A: Not available, MMOG: Massively multi-player online games.
The dimension “authorship” classifies a game in regard to the game developers and includes the two characteristics “individual” and “institution” (Figure 2). A game is classified as “individual” if the game developers are not affiliated to any institution. If they are affiliated to an institution, the game is categorized by the following sub-categories: “company” (in the case of a private company), “research group” (in the case of academic institutions), “GOV” (in the case of a governmental organization), “NGO” (in the case of a non-governmental organization) and “other” (if non-above is applicable). Given that a game can be developed by people from multiple institutions, these categories are not mutually exclusive.
The second dimension, “stated purpose”, captures the intention of the game developers regarding the influence of the game on the players. The dimension is divided into seven characteristics: “only entertaining”, “raising awareness”, “learning”, “creating direct impact” (if a game aims at creating a direct impact outside the game environment), “advertising”, “collecting data” and “other”. In the case of “learning”, three sub-categories have been added. “Cognitive” stands for learning content with the mind; “psychomotoric” additionally includes physical action, and “affective” stands for a way of learning in which emotional aspects play crucial role. Considering that game developers can have several goals regarding the impact of the game on the players, this dimension is not mutually exclusive.
“Target audience” describes the group of people who are intended to play the game. Categories here are “general public”, “students”, “professionals” and “other”. As one game can be targeted for multiple groups, this dimension is not mutually exclusive.
The dimension “player interaction” specifies how many players participate in a game and how participants interact. There are three categories: “single-player”, “multi-player” and “MMOG”. The first category stands for games that are played exclusively by one person. The second stands for games that can be played by two or more people. As games in this category can have competitive and collaborative characteristics, the two not mutually exclusive sub-categories “collaboration” and “competition” were included. The third category “MMOG” stands for “Massively Multi-player Online Game” and includes online games that can be played by large numbers of players. MMOGs could be regarded as a special case of a “multi-player” game; however, due to the distinctively different nature regarding interaction in MMOGs, they represent an own category [29]. The categorization between the different types of player interaction is not mutually exclusive, because games can be designed both for single-player and multi-player settings.
“Medium” indicates which media are used to play the game. Categories here are “computer”, “mobile phone”, “board” (if the game includes a physical board), “card”, “space” (if the spatial arrangement of the players or of game elements plays a central role, e.g., in a room or any other indoor or outdoor area), “no medium” and “other”. Because multiple media may be used for playing a game, this dimension is not mutually exclusive.
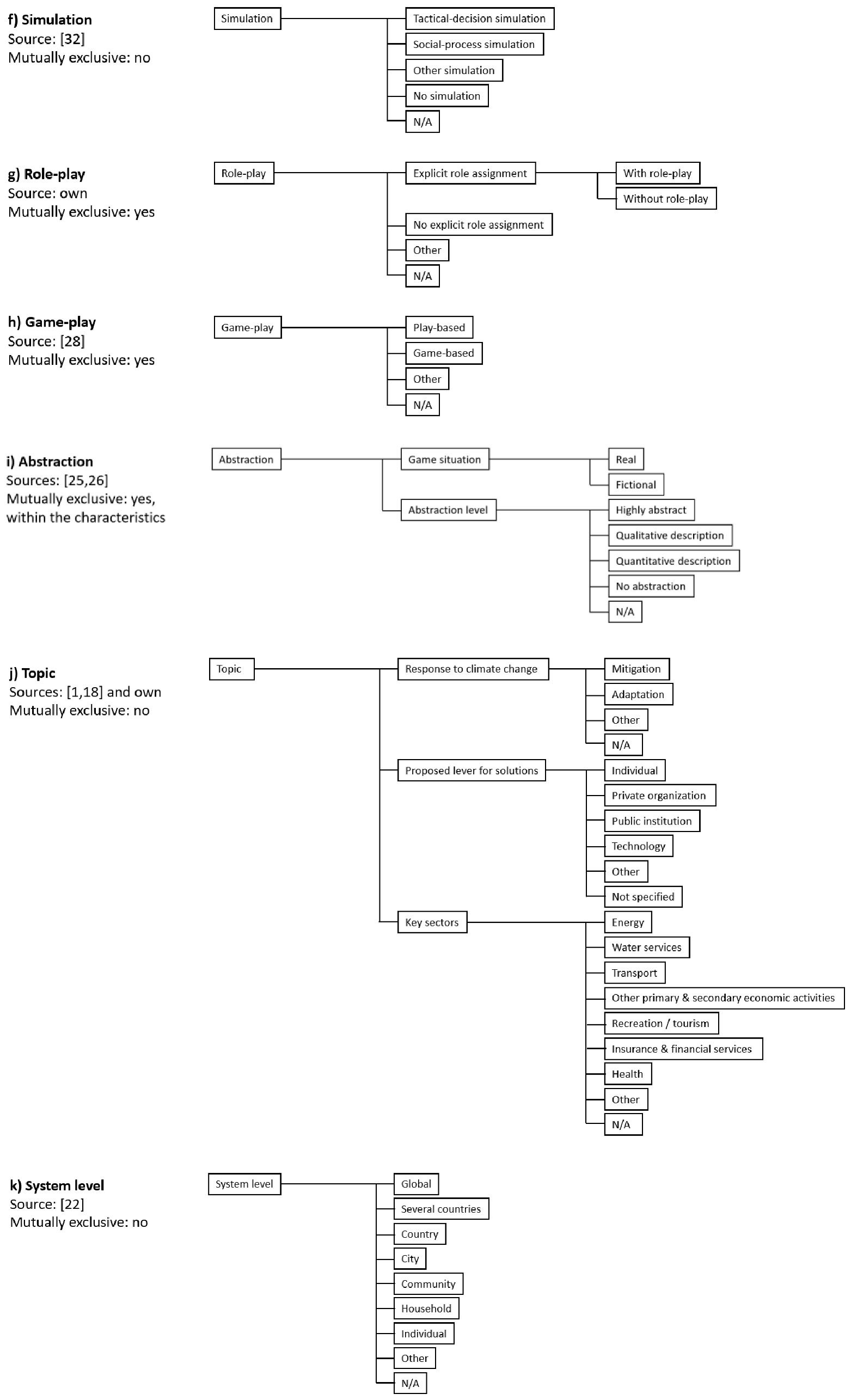
“Simulation” describes the primary momentum that keeps a game going. In this dimension, games are assigning to the four categories “tactical-decision-simulation”, “social-process-simulation”, “other simulation” and “no simulation”. While in the first case, a game is driven by an evolving, challenging problem that is presented to the players and that can be dealt with by planned and tactical action (often in combination with a computer model), the second case captures games where the primary momentum emerges from social interaction of the players within a simulated situation. “Other simulation” is applicable if a game contains simulation elements, but none of the above categories is relevant. “No simulation” applies to games where content is conveyed in a possibly more abstract way not based on a simulation. As games can include both “tactical-decision”- and “social-process”-structures, this dimension is not mutually exclusive.
The dimension “role-play” classifies a game according to the extent to which a player is assigned a specific role in the game. The two main categories are “explicit role assignment” and “no explicit role assignment”. The first category “explicit role assignment” is further divided into the two sub-categories “with role-play” and “without role-play”. If in a game, the players are assigned roles and they interact with other roles, the game is classified as “with role-play”. A game is classified as “without role-play” if players are assigned roles but they do not interact with other roles, e.g., when a player is introduced to a game with “you take on the role of a city planner”, but the actual game play consists of solitary actions in a virtual environment. A game is only classified as “no explicit role assigned” if no role is assigned to a player at all. “Other” is applicable if none of the above category is relevant. In this dimension, characteristics are mutually exclusive.
To define “game-play”, we follow the approach of [28], who operationalize “game-play” by distinguishing whether a game includes explicitly stated goals to be achieved by a player or not. “Play-based” stands for games that include no explicit or “formal” goals for players to achieve. A play-based game can therefore not be “won” or “lost” and often offers explorative game-play. On the contrary, “game-based” stands for games that state one or more explicit goals. “Game-based” games often provide feedback to the players about the goal achievement and can be “won” or “lost”. The characteristics of this dimension are mutually exclusive.
The dimension “abstraction” defines the level of abstraction that the content of a given game entails. It is described by the two main characteristics “game situation” and “abstraction level”. The category “game situation” describes whether the content of a game represents a “real” or a “fictional” situation, e.g., a fictional planet. The classification into “real” and “fictional” situation does not depend on the topic itself but on the way in which the given topic is translated into a game situation. The category “level of abstraction” addresses the degree of abstraction applied to represent a situation in a game. The characteristic is divided into a continuous range that includes the sub-characteristics “highly abstract”, “qualitative description”, “quantitative description” and “no abstraction”. While “highly abstract” stands for games that have no or only a very small reference to a specific situation, games in the second sub-category include a qualitative reference to or description of a situation. In the third sub-category, the description is quantitative. The last sub-category, “no abstraction”, includes games that take place in a specific situation without abstraction. Games can only be assigned to one of the respective sub-categories within each characteristic.
“Topic” classifies games regarding the game content in relation to climate change. First, it defines the “response to climate change” given by the content of the game. Here a distinction is made between “mitigation”, “adaptation” and “other”. Second, games are classified regarding the “proposed lever for solutions” with regard to climate change. There are five possibilities to this: “individual” (if it is explicitly or implicitly proposed that individual people are responsible to take climate action), “private organizations” (e.g., companies), “public institutions” (e.g., governments or the United Nations), “technology” (if the game proposes that technology is a crucial solution to climate change related challenges) and “other”. Because a game can highlight several levers as solutions, this category is not mutually exclusive. The final characteristic in the “topic” dimension is “key sectors”, which defines the sectors that play the most important role concerning climate change in the game. Following the Intergovernmental Panel on Climate Change (IPCC) [1], eight sectors are included, namely, “energy”, “water services”, “transport”, “other primary & secondary economic activities” (including agriculture and other producing industries), “recreation/tourism”, “insurance & financial services”, “health” and “other”. Because several sectors can be represented within one game, the categories are not mutually exclusive.
The dimension “System level” defines the level on which the game takes place. There are eight levels, ordered by scope: “global”, “several countries”, “country”, “city”, “community”, “household”, “individual” and “other”. Because it is possible that a game addresses different levels, this dimension is not mutually exclusive.
In addition to information regarding the dimensions above, “background information” is a collection of different additional facts concerning the games. There are seven categories. “Language” captures whether the game is in English, German or both (not displayed in Figure 2). “Number of participants” tells the minimum and maximum number of participants. “Duration” includes the minimum and maximum hours that are needed to play the game. “Facilitation required” encompasses whether facilitation is required for the game or not, and “availability” tells where and how the game is available. There are seven possible sub-categories for “availability”, namely, “online free”, “online paid”, “offline free”, “offline paid”, “booking of runs/workshops”, “unknown” and “not available anymore”.
3.2. Overview of the Identified Climate Games
The search and screening processes resulted in 115 climate games that matched the inclusion criteria and were classified according to the game typology described above. Table 2 provides an overview of the identified climate games, presented by release year. In the subsequent section, we present a summary of the results. The full table with all games, classifications and access information is available in the Supplementary Materials (Table S1: climate game classification).
Table 2.
List of climate games identified for classification by release year. N = number of games per year.
Figure 3 displays the releases of the identified climate games over time. The earliest two games were released in 1995. After a period with no releases, the mid-2000s mark the beginning of the period where climate games were published at regular intervals. From 2004 onwards, an average of 6.5 climate games were released on an annual base with a peak of 13 games in 2017. For two games, no release year was found (excluded from Figure 3).
Figure 3.
Number of climate games released from 1995 to May 2020.
Of the 115 climate games, 93 were available in English and 36 in German. Facilitation was required for 54 games, while 56 did not need facilitation, and for 6 games no information was available. Fifty-three games were available free, 26 were subject to payment and for 22 games, workshops could be booked. For 18 games, a description was found, while the game itself was not available anymore.
3.3. Characteristics of the Identified Climate Games
Table 3 provides an overview of the results of the game classification process. In the remainder of this section, we describe results that complement Table 3. For example for dimensions with characteristics that are not mutually exclusive, we specify how many games had single and multiple entries.
Table 3.
Overview of the game classification results, N = number of games per category, % = percent of games in the respective category.
Authorship: in terms of authorship, research institutes and private companies were involved in the development of approximately a third of the identified climate games, each. The other categories were involved in fewer cases. The category “other” included authorships such as the media, museums or foundations. Ninety-seven of the 115 climate games were developed by authors belonging to one category (84%), and 18 games were developed from authors belonging to multiple categories (16%).
(Stated) purpose: The majority of climate games (86 games, 75%) were designed with a learning purpose and were classified under the learning sub-categories “cognitive” or “affective”. No game was found that was designed for psychomotoric learning. Creating a direct impact on climate change through game play was the purpose of 3 games (3%). The stated purpose of the game classified as “other” was to foster dialogue between participants. In addition, 38 games (33%) were designed with more than one purpose.
Target audience: The general public and students were the target audience in around half of the identified climate games, while professionals were the target group of 27 games (23%). Thirty-eight games (33%) had multiple target audiences.
Player interaction: The majority of games were classified as “multi-player” (79 games, 69%), whereof 13 games were exclusively collaborative, 17 games were exclusively competitive, and 49 games showed elements of both sub-categories. Three games (3%) were available as a single-player and multi-player variant at the same time, and 1 game was classified as a massively multi-player online game (MMOG).
Medium: All games made use of at least one medium. While 48 games used more than one medium, 34 games were exclusively played on computer, 20 games only in space, 5 only on a board, 4 only mobile phones and 4 only by using cards. Sixty-five games (57%) used either computer or mobile phone, or both.
Simulation: A total of 43 games (37%) used tactical-decision simulations exclusively, 27 games (23%) used social-decision simulations, and 9 games (8%) used a mixture of both. In 29 cases (25%), no simulation was included in the game.
Role-play: In a majority of games, players were assigned a role (73 games, 63%), whereof 46 games included role-play elements, while 27 games did not include role-play. In 37 games (32%), no role was assigned to players.
Game-play: Most of the games were classified as “game-based” (101 games, 88%), while 12 games were “play-based” (10%). For 2 games, no information was available.
Abstraction: The majority of games represented a real situation (81 games, 70%), whereof 47 games were of qualitative, 26 games of quantitative and 1 game of highly abstract nature. Three games contained “no abstraction”. At the other end of the spectrum, 34 games represented a fictional situation (30%), whereof 24 games were of qualitative, 5 games of quantitative and 4 games of highly abstract nature.
Topic: The majority of games focused on climate change mitigation (92 games, 80%), while 24 games (21%) themed climate change adaptation. In terms of levers for climate solutions, 65 games proposed that actors of at least one category should take climate action. Fifty-five games had entries in one single category, while 10 games had entries in several categories. Games proposed public institutions as crucial actors in 42 cases, the individual in 26 cases, private organizations in 14 cases and to technology in 6 cases. At the other end of the spectrum, 50 games did not propose any lever. In terms of sectors represented in climate games, energy was the most prevalent sector addressed in 41 games (36%), while other sectors were less represented, e.g., insurance and financial services in 2 games (2%) and health in 3 games (3%). In 43 cases (37%), no specific sector was represented.
System level: Concerning the system level, games were found on all levels with most of the games being on a global level (29%), followed by city (18%) and several countries (10%). Games on a household level had a prevalence of 7% and on an individual level of 5%. Twelve games addressed more than one level, whereof 4 games addressed two or more levels with at least one level in between. No game covered the two extreme categories, i.e., individual and global, at the same time.
3.4. Mapping of Game Characteristics
In the following, we present a selection of mapping graphs. Figure 4 displays the dimensions “(stated) purpose” vs. “target audience” (left) and “role-play” (right), respectively. “(Stated) purpose” vs. “target audience” reveals that games with pure entertainment goals were developed only for the general public but not for students and professionals. Similarly, all 11 games aiming at awareness raising were designed for the general public; however, some of them were designed for further target audiences (5 for students, 1 for professionals). In contrast, learning is the prevailing goal of games designed for students and professionals: 92% of the 60 games designed for students were designed for cognitive learning and 33% for affective learning. In the case of professionals, 96% of the 27 games were designed for cognitive learning and 41% for affective learning. Few games have been developed to create a direct impact outside the game environment (3 entries). None of them has been targeted at professionals.
Figure 4.
Number of climate games with combined characteristics of the dimensions “(stated) purpose” and “target audience” on the left side and “(stated) purpose” and “role-play” on the right side. The numbers in the brackets indicate the number of games classified in the respective category. ERA: explicit role assignment, RP: role-play, w/o: without, N/A: not available.
The right side of Figure 4 reveals that games with the sole purpose to entertain do not incorporate role-play (“explicit role assignment with role-play”). In contrast, the vast majority of games that aim at affective learning are primarily based on role-play (27 of 31 games). In the case of cognitive learning, role-play is less common (43 games, or 50%), while 15 of these games use no role-play at all (17%), and 25 have no explicit role assignment (29%).
The mapping of “abstraction” vs. “target audience” and “role-play” (Figure 5) reveals that climate games designed for the general public include a higher share of games in fictional situations (47% of 66 games) than games designed for students (20% of 60 games) and professionals (7% of 27 games). In general, few games use either a highly abstract level, or no abstraction. Concerning role-play (Figure 5, right side), it is worth pointing out that all but one role-play games take place in a real situation, and that 1 of 46 games (2%) using role-play elements is played on a highly abstract level.
Figure 5.
Number of climate games with combined characteristics of the dimensions “abstraction” and “target audience” on the left side and “abstraction” and “role-play” on the right side. The numbers in the brackets indicate the number of games classified in the respective category. ERA: explicit role assignment, RP: role-play, w/o: without, N/A: not available, descr.: description.
Figure 6 reveals that most games that assume public institutions to be responsible for climate action play on a global level (57% of 42 games). Games that propose the individual as the main lever for climate action mainly play on levels from the individual to city (88% of 26 games). In the cases of games proposing private organizations and technology as levers, no noteworthy distribution can be identified. Games that play on an individual or household level exclusively assign the responsibility for climate action to the individual.
Figure 6.
Number of climate games with combined characteristics of "proposed lever for solutions" and "system level". The numbers in the brackets indicate the number of games classified in the respective category. N/A: not available.
Regarding media for different target audiences, computers are used in around half of the games in each target audience group (in 48% of 27 games for professionals, 57% of 60 games for students and 55% of 66 games for the general public, Figure 7). One game used mobile phones to address professionals (4% of 27 games), while comparatively more games used mobile phones to address students (12%) and the general public (18%). The shares of games using cards are 21% for the general public, 19% for professionals and 10% for students. Space is used in 78% to address professionals, 50% to address students and 21% to address the general public.
Figure 7.
Number of climate games with combined characteristics of the dimensions “target audience” and “medium”. The numbers in the brackets indicate the number of games classified in the respective category. N/A: not available.
4. Discussion
The objectives of this review study were threefold: (i) identifying climate games that have been released during recent years, (ii) providing an overview of characteristics of the identified games by classifying them according to a newly developed typology and (iii) identifying gaps where future climate games could contribute to solve climate related challenges. To meet the objectives, a game typology was developed and a mapping review was conducted, in which 115 climate games have been identified and classified. In this section, we first discuss the developed climate game typology (Section 4.1), as well as the search and selection process of climate games (Section 4.2). Then, we discuss the results of the game classification (Section 4.3) and the characteristics mapping (Section 4.4). In both sections, we identify gaps where only few games exist. Finally, we draw on the identified gaps and elaborate on potentials for future game development (Section 4.5).
4.1. Game Typology
For this review, we have developed a new climate game typology. Compared to previous studies such as [18,22], the typology includes more dimensions and characteristics. For example, we have introduced dimensions such as “(stated) purpose”, “abstraction”, “system level” or “medium”, which allow for a more detailed overview of climate games. In the following, we discuss how the developed typology meets the requirements outlined in the “Materials and methods” section.
The first requirement of the typology was applicability to a large set of games. Within this review, the typology has been applied to a set of 115 climate games and thereby tested. Table 3 reveals that for most of the dimensions, only few games (5 or less) had to be assigned to the categories “other” and “not available”, respectively. This means that it was possible to assign the vast majority of games to the dimensions and characteristics of the typology, based on the available game descriptions. Regarding the classification process, it is worth noting that ambiguous classification decisions were discussed among the involved co-authors. This allowed uniformity in the typology application for the few instances where this was relevant. Such cases mainly occurred for categories with continuous scales, such as the characteristic “abstraction level” where the boundaries from one sub-category to another are not always clear-cut. This could have been avoided by limiting the typology to dimensions allowing for a clear-cut classification, e.g., the “player-interaction” dimension (Figure 2). However, such a reduction would have considerably limited the potential insights from the application of the typology.
The second requirement of the typology was conceptual consistency, because previous climate game typologies included cases where characteristics were conceptually not part of their dimensions. While inconsistencies are avoided in this typology as far as possible, it was necessary to make compromises during the development process. For example, the characteristic “abstraction level” represents a continuous spectrum, where we considered building the characterizing terms around the antonyms “abstract” and “concrete” or around terms that directly refer to the game. In such cases, we decided to choose terms relating to the game as directly as possible, e.g., by consulting the literature and drawing on our own practical experience in game design. As a result, a typology is now available that is applicable to large sets of games and that assigns characteristics to dimensions as consistently as possible.
While the typology met the requirements of this review study, it became clear, particularly during the application of the typology, that it could be expanded. For example, the binary characteristic “game situation” could be refined to represent the many possible gradations available to game developers to alienate a game step by step from a real to a fictional situation. In addition, the multi-faceted balance between “conveying messages to participants” and “building on participants’ own mental models” could be addressed by additional characteristics. Moreover, the typology could be extended with dimensions and characteristics, for which the classification requires information that is usually not included in game descriptions, such as information regarding the design process, in-game mechanics, or the participants’ play and learning experience.
Furthermore, the typology of this review has been developed specifically for the application to climate games. However, large parts of the typology are generic and can be applied to any game, with the exception of the dimensions “system level” and “topic”. In how far the dimension “system level” is applicable to other games depends on the field of application (Table 3). In regard to “topic”, the dimension can be applied to any game; however, its characteristics are specific to games addressing climate change.
4.2. Identification of Climate Games
Regarding the identification of relevant climate games, it is important to note that the publication of climate games is not limited to scientific databases [37] and that we therefore used a wide variety of platforms and sources in the search process. This led to a heterogonous set of games. Similar to previous studies [15,18,22], games unavailable on the chosen platforms do not appear in the review. This may be particularly relevant for games employed by consultants in corporate contexts, where confidentiality may likely be part of development and application arrangements.
Another limitation of this study concerns the search terms and inclusion criteria. Searching with the terms “climate” and “game”, as well as applying the selection criteria “the application focuses on climate change”, implies that only games with a focus on climate change have been included in the study. Like in previous reviews [18,22], games in areas relevant to climate change mitigation or adaptation such as “energy transition” or “disaster risk reduction” were excluded if climate change was not an explicit topic. Similarly, the inclusion criteria “the application is not oversimplified” implies that applications that potentially could be considered as a game were excluded, e.g., simple quizzes. Finally, it is obvious that the selection of English and German as search languages limited the number of identified games, as additional languages may have led to a larger set of climate games.
Based on the broad, sensitivity-oriented search process using a variety of resources, and on the rigorous application of the new typology, we expect the results to provide a representative overview of the climate games within the study’s scope.
4.3. Characteristics of the Identified Climate Games
In this section, we discuss the results of the typology application for each dimension and highlight gaps that provide potentials for future climate games.
Authorship: In line with previous climate game reviews [18,22], this study found a heterogeneous group of game developers contributing to the existing diversity of climate games.
(Stated) purpose: We found that most climate games were developed for educational purposes. This is well in line with the call for interactive learning methods to increase transformative literacy [4,7]. It is worthwhile noting, however, that “psychomotoric learning” is part of no single game. This may reflect that climate action does often not require psychomotoric skills like other domains, such as medicine, where games are for example used to train surgeons’ movement sequences; see, e.g., [42]. Another result is that only few games were designed to have a direct impact on climate change through play. While it is possible that relevant games have been missed due to the applied search procedure, we see potentials for future games in this category.
Target audience: While all target audiences considered in the typology are addressed by the identified games, the results revealed differences in the prevalence. Compared to “the public” and “students”, “professionals” are less prominent as a target audience. Although this result could partly be explained by the fact that games for professionals are sometimes not published (e.g., for confidentiality reasons), this finding offers a gap for future games.
Player interaction: In terms of interaction, climate games show a great diversity between single- and multi-player games. One finding worth highlighting is that relatively many games include aspects from both competition and collaboration. This may reflect the nature of the mitigation challenge, which involves a common goal that requires collaborative action but at the same time must be met under consideration of partial and often competing interests, see e.g., [43]. Another relevant result is that only one game was classified as massively multi-player online role-play game (MMOG). Although the development of MMOGs can be costly, they offer potentials, which could be further explored in the future [20].
Medium: We found that a variety of media is used for playing the identified games. While about half of the games include electronic devices such as computers or mobile phones, an almost equal amount of games are played in an analogue format and do not use electronic devices. Compared to games that use computers, relatively few games use mobile phones.
Simulation: the results show that both simulation categories, “tactical-decision simulations” and “social-decision simulations”, are used and thus problem-solving aspects as well as social dynamics are covered within existing climate games.
Role-play: A majority of games assigns a role to the players, which is a viable means for participants to take on new perspectives [13]. This is in line with the urge to develop transformative literacy in the context of climate change, where people are required to take on different perspectives in order to understand a system [4].
Game-play: Most identified games were classified as “game-based” and include a specific goal to be achieved, which may on the one hand reflect the situation of climate change having clear goals such as reducing CO2 emissions. On the other hand, this means that most of the games suggest a clear target for players to orient and thereby provide an explicit normative position. Experimenting with “play-based” games may thus offer potentials for future games with less normative guidance.
Abstraction: Regarding the characteristic “game situation”, we found games assigned to both sub-characteristics “real” situation and “fictional” situation. Similarly, most of the “abstraction levels” are represented in the identified games.
Topic: Within the characteristic “response to climate change”, mitigation has a higher prevalence (80% of the games) than adaptation (21%). While this is in line with previous studies [18,22], it may also be influenced by the search criteria. For example, the topic “disaster risk reduction” is relevant for climate change adaptation and is subject of several games; see, e.g., [44]; however, such games are not necessarily framed as climate games and were thus not searched for and selected in this review.
“Proposed lever for solutions” is a characteristic introduced by this review. The results reveal that half of the games propose at least one of the levers to be a solution to climate challenges, while the other half of the games does not. The analyzed games frequently propose institutions and individual people as levers for solutions, while technology only is proposed by 6 games.
The most represented sub-characteristic within the characteristic “key sector” is “energy”, which may potentially be explained by the crucial role the sector plays in decarbonizing our societies [1]. At the other end of the spectrum, “insurance and financial services” and “health” are a topic in only very few games. While this may be partly due to the search criteria (e.g., there exist various games in the field of health [45] that are not related to climate change), it shows that the links between the issues and climate change have potential to be further addressed in games.
System level: the large majority of games addresses one single system level. Only few games address different levels at the same time. For the topic of climate change, which is a phenomenon ranging from the individual to the global level, this seems a crucial gap, given that games are a viable means to make systems tangible and offer the potential to grasp them in their entirety [26].
4.4. Mapping of Game Characteristics
In this section, we discuss the results of the game characteristics mapping and we identify gaps that offer potentials for future climate games.
The two-dimensional maps of the climate game classification, as shown in Figure 4, Figure 5, Figure 6 and Figure 7, provide further insights into the nature of the identified games. For example, Figure 4 shows gaps for the target audience “professionals”, where only 1 game was found with the purpose of “raising awareness” and no game was designed to “create direct impact”. Figure 4 further reveals that a vast majority of games that aim at “affective learning” use role-play elements. This is consistent both with the authors’ experience according to which social interaction is key to emotional learning through games, and with previous studies, such as Breuer [46] or Peters et al. [47]. Breuer finds that role-playing creates a space for experimentation and discovery allowing to look at established positions from different perspectives and to explore and overcome resistance [46], and Peters et al. emphasize the value of simulation and role-playing to gain insights based on own experience [47]. Additionally, Figure 4 reveals gaps worth considering for future games, as no game was found using role-play for “awareness raising” and “creating direct impact”.
The left side of Figure 5, displaying “abstraction” for different target audiences, reveals two gaps worth noting. Firstly, games playing in a “fictional” situation are sparse for the target audiences “students” and “professionals”. Secondly, “highly abstract” games are underrepresented in all categories compared to other sub-characteristics of “abstraction levels”, such as qualitative and quantitative description. The right side of Figure 5 (mapping abstraction and different role-play categories) indicates further gaps. For games with explicit role-play, only 1 game was found in each of the abstraction categories “fictional” situation and “highly abstract”, respectively. This might indicate that game designers believe that a concrete scenario is necessary for a successful immersion into a role. However, abstract or fictional role-playing games offer a great potential to create strong and memorable role-play experiences for the participants [26].
The two-dimensional map with “proposed lever for solutions” and “system level” (Figure 6) suggests that games, where public institutions are proposed as levers for climate action, predominantly play on an international level (global and several countries), while games where the individual is proposed as a lever for climate action are more often played on smaller entities (i.e., from “individual” to “city”). At the first glance, this seems reasonable, because the level of the proposed lever matches the system level. However, Figure 6 also reveals exceptions to this as it includes games where an individual hero travels around the world to solve climate related problems in different countries.
The mapping graph of “target audience” and “medium” (Figure 7) shows firstly, which media are most frequently used for which target audience, and secondly, where untapped potentials of the media could be found for addressing specific audiences. For the target audience “professionals”, for instance, only 1 game for mobile phones was found. Moreover, within the target audience “general public”, the media types “mobile phone” and “space” are underrepresented with only 14 and 12 games, respectively, out of a total of 96 games. This is relevant as these media categories offer great potentials for community-building games, e.g., for people striving for “stronger social connectivity” or “epic scale” [20].
4.5. Potential Areas to Be Explored by Future Climate Games
This review study showed that some characteristics of the typology are frequently found among the identified climate games. Other characteristics, however, are included in only few cases or not yet included at all. In these areas—identified as gaps in the previous two sections—future climate games could contribute to solving previously uncovered, climate-related challenges.
Abstraction plays a central role in game development and, in particular, in the development of simulation games [13]. It is one of the essential “screws” of game developers allowing to influence the participants’ experience in the game. The results of this study suggest, with regard to abstraction, that the relevant potential is not being fully exploited. For example, “highly abstract” games allow players to gain substantial insights into complex systems, e.g., regarding systemic effects [8]. When highly abstract games include well-designed debriefing and transfer parts, they enable effective “gestalt communication” [26]. Alternatively, games playing in fictional situations are well suited to provide a meta-level perspective, detached from the players’ (often pressing) everyday life. This creates a helpful distance to generate and explore possible solutions without prejudice. Thus, experimenting with the level of abstraction in game development is one of the key potentials identified for future games.
The gaps identified in the previous sections suggest that professionals could receive more attention as a target audience of future climate games. In an informal manner, games are used at workplaces for example to recover between tasks [48]. For such situations, games could be designed to raise awareness about climate related issues that are relevant to specific work environments. In a more formal way, games for professionals and in particular decision-makers can support strategy building and decision making; see, e.g., [49]. Games creating a direct impact could be used to test or to roll out new practices in a delineated and limited frame [13,50], or gamification elements could be used to reduce direct and indirect greenhouse gas emissions of institutions. Thus, targeting professionals with games for specific situations is another key potential identified for future games.
Community building and development has been identified as another area with potential for future games. For example, games using “space” as a medium are often lively, memorable events with the potential to create new realities and to connect people beyond the game experience [20]. The same applies for games played synchronously or asynchronously on mobile phones by connecting people, simulation and real life, in joint endeavors linked to climate change issues [51]. MMOGs have the potential to reach out to large and potentially new audiences and foster the sense of community [20]; they could be applied to raise awareness about climate issues or even to solve specific real world problems as well as to reach out to large audiences. Furthermore, “play-based” games enable settings, which are characterized by fewer normative assumptions than the settings of other, “game-based” games. Play-based games would therefore be suitable as platforms for negotiation processes, such as the development and negotiation of transformative target knowledge related to climate change, as urged for by [4].
Future climate games could help bridging the different levels of the climate related challenges, e.g., by putting individual decisions into a global context, as suggested by [51]. Additionally, future games could link relevant topics such as “health” and “insurance and financial services” more explicitly to climate change.
Finally, another vast but underexploited potential is offered by games that make a direct impact outside of the game environment and thereby create an “alternate reality” [20]. While experimentation with such games is still in its initial stages, they could incentivize climate friendly behavior and decisions of people in various societal roles and contexts.
5. Conclusions
Addressing the current climate challenges requires innovative tools allowing people to experience and understand complex issues. This mapping review study aimed at presenting an overview of existing climate games and identifying potentials, where future games could further contribute to support the transition to a climate neutral society.
As a means to classify the identified climate games, we first developed a climate game typology. Compared to previous classification schemes, the typology includes more dimensions and allows for a more detailed classification and analysis of climate games. As we took particular care that the elements of the same category are independent from each other and are on the same level, we also consider it to be more consistent than other existing climate game typologies.
The typology was applied to a rather large set of climate games based on information available in game descriptions. Future studies could gain further and more detailed insights into specific climate games by extending the typology with additional dimensions, e.g., regarding how games were designed, or how the players learn. The application of such dimensions, however, would require additional information, which is typically unavailable in game descriptions. The resource intensive acquisition of such information would most likely imply that the sample size of such a study would be limited to a few games. On the other hand, as the typology is mainly general, its application to other fields could reveal insights in how far the distribution of game characteristics found in this review is specific to climate games or is applicable to games in other fields, as well.
In our review, we identified 115 climate games by applying a search, screening and selection process using various scientific and non-scientific resources. The classification of the identified climate games revealed a variety of existing games with different characteristics. The presentation of classification results in table form (dimension by dimension), as well as in the form of two-dimensional mapping graphs, allowed gaining an overview of the prevalence of game characteristics. This enabled not only to identify areas with many games but also areas with no or few games. Further analyzing and filling these gaps with new games offers the potential to cover additional aspects relevant to the transition to a climate neutral society in the future. New games could include, amongst others, games that generate direct impacts outside the game environment and games that support professionals in specific situations. As the two-dimensional mapping graphs are particularly useful for identifying gaps, it would be interesting to extend and test the approach with maps including more than two dimensions in future studies. This could potentially allow for even more nuanced and specific insights into a set of games.
Supplementary Materials
The following are available online at https://www.mdpi.com/2071-1050/13/4/1997/s1. Table S1: climate game classification.
Author Contributions
Conceptualization, A.G. and M.U.; methodology, A.G. and J.S.V.G.; formal analysis, A.G. and F.X.W.; investigation, F.X.W. and A.G.; data curation, F.X.W. and A.G.; writing—original draft preparation, A.G. and F.X.W.; writing—review and editing, A.G., P.W., M.R.-P., M.U., J.S.V.G. and F.X.W.; visualization, A.G.; supervision, M.U. and P.W.; project administration, A.G.; funding acquisition, P.W. and M.U. All authors have read and agreed to the published version of the manuscript.
Funding
This research was supported by the Swiss National Science Foundation (SNSF) within the framework of the National Research Programme “Sustainable Economy: resource-friendly, future-oriented, innovative” (NRP 73) (grant number 407340_172402).
Data Availability Statement
The data presented in this study are available in “Supplementary Materials”.
Acknowledgments
We thank Lorenz Hilty for his valuable feedback regarding the game typology.
Conflicts of Interest
The authors declare no conflict of interest.
References
- IPCC. Summary for policymakers. In Climate Change 2014: Impacts, Adaptation, and Vulnerability. Part A: Global and Sectoral Aspects. Contribution of Working Group II to the Fifth Assessment Report of the Intergovernmental Panel on Climate Change; Field, C.B., Barros, V.R., Dokken, D.J., Mach, K.J., Mastrandrea, M.D., Bilir, T.E., Chatterjee, M., Ebi, K.L., Estrada, Y.O., Genova, R.C., et al., Eds.; Cambridge University Press: Cambridge, UK; New York, NY, USA, 2014. [Google Scholar]
- IPCC. Summary for Policymakers. In Global Warming of 1.5°C. An IPCC Special Report on the Impacts of Global Warming of 1.5 °C above Pre-Industrial Levels and Related Global Greenhouse Gas Emission Pathways, in the Context of Strengthening the Global Response to the Threat of Climate Change, Sustainable Development, and Efforts to Eradicate Poverty; Masson-Delmotte, V., Zhai, P., Pörtner, H.-O., Roberts, D., Skea, J., Shukla, P.R., Pirani, A., Moufouma-Okia, W., Péan, C., Pidcock, R., et al., Eds.; World Meteorological Organization: Geneva, Switzerland, 2018. [Google Scholar]
- Schneidewind, P.D.U.; Wiegandt, K.; Welzer, P.D.H. Die Große Transformation: Eine Einführung in die Kunst Gesellschaftlichen Wandels; FISCHER E-Books: Frankfurt am Main, Germany, 2018. [Google Scholar]
- Schneidewind, U. Transformative Literacy. Understanding and Shaping Societal Transformations. GAIA 2013, 22, 82–86. [Google Scholar] [CrossRef]
- Schneidewind, U.; Singer-Brodowski, M. Enabling the great transformation: Transdisciplinarity as individual and institutional challenge. In Contributions towards a Sustainable World: In Dialogue with Klaus Töpfer; Schmidt, F., Ed.; Oekom-Verlag: München, Germany, 2014; pp. 189–200. [Google Scholar]
- Moxnes, E.; Saysel, A.K. Misperceptions of global climate change: Information policies. Clim. Chang. 2008, 93, 15–37. [Google Scholar] [CrossRef]
- Sterman, J.D.; Sweeney, L.B. Cloudy skies: Assessing public understanding of global warming. Syst. Dyn. Rev. 2002, 18, 207–240. [Google Scholar] [CrossRef]
- Sterman, J.; Fiddaman, T.; Franck, T.; Jones, A.; McCauley, S.; Rice, P.; Sawin, E.; Siegel, L. Climate interactive: The C-ROADS climate policy model. Syst. Dyn. Rev. 2012, 28, 295–305. [Google Scholar] [CrossRef]
- Meya, J.N.; Eisenack, K. Effectiveness of gaming for communicating and teaching climate change. Clim. Chang. 2018, 149, 319–333. [Google Scholar] [CrossRef]
- Rajanen, D.; Rajanen, M. Climate change gamification: A literature review. In Proceedings of the GamiFIN Conference 2019, Levi, Finland, 8–10 April 2019. [Google Scholar]
- Rooney-Varga, J.N.; Kapmeier, F.; Sterman, J.D.; Jones, A.P.; Putko, M.; Rath, K. The Climate Action Simulation. Simul. Gaming 2019, 51, 114–140. [Google Scholar] [CrossRef]
- Wu, J.S.; Lee, J.J. Climate change games as tools for education and engagement. Nat. Clim. Chang. 2015, 5, 413–418. [Google Scholar] [CrossRef]
- Ulrich, M.; Zemp, M. Führen in Expertenorganisationen—Eine didaktische Perspektive mit praktischer Anleitung. In Experten Führen. Modelle, Ideen und Praktiken für die Organisations- und Führungsentwicklung; Kels, P., Kaudela-Baum, S., Eds.; Springer: Wiesbaden, Germany, 2019. [Google Scholar]
- Duke, R. Gaming: The Future’s Language, 2nd ed.; W. Bertelsmann Verlag: Bielefeld, Germany, 2014. [Google Scholar]
- Katsaliaki, K.; Mustafee, N. Edutainment for Sustainable Development:A Survey of Games in the Field. Simul. Gaming 2015, 46, 647–672. [Google Scholar] [CrossRef]
- Ulrich, M. Games/Simulations About Environmental Issues—Existing Tools and Underlying Concepts. In Proceedings of the 28th Annual Conference of the International Simulation and Gaming Association, Tilburg, The Netherlands, 7–11 July 1997; pp. 301–311. [Google Scholar]
- Capellán-Pérez, I.; Álvarez-Antelo, D.; Miguel, L.J. Global Sustainability Crossroads: A Participatory Simulation Game to Educate in the Energy and Sustainability Challenges of the 21st Century. Sustainability 2019, 11, 3672. [Google Scholar] [CrossRef]
- Reckien, D.; Eisenack, K. Climate Change Gaming on Board and Screen: A Review. Simul. Gaming 2013, 44, 253–271. [Google Scholar] [CrossRef]
- Flood, S.; Cradock-Henry, N.A.; Blackett, P.; Edwards, P. Adaptive and interactive climate futures: Systematic review of ‘serious games’ for engagement and decision-making. Environ. Res. Lett. 2018, 13, 063005. [Google Scholar] [CrossRef]
- McGonigal, J. Reality Is Broken: Why Games Make Us Better and How They Can Change the World; The Penguin Press: New York, NY, USA, 2011. [Google Scholar]
- Romero, M.; Usart, M.; Ott, M. Can Serious Games Contribute to Developing and Sustaining 21st-Century Skills? Games Cult. J. Interact. Media 2014, 10. [Google Scholar] [CrossRef]
- Gerber, A.; Ulrich, M.; Wäger, P. Review of Haptic and Computerized (Simulation) Games on Climate Change. In Proceedings of the 28th Annual Conference of the International Simulation and Gaming Association, Warsaw, Poland, 26–30 August 2019. [Google Scholar]
- Abt, C.C. Serious Games; Viking: New York, NY, USA, 1970. [Google Scholar]
- Crookall, D. Serious Games, Debriefing, and Simulation/Gaming as a Discipline. Simul. Gaming 2010, 41, 898–920. [Google Scholar] [CrossRef]
- Capaul, R.; Ulrich, M. Planspiele—Simulationsspiele für Training und Unterricht, 2nd ed.; Tobler Verlag AG: Altsätten, Switzerland, 2010. [Google Scholar]
- Duke, R.; Geurts, J. Policy Games for Strategic Management. Pathways into the Unknown.; Dutch University Press: Amsterdam, The Netherlands, 2004. [Google Scholar]
- Robson, K.; Plangger, K.; Kietzmann, J.H.; McCarthy, I.; Pitt, L. Is it all a game? Understanding the principles of gamification. Bus. Horiz. 2015, 58, 411–420. [Google Scholar] [CrossRef]
- Djaouti, D.; Alvarez, J.; Jessel, J.-P. Classifying Serious Games: The G/P/S model. Handb. Res. Improv. Learn. Motiv. Educ. Games Multidiscip. Approaches 2011. [Google Scholar] [CrossRef]
- Prieto, R.; Medina, N. A Comprehensive Taxonomy for Serious Games. J. Educ. Comput. Res. 2016, 55. [Google Scholar] [CrossRef]
- Smedstad, S.M.; Sunnanå, L.; Aarseth, E.J. A Typology of Mobile Games. In Proceedings of the DiGRA International Conference: Level Up, Utrecht, The Netherlands, 4–6 November 2003. [Google Scholar]
- Pe-Than, E.P.P.; Goh, D.H.-L.; Lee, C.S. A typology of human computation games: An analysis and a review of current games. Behav. Inf. Technol. 2015, 34, 809–824. [Google Scholar] [CrossRef]
- Gredler, M. Designing and Evaluating Games and Simulations—A Process Approach; Kogan Page Limited: London, UK, 1992. [Google Scholar]
- Lim, D.H.; Yoon, S.W.; Son, S.J.; Park, S. Typology of Learning Outcomes in Cognitive Domain: What Is Said vs. What Is Measured. In Proceedings of the International Research Conference in the Americas of the Academy of Human Resource Development, Indianapolis, IN, USA, 28 February–4 March 2007. [Google Scholar]
- Petersen, K.; Vakkalanka, S.; Kuzniarz, L. Guidelines for conducting systematic mapping studies in software engineering: An update. Inf. Softw. Technol. 2015, 64, 1–18. [Google Scholar] [CrossRef]
- Moher, D.; Liberati, A.; Tetzlaff, J.; Altman, D.G.; The, P.G. Preferred Reporting Items for Systematic Reviews and Meta-Analyses: The PRISMA Statement. PLoS Med. 2009, 6, e1000097. [Google Scholar] [CrossRef]
- Grant, M.J.; Booth, A. A typology of reviews: An analysis of 14 review types and associated methodologies. Health Inf. Libr. J. 2009, 26, 91–108. [Google Scholar] [CrossRef]
- Stanitsas, M.; Kirytopoulos, K.; Vareilles, E. Facilitating sustainability transition through serious games: A systematic literature review. J. Clean. Prod. 2019, 208, 924–936. [Google Scholar] [CrossRef]
- Petersen, K.; Feldt, R.; Mujtaba, S.; Mattsson, M. Systematic Mapping Studies in Software Engineering. In Proceedings of the 12th International Conference on Evaluation and Assessment in Software Engineering, Bari, Italy, 26–27 June 2008. [Google Scholar]
- d’Aquino, P.; Bah, A. Land Policies for Climate Change Adaptation in West Africa:A Multilevel Companion Modeling Approach. Simul. Gaming 2013, 44, 391–408. [Google Scholar] [CrossRef]
- Valkering, P.; van der Brugge, R.; Offermans, A.; Haasnoot, M.; Vreugdenhil, H. A Perspective-Based Simulation Game to Explore Future Pathways of a Water-Society System Under Climate Change. Simul. Gaming 2013, 44, 366–390. [Google Scholar] [CrossRef]
- Lebel, P.; Sriyasak, P.; Kallayanamitra, C.; Duangsuwan, C.; Lebel, L. Learning about climate-related risks: Decisions of Northern Thailand fish farmers in a role-playing simulation game. Reg. Environ. Chang. 2016, 16, 1481–1494. [Google Scholar] [CrossRef]
- Velazquez-Pimentel, D.; Hurkxkens, T.; Nehme, J. A Virtual Reality for the Digital Surgeon. In Digital Surgery; Atallah, S., Ed.; Springer International Publishing: Cham, Switzerland, 2021; pp. 183–201. [Google Scholar] [CrossRef]
- Patt, A. Beyond the tragedy of the commons: Reframing effective climate change governance. Energy Res. Soc. Sci. 2017, 34, 1–3. [Google Scholar] [CrossRef]
- Solinska-Nowak, A.; Magnuszewski, P.; Curl, M.; French, A.; Keating, A.; Mochizuki, J.; Liu, W.; Mechler, R.; Kulakowska, M.; Jarzabek, L. An overview of serious games for disaster risk management—Prospects and limitations for informing actions to arrest increasing risk. Int. J. Disaster Risk Reduct. 2018, 31, 1013–1029. [Google Scholar] [CrossRef]
- Wang, R.; DeMaria, S.J.; Goldberg, A.; Katz, D. A Systematic Review of Serious Games in Training Health Care Professionals. Simul. Healthc. 2016, 11, 41–51. [Google Scholar] [CrossRef] [PubMed]
- Breuer, F. Playing in the narrative space. In Why Do Games Work; In Search of the Active Substance; de Caluwé, L., Hofstede, G.J., Peters, V., Eds.; Kluwer: Deventer, The Netherlands, 2008; pp. 117–129. [Google Scholar]
- Peters, V.; van de Westelaken, M. The management approach: Thinking in systems. In Why Do Games Work; In Search of the Active Substance; de Caluwé, L., Hofstede, G.J., Peters, V., Eds.; Kluwer: Deventer, The Netherlands, 2008; pp. 64–151. [Google Scholar]
- Reinecke, L. Games at work: The recreational use of computer games during working hours. Cyberpsychol. Behav. Impact Internet Multimed. Virtual Real. Behav. Soc. 2009, 12, 461–465. [Google Scholar] [CrossRef]
- Mayer, I.S. The Gaming of Policy and the Politics of Gaming: A Review. Simul. Gaming 2009, 40, 825–862. [Google Scholar] [CrossRef]
- Wenzler, I. Is your simulation game blue or green? In Why Do Games Work; In Search of the Active Substance; de Caluwé, L., Hofstede, G.J., Peters, V., Eds.; Kluwer: Deventer, The Netherlands, 2008; pp. 41–49. [Google Scholar]
- Ulrich, M. Gaming, the Language to Shape a Sustaibale Future—A Journey from 1974 to 2054. In Back to the Future of Gaing; Duke, R., Kritz, W.C., Eds.; wbv Bertelsmann Verlag: Bielefeld, Germany, 2014. [Google Scholar]
Publisher’s Note: MDPI stays neutral with regard to jurisdictional claims in published maps and institutional affiliations. |
© 2021 by the authors. Licensee MDPI, Basel, Switzerland. This article is an open access article distributed under the terms and conditions of the Creative Commons Attribution (CC BY) license (http://creativecommons.org/licenses/by/4.0/).







