Abstract
Aviation and climate change are often associated. The effects of climate change have increasing impact on the safe operation of airports. Due to both climate and weather conditions changes, airport winter maintenance is a significantly important activity of airports, especially in areas where a harsh winter season is expected. Continuous optimization of airport winter maintenance processes is necessary. The aim of this article is to present a possible way to optimize maintenance processes using simulation tools. The team of researchers identified key factors that are necessary for the application of the optimization. The article presents a procedure designed for safe handling of one of the model situations in winter maintenance of airports. The model of simulation defines critical points in the maintenance procedures designed for maintenance optimization using the data obtained from an international airport. Based on the determination of critical points of the maintenance procedures processed using a Gantt chart, the authors analyzed the differences of the performed procedures applied in the airport. The result of applied research is the identification of the next critical points in the simulation that may potentially represent critical activities of the winter maintenance procedure and have an influence on their optimization.
1. Introduction
Manifestations of winter weather are one of the prominent reasons for operating irregularities. They have a direct impact on the safety of airport operations. To prepare the airport for these extreme manifestations of winter weather, a well-developed winter maintenance plan is required, as well as constant cooperation between the different departments of the airport. However, as a result of global warming, ensuring these aspects does not guarantee successful coping with a winter weather event. As an example, we can mention the polar vortex in February 2019. A polar vortex is an extremely cold air region with temperatures below 40 °C hit the states of North America. This situation drastically influenced life in the affected countries, but it mainly affected transport infrastructure. Air transport was destabilized, major hub airports closed, and more than 1500 flights cancelled due to justified concerns that it would not be possible to ensure operational safety [1]. Climate change is expected to increase or decrease average temperatures at all airports, and in some cases significantly increase the frequency and severity of extreme winter events [2]. Based on this prediction, it is essential to improve operational procedures of airports, especially in the area of winter airport maintenance [3].
During the processing of these procedures, it is necessary to consider several factors such as geographical location of the airport and its available equipment. Given the fact that the funds available to regional airports are significantly lower, managing these entities in an even more severe winter environment becomes more challenging [4]. Ensuring safe and smooth air traffic, therefore, depends on timely and correct decisions made not only by the airport management but also by the managers of the organizational unit responsible for winter airport maintenance. Weather shocks often influence stable functioning of transportation systems [5]. Such sudden weather fluctuations, such as snowstorm, have the greatest impact on air transport. The airport, as a link between the sky and the ground, is one of the most vulnerable elements in the air transport process [6]. Continued efforts to improve the quality of observation, forecasting, and decision support services are driven by the increasing impact of hazardous weather events and by the society in which these events are increasingly impacting [7]. These situations usually result in operational irregularities and, in worst cases, cancellation of the flights. Such operational irregularities will cause financial losses to the airport as well as to the air carriers and will usually damage the reputation of the stakeholders. In some cases, a so-called “domino effect” may occur when the cancellation of a scheduled flight can cause problems at the airport at its destination (the result of every single delay is disruption of a flight schedule of subsequent departures waiting for the delayed plane and its crew). This is the reason why these weather events have a significant impact on airport performance, and its limitation can lead to seriously delayed operations [8].
Continuous advances in the scientific field of climate change observation provide a deeper understanding of the natural variability of the earth’s climate system, as well as the probability of the system responses on human and natural impacts. The consequences of climate change for the environment and society will depend not only on the response of this system to changes but also on the way how humanity will react through changes in technology, lifestyle, and many other aspects [9]. Most airport operators rely largely on weather forecasts. At the onset of an incoming winter storm event, they plan their operations thoroughly, and according to real-time weather observations, they adjust their plans as the event unfolds. An airport’s winter operation capabilities are infrequently questioned, except when they are overwhelmed by a powerful winter storm event and the impacts affect the airport, its stakeholders, and the passengers [10]. The airport capacity of numerous runway systems at a large hub airport is often determined by how many runways are currently available for simultaneous use [11]. One of the most important factors when determining airport capacity is runway configuration. This configuration depends on airport operator constraints and surface congestion. The influence of the weather plays an important role in the congestion of the airport runway (RWY) [12]. Each airport has a limited number of resources, human resources, and materials to deal with these situations. The provision of these funds is the responsibility of airport management. Therefore, at most airports, management meetings with stakeholders must be organized before the beginning of the winter season. These meetings discuss the number of resources that will be provided for the winter season to the extent that it can be managed as safely as possible. A well-planned budget needs to be set, as the provision of these funds may have a significant impact on the financial situation of the airport [13]. This is important particularly in the light of increasing cost pressures for aviation stakeholders, as there is a rising interest in moving toward structured contingency planning and therefore, finding ways to figure out in advance and contain negative impacts of poorly planned budgets [14].
The elemental principle is to rather buy more material than less. In case of insufficient supply of material to the airport, the probability of an unmanageable situation increases exponentially. Climate change will not only complicate the ensuring of a smooth and safe operation of the airport during winter, but it will also have a major impact on airports located mainly in coastal areas. Many of these areas are vulnerable to climate change and its manifestations such as sea-level rise. Some airports take the opportunity to implement climate-resistant airport planning [15]. In the event of a flood or tsunami, these airports are virtually unprotected. That is why in recent years, the effort has been to secure airports in coastal areas against these disasters. Climate change affects extreme weather events resulting in disasters. This requires urgent action concerning risk management while respecting the constraints and challenges in addressing this issue and its impact [16,17]. All these events can critically endanger not only the airport’s infrastructure but also its smooth and safe operation [18]. Ensuring operational continuity is a key task for airport management [19]. One of the ways to solve the problem is to manage the risk [20,21]. For this, the airport must have relevant information, stated procedures of risk management, and a quality information system, especially in terms of winter maintenance (WM). This is achievable through continuous scientific and technological progress. A quality airport information system can process and evaluate vast amounts of data and therefore give the airport the advantage of time. The airport is then able to prepare for the situation in advance [22]. Other improvements can be made through refining process execution, which will provide better predictability for each step, improving on-time performance [23,24]. The information system and its users apply various forecasting methods when processing data. Forecasting methods have been used in aviation for a long time and as such represents an important tool for data processing and interpretation [25]. Several prognostic algorithms have been developed over the past decade, the main task of which was to facilitate data processing, streamline data analysis, and improve interpretation. Multiple countries have set up specialized meteorological centers to monitor the evolution of climate change and document their impact on aspects of everyday life. As aviation is often attributed to contributing to climate change due to emissions, specialized centers for the collection, analysis, and interpretation of meteorological data usable in aviation have also been set up [26,27]. Less attention was paid to the development of models specialized in operational procedures for performing airport-specific activities [28,29]. Operation of an airport represents a set of several complicated activities requiring full personnel provision and even a minor mistake may be a consequence of a flight delay [30,31]. For this reason, the simulation of the processes and activities performed at the airport allows their optimization by identifying the critical elements affecting the smoothness and safety of air transport. This article describes procedures of simulation specially created by the authors for the winter maintenance activities of the Košice International Airport.
2. Materials and Methods
In the process of elaborating a winter maintenance plan and operating procedures for individual situations that may occur in winter, the airport must have the necessary information. Obtaining and interpreting such data is a complex process. As a part of the preparation of the airport winter maintenance plan, management is mainly guided by statistics from previous years to determine the likelihood of occurrence of individual situations. Specially designed algorithms, as shown in Figure 1, are used to process such quantum of data. Each algorithm then generates a specific operational output that provides the necessary information needed to plan [29]. Most airports have their own meteorological office or meteorological center. They have the task of processing weather forecasts so the airport can prepare the means to handle the situation in an appropriate timeframe. In the case of such a forecast, where time plays an important role (the time range is between hours or days), good operational plan preparation is essential. Data from the three base sources are applied for a quality airport information system that is used to ensure winter airport maintenance.

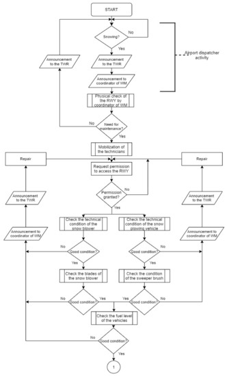
Figure 1.
Designed algorithms for winter airport maintenance procedures (own design), WM—winter maintenance, RWY—runway, TWR—traffic control tower.
The first data source is the meteorological office mentioned before, which is located either directly at or near the airport. Not every such office has the technical equipment to process and evaluate all available data, so a central office with state-of-the-art equipment is set up within the geographical distribution of airports. It can process all available data and send the required output back to the airport immediately. Subsequently, based on the processed meteorological data and operational requirements, the relevant organizational unit can ensure the required amount of equipment, resources, and human resources for a specific time. The second data source is satellite imagery of the geographical area. The satellites take measurements in different layers of the atmosphere and the obtained data is then sent to the appropriate satellite control center. The third source of information are statistical outputs of weather forecasts. After collecting, analyzing, and evaluating the data, the airport has the necessary information to manage on-time and quality work activities for any situation, whether it is a heavy snowfall or drizzle (the air traffic control tower-TWR). A designed flowchart based on the analysis of the three data sources for winter maintenance (WM) procedures is listed in Figure 1.
Specifically, procedures designed in Figure 1 describe the ensuring of the steps of operability of the runway (RWY) in the event of heavy snowfall. At most of the airports, the observation of a situation that may result in a reduction of safety and continuity of operations at the airport is the responsibility of the airport dispatcher. The meteorological office, which informs the airport dispatcher of this fact in case of specific conditions, is intended to monitor the conditions of ice formation. It will send the information to the WM coordinator, who is also responsible for ensuring the operability of the airport runways. The airport’s response to a specific situation, such as heavy snowfall, depends on many factors. The primary factor is the readiness of the airport, based on the quality information system of winter maintenance management. Another factor is the availability of resources, the amount of heavy equipment, and the number of staff on duty. These factors should play a priority role in decision-making.
The primary responsibility for observing snowfall lies with the airport dispatcher. They can observe the snowfall with their own eyes or with the help of the information system for winter airport maintenance (mainly based on the forecast from the meteorological office). After observing snowfall, it is necessary to inform the airport tower (the air traffic control tower—TWR) and the coordinator of winter maintenance. The airport tower will therefore be able to inform the air traffic about this fact. Since the announcement of the snowfall to the coordinator of winter maintenance, the responsibility for ensuring the operability of the runway is passed solely to them and their subordinates. Based on the obtaining of the information, the coordinator of the winter maintenance shall immediately perform a physical check of the runway and evaluate its condition. If the runway maintenance is not necessary, they must notify the airport tower. If maintenance is needed, the coordinator will mobilize technicians on duty. They ask the airport tower for permission to enter the runway (RWY). If permission is granted, technicians must check the immediate condition of the vehicles. This includes visual inspection of technical condition of the vehicles and the condition of operating fluids. If any shortcomings are found during the inspection (even if preventive maintenance is performed on a regular basis), this must be reported to the winter maintenance coordinator and the airport tower. At the same time, the identified failure must be remedied immediately (so-called corrective maintenance activities). If the result of the condition inspection is satisfactory, the vehicles will move to the runway. The runway length of Košice airport is 3.1 km. Since the algorithm was designed to optimize this process for Kosice International Airport, all these procedures were discussed with both the coordinator of winter maintenance and the technical staff.
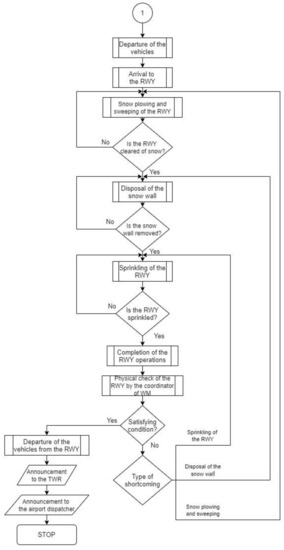
Upon arrival on the runway, the process of ensuring the operability of the runway begins. It begins with plowing snow from the runway and brushing it. The plowing is performed evenly from one threshold of the track to the other, from the central axis of the runway to the outside. The operation is repeated until the runway is in satisfactory condition. Plowing always creates a snow wall. It is a buildup of snow on the sides of the runway. This snow wall must be removed with a snowblower. This step is inevitably important because a snow wall would compromise the safety of the landing process and may also cover the runway lights. Eventually, a cleaned runway is secured by sprinkling. This will ensure the necessary adhesion and friction to ensure the braking effect of the runway. Urea concentrates or another chemical agent is used for this purpose. The runway is not sprinkled with salt because it causes corrosion of the concrete from which the runway is mostly made of. After completion of these activities, the coordinator of winter maintenance must re-perform the physical inspection of the runway to evaluate its operability. In the case of an unsatisfactory condition, it is necessary to correct it according to the type of shortcoming. If the coordinator evaluates the operability of the runway as satisfactory, the vehicles will leave the runway. The established fact is reported by the coordinator of winter maintenance to the airport tower and to the airport dispatcher. The whole process is very complex and requires constant cooperation between the airport’s departments.
To test the functionality and correctness of the maintenance procedures for specific input data—maintenance activities (procedure’s activity number, marked PNi; (i = 1, 2, … n; n = 19), we used Microsoft Excel with created source tables containing time data of duration of individual activities PNi as well as calculation of the resulting times of the entire time of winter maintenance duration. The results of simulation were illustrated by a Gantt diagram which, enables observance of keeping the planned succession of activities, time of their commencement and completion, as well as total time of the maintenance duration.
3. Results
For the application of the procedures, it was necessary to make measurements at the Košice International Airport, as the algorithm was designed specifically for the winter maintenance of this airport. During the winter period, measurements were taken of the time needed to successfully ensure the operability of the runway in the event of snowfall. During the measurements, several coordinators of winter maintenance took turns in the operation, allowing additional factors such as differences in duration of individual workers´ activities to be tracked (because of the different practical experiences of the coordinators). During the measurements, ensuring the operability of the runway was carried out by all available technical staff on duty under the guidance of the coordinator of winter maintenance, the same number of vehicles and equipment was used.
The individual activities PNi; (i = 1, 2, … n; n = 19) were carried out in accordance with the following operating procedures described in the Košice Airport Operations Manual.
During the time duration measuring of these activities, it was found out that the performance of activities was affected mainly by differences in maintenance coordinators´ experience. To process the data, total time necessary to end each activity t(PNi) was used because the reaction times of coordinators were different. From the measured values, average values of each activity time duration were calculated (PNi). The basic assumption was that PNi activities, described in the algorithm in Figure 1, follow each other, i.e., a following activity cannot start until the previous action has not ended, as shown in Table 1 and Figure 2.
Table 1.
Values used in sequential simulation.
Figure 2.
Sequence of maintenance activities PNi (own design of Gantt chart), PNi—procedure’s activity number.
The simulation was repeated using the same average duration time but using parallel activities PN6 and PN7, and PN8 and PN9, as shown in Table 2 and Figure 3, determined by maintenance coordinators based on the results of the previous sequential simulation.
Table 2.
Values used in parallel simulation.
Figure 3.
Parallel Gantt chart for maintenance activities PNi modelling (own processing).
The resulting simulation time duration with the application of the designed algorithm was 119 min. The results are graphically processed using the Gantt chart in Figure 3. Some activities (PN6 and PN7; PN8 and PN9), as appropriate, can be paralleled as shown in the Gantt chart, which is used to graphically illustrate the scheduled sequences of each activity clearly defined over time, particularly concerning the exact start time and duration.
The resulting difference in time duration between sequence simulation and parallel simulation is 12 min. The main difference is that the individual actions in the parallel simulation are carried out synchronously, while in the first simulation, the actions were performed in sequence, and the next action cannot begin until the previous one has finished. From the point of view of exactly defined start time and duration of activities, we defined the model as a dynamic discrete model. The given simulation model represented by the Gannt chart can be easily simulated in the Microsoft Excel spreadsheet environment using tables where individual input values are parameterized by random values from a predefined range ±25% (variance determined by the airport management), without the use of a special simulation program, as shown in Figure 4.
Figure 4.
Simulation of critical activities of parallel sequence (own processing).
It is evident from Figure 4 that critical activities are PN5 (Request permission to access the RWY) and PN14 (Snow plowing and sweeping of the RWY), which represent the result of simulation of average values for each PNi activity in variance ±25%. Colorful marking graphically shows the possible status variants of simulated process activities (green color—working activities and yellow—blocked activities. PN8 activity “Check the blades of the snow blower” is blocked in the simulation model).
4. Discussion
Based on the result analysis of performed simulations, we found out that, with the help of an algorithm, the total time necessary to ensure the runway operability during snow events can be reduced on average by 12 min. The reason is as follows. As part of the measurements at the airport, the activities were carried out exactly according to the operating procedures set out in the airport operations manual. It describes the performance of activities sequentially, so the next activity cannot begin until the previous one is completed, especially if there is active air traffic at the airport. In such a situation, many times the coordinator of winter maintenance and their team have only a limited time window available to ensure the runway operability. Take-off and landing are the most critical phase of the flight. It is therefore necessary to ensure the braking effects of the runway. Of course, air traffic safety is of paramount importance in aviation, so even exceeding the time window is acceptable if the situation requires (stated ±25% of variance). If the airport has only one runway, air traffic is suspended. This may result in delayed flights and subsequent financial penalties. If the maintenance activities are performed sequentially, this has a clear impact on the overall duration of the process. This is also evidenced by an average sequence simulation duration time of 131 min.
After the application of the parallel simulation of the designed algorithm, as shown in Figure 1, the total duration of winter maintenance activities was reduced on average to the value of 119 min. This reduction of overall time duration was achieved thanks to certain individual operations performed parallelly. These are activities of inspecting the technical condition of vehicles and their individual components. If these activities are performed simultaneously, the duration of the whole process is optimized. Within the sequential and parallel performance of maintenance activities, 350 simulations were performed. Average values were achieved under optimal conditions, under which measurements of the process were also made at the airport. If additional parameters were considered in the simulation, the variance of the values would widen significantly. One of the main parameters is the availability of vehicles and equipment (it depends on the efficiency of planned maintenance).
Human factor had the most significant effect on the variance of values. The number of technicians on duty significantly affects the duration of each activity. Although the number of workers is planned in such a way that the optimal number of workers is always ensured, there may be situations where workers are scarce. This will extend the duration of the whole process. Based on the total number of 350 simulations performed, human factors may increase the duration time of the overall process to a maximum value of 148 min for a sequential simulation and to a maximum value of 136 min for a parallel simulation of total maintenance activities. From the resulting values of the total process duration of parallel simulation (out of 350 simulations), we selected 10 simulations of maintenance processes, whose duration times were the most frequent out of total process simulation times, as shown in Figure 5. It is the overall duration of each simulation depending on the input values, and the duration of each individual winter maintenance activity in accordance with the operational procedures in the Airport Operations Manual. Individual combinations of the input values were generated within ±25% of the calculated mean duration value of each activity obtained from the originally measured values.
Figure 5.
Duration times of the most frequent total process simulation times (each color, from bottom to top represents mean values of each PNi—for most frequent process simulation times, e.g., red color is PN19).
Another influence of the human factors on the course of the whole process depends on the experience of individual coordinators. Although the process was carried out in accordance with the approved working procedures, by virtue of the practice, every winter maintenance coordinator transferred their long-term experience to the whole process. Therefore, slight deviations were observed in the processes. Similarly, the duration of the physical inspection of the runway was individual for each coordinator, as was the reaction time required to decide about maintenance necessity. Continuous cooperation between the airport departments responsible for ensuring the operability of the runway is another aspect of the human factors affecting the overall length of the process (PN5), as shown in Figure 4. Cooperation must always be ensured, and the facts established must be circulated between departments without delay. Another important part is the cooperation with the airport’s committee. The coordinator of winter airport maintenance, as a part of this committee, is responsible for information exchange between the committee and airport departments, especially the department that they are responsible for. The formation and proper function of an active “snow committee” are essential at any airport that experiences snow and ice events, no matter the frequency of them. At its minimum, the snow committee should conduct pre-seasonal meetings and planning, along with meetings during the winter season. These meetings are necessary for the formulation of a workable document, which will be the foundation for the successful implementation of the airport’s snow plan.
The coordinator of winter airport maintenance, as a person from the field, is an inevitable indispensable part of the committee, as they are involved in planning the budget to ensure the equipment and technology needed to successfully handle snow and ice events. The committee is guided by their knowledge.
Based on the Gantt chart analysis, we determined the critical path in the simulation using the proposed model. In parallel simulation operation, as shown in Table 2, a critical activity is to inspect the technical condition of vehicles and their components (PN6, PN7, PN8, and PN9). If the status is evaluated as unsatisfactory during parallel operations, it is necessary to wait for the failure to be corrected for the successful continuation of the algorithm. The duration of the inspection again depends on the number of workers on duty. The longest activity is the snow plowing and brushing of the runway itself (PN14), as shown in Figure 4, which also depends on the number of vehicles used. However, the number of vehicles is always optimal, since each airport has a certain number of reserve vehicles at its disposal based on the category of the airport. An important activity is the correction of the vehicle’s failure found during the inspection. This is set at 12 min, which is the upper limit of the repair time duration. This value was considered in the simulations, but it is more complicated in the real environment. The need for repair during this inspection of the technical condition of the vehicle (corrective maintenance) arises only in exceptional cases. The technical check prior to the commencement of the process of ensuring the operability of the runway is rather a formal matter that results from operating procedures. Vehicles and their components should always be in a satisfactory condition. Ensuring this condition is the responsibility of the technicians performing periodic inspections of the vehicles, components, and equipment of the airport. In the real environment, the duration of the repair is 0 min, but in the application of the algorithm and during the simulation, we used the value of 12 min. The simulation therefore also considers the possibility of this exceptional situation where a repair is necessary. In a real environment, the total process time duration is reduced by this value whenever the algorithm is applied.
5. Conclusions
For the process validation in Figure 1 and verifying the simulation using the Microsoft Excel tool, another tool was applied—Plant Simulation from Tecnomatix module of Siemens digital factory, as shown in Figure 6. By running the simulations in Plant Simulation software, according to the sequence of the designed algorithm (with imported source tables containing the same time data of each PNi activity duration), we verified the calculation of the resulting time of winter maintenance process total time duration. Based on the same parameterization of input values, by selecting random values from the chosen range ±25% and the sufficient number of simulated calculations (350), we achieved the total time duration of the maintenance process as by simulation in the Microsoft Excel environment. At the same time, in the Plant Simulation program, we used the simple statistics display (resource statistics) of selected operations through graphs and report advanced tools, as shown in Figure 4, where it was verified that critical activities (from a quantitative point of view—the longest operation times) are PN5 and PN14, which affect the resulting winter maintenance process time duration the most. By inspecting individual partial operation times (by analysis from the Gantt diagram) and research of validated results using the experiment manager function, we have succeeded in the identification of critical activities, which, despite taking account of the human factor influence, affect the winter maintenance process time duration the most.
Figure 6.
Verifying the simulation results using Plant Simulation techniques.
Tecnomatix Plant Simulation (TPS) is a simulation tool by means of which it is possible to effectively model critical elements present in modern operation and industrial systems during their whole life cycle [32,33,34]. The modelling itself runs in a discreet time and by using it, it is possible to design various scenarios (in our case sequential and parallel simulation process—Figure 6) of winter maintenance processes and to choose the most optimal one with the view of total consumption of material, time, and operation costs [35,36].
Using this TPS software for further research in aviation transport can be characterized in two areas. The first area of the possible plant simulation use is in the processes of planned vehicle maintenance optimization. Its system environment creates hierarchical object-oriented models enabling the management of libraries and objects, integration, automatic analysis of simulation results, and even the generation of reports in a world-wide spread HTML format [36,37].
The second area of future research focus using TPS aims at the support of decision making of operation process management, which is possible by means of principal properties of TPS—its modularity, integrity—to be used for the optimization of employee status at the airport, mainly in this time of the COVID-19 pandemic.
Author Contributions
All co-authors contributed to the completion of this article. Conceptualization, H.P.; methodology, P.K., M.H., and J.G. equally contributed to writing the original drafts; P.Š., and J.L. contributed to the data collection, analysis, and validation; J.G., H.P., and M.H. equally contributed to the review, editing of the paper, and the final revision. All authors have read and agreed to the published version of the manuscript.
Funding
This work was supported by Milan Loksik from the company SOVA digital.
Institutional Review Board Statement
Not applicable.
Informed Consent Statement
Not applicable.
Data Availability Statement
Data sharing not applicable.
Acknowledgments
This contribution is the result of the projects implementation: APVV No. 19-0367 “Framework of the Integrated Process Safety Management Approach for the Intelligent Enterprise” and APVV-18-0248 and APVV-15-0527 and the VA No. 019/2019/1.1.3/OPVaI/DP with the ITMS code 313011T557 projects.
Conflicts of Interest
The authors declare no conflict of interest.
References
- Winter of discontent: The impact of climate change on the aviation industry. Available online: https://www.airport-technology.com/features/featurewinter-of-discontent-the-impact-of-climate-change-on-the-aviation-industry-5920321/ (accessed on 10 January 2020).
- Coffel, E.; Horton, R.M. Climate Change and the Impact of Extreme Temperatures on Aviation. Weather. Clim. Soc. 2015, 7, 94–102. [Google Scholar] [CrossRef]
- Terkaj, W.; Tolio, T.; Urgo, M. A virtual factory approach for in situ simulation to support production and maintenance planning. CIRP Ann. 2015, 64, 451–454. [Google Scholar] [CrossRef]
- Merkert, R.; Mangia, L. Management of airports in extreme winter conditions—some lessons from analysing the efficiency of Norwegian airports. Res. Transp. Bus. Manag. 2012, 4, 53–60. [Google Scholar] [CrossRef]
- Borsky, S.; Unterberger, C. Bad weather and flight delays: The impact of sudden and slow onset weather events. Econ. Transp. 2019, 18, 10–26. [Google Scholar] [CrossRef]
- Fera, M.; Abbate, R.; Caterino, M.; Manco, P.; Macchiaroli, R.; Rinaldi, M. Economic and Environmental Sustainability for Aircrafts Service Life. Sustainability 2020, 12, 120. [Google Scholar] [CrossRef]
- Nuottokari, J. Improving Meteorological Information to Air Transport. Licentiate Thesis, University of Helsinki, Helsinki, Finland, 30 November 2017. [Google Scholar]
- Schultz, M.; Lorenz, S.; Schmitz, R.; Delgado, L. Weather Impact on Airport Performance. Aerospace 2018, 5, 109. [Google Scholar] [CrossRef]
- Moss, R.H.; Edmonds, J.A.; Hibbard, K.A.; Manning, M.R.; Rose, S.K.; Van Vuuren, D.P.; Carter, T.R.; Emori, S.; Kainuma, M.; Kram, T.; et al. The next generation of scenarios for climate change research and assessment. Nature 2010, 463, 747–756. [Google Scholar] [CrossRef]
- National Academies of Sciences, Engineering, and Medicine. A Guidebook for Airport Winter Operations; The National Academies Press: Washington, DC, USA, 2015. [Google Scholar]
- Chen, Z.; Li, H.; Ren, H.; Xu, Q.; Hong, J. A total environmental risk assessment model for international hub airports. Int. J. Proj. Manag. 2011, 29, 856–866. [Google Scholar] [CrossRef]
- Wang, Y. Prediction of weather impacted airport capacity using ensemble learning. In Proceedings of the IEEE/AIAA 30th Digital Avionics Systems Conference (DASC) on closing the generation gap—increasing capability for flight operations among legacy, modern and uninhabited aircraft, Seattle, WA, USA, 16–20 October 2011. [Google Scholar]
- Ashford, N.; Coutu, P.; Beasley, J. Airport operations, 3rd ed.; McGraw-Hill Education: New York, NY, USA, 2013; pp. 42–47. [Google Scholar]
- Malandri, C.; Mantecchini, L.; Reis, V. Aircraft turnaround and industrial actions: How ground handlers’ strikes affect airport airside operational efficiency. J. Air Transp. Manag. 2019, 78, 23–32. [Google Scholar] [CrossRef]
- Dolman, N.; Vorage, P. Preparing Singapore Changi Airport for the effects of climate change. J. Airpt. Manag. 2020, 14, 54–66. [Google Scholar]
- Mabuza, M.P. Evaluating International Public Health Issues; Springer Nature: New York, NY, USA, 2020; pp. 265–313. [Google Scholar]
- Cunha, D.A.; Andrade, M.; Prado, L.A.; Santana, L.O.; Da Silv, M.P.G. RISK assessment in airport maintenance runway condition using MCDA-C. J. Air Transp. Manag. 2021, 90, 101948. [Google Scholar] [CrossRef]
- Kešeľová, M.; Hanák, P. Risk and opportunities in the process of flight delay. In Proceedings of the 2019 New Trends in Aviation Development (NTAD 2019), Chlumec nad Cidlinou, Czech Republic, 26–27 September 2019; pp. 87–91. [Google Scholar]
- Mota, M.M.; Di Bernardi, A.; Scala, P.; Díaz, G.A.R. Simulation-Based Virtual Cycle for Multi-Level Airport Analysis. Aerospace 2018, 5, 44. [Google Scholar] [CrossRef]
- Di Mascio, P.; Moretti, L.; Fusco, R.; Moretti, L. Runway Veer-Off Risk Analysis: An International Airport Case Study. Sustainability 2020, 12, 9360. [Google Scholar] [CrossRef]
- Blistan, P.; Pačaiová, H. Modelling environmental influence on the pipelines integrity. In Proceedings of the SGEM2011 11th International Multidisciplinary Scientific GeoConference, Sofia, Bulgaria, 19–25 June 2011. STEF92 Technology. [Google Scholar]
- Svab, P.; Korba, P.; Albert, M.; Kolesar, J. Information System To Support The Management Of Winter Airport Maintenance. In Proceedings of the 2019 New Trends in Aviation Development (NTAD), Chlumec nad Cidlinou, Czech Republic, 26–27 September 2019; pp. 170–173. [Google Scholar]
- Postorino, M.N.; Mantecchini, L.; Paganelli, F.; Vasile, A.J.; Nicolò, D. Green Airport Investments to Mitigate Externalities. Adv. Bus. Strategy Compet. Advant. 2017, 231–256. [Google Scholar] [CrossRef]
- Marseguerra, M.; Zio, E. Optimizing maintenance and repair policies via a combination of genetic algorithms and Monte Carlo simulation. Reliab. Eng. Syst. Saf. 2000, 68, 69–83. [Google Scholar] [CrossRef]
- Kolesar, J.; Petruf, M.; Andoga, R. Application of forecasting methods in aviation. Production Management and Engineering Sciences; CRC Press: Tatranská Štrba, High Tatras, Slovak Republic, 2015; pp. 419–423. [Google Scholar]
- Schmidt, M. A review of aircraft turnaround operations and simulations. Prog. Aerosp. Sci. 2017, 92, 25–38. [Google Scholar] [CrossRef]
- Ghirardelli, J.E.; Glahn, B. The Meteorological Development Laboratory’s Aviation Weather Prediction System. Weather Forecast 2010, 25, 1027–1051. [Google Scholar] [CrossRef]
- García-García, M.; García-García, M. Design and Simulation of Production and Maintenance Management Applying the Viable System Model: The Case of an OEM Plant. Materials 2018, 11, 1346. [Google Scholar] [CrossRef]
- Szabo, S.; Pilát, M.; Tobisová, A.; Makó, S. OPERATIONAL STATISTICS OF KOSICE AIRPORT. Sci. J. Silesian Univ. Technol. Ser. Transp. 2019, 102, 197–203. [Google Scholar] [CrossRef]
- Ji, Z.; Pons, D.J.; Pearse, J. Integrating occupational health and safety into plant simulation. Saf. Sci. 2020, 130, 104898. [Google Scholar] [CrossRef]
- Waas, T.; Hugé, J.; Block, T.; Wright, T.T.; Benitezcapistros, F.F.; Verbruggen, A. Sustainability Assessment and Indicators: Tools in a Decision-Making Strategy for Sustainable Development. Sustainability 2014, 6, 5512–5534. [Google Scholar] [CrossRef]
- Zhang, M.; Huang, Q.; Liu, S.; Li, H. Multi-Objective Optimization of Aircraft Taxiing on the Airport Surface with Consideration to Taxiing Conflicts and the Airport Environment. Sustainability 2019, 11, 6728. [Google Scholar] [CrossRef]
- Crocker, J.; Kumar, U. Age-related maintenance versus reliability centred maintenance: a case study on aero-engines. Reliab. Eng. Syst. Saf. 2000, 67, 113–118. [Google Scholar] [CrossRef]
- Kelemen, M.; Polishchuk, V.; Gavurova, B.; Szabo, S.; Rozenberg, R.; Gera, M.; Kozuba, J.; Andoga, R.; Divoková, A.; Blišt’an, P.; et al. Fuzzy Model for Quantitative Assessment of Environmental Start-up Projects in Air Transport. Int. J. Environ. Res. Public Heal. 2019, 16, 3585. [Google Scholar] [CrossRef]
- Khammash, L.; Mantecchini, L.; Reis, V. Micro-simulation of airport taxiing procedures to improve operation sustainability: Application of semi robotic towing tractor. In Proceedings of the 5th IEEE International Conference on Models and Technologies for Intelligent Transportation Systems (MT-ITS), Napoli, Italy, 26–28 June 2017; pp. 616–621. [Google Scholar]
- Bevilacqua, M.; Bottani, E.; Ciarapica, F.E.; Costantino, F.; Di Donato, L.; Ferraro, A.; Mazzuto, G.; Monteriù, A.; Nardini, G.; Ortenzi, M.; et al. Digital Twin Reference Model Development to Prevent Operators’ Risk in Process Plants. Sustainability 2020, 12, 1088. [Google Scholar] [CrossRef]
- Böhne, T.; Harant, J.; Tkac, M. On certain Hamiltonian cycles in planar graphs. J. Graph Theory 1999, 32, 2–9. [Google Scholar] [CrossRef]
Publisher’s Note: MDPI stays neutral with regard to jurisdictional claims in published maps and institutional affiliations. |
© 2021 by the authors. Licensee MDPI, Basel, Switzerland. This article is an open access article distributed under the terms and conditions of the Creative Commons Attribution (CC BY) license (http://creativecommons.org/licenses/by/4.0/).