The Study of Dust Removal Using Electrostatic Cleaning System for Solar Panels
Abstract
:1. Introduction
2. Dust-Induced Panel Pollution and Cleaning Systems
2.1. Dust-Induced Panel Pollution
2.2. Cleaning Systems
2.3. Wet Cleaning
- It has low conductivity, which increases the electrical occupational safety (electric shock) of the employees during cleaning.
- It provides no nourishment to plants or unwanted weeds, which can cause shade on the PV panels, as normal water would.
- It leaves not leave a residue, so there is no need for drying after the cleaning process.
- Cleaning does not damage the PV panel surface.
- It does not cause corrosion.
- Regular periodic cleaning increases the efficiency of the panels.
- It is commonly available.
2.4. Dry Cleaning Systems
2.5. Autonomous Cleaning Systems
2.6. Self-Cleaning Technologies
2.7. Surface Acoustic Wave (SAW) Technologies
2.8. Electrostatic Cleaning and Electrode Design
3. Effect of Atmospheric-Transported Particulate Matter on Solar Panels
4. Electrostatic Cleaning Systems
4.1. D and 2D Numerical Analysis of Electrode Arrays
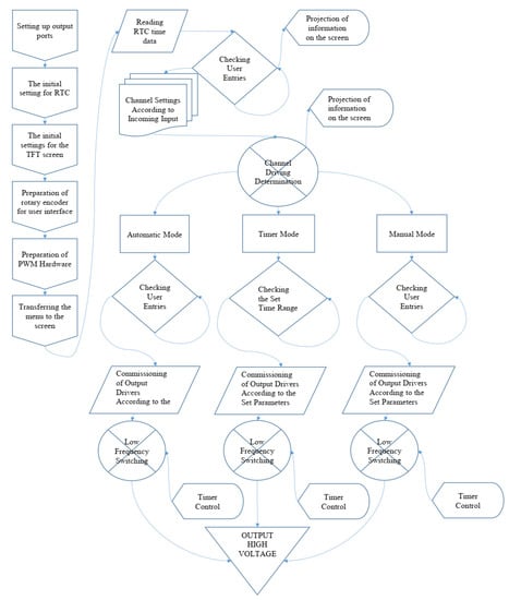
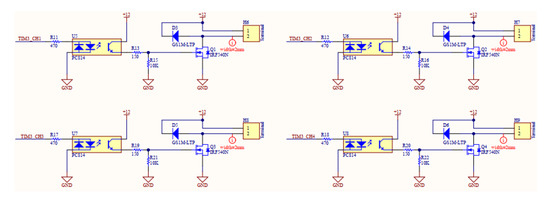
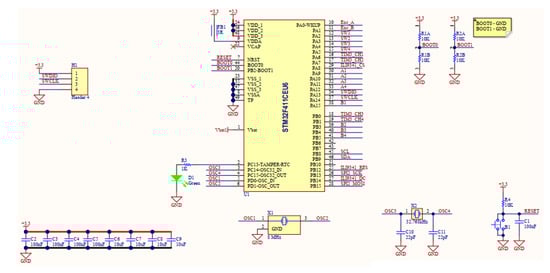
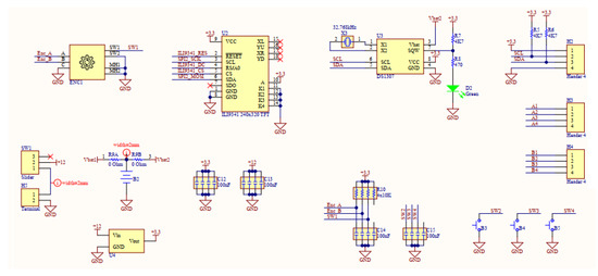
4.2. Experimental Electrostatic Cleaning System
4.3. Test Results for Electrostatic Cleaning System
5. Conclusions
- It is known that the particle size and density of the powder varies regionally. This will also change the electrostatic cleaning performance. Regional dust conditions were evaluated and 80% of the dust was cleaned.
- The variation of the voltage applied to the electrodes changes the panel cleaning performance. The increase in the voltage, electrode distance, and electric field value should be determined using the finite element method for prevention of arcing.
- The change in the shape of the electrode in the electrostatic cleaning system changes both the cleaning performance and the power consumed.
Author Contributions
Funding
Institutional Review Board Statement
Informed Consent Statement
Data Availability Statement
Acknowledgments
Conflicts of Interest
Appendix A



References
- Ohunakin, O.S.; Adaramola, M.S.; Oyewola, O.M.; Fagbenle, R.O. Solar energy applications and development in Nigeria: Drivers and barriers. Renew. Sustain. Energy Rev. 2014, 32, 294–301. [Google Scholar] [CrossRef]
- Mekhilef, S.; Saidur, R.; Kamalisarvestani, M. Effect of dust, humidity and air velocity on efficiency of photovoltaic cells. Renew. Sustain. Energy Rev. 2012, 16, 2920–2925. [Google Scholar] [CrossRef]
- Casanova, J.Z.; Piliougine, M.; Carretero, J.; Bernaola, P.; Carpena, P.; Mora-Lopez, L.; Sidrach-Cardona, M. Analysis of dust losses in photovoltaic modules. World Renew. Energy Congr. 2011, 2985–2992. [Google Scholar] [CrossRef] [Green Version]
- Adıgüzel, E. Effect of Dust Particles in Different Sizes on the Efficiency of the Photovoltaic Panels. Master’s Thesis, University of Istanbul, Istanbul, Turkey, 2018. Available online: https://tezarsivi.com/farkli-boyutlardaki-toz-partikullerinin-fotovoltaik-panellerin-verimliligi-uzerine-etkisi (accessed on 1 November 2020).
- Libra, M.; Daneček, M.; Lešetický, J.; Poulek, V.; Sedláček, J.; Beránek, V. Monitoring of Defects of a Photovoltaic Power Plant Using a Drone. Energies 2019, 12, 795. [Google Scholar] [CrossRef] [Green Version]
- Ghazi, S.; Sayigh, A.; Ip, K. Dust effect on flat surfaces–a review paper. Renew. Sustain. Energy Rev. 2014, 33, 742–751. [Google Scholar] [CrossRef]
- Chanchangi, Y.N.; Ghosh, A.; Sundaram, S.; Mallick, T.K. Dust and PV performance in Nigeria: A review. Renew. Sustain. Energy Rev. 2020, 21, 1–14. [Google Scholar] [CrossRef]
- Mazumder, M.K.; Sharma, R.; Biris, A.S.; Zhang, J.; Calle, C.; Zahn, M. Self-cleaning transparent dust shields for protecting solar panels and other devices. Particul. Sci. Technol. 2007, 25, 5–20. [Google Scholar] [CrossRef]
- Costa, S.C.; Diniz, A.S.A.; Kazmerski, L.L. A: Dust and soiling issues and impacts relating to solar energy systems: Literature review update for 2012–2015. Renew. Sustain. Energy Rev. 2016, 63, 33–61. [Google Scholar] [CrossRef] [Green Version]
- Costa, S.C.; Diniz, A.S.A.; Kazmerski, L.L. B: Solar energy dust and soiling R&D progress: Literature review update for 2016. Renew. Sustain. Energy Rev. 2018, 82, 2504–2536. [Google Scholar] [CrossRef]
- Sulaiman, S.A.; Singh, A.K.; Mokhtar, M.M.M.; Bou-Rabee, M.A. The International conference on technologies and sustainability. Energy Proc. 2014, 50, 50–56. [Google Scholar] [CrossRef] [Green Version]
- Maghami, M.R.; Hizam, H.; Gomes, C.; Radzi, M.A.; Rezadad, M.I.; Hajighorbani, S. Power loss due to soiling on solar panel: A review. Renew. Sustain. Energy Rev. 2016, 59, 1307–1316. [Google Scholar] [CrossRef] [Green Version]
- Abderrezek, M.; Fathi, M. Experimental study of the dust effect on photovoltaic panels energy yield. Sol. Energy 2017, 142, 308–320. [Google Scholar] [CrossRef]
- Altıntaş, M.; Arslan, S. Analysis of Atmospheric Transported Particulate Matter and Investigation of Its Effects on Solar Panel. In Proceedings of the 9th European Conference on Renewable Energy Systems, Istanbul, Turkey, 24–25 August 2021; pp. 712–718. [Google Scholar]
- Yilbas, B.S.; Al-Qahtani, H.; Al-Sharafi, A.; Bahattab, S.; Hassan, G.; Al-Aqeeli, N.; Kassas, M. Environmental dust particles repelling from a hydrophobic surface under electrostatic influence. Sci. Rep. 2019, 9, 8703. [Google Scholar] [CrossRef] [PubMed]
- Sayyah, A.; Horenstein, M.N.; Mazumder, M.K. Energy yield loss caused by dust deposition on photovoltaic panels. Sol. Energy 2014, 107, 576–604. [Google Scholar] [CrossRef]
- Doğan, G. Effect of Dirt and Dusting on Photovoltaic System Yield. Master’s Thesis, University of Fırat, Elazig, Turkey, 2018. Available online: https://openaccess.firat.edu.tr/xmlui/bitstream/handle/11508/18284/492736 (accessed on 1 November 2020).
- Al Shehri, A.; Parrott, B.; Carrasco, P.; Al Saiari, H.; Taie, I. Impact of dust deposition and brush-based dry cleaning on glass transmittance for pv modules applications. Sol. Energy 2016, 135, 317–324. [Google Scholar] [CrossRef]
- He, G.; Zhou, C.; Li, Z. Review of self-cleaning method for solar cell array. Proc. Eng. 2011, 16, 640–645. [Google Scholar] [CrossRef] [Green Version]
- Myenerjisolar. Available online: https://www.myenerjisolar.com/gunes-enerjisi-panel-temizligi/ (accessed on 1 November 2020).
- Kurşun, M. The effect of natural dust accumulation on the efficiency of solar panels in Samsun climate conditions. Master’s Thesis, University of Ondokuz Mayıs, Samsun, Turkey, 2019. Available online: http://libra.omu.edu.tr/tezler/131186.pdf (accessed on 1 November 2020).
- Lu, X.; Zhang, Q.; Hu, J. A linear piezoelectric actuator based solar panel cleaning system. Energy 2013, 60, 401–406. [Google Scholar] [CrossRef]
- Aly, S.P.; Gandhidasan, P.; Barth, N.; Ahzi, S. Novel dry cleaning machine for photovoltaic and solar panels. In Proceedings of the 3rd International Renewable and Sustainable Energy Conference (IRSEC), Marrakech, Morocco, 10–13 December 2015; pp. 1–6. [Google Scholar] [CrossRef]
- Moharram, K.A.; Abd-Elhady, M.S.; Kandil, H.A.; El-Sherif, H. Influence of cleaning using water and surfactants on the performance of photovoltaic panels. Energy Conv. Manag. 2013, 68, 266–272. [Google Scholar] [CrossRef]
- Chen, E.Y.T.; Ma, L.; Yue, Y.; Guo, B.; Liang, H. Measurement of dust sweeping force for cleaning solar panels. Sol. Energy Mater. Sol. Cells 2018, 179, 247–253. [Google Scholar] [CrossRef]
- Thomas, S.K.; Joseph, S.; Sarrop, T.S.; Haris, S.B.; Roopak, R. Solar Panel Automated Cleaning (SPAC) System. In Proceedings of the International Conference on Emerging Trends and Innovations In Engineering And Technological Research (ICETIETR), Ernakulam, Cochin, India, 11–13 July 2018; pp. 1–3. [Google Scholar] [CrossRef]
- Alagöz, S.; Apak, Y. Removal of spoiling materials from solar panel surfaces by applying surface acoustic waves. J. Clean. Prod. 2020, 253, 1–11. [Google Scholar] [CrossRef]
- Memon, N.K. Autonomous vehicles for cleaning solar panels. In Proceedings of the International Renewable and Sustainable Energy Conference (IRSEC), Marrakech, Ouarzazate, Morocco, 30 June 2016; pp. 633–637. [Google Scholar] [CrossRef]
- Mondal, A.K.; Bansal, K. A brief history and future aspects in automatic cleaning systems for solar photovoltaic panels. Adv. Robot. 2015, 29, 515–524. [Google Scholar] [CrossRef]
- Abbas, K.K.; Al-Wattar, A.J.; Kasim, N.K. New technique for treatment of the dust accumulation from pv solar panels surface. Iraqi J. Phys. 2010, 8, 54–59. [Google Scholar]
- Kawamoto, H.; Guo, B. Improvement of an electrostatic cleaning system for removal of dust from solar panels. J. Electrost. 2018, 91, 28–33. [Google Scholar] [CrossRef]
- Jaradat, M.A.; Tauseef, M.; Altaf, Y.; Saab, R.; Adel, H.; Yousuf, N.; Zurigat, Y.H. A fully portable robot system for cleaning solar panels. In Proceedings of the 2015 10th International Symposium on Mechatronics and its Applications (ISMA), Sharjah, UAE, 8–10 December 2015; pp. 1–6. [Google Scholar] [CrossRef]
- Park, H.; Öztürk, A.; Park, H.; Khan, M. Utilization of robotics for solar panel cleaning and maintenance. Konya Mühendidis. Biliml. Dergisi. 2019, 7, 768–775. [Google Scholar] [CrossRef]
- Altintaş, M.; Arslan, S. Yağmur Kaydıcırıların Güneş Panelleri Üzerindeki Etkilerinin İncelenmesi. In Proceedings of the 4th International Mersin Symposium, Mersin, Turkey, 22–24 October 2020; pp. 326–338. [Google Scholar]
- Masuda, S.; Washizu, M.; Iwadare, M. Separation of small particles suspended in liquid by nonuniform traveling field. IEEE Trans. Ind. Appl. 1987, 23, 474. [Google Scholar] [CrossRef]
- Biris, A.S.; Sanini, D.; Srirama, P.K.; Mazumder, P.K.; Sims, R.A.; Calle, C.I. Electrodynamic removal of contaminant particles and its applications. In Proceedings of the Conference Record of the 2004 IEEE Industry Applications Conference, 2004, 39th IAS Annual Meeting, Seattle, WA, USA; 2004; pp. 1283–1286. [Google Scholar] [CrossRef]
- Hudedmani, M.G.; Joshi, G.; Umayal, R.M.; Revankar, A. A comparative study of dust cleaning methods for the solar PV panels. Adv. J. Grad. Res. 2017, 1, 24–29. [Google Scholar] [CrossRef] [Green Version]
- Guangming, W.; Dan, L.; Guangjian, X.; Tianlan, Y. The mechanism study of dust removal with transparent interdigitated electrodes. Integr. Ferroelec. 2016, 171, 1–7. [Google Scholar] [CrossRef] [Green Version]
- Kawamoto, H.; Uchiyama, M.; Cooper, B.L.; McKay, D.S. Mitigation of lunar dust on solar panels and optical elements utilizing electrostatic traveling-wave. J. Electrost. 2011, 69, 370–379. [Google Scholar] [CrossRef]
- Kawamoto, H.; Shibata, T. Electrostatic cleaning system for removal of sand from solar panels. J. Electrost. 2015, 73, 65–70. [Google Scholar] [CrossRef]
- Mazumder, M.K.; Horenstein, M.N.; Joglekar, N.R.; Sayyah, A.; Stark, J.W.; Bernard, A.A.; Griffin, A.C. Mitigation of dust impact on solar collectors by water-free cleaning with transparent electrodynamic films: Progress and challenges. IEEE J. Photovolt. 2017, 7, 1342–1353. [Google Scholar] [CrossRef]
- Kawamoto, H. Electrostatic cleaning equipment for dust removal from soiled solar panels. J. Electros. 2019, 98, 11–16. [Google Scholar] [CrossRef]
- Mazumder, M.; Horenstein, M.N.; Stark, J.W.; Girouard, P.; Sumner, R.; Henderson, B.; Sharma, R. Characterization of electrodynamic screen performance for dust removal from solar panels and solar hydrogen generators. IEEE Trans. Ind. Appl. 2013, 49, 1793–1800. [Google Scholar] [CrossRef]
- Chesnutt, J.K.; Ashkanani, H.; Guo, B.; Wu, C.Y. Simulation of microscale particle interactions for optimization of an electrodynamic dust shield to clean desert dust from solar panels. Sol. Energy 2017, 155, 1197–1207. [Google Scholar] [CrossRef]
- Faes, A.; Petri, D.; Champliaud, J.; Jonas Geissbühler, J.; Badel, N.; Levrat, J.; Roustom, B.; Hessler-Wyser, A.; Wyrsch, N.; Ballif, C.; et al. Field test and electrode optimization of electrodynamic cleaning systems for solar panels. Prog. Photovolt. Res. Appl. 2019, 27, 1020–1033. [Google Scholar] [CrossRef]
- Kawamoto, H. Improved detachable electrodynamic cleaning system for dust removal from soiled photovoltaic panels. J. Electrost. 2020, 107, 103481. [Google Scholar] [CrossRef]
- Jiang, J.; Lu, Y.; Yan, X.; Wang, L. An optimization dust-removing electrode design method aiming at improving dust mitigation efficiency in lunar exploration. Acta Astronautica 2020, 166, 59–68. [Google Scholar] [CrossRef]















Publisher’s Note: MDPI stays neutral with regard to jurisdictional claims in published maps and institutional affiliations. |
© 2021 by the authors. Licensee MDPI, Basel, Switzerland. This article is an open access article distributed under the terms and conditions of the Creative Commons Attribution (CC BY) license (https://creativecommons.org/licenses/by/4.0/).
Share and Cite
Altıntaş, M.; Arslan, S. The Study of Dust Removal Using Electrostatic Cleaning System for Solar Panels. Sustainability 2021, 13, 9454. https://doi.org/10.3390/su13169454
Altıntaş M, Arslan S. The Study of Dust Removal Using Electrostatic Cleaning System for Solar Panels. Sustainability. 2021; 13(16):9454. https://doi.org/10.3390/su13169454
Chicago/Turabian StyleAltıntaş, Murat, and Serdal Arslan. 2021. "The Study of Dust Removal Using Electrostatic Cleaning System for Solar Panels" Sustainability 13, no. 16: 9454. https://doi.org/10.3390/su13169454
APA StyleAltıntaş, M., & Arslan, S. (2021). The Study of Dust Removal Using Electrostatic Cleaning System for Solar Panels. Sustainability, 13(16), 9454. https://doi.org/10.3390/su13169454

