Usability of an Affective Emotional Learning Tutoring System for Mobile Devices
Abstract
1. Introduction
1.1. Research Background and Motivation
1.2. Research Purpose
- How do learners feel about the usability of the affective emotional tutoring system which is established on mobile devices?
- How satisfied are subjects with the interaction of the affective emotional tutoring system?
2. Literature Review
2.1. Mobile Learning
2.2. Intelligent Agent
2.3. Emotional Tutoring System
3. Methods
3.1. Interface Design
3.2. Course Model
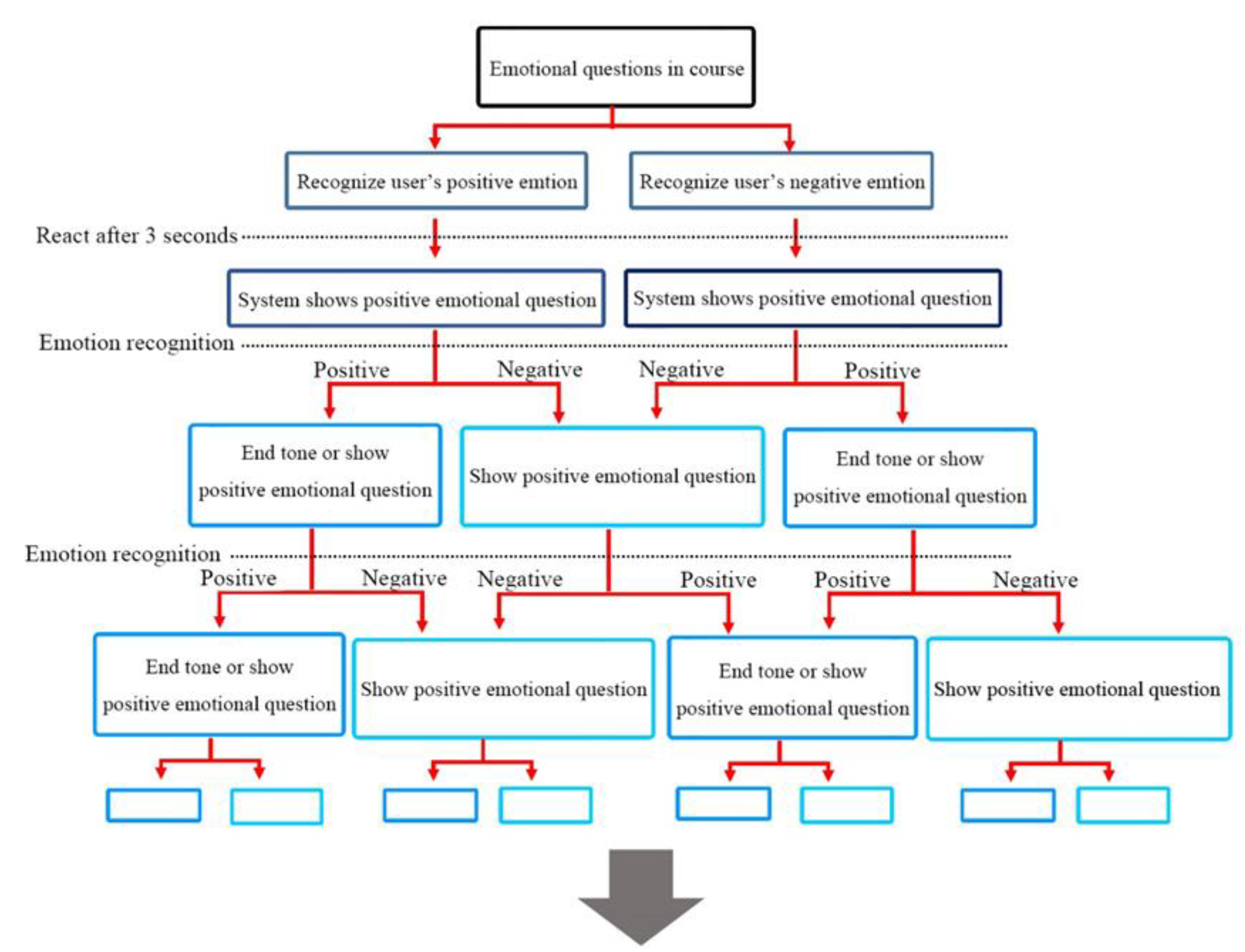
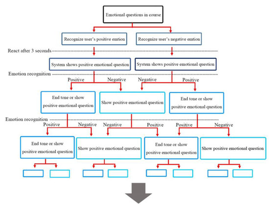
3.3. Emotional Feedback Guiding Model
3.4. Agent Model
4. Data Analysis and Results
4.1. Experimental Data Collection and Analysis
Users’ Emotional Data Collection
4.2. System Usability Analysis
4.2.1. System Usability Scale—Reliability Analysis
4.2.2. System Usability Scale—Descriptive Statistics
4.3. User Interaction Satisfaction Analysis
4.3.1. Questionnaire for User Interaction Satisfaction Analysis—Reliability Analysis
4.3.2. Questionnaire for User Interaction Satisfaction Analysis—Descriptive Statistics
- 1.
- Overall using reaction
- 2.
- Screen presentation
- 3.
- Terms and system information
- 4.
- Learning factor
- 5.
- System performance
- 6.
- Availability and user interface
5. Discussion and Conclusions
6. Future Work
Author Contributions
Funding
Conflicts of Interest
References
- Hung, H.-C.; Young, S.S.-C. An Investigation of Game-Embedded Handheld Devices to Enhance English Learning. J. Educ. Comput. Res. 2015, 52, 548–567. [Google Scholar] [CrossRef]
- Khan, S.; Hwang, G.-J.; Azeem Abbas, M.; Rehman, A. Mitigating the Urban–Rural Educational Gap in Developing Countries through Mobile Technology-Supported Learning. Br. J. Educ. Technol. 2019, 50, 735–749. [Google Scholar] [CrossRef]
- Kumar, J.A.; Bervell, B. Google Classroom for Mobile Learning in Higher Education: Modelling the Initial Perceptions of Students. Educ. Inf. Technol. 2019, 24, 1793–1817. [Google Scholar] [CrossRef]
- Narayan, V.; Herrington, J.; Cochrane, T. Design Principles for Heutagogical Learning: Implementing Student-Determined Learning with Mobile and Social Media Tools. Australas. J. Educ. Technol. 2019, 35. [Google Scholar] [CrossRef]
- Li, Y.; Nishimura, N.; Yagami, H.; Park, H.-S. An Empirical Study on Online Learners’ Continuance Intentions in China. Sustainability 2021, 13, 889. [Google Scholar] [CrossRef]
- Hsu, K.-C.; Lin, K.H.-C.; Lin, I.-L.; Lin, J.-W. The Design and Evaluation of an Affective Tutoring System. J. Internet Technol. 2014, 15, 533–542. [Google Scholar]
- Kort, B.; Reilly, R.; Picard, R.W. An Affective Model of Interplay between Emotions and Learning: Reengineering Educational Pedagogy-Building a Learning Companion. In Proceedings of the IEEE International Conference on Advanced Learning Technologies, Madison, WI, USA, 6–8 August 2001; pp. 43–46. [Google Scholar]
- Mao, X.; Li, Z. Agent Based Affective Tutoring Systems: A Pilot Study. Comput. Educ. 2010, 55, 202–208. [Google Scholar] [CrossRef]
- Alepis, E.; Virvou, M. Automatic Generation of Emotions in Tutoring Agents for Affective E-Learning in Medical Education. Expert Syst. Appl. 2011, 38, 9840–9847. [Google Scholar] [CrossRef]
- Wang, C.-H.; Lin, H.-C.K. Constructing an Affective Tutoring System for Designing Course Learning and Evaluation. J. Educ. Comput. Res. 2018, 55, 1111–1128. [Google Scholar] [CrossRef]
- Mastorodimos, D.; Chatzichristofis, S.A. Studying Affective Tutoring Systems for Mathematical Concepts. J. Educ. Technol. Syst. 2019, 48, 14–50. [Google Scholar] [CrossRef]
- Topland, K.O. Mobile Learning: Technological Challenges on Multi-Channel e-Learning Services. Master’s Thesis, University of Agder, Kristiansand, Norway, 2002. [Google Scholar]
- Quinn, C. MLearning: Mobile, Wireless, in-Your-Pocket Learning. LiNE Zine 2000, 2006, 1–2. [Google Scholar]
- Lehner, F.; Nosekabel, H. The Role of Mobile Devices in E-Learning First Experiences with a Wireless E-Learning Environment. In Proceedings of the IEEE International Workshop on Wireless and Mobile Technologies in Education, Vaxjo, Sweden, 30 August 2002; pp. 103–106. [Google Scholar]
- Mikic, I.; Trivedi, M.; Hunter, E.; Cosman, P. Articulated body posture estimation from multi-camera voxel data. In Proceedings of the IEEE Computer Society Conference on Computer Vision and Pattern Recognition, Kauai, HI, USA, 8–14 December 2001. [Google Scholar]
- Norman, D. The Design of Future Things. Int. J. Hum. Comput. Interact. 2007, 24, 520–521. [Google Scholar]
- Wang, M. The Ability of College Students to Think Critically as Displayed in Online Discussion. Taiwan J. TESOL 2009, 6, 27–59. [Google Scholar]
- Chen, X.; Mitrovic, A.; Mathews, M. Investigating the Effect of Agency on Learning from Worked Examples, Erroneous Examples and Problem Solving. Int. J. Artif. Intell. Educ. 2019, 29, 396–424. [Google Scholar] [CrossRef]
- Lazarus, R.S.; Lazarus, R.S. Emotion and Adaptation; Oxford University Press: Oxford, UK, 1991. [Google Scholar]
- Schutz, P.A.; DeCuir, J.T. Inquiry on Emotions in Education. Educ. Psychol. 2002, 37, 125–134. [Google Scholar] [CrossRef]
- Picard, R.W. Future Affective Technology for Autism and Emotion Communication. Philos. Trans. R. Soc. B: Biol. Sci. 2009, 364, 3575–3584. [Google Scholar] [CrossRef]
- Eyharabide, V.; Amandi, A. Ontology-based user profile learning. Appl. Intell. 2012, 36, 857–869. [Google Scholar] [CrossRef]
- Moga, H.; Antonya, C.; Boboc, R.G. Affective Tutoring System Based on Extended Control-Value Emotional Agent and 3x5 RLO Matrix. Procedia-Soc. Behav. Sci. 2014, 141, 418–423. [Google Scholar] [CrossRef][Green Version]
- Ekman, P.; Friesen, W.V.; Ellsworth, P. Emotion in the Human Face; Elsevier: Amsterdam, The Netherlands, 1972. [Google Scholar]
- Metri, P.; Ghorpade, J.; Butalia, A. Facial Emotion Recognition Using Context Based Multimodal Approach, UNIR REVISTAS. Rev. IJIMAI 2011, 1, 1–15. [Google Scholar] [CrossRef]
- Pekrun, R.; Goetz, T.; Daniels, L.M.; Stupnisky, R.H.; Perry, R.P. Boredom in achievementsetting: Exploring control-value antecedents and performance outcomes of a neglected emotion. J. Educ. Psychol. 2010, 102, 531–549. [Google Scholar] [CrossRef]
- Russell, J.A. A circumplex model of affect. J. Personal. Soc. Psychol. 1980, 39, 1161–1178. [Google Scholar] [CrossRef]
- Russell, J.A. Core affect and the psychological construction of emotion. Psychol. Rev. 2003, 110, 145–172. [Google Scholar] [CrossRef]
- Mehrabian, A.; Russell, J.A. An. Approach to Environmental Psychology; The Massachusetts Institute of Technology: Cambridge, MA, USA, 1974; pp. 216–217. [Google Scholar]
- Mendez-Alegria, Y.; Collazos-Ordoñez, C.; Granollers, T.; Gil, R. Geneva Emotion Wheel +: User Emotions Assessment Instrument While Participating on Interactive Systems Evaluation. DYNA 2016, 91, 151–155. [Google Scholar]
- Al-Masri, A.R.I. Impulsive Buying Behavior and Its Relation to the Emotional Balance. Int. J. Psychol. Brain Sci. 2020, 5, 5–20. [Google Scholar] [CrossRef]
- Squires, D. Usability and educational software design: Special issue of interacting with computers. Interact. Comput. 1999, 11, 463–466. [Google Scholar] [CrossRef]
- Software Usability Measurement Inventory (SUMI). Human Factors Research Group, University College Cork (1993). Available online: http://sumi.uxp.ie (accessed on 22 January 2015).
- Lin, H.C.K.; Chen, N.S.; Sun, R.T.; Tsai, I.H. Usability of affective interfaces for a digital arts tutoring system. Behav. Inf. Technol. 2014, 33, 105–116. [Google Scholar] [CrossRef]
- Tsai, M.C.; Lin, H.C.K.; Lin, C. Usability Evaluation of the Game Based E-Book System on Natural Science Teaching System. In Proceedings of the International Conference on Innovative Technologies and Learning, Portoroz, Slovenia, 27–30 August 2018; pp. 463–472. [Google Scholar]
- Lin, H.-C.K.; Su, S.-H.; Chao, C.-J.; Hsieh, C.-Y.; Tsai, S.-C. Construction of a Multi-mode Affective Learning System: Using Affective Design as an Example. J. Educ. Technol. Soc. 2016, 19, 132–147. [Google Scholar]
- DeVellis, R.F. Scale Development: Theory and Applications; SAGE: New York, NY, USA, 2003. [Google Scholar]
- Lado, M.; Otero, I.; Jesús, F.S. Cognitive Reflection, Life Satisfaction, Emotional Balance and Job Performance. Psicothema 2021, 33, 118–124. [Google Scholar]
- Norman, D. The Design of Everyday Things: Revised and Expanded Edition 2013. Available online: http://books.google.com (accessed on 15 March 2021).
- Norman, D.; Euchner, J. Don Norman talks with Jim Euchner about the design of useful things, from everyday objects to autonomous vehicles. Res. Technol. Manag. 2016, 59, 15–20. [Google Scholar] [CrossRef]
- Anderson, J.R.; Corbett, A.T.; Koedinger, K.R.; Pelletier, R. Cognitive tutors: Lessons learned. J. Learn. Sci. 1995, 4, 167–207. [Google Scholar] [CrossRef]
- Sarrafzadeh, A.; Hosseini, H.G.; Fan, C.; Overmyer, S.P. Facial expression analysis for estimating learner’s emotional state in intelligent tutoring systems. In Proceedings of the IEEE International Conference on Advanced Learning Technologies, Athens, Greece, 9–11 July 2003; pp. 336–337. [Google Scholar]
- Aguirre, A.F.; Villareal-Freire, A.; Gil, R.; Collazos, C.A. Extending the Concept of User Satisfaction in E-Learning Systems from ISO/IEC 25010. Lect. Notes Comput. Sci. 2017, 10290, 167–179. [Google Scholar]



| Emotion Relevance | Number of Answers (Piece) | Percentage | |
|---|---|---|---|
| Positive Emotion | 189 | 52% | |
| Negative Emotion | 69 | 19% | |
| No emotion | 36 | 10% | |
| Unidentified | English | 25 | 7% |
| Number | 22 | 6% | |
| Punctuation Marks | 22 | 6% | |
| Entirety | 363 | 100% | |
| Cronbach’s Alpha | Number of Items |
|---|---|
| 0.809 | 10 |
| Percentage of Each Question in 5-Point Likert Scale (%) | ||||||||
|---|---|---|---|---|---|---|---|---|
| Question | Mean | Standard Deviation | 1 | 2 | 3 | 4 | 5 | 4 + 5 |
| Q1: I think I would often use the system. | 3.25 | 0.84 | 3.3 | 11.7 | 45.0 | 36.7 | 3.3 | 40.0 |
| Q2: I think the system is too complicated. | 3.95 | 0.79 | 0.0 | 5.0 | 18.3 | 53.3 | 23.5 | 76.8 |
| Q3: I think the system is easy to use. | 4.17 | 0.67 | 0.0 | 1.7 | 10.0 | 58.3 | 30.0 | 88.3 |
| Q4: I think I need a technician’s help to use the system. | 3.61 | 0.90 | 3.3 | 6.7 | 26.7 | 51.7 | 11.7 | 63.4 |
| Q5: I think all functions of the system were integrated well. | 3.45 | 0.87 | 3.3 | 6.7 | 40.0 | 41.7 | 8.3 | 50.0 |
| Q6: I think there was too much contradiction in the system. | 3.57 | 0.89 | 1.7 | 10.0 | 30.0 | 46.7 | 11.7 | 58.4 |
| Q7: I think most people could learn how to use the system fast. | 4.33 | 0.68 | 0.0 | 0.0 | 11.7 | 43.3 | 45.0 | 88.3 |
| Q8: I think the system is very difficult to use. | 4.28 | 0.58 | 0.0 | 0.0 | 6.7 | 58.3 | 35.0 | 93.3 |
| Q9: I think I am very confident of using the system. | 4.28 | 0.83 | 1.7 | 0.0 | 13.3 | 38.3 | 46.7 | 85.0 |
| Q10: I think I have to learn something to use the system. | 3.90 | 0.82 | 0.0 | 6.7 | 18.3 | 53.3 | 21.7 | 75.0 |
| All | 3.87 | 0.78 | 1.3 | 4.9 | 22.0 | 48.2 | 23.7 | 71.9 |
| Cronbach’s Alpha | Number of Items |
|---|---|
| 0.941 | 28 |
| Dimension | Quest-ion | Mean | Mean Dimension | Standard Deviation | Percentage of Each Question in 7-Point Likert Scale (%) | ||||||
|---|---|---|---|---|---|---|---|---|---|---|---|
| 1 | 2 | 3 | 4 | 5 | 6 | 7 | |||||
| Overall using reaction | Q1 | 5.20 | 5.15 | 1.05 | 1.7 | 0.0 | 1.7 | 18.3 | 36.7 | 35.0 | 6.7 |
| Q2 | 5.83 | 1.22 | 0.0 | 3.3 | 1.7 | 5.0 | 21.7 | 30.0 | 38.3 | ||
| Q3 | 5.20 | 1.27 | 1.7 | 3.3 | 3.3 | 11.7 | 38.3 | 28.3 | 13.3 | ||
| Q4 | 4.53 | 1.24 | 1.7 | 3.3 | 18.3 | 13.3 | 48.3 | 10.0 | 5.0 | ||
| Q5 | 5.05 | 1.15 | 0.0 | 3.3 | 5.0 | 21.7 | 30.0 | 33.3 | 6.7 | ||
| Q6 | 5.08 | 1.14 | 1.7 | 0.0 | 6.7 | 15.0 | 41.7 | 26.7 | 8.3 | ||
| Screen presentat-ion | Q7 | 5.93 | 5.7 | 1.15 | 0.0 | 0.0 | 6.7 | 5.0 | 13.3 | 38.3 | 36.7 |
| Q8 | 5.52 | 1.19 | 1.7 | 0. 0 | 5.0 | 5.0 | 35.0 | 33.3 | 20.0 | ||
| Q9 | 5.68 | 1.16 | 1.7 | 0.0 | 1.7 | 6.7 | 31.7 | 31.7 | 26.7 | ||
| Q10 | 5.65 | 1.15 | 1.7 | 0.0 | 1.7 | 10.0 | 23.3 | 41.7 | 21.7 | ||
| Terms and system information | Q11 | 5.7 | 5.45 | 1.21 | 1.7 | 0.0 | 0.0 | 13.3 | 26.7 | 26.7 | 31.7 |
| Q12 | 5.37 | 1.09 | 0.0 | 0.0 | 3.3 | 21.7 | 25.0 | 35.0 | 15.0 | ||
| Q13 | 5.77 | 1.11 | 1.7 | 0.0 | 0.0 | 6.7 | 30.0 | 33.3 | 28.3 | ||
| Q14 | 5.77 | 1.2 | 1.7 | 0.0 | 3.3 | 5.0 | 25.0 | 35.0 | 30.0 | ||
| Q15 | 5.33 | 1.27 | 1.7 | 0.0 | 5.0 | 16.7 | 30.0 | 26.7 | 20.0 | ||
| Q16 | 4.77 | 1.47 | 3.3 | 3.3 | 8.3 | 25.0 | 35.0 | 8.3 | 16.7 | ||
| Learning factor | Q17 | 6.25 | 5.88 | 0.77 | 0.0 | 0.0 | 0.0 | 1.7 | 15.0 | 40.0 | 43.3 |
| Q18 | 5.62 | 1.04 | 0.0 | 0.0 | 1.7 | 15.0 | 25 | 36.7 | 21.7 | ||
| Q19 | 5.88 | 0.96 | 0.0 | 0.0 | 1.7 | 5.0 | 26.7 | 36.7 | 30.0 | ||
| Q20 | 6 | 0.86 | 0.0 | 0.0 | 0.0 | 3.3 | 26.7 | 36.7 | 33.3 | ||
| Q21 | 5.67 | 1.04 | 0.0 | 0.0 | 0.0 | 18.3 | 20.0 | 38.3 | 23.3 | ||
| System perform-ance | Q22 | 6.07 | 5.8 | 0.95 | 0.0 | 0.0 | 0.0 | 8.3 | 16.7 | 35.0 | 40.0 |
| Q23 | 5.52 | 1.11 | 1.7 | 0.0 | 1.7 | 11.7 | 26.7 | 43.3 | 15.0 | ||
| Availabil-ity and user interface | Q24 | 5.92 | 5.02 | 1.09 | 1.7 | 0.0 | 0.0 | 5.0 | 23.3 | 36.7 | 33.3 |
| Q25 | 5.49 | 1.24 | 1.7 | 0.0 | 3.3 | 13.3 | 30.0 | 28.3 | 23.3 | ||
| Q26 | 4.88 | 1.3 | 1.7 | 1.7 | 8.3 | 28.3 | 25.0 | 25.0 | 10.0 | ||
| Q27 | 5.2 | 1.35 | 1.0 | 0.0 | 8.3 | 23.3 | 16.7 | 33.3 | 16.7 | ||
| Q28 | 3.63 | 1.84 | 11.7 | 20.0 | 23.3 | 13.3 | 10.0 | 13.3 | 8.3 | ||
| Entirety | 5.44 | 5.5 | 1.17 | 1.5 | 1.4 | 4.3 | 12.4 | 26.9 | 31.3 | 22.3 | |
| Variable | Overall Using Reaction | Screen Presentation | Terms and System Information | Learning Factor | System Performance | Availability and User Interface |
|---|---|---|---|---|---|---|
| Overall using reaction | 1 | |||||
| Screen presentation | 0.76 ** | 1 | ||||
| Terms and system information | 0.72 ** | 0.83 ** | 1 | |||
| Learning factor | 0.31 * | 0.42 ** | 0.52 ** | 1 | ||
| System performance | 0.71 ** | 0.67 ** | 0.76 ** | 0.47 ** | 1 | |
| Availability and user interface | 0.62 ** | 0.63 ** | 0.71 ** | 0.38 ** | 78 ** | 1 |
Publisher’s Note: MDPI stays neutral with regard to jurisdictional claims in published maps and institutional affiliations. |
© 2021 by the authors. Licensee MDPI, Basel, Switzerland. This article is an open access article distributed under the terms and conditions of the Creative Commons Attribution (CC BY) license (https://creativecommons.org/licenses/by/4.0/).
Share and Cite
Wang, T.-H.; Lin, H.-C.K.; Chen, H.-R.; Huang, Y.-M.; Yeh, W.-T.; Li, C.-T. Usability of an Affective Emotional Learning Tutoring System for Mobile Devices. Sustainability 2021, 13, 7890. https://doi.org/10.3390/su13147890
Wang T-H, Lin H-CK, Chen H-R, Huang Y-M, Yeh W-T, Li C-T. Usability of an Affective Emotional Learning Tutoring System for Mobile Devices. Sustainability. 2021; 13(14):7890. https://doi.org/10.3390/su13147890
Chicago/Turabian StyleWang, Tao-Hua, Hao-Chiang Koong Lin, Hong-Ren Chen, Yueh-Min Huang, Wei-Ting Yeh, and Cheng-Tsung Li. 2021. "Usability of an Affective Emotional Learning Tutoring System for Mobile Devices" Sustainability 13, no. 14: 7890. https://doi.org/10.3390/su13147890
APA StyleWang, T.-H., Lin, H.-C. K., Chen, H.-R., Huang, Y.-M., Yeh, W.-T., & Li, C.-T. (2021). Usability of an Affective Emotional Learning Tutoring System for Mobile Devices. Sustainability, 13(14), 7890. https://doi.org/10.3390/su13147890

