Abstract
This paper focuses on plastic waste sorting intentions to address municipal solid waste challenges in developing countries. This study also adapts the theory of planned behavior (TPB) in evaluating the determinants of plastic waste sorting intentions among Nigerian students. Nine hundred and thirty-nine respondents participated through questionnaire surveys. Findings of structural equation modelling depict that perceived behavioral control had the highest impact on the respondents’ plastic waste sorting intentions, followed by subjective norms; however, attitude was found to be insignificant and TPB explained 77% of the variance in waste sorting intentions. The importance of other influencing factors is also considered such as environmental awareness, volunteering, and study program in evaluating plastic waste sorting intentions and these factors were found to be statistically significant. Therefore, the results from this study add to the limited body of information on the application of TPB and other influencing factors in the study of plastic waste sorting in Nigeria. The findings also provide suggestions to current and prospective policymakers on the relevance of introducing waste sorting management practices such as recycling bins in Nigerian university premises and campaigns for waste sorting and recycling activities.
1. Introduction
Nigeria has been facing environmental challenges in recent years [1]. One of the most disturbing is the exponential increase of municipal solid waste (MSW) production due to rapid urbanization (annual growth rate of above 2%) and population increase (estimated population to be more than 180 million in 2016 and still rising, with over 200 million residents in 2020 [2,3]). Globally, a major contributor to MSW in the last decade is plastic waste [4] generated mainly from the packaging industries. Between 1996–2014 approximately 4.4 million tons of plastic material have been imported into Nigeria [5] from other countries. Furthermore, over 50% of 13 million tons of plastic produced between 2015 and 2016 in Nigeria are single-use disposable plastic products, compounding the solid waste predicament [6].
Nigeria and other African countries affected by rapid population growth and poverty [7] are not only facing problems with massive MSW generation [8] but also daily MSW management issues [2,9]. In Nigeria, the situation is considerably worsened by the immense pressure placed on a nearly non-existent waste management infrastructure and the limitations of a poor waste governance structure [1]. The current prevailing applied practices include undiscerning burning and dumping of waste refuse by the roadsides or in illegal dumpsites [7,10], posing severe health risks and wellness of the people and environment. A viable solution is seen in plastic recycling [11] and increasing public awareness and education about its benefits [12].
Education has been attributed to be essential to many sustainable solutions worldwide [13]. Often, young people are at the forefront of awareness initiatives as important stakeholders who hold the key to future sustainability goals [14]. As of 2016, 40% of Nigeria’s estimated 186 million residents are young people within the 18 to 35 years age group [6], but only about 2 million of this population are reported to be enrolled in universities according to Nigeria’s National Universities Commission (NUC) in 2018. University communities themselves are responsible for ensuring sustainable practices by educating people who would manage key positions in society [8]. Therefore, universities hold principal accountability in making sure young people are aware of the significance of sustainable practices like plastic waste sorting. Universities provide these youths with knowledge and the tools and technology they can develop to promote pro-environmental behaviors within their societies [13]. This study focuses on young elite Nigerians at selected university institutions as they represent vital stakeholders relevant in achieving plastic waste sorting goals in Nigeria [15].
Plastic recycling is an industrial process that begins with plastic waste sorting [16]. Therefore, this study considers gathering or sorting of plastic waste as a necessary initial step. In Nigeria, there have been a few reports on plastic recovery activities through plastic waste sorting. These findings have shown that scavengers or people of low economic standing in the society are generally involved in plastic recovery or plastic waste sorting for minimal financial benefits [17,18]. The study also evaluates external barriers, attitudes, and social pressure by adopting the theory of planned behavior (TPB) as these factors may explain plastic waste sorting intentions of Nigerian youths in higher institutions for learning. Furthermore, the study also considers the evaluation of other influencing factors (like environmental awareness, volunteering, university level and study program) to assess their impact on Nigerian students’ waste sorting intentions. Consequently, this study aims to provide recommendations to improve plastic waste sorting behavior in Nigeria, and other countries could adopt these recommendations.
This paper is structured as follows: this introductory section addresses the problem statement, significance and purpose of the study. Section 2 discusses the current state of research on plastic waste in Nigeria, waste governance, plastic waste sorting in Nigerian universities and the conceptual model of this study. Section 3 presents the research materials and methods. Section 4 presents the results and discussion; the final Section 5 concludes the paper and provides our recommendations.
2. Literature Review and Conceptual Framework
2.1. Plastic Waste in Nigeria
Plastic materials derived from a varied range of polymers of high molecular mass are considered a waste stream with potential for recycling and recovery [19]. Low-density polyethylene has been majorly imported into Nigeria over the last two decades and then used to produce a wide range of plastic products (grocery bags, cling wraps, sandwich bags, bubble wrap, fertilizer sacks, refuse bags and plastic bottles). However, these are often used once and discarded [5,11]. Additionally, polypropylene has also been used majorly in Nigeria’s manufacturing industries. These materials are then applied to produce many plastic products such as butter or margarine containers, biscuit wrappers, heavy-duty bags, straws for drinking, prescription syrup bottles and plastic bottle caps [19].
Even though plastic is considered to have high recycling and recovery potential, the rate of recycling, which is reported to be less than 12% in Nigeria [5], does not match the fast pace at which plastics are being produced. For instance, the reported rate still falls short when compared to other neighboring regions like Cameroon, where it has been reported that the annual recycling rate of plastic waste is 20% [4]. In India, at least 47% of generated plastic waste is recycled [5]. Furthermore, Babayemi et al. [5] report that plastic recycling and recovery rates are high in more industrialized countries where waste separation schemes are in place. Therefore, for MSW management to be successful in Nigeria, plastic recycling and recovery practices need to increase, and at the same time production of new plastic products should decrease [20].
2.2. Waste Governance in Nigeria
Many developing countries like Nigeria are still struggling to reform and overcome barriers to waste management issues [7]. According to Abd’Razack et al. [21] one of the most critical obstacles found in Abuja and Kaduna states, preventing the reform of sustainable waste management practices like waste sorting, is the lack of education or public awareness. In Nigeria, the national policy on plastic waste has been established to restrict unsafe plastic waste practices. The current predominant means of waste disposal among Nigerian people includes dumping refuse indiscriminately by the road or in landfills [7]. These practices have made governmental waste policies and efforts nearly futile as the policy’s goals were to move Nigeria towards a more circular economy and redirect tons of plastic waste from the streets for recycling [9]. However, the government alone [15] should not be responsible for MSW management efforts. Still, the Nigerian public also needs to be sensitized of the consequences of improper waste management on the environment and people’s health [20].
The policy framework supporting plastic recycling is still not entirely in the government’s attention [1]. It consists only of two recently approved papers—National Policy on Solid Waste Management approved by the Federal Ministry of Environment (FME) in 2018 and National Policy on Plastic Waste approved by the Federal Executive Commission (FEC) in 2020. Some earlier intuitional reforms were held. One of the earliest reform initiatives by the federal government of Nigeria was in 1988 when the Federal Environmental Protection Agency (FEPA) was established to recognize the solid waste management (SWM) challenges Nigeria faces.
In 2000 FEPA became an independent Department of the Federal Ministry of Environment. This has transferred the responsibility about SWM at the federal level to be overseen by the Federal Ministry of Environment, Housing and Urban Development [9]. Consequently, several states in Nigeria, following the federal initiative, started establishing their own State Environmental Protection Agency (SEPA) which took place around the mid-1990s [9]. To achieve a better structured autonomy, the National Environmental Standards and Regulations Enforcement Agency (NESREA) was established to replace the FEPA act in 2007, management designation relies on political connections rather than actual qualifications or experience. This mismanagement has increased the gap in positive output from these agencies [6]. Despite these measures of creating environmental agencies, the waste management infrastructures in place are relatively poor as in many municipalities the local government did not follow suit from the federal and state governments in their environmental initiative which worsened the outcomes of waste governance on local or municipal levels [9].
2.3. Waste Sorting Practices at Universities
Generally, universities could be described as quasi cities because they usually cover a vast territory and contain different selections of individuals, thereby impacting the environment on different levels, and being looked to as change drivers [12]. Several waste management efforts are being carried out in universities from other parts of the world. At Shenyang University in China, Geng et al. [22] reported in place SWM initiatives like replacement of old non-separation bins with new bins that distinctively indicated signs for recyclables and non-recyclables, and integration of the projects on polyethylene separation and environmental lectures. Another study conducted at the University of Florence in Italy revealed sustainable waste practices like plastic and paper recycling, which is indicated as one of the projects focused on campus [23]. Furthermore, Dagiliute et al. [24] also found that in a green Lithuanian university one of the internal sustainability practices within the campus included waste sorting, which the students encouraged and practiced.
Similarly, universities in Nigeria are showing positive strides with regards to zero waste initiatives. Adeniran et al. [12] in the characterization of solid waste studies, reported that the University of Lagos has zero waste strategies to limit the creation of waste and provides incentives and recycling bags at low cost to residents on the university campus. Waste sorting bins already exist minimally in Lagos city; however, there is a need for more sophisticated waste disposal methods in Nigeria, especially waste sorting at the waste source [1]. This emphasizes the role of the government, universities and young elites and how their status can be applied to improve public awareness, participation in plastic waste sorting and recycling goals [1].
2.4. Conceptual Model Development–Theory of Planned Behavior Model
The theory of planned behavior (TPB) provides a theoretical framework that helps comprehend plastic waste sorting intentions or the lack thereof [25]. Attitude and subjective norm often lead to perceived behavioral control (PBC) of individuals, which enables the possibility to identify the direction of an individual’s intention to perform a particular behavior or not [26]. In plastic waste sorting among Nigerian university students, subjective norm forms the foundation of social pressure and expectation on the student to sort plastic waste. Furthermore, PBC evaluates the situation surrounding the student’s ability to sort plastic waste thereby assessing what kind of barriers or motivators university students may face that prevent or allow them to participate in plastic waste sorting or limit their intentions to do so [27].
Therefore, this study takes its inspiration from Ajzen [28] to form the basis of assessing the PBC, subjective norm, and attitude that influences a Nigerian students’ intention to sort plastic waste. Additionally, one of the critical drivers of social change has been attributed to university dynamics, hence amplifying students’ influence in the university environment on each other regarding their attitudes and belief towards plastic waste sorting and the concept of plastic recycling [26]. Hence, the following hypotheses have been developed:
Hypothesis 1 (H1).
Nigerianstudents’attitudepositivelyimpactswastesortingandrecycling.
Hypothesis 2 (H2).
PBChasasignificantimpactonNigerianuniversitystudents’wastesortingintentions.
Hypothesis 3 (H3).
SubjectivenormpositivelyimpactswastesortingintentionsofNigerianstudents.
The study also acknowledges other influencing factors as relevant in determining plastic waste separation. This has also been recognized in Zhang et al. [29] study, where other influencing factor such as gender was considered in research among college students in China. Additionally, the type of study program may also affect students’ plastic waste sorting intention or behavior (Figure 1). Furthermore, the availability of waste sorting bins (for plastics, paper, glass, tins) in university campus reduces the external barriers for students with the intention to participate in plastic waste sorting [30]. Hence, the following hypotheses have been developed:
Figure 1.
Conceptual framework of the current study.
Hypothesis 4 (H4).
Environmentalawarenessofstudents’positivelyimpactstheirwastesortingintentions.
Hypothesis 5 (H5).
Studyprograminfluencesstudent’swastesortingintentions.
Hypothesis 6 (H6).
Environmentalvolunteeringactivitiespositivelyimpactstudent’swastesortingintentions.
3. Materials and Methods
3.1. Study Area
To assess the plastic waste sorting intentions of Nigerian university students, this study carried out a questionnaire survey in the rain semester (June–July 2019) at two universities from western Nigeria purposively selected based on the criteria stated in Section 3.2. The region was chosen as there has been no study on TPB and plastic waste sorting in these locations so far. The Federal University of Agriculture, Abeokuta (FUNAAB) consists of over 19,000 students with about 15,000 registered undergraduate students (2019) while University of Ibadan (UI) with nearly twice the number of total students (about 35,000) has almost 26,000 students at the undergraduate level.
3.2. Sampling and Data Collection
A total of 939 students were surveyed using a paper-based questionnaire. The sampling was conducted in two stages. The first stage involved the purposive selection of two Nigerian Universities. The criteria of selection involved the following: (i) location in western Nigeria, (ii) offering environmentally focused study programs at the undergraduate level, and (iii) national rankings as among the top 10 universities in the country. The two universities chosen for the study were based on their upper class standing as federally funded universities, well known for their rankings and notable alumni [31], some of whom are key politicians and activists with a voice in environmental issues. The second stage, inspired by the study from Taiwan [32], included a sampling of students through a cluster random sampling technique targeting three study fields-agriculture, engineering, and environment, involving all levels (1st to 5th year, 100 L to 500 L).
The questionnaire consisted of two parts based on the 7-point bipolar Likert scale (1 = ‘Extremely disagree’ to 7 = ‘Extremely agree’). The first part contained three sections of 14 questionnaire items which include 12 statement items and two questions items. The items include statements which evaluated latent construct of the TPB model, such as behavioral attitudes (four items), subjective norms (four items), perceived behavioral control (four items); intention and actual behavior asking the students about the frequency of sorting their plastic waste (two questions). The second part covered other influencing characteristics of the respondents containing seven self-assessment questions on demographic data, source and updates of environmental information and environmental volunteering.
3.3. TPB Construct
The TPB framework was applied to explain the students’ intention toward plastic waste sorting. The TPB constructs used in this study is demonstrated in Table 1. Subjective norms as recommended by Ajzen [28] contained two aspects, injunctive norms (what is expected of the students by revered individuals) and descriptive norms (what social norm dictates as appropriate behavior, as in what others are supposedly doing) [33]. In this study, items measuring subjective norms contained questions referring to revered individuals such as ‘people I look up to’, ‘my classmates’, ‘my friends’ as suggested by Ajzen [28] as referents within the TPB model.
Table 1.
TPB Questionnaire items adapted from the TPB construct developed by Ajzen [28].
Additionally, to measure students’ PBC toward plastic waste sorting selected questions reflected on a student’s feeling of confidence to overcome barriers such as limited or lack of opportunities (bins, distance, time, effort) to sort plastic if they wanted to. The students’ intention to sort plastic waste was measured by combining questions that informed about students’ intention to carry out plastic sorting activities in earnest and those that reported past plastic waste sorting activities in the last two weeks. The latter was also used to measure future intention’s strength to continue this behavior, as recommended by Ajzen [28].
The TPB constructs claim that subjective norm, PBC [34], and attitudinal beliefs can cohesively explain an individual’s behavior and intentions with high accuracy levels [28,35]. Hence to meet the third requirement for TPB construct, attitude was measured with questionnaire items related to perceived personal benefits, environmental pros, profits or loss, difficulties or simplicity that can be accrued by sorting plastic waste.
3.4. Data Analysis
The TPB model was executed using statistical package for social science (SPSS version 23.0, IBM Corp. in Armonk, NY, United States) and the analysis of moment structures (Amos SPSS module). Descriptive statistical data of the TPB model and other influencing factors was presented by mean values, standard deviations, frequency distributions and percentages. Exploratory and confirmatory factor analysis was done on the pro-environmental items and thereafter, a structural equation model (SEM) to determine the influence of TPB factors on plastic waste sorting intention. Furthermore, path analysis was also carried out to analyze the impact of other influencing variables in this study on plastic waste sorting intention.
SEM simultaneously estimates the measurement models used in identifying the latent and structural variables. Therefore, for examining the connections between variables, the fitness of this model was analyzed by following proposed analytical indices: root mean square error of approximation (RMSEA), comparative fit index (CFI), maximum likelihood chi-square (X2), Ticket Lewis index (TLI) and root mean square residual (SRMR). Accordingly, for assessing SEM, the following standards can be used: RMSEA_0.06, CFI_0.95, TLI_0.95, and NFI_095 [36].
4. Results and Discussion
4.1. Characteristics of the Respondents
The total respondent sample from FUNAAB was 444 students. The study identified youth groups between the ages of 18 to 34, all at the undergraduate level. The age group with the highest number of students was the 18 to 24 years age range.
There was a near-even distribution of students across the study program as agriculture and engineering were represented by 150 students. In comparison, environmental science had 144 students who took part in the study (Table 2). However, the gender representation revealed more male than female (67.0% and 32.0%, respectively).
Table 2.
Characteristics of respondents from the two universities.
There were more males than females represented across the individual study programs also from the sample collected. The study records 55.3% males and 44.7% females for agriculture students while in the environmental study program there were twice as more males (66.7%) than females (33.3%). The gap is considerably higher for engineering as there was a 79.3% to 20.7% ratio of males to females. The gender bias in the mentioned study program, especially in the engineering field, highlights the need for more gender-inclusive initiatives in universities [37]
Students in 400 L had the most representation, as seen in Table 2, followed by students in their final and second year of study. Furthermore, 66.4% of the students responded that their primary source of environmental information is the media, while 30.9% chose the university as their primary source. The media plays a significant role today in environmental news and promotion of environmental campaigns [38]. Nonetheless, evidence from this study suggests that universities should also become equally reliable in providing students with information related to the environment, which is the case for some universities already as reported by Dagiliute et al. [24] in a study conducted in a Lithuanian green university.
From the second university, there was a total sample of 495 student population from UI. Like FUNAAB, the predominant age group fell within the 18 to 24 range (79.8% of students) with the least numerous age group of students (8.5%) being represented by 25 years and above. The gender distribution was also skewed in the study program as seen in FUNAAB. In general, the male to female population was not over-represented by males (57.0% of males and 43.0% of females). However, there were 76.5% males to 23.5% of females when it comes to the engineering study program, while in the field of agriculture, there were more female students than males (50.9% and 49.1%, respectively) and even more females in the environmental science program (58.0% females to 42.0% males). Having more female students in the environmental science program may indicate that girls show more interest and concern with environmental issues as some studies have suggested [39], however, this study does not go further into gender.
Furthermore, more students in the mid-early stages of their university level (30.7% and 24.4% of respondents for 200 L and 300 L, respectively) participated in the study. Similarly, as found with FUNAAB, majority the students from UI chose the media (61.6%) as their primary source for environmental information while the other 33.9% chose the university as their main source of getting environmental information (Table 2).
Table 3 illustrates the findings of the TPB items’ descriptive results, whereas Table 4 comprises the results of students’ demographic and other influencing factors.
Table 3.
Descriptive statistics of TPB items and their respective regression weights (N = 939).
Table 4.
Descriptive statistics of other influencing factors (N = 939).
4.2. Model Criteria
The TPB results show that the standardized regression estimates are all significant at p < 0.001, which indicates the items are good measures of the four TPB criteria. The covariance estimates of the TPB model’s latent structures were also statistically significant at p < 0.001. The TPB model showed a good fit based on root mean square error of approximation (RMSEA) and baseline comparisons of comparative fit index (CFI), Tucker Lewis index (TLI), norm fit index (NFI) criteria being 0.020, 0.996, 0.988, 0.985 respectively. Furthermore, the model achieved the values for Chi-square χ2 = 45.4, df = 33, p = 0.74, which implies a good representation of the data. This study collectively shows that PBC, attitude and subjective norm contributed to 76.5% variance in plastic waste sorting intention. These criteria conform with similar studies where SEM is used to analyze TPB model’s latent variables [40,41].
4.3. Attitude towards Plastic Waste Sorting
The results showed that students’ attitude towards plastic waste sorting is not statistically significant (with p-value of 0.66) to plastic waste sorting intentions, hence, H1 (Nigerian students’ attitude positively impacts waste sorting and recycling) is rejected even though the study reveals a positive attitude towards waste sorting intentions. Furthermore, this suggests that even though students have a positive attitude to plastic waste sorting as it improves environmental sanitation, this does not always lead to an increased intention to sort plastic waste accordingly. Conversely, some studies report a negative attitude associated with plastic recycling; for instance, Strydom [42] findings on South Africa’s city residents reported negative attitude towards plastic sorting.
Even though plastic waste sorting attitudes were measured according to behavioral beliefs surrounding environmental benefits, the attitude was still not statistically significant from the findings of this study. Hence, as Ahmad et al. [43] suggested, students from developing countries still need to be educated on the importance of plastic recycling activities to improve their attitudes towards plastic recycling in general.
4.4. Subjective Norm and PBC towards Plastic Waste Sorting
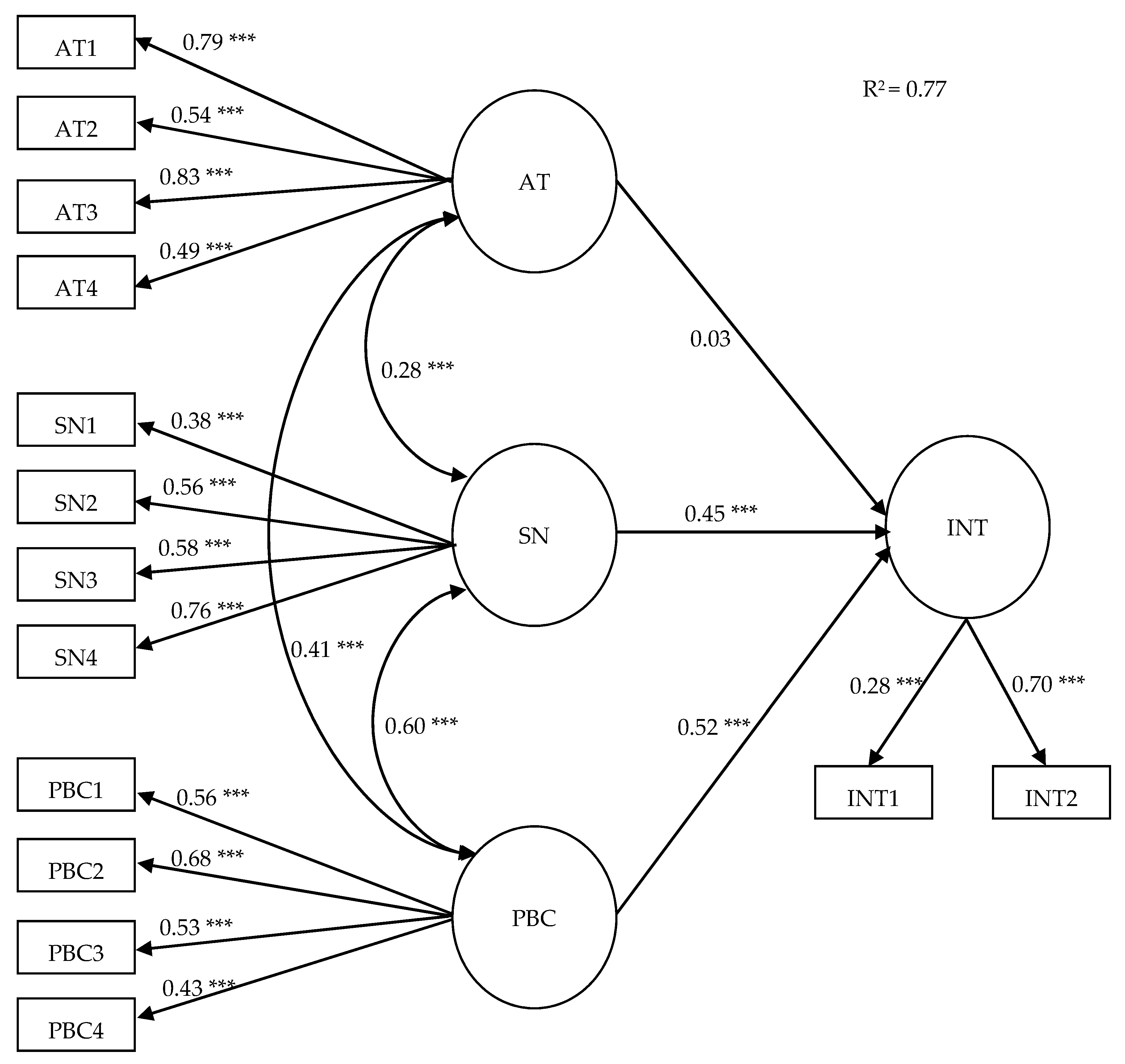
The study also reveals significant correlations between the latent variables (Figure 2). The correlations depict the relationship between students’ attitude towards waste sorting intentions and subjective norm (0.28 ***) and the perceived behavioral control exhibited by students towards waste sorting behavior (0.41 ***).
Figure 2.
SEM Results; standardized path co-efficient; notes: RMSEA = 0.02, CFI = 0.99, TLI = 0.99, NFI = 0.99, X2 = 45.4, *** p < 0.001.
PBC showed the highest standardized effect on students’ waste sorting intentions at 0.52 *** (H2 accepted). When asked if they are confident in their own ability to sort plastic waste for recycling if they chose to, 69% and 61% of students from FUNAAB and UI, respectively, responded in agreement to this question. Hence, this implies that internal limiting barriers do not modify the waste sorting intentions for the students. However, the students (60% of respondents at both universities) responded that a recycling center’s distance is very far from the university residence. This implies that external barriers beyond the students control factors in on their intentions to sort plastic waste for plastic recycling purposes. This finding suggests that PBC is a significant factor explaining waste sorting intentions. This aligns with the study by Wang et al. [44] on consumers’ waste sorting intentions in China.
Subsequently, this study further reveals subjective norms towards waste sorting intention to be significant at 0.45 *** (H3 is supported). Furthermore, many students reported unfavorably to their peers partaking in plastic separation for recycling (FUNAAB = 69.1% disagree; UI = 65.7% disagree). Thus, the students did not feel that their peers were sorting plastic (69% of students from FUNAAB and 66% from UI reported that they disagreed that their classmates separated their plastic waste). This finding also conforms with a similar study by Fan et al. [26] in Singapore and Shanghai where it was reported that the people focused on surrounding opinions related to recycling and sorted waste as it is deemed socially appealing. The study also aligns with Wan et al. [33] findings emphasizing the influence of subjective norms on recycling intention. However, this result contradicts Strydom [42] study in South Africa, where it was reported that there was a lack of social pressure to sort for recycling by most of the respondents. The correlations and positive relationships between the latent constructs are presented in Figure 2.
4.5. Other Factors Influencing Student’s Plastic Waste Sorting Intentions
As earlier mentioned, TPB constructs alone will be insufficient in understanding the underlying cause of plastic waste sorting by Nigerian students. Thus, it is necessary to look at the impact of other influencing factors such as gender, age, study program, university level, environmental awareness, participation in voluntary environmental organizations, and source of environmental information. The path analysis findings reveal that students interested in following environmental news, an item used in measuring environmental awareness, show a significant impact at p < 0.01, intending to sort plastic waste, which supports H4 (H4 states that environmental awareness of students positively impacts their waste sorting intentions). Environmental awareness is highlighted in similar studies as an essential factor in promoting plastic sorting initiative [45]. Thus, this study finds that increasing environmental awareness will encourage students’ interest in environmental issues and consequently advance plastic recycling initiatives.
The results also show that the study program (statistically significant at p < 0.02; H5 is accepted) and environmental volunteering (H6 is accepted) influence students’ waste sorting. This also demonstrates a significant impact on students’ plastic waste sorting intentions as this study finds (p < 0.001). This agrees with Zsoka et al. [46] claiming that pro-environmental behavior can be actualized by promoting students’ environmental activities within Hungarian universities.
Variables like gender and source of environmental information were also considered as other potential influencing factors in this study’s preliminary stages; however, their influence on plastic waste sorting has not been statistically significant. Gender has been applied in previous pro-environmental studies as a significant factor in determining pro-environmental inclinations between sexes [47]. In this study, however, gender does not influence plastic recycling or plastic waste sorting intentions. One reason for this could be that the stereotype associated with domesticated roles of women does not completely work in this study with regards to plastic waste sorting. This combined with the study population comprising of students proffer an explanation for this result. Additionally this finding is in line with a similar survey among university students in Spain by Vicente-Molina et al. [47] on recycling, where gender was also not found to be relevant. However, it would be remissive to not acknowledge gender as a significant factor as pointed out by Xiao and McCright [39] that gender should be considered in the analysis of environmental behavior as it could influence behaviors, attitudes, and opinions.
4.6. Contribution to Practice
In terms of contribution to practice, it is expected that the selected range of factors covered in this study, i.e., psychological and socio-demographic factors, will allow emerging economies expand their opportunities of adopting the applied methods used in this study. Furthermore, the methodology and results from this study may be applied as a means of evaluating pro-environmental behaviors including but not limited to plastic waste sorting among young people and even go further by finding incentives or ways to promote such behaviors. This study also looked at university students, however demography differs globally and as such, this paper illuminates the potential for similar research on primary and/or secondary school students in diaspora or residing locally in an emerging country.
5. Conclusions and Recommendations
The significance of applying TPB as a foundation in understanding the underlying behavior of Nigerian students towards plastic waste sorting intention can be seen through the results of this study. On a broader concept, this study demonstrates that PBC contributes more than subjective norm and attitudes in explaining why students may choose to sort their plastic waste or not. However, attitude was not found to be significant, whereas subjective norm was. The implication of the revelation from this study may suggest that even though students understand that social norms dictate pro-environmental behavior and generally have positive attitudes towards plastic recycling, it is still imperative to cultivate a stronger sense of their PBC for visible changes to be seen shortly with regards to more plastic waste sorting behaviors.
Another important takeaway from this study is the need for more attention to be paid to students’ attitudes, especially from developing countries, concerning plastic waste sorting. Therefore, it is not enough for a student to exhibit a positive attitude to plastic recycling if it would not bring about the same positive impact on the actual intention to sort plastic waste.
The study also demonstrates the importance of including other influencing variables by looking into a student’s university level, environmental curriculums, volunteering, and awareness which all exhibited statistical significance towards students’ intentions to sort plastic waste. The study went further to assess other factors like gender and the source of environmental information. Even though these factors were not proven statistically significant, they might still be useful in another sample variant for other studies in determining their influences over plastic waste sorting intentions among youths.
Therefore, one primary recommendation for universities in Nigeria is to improve their extracurricular activities related to environmental behavior as over 80% of the student sample population currently do not belong to an environmental volunteering initiative within or outside the university. These initiatives could include hands-on training or internships for students by collaborating with FEPA, SEPA or other environmental agencies in the region where students can gain more knowledge and awareness on recycling and other pro-environmental behaviors. Another recommendation is for more universities to take the initiatives themselves by starting with something as simple as placing recycling bins around the university premises and encouraging students to sort plastic waste to recycle and take part in other forms of solid waste recycling practices.
Consequently, this study is justified by its contribution to similar case studies but carries further and could be replicated by other researchers studying youths’ pro environmental behavior in different global regions. In addition to this paper’s contribution to limited studies of this type in emerging countries, the research highlights the use of TPB. This topical theoretical model has only been carried out minimally by similar research in developing countries.
Finally, the study is, however, not without its limitations. The main focus was on intentions to sort plastic waste and not so much on students’ actual plastic waste sorting behavior, hence a follow-up study to investigate actual waste sorting behavior is proposed.
Author Contributions
Conceptualization, L.D.A. and J.M.; methodology, L.D.A. and J.M.; validation, L.D.A. and J.M.; formal analysis, L.D.A.; investigation, L.D.A.; data curation, L.D.A.; writing—original draft preparation, L.D.A.; writing—review and editing, J.M.; supervision, J.M.; project administration, J.M.; funding acquisition, J.M. All authors have read and agreed to the published version of the manuscript.
Funding
This study is supported by the Internal Grant Agency (IGA) of the Faculty of Tropical Agri Sciences, Czech University of Life Sciences (IGA20205008).
Institutional Review Board Statement
Not applicable.
Informed Consent Statement
Not applicable.
Data Availability Statement
Not applicable.
Conflicts of Interest
The authors declare no conflict of interest.
References
- Dumbili, E.; Henderson, L. The Challenge of Plastic Pollution in Nigeria. In Plastic Waste and Recycling; Elsevier: Amsterdam, The Netherlands, 2020; pp. 569–583. [Google Scholar] [CrossRef]
- Ike, C.C.; Ezeibe, C.C.; Anijiofor, S.C.; Nik Daud, N.N. Solid Waste Management in Nigeria: Problems, Prospects, and Policies. J. Solid Waste Technol. Manag. 2018, 44, 163–172. [Google Scholar] [CrossRef]
- Worldometer. Available online: https://www.worldometers.info/world-population/nigeria-population/ (accessed on 26 June 2021).
- Sondo, R.; Amoko, M. Cameroon Environmentalists Tackle Plastic Pollution in Wouri River. 2021. Available online: https://www.france24.com/en/africa/20210605-cameroon-environmentalists-tackle-plastic-pollution-in-wouri-river (accessed on 26 June 2021).
- Babayemi, J.O.; Ogundiran, M.B.; Weber, R.; Osibanjo, O. Initial Inventory of Plastics Imports in Nigeria as a Basis for More Sustainable Management Policies. J. Health Pollut. 2018, 8, 180601. [Google Scholar] [CrossRef] [Green Version]
- Duru, R.U.; Ikpeama, E.E.; Ibekwe, J.A. Challenges and Prospects of Plastic Waste Management in Nigeria. Waste Dispos. Sustain. Energy 2019, 1, 117–126. [Google Scholar] [CrossRef] [Green Version]
- Ayodele, T.R.; Alao, M.A.; Ogunjuyigbe, A.S.O. Recyclable Resources from Municipal Solid Waste: Assessment of Its Energy, Economic and Environmental Benefits in Nigeria. Resour. Conserv. Recycl. 2018, 134, 165–173. [Google Scholar] [CrossRef]
- Coker, A.O.; Achi, C.G.; Sridhar, M.K.C.; Donnett, C.J. Solid Waste Management Practices at a Private Institution of Higher Learning in Nigeria. Procedia Environ. Sci. 2016, 35, 28–39. [Google Scholar] [CrossRef]
- Ezeah, C.; Roberts, C.L. Waste Governance Agenda in Nigerian Cities: A Comparative Analysis. Habitat Int. 2014, 41, 121–128. [Google Scholar] [CrossRef]
- Kofoworola, O.F. Recovery and Recycling Practices in Municipal Solid Waste Management in Lagos, Nigeria. Waste Manag. 2007, 27, 1139–1143. [Google Scholar] [CrossRef]
- Mwanza, B.G.; Mbohwa, C.; Telukdarie, A. Strategies for the Recovery and Recycling of Plastic Solid Waste (PSW): A Focus on Plastic Manufacturing Companies. Procedia Manuf. 2018, 21, 686–693. [Google Scholar] [CrossRef]
- Adeniran, A.E.; Nubi, A.T.; Adelopo, A.O. Solid Waste Generation and Characterization in the University of Lagos for a Sustainable Waste Management. Waste Manag. 2017, 67, 3–10. [Google Scholar] [CrossRef]
- Wojuola, R.N.; Alant, B.P. Sustainable Development and Energy Education in Nigeria. Renew. Energy 2019, 139, 1366–1374. [Google Scholar] [CrossRef]
- Ifegbesan, A. Waste Management Awareness, Knowledge, and Practices of Secondary School Teachers in Ogun State, Nigeria-Implications for Teacher Education. J. Solid Waste Technol. Manag. 2011, 37, 221–234. [Google Scholar] [CrossRef]
- Akanle, O.; Shittu, O. Value Chain Actors and Recycled Polymer Products in Lagos Metropolis: Toward Ensuring Sustainable Development in Africa’s Megacity. Resources 2018, 7, 55. [Google Scholar] [CrossRef] [Green Version]
- Shen, L. Chapter 13—Plastic Recycling. In Handbook of Recycling; Elsevier: Amsterdam, The Netherlands, 2014; pp. 179–190. [Google Scholar]
- Adeyemi, A.S.; Olorunfemi, J.F.; Adewoye, T.O. Waste Scavenging in Third World Cities: A Case Study in Ilorin, Nigeria. Environmentalist 2001, 21, 93–96. [Google Scholar] [CrossRef]
- Nzeadibe, T.C. Solid Waste Reforms and Informal Recycling in Enugu Urban Area, Nigeria. Habitat Int. 2009, 33, 93–99. [Google Scholar] [CrossRef]
- Babayemi, J.O.; Nnorom, I.C.; Osibanjo, O.; Weber, R. Ensuring Sustainability in Plastics Use in Africa: Consumption, Waste Generation, and Projections. Environ. Sci. Eur. 2019, 31, 1–20. [Google Scholar] [CrossRef] [Green Version]
- Hammed, T.B.; Wandiga, S.O.; Mulugetta, Y.; Sridhar, M.K.C. Improving Knowledge and Practices of Mitigating Green House Gas Emission through Waste Recycling in a Community, Ibadan, Nigeria. Waste Manag. 2018, 81, 22–32. [Google Scholar] [CrossRef]
- Abd’Razack, N.T.A.; Medayese, S.O.; Shaibu, S.I.; Adeleye, B.M. Habits and Benefits of Recycling Solid Waste among Households in Kaduna, North West Nigeria. Sustain. Cities Soc. 2017, 28, 297–306. [Google Scholar] [CrossRef]
- Geng, Y.; Liu, K.; Xue, B.; Fujita, T. Creating a “Green University” in China: A Case of Shenyang University. J. Clean. Prod. 2013, 61, 13–19. [Google Scholar] [CrossRef]
- Fissi, S.; Romolini, A.; Gori, E.; Contri, M. The Path toward a Sustainable Green University: The Case of the University of Florence. J. Clean. Prod. 2021, 279, 123655. [Google Scholar] [CrossRef]
- Dagiliute, R.; Liobikiene, G. University Contributions to Environmental Sustainability: Challenges and Opportunities from the Lithuanian Case. J. Clean. Prod. 2015, 108, 891–899. [Google Scholar] [CrossRef]
- Kaffashi, S.; Shamsudin, M.N. Transforming to a Low Carbon Society; an Extended Theory of Planned Behaviour of Malaysian Citizens. J. Clean. Prod. 2019, 235, 1255–1264. [Google Scholar] [CrossRef]
- Fan, B.; Yang, W.; Shen, X. A Comparison Study of ‘Motivation–Intention–Behavior’ Model on Household Solid Waste Sorting in China and Singapore. J. Clean. Prod. 2019, 211, 442–454. [Google Scholar] [CrossRef]
- Khan, O.; Daddi, T.; Slabbinck, H.; Kleinhans, K.; Vazquez-Brust, D.; De Meester, S. Assessing the Determinants of Intentions and Behaviors of Organizations towards a Circular Economy for Plastics. Resour. Conserv. Recycl. 2020, 163, 105069. [Google Scholar] [CrossRef]
- Ajzen, I. The Theory of Planned Behavior. Organ. Behav. Hum. Decis. Process. 1991, 50, 179–211. [Google Scholar] [CrossRef]
- Zhang, N.; Williams, I.D.; Kemp, S.; Smith, N.F. Greening Academia: Developing Sustainable Waste Management at Higher Education Institutions. Waste Manag. 2011, 31, 1606–1616. [Google Scholar] [CrossRef] [PubMed]
- Zen, I.S.; Subramaniam, D.; Sulaiman, H.; Saleh, A.L.; Omar, W.; Salim, M.R. Institutionalize Waste Minimization Governance towards Campus Sustainability: A Case Study of Green Office Initiatives in Universiti Teknologi Malaysia. J. Clean. Prod. 2016, 135, 1407–1422. [Google Scholar] [CrossRef]
- Mogaji, E. Types and Location of Nigerian Universities. Res. Agenda Work. Pap. 2019, 2019, 92–103. [Google Scholar] [CrossRef]
- Yu, T.Y.; Yu, T.K.; Chao, C.M. Understanding Taiwanese Undergraduate Students’ pro-Environmental Behavioral Intention towards Green Products in the Fight against Climate Change. J. Clean. Prod. 2017, 161, 390–402. [Google Scholar] [CrossRef]
- Wan, C.; Shen, G.Q.; Choi, S. Experiential and Instrumental Attitudes: Interaction Effect of Attitude and Subjective Norm on Recycling Intention. J. Environ. Psychol. 2017, 50, 69–79. [Google Scholar] [CrossRef]
- Mak, T.M.W.; Yu, I.K.M.; Wang, L.; Hsu, S.C.; Tsang, D.C.W.; Li, C.N.; Yeung, T.L.Y.; Zhang, R.; Poon, C.S. Extended Theory of Planned Behaviour for Promoting Construction Waste Recycling in Hong Kong. Waste Manag. 2019, 83, 161–170. [Google Scholar] [CrossRef]
- Yuriev, A.; Dahmen, M.; Paillé, P.; Boiral, O.; Guillaumie, L. Pro-Environmental Behaviors through the Lens of the Theory of Planned Behavior: A Scoping Review. Resour. Conserv. Recycl. 2020, 155, 104660. [Google Scholar] [CrossRef]
- Kline, R.B. Methodology in the social sciences. In Principles and Practice of Structural Equation Modeling, 4th ed.; Guilford Press: New York, NY, USA, 2016. [Google Scholar]
- Delaney, J.M.; Devereux, P.J. Understanding Gender Differences in STEM: Evidence from College Applications✰. Econ. Educ. Rev. 2019, 72, 219–238. [Google Scholar] [CrossRef]
- Junsheng, H.; Akhtar, R.; Masud, M.M.; Rana, M.S.; Banna, H. The Role of Mass Media in Communicating Climate Science: An Empirical Evidence. J. Clean. Prod. 2019, 238, 117934. [Google Scholar] [CrossRef]
- Xiao, C.; McCright, A.M. A Test of the Biographical Availability Argument for Gender Differences in Environmental Behaviors. Environ. Behav. 2014, 46, 241–263. [Google Scholar] [CrossRef]
- Hu, L.T.; Bentler, P.M. Cutoff Criteria for Fit Indexes in Covariance Structure Analysis: Conventional Criteria versus New Alternatives. Struct. Equ. Model. 1999, 6, 1–55. [Google Scholar] [CrossRef]
- Sutton, S. Theory of planned behaviour. In Cambridge Handbook of Psychology, Health and Medicine; Ayers, S., Baum, A., McManus, C., Newman, S., Wallston, K., Weinman, J., West, R., Eds.; Cambridge University Press: Cambridge, UK, 2007; pp. 223–228. [Google Scholar]
- Strydom, W.F. Applying the Theory of Planned Behavior to Recycling Behavior in South Africa. Recycling 2018, 3, 43. [Google Scholar] [CrossRef] [Green Version]
- Ahmad, M.S.; Bazmi, A.A.; Bhutto, A.W.; Shahzadi, K.; Bukhari, N. Students’ Responses to Improve Environmental Sustainability Through Recycling: Quantitatively Improving Qualitative Model. Appl. Res. Qual. Life 2016, 11, 253–270. [Google Scholar] [CrossRef]
- Wang, Q.; Zhang, W.; Tseng, C.P.M.L.; Sun, Y.; Zhang, Y. Intention in Use Recyclable Express Packaging in Consumers’ Behavior: An Empirical Study. Resour. Conserv. Recycl. 2021, 164, 105115. [Google Scholar] [CrossRef]
- Ogunbode, C.A.; Arnold, K. A Study of Environmental Awareness and Attitudes in Ibadan, Nigeria. Hum. Ecol. Risk Assess. 2012, 18, 669–684. [Google Scholar] [CrossRef]
- Zsóka, Á.; Szerényi, Z.M.; Széchy, A.; Kocsis, T. Greening Due to Environmental Education? Environmental Knowledge, Attitudes, Consumer Behavior and Everyday pro-Environmental Activities of Hungarian High School and University Students. J. Clean. Prod. 2013, 48, 126–138. [Google Scholar] [CrossRef]
- Vicente-Molina, M.A.; Fernández-Sainz, A.; Izagirre-Olaizola, J. Does Gender Make a Difference in Pro-Environmental Behavior? The Case of the Basque Country University Students. J. Clean. Prod. 2018, 176, 89–98. [Google Scholar] [CrossRef]
Publisher’s Note: MDPI stays neutral with regard to jurisdictional claims in published maps and institutional affiliations. |
© 2021 by the authors. Licensee MDPI, Basel, Switzerland. This article is an open access article distributed under the terms and conditions of the Creative Commons Attribution (CC BY) license (https://creativecommons.org/licenses/by/4.0/).

