Abstract
State of the art mass transit systems, such as bus rapid transit (BRT), have appeared to be an innovative solution to meet the mobility needs of many world cities. However, their ability to transform surrounding urban fabric remains less explored in the developing world. This paper examines the impacts of BRT Lahore on land development patterns, considering the phenomena of land use revitalization, densification, and property reconfiguration. We have used quantitative approaches to gauge the changes in the urban fabric, with respect to the local neighborhood conditions and parcel level attributes, using multilevel logit models. The results of the logit models reveal heterogeneous impacts on conversions to commercial plazas, apartment buildings, and mixed-use buildings. The distance to the BRT station and size of the property is significantly associated with these conversions. Overall, one can notice a lack of a sense of place making and an absence of transit-oriented zoning around BRT stations. The desire of sustainable transit-oriented development to intensify land uses according to local conditions requires local urban designers and planners to think ahead of the curve by working on the regulatory and zoning restrictions governing the designs of built environment and also address the issues of gentrification and social inequity.
1. Introduction
Mass transit corridors such as bus rapid transit (BRT) and light rail transit (LRT) lines balance mobility and amenity, providing more optimal economic outcomes to metropolitan conglomerations in general. Residential and commercial activities increase in value due to the proximity to transport corridors. Nevertheless, these transport infrastructure projects have a strong impact on the urban fabric, manifested through changes in the form and use of land and streetscapes. The development of mass transit systems tends to harness a compact development, where high-rise buildings often surround the main transport network. There are many traditional concepts including “neo-traditional design”, “new urbanism”, “transit sensitive design,” and “transit-oriented development” that attempt to explain the relationship between transport and land uses [1]. Transit oriented development (TOD) is one of the significant aspects of mass transit systems which is incorporated within the surrounding environment [2]. It has been argued that TOD can act as a promising tool to inject vitality into established urban areas and curb urban sprawl [3]. It has been further claimed that the property values of the nearby land uses tend to rise because of investments in mega transport infrastructures [4]. In many world cities, initiatives to invest in transport infrastructures attract people towards downtown areas and a land use revitalization process takes place, leading towards gentrification [5]. Worldwide, with the increasing trends of urban population, private car ownership is also increasing, causing congestion (which has negative impacts on urban footprints). The principles of TOD have a special focus on non-motorized means of transport, and many agencies in the world are focusing on reducing automobile dependency [6]. Another issue that has led towards unfavorable urban development patterns around transport infrastructures is a lack of understanding of the needs of current/local users within specific contexts [7]. It might be possible that global development models are non-implementable in specific local contexts.
Lahore, the second largest city of Pakistan and the capital of the Punjab Province, with more than 11 million inhabitants [8], is characterized by a mix of high and low-density developments set among wide tree-lined boulevards with many parks and historic buildings. The transport demand was 13.5 million daily passenger trips by all modes of transportation in 2012 [9]. To effectively meet transport demands and to provide the city with a high-quality transit facilities system an integrated mass transit system has been proposed in Lahore City in the form of BRT and LRT systems. The Japanese International Cooperation Agency prepared the transportation master plan of Lahore city, and four corridors were identified for the development of mass transit systems as per passenger demand. Out of these four corridors, construction along one corridor (the green line) has been completed in 2013 and the BRT is now operational. Construction along the orange line started in 2015, and several construction works have been completed recently. However, the impacts of these mega transport infrastructure projects on the surrounding environment, land uses, streetscapes, landscapes, and urban form require further study. Apparently, mega transport infrastructure projects have a very strong impact on the character of Lahore City, but their ability to transform the surrounding urban fabric remains mainly unexplored. This provides the basis for our research. In the case of BRT Lahore, the impact of mass transit corridor construction is prominent at transit stations, as many buildings became a victim of the destruction in response to its development. Moreover, the front spaces of many buildings have been taken over by the construction of carriage ways. High-rise buildings serving multiple land uses are likely to be developed in the immediate surroundings of mass transit stations.
This research aims to focus on the urban transformation process that took place as a result of the construction of mass transit corridors in Lahore City, taking into account aspects of proximity, accessibility, programmatic adjacencies, and proportions of collective spaces. Huge investments in the mega transport infrastructures are followed by significant impacts on the urban fabric in the form of densification, land use transformation, gentrification, and the renewal of old established urban settings. Land development markets tend to place a high premium on the land parcels in proximity to transit corridors that enjoy significant accessibility benefits. After all, such land settings are scarce; there is a limited, finite supply of settings with superior accessibility offerings [10]. This research not only focuses on land use transformations induced by the introduction of median lane BRT corridor in Lahore. It also emphasizes the spatial elements (at neighborhood level and parcel level) that are linked to these transformations. First, the empirical literature on BRT and land use impacts is reviewed to create a solid theoretical framework by a deductive approach, functioning as a frame of reference with parameters for observations and studies of reference projects. Next, we elaborate our research design, methodology, and supportive data sources. We then present our qualitative analysis, followed by quantitative analysis, to gauge the impacts of BRT investments. The paper concludes by accentuating on the policy implications of research findings.
2. Literature Review
The virtuous cycle between land development and transit investments describes how transport infrastructure investments generate accessibility benefits for landowners and dwellers. The number of land parcels benefiting from transportation infrastructure investments is limited and, as a result, access benefits are expected to be capitalized by higher property prices, land use transformation, redevelopment, and even renewal [11]. A large body of scientific literature confirms that urban development patterns respond positively to the investments in the transportation infrastructures, mainly in the form of land use intensification [12]. BRT service, Transmilenio, accounted for higher density developments around mass transit stations [13] and in the case of Maxico, Metro Line B, the investment in the transport infrastructures increased densities and land values [14]. BRT Lahore also accounted for higher property values within the immediate vicinity of the transit stations [15].
Urban development along transport corridors plays a vital role in achieving sustainable mobility patterns. Supportive urban development along BRT not only helps to reduce the motorization trends, but many other benefits are also achieved. For example, surrounding neighborhoods are revitalized and the flow of riders is balanced out [16]. The BRT service in Bogota has garnered admiration because of its beneficial impacts on congestion, air quality, and transit ridership [17]. Benefits of the transportation investments are normally capitalized in two different time frames. Short term benefits are gained in the real estate markets instantaneously. Long-term benefits, such as land use transformations, tend to be slower, partly due to the socio-economic conditions of a particular area and institutional lags such as zoning adjustments and difficulties in securing building permits [18]. Urban infrastructures from the level of the streets to highways and trains or bus lines to their associated transport hubs play a vivacious role in the transformation of the urban fabric. Higher demands for mobility, interaction, and societal changes require infrastructure improvements and new investments. The relationship between urban infrastructures and the surrounding urban fabric (and more precisely the collective spaces that are constituted at the level of the street) does not always represent the integral part of a project [19]. This causes problems at later stages. It has been argued that a transportation system is conditioned by, and subservient to, existing spatial structures. Yet a relatively different paradigm is emerging in the planning of mass transit systems. This different paradigm leverages the capability of mass transit systems to shape urban development [20]. BRT systems can be used to stimulate land development patterns that are intimately linked to the transportation systems and are mutually beneficial. These paradigms have been actively practiced in the cities of the developed countries such as Copenhagen and Stockholm to regenerate and invigorate the well-located parts of the city. Most of the transport infrastructure investment studies have focused on the paraphernalia of land values along roads, travel demand, and their impacts on the distribution of urban growth [21]. Ref. [22] studied the influences of transport infrastructures on the built environment along three principal dimensions (i.e., diversity, density and design) and Ref. [23] discussed the concepts of smart cities in relation to mobility aspects and neo-liberal growth. Ref. [24] focused on the impacts of design on changing urban systems and proposed a framework for the planning and designing of public projects. Ref. [25] proposed a mathematical optimization framework for optimizing land use allocation, investment decisions, the location of new buildings, and zoning around transport infrastructures in smart cities. Ref. [26] studied the influences of advanced transportation technologies on the sustainability of the cities and physical forms of neighborhoods. The wide range of definitions of sustainable transport systems have been discussed in literature [27]; a transport system is considered to be sustainable when it has positive impacts on social well-being, the natural environment, and urban development [28].
There are few studies that have focused on the mass transit investments (BRT and LRT lines) and their impacts on the surrounding urban fabric. The majority of the research on the land development and BRT investments has explored the relationship between the property values and accessibility to BRT stations [29]. The impact of BRT on the capitalization of housing prices were studied by [30], and the results showed that BRT induced heterogenous impacts on the housing prices and values mainly depend upon their location. The spatial variations in the accessibility benefits and residential land values uplift around transitways were studied by [31]; the linkage of the pedestrian environment around BRT transit stations with property values were studied by [32]; and the impacts of Bogota’s BRT system on land values were studied by [33]. However, there exists a lack of research related to the association between BRT investment and its impacts on the surrounding urban fabric in terms of land development. There are many cities in the developed world where transport infrastructure investments have been used to create a more dense, pedestrian friendly, and mixed-use urban form. Transportation infrastructure has had a very strong impact on the surrounding urban fabric in the case of Stockholm, Hong Kong SAR [34], Seoul [20], Madrid [35], and the Washington DC metropolitan area. In the case of Latin America, many BRT systems have resulted in fostering transit-oriented development such as Bogota [29], Mexico City [36], and Curitiba [37]. There are many design, planning, institutional, and financial approaches that are used to foster transit oriented development in these cities. Urban development is considered as transit oriented or transit friendly when it has a strong orientation towards pedestrians, supports non-motorized means of transport, demonstrates dense and mixed land uses, has a variety of office, residential, and retail options, and reassures multimodal transportation. Investments in the mass transit systems while considering the principles of TOD have gained currency worldwide as a means of promoting smart growth, expanding lifestyle choices, and introducing vitality into declining city settings. The focus of TOD is to locate new construction and redevelopment activities around transit stations. TOD can breathe new life into declining areas of the city by channeling new investments and by creating mixed-use, walkable, and attractive neighborhoods [3]. Ref. [20] analyzed the land development impacts of BRT in Seoul, Korea, in terms of densification and land use transformation activities. These researchers analyzed the single-family residential conversions into higher density activities. According to the results of their research, 96% of parcels (plots) remained unchanged during the period of 2001–2007. The remaining 4% of parcels were converted into higher density buildings, which includes condominiums and mixed land uses. The BRT system in the city of Curitiba has some of the characteristics of the transit-oriented development. Prominently absent are the prioritization of pedestrian environments and pedestrian orientation of urban development along transit stations [11]. Similarly, in the case of BRT Lahore, pedestrian environment and pedestrian friendly orientations are notably missing around the BRT corridor. Transport investments have significant impacts on the land uses if these are supplemented by infrastructure provisions and specialized zoning plans [38]. Conventional wisdom states that traditional bus services have indiscernible impacts on land use patterns and urban fabric in contrast to the rapid mass transit systems, as they fail to confer significant and appreciable accessibility benefits. This is the case in most of the developing countries where higher levels of automobile ownership mean that conventional bus services operate at very low speed for the majority of trips. The exemption to this rule, however, is BRT systems where buses are provided with dedicated and exclusive lanes, portending a noteworthy improvement in service quality and encouraging new developments along mass transit corridors. Ref. [39] contended that BRT systems in Pittsburgh, Otawwa, Bisbane and Curitiba engendered land use benefits that were as large as those which would have been produced by rail investments. Contemporary research has argued that LRT has a pointedly higher potential to impact urban fabric than BRT [40,41].
BRT investments in different cities reveal heterogenous impacts on actual land development. In the city of Bogota, while the BRT project was accompanied by an increase in the urban density, no major changes in land uses occurred [13]. According to [10], while the BRT system in Bogota has produced some mobility benefits, yielding a feasible mobility system in the short term, its city-shaping impacts were disappointing. In Beijing, six years after the development of a BRT, real estate experts and urban planners were categorically positive about its impacts on high rise residential development and real estate activities [42]. On the other hand, the lack of a pedestrian friendly environment, poor connectivity, parking issues, and an absence of specialized zoning plans were barricades to transit oriented development [43]. A one-size-fits-all approach in the designing and planning of TOD concepts cannot be recommended predominantly for the fast-growing cities of developing world. Instead, urban areas should develop their own typologies in the environment of transit stations, and these should be developed according to local conditions [44,45,46]. The empirical evidence supported from research studies shows that mass transit systems can have positive impacts on land development. Urban spatial outcome is being shaped by transit investments in the process of rapid urbanization. However, it is pertinent to mention that while land development impacts will certainly not occur automatically, they rely greatly on supporting zoning regulations and site conditions. Integrated urban and transportation planning is a necessity in order to reap the actual benefits of mass transit systems. This research aims to gain insights by examining changes in the land uses and streetscape activities over several time points around selected station along BRT Lahore. Both residential and non-residential properties are focused on in this paper. The next section describes the contextual analysis of Lahore and its BRT service.
3. Contextual Analysis of Lahore
Lahore is a rapidly growing metropolis with marvelous heterogeneity across its nine towns and tehsils and over two hundred union councils (local administrative unit). The city of Lahore has expanded and built on a rich existing base of cultural heritage to create a thriving economic base which is driven by trade, business, industry, and education. It is the second largest city of Pakistan with a population over 11 million inhabitants, as shown in Figure 1 with red color.
Figure 1.
Population of Mega Cities worldwide [47].
The major challenges facing Lahore include a housing shortage, income-based segregation, and service delivery accompanied by rapid urbanization [48]. Lahore, with its rich architectural heritage and blooming cultural life, attracts a lot of people from different parts of the country for its bustling markets, historic monuments, academic institutions, shopping, and food. Lahore has historically grown along the route of the Grand Truck Road linking the sub-continent with central Asia. In, recent decades Lahore has grown along its south and south-west axis. The study of the Japanese Corporate International Agency (2012) revealed that Lahore has 1.8 million households and 2.7 million employed residents. The population density of Lahore varies across different zones. Inner zones have a population density of 450 persons per hectare and the peripheral areas have a population density of 50 persons per hectare. The developed land of Lahore can be divided into three zones: intermediate, central, and outer zone (as shown in Figure 2). The central zone of Lahore mainly comprises the poor and middle-class area, with a high concentration of business and commercial ventures. The intermediate zone is largely planned and uncontrolled mix of housing for the upper-middle-class. The outermost zone of Lahore represents the physiognomies of the urban sprawl, providing low density housing facilities to the rich. There is a substantial dependence on the central zone for the job opportunities.
Figure 2.
Spatial Growth of Lahore City [49].
This spatial growth of Lahore, as shown in Table 1, has increased the demand to travel from the peripheral areas to central Lahore. According to the Punjab Bureau of Statistics [8], there has been a rapid increase in the population of Lahore (116%) during last two decades and vehicle ownership has also increased by 17%, which has caused severe congestion on the roads of Lahore. Due to the growing transportation problems in Lahore, the Lahore Urban Transport Master Plan (LUTMP) called for the development of mass transit systems in Lahore in the form of BRT and LRT systems. As a result of the studies conducted by JICA, Pakistan’s first bus rapid transit system was developed.
Table 1.
Spatial Growth of Lahore City [50].
BRT Lahore
Pakistan’s first mass transit system (BRT) commenced its operation in February 2013 (as shown in Figure 3) with an objective to provide an efficient, safe and comfortable BRT consisting of 27 stations and spanning over an area of 27.8 km. The Lahore BRT system operates in dedicated lanes specially designed in the middle of the road and ranges from Gajjumata to Shahdara. The overall view of the land development and land use along the BRT reflects that there exists a mosaic of new and old buildings and planned and unplanned neighborhoods with high and low densities. The BRT passes through the old established built-up areas where a number of buildings are in dilapidated condition; some places along the corridor give an impression of the underutilization of land. At some sections, state-of-the-art facilities are available and some places show inadequate provision of services for transit rides and pedestrians.
Figure 3.
(a) Bus Rapid Transit System in Lahore; (b) Light Rail Transit System in Lahore.
Cities like Lahore with a population of over 10 million are favorable for the implementation of mega public transport infrastructures. The basic purpose behind these huge investments is to bring citizens towards the usage of public transport. The terminal stations of BRT Lahore produce the highest ridership. The Shahdara metro bus station has a daily ridership of 16,000 passengers. BRT Lahore has performed effectively in terms of travel time savings. According to a study, 91% of the riders of metro bus reach their destination stations in less than 20 min [51]. A survey further revealed that 74.8% of metro bus users have a very low level of affluence, with an average monthly income of less than 25,000 PKR (179.13 USD). According to the survey conducted by the Punjab Metro Bus Authority, more than 62% riders were used to paying more fare for travelling as compared to the current situation. BRT Lahore has also tried to achieve its modal shift objectives. Passengers have shifted their modes of transport after the implementation of BRT. About 36.7% of metro bus users are people who have left their own private vehicles (either motorcycles or cars) to use the metro bus facility. The huge increase in the population of Lahore in the last two decades has also resulted in the increase of private vehicles in Lahore. Many people from all other parts of the country have moved to Lahore because of the presence of better life facilities. Although inter-district migration figures and statistics are not available, a labor force survey indicates that 15% of the total migrants in Punjab moved to Lahore in search of jobs (coming from the surrounding cities such as Kasur, Okara, Faisalabad, Sheikhupura and Gujranwala).
4. Materials and Methods
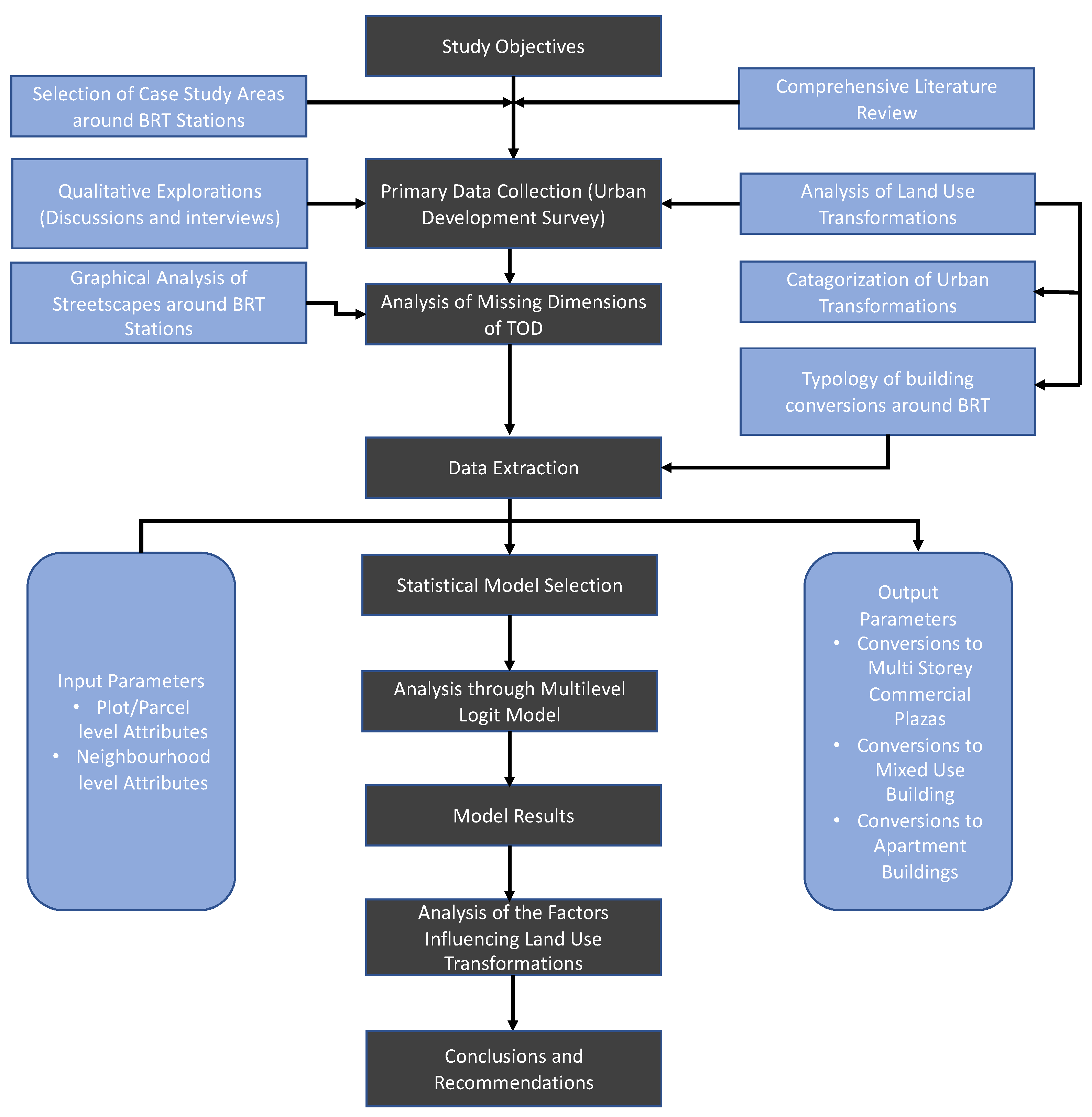
A complete comprehensive framework of this research is shown in Figure 4, through which one can easily understand the research structure. This research has not only used the large-scale urban planning approach, but it has concentrated on an intermediate scale to investigate vivacious phenomena of land use transformation, streetscape activity shifts, properties reconfiguration, densification, and land use revitalization around BRT transit stations. This research has used both quantitative and qualitative analysis techniques to detect changes in the urban fabric along BRT Lahore during last decade. Qualitative analysis has helped to analyze the missing dimensions of TOD, and quantitative analysis assisted in quantifying the changes and identifying factors that contributed to land transformations. To analyze the effects of the BRT system of Lahore on land development activities, a detail urban development survey was conducted in 2018 and validated in 2019/2020 to gather the parcel level data, and drone images of the case study areas were also taken (as shown in Figure 5). Since land use changes are always measured in nominal scale, numbers are used to analyze the impacts of BRT system of Lahore on land use transformations. In order to analyze the factors that contributed to land use transformations and densification patterns, numerous data sources were drawn up. Table 2 describes and lists the key variables that were collected as well as the data sources.
Figure 4.
Research Framework.
Figure 5.
BRT Lahore Images taken by Drone Camera for this study.
Table 2.
Variables and List of Data Sources.
Particularly primary data was collected related to the following urban development categories.
- Category 1: Densification (Addition of Storeys in the existing building with same land use)
- Category 2: Redevelopment + Densification (New Structures with additional storeys on same land use)
- Category 3: Redevelopment + Densification + Land Use Transformation (Redevelopment with land use change and additional storeys)
- Category 4: Land Use Change (Only land use change in the existing building)
- Category 5: Facade Renewal/Refurbishment
- Category 6: No change.
This detailed information helped in the preparation of Urban Transformations maps in Arc GIS. Urban transformation maps include information related to the typology of transformations under various categories presented.
- (1)
- T1A: Single story shop to multistorey mixed-use building (R/C)T1B: Two story shop to multistorey mixed-use building (R/C)T1C: Multistorey commercial shop to commercial plaza
- (2)
- T2: Several small buildings to mixed use plaza
- (3)
- T3A: One/Two story residential building to multistorey mixed-use buildingT3B: One/Two story residential building to multistorey residential building
- (4)
- T4: Two Story R/C building to Multistorey R/C building
- (5)
- T5: Vacant plot to multistorey building
- (6)
- All Other Typologies of Transformations
The sample frame of this research study was seven transit stations along the BRT corridor and included Kalma Chowk metro station, Muslim Town metro station, Ichra metro station, Chungi Amarsidhu metro station, Gajumata metro station, Shahdara metro station and Azadi chowk metro station (as shown in Figure 6). BRT Lahore passes through the many areas of varying character, from highly dense areas to less dense areas, from low level of affluence to high level of affluence among population, from smaller plot sizes to bigger plot sizes around BRT stations, and from Central Business Districts areas to peripheral areas. We have selected these seven stations based upon the criteria of population density, level of affluence, locational characteristics, and plot sizes so that we can represent each neighborhood class in this research study. Transformations in land parcels (plots) were measured within a 500-m buffer around each transit station. In 2012, land use maps were prepared by the Urban Panning Department of UET Lahore. These maps served as a reference study to gauge land use changes. As regular bus services are also operational along this corridor, their bus stops are not considered while applying the buffers.
Figure 6.
Case Study Areas along BRT Lahore.
A detailed urban development survey yielded more than 12,876 parcel level observations, and the majority of these parcels were residential buildings. Polygon based maps were created in GIS by using this parcel level data, and straight-line distances between each parcel and BRT station were measured. Once the baseline information is compiled in the attribute tables of Arc GIS, then multi-level logit models were applied on the data to predict land use changes. Multilevel logit model rely on both neighborhood level and parcel level information, which is why several socio-economic variables were also compiled. Statistically, these variables allow one to partial out the exclusive effects of proximity to the BRT system of Lahore on land use transformations and densification trends. For instance, the variable ‘Park Ratio’ (the proximity for the spaces covered by parks and open spaces) can increase the attractiveness of an area in the congested and crowded city such as Lahore, which ultimately influences land development decisions by private developers.
4.1. Land Use Change Models
This section investigates how the introduction of BRT system in Lahore affected the land uses. Multi-level logit models were applied for three types of conversions (to multistory commercial plazas, to multistory mixed used buildings, and to multistorey residential/Apartment buildings (mainly T1 and T3 Transformations)). We observed that there were inadequate observations to model other possible land use conversions (T4 and T5 and T6) such as from vacant land to residential or commercial buildings and buildings that were developed after plot amalgamations. Mixed use refers to the combination of residential and commercial activities (e.g., flats, offices, services). All of these land use changes relate to what might be contemplated as the intensification of activates (i.e., more residential and commercial units, or the addition of retail activities). For property owners, normally intensification translates into higher property values and increases the overall rental income. The land use status of more than 23,000 land parcels were part of our sample. More than 97% of land parcels remained unchanged and, among the remaining land parcels, the dominant conversions were multistorey commercial buildings, multistorey mixed-use building, and multistorey residential buildings.
4.2. Model Structure
Multilevel logit models were used in this research to estimate the factors influencing the three types of land use conversions. Multilevel models account for the fact that plots/parcels from the same neighborhood share common attributes such as demographic characteristics and layout designs. In this study, multilevel models incorporated both random and fixed effects. Fixed effects embody variable coefficients that are constant at the upper level (i.e., neighborhoods units) and random effects imply error terms that vary among upper-level (neighborhood units). Estimated multilevel models for the land use transformations around BRT took the following form:
where = 1 if land parcel (Level 1) in neighborhood (Level 2) faced a land use conversion; 0 if there was no land use change; is the model constant and betas () represents the coefficients of the variables where (k = 1, 2, 3…, m,); and m represents the number of variables. is a vector of plot level attributes (e.g., sizes of individual plots) and is a vector of neighborhood level attributes (e.g., population density of neighborhoods). are the error terms associated with level 2 and level 1, respectively. One of the most important output of multilevel logit models is the intraclass correlation (ICC) which calculates relative variability in the estimated dependent variable between versus within upper-level neighborhood units. High values of the inter class correlation (ICC), usually above 0.05 and with statistically significant p-values, suggest individual plots have a tendency to share neighborhood attributes, indicating the need of multilevel estimation [52].
5. Results of Urban Development Survey
In this section, the initial results of the urban development survey are discussed in detail. Land use and streetscape transformations around selected BRT stations are explained.
5.1. ICHRA Metro Station
ICHRA is one of the most important nodes of Lahore and is predominantly used for commercial and residential activities. It is considered to be one of the oldest communities in the historical city of Lahore. Lahore is divided into nine towns and ICHRA is administrated by the town municipal administration of Samanabad Town. Results of the detailed urban development survey are presented in Figure 7 in the form of polygon-based GIS Maps. Six categories of urban development were identified as the baseline for the survey, as described in the methodology section. Many residential buildings are converted into residential cum commercial buildings and commercial shops into commercial plazas after the construction of the metro corridor. The trends of densification are also observed on the residential parcels where upper floors are used for rental purposes.
Figure 7.
(a) Categories of Urban Transformation around ICHRA Station; (b) Typology of Urban Transformation around ICHRA Station.
Quantitative assessment of the land parcels is presented in Table 3 and reveals that there is a decrease in the residential land area by 2.17 hectares as many residential units are converted into R/C buildings. Due to the densification trends on the residential plots, built up residential area (plot size *number of stories) has increased around 6.09 hectares. Commercial and R/C built up areas have also increased by 3.68 and 4.32 hectares, respectively. Overall, out of the total 3654 land parcels, 3144 units remained unchanged. Figure 7b, Figure 8, and Figure 9 illustrates the typology of transformations, and it can be observed that T1C, T3A, and T3B are the most prominent transformations.
Table 3.
Land use changes around ICHRA station.
Figure 8.
Examples of typology of urban transformations around ICHRA station.
Figure 9.
Streetscape and Urban Transformations around ICHRA Station.
The typical road section of ICHRA after the introduction of BRT is shown in Figure 10. Before the construction of a median lane BRT system, there was a service lane on both sides of the carriageway which was removed during the construction of BRT system. The road width between two opposite building lines was 42.67 m, including the service roads on both sides. However, local planning agencies decided to demolish the buildings on both sides of the decided location of the transit corridor to secure enough carriageways for the movement of public transport and other traffic. Service roads on both sides of the road were removed and even at some places sidewalks were also removed. A lack of attention to the pedestrian environment has made street life vulnerable and unattractive for the pedestrians, and many shopkeepers have moved out (occupying the entire space of sidewalks). Overall, due to the missing focus on the quality of streetscape environment, abutting properties on the BRT corridor have not gained much attention from developers and private investors.
Figure 10.
Road Section at ICHRA Metro Station and Demolished Building Space (Red Color).
5.1.1. Kalma Chowk Metro Station
Kalma Chowk is one of the most famous road intersections and town squares in Lahore. It is the juncture of two major roads in Lahore, the Main Boulevard Garden Town and Ferozepur Road. The Kalma Chowk metro station area is surrounded by many high-rise buildings. This area is surrounded by those communities which have a high level of affluence. Garden Town is on the southern side of this metro station; Gulberg is on the eastern side of the metro station. It is one of the important nodes and connects two major markets of Lahore (these are the Barkat market and the Liberty market). The overall character of this metro station area is much more different than the previously discussed ICHRA metro station area. Trends of densification are observed on the commercial plots. Quantitative assessment of the land parcels presented in Table 4 reveals that there is a significant increase in the commercial built-up area by 5.49 hectares, as it is evident from the maps that T1C transformation is a prominent type of transformation. Densification trends on the residential plots and R/C plots are far less than the developments on the commercial plots. There is a slight increase in the residential and R/C built up area by 0.21 and 0.17 hectares, respectively.
Table 4.
Land use changes around Kalma station.
Overall, out of the total 570 land parcels, more than 531 land parcels remained unchanged. Figure 11, Figure 12 and Figure 13 illustrates about the typology and categories of urban transformations at different angles. Mostly, the abutting commercial plots on the main roads are transformed into high rise buildings (T1C transformation).
Figure 11.
(a) Categories of Urban Transformation around Kalma Chowk Station; (b) Typology of Urban Transformation around Kalma Chowk Station.
Figure 12.
Examples of typology of urban transformations around KALMA Chowk station.
Figure 13.
Streetscape activities and urban transformations around Kalma Station.
The development of the BRT corridor triggered many redevelopment activities, but it is pertinent to mention that the BRT corridor is not only the sole factor behind these constructions. There are many other market forces. The land parcels surrounding Kalma Chowk are much bigger and more expensive as compared to the land parcels of ICHRA metro station area. The development control of this area is the responsibility of the Lahore Development Authority (LDA). According to the building by laws of LDA, the property line of the buildings cannot coincide with building line which means that building owners have to surrender some land in the form of setbacks in front of their buildings. These setbacks provide clear boundaries between collective spaces and private spaces. The service roads on both sides of the BRT corridor also serves the function of parking. Figure 14 shows the road section of Kalma Chowk after the construction of the BRT corridor. Kalma Chowk metro station area did not face any demolitions for the construction of BRT because the width of right of way (ROW) was already enough for the construction. The distance between two opposite building lines was 68.58 m which accommodated the whole BRT infrastructure.
Figure 14.
Road Section at KALMA Station.
5.1.2. Chungi Amarsidhu Metro Station
Chungi Amarsidhu is a point of focus along the BRT corridor, and its surroundings are predominately used for lower income housing colonies such as Gulistan colony, Makhdumabad, Muftpura, and Sitara colony. The sizes of commercial plots are very small, and people here live in small houses. Local streets are often used as a playground for kids. Initially at the start of the BRT project, the Punjab government planned a lower income housing project. However, it has not been accomplished yet. The main BRT corridor is surrounded by small mixed-use buildings. After the development of BRT, many residential and commercial buildings are densified in the vicinity of the metro station, It is evident from Table 5 that commercial and residential built-up areas are increased by 1.47 and 2.47 hectares, respectively. Few residential and commercial buildings are also converted into mixed use buildings where upper floors are used for residential purposes, and there is an increase of 1.23 hectares in R/C built-up area.
Table 5.
Land use changes around Chungi Amarsidhu station.
Overall, out of the total 4375 land parcels, 4126 land parcels remained unchanged, However, as the time goes on, many land use transformations are expected. Figure 15, Figure 16 and Figure 17 illustrates the typology of these transformations, and it can be observed that T1C and T3B are the most prominent transformations (which represent the intensification of commercial and residential uses). A big yellow parcel in the map shows T2 transformation where several small plots are amalgamated to build a multistorey commercial plaza. It is a famous landmark now in the catchment area of the metro station.
Figure 15.
(a) Categories of urban transformation around Chungi Amarsidhu Station; (b) Typology of urban transformation around Chungi Amarsidhu Station.
Figure 16.
Examples of typology of urban transformations around Chungi Amarsidhu station.
Figure 17.
Streetscape activities and urban transformations around Chungi Amarsidhu station.
At a first look, this area presents an image of a mixture of very high-class and poor pedestrian environments. At one end, a state-of-the-art pedestrian and cyclist’s elevated roundabout is developed after the commencement of BRT operations (as shown in the Figure 18). On the other hand, roadways present poor pedestrian environments where there is not dedicated space for pedestrians. Focusing on the concrete infrastructures, this area is dominated by U-turn bridges, and local shop owners consider that these bridges have a detrimental impact on their businesses because visual accessibility of their shops in blocked. Small commercial activities include fabric shops, sweets shops, carpet selling shops, and bike workshops. Along the mass transit corridor, there are few U-turns (two of them are in Chungi Amarsidhu). Commercial activities are separated from the carriage ways through service roads. These service roads on both sides of the metro station serve the function of providing parking services, as well as acting as a platform for informal sellers. Sidewalks are either covered by electric polls or shop owners have encroached the space and service roads are occupied by bikes, rickshaws, and cars. The Punjab government have invested huge amounts in the construction of U-turn bridges and motorized transport infrastructures. However, there still exists a lack of a sense of place making.
Figure 18.
Road section at Chungi Amarsidhu station and demolished building space.
5.1.3. Muslim Town Metro Station
Muslim town metro station area falls on the banks of the famous Lahore canal. This area is surrounded by a high-income residential neighborhood named Muslim Town. It serves as an important junction in the Lahore city positioned at intersection of two major roads (main Ferozepur road (BRT Corridor) and Canal road). This area possesses a special character because of the presence of famous educational institutes and scientific research laboratories. A lot of multi-story residential buildings exist in this area, serving the purpose of student hostels. The abutting land uses on the BRT corridor have been dominated by commercial activities. After the construction of the BRT corridor, this area is flooded by the concrete infrastructures. Metro bus passes over this area at an elevated position and two other bridges are built, serving the other traffic. Similar to the previously discussed metro station, the most dominant conversion here is the densification of commercial uses (as explained in Table 6). About 3.35 hectares of commercial built-up area has been increased since the introduction of median lane BRT. In terms of land use conversions, many buildings abutting at the BRT corridor have been converted into R/C buildings and there is an increase of 1.23 hectares of R/C built-up area. Due to the densification trends on the residential plots, built up residential area (plot size *number of storeys) has also increased around 0.98 hectares.
Table 6.
Land use changes around Muslim Town station.
Overall, out of the total 1030 building units, 938 units remained unchanged. That T1C, T1A and T3B are the most prominent building transformations as illustrated in Figure 19, Figure 20 and Figure 21.
Figure 19.
(a) Categories of Urban Transformation around Muslim Town Station; (b) Typology of Urban Transformation around Muslim Town Station.
Figure 20.
Examples of typology of urban transformation around Muslim Town station.
Figure 21.
Streetscape activities and urban transformations around Muslim Town station.
Street sections of Muslim Town metro station area have undergone various transformations during last two decades. Initially in the year 2000, the road width was increased, and part of the shoulders were included in the carriage way. After 2004, the government decided to build an underpass on the canal road passing under the current location of metro station. In 2013, the government decided to invest in BRT and three overhead bridges were constructed over this area (as demonstrated in Figure 22). This junction bears loads of traffic in the morning and evening peak hours and it faces severe traffic congestions. During all of these transformations in the roadway sections, bicycle lanes are not introduced in the road sections. Bicyclists share the same carriageway as other motorized traffic. Overall, the BRT system of Lahore have not prioritized non-motorized means of transport. The area under these three bridges is used as a parking site. Because of the presence of the canal road, this area has a proper tree cover along canal.
Figure 22.
Road Section at Muslim Town station.
5.1.4. Shahdra Metro Station
Shahdara Metro station is characterized by industrial and commercial activities and is one of the terminal stations of BRT system. The most dominant conversion in the vicinity of this station area is the densification of commercial activities and the conversion of residential units into residential cum commercial buildings. Commercial built-up area and R/C built up area were increased by 6.56 and 1.92 hectares, respectively, as shown in Table 7. The houses are mostly occupied by poor community and the surveyors did not find any apartment building within 500 m around Shahdra station. Around 16.04 hectares of land are lying vacant around metro station, and it shows the potential for future development.
Table 7.
Land use changes around Shahdra station.
It is clear from the Figure 23 that T1C and T3B are the most ardent typologies of urban transformations Overall, out of the total 1421 building units, 1282 units remained unchanged.
Figure 23.
(a) Categories of urban transformation around Shahdra station; (b) Typology of urban transformation around Shahdra station.
5.1.5. Gajjumata Metro Station
Gajjumata metro station is characterized by industrial activities and is also one of the terminal stations of BRT system. Few residential and commercial buildings are densified and there was an increase of 1.34 hectares in the commercial built-up area and 1.95 hectares in the residential built-up area (as shown in Table 8). Many industrial buildings are also densified in the catchment area of the metro station.
Table 8.
Land use changes around Gajjumata station.
There is an increase of 3.88 hectares in the industrial built-up area. Overall, out of the 348 building units, 300 building units remained unchanged as shown in Figure 24.
Figure 24.
(a) Categories of urban transformation around Gajjumata Station; (b) Typology of urban transformation around Gajjumata station.
5.1.6. Azadi Chowk Metro Station
Azadi Chowk Metro station is surrounded by many important landmarks of Lahore that includes Minar-e-Pakistan, Lahore fort, and Badshahi Mosque. The most dominant conversion in the vicinity of this station area is the densification of commercial activities and then the conversion of residential units into residential cum commercial buildings. Commercial built-up area and R/C built up area were increased by 5.04 and 3.92 hectares, respectively (as shown in Table 9).
Table 9.
Land use changes around Azadi Chowk station.
Few residential buildings are also densified into multistorey apartment buildings showing an increase of 0.47 hectares in the residential built-up area. Overall, out of the 926 buildings units, 827 units remained unchanged as shown in Figure 25.
Figure 25.
(a) Categories of urban transformation around Azadi Chowk station; (b) Typology of urban transformation around Azadi Chowk station.
5.2. Model Results and Discussion
Multi-level logit models have been used to analyze the factors affecting land use conversions. Multi-level modelling is advantageous as it provides unbiased estimates of the standard errors by treating every effect at the suitable level (in our case, neighbourhood level and parcels level) [53]. Table 10 and Table 11 present the results of the multi-level logit model for three types of conversions (i.e., to multistorey commercial plazas, to multistorey mixed used buildings, and to multistorey residential/Apartment buildings). While analyzing the data, ratio-scale explanatory variables are presented in natural logarithmic form, as better model results were obtained by putting the data into logarithmic form. The multi-level structure has been defined already in the equation, and the models are specified accordingly. In the quantitative analysis, the first variable of interest was the ‘distance to BRT stops’ and its effect on the dependent variable (land use conversions). Results in the Table 10 reveal that for the conversions to multistorey commercial plazas, the land parcels within 100 m distance from transit station are more likely to convert as a coefficient for dummy variable (1, if linear distance ≤ 100 m, otherwise 0) is having the value of β = 2.353 (p ≤ 0.001), compared to the base category dummy variable (1, if linear distance ≥ 400 m, otherwise 0). This typology of land use conversions does not follow the linear pattern beyond a distance of 200 m from BRT station, suggesting other unaccounted for and intervening factors such as streetscape characteristics. During the open discussion with the landowners around BRT stations it was also noticed that owners who have properties abutting to the BRT corridor showed more interest in conversion to multistory commercial buildings to get more financial yields. It is pertinent to mention that during the construction of the BRT corridor, many abutting commercial properties were partially demolished, reducing the sizes of the abutting parcels. Some building owners claimed that they have densified their commercial buildings because they have no space left for the storage purposes. Land use conversions to mixed use buildings also follow the same trend as multistory commercial conversions, and they are more likely to occur within immediate vicinity of the BRT station. However, the impacts of distance on this typology of conversions are still non-linear. During the open discussions with plot owners, it was also noticed that many owners convert their residential buildings to mixed use buildings without getting any approval from local development authority, and that sometimes they face demolitions from the enforcement squad. After conversions to mixed use buildings, they rent out their upper floors and get a fair amount of rent because of the accessibility benefits of BRT.
Table 10.
Multilevel logit model results for conversions to commercial plazas and mixed-use buildings.
Table 11.
Multilevel logit model results for conversions to multistory residential/apartment buildings.
Land use conversions to multistory residential/apartment buildings are less likely to occur within the immediate vicinity of the BRT Station (i.e., <100 m). There could be many reasons for this trend, but the most important reason was captured during open discussions: building developers feel that in the immediate vicinity of the transit, commercial buildings yield more rental value than apartments and flats. One developer mentioned that if he has built an apartment building, then he will buy a cheaper piece of land away from BRT corridor and built it so that people can walk 400 to 500 m to use the BRT.
The second most important variable which is used in analysis was the “size of plot” for the conversions to multistory commercial plazas, among all plot size categories.
The coefficients of all categories are negative as compared to the base category (plot Size ≥ 20 M), and this result suggests that plot sizes which are bigger than 20 Marlas are more likely to convert into multistorey commercial plazas. However, when we have a look at the results of conversions to mixed use buildings, then we could not find any plot category significantly associated with the conversions to mixed used buildings. Similarly, for the conversions into multistorey residential buildings, no plot size category proved to be significant. Local owners have developed mixed use buildings and apartment buildings on plots of varying sizes. Even during the field visit it was noticed that over many small plots which are less than 5 M (1125 sq ft), building owners have developed 3 to 4 story residential and mixed-use buildings. As the development patterns around the BRT corridor are not channelized by the local authority and no specific zoning plan are executed, a spread of unchanneled developments is observed.
Among other variables, the distance to arterial roads have proved to be significantly associated with the multistorey commercial conversions. As the distance from the arterial road increase, the likelihood of conversion to commercial plazas decreases. However, for the other two conversions, this relationship has not proved to be significant. As the BRT corridor has fragmented the city, and there are very limited U-Turns available, land parcels which are closer to U-Turns have gained importance because of the increase accessibility. We have also tried to get insights about this fact in our analysis, but could not see any significant association. The variable of abutting road width is significantly associated with only multistory commercial conversions. Among other level 2 variables, the variable of developed land ratio of neighborhoods contributed to the multistorey commercial conversions. In the highly dense urban setting of Lahore, the higher developed land ratio generally refers to the old established area with famous commercial markets, and these areas have faced most commercial conversions. Most of the other level 2 variables were not statistically significant. However, they were retained because of the large size of our sample and in order to apply a consistent set of explanatory variables across all models. Ref. [54] argues that, in large samples, the impact of statistically insignificant explanatory variables does not have discernible effects on other parameter estimates.
6. Conclusions and Policy Implications
A comprehensive analysis of existing land development patterns has revealed that BRT stations experienced a flurry of urban development patterns in a scattered form. It is clear that local development authorities have mainly focused on mobility aspects, rather than on shaping urban development patterns. There has been no proactive planning to achieve sustainable TOD goals. The cities of the developing countries such as Lahore have to overcome multiple challenges for the integration of land use and transit facilities, and these challenges become more severe in the old established settings (for instance, ICHRA metro station and Chungi Amarsidhu metro station). There are always short term demands for improving mobility, and long term sustainable urban development goals are often overridden because of fragmented institutional frameworks. Polygon-based GIS maps and empirical results have revealed that increased accessibility benefits caused by BRT service have prompted landowners to densify the land uses, mainly in the form of conversions to multistory commercial plazas, multi-story mixed use buildings, and multistory residential buildings. The sizes of the plots and distances to BRT stations are significantly associated with the typology of conversions. The findings of the research work of the BRT’s appreciable impacts are consistent with the previous work on the impacts of BRTs [11,20]. But in all of the above-mentioned cases, one can notice that each case study area has different character and that land uses have interacted differently with the transport infrastructure. Kalma Chowk faced densification in the form of high-rise buildings (8 to 10 storiesw) and expensive hotels and commercial plazas were developed. However, Chungi Amarsidhu and Ichra responded differently wherein one can see an addition of one to two stories. One can also notice unchanneled development patterns, since transit-oriented zoning around the BRT corridor is missing. The government of Pakistan has invested huge amounts in the development of these projects, but no attention has been given to channelizing the development patterns. It is not the transit hardware (such as rubber tire buses or transit lanes) that unleash the transformation of land use, but rather sustainable transit-oriented zoning, a sense of place making, and the effective organization of collective spaces and streetscape that channelizes sustainable development patterns.
The findings of this research study inform several policy recommendations. The desire of sustainable transit-oriented development to intensify the land uses require local urban designers and planner to think ahead of the curve by working on the regulatory and zoning restrictions according to the local conditions governing the designs of buildings and streetscapes. Higher permissible densities increase permissible floor area ratios and trends of land use intensification should be defined in the zoning by laws according to the area’s conditions and without disturbing local identities. For example, a one-size-fits-all approach cannot be used in the case of Lahore. The uniformly adopted floor area ratios (FARs) all along the BRT corridor may become problematic. From the planning point of view, allocating low to medium FARs around old established and densely populated areas are in the interest of all stakeholders, as it will be helpful in saving the urban environment and streetscapes. There are specific areas on the route of BRT with small plot sizes, high population densities, and low level of affluence among building users (for instance, Ichra). Thus, higher permissible densities and floor area ratios would be different for these areas, as existing infrastructure cannot bear high-rise constructions and compact development may cause the issues of gentrification and social inequity. The city of Ahmadabad introduced a legislation by which local urban planners have put a cap on the higher permissible densities around BRT stations. This law somehow allows the sale of additional FARs for properties abutting the street width of 35 feet around BRT, and the current permissible FAR of 1.80 could be increased to 2.25 [55]. However, high-rise constructions are still controlled. Conversely, there are specific areas on the route of BRT Lahore with bigger plot sizes, low population densities and high level of affluence among building users (for instance, Kalma Chowk). The definition of compact development would be different for areas of this character. The developers cannot be restricted to three story buildings in Kalma Chowk, nor could ten story buildings be allowed to be developed in ICHRA. Each area has a different balance of human activities, and this should be considered while planning and designing for sustainable transit-oriented development. Moreover, the impacts of BRT are highly context-dependent, and future developments are strongly linked to the established factors such as land development regulations, property size and reconfiguration, land availability, location, multiple developer’s perspectives, flexible market conditions and, above all, qualitative place-making strategies by the government and stakeholders.
One more important point to be discussed here is based upon the saying “mass transit needs mass” [55]. Through zoning overlays, government agencies should focus on the development of housing projects around transit stations and encourage private developers to work in the housing market near transit stations so that true concepts of sustainable transit-oriented zoning could be achieved. The Development of transit-oriented zoning plans is not enough from the perspective of sustainability. Other supportive transit infrastructure such as sewerage and water lines, parking facilities, and services for non-motorized means of transport must be expanded and upgraded to serve residents and building users. Just like Pakistan, many developing countries have developed BRT, but they severely lack the resources and institutional capacities to carry out strategic planning.
The Punjab government must coordinate with all local development authorities to channelize the development patterns around mass transit corridors and leverage sustainable TOD in Lahore. Sustainable TOD policies will not only reduce the vehicular miles travelled by private cars, but they will also form social inclusion for both higher and lower income groups. If sustainable TOD policies are not implemented and development patterns are still left on the markets forces, then with the passage of time all of the lower income groups will have to leave the surroundings of the mass transit stations due to the effects of gentrification and they will be left with no other option than to move to the periphery of the city. Future research can also focus on the provision of affordable housing in the context of mass transit investments so that the issues of social inequity and gentrification can be resolved in a sustainable way.
Author Contributions
Conceptualization, A.A., B.N., A.Y., K.S. and J.S.; analyses, A.A.; literature review, A.A.; writing—review and supervision, A.A., B.N., A.Y., K.S. and J.S. All authors have read and agreed to the published version of the manuscript.
Funding
This research was funded by HIGHER EDUCATION COMMISSION, Pakistan, grant number ISLNEW-2299-031937 and The APC was funded by KU LEUVEN, BELGIUM.
Institutional Review Board Statement
Not applicable.
Informed Consent Statement
Informed consent was obtained from all subjects involved in the study.
Data Availability Statement
Data will be available on suitable demand.
Acknowledgments
We are grate to the officials of LDA, a local development authority for the support and officials of Pakistan Urban unit for the assistance with this research.
Conflicts of Interest
The authors declare no conflict of interest.
References
- Carlton, I. Histories of Transit-Oriented Development: Perspectives on the Development of the TOD Concept; WP-2009-02; Institute of Urban and Regional Development: Berkeley, CA, USA, 2017. [Google Scholar]
- Croese, S. Densifying through TOD: International Experience with BRT. In Densifying the City? Edward Elgar Publishing: Cheltenham, UK, 2020. [Google Scholar]
- Cervero, R. Transit-Oriented Development in the United States: Experiences, Challenges, and Prospects; Transportation Research Board: Washington, DC, USA, 2004; Volume 102. [Google Scholar]
- Jun, M.-J. Redistributive effects of bus rapid transit (BRT) on development patterns and property values in Seoul, Korea. Transp. Policy 2012, 19, 85–92. [Google Scholar] [CrossRef]
- Zuk, M.; Bierbaum, A.H.; Chapple, K.; Gorska, K.; Loukaitou-Sideris, A.; Ong, P.; Thomas, T. Gentrification, Displacement and the Role of Public Investment: A Literature Review; Federal Reserve Bank of San Francisco: San Francisco, CA, USA, 2015. [Google Scholar]
- Sisiopiku, V.P.; Akin, D. Pedestrian behaviors at and perceptions towards various pedestrian facilities: An examination based on observation and survey data. Transp. Res. Part F Traffic Psychol. Behav. 2003, 6, 249–274. [Google Scholar] [CrossRef]
- Knox, P.L. Creating ordinary places: Slow cities in a fast world. J. Urban Des. 2005, 10, 1–11. [Google Scholar] [CrossRef] [Green Version]
- BOSP. Punjab Development Statistics; Bureau of Statistics Punjab: Lahore, Pakistan, 2017.
- JICA. Lahore Urban Transport Master Plan; Transport Department, Government of Punjab: Lahore, Pakistan, 2012.
- Cervero, R.; Dai, D. BRT TOD: Leveraging transit oriented development with bus rapid transit investments. Transp. Policy 2014, 36, 127–138. [Google Scholar] [CrossRef]
- Rodriguez, D.A.; Vergel-Tovar, E.; Camargo, W.F. Land development impacts of BRT in a sample of stops in Quito and Bogotá. Transp. Policy 2016, 51, 4–14. [Google Scholar] [CrossRef]
- Stokenberga, A. Does bus rapid transit influence urban land development and property values: A review of the literature. Transp. Rev. 2014, 34, 276–296. [Google Scholar] [CrossRef]
- Bocarejo, J.P.; Portilla, I.; Pérez, M.A. Impact of Transmilenio on density, land use, and land value in Bogotá. Res. Transp. Econ. 2013, 40, 78–86. [Google Scholar] [CrossRef]
- Guerra, E. Mexico City’s suburban land use and transit connection: The effects of the Line B Metro expansion. Transp. Policy 2014, 32, 105–114. [Google Scholar] [CrossRef]
- Basheer, M.A.; Boelens, L.; Bijl, R.v.d. Bus Rapid Transit System: A Study of Sustainable Land-Use Transformation, Urban Density and Economic Impacts. Sustainability 2020, 12, 3376. [Google Scholar] [CrossRef] [Green Version]
- Vergel-Tovar, C.E.; Rodriguez, D.A. The ridership performance of the built environment for BRT systems: Evidence from Latin America. J. Transp. Geogr. 2018, 73, 172–184. [Google Scholar] [CrossRef]
- Combs, T.S. Examining changes in travel patterns among lower wealth households after BRT investment in Bogotá, Colombia. J. Transp. Geogr. 2017, 60, 11–20. [Google Scholar] [CrossRef]
- Pérez, P.E.; Martínez, F.J.; Ortúzar, J.d.D. Microeconomic formulation and estimation of a residential location choice model: Implications for the value of time. J. Reg. Sci. 2003, 43, 771–789. [Google Scholar] [CrossRef]
- Scheerlinck, K. Raval Barcelona Streetscape Territories Notebook; KU Leuven, Faculty of Architecture: Brussels, Belgium, 2014; Volume 4. [Google Scholar]
- Cervero, R.; Kang, C.D. Bus rapid transit impacts on land uses and land values in Seoul, Korea. Transp. Policy 2011, 18, 102–116. [Google Scholar] [CrossRef] [Green Version]
- Ryan, S. Property values and transportation facilities: Finding the transportation-land use connection. J. Plan. Lit. 1999, 13, 412–427. [Google Scholar] [CrossRef]
- Cervero, R.; Kockelman, K. Travel demand and the 3Ds: Density, diversity, and design. Transp. Res. Part D Transp. Environ. 1997, 2, 199–219. [Google Scholar] [CrossRef]
- Freudendal-Pedersen, M.; Kesselring, S.; Servou, E. What is smart for the future city? Mobilities and automation. Sustainability 2019, 11, 221. [Google Scholar] [CrossRef] [Green Version]
- Tobey, M.B.; Binder, R.B.; Chang, S.; Yoshida, T.; Yamagata, Y.; Yang, P.P. Urban Systems Design: A Conceptual Framework for Planning Smart Communities. Smart Cities 2019, 2, 522–537. [Google Scholar] [CrossRef] [Green Version]
- Hammad, A.W.; Akbarnezhad, A.; Haddad, A.; Vazquez, E.G. Sustainable zoning, land-use allocation and facility location optimisation in smart cities. Energies 2019, 12, 1318. [Google Scholar] [CrossRef] [Green Version]
- Al-Thani, S.K.; Skelhorn, C.P.; Amato, A.; Koc, M.; Al-Ghamdi, S.G. Smart technology impact on neighborhood form for a sustainable Doha. Sustainability 2018, 10, 4764. [Google Scholar] [CrossRef] [Green Version]
- Behrendt, F. Cycling the smart and sustainable city: Analyzing EC policy documents on internet of things, mobility and transport, and smart cities. Sustainability 2019, 11, 763. [Google Scholar] [CrossRef] [Green Version]
- Bamwesigye, D.; Hlavackova, P. Analysis of sustainable transport for smart cities. Sustainability 2019, 11, 2140. [Google Scholar] [CrossRef] [Green Version]
- Rodriguez, D.A.; Mojica, C.H. Land value impacts of bus rapid transit: The case of Bogotá’s TransMilenio. In Land Lines; Lincoln Institute of Land Policy: Cambridge, MA, USA, 2008. [Google Scholar]
- Yang, L.; Chu, X.; Gou, Z.; Yang, H.; Lu, Y.; Huang, W. Accessibility and proximity effects of bus rapid transit on housing prices: Heterogeneity across price quantiles and space. J. Transp. Geogr. 2020, 88, 102850. [Google Scholar] [CrossRef]
- Mulley, C. Accessibility and residential land value uplift: Identifying spatial variations in the accessibility impacts of a bus transitway. Urban Stud. 2014, 51, 1707–1724. [Google Scholar] [CrossRef]
- Munoz-Raskin, R. Walking accessibility to bus rapid transit: Does it affect property values? The case of Bogotá, Colombia. Transp. Policy 2010, 17, 72–84. [Google Scholar] [CrossRef]
- Rodriguez, D.A.; Targa, F. Value of accessibility to Bogotá’s bus rapid transit system. Transp. Rev. 2004, 24, 587–610. [Google Scholar] [CrossRef]
- Cervero, R.; Murakami, J. Rail and property development in Hong Kong: Experiences and extensions. Urban Stud. 2009, 46, 2019–2043. [Google Scholar] [CrossRef]
- Dorantes, L.M.; Paez, A.; Vassallo, J.M. Analysis of house prices to assess economic impacts of new public transport infrastructure: Madrid Metro Line 12. Transp. Res. Rec. 2011, 2245, 131–139. [Google Scholar] [CrossRef] [Green Version]
- Gilat, M.; Sussman, J. Coordinated transportation and land use planning in the developing world: Case of Mexico City. Transp. Res. Rec. 2003, 1859, 102–109. [Google Scholar] [CrossRef]
- Smith, H.; Raemaekers, J. Land use pattern and transport in Curitiba. Land Use Policy 1998, 15, 233–251. [Google Scholar] [CrossRef]
- Giuliano, G. Land use impacts of transportation investments. Geogr. Urban Transp. 2004, 3, 237–273. [Google Scholar]
- Lindau, L.A.; Hidalgo, D.; Facchini, D. Curitiba, the cradle of bus rapid transit. Built Environ. 2010, 36, 274–282. [Google Scholar] [CrossRef]
- Schlickmann, M.P.; Martínez, L.M.; de Sousa, J.P. A tool for supporting the design of BRT and LRT services. Transp. Res. Procedia 2017, 27, 1171–1178. [Google Scholar] [CrossRef]
- Zhang, M. Bus versus rail: Meta-analysis of cost characteristics, carrying capacities, and land use impacts. Transp. Res. Rec. 2009, 2110, 87–95. [Google Scholar] [CrossRef]
- Deng, T.; Nelson, J.D. Bus Rapid Transit implementation in Beijing: An evaluation of performance and impacts. Res. Transp. Econ. 2013, 39, 108–113. [Google Scholar] [CrossRef]
- Thomas, A.; Deakin, E. Land Use challenges to implementing transit-oriented development in China: Case study of Jinan, Shandong Province. Transp. Res. Rec. 2008, 2077, 80–86. [Google Scholar] [CrossRef]
- Pojani, D.; Stead, D. A critical deconstruction of the concept of transit oriented development (TOD). In Proceedings of the REAL CORP 2016, Hamburg, Germany, 22–24 June 2016. [Google Scholar]
- Bertolini, L.; Curtis, C.; Renne, J. Station area projects in Europe and beyond: Towards transit oriented development? Built Environ. 2012, 38, 31–50. [Google Scholar] [CrossRef] [Green Version]
- Cervero, R. Transit oriented development in America: Strategies, issues, policy directions. In Transit Oriented Development Making It Happen; Curtin University: Perth, Australia, 2005. [Google Scholar]
- Egidi, G.; Salvati, L.; Vinci, S. The long way to tipperary: City size and worldwide urban population trends, 1950–2030. Sustain. Cities Soc. 2020, 60, 102148. [Google Scholar] [CrossRef]
- Qadeer, A.; Saqib, Z.A.; Ajmal, Z.; Xing, C.; Khalil, S.K.; Usman, M.; Huang, Y.; Bashir, S.; Ahmad, Z.; Ahmed, S. Concentrations, pollution indices and health risk assessment of heavy metals in road dust from two urbanized cities of Pakistan: Comparing two sampling methods for heavy metals concentration. Sustain. Cities Soc. 2020, 53, 101959. [Google Scholar] [CrossRef]
- Aslam, R.; Saeed, U.; Younas, I.; Luqman, M. Punjab Cities Growth Atlas 1995–2015; Punjab Urban Unit: Lahore, Pakistan, 2018.
- Shirazi, S.A.; Kazmi, S.J.H. Analysis of population growth and urban development in Lahore-Pakistan using geospatial techniques: Suggesting some future options. South Asian Stud. 2020, 29, 269–280. [Google Scholar]
- Hameed, U.; Ahmed, H.U. Metro Bus Lahore: First Corridor, Shahdrato Gajjumata; DTEM UET: Lahore, Pakistan, 2014. [Google Scholar]
- Heck, R.H.; Thomas, S.L.; Tabata, L.N. Multilevel and Longitudinal Modeling with IBM SPSS; Routledge: Oxfordshire, UK, 2013. [Google Scholar]
- Quené, H.; Van den Bergh, H. On multi-level modeling of data from repeated measures designs: A tutorial. Speech Commun. 2004, 43, 103–121. [Google Scholar] [CrossRef]
- Stigler, S. Fisher and the 5% level. Chance 2008, 21, 12. [Google Scholar] [CrossRef]
- Suzuki, H.; Cervero, R.; Iuchi, K. Transforming Cities with Transit: Transit and Land-Use Integration for Sustainable Urban Development; The World Bank: Washington, DC, USA, 2013. [Google Scholar]
Publisher’s Note: MDPI stays neutral with regard to jurisdictional claims in published maps and institutional affiliations. |
© 2021 by the authors. Licensee MDPI, Basel, Switzerland. This article is an open access article distributed under the terms and conditions of the Creative Commons Attribution (CC BY) license (https://creativecommons.org/licenses/by/4.0/).
























