Study on the Urban Fringe Based on the Expansion–Shrinking Dynamic Pattern
Abstract
1. Introduction
2. Urban Fringe
2.1. History of the Urban Fringe
2.2. Concept, Essence, and General Characteristics of the Urban Fringe
2.3. Characteristics of the Urban Fringe in China
3. Analysis of Urban Shrinking and Growth and Factors Influencing Their Growth and Shrinking
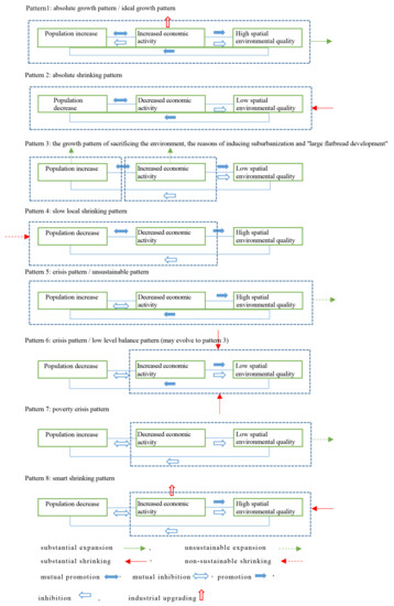
3.1. Growth and Shrinking
3.2. Influencing Factors and Interactions of Urban Expansion and Shrinking
3.3. Urban Fringe Driven by ‘Growth-Shrinking’
3.3.1. Urban Growth and Fringe
3.3.2. Urban Shrinking and Fringe
3.4. Problems and Countermeasures
3.4.1. Problems Faced by the Urban Fringe under the Driving Force of Urban Growth and Expansion
- (1)
- Severe siphon effect and severely insufficient urban functions and supply
- (2)
- Difficulties in space quality improvement and urban village renovation
- (3)
- Outstanding idle land situation caused by the relocation of old factories
- (4)
- In urbanisation, villages and towns in urban fringe areas are enthusiastic about spontaneous urbanisation. The problem of small property rights based on the collective property rights of the land has emerged, which has caused considerable problems for management and land utilisation.
3.4.2. Problems Faced by the Urban Fringe under the Driving Force of Urban Shrinking
- (1)
- Increased costs of sharpened functions and regional integration
- (2)
- Low Intensity of Land Use
4. Strategies for the Urban Fringe
4.1. Update Common Demands
4.1.1. Function Demand
4.1.2. Space Demand
4.1.3. Ecological Demand
4.2. Renewal Differentiated Demands
4.2.1. Renewal of the Urban Fringe under Urban Expansion
4.2.2. Renewal of the Urban Fringe under Urban Shrinking
4.3. Countermeasures for the Urban Fringe
4.3.1. Accurate Identification of the Spatial Scope of the Urban Fringe
4.3.2. Focus on the Reuse of Stock Land
4.3.3. Innovative Flexible Land Use Pattern
4.3.4. Focus on Coordination and Coexistence with New and Old Urban Areas
4.3.5. Focus on the Improvement of Supporting Facilities
4.3.6. Focus on the Planned Transformation of Urban Villages
4.3.7. Focus on the Sustainable Land Renewal Development
5. Conclusions
Author Contributions
Funding
Institutional Review Board Statement
Informed Consent Statement
Data Availability Statement
Conflicts of Interest
References
- Zhang, J.; Zhao, D.; Chen, H. Termination of growth supremacism and transformation of china’s urban planning. City Plan. Rev. 2013, 37, 45–51. [Google Scholar]
- Yang, D.; Long, Y.; Yang, W.; Sun, H. Losing Population with Expanding Space: Paradox of Urban Shrinkage in China. Mod. Urban Res. 2015, 9, 20–25. [Google Scholar] [CrossRef]
- Rong, Y.; Guo, S.; Zhang, Y. A Review of Researches on the Urban Fringe. Urban Plan. Forum 2011, 4, 93–100. [Google Scholar] [CrossRef]
- Gu, C.; Xiong, J. ON URBAN FRINGE STUDIES. Geogr. Res. 1989, 3, 95–101. [Google Scholar]
- Mumford, L. Urban History: Origins, Evolution, and Prospects; China Building Industry Press: Beijing, China, 2005; p. 495. [Google Scholar]
- Dong, J. Twenty Lectures on Ancient Chinese Cities; China Building Industry Press: Beijing, China, 2009. [Google Scholar]
- Kato, H. Effect of Walkability on Urban Sustainability in the Osaka Metropolitan Fringe Area. Sustainability 2020, 12, 9248. [Google Scholar] [CrossRef]
- Kato, H. How Does the Location of Urban Facilities Affect the Forecasted Population Change in the Osaka Metropolitan Fringe Area? Sustainability 2021, 13, 110. [Google Scholar] [CrossRef]
- Perrin, C.; Clement, C.; Melot, R.; Nougaredes, B. Preserving Farmland on the Urban Fringe: A Literature Review on Land Policies in Developed Countries. Land 2020, 9, 223. [Google Scholar] [CrossRef]
- Cui, G.; Wu, J. Spatial structure and development of urban fringe in China: A case study of Nanjing and other cities. Acta Geogr. Sin. 1990, 57, 399–411. [Google Scholar]
- Qian, Z.; Meng, Q.; Chen, X. The developmental models of big cities’ fringe in China. Urban Probl. 2005, 6, 11–15. [Google Scholar] [CrossRef]
- Gu, C.; Chen, T.; Ding, J.; Yu, W. Study on the characteristics of urban fringe in China. Acta Geogr. Sin. 1993, 48, 317–328. [Google Scholar]
- Zhao, J.; Li, C.; Ma, Z.; Shuju, H. Urban Shrinking Smart and Transformation of China’s Old Industrial Bases. Urban Dev. Stud. 2017, 24. [Google Scholar] [CrossRef]
- Wolff, M.; Wiechmann, T. Urban growth and decline: Europe’s shrinking cities in a comparative perspective 1990–2010. Eur. Urban Reg. Stud. 2018, 25, 122–139. [Google Scholar] [CrossRef]
- Martinez-Fernandez, C.; Audirac, I.; Fol, S.; Cunningham-Sabot, E. Shrinking Cities: Urban Challenges of Globalization. Int. J. Urban Reg. Res. 2012, 36, 213–225. [Google Scholar] [CrossRef] [PubMed]
- Wiechmann, T.; Pallagst, K.M. Urban shrinkage in Germany and the USA: A Comparison of Transformation Patterns and Local Strategies. Int. J. Urban Reg. Res. 2012, 36, 2. [Google Scholar] [CrossRef]
- Berglund, L. The Shrinking City as a Growth Machine: Detroit’s Reinvention of Growth through Triage, Foundation Work and Talent Attraction. Int. J. Urban Reg. Res. 2020, 44, 219–247. [Google Scholar] [CrossRef]
- Pallagst, K.; Fleschurz, R.; Nothof, S.; Uemura, T. Shrinking cities: Implications for planning cultures? Urban Stud. 2021, 58, 1. [Google Scholar] [CrossRef]
- Zhou, Y.; Li, C.; Ma, Z.; Hu, S.; Zhang, J.; Liu, W. Identification of shrinkage and growth patterns of a shrinking city in China based on nighttime light data: A case study of Yichun. Sustainability 2019, 11, 6906. [Google Scholar] [CrossRef]
- Zhang, J.; Feng, C.; Chen, H. International Research and China’s Exploration of Urban Shrinking. Urban Plan. Int. 2017, 32, 1. [Google Scholar]
- Zhang, M.; Xiao, H. Spatial pattern and mechanism of urban shrinkage in Northeast China. Urban Probl. 2020, 1, 33–42. [Google Scholar]
- Nel, E.; Connelly, S.; Stevenson, T. New Zealand’s small town transition: The experience of demographic and economic change and place based responses. N. Z. Geogr. 2019, 75, 3. [Google Scholar] [CrossRef]
- Caselli, B.; Ventura, P.; Zazzi, M. Performance-based spatial monitoring. An interpretative model for long-term shrinking medium-small Italian towns. Sustain. Cities Soc. 2020, 53, 101924. [Google Scholar] [CrossRef]
- Zeng, L.; He, J.; Shan, G. Study on the Land Use Planning in Urban Fringe in the Process of Urbanization. J. Anhui Agric. Sci. 2008, 36, 2867–2869. [Google Scholar]
- Xing, Z.; Wei, H. Rational Phrasal Move at City Fringe Area. Urban Stud. 2003, 10, 53–59. [Google Scholar] [CrossRef]
- Zhang, J.; Wu, F.; Ma, R. Institutional transition and reconstruction of China’s urban space: Establishing an institutional analysis structure for spatial evolution. City Plan. Rev. 2008, 6, 55–60. [Google Scholar] [CrossRef]
- Wang, Y. A Study on the Development Strategy of Rural Space in Southern Jiangsu Province from the Perspective of Smart Shrinkage; Suzhou University of Science and Technology: Suzhou, China, 2017. [Google Scholar]
- Shen, Z.; Shao, M.; Cao, Y. Coordination for joint development of new and old urban districts in China. Hum. Geogr. 2009, 24, 17–21. [Google Scholar]
- Zhao, M.; You, L.; Chen, C. On the “Smart Shrinkage” Orientation and Planning Strategy of Rural Residential Space. Urban Plan. 2015, 39, 9–18, 24. [Google Scholar]
- Yang, Z.; Sun, Y. Phenomenon, Process and Problem of Urban Shrinkage. Human Geogr. 2015, 30, 6–10. [Google Scholar] [CrossRef]
- Ma, Z.; Li, C.; Zhang, J.; Zhou, G.; Shen, Q. Urban Shrinkage in Developed Countries and Its Enlightenment to China. Human Geogr. 2016, 31, 13–17. [Google Scholar] [CrossRef]
- He, G.; Tang, G.; Li, B. The Practice of Smart Shrinkage Planning for Suburban Villages in the Context of Land and Space Planning—Taking Yongwang Village of Ningbo as an Example. Small Town Constr. 2021, 39, 83–90. [Google Scholar]
- Zhou, J.; Huang, Q.; Zeng, Y. Reform Thinking on the Transfer of the Right to Use the Homestead of Farmers Under the Background of “Three Rights Separation”. Chongqing Soc. Sci. 2020, 1, 28–37. [Google Scholar] [CrossRef]
- Ye, P.; Xu, X. Measures for harmonious remodeling of the "village-in-city" in Hefei. J. Hefei Univ. Technol. (Nat. Sci.) 2008, 31, 1867–1871. [Google Scholar] [CrossRef]
- Yuwen, N.; Yan, H.; Gao, W. Research on the renewal strategy of "village in city". Sichuan Constr. 2006, 26. [Google Scholar] [CrossRef]








Publisher’s Note: MDPI stays neutral with regard to jurisdictional claims in published maps and institutional affiliations. |
© 2021 by the authors. Licensee MDPI, Basel, Switzerland. This article is an open access article distributed under the terms and conditions of the Creative Commons Attribution (CC BY) license (https://creativecommons.org/licenses/by/4.0/).
Share and Cite
Sui, C.; Lu, W. Study on the Urban Fringe Based on the Expansion–Shrinking Dynamic Pattern. Sustainability 2021, 13, 5718. https://doi.org/10.3390/su13105718
Sui C, Lu W. Study on the Urban Fringe Based on the Expansion–Shrinking Dynamic Pattern. Sustainability. 2021; 13(10):5718. https://doi.org/10.3390/su13105718
Chicago/Turabian StyleSui, Changqing, and Wei Lu. 2021. "Study on the Urban Fringe Based on the Expansion–Shrinking Dynamic Pattern" Sustainability 13, no. 10: 5718. https://doi.org/10.3390/su13105718
APA StyleSui, C., & Lu, W. (2021). Study on the Urban Fringe Based on the Expansion–Shrinking Dynamic Pattern. Sustainability, 13(10), 5718. https://doi.org/10.3390/su13105718
