Abstract
With the transformation of the industrial paradigm from the manufacturing industry to the service industry, many companies have utilized “service design” as an innovative performance tool to enhance customer satisfaction while increasing organizational efficiency. While interest in the use of service design or its methodology has increased in organizations, research on the factors that influence organizational innovation and performance through service design is lacking. Therefore, this study aims to explore which service design management factors affect service innovation performance. For empirical analysis, a survey was conducted on Korean companies applying service design methodologies, and hypotheses were verified through partial least square structural equations modeling (PLS-SEM). According to the analysis, top management support and customer focus influenced concept transformation, and stakeholder collaboration and customer focus affected process improvement. Conceptual transformation and internal process improvement were shown to have a positive impact on perceived service innovation. Finally, innovative service outcomes, through the application of service design, satisfied customers, which in turn increased organizational performance. This study has great significance in that it addresses the application of service design to management activities.
1. Introduction
The industrial paradigm has been shifting from manufacturing to service industries since the 1990s and the “service economization” phenomenon has accelerated, especially in advanced countries where the proportion of economic activity and employment related to service industries is increasing. The recent industrial revolution provides an environment that allows companies to grasp customers’ needs more precisely and accurately through cutting-edge information and communication technology, big data, and artificial intelligence. Amid these changes, the service industry is emerging as an industry that creates new value and competitive advantages for companies [1]. To provide the best customer experience, many companies are introducing “User eXperience (UX) design” techniques to enhance their internal organizational capabilities as proof of their customer-centric corporate strategy in response to the changing business environment [2,3]. In terms of delivering customer experience value, the service design methodology enables the development of innovative and sustainable business models and is rapidly spreading to private enterprises and public organizations. This methodology takes into account aspects of service design that enhance customer satisfaction, including the needs of customers and markets, as well as business context areas that emphasize existing efficiencies.
However, observing the trends of domestic and international research on service design, it is apparent that most research has been focused on attempts to improve the process of public service design methodology or improve the measurement of corporate performance. Such studies have been generally conducted in terms of business administration but have insufficiently addressed the development of products and services with service design. In response to this gap, this study focused on empirically analyzing which service design management factors contribute to customer satisfaction, service innovation, and performance while increasing organizational efficiency in the process of service design development. This study investigated the relationship between concept transformation, which elicits key service design management factors and enables responses to customer feedback, and internal process improvement, which enhances the efficiency and effectiveness of the enterprise. We examined this relationship through previous studies of both management factors for innovation and service-side innovation. In this study we also conducted empirical research on innovative service creation and whether it could lead to improved organizational performance.
2. Literature Review
2.1. Service Design
Service design is an emerging area in various industries; its methodology is still being developed and its application is constantly being attempted in areas related to services. The important factor in service design is the emotional bond between service suppliers and customers. However, it may be difficult to form emotional bonds between suppliers and customers because of potential communication errors between the supplier’s intentions and the customer’s experience with, or perception of, the actual services [4]. Service design is intangible and characterized by huge variability. Also, service design implies concurrency while also being characterized by complexity, which can be attributed to the complexity of the implementation of service design between customers and businesses. To address these delivery errors, service design tries to apply a series of processes to all the components (people, objects, spaces, communications) that customers experience in using the service and all the paths (procedures, interactions, systems) used to conduct customer-centered, contextual surveys and capture the potential needs of stakeholders. As a result, service design can provide customers with a more effective and valuable service experience by addressing problems through more creative and collaborative design methods.
This concept and definition of service design was first used by Shostack [5] and, according to Choi et al. [6], the prevailing view at that time was that service design was a series of activities to plan and design services in the areas of management and marketing. Now, however, service design goes beyond specific areas of design or specific phases of an entity’s value chain and is a holistic activity linked and integrated with the entity’s strategy around touchpoints between service providers and customers.
From initial service design research to the present, three basic attributes of service design have been maintained: design thinking, participatory design, and co-creation. Firstly, design thinking focuses on a human-centered approach. This approach allows a balance between customer perspective, technology, management, and solving problems innovatively [7]. Design thinking was quickly disseminated by Brown [8], who argued that design thinking is a business strategy that meets organizations’ needs with regard tofor or concerning problem-solving. Brown [8] also stated that the three key elements of design thinking are compliance, feasibility, and sustainability and defined six further elements: empathy, ideation, problem definition, identity, prototyping, and testing. Next, participatory design is an approach that actively includes all stakeholders, including employees, partners, and customers involved in the service design process, in order to understand the differences that exist between the groups and elicit more useful and appropriate solutions [9]. As can be seen in the definition of its attributes, participatory design involves characteristics of services that extend from society to philosophy and is characterized by multidisciplinary collaboration. In this approach, users should function as active entities reconciling differences between stakeholders and incorporating the practical information and knowledge capabilities of other participants in order to achieve reasonable results. Finally, co-creation is an approach created from the concept of changing service design, which involves the fundamental notion that the value of a service is aggregated by the interaction between suppliers and customers and the consumer’s consumption process [10]. In the realm of supplier–customer collaboration, customers create value in their consumption processes, through which the company creates value for its services [11]. According to Grönroos and Voima [12], when active consumers deliver ideas and requirements in the course of service production as co-developers or co-designers, value creation occurs in a way that consumers are most familiar with in their daily lives, thus making them the best options to pre-evaluate the value of service in the design process [13,14]. Figure 1, taken from Moritz [15], provides an overview of service design and presents how service design operates as an interface between the organization and the client. More specifically, the orange arrows on the left of Figure 1 indicates that service design helps organizations obtain higher productivity by improving or innovating existing services more efficiently and effectively. Additionally, the orange arrows on the right of Figure 1 indicate that service design can provide more useful and attractive services to clients and increase their customer satisfaction. The grey arrows at the top of Figure 1 show how service design assists organizations with regard to their resources, constraints, and the contexts they operate intheir resources, constraints, and the contexts they operate in and how. As indicated by the outer edges of Figure 1, service design develops implications based on client and market needs and investigates the client context. Therefore, in an organization, service design supports establishing strategies, developing service concepts and solutions, changing the culture to a more customer-focused one, and building talent pools of people [15].
Figure 1.
Service design overview model. Source: Reprinted with permission from Moritz [15].
2.2. Service Design Management Factors
In this study, we examine the factors leading to innovation in the field of general management and management factors in the field of service and design management and then try to derive the most influential service design and management factors. First, in the general field of management, the main factors influencing innovation in management activities are stakeholder collaboration in assessing the suitability of processes and the leadership provided by management [14,16]. Second, factors affecting innovation in service management include employee collaboration or improvement of processes and the flexible allocation of resources or customer-centric activities [16,17]. Thus, the main factors we can derive from service management are organizational innovation orientation, stakeholder collaboration, collaboration among employees, flexible resource allocation, and organizational culture [17,18]. Third, in the field of design management, a newly proposed concept recognizes design as a series of management activities. Thus, research has been actively conducted on what factors affect the performance or innovation of an organization in the field of design management. The factors highlighted in the field of design management can be summarized as all the resources necessary for management activities, the organization’s goal and strategies, and management leadership [19].
On the other hand, the emphasis of service design is on customer-centered activity, customer engagement, and collaboration among relevant stakeholders. The participation of customers is a unique key factor in service design. Stakeholder collaboration and customer-centered activities emphasize both general management and service design management. Based on this context, our research aims to present four service design management factors—top management support, customer-centered activities, stakeholder collaboration, and resource slack—and investigate which factors influence service innovation and perceived performance.
2.3. Top Management Support
The support of top management in the management process has been regarded as an important factor in management activities [20]. Top management support is, in short, leadership in the management process and in process improvement activities, which ultimately creates value, helps achieve goals, and enhances the customer experience as well as the performance of the organization [20]. In the production of products and services, management support should include a process that delivers a clear vision or philosophy of the quality of services and products as this can lead to cost savings and timely, high-quality outcomes [21]. Furthermore, according to Wilkinson [22], product and service management activities can act as a customer recognition generator for the organization, resulting in customer satisfaction-oriented outcomes. Empirically, top management support affects the performance of various management activities and furthermore appears to affect product innovation and process improvement [23].
2.4. Customer Focus
Customer focus includes activities centered on the customer’s needs and is a critical performance factor, regardless of the manufacturing and service sectors [20,24]. All activities of an organization should be planned and implemented to improve the process of determining the quality of its products and services; in particular, the apparent customer focus is an important factor [20]. Customer focus is important, regardless of any field of management and is evaluated as customer orientation in the service industry. Customer orientation relates to market orientation and the ability to address the customer’s perceived problems and meet their needs, which can also have a direct impact on process improvement, customer loyalty, and corporate performance [20,25].
2.5. Stakeholder Collaboration
Collaboration refers to an environment in which all members of an organization are involved; it enables decisions based on shared values that have positive impacts on all members [26]. In the service sector, the collaboration of participating stakeholders plays a critical role in the innovation of the service, as all individuals involved in a task form an important structure for collecting external knowledge through their respective contacts [27]. High-level inter-stakeholder collaboration in the service sector serves to increase the amount of available information about service problems perceived by customers. As a result, the collaborative relationships among these stakeholders enable organizations to collect and evaluate critical information, thereby improving internal management processes and creating successful new services [27,28]. Therefore, all the stakeholders involved in service development are critical to the innovation of the service as they collect and reconstruct the service content and external knowledge related to the development process [28].
2.6. Resource Slack
The flexible allocation and support of resources that an organization grants in the development of products or services can increase the efficiency of its management activities and internal processes [29]. Flexible allocation and support of budgets and necessary resources in the uncertain environment of the development of products and services enable companies and organizations to reorganize their innovation strategies and adjust their development activities quickly [30]. Since service design for new services is complex and sometimes ambiguous, a more flexible approach is required in its development process [31]. The more flexible the allocation and support of an organization’s resources are, the more efficiently the development system can be improved and modified while reducing the likelihood of problems during the service development process [29]. Therefore, flexible allocation and support of resources are conditional factors for service innovation and support of these resources is an important factor that can assist the activities of an entity aiming to innovate services [32].
2.7. Concept Transformation
The most important part of service design is the concept of service presented through value propositions or the customer value journey [33]. However, the concept of service is not created only by the service provider but rather jointly created through interaction between the customer and associated stakeholders. Therefore, information about how services can best meet customer needs is ultimately what customers can gain from sharing knowledge and feedback [29]. On the other hand, an organization must modify its knowledge and knowledge acquisition system if it finds its current system lacking or unsuitable [34]. This is because the feedback and knowledge transfer offered by customers may allow an organization to modify the direction or strategy of a project and work to deliver better service [35]. Concept transformation is, in short, an activity that creates a more customer-centric concept of service through customer information, ideas, and feedback during the development process of general projects or service design by the organization. Thus, an important aspect of concept transformation is properly obtaining customer information and feedback, which enables an entity to improve its performance [13].
2.8. Internal Process Improvement
Internal process improvements are based on the capacity of employees and employee collaboration to drive innovation and improvement. This can enhance relationships between businesses and customers, improve performance, and create competitive advantages by driving innovation and post-service improvements [36]. General process improvements can be described as activities that meet the expectations of shareholders or target customers through improvements in visible corporate performance indicators. Indicators may include financial and non-financial measures. However, this has the limitation of contributing only to enhancing the value of peripheral customers. Improvements in internal processes can be focused on increasing collaboration among departments or introducing outside knowledge and on enhancing resource and information utilization, which can create products and services that meet the needs of current and future customers [37]. In other words, internal process improvements can be achieved by innovating internal processes that can satisfy new customer needs or by improving operational processes that maintain the value of existing services or products delivered to existing customers and providing appropriate follow-up after the service is delivered [36].
2.9. Perceived Service Innovation
Service innovation is a key factor for a successful service. The driving forces behind service innovation discussed here mainly involve the quality of the process that appears in the service development process, the service delivery system, and the service that is finally delivered to the customer itself [29]. Service innovation achieved by several drivers can improve the productivity of the internal staff and stakeholders who develop the service. It also makes a competitive advantage sustainable amid the recent changes in the industrial paradigm, where the boundaries between the service and manufacturing industries are becoming more ambiguous. It can be said that the service innovation currently being discussed is determined by several processes that take place in the service development process. In this study, the result of customer-centered activities developed through service design for perceived service innovation is regarded as a concept of service innovation produced by internal process activities and customer-oriented activities, in line with the viewpoint on service innovation discussed in the literature. We want to define the degree to which these different processes contribute to service design innovation. We want to define perceived service innovation to the extent that the outcomes of customer-centered activities developed through service design contribute.
2.10. Perceived Performance
Performance has mainly been studied from a financial point of view using quantitative evaluation indicators such as revenue and sales. However, it can be pointed out that performance evaluation should be more directly related to the long-term strategies of companies and organizations and, for this reason, it has been suggested that not only financial evaluation but also non-financial performance evaluation should be included as an indicator of performance [38,39]. A study on the performance of management innovation used reduction in workload, increase in market share, and decrease in turnover as measures of non-financial performance [40]. Mahmoud et al. presented service quality, customer satisfaction, employee satisfaction, and market share as performance factors of a company from a non-financial perspective in a study on the relationship between market orientation, education orientation, and corporate performance [41].
This study targeted companies that have experience in delivering results to customers by applying service design processes and methodologies and included both public organizations and private companies. Perceived performance in this study was not measured using an indicator from a financial point of view but rather as an achievement recognized by the members of the organization, such as customer satisfaction, continuous use of methodologies, or recognition of external awards.
In summary, we reviewed the concepts of the variables to be used in the research model and the results and findings discussed in previous studies. Traditional service design-related studies have been more centered on design methodologies or processes. In this regard, our research presents a research model by incorporating the management factors required for service innovation. In the next section, we present an empirical test of the proposed model to evaluate the suitability of the proposed relationships.
3. Hypothesis Development and Research Model
3.1. Hypothesis Development
3.1.1. Service Design Management Factors and Concept Transformation
The service design development process is not intended to improve specific parts of the product and service development process but rather to improve overall customer-centered outcomes. Therefore, service design requires the support of top management to make a comprehensive effort across the entire process on product development and service delivery.
In service design, customer experience-oriented activities that reflect the customer’s desire and knowledge during their existing and current service experience are critical. Co-creation, an attribute of service design, is important for identifying customer experiences and desires in service design and for improving service design, as practitioners and customers achieve the value of a service based on knowledge, will, and active dialogue in service design [42]. Also, service design has the attributes of participatory design in order to improve the development process through the cooperation and mutual understanding of all stakeholders involved. Cooperation among all participants is important in the development of service design because the resolution of unexpected problems arising from the development process can be achieved through the integration of all participants’ opinions and the sharing of knowledge through compromise [43]. Moreover, the service design development process should continue to improve design activities, such as evaluating service outcomes and gathering opinions to define problems and derive innovative ideas from them. This is regarded as an improvement activity in the overall service design development process. Storey and Larbig [29] found that resource support had a significant impact on concept transformation and the success of new services. Furthermore, concept transformation is an activity designed to create more appropriate services through feedback from internal and external customers acquired during the service design process and through a customer-centered service concept. The process may be modified by assessment of and feedback on results obtained during design development that report different levels for top management support, customer focus, employee empowerment, and flexible allocation of resources [23,29]. Thus, our hypotheses are as follows:
Hypothesis 1 (H1).
Top management support will have a positive effect on concept transformation.
Hypothesis 2 (H2).
Customer focus will have a positive effect on concept transformation.
Hypothesis 3 (H3).
Stakeholder collaboration will have a positive effect on concept transformation.
Hypothesis 4 (H4).
Resource slack will have a positive effect on concept transformation.
3.1.2. Service Design Management Factors and Internal Process Improvement
Service design development is an improvement of a design that has gone through the entire process of management activities. In addition, resource support and collaboration in the design development activities can improve the overall management process, such as by reducing time and cost and improving business productivity [20,29]. In other words, service design practitioners continue to improve the management process through collaboration between customers and stakeholders and present the results of the service to customers. To ensure that the results of the service can be maintained and managed successfully, improvement of the internal management process is as important as the customer experience-oriented concept and it generally affects productivity or customer performance and the financial performance of workers [36]. Therefore, we propose the following:
Hypothesis 5 (H5).
Top management support will have a positive effect on internal process improvement.
Hypothesis 6 (H6).
Customer focus will have a positive effect on internal process improvement.
Hypothesis 7 (H7).
Stakeholder collaboration will have a positive effect on internal process improvement.
Hypothesis 8 (H8).
Resource slack will have a positive effect on internal process improvement.
3.1.3. Resource Slack and Perceived Service Innovation
The flexible allocation and support of resources given by the organization in the development of products and services can increase the efficiency of management activities and lead to innovation [29]. Flexible allocation of necessary resources within the uncertain environment of the development of products and services enables organizations to adjust their innovation strategies more quickly [30]. Processes involved in service design may be ambiguous and complex; to overcome this, organizations need a flexible approach to the design development process [31]. From this point of view, flexible resource allocation and support can reduce the likelihood of problems occurring during service development and, consequently, support the activities of companies aiming at innovation by making the design process more efficient.
Hypothesis 9 (H9).
Resource slack will have a positive effect on perceived service innovation.
3.1.4. Concept Transformation and Perceived Service Innovation
Concept transformation derives service outcomes by reflecting customer knowledge during service design development. This concept transformation may change the concept of a service from what an organization previously expected from the supplier’s perspective and may lead to more innovative service outcomes [29]. Additionally, service innovation projects have a high level of uncertainty in the early stages of development. To manage this, the organization must continue to modify the design throughout the overall process [13]. Furthermore, during design development, organizations must maintain process flexibility and constantly review development activities to respond appropriately to changing conditions. This is because the success of a service cannot be guaranteed if such a process is not well accomplished and inflexible development activities occur [29]. As a result, continuous concept changes that reflect customer knowledge are important in bringing innovation and success to new services.
Hypothesis 10 (H10).
Concept transformation will have a positive effect on perceived service innovation.
3.1.5. Internal Process Improvement and Perceived Service Innovation
Internal processes improvement can mean better production and development methods as well as the implementation of efficient internal management, which in practice reduces costs and uncertainties in product and service development [36]. Organizations must meet changing customer and partnership needs through internal process improvements and this improvement process will be a catalyst for service innovation for customers [44]. For example, new customer interaction channels, such as the use of self-service kiosks for airline check-in, have been utilized in the retailing and hospitality service area, resulting in higher rates of customer satisfaction and service innovation. The Finnish research agency TEKES [45] suggested the concept of service design as being “a new or significantly improved service concept that is taken into practice.” This suggests that service innovation could be both a service product and service process. In this context, through internal process improvement, organizations could achieve service innovation as a primary achievement of service design [20,29,36].
Hypothesis 11 (H11).
Internal processes improvement will have a positive impact on perceived service innovation.
3.1.6. Perceived Service Innovation and Perceived Performance
Service innovation refers to the competitive advantage of products and services in the course of service design development [46]. Innovation in service outcomes affects the financial and non-financial performance of an entity, which is the ultimate goal [29]. On the other hand, performance is the goal pursued by a company and can be said to be the result of all the factors in its management activities collectively. The primary goal of service design is to provide services that customers feel to be innovative from their perspective, and the new offering of innovative services should have a positive impact on the company’s performance, including satisfying customers.
Hypothesis 12 (H12).
Perceived service innovation will have a positive impact on perceived performance.
3.2. Research Model
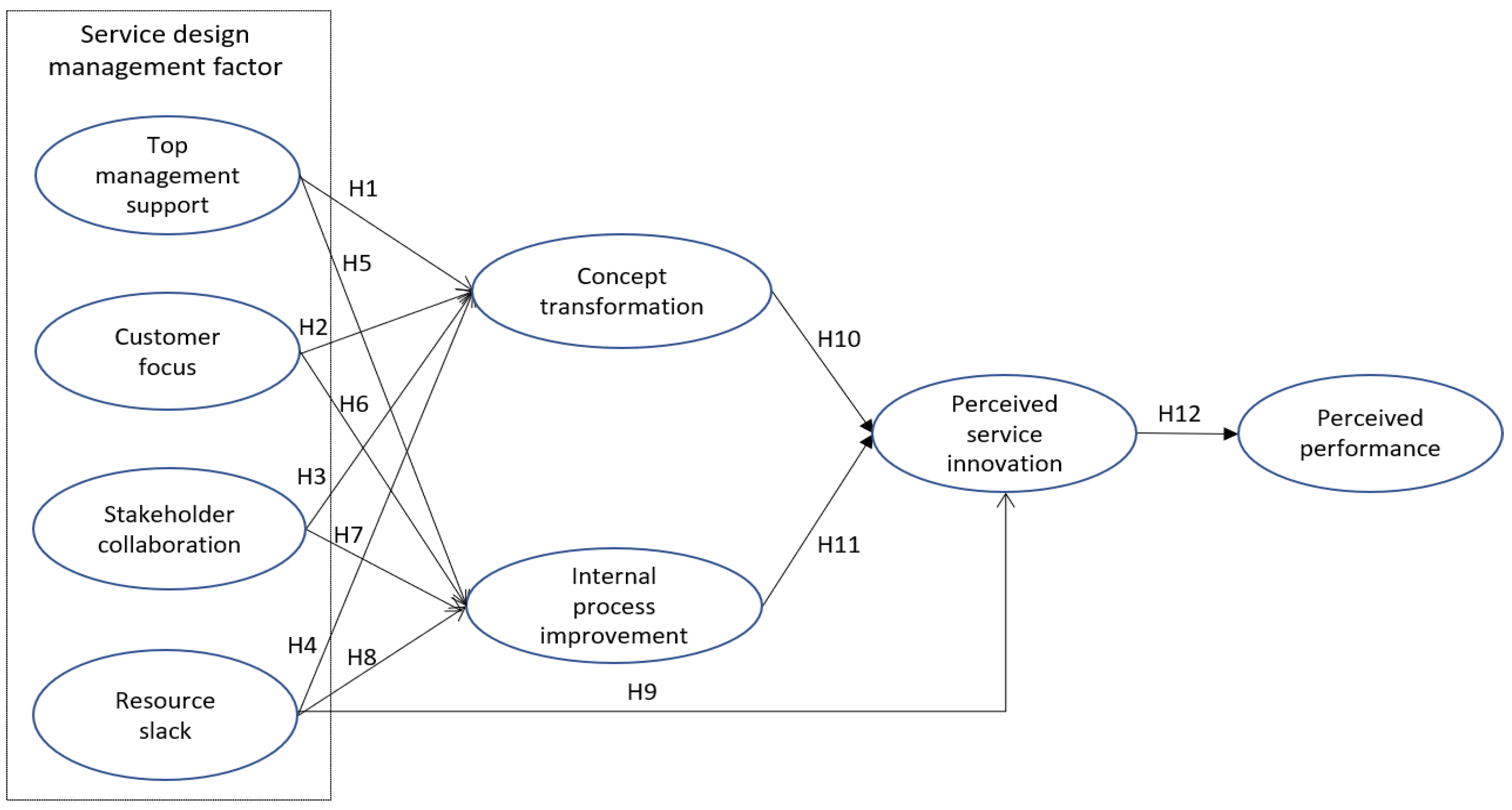
Based on the above hypothesis development, we designed a structural research model to reveal the influence of service design management factors on perceived performance. The study model is shown in Figure 2.
Figure 2.
Research model.
4. Research Methods
4.1. Sample and Measurement Method
We adapted validated scales from previous studies for our research. The operational definitions of variables and their measurement items can be seen in Table 1. We used a 7-point Likert scale to measure the items. Ten structured questionnaires were distributed to each of the 30 major private and public organizations that carried out the service design project, requiring members of the planning department and the service design task force team to respond to the survey in such a way that could represent the organization’s opinion. Data were collected for approximately 70 days from 10 March to 20 May 2019. Of the 300 questionnaires distributed, 167 were answered and 165 were finally used for analysis after the exclusion of two unfaithful cases. The results of the demographic characteristics of this study are shown in Table 2. The SPSS Statistics Version 23 program was used for the analysis of demographic characteristics and the technical statistics of the samples. The analysis, based on partial least square structural equation modeling (PSL-SEM), was performed using the partial least squares path modeling (plspm) package of the R programming language to ensure the validity, reliability, and path analysis of the model.
Table 1.
Operational Definition of Variables and Measurement Items.
Table 2.
Demographic characteristics of the sample.
4.2. Analysis
4.2.1. Reliability Analysis
This study examined the internal consistency of the constructs for evaluating the reliability of the proposed research model. Reliability refers to the consistency of a measure and is assessed based on the Cronbach’s alpha, D.G. rho, and Eigenvalue values in this study. As shown in Table 3, the Cronbach’s alpha values for each construct are more than 0.85 and above the value of 0.7 specified as the reference value. Also, the D.G. rho value shows that all values were above the recommended value of 0.7 and that the eigenvalue value also met the internal consistency requirements of all potential variables.
Table 3.
Results of reliability analysis.
4.2.2. Validity Analysis
This study examined the convergent validity and discriminant validity of the constructs for evaluating the validity of the proposed research model. For the convergent validity, we measured the average variance extracted (AVE) for each construct. The AVE for a construct reflects the ratio of the construct’s variance to the total variances among the items of the construct. All AVEs seen in Table 4 were above the 0.5, the reference value [57,58].
Table 4.
Results of validity analysis.
And discriminant validity refers to the extent to which a given construct differs from other constructs. The discriminant validity is considered to be satisfied because the squared roots of all AVEs are larger than the correlation among constructs, as seen in Table 4 [57,58].
4.2.3. Path Analysis
Table 5 shows the overall results of the test of the hypothesized research model. The relationship between top management support and concept transformation had a significant positive effect (path coefficient = 0.171, t = 2.41, p = 0.017) and Hypothesis 1 was supported. For customer focus, Hypothesis 2 was supported as it was found to have a significant positive effect on the concept transformation (path coefficient = 0.554, t = 8.41, p = 0.000). However, among the service design management factors, stakeholder collaboration (t = 0.07, p = 0.940) and resource support (t = 1.93, p = 0.054) were found to have no significant effect on concept transformation, and Hypotheses 3 and 4 were rejected. Based on all four factors for service design management presented in this study, we recognize that concept transformation, which is a key function of the service design process, is a factor that can be further activated by the support of top management, especially with regard to customer experience-oriented activities, rather than resource support and stakeholder collaboration.
Table 5.
Path analysis results.
On observing the relationship between service design management factors and internal process improvement, we found that top management support (t = −1.54 and p = 0.125) did not significantly affect internal process improvement, which led to the rejection of Hypothesis 5. In addition, Hypothesis 6 was also rejected because customer focus (path coefficient = −0.209, t = −2.91, p = 0.003) showed a significant effect on the improvement of internal processes, but, unlike the prediction of the hypothesis, it was found to have a negative effect, not a positive effect. This means that the more customer experience-oriented activities there are, the less efficient the internal process is, and the result is considered to reflect the characteristics of the service design process activities performed in practice rather than theoretical ones. However, stakeholder collaboration appeared to have a positive effect on internal process improvement (path coefficient = 0.516, t = 7.15, p = 0.000) and thus Hypothesis 7 was supported. Collaboration among stakeholders had a relatively large effect on internal process improvement, with the path coefficient representing relative effectiveness being 0.516. Also, resource slack appeared to have a significant positive effect on the improvement of internal processes (path coefficient = 0.468, t = 6.45, p = 0.000) and Hypothesis 8 was supported. Next, examining the relationship between resource slack, concept transformation, internal processes improvement, and perceived service innovation, the relationship between resource slack and perceived service innovation was shown to not be statistically significant (t = −0.005, p = 0.937), and Hypothesis 9 was rejected.
However, the concept change had a significant positive effect on the perceived service innovation (path coefficient = 0.536, t = 8.14, p = 0.000) and the internal process improvement also showed a significant positive effect on the innovation of the service (path coefficient = 0.293; t = 4.29; p = 0.000), and thus Hypotheses 10 and 11 were supported. Finally, observing the relationship between perceived service innovation and perceived performance, we found that the perceived service innovation had a positive effect on perceived performance (path coefficient = 0.810, t = 17.6, p = 0.000) and Hypothesis 12 was supported. Also, the results of perceived service innovation, with a path coefficient of 0.810 representing relative effects, indicated a significant impact on the performance perceived by members of the organization. Overall, these results could be attributed to the innovative services that are derived from the service design development process and delivered to customers.
5. Results and Discussion
This study conducted an empirical analysis on which service design management factors could improve internal processes or enable the derivation of innovative services and which factors could lead to improved organizational performance when service design was actively applied. We found that, among the service design management factors, the support of top management and emphasis on customer focus had a significant impact on an organization’s concept transformation. This means that the support of top management in applying the service design methodology within the company actively induced the transition to customer-centered thinking for members or organizations. Conversely, collaboration among stakeholders and support of additional resources in the application of service design was shown to have a positive effect on improving internal processes. This indicates the importance of the process of developing and applying service design in which concerned stakeholders gather ideas and undertake co-creation for innovation to meet customer needs through collaboration. The interesting finding of this study is that the emphasis on customer focus negatively affected the improvement of internal processes. This suggests that, when work starts to focus on customer-centered activities within an organization, the work process is not as efficient as before, not only for the customer support department but also for related departments, increasing the workload. Thus, for the successful performance of service design, flexible support of resources within an organization enabled rapid coordination of product or service development activities. This further shows that concept transformation and internal process improvement had a positive impact on perceived service innovation and that concept transformation had an even greater impact on this. This indicates that organizations’ concept transformation into customer-centered thinking in the process of developing service design for service innovation was an important factor in the success of service innovation. Furthermore, improving internal processes reduced the uncertainty or cost of developing products and services and helped improve efficiency in meeting customer needs. Finally, the development of new products or services through service design is expected to increase customer satisfaction, raise the company’s awareness positively, and improve the company’s financial performance indirectly.
While existing service design-related studies focus mainly on development methodologies and development processes, this study empirically analyzed what factors enable successful service design in an organization’s performance by focusing on innovation and centering on a management perspective. Furthermore, existing studies lack validity and generalize research results mainly through case analysis rather than empirical analysis. This study can be distinguished from those in that it conducted an empirical analysis of companies or public organizations with experience in carrying out service design projects from the perspective of management activities. It also provided the basis for new research from a business administration perspective, given that it dealt with factors that have not often been addressed in previous service design-related studies. From a practical point of view, private companies and public organizations that apply service design methodologies are effectively managing development processes, and factors should be managed well to enhance service innovation and performance. Finally, this study found implications that if an organization focused on the customer by excessively forcing stakeholder collaboration or by using the organization’s resources in a one-sided manner, there was a high probability of project failure.
Despite these contributions, this study only surveyed companies that carried out service design projects, so the number of samples used in the empirical analysis was small, making it difficult to generalize the results of the study. It is expected that we will be able to further expand the number of target companies in the future and thus enhance validity and generalization.
Author Contributions
All of the authors contributed equally to the writing of the paper. S.L., CEO of a service design company, Team Interface, initiated this study and mainly helped with data collection; H.Y.O. contributed to analyzing the collected data using statistical methods; J.C. designed the research directions and evaluated outcomes. All authors have read and agreed to the published version of the manuscript.
Funding
This research received no specific grant from any funding agency.
Data Availability Statement
The data presented in this study are available on request from the corresponding author.
Conflicts of Interest
The authors declare no conflict of interest. This manuscript also has not been published elsewhere and is not currently under consideration.
References
- Rau, C.; Zbieck, A.; Jonas, J.M. Creating competitive advantages from services: A design think case studies from the commodities industry. Res. Technol. Manag. 2017, 60, 48–56. [Google Scholar] [CrossRef]
- Flowers, E.; Miller, M. Why Customer Experience Isn’t Enough. Available online: https://www.service-design-network.org/community-knowledge/why-customer-experience-isnt-enough (accessed on 8 May 2016).
- Teixeira, J.; Patrício, L.; Nunes, N.J.; Nóbrega, L.; Fisk, R.P.; Constantine, L. Customer experience modeling: From customer experience to service design. J. Serv. Manag. 2012, 23, 362–376. [Google Scholar] [CrossRef]
- Lee, Y.J.; Kim, S.Y. The developing Korean public service design business model implemented with service design process. J. Digit. Des. 2011, 11, 549–559. [Google Scholar]
- Shostack, G.L. How to design a service. Eur. J. Mark. 1982, 16, 49–63. [Google Scholar] [CrossRef]
- Choi, J.I.; Kim, Y.S.; Yoo, H.J.; Jang, J.B.; Hwang, J.H. Service Management 4.0; Munu: Goyang, Korea, 2016. [Google Scholar]
- Johansson-Sköldberg, U.; Woodilla, J.; Çetinkaya, M. Design thinking: Past, present and possible futures. Creat. Innov. Manag. 2013, 22, 121–146. [Google Scholar] [CrossRef]
- Brown, T. Design thinking. Harv. Bus. Rev. 2008, 86, 84. [Google Scholar] [PubMed]
- Kensing, F.; Blomberg, J. Participatory design: Issues and concerns. Comput. Supported Coop. Work 1998, 7, 167–185. [Google Scholar] [CrossRef]
- Lusch, R.F.; Vargo, S.L. Service-dominant logic: Reactions, reflections and refinements. Mark. Theory 2006, 6, 281–288. [Google Scholar] [CrossRef]
- Payne, A.F.; Storbacka, K.; Frow, P. Managing the co-creation of value. J. Acad. Mark. Sci. 2008, 36, 83–96. [Google Scholar] [CrossRef]
- Grönroos, C.; Voima, P. Critical service logic: Making sense of value creation and co-creation. J. Acad. Mark. Sci. 2013, 41, 133–150. [Google Scholar] [CrossRef]
- Witell, L.; Kristensson, P.; Gustafsson, A.; Löfgren, M. Idea generation: Customer co-creation versus traditional market research techniques. J. Serv. Manag. 2011, 22, 140–159. [Google Scholar] [CrossRef]
- Tatikonda, M.V.; Montoya-Weiss, M.M. Integrating operations and marketing perspectives of product innovation: The influence of organizational process factors and capabilities on development performance. Manag. Sci. 2001, 47, 151–172. [Google Scholar] [CrossRef]
- Mortiz, S. Service Design: Practical Access to an Evolving Field; Köln International School of Design: London, UK, 2005. [Google Scholar]
- Zeng, S.X.; Xie, X.M.; Tam, C.M. Relationship between cooperation networks and innovation performance of SMEs. Technovation 2010, 30, 181–194. [Google Scholar] [CrossRef]
- Chen, J.S.; Tsou, H.T.; Huang, A.Y.H. Service delivery innovation: Antecedents and impact on firm performance. J. Serv. Res. 2009, 12, 36–55. [Google Scholar] [CrossRef]
- Hussain, K.; Konar, R.; Ali, F. Measuring service innovation performance through team culture and knowledge sharing behaviour in hotel services: A PLS approach. Procedia Soc. Behav. Sci. 2016, 224, 35–43. [Google Scholar] [CrossRef]
- Blaich, R.; Blaich, J. Product Design and Corporate Strategy: Managing the Connection for Competitive Advantage; McGraw-Hill: New York, NY, USA, 1993. [Google Scholar]
- Ahire, S.L.; Golhar, D.Y.; Waller, M.A. Development and validation of TQM implementation constructs. Decis. Sci. 1996, 27, 23–56. [Google Scholar] [CrossRef]
- Ferdows, K.; De Meyer, A. Lasting improvements in manufacturing performance: In search of a new theory. J. Oper. Manag. 1990, 9, 168–184. [Google Scholar] [CrossRef]
- Wilkinson, A. The other side of quality:‘soft’issues and the human resource dimension. Total Qual. Manag. 1992, 3, 323–330. [Google Scholar] [CrossRef]
- Brah, S.A.; Wong, J.L.; Rao, B.M. TQM and business performance in the service sector: A Singapore study. Int. J. Oper. Prod. Manag. 2000, 20, 1293–1312. [Google Scholar] [CrossRef]
- Fan, Y.-W.; Ku, E. Customer focus, service process fit and customer relationship management profitability: The effect of knowledge sharing. Serv. Ind. J. 2010, 30, 203–223. [Google Scholar] [CrossRef]
- Cai, S. The importance of customer focus for organizational performance: A study of Chinese companies. Int. J. Qual. Reliab. Manag. 2009, 26, 369–379. [Google Scholar] [CrossRef]
- Earle, J.; Kruse, S.D. Organizational Literacy for Educators; Routledge: Abingdon, UK, 1999. [Google Scholar]
- Mennens, K.; Van Gils, A.; Odekerken-Schröder, G.; Letterie, W. Exploring antecedents of service innovation performance in manufacturing SMEs. Int. Small Bus. J. 2018, 36, 500–520. [Google Scholar] [CrossRef]
- Melton, H.L.; Hartline, M.D. Employee collaboration, learning orientation, and new service development performance. J. Serv. Res. 2013, 16, 67–81. [Google Scholar] [CrossRef]
- Storey, C.; Larbig, C. Absorbing customer knowledge: How customer involvement enables service design success. J. Serv. Res. 2018, 21, 101–118. [Google Scholar] [CrossRef]
- Cui, A.S.; Wu, F. Utilizing customer knowledge in innovation: Antecedents and impact of customer involvement on new product performance. J. Acad. Mark. Sci. 2016, 44, 516–538. [Google Scholar] [CrossRef]
- Menguc, B.; Auh, S.; Yannopoulos, P. Customer and supplier involvement in design: The moderating role of incremental and radical innovation capability. J. Prod. Innov. Manag. 2014, 31, 313–328. [Google Scholar] [CrossRef]
- Joshi, A.W.; Sharma, S. Customer knowledge development: Antecedents and impact on new product performance. J. Mark. 2004, 68, 47–59. [Google Scholar] [CrossRef]
- Patrício, L.; Fisk, R.P.; Cunha, J.F.; Constantine, L. Multilevel service design: From customer value constellation to service experience blueprinting. J. Serv. Res. 2011, 14, 180–200. [Google Scholar] [CrossRef]
- Todorova, G.; Durisin, B. Absorptive capacity: Valuing a reconceptualization. Acad. Manag. Rev. 2007, 32, 774–786. [Google Scholar] [CrossRef]
- Jansen, J.J.; Van Den Bosch, F.A.; Volberda, H.W. Managing potential and realized absorptive capacity: How do organizational antecedents matter? Acad. Manag. J. 2005, 48, 999–1015. [Google Scholar] [CrossRef]
- Song, S.G.; Baek, J.W. The influence of business process efforts on customer and financial performances. Korea Int. Account. Rev. 2006, 14, 271–291. [Google Scholar]
- Kaplan, R.S.; Norton, D.P. Linking the balanced scorecard to strategy. Calif. Manag. Rev. 1996, 39, 53–79. [Google Scholar] [CrossRef]
- Atkinson, A.A.; Waterhouse, J.H.; Wells, R.B. A stakeholder approach to strategic performance measurement. Mit Sloan Manag. Rev. 1997, 38, 25–37. [Google Scholar]
- Banker, R.D.; Potter, G.; Srinivasan, D. An empirical investigation of an incentive plan that includes nonfinancial performance measures. Account. Rev. 2000, 75, 65–92. [Google Scholar] [CrossRef]
- Venkatraman, N.; Ramanujam, V. Measurement of business performance in strategy research: A comparison of approaches. Acad. Manag. Rev. 1986, 11, 801–814. [Google Scholar] [CrossRef]
- Mahmoud, M.A.; Blankson, C.; Owusu-Frimpong, N.; Nwankwo, S.; Trang, T.P. Market orientation, learning orientation and business performance. Int. J. Bank Mark. 2016, 34, 623–648. [Google Scholar] [CrossRef]
- Prahalad, C.K.; Ramaswamy, V. Co-opting customer competence. Harv. Bus. Rev. 2000, 78, 79–90. [Google Scholar]
- Vargo, S.L.; Lusch, R.F. Service-dominant logic: Continuing the evolution. J. Acad. Mark. Sci. 2008, 36, 1–10. [Google Scholar] [CrossRef]
- D’Emido, T.; Dorton, D.; Duncan, E. Service innovation in a digital world. Mckinsey Q. 2015, 1–8. Available online: https://www.mckinsey.com/business-functions/operations/our-insights/service-innovation-in-a-digital-world (accessed on 20 May 2019).
- Tekes. Serve—Innovative Services Technology Programme 2006–2010. Available online: http://akseli.tekes.fi/opencms/opencms/OhjelmaPortaali/ohjelmat/Serve/en/etusivu.html (accessed on 12 March 2019).
- Storey, C.; Cankurtaran, P.; Papastathopoulou, P.; Hultink, E.J. Success factors for service innovation: A meta-analysis. J. Prod. Innov. Manag. 2016, 33, 527–548. [Google Scholar] [CrossRef]
- Lewis, W.; Agarwal, R.; Sambamurthy, V. Sources of influence on beliefs about information technology use: An empirical study of knowledge workers. MIS Q. 2003, 27, 657–678. [Google Scholar] [CrossRef]
- Silva, G.M.; Gomes, P.J.; Lages, L.F.; Pereira, Z.L. The role of TQM in strategic product innovation: An empirical assessment. Int. J. Oper. Prod. Manag. 2014, 34, 1307–1337. [Google Scholar] [CrossRef]
- Adebanjo, D.; Kehoe, D. An evaluation of factors influencing teamwork and customer focus. Manag. Serv. Qual. Int. J. 2001, 11, 49–56. [Google Scholar] [CrossRef]
- Ordanini, A.; Parasuraman, A. Service innovation viewed through a service-dominant logic lens: A conceptual framework and empirical analysis. J. Serv. Res. 2011, 14, 3–23. [Google Scholar] [CrossRef]
- Cho, S.; Moon, T. Impact of strategic alignment on organizational performance and the moderating effect of resource competence. J. Internet Electron. Commer. Res. 2014, 14, 325–345. [Google Scholar]
- Wang, C.L.; Ahmed, P.K. The development and validation of the organisational innovativeness construct using confirmatory factor analysis. Eur. J. Innov. Manag. 2004, 7, 303–313. [Google Scholar] [CrossRef]
- Lee, H.; Choi, W. A study on the effect of resource orientation by a hotel corporation on its innovation activities and management performance. J. Tour. Manag. Res. 2018, 84, 669–694. [Google Scholar]
- Sarin, S.; Mahajan, V. The effect of reward structures on the performance of cross-functional product development teams. J. Mark. 2001, 65, 35–53. [Google Scholar] [CrossRef]
- Zhou, K.Z.; Yim, C.K.; Tse, D.K. The effects of strategic orientations on technology-and market-based breakthrough innovations. J. Mark. 2005, 69, 42–60. [Google Scholar] [CrossRef]
- Suk, Y.K. Internal marketing approach to internal satisfaction and cognitive organization performance: The case of Korean water resources corporation. J. Korea Contents Assoc. 2014, 14, 374–385. [Google Scholar] [CrossRef]
- Chin, W.W. The partial least squares approach to structural equation modeling. Mod. Methods Bus. Res. 1998, 295, 295–336. [Google Scholar]
- Fornell, C.; Larcker, D.F. Structural equation models with unobservable variables and measurement error: Algebra and statistics. J. Mark. Res. 1981, 18, 382–388. [Google Scholar] [CrossRef]
Publisher’s Note: MDPI stays neutral with regard to jurisdictional claims in published maps and institutional affiliations. |
© 2020 by the authors. Licensee MDPI, Basel, Switzerland. This article is an open access article distributed under the terms and conditions of the Creative Commons Attribution (CC BY) license (http://creativecommons.org/licenses/by/4.0/).

